Cambridge Taxonomy of Digital Technology Risk

Page 1


Cambridge

Centre for Risk Studies

Systemic Risks Series: Digital risks

CAMBRIDGE TAXONOMY OF DIGITAL TECHNOLOGY RISK

Cambridge Taxonomy of Digital Technology Risks

Acknowledgements

Cambridge Centre for Risk Studies

The Cambridge Centre for Risk Studies gratefully acknowledges Risilience Ltd. and its subject matter specialists for supporting this research. The Centre is also grateful for the expertise provided by our research team and our wider collaborators and subject matter specialists.

Report Citation

Cambridge Centre for Risk Studies, 2025. Cambridge Taxonomy of Digital Technology Risks. Cambridge Centre for Risk Studies at the University of Cambridge Judge Business School

Cambridge Centre for Risk Studies Research Team

Lead researcher

Dr Kevin Tang, Research Associate

Professor Daniel Ralph, Academic Director

Dr Michelle Tuveson, Chairman & Executive Director

Dr Trevor Maynard, Vice Chair & Director of Systemic Risk

Dr María Fernanda Lammoglia Cobo, Research Associate

Cambridge Centre for Risk Studies

Cambridge Judge Business School University of Cambridge Trumpington Street Cambridge, CB2 1AG enquiries.risk@jbs.cam.ac.uk https://www.jbs.cam.ac.uk/centres/risk/

Join our LinkedIn group at Cambridge Centre for Risk Studies Follow us @Risk_Cambridge

The views contained in this report are entirely those of the research team of the Cambridge Centre for Risk Studies, and do not imply any endorsement of these views by the organisations supporting the research, or our consultants and collaborators. The results of the Cambridge Centre for Risk Studies research presented in this report are for information purposes only. This report is not intended to provide a sufficient basis on which to make an investment decision. The Centre is not liable for any loss or damage arising from its use.

Abstract

Recent innovations in digital technology have led to what many are referring to as the fourth industrial revolution, defined by innovations in AI, a new era of connectivity for information gathering and sharing, and new strategic industries. This new era is changing the economic landscape, with significant implications for government, the economy, and society that will lead to several opportunities and risks for businesses and governments. There are three distinct areas of competition and growth that have emerged, each of which carries its own set of challenges.

This report identifies three primary themes of social and economic change driven by recent innovations and applications of digital technology. The first is related to the role of AI and robotics in automation of the workplace, with the potential to both enhance labour productivity and displace labour and jobs. At a global level, these innovations seem likely to lead to a fundamental shift in the global order in terms of international terms of trade and comparative advantage for economic development. Secondly, underlying the power of AI is the hardware that drives it, which is the entire strategic industry and supply chains of semiconductors. This report finds that the importance of these new products and their supply chains to the fourth industrial revolution is leading to a reorganisation of geopolitics focused on onshoring or reshoring manufacturing of strategic supply chain products, coordinating large government resources to industrial policy, and high regulation of the major technology companies driving innovation. Third, is the growing interconnectedness that drives both the power of AI and the efficiency of semiconductor supply chains, which raises the risk of cyber attacks to key networks, and the importance of cyber security. This report finds that the wider application of both AI and robotics, as well as the use of more semiconductors to a greater set of consumer products and key services exposes individuals, organisations, and countries to more vulnerabilities from cyber attacks, data breaches, business and financial risks.

This report builds a framework of analysis for identifying the various risks associated with the three themes to the new revolution in digital technology. Subsequently, risks are categorised into the framework of the Cambridge risk taxonomy to provide an overview of the key risk factors and uncertainties that could emerge in this new era.

1. Introduction

1.1 The revolution in digital technology in the context of long-run social and economic change

Recent innovations in digital technology are creating a new and rapidly changing business and economic landscape, which creates several emerging and unprecedented risks and opportunities. Understanding the dynamics, forces, and systems that drive these changes helps businesses to effectively navigate this new environment by taking advantage of emerging trends, while mitigating against risks and uncertainties. While this new era is driven by recent technological innovations, it is still in its infancy. However, it is clear that these industries will lead to a revolution in global economic development. Hence, in order to understand this new economic landscape, it is important to understand the types of changes that are taking place, and to place them within the larger context of long-term trends and broader economic periods of social-economic change and industrial growth. In this way, although the future trajectory of this new economy cannot be entirely predicted and removed of uncertainty and risk; by understanding patterns and changes in a larger context, it is easier to anticipate future trends in behaviour, risk, and opportunities.

According to several scholars, innovations in digital technology represent a new industrial revolution, based on increases to labour productivity, the emergence of new products and industries, and new forms of social-economic organisation.1 While there are certainly features of this new industrial revolution that are unique to the current period, periods of rapid social and economic change resulting from technological innovations have been observed before. In this way, scholars refer to recent innovations in digital technology as driving the fourth industrial revolution. As it follows a larger pattern of economic change and transformation, there are certain features and categories of risk that can be understood from previous industrial revolutions, and as it applies to understanding the current, and fourth industrial revolution.

The first industrial revolution of the eighteenth and nineteenth centuries was defined by the application of steam power to new machinery in industrial processes and transportation, leading to a new social and economic organisation based around the relationship between capital and labour from new capital-intensive machinery. The second industrial revolution from the nineteenth to early twentieth centuries saw the replacement of steam power with electricity to a much wider range of machines and processes that was defined by increasing divisions in social and economic inequality. Most recently, the third industrial revolution witnessed the initial rise of digital technologies from the 1950s to the early 2000s, and globalization of the social and economic divisions and opportunities that were previously more localised within countries. Some of the most significant changes from the previous industrial revolution include the rise of consumer electronics

1 Philip Ross and Kasia Maynard, “Towards a 4th industrial revolution,” Intelligent Buildings International 13, no. 3 (2021), pp. 159 – 161.

including computers, and the Internet. In recent years, the rise of AI and enhanced connectivity in the use and application of consumer electronics has led to the fourth industrial revolution.2

1.2 The fourth industrial revolution

The Fourth Industrial Revolution, like previous ones, can be characterized by the widespread production and application of several new technologies, which are categorised according to their objective functions. Objective functions are defined by the type of improvement they offer, as either labour saving, time saving, or the creation of new markets.3 For example, all previous industrial revolutions have been defined by labour saving technologies that automate processes through machinery leading to increases in labour productivity. In addition to labour saving, there is time saving technology. In contrast to labour saving as a form of reducing the time it takes to complete a task, time saving technologies can be thought of in terms of transportation and communication that reduce travel time, increase connectivity, and the diffusion of information. Historically, this has been improvements in transportation, such as the steamship and railroad, automobiles and airplanes, but more recently is associated with time saving technologies in terms of communication and information, such as the internet and big data Time saving technologies are often complements to increased labour productivity, because it allows labour allocation to other tasks, which contributes to increased occupational productivity Finally, all previous industrial revolutions have created markets for new goods and services which have led to changes in the social economic structure and relationships between social and economic groups. This is essentially the creation of new products and services, such as clothing, household appliances, and computers, to services including machinists, IT specialists, computer programmers, and data scientists.

As outlined in figure 1, periods of industrial revolution are observed through rapid increases in GDP per capita. These increases are estimated on the basis of the adaptation and application of labour saving and time saving technologies. These technologies drive changes in productivity and output, where aggregate output or productivity is measured as GDP, and the growth in output is measured by a combination of the change in inputs of labour and capital. 4 Technological improvements with objective functionsof saving time, labour,orboth, create new marketsfor these technologies, which changes the rate of capital productivity to be more efficient per unit of labour.

2 Andreea Pernici, Stelian Stancu, Denisa Elena Bala, and Monica-Ioana Vulpe, “The fourth industrial revolution: History, design, and the impact on the private sector”, Manager 36, (2022), pp. 17 - 32.

3 Jacopo Staccioli and Maria Enrica Virgillto, “The present, past, and future of labour-saving technologies”, Laboratory of Economics and Management Institute of Economics Working Paper Series, 37, (2020).

4 Miguel-Angel Galindo and Maria Teresa Mendez, “Entrepreneurship, economic growth, and innovation: Are feedback effects at work?” Journal of Business Research 67, (2014), pp. 825 – 829.

Technologies contribute to increased productivity by increasing the output per worker or per work hour.5

Figure 1. Change in GDP per capita brought about by technological investment, 1000 – 2000 AD, by country, indexed by 1000 AD = 1, relative change in GDP per capita 6

Additionally, labour efficiency also increases productivity by increasing the output per worker when not accounting for changes to capital. This can occur from higher levels of educational attainment, and higher level of skills development for worker. For earlier periods of industrial revolution, improvements in labourproductivity were as simple as achieving literacy and numeracy, to primary, secondary, and tertiary educational attainment. Previous eras of industrial revolution have been defined by periods of rapid increases in output in terms of GDP per capita due to improvements in both capital in the form of new technological innovations, that go along with increases in labour productivity via increasing access to skills development and educational attainment.7

In this sense, the current era of the fourth industrial revolution is similar to previous ones that have been driven by rapid improvements in both capital and labour efficiency What potentially makes

5 Peilei Fan, “Innovation capacity and economic development: China and India”, Economic Change and restructuring 44, (2011), pp. 49 – 73.

6 Estimated global GDP per capita in USD, adjusted to GDP in 1000 AD, not exhaustive. From “The top trends in tech – executive summary” McKinsey & Company, 2021. Indexed GDP per capita values taken from “Statistics on World Population, GDP & Per capita, 1 – 2008 AD,” Maddison Project Database; UBS Asset Management; OECD.

7 Angela Hausman and Wesley J. Johnston, “The role of innovation in driving the economy: Lessons from the global financial crisis”, Journal of Business Research 67, no. 1 (2014), pp. 2720 – 2726.

the current era exceptional from previous ones is that, while improvements in labour and capital productivity often occurred in parallel during previous eras, they were driven by different factors. For example, increased educational attainment in the second industrial revolution was not related to improvements in capital machinery inputs, which were the primary drivers of productivity growth, but occurred at the same time. In contrast, in the fourth industrial revolution is defined by AI that is driving both increases in capital and labour productivity.

Applying this framework of objective function to the new technologies of the current fourth industrial revolution contributes to understanding the potential trajectory of these technologies according to their larger social and economic impacts, risks, and uncertainties. First, the objective function of innovations in AI and robotics is labour saving through improved capital productivity. For all types of businesses, services, and industries, AI has the potential to both displace labour, and increase productivity.8 Second, innovations in the internet of things, large data processing, and advanced analytics in machine learning are focused ontime saving objective functions. The internet of things increases connectivity, and advanced analytics and data processing enable large amounts of information to be processed and analysed quickly. Increased access to information further reduces the amount of time needed for education and skills to be acquired to improve labour productivity Third, developments in new technologies such as nanotechnology, power generation, biotechnology, and new materials, are related to the creation of new industries and markets in the new economy. By categorising these technologies according to their objective function, the potential trajectories and impacts are better understood and analysed.

Moving from the three objective functions to the primary technology themes of the fourth industrial revolution, objectives in labour productivity are focused on innovation in AI and automation, objectives in time saving connectivity and information are concernedwith cyber space, and new markets and industries have been created through innovations in the semiconductor industry. These three technology themes relate directly to larger analytical frameworks of the objective functions of technological innovation, which helps to frame and understand the potential trajectories of risk based on what different technologies are intending to achieve. Innovations in AI and automation, increases in connectivity and cyber space, and the creation of new markets, products, and industries bring significant opportunities for companies to increase efficiencies in production and costs, while affecting all aspects of business and organizational strategy, and social and economic interactions.

This taxonomy report explores therisks and uncertainties related to the fourth industrial revolution, premised on the three objective functions as they apply to three different technology themes. These are AI and automation, connectivity and cyber space, and new and emerging industries and markets. This report classifies these three technology themes according to risks based on the framework of the Cambridge risk taxonomy, which establishes six distinct risk themes that are used to categorise the risks and uncertainties.

8 Noritaka Kudoh, and Hiroaki Miyamoto, “Robots, AI, and unemployment”, Journal of Economic Dynamics and Control 174, (2025).

This report outlines models of risk in each of the three main technology themes, drawing from evidence of social and economic change from the previous industrial revolutions, and as they apply to the current period. These frameworks are used to assess potential trajectories of social and economic change under each of the three themes and categorise the nature of the risk into the framework of the Cambridge Risk Taxonomy. The next sections describe the three technology risk themes. In the final section, the risks are organised into the framework of the Cambridge risk taxonomy.

2. Risk from AI and automation

2.1 AI as a platform and as a tool: Augmentative and automative AI

Extensive literature and research on the risks and opportunities of AI have broadly studied it as a singular technology that affects several sectors, tasks, and jobs, with different applications. AI is used in many fields including robotics, healthcare, finance, and education 9 However, to assess the social and economic risks of AI, this report distinguishes between AI as two distinct, but related technologies, based on what it is being applied to, as either generative or automative work-related tasks Firstly, AI has a wide, but varied range of applications, such as the application of generative AI (GenAI) to a variety of tasks that it can do, or content that can be created, make the technology more of a platform for tools, rather than necessarily being uniformly or definitively productivityenhancing. Indeed, the wide-ranging expert consensus is that AI is a tool to help workers become more efficient, not to displace employment.10 Second, AI can also be seen as one technology that is part of a larger set of digital technologies that are contributing to increased productivity or labour efficiency as it has been understood through previous eras of industrial revolution, which has implications for labour displacement

In the case of GenAI, it is treated as a technology platform rather than as an innovation that is intended to achieve a specific productivity goal or objective function, since the application of GenAI to increased productivity or labour displacement have not yet been observed.11 Studies have shown that while GenAI is being applied to a wide range of tasks, including creating graphics or illustrations, music and audio, and literature, these types of applications have so far not contributed to increases in productivity or job displacement. While the creation of new media content itself is a form of increased productivity for artists or users, that this increase in content production is not reflected in traditional measures of output or productivity makes any further assumptions on the role of GenAI in the future of business purely speculative.12

Instead, GenAI is considered a platform, upon which many types of commercial or production technologies could be based with varying applications. In this sense, the economic and social consequences of GenAI are not necessarily deterministic or even applicable to productivity effects or labour disruptions but entirely depend on how society decides to advance and build on the platform. This is consistent with several studies suggesting that gen AI will contribute to increased

9 Pavel Hamet and Johanne Tremblay, “Artificial intelligence in medicine” Metabolism 69, (Apr, 2017), pp. 36 – 40; John McCarthy, “From here to human-level AI”, Artificial Intelligence 171, no. 18 (2007), pp. 1174 – 1182; Abraham Vergehese, Nigam H. Shah, Robert A. Harrington, “What this computer needs is a physician: Humanism and Artificial Intelligence” JAMA 319, no. 1 (2018).

10 Bryan Robinson, “Fears about AI job loss: New study answers if they’re justified”, Forbes (09 February 2025).

11 Daron Acemoglu and Pascual Restrepo, “The wrong kind of AI? Artificial intelligence and the future of labour demand”, Cambridge Journal of Regions, Economy, and Society 13 (2020), pp. 25 – 35.

12 David Autor and Anna Salomons, “Is automation labour-share displacing? Productivity growth, employment, and the labour share”, Brookings Papers on Economic Activity, (2018), pp. 1 – 87.

productivity and labour demand by enhancing human capabilities rather than reducing costs or displacing labour.13 Evidence of this has been cited basedon AI increasing labour demand for some occupations and decreasing demand for others, as shown in figure 2, which suggests AI is not displacing employment, but shifting labour demand from some occupations into others, with the overall net effect uncertain

Figure 2. Job creation and loss by occupational group.14

Similar studies have observed the same result, that there are heterogenous effects on employment and labour demand for jobs at a range of skill levels, but which are considered exposed to generative AI.15 Jarrahi (2018) argues that GenAI will increase human capabilities by taking over hazardous, mundane, or even very challenging tasks, allowing humans to spend more time on meaningful and innovative work To this extent, the risks of GenAI to businesses or the economy is highly uncertain and is not definitively or clearly a risk in its own right, as studies have argued that it enhances human capabilities and increases labour demand, with evidence of a heterogenous

13 Shakked Noy and Whitney Zhang, “Experimental evidence on the productivity effects of generative artificial intelligence” Science 381, no. 6654 (2023), pp. 187 – 192.

14 James Bessen, Stephen Michael Impink, Robert Seamans, and Lydia Reichensperger, “The business of AI startups”, Boston University School of Law, Law and Economics Research Paper no., 18 – 28 (2018).

15 Wilbur Xinyuan Chen, Suraj Srinivasan, Saleh Zakerinia, “Displacement or complementarity? The labour market of generative AI” Harvard Business Review Working Papers 25, no. 39 (2025).

effect on employment at different skill levels, rather than a uniform effect of gen AI resulting in displacement.16

Despite the uncertainty around the net impact of gen AI tools as labour enhancing or displacing based on occupation or task, the extent to which AI is considered a risk to employment and labour is through automation 17 Most studies analysing the risk of AI to businesses and the economy are focused on risks related to job displacement through the automation of tasks or jobs. Sundararajan (2017) believes that higher level management actions and decision-making can be better taken and automated by AI because of access to full information on the internet that is not equally available to a highly skilled worker or manager. Although the specific application of GenAI to enhancing or displacing jobs is the focus of these studies, the risk remains in the automation of jobs or tasks.

Despite the distinction between AI that is generative or automative, there is still extensive uncertainty in the future of GenAI, and the applications and impacts could indeed be vast. AI is also part of a larger process of technological innovation that does have precedent, that is observed, and that has significant social and economic implications, which is as it applies to automation and labour displacement.

2.2 The social and economic impacts of labour displacement

While studies have highlighted the uncertainty of GenAI tools for social and economic risks as either labour enhancing or displacing, the alternative way in which AI is an economic and business risk is as the technology is considered part of a larger trend of technological automation with a clear intention of being labour saving, becoming a risk to jobs and employment.

The first category of risk is the process and extent of labour displacement in the number of jobs that are at risk of being lost from automation in robotics. Estimates are generally high. Studies have found that up to 47% of jobs in the United States were potentially at risk of replacement by the general automation of tasks performed in any occupational category.18 Additional research has cited similarly large numbers of jobs at risk due to automation of tasks or occupations from either robotics or AI.

Concerns about new technological innovation displacing labour have long historical precedent and have occurred with every previous period of industrial revolution. Evidence from prior industrial revolutions demonstrate the process of both labour displacement and job creation. Generally, over

16 Carl Benedikt Frey, Michael A. Osborne, “The future of employment: How susceptible are jobs to computerisation?” Technological Forecasting and Social Change 114, no. 1 (2017), pp. 254 – 280.

17 Crirspin Coombs, Donald Hislop, Stanimira K. Taneva, Sarah Barnard, “The strategic impacts of intelligent automation for knowledge and service work: An interdisciplinary review”, The Journal of Strategic Information Systems 29, no. 4 (2020).

18 Carl Benedikt Frey and Michael A. Osborne, “The future of employment: How susceptible are jobs to computerisation?” Technological Forecasting & Social Change 114 (2017), pp. 254 – 280.

the last two hundred years, in aggregate, more new jobs have been created than lost.19 However, this does not mean that technological transitions are painless; some workers faced periods of unemployment, a decline in the value of their human capital, and technological shocks may have entrenched geographic or intergenerational disadvantages.

The emergence of AI has revived real concern that new technology may cause permanent technological unemployment, however most participants in the debate claim that this has not been considered a threat. The central contention is that AI is a uniquely exceptional type of technological innovation that will outcompete human labour on every front, and for all types of occupations and tasks, that the work created by new technology will also be performed by machines.20 A recent poll by leading economists finds that 30 – 40% agreed that artificial intelligence will increase long-term unemployment.21

The second risk is that adoption of new technologies may entrench or deepen inequality. This consideration is linked to the short-term impacts of technology displacing labour, where automation takes away from more easily replaceable jobs and wages in any occupational category. In previous periods of industrial revolutions, this has been characterised by a widening skills and wage gap between highly skilled wage earners that benefit from the increased productivity without additional costs due to labour displacement, and the low-skilled labourers whose wages suffer from displacement. However, in the fourth industrial revolution, AI is able to automate a variety of tasks at any occupational category, threatening labour displacement for high and low skilled labour, and driving greater inequality by hollowing out middle income jobs and wages Indeed, recent developments in GenAI shows that labour displacement is happening in more highly skilled, middle income jobs such as administrators, paralegals, and accountants, in contrast to previous periods of industrial revolution where displacement had been concentrated in lower-skilled professions.

Recent developments in AI mark a departure from historical trends in technological innovation by also being able to target tasks that traditionally require high skill and high education occupations. These tasks include language translation, text generation, coding, problem-solving, which were previously insulated from automation. Essentially, where the core job tasks follow precise, wellunderstood procedures, they can be and increasingly are codified and automated by computers. The more routine the tasks in the occupation, regardless the level of skill or education required, the greater the potential risk of job displacement This has been illustrated from previous figure 2, showing that AI has the potential to both create and eliminate jobs at several different educational and skill levels, with the effects uneven at the upper end of occupational category. This model of automation displacing jobs is referred to as the “job polarization” model, where automation from

19 Benjamin Schneider and Hillary Vipond, “The past and future of work: How history can inform the age of automation”, CESifo Working Papers no. 10766 (November, 2023).

20 Gill A. Pratt, “Is a Cambrian explosion coming for robotics?” Journal of Economic Perspectives 29, no. 3 (July, 2017), pp. 51 – 60; Daniel Susskind, “A world without work: Technology, automation, and how we should respond”, Penguin Books (2020).

21 David Autor, Caroline Chin, Anna Salomons, Bryan Seegmiller, “New frontiers: The origins and content of new work, 1940 – 2018”, Quarterly Journal of Economics 139, no. 3 (2024), pp. 1399 – 1465.

AI and robotics to higher and lower skilled jobs, respectively, leads to higher relative wage growth at the top and bottom of the income distribution while wages in the middle stagnate or decline, thus widening inequality.

However, this also has the potential to be redistributive to inequality by increasing labour demand and wages in low skilled occupations that are not easily automated, but where AI can be productivity enhancing, and reducing labour demand or displacing labour in higher skilled occupations that are more easily automatable.22 Considering GenAI as a platform upon which new tools are developed, the ability to create new and original content premised on prompts by the user are contributing to an automation of tasks that would normally require a high skill level, but are now no longer skills biased. Instead, gen AI contributes to the opposite, which is to allow more people to perform entire jobs at a level that previously required extensive skill. This reduces the premium paid to workers with those skills and can lead to a wider redistribution of employment opportunities across skill levels.23

It is expected that an increase in the share of labour that becomes automated at any skill level is the natural outcome of a growing economy since, as low-skilled wages increase, businesses are incentivized to seek out more automation innovation, however there are several recent exceptions to this from AI. 24 First, the general trend in automation has been replacement of low or middle skilled workers, but more recent innovations in AI may now lead to automation in higher skilled work, potentially reducing the skill premium, thus creating lower wages across labour skill groups, potentially reducing inequality. Consequently, instead of wage increases coming from a skills premium, labour productivity gains from AI could result in a skill heterogeneity premium that differs across types of employment

Second, as increased automation in the field of robotics and manufacturing leads to increased productivity, national economic and industrial policy could incentivize a reshoring of production based on national economic and strategic interests 25 Thiscould lead toincreases in jobsand wages in low-skilled sectors However, as automation in manufacturing reduces labourdemand, theshape of this demand could increase employment and wage growth premised on the “job polarization” model that assumes higher relative wage growth at the lower and upper ends of the distribution while hollowing out the middle of the income distribution More likely, however, is that despite any potential gains to higher numbers of lower skilled labourers, any relative increase in wealth in terms of inequality from re-shoring of industrial production is more likely to widen inequality through

22 Daron Acemoglu and David Autor, “Skills, tasks, and technologies: Implications for employment and earnings”, National Bureau of Economic Research Working Papers 16082 (2010).

23 Ajay Agrawal, Joshua S. Gans, Avi Goldfarb, “Do we want less automation? AI may provide a path to decrease inequality”, Science Policy Forum 381, no. 6654 (July, 2023), pp. 155 – 158.

24 David Hemous and Morten Olsen, “The rise of the machines: Automation, horizontal innovation, and income inequality”, American Economic Journal: Macroeconomics 14, no. 1 (2022), pp. 179 – 223.

25 Astrid Krenz, Klaus Prettner, and Holger Strulik, “Robots, reshoring, and the lot of low-skilled workers”, European Economic Review 136 (2021).

increasing returns on capital due to higher automation through robotics rather than higher returns on labour, despite the increase in labour productivity.26

However, the distribution of these gains on inequality are uncertain, because of the nature of how AI is affecting different sectors, where all skill levels are affected It is possible that increases in productivity can increase at a faster rate than skills-bias in wages Essentially, automation from AI can lead to higher productivity at different skill levels, which can rise faster than the rise in the skills premium, thus leading to a reduction in inequality.27 Theaccessibility of AI and thedemocratization of services leads to greater competition, reducing barriers to entry, and leading to a wider distribution across markets. In contrast to previous periods of automation, increases in inequality result from increasing returns to wealth and capital. However, since AI tools and services are more easily accessible, it does not necessarily produce a higher return on capital than labour.

Opportunities from AI also enable easier access for acquisition of skills. Therefore, even in the presence of a growing skills premium, workers still move up in skills acquisition and higher wages from AI. Alternatively, AI can introduce more rapid increases to productivity in heterogenous sectors and types of employment, which then reduces the skills premium, or might lead to faster increases to productivity than to the skills premium, which reduces inequality. Hence, despite a large literature demonstrating the impacts of previous periods of automation on driving higher inequality, the role of AI in driving further automation has an uncertain effect due to the several potential opportunities for skills acquisition, heterogenous impacts on sectors, and impacts on labour at all skill levels.

2.3 AI and Globalisation

Periods of industrial revolution have also been demarcated by the rapid process of globalization, where more countries across more regions of the world became integrated into the global economy through international trade From the first era of globalisation to the present, global integration and economic growth for less developed countries of the global periphery has been driven by comparative advantage in either resources or labour Technological innovation as a form of expanding capital contributed to increased productivity from countries at the technological frontier. 28 As manufacturing-based export-growth drove increases in production, this also increased demand for labour andresources from other countries. Subsequentindustrial revolutions

26 Benjamin Moll, Lukasz Rachel, and Pascual Restrepo, “Uneven growth: Automation’s impact on income and wealth inequality”, Econometrics 90, no. 6 (November, 2022), pp. 2654 – 2683.

27 Muhammad Waqas Khan, Mehmet Akif Destek, and Zeeshan Khan, “Income inequality and Artificial Intelligence: Globalization and age dependency for developed countries”, Social Indicators Research 176 (2025), pp. 1207 – 1233.

28 Iftekhar Hasan and Christopher L. Tucci, “The innovation-economic growth nexus: Global evidence”, Research Policy 39, no. 10 (2010), pp. 1264 – 1276.

and periods of global integration further allowed other countries to benefit from their comparative advantage in either natural resources or labour for economic growth and development.

The risk of rising inequality from AI as a result of job displacement has been focused on these risks within a country based on the social and economic composition. However, this also has an impact on rising inequality globally, where AI can have a disruptive impact on the global terms of trade, creating winners and losers from the next industrial revolution, potentially arresting or reversing progress that some countries have been making in recent years. In previous eras, as countries leveraged their comparative advantage in resourcesorlabour to integrate into theglobal economy, these two forms of comparative advantage are being deteriorated in the fourth industrial revolution. Considering gen AI tools that are either productivity augmentative or automative, technology can either be labour saving or resource saving. First, AI technology or advanced robotic automation can be labour saving Second, AI technologies can also be resource-saving, where gen AI enables greater output or productivity while requiring less resources.29

Given the framework previously presented of labour being either labour or time saving based on task or occupation, as these technologies apply in aggregate to national economies, instead of displacement occurring from job loss, it occurs in the form of a decline in the terms of trade. Essentially, as AI technologies enable greater output without increasing labour or resource demand, but instead displace both resources and labour, emerging and developing countries are no longer able to leverage their comparative advantage in surplus labour or natural resources that would enable them to benefit from increased demand in the new industrial revolution 30 As a result, this leads to a deterioration in the terms of trade, and potentially making emerging countries worse off in absolute terms.31

For example, the rapid economic growth of oil-exporting countries was premised on their comparative advantage in oil extraction. If productivity gains from AI follow the job polarization model or skills-biased model where it impacts high skilled workers, then workers will see productivity improvements without change in demand for oil. Hence, the terms of trade for oilexporting countries will decline, as the oil sector no longer becomes relatively as productive as those where AI has an impact. While AI may increase demand for other rare earth metals that are used to power AI, this could shift countries terms of trade based on their natural resource endowment. However, as observed in the case of DeepSeek in China, the trend will be towards increasingly efficient AI with lower resource demand. This potentially threatens the model of export-led growth on the basis of natural resource endowment that several countries have leveraged to integrate in the global economy for economic growth.

29 AI can also be resource saving by being cost optimal, so as to reduce cost and resource demand while maximising output for a particular sector or industry.

30 Rudra P. Pradhan, Mak B. Arvin, Sahar Bahamani, “Are innovation and financial development causative factors in economic growth? Evidence from a panel granger causality test”, Technological Forecasting and Social Change 132, (2018), pp. 130 – 142.

31 Anton Korinek and Joseph E. Stiglitz, “Artificial intelligence, globalisation, and strategies for economic development” National Bureau of Economic Research Working Paper Series no. 28453 (Feb. 2021).

As developing countries lose their comparative advantage in labour or resources, it makes the structural economic transition of developing countries more difficult to make. Empirical evidence of economic development has shown that industrialisation and economic growth has been driven primarily through integration into the global economy based on export-led growth and comparative advantage in either labour or natural resources 32 This occurs in three stages of endogenous decomposition of structural economic and social change. First, labour is almost entirely employed in the agricultural sector, which is the least productive, and internal migration, stable and higher wages lead labour to move into manufacturing, which becomes the most productive sector. Second, as this transition continues to happen, there are higher returns to labour through the increased productivity and higher output from manufacturing, leading to acceleration of skills acquisition, technological application, and innovation. This leads to higher aggregate wages, which drives higher demand for goods and services, and continues to uplift wages. Third, continued gains from manufacturing pushes productivity into more highly skilled and higher wage labour in services, and the society transitions to a high-skilled service-based economy. Hence, from this cycle, the key first step in the structural transformation that needs to occur is the process of industrialization via manufacturing.

However, this process of structural change and economic development via industrialisation is at risk of being broken as a result of AI and automation. As automation increasingly displaces employment in manufacturing, there are less jobs available at a global level for low-skilled labour to transition into from agriculture. This subsequently lowers labour demand in the manufacturing sector, leading to a smaller increase in wages and a lower level to which skills are acquired. For emerging countries with a large and growing labour force, if there is no longer a comparative advantage in labour costs because of displacement from automation, then they will not be able to improve terms of trade, and subsequently will not be able to increase wages.33 Similarly, if recent innovations reduce demand for resources, then countries that have a comparative advantage in lower-cost resource extraction will not be able to improve their terms of trade, and will not be able to transition significant segments of the labour force into more productive sectors to improve wages and skills.

34

However, what is exceptional about the current industrial revolution is how the application of AI tools is widely democratized, requiring less capital and resource demand to increase productivity. In this way, both high and low skilled labour benefits from access to AI tools. While the relative benefits are yet to be determined, the consequences of who benefits more have long-run implications on inequality On theone hand, if labour augmenting AI benefits productivity for lower skilled work, then this would reduce inequality. On the other hand, if AI tools favour higher skilled labour, it could widen it. However, if AI does prove to be a type of skills-biased technological

32 J. Prasnikar, T. Redek, and M. Drenkovska, “Survival of the fittest: An evolutionary approach to an export-led model of growth”, Economic Research 30, no. 1 (2017), pp. 184 – 206.

33 Louise Fox and Landry Signé, From Subsistence to Disruptive Innovation: Africa, the Fourth Industrial Revolution, and the Future of Jobs (Washington, DC: Brookings Institution, March 2022).

34 Henry Stemmler, “Automated deindustrialization: How global robotisation affects emerging economies – Evidence from Brazil”, World Development 171, (2023).

change, then this would promote increased demand for education and skills acquisition. With the democratization of AI tools that are accessible to more people, skills acquisition and education become more accessible, which could lead to lower levels of inequality. The increased accessibility of tools for education and training could lead to faster rates of educational attainment compared to the rate of technological improvement, which will reduce inequality.35

The second unique feature of the current industrial revolution is the geopolitics of manufacturing. In contrast to previous periods, as innovations would save on labour or/and resources, increasing demand for the other, and thus incorporating more countries into global supply chains, in the current period the geopolitics of manufacturing is focused on protecting manufacturing within a country, rather than encouraging longer global supply chain integration. The need to protect manufacturing capacity in developed countries is mainly driven by China’s dominance in manufacturing, which has not only driven de-industrialization in several developed countries, but could also be preventative to industrialization for other countries. Due to China’s size, level of development, and highly centralised economic policy, it benefits from large economies of scale in manufacturing, and highly efficient and coordinated industrial policy that maintains a globally competitive manufacturing sector. The result of this is that even with rising labour costs, innovations in automation continue to give China a comparative advantage in manufacturing, even as it moves up the global value chain. 36 Hence, future pathways of development via industrialization are more limited by both China’s dominance in manufacturing, and the continued increase in returns from capital rather than labour. As recent innovations in AI and automation are both labour and resource saving, and as China retains large economies of scale in both, the opportunities for other countries to improve their terms of trade become more limited, potentially widening global inequality, and making further industrialization via manufacturing impossible. However, while this has been one of the primary pathways in which countries have developed, this is not the only pathway, and opportunities from GenAI may create new pathways for economic growth that are neither so dependent on resource extraction, nor as harmful for the environment.

The extent to which AI and automation may displace labour in manufacturing and services may represent the end of a process of economic development via industrialization that has so far been the pathway followed by many countries over the past two centuries.37 AI and automation threaten labour displacement within a society for jobs at all skill levels, which can lead to widening inequality, and which can be equally represented globally. Widening inequality within advanced countries could lead to further structural economic change defined by high income disparities, and protectionism. This could subsequently be exacerbated at a global level, where industrialized countries withdraw from free trade, protect domestic manufacturing and industry, and prevent other countries from participating in global value chains, and subsequently preventing their ability

35 Klaus Prettner and Holger Strulik, “Innovation, automation, and inequality: Policy challenges in the race against the machine”, Journal of Monetary Economics 116 (2020), pp. 249 – 265.

36 China power team, “Measuring China’s manufacturing might”, Centre for Strategic and International Studies (December, 2024).

37 Le Thanh Tung, “Is the export-led growth model valid in emerging economies? The role of intellectual capital”, Engineering Economics 35, no. 3 (2024), pp. 285 – 298.

to industrialize. As much as the current industrial revolution in digital technology draws significant comparisons to previous industrial revolutions, recent innovations in AI and automation that are both labour and resource saving, along with the changing geopolitics of global supply chains are unique phenomenon to the period that represent significant risks and uncertainties.

Uncertainty regarding the impact of AI and automation on inequality and industrialization is ultimately tied to the extent to which technologies displace labour and resources. Evidence from previous industrial revolutions indicate that there is always some labour displacement, but this is largely offset by demand in new jobs and sectors. Hence, while there is always short-term displacement, in the long run there is still improved economic growth, both within a country, and for developing countries. There are three models of labour displacement that can be used to understand how the adoption of new technologies impacts labour market outcomes.38 However, these represent broad frameworks, rather than discrete pathways for the social and economic distributional effects of the adoption of a new technology. They may also be entirely inapplicable to the current industrial revolution, given the unique characteristics of the technologies.

First, is the skills biased technological change, which is essentially the race between technology and education. In this model of technological displacement, highly skilled workers are increasingly demanded, however wages do not increase, but remain stable as more people attain skills that are demanded in a new economy. As labour is pushed into higher and lower skilled positions, wages remain stable, but inequality increases on the basis of the skills premium. It allows highly educated workers to retain their jobs and secure a skill premium, while those without the skills premium diverge in income and wealth.

The second model is routine biased technological change, or the “task polarization model”. This model takes the starting point of technological displacement based on work tasks rather than the supply and demand of labour skills. This allows for differential impacts of technological change within an industry or an occupation, essentially a change in labour composition: some workers are more exposed to labour-replacing innovation, and more routine tasks are more likely to be replaced, regardless of the level of skill required to perform it. Under this model, empirical papers often find a hollowing out of the occupational structure and polarization of incomes resulting from the adoption of new technologies (Goos and Manning, 2007).39

Third, is the model of labour displacement and reinstatement (Acemoglu and Restrepo, 2019). In this model, the impacts of shifting demand for labour are considered both in terms of skills premiums or penalties, and job loss and job creation. Autor et al (2022) show that new jobs created in recent decades are frequently poorly paid, have bad working conditions, and lack a safety net. Moreover, 50 – 70% of the increases in wage inequalities between 1980 – 2016 can be attributed to the polarizing impacts of new technologies that is the result of technologies substituting labour.

38 David Autor, Caroline Chin, Anna Salomons, Bryan Seegmiller, “New frontiers: The origins and content of new work, 1940 – 2018”, Quarterly Journal of Economics 139, no. 3 (2024), pp. 1399 – 1465.

39 Maarten Goos and Alan Manning, “Lousy and lovely jobs: The rising polarization of work in Britian”, Review of Economics and Statistics 89, no. 1 (2007), pp. 118 – 133.

Taking these three models of labour displacement, they have been applied to analysis of previous industrial revolutions, and the social and economic impacts of labour displacing technologies. Evidence from previous studies show that new technologies can have the effect of reducing aggregate labour demand, regardless of the sector.40 Some new technologies actually have the effect of reducing labour demand because they can bring sizeable displacement effects, but modest productivity gains. This is particularly true when substituted workers were cheap to begin with, and the automated technology was only marginally better

Applying the three frameworks of changing labour demand from automation, they are observed as three categories of impacts, which are: increases in labour productivity, changing labour composition, or labour substitution. To understand the effects of previous periods of industrial revolutions, researchers have decomposed the composition of US employment into two periods covering the past 80 years and observed trends in the three categories of automation’s impact on labour. Figure 3 highlights trends in the three categories of the impact on US employment between 1947 – 1987. “Observed wage bill” shows the trend in average wages and employment in the US over the period, and from the overall wage bill, the effects of wage increases and employment have been decomposed according to either increases from productivity, substitution, composition, or change in task effects. Evidence demonstrates that improvements in average wages were almost entirely the result of productivity gains over the period 1947 to 1987.

Figure 3. Sources of change in labour demand, USA, 1947 – 1987

However, the trends observed from figure 3 change in the subsequent 30-year period from 1987 to 2017, as shown in figure 4. From the figure, there are two trends that have changed between the two periods. First, is that the productivity gains have increased along with the average wage according to the observed wage bill, but that productivity gains are higher than the growth in wages, in contrast to the trends from figure 3, indicating higher inequality as wages have not risen with the gains in productivity.

40 Daron Acemoglu and Pascual Restrepo, “Automation and new tasks: How technology displaces and reinstates labour”, Journal of Economic Perspectives 33, no. 2 (2019), pp. 3 – 30.

Second, “change in task content” refers to a change in the creation of new tasks for a job, which would create new labour demand through a different skill set, rather than jobs either being fully substituted by automation, or the jobs composition themselves being lost. However, this trend is negative over the period, indicating that new jobs or skills are not increasing or remaining stable over the period, but are actually being reduced. This suggests that in the more recent 30-year period, compared to the 40 years before it, the first model of labour displacement according to skills biased technological change is the one most closely describing what is occurring in figure 4.

Figure 4. Sources of changes in labour demand, USA, 1987 - 2017

Despite these findings from previous periods of industrial change, there is still no well-established consensus on the general impact of new technologies on labour demand. Instead, it is subject to continuing debate and revision where previous eras of industrial or economic revolutions have generally observed significant short-term labour disruptions, but this has not contributed to widespread unemployment or economic stagnation or decline. Despite this, every new era faces the possibility that “this time is different”, which always remains a possible trajectory that businesses need to plan for. Even if the current era of technological displacement proves to be similar to previous ones, such short-term labour disruptions observed in terms of economic eras refer to ranges in years from 60 to more than 100-year cycles, with such disruptionsrepresenting significant disruptions to companies far beyond a typical business cycle. Therefore, understanding the frameworks of labour displacement from previous eras of technological change and automation contributes to the analysis of the risk factors and uncertainties faced by companies from the new era of AI and automation.

Analysis of risks faced by AI and automation are analysed according to the Cambridge Centre for Risk Studies taxonomy of risk. Drawing from the three models of technological change used to understand risk trajectories from previous periods of industrial revolutions, these models are applied to the current era of AI and automation. Risks are understood according to the social and economic impacts of labour displacement, which is related to the relative prices of capital and labour. Changes in the relative costs of capital and labour subsequently play a significant role in understanding the distributional effects of innovation on inequality, wealth, and economic growth. This taxonomy identifies and outlines these risk factors, and the possible interactions that relate to or drive the risk.

3. Risks from increased connectivity and security

3.1 The changing risk of cyberattacks

Increasing connectivity in both goods and services promises new opportunities in the internet of things, with automation and optimization of processes increasing efficiencies for all types of businesses and organizations. For example, devices connected to the internet can be used to monitor equipment performance and detect or even resolve potential issues, reducing maintenance costs and improving operations. Increased connectivity can help with data gathering and processing, which contributes to greater information to support businesses, large multinational, and governmental institutions in their strategy and decision-making. This has been applied to a variety of fields, including healthcare, manufacturing, retail, agriculture, and transportation, which has contributed to greater data and monitoring of business activities and providing key metrics.

However, this increased connectivity also contributes to increased security risk. Digitization of business activities and national infrastructure also means that essential services are increasingly vulnerable to cyber-attacks. This can be particularly damaging to individual businesses and operations, but with the objective of increasing connectivity, data, and information access, cyberattacks can also become more severe in affecting entire sectors, or critical infrastructure. This includes attacks on strategic supply chains, national power grids, water supply networks, transportation systems, and data centres.

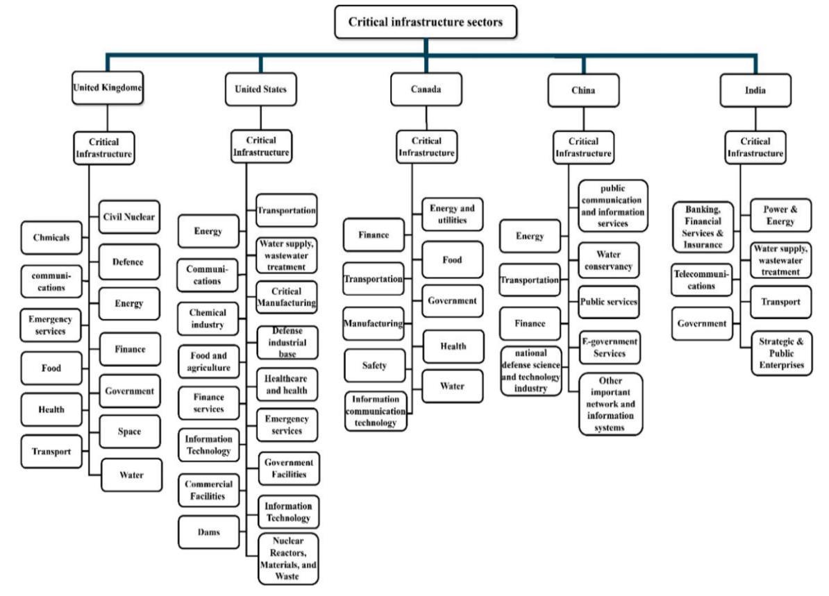
3.2 Critical Infrastructure

Increasingly, more economic sectors are being classified as critical infrastructure due to digital integration of even more traditional sectors. Countries have different ways of categorising what is considered critical infrastructure, but it is based on what is crucial for the functioning of the economy, society, security, and services. As more economic sectors become digitised, or rely on technology, increasing connectivity and network effects create greater vulnerabilities. 41 For example, manufacturing lines could be subject to attacks that lead to monetary loss, worker safety issues, and poor production quality. Figure 4 illustrates the network effect of sectors that become part of critical infrastructure categories.

Data centres have become a part of critical infrastructure for countries, not only in the provision of digital services and data as a major commodity, but also in the global competition for technological

41 Adel Alqudhaibi, Majed Albarrack, Abdulmohsan Aloseel, Sandeep Jagtap, and Konstantinos Salonitis, “Predicting cybersecurity threats in critical infrastructure for Industry 4.0: A proactive approach based on attacker motivations”, Sensors 23, no. 4539 (2023).

leadership. Google has outlined its policy suggestions for the United Kingdom to support advancement in digital technologies under the 2024 plan “Unlocking the UK’s AI potential”.42 The report cites the importance of government support for a “national research cloud” based on computing power and through the development of more data centres. Data centres have become a part of a nation’s critical infrastructure due to the increasing digitization of business and services, and are particularly important for supporting technological innovation and AI companies.

Figure 4. Sectors designated as critical infrastructure for select countries

As data centres become a critical part of a nation’s infrastructure, it also makes the centres themselves more vulnerable to cyberattack but also serves as a means to initiate a cyberattack. Direct attacks to the centres, in the form of cooling and ventilation of the server rooms, or the main power feed can cause centres tofail. As they are used for a variety of purpose including commercial, civil, and industrial uses, data centres are intricately tied to all other economic activities of a country, regardless of the demands of the tech sector.43 Hence, cyberattacks can be propagated through data centres that are tied to several other systems. For example, hackers were able to access records, financial data, and transactions of Equifax, which were stored locally on a third party service, in May 2017. The data breach resulted in the personal and credit records of nearly half of the US population, 147.9 million people from the attack, leading to extensive personal identity theft.

42 Google Inc., Unlocking the UK’s AI potential (September, 2024).

43 David Hayhow, “Managing the risks of data centre projects”, Lockton Re (28 October 2024).

Other types of critical infrastructure targets have become increasingly susceptible to cyber-attacks, as large, government institutionscan cause the maximum disruption anddamage. Recent examples of this include an attack on Australia’s second largest telecoms company on 22 September 2022, where a ransom was demanded by the hacking group for 1 million USD in cryptocurrency in exchange for the return of the data. Critical infrastructure attacks include the Colonial pipeline ransomware attack in May 2021 resulted in the partial shutdown of the pipeline by the company, leading to gas shortages.

For companies, the risk of cyberattacks is not only in the material risk in lost value, revenue, data breaches, and remediation costs and fines, but also the reputational risk to the company in terms of internal control, weakness in consumer and client protection. These types of damages can affect companies for years after a cyber-attack, even if damages from the attack itself was minimal. Beyond the attack itself, firms face choices in terms of the disclosure and extent of attacks. Currently, firms are not required to report or disclose their cybersecurity risk or cyber-attacks, leaving such disclosures up to the firms themselves. This introduces operational risk for firms, since managers have to decide on the timing, extent, and detail for reporting cyber-attacks, where reporting can involve quite sensitive information, and can affect investor confidence and long-term business plans. Analysis on cyber-attack reporting disclosures have found that the timely and accurate sharing of information by firms that have been affected by an attack supports investment decisions in terms of investor confidence, reduces uncertainty, and supports greater transparency in audit quality.44

3.3 State-sponsored attacks

Cyber-attacks not only occur as a product of isolated groups exploiting businesses and governments for profit and financial gain but also occur within a larger geopolitical context. Hybrid warfare involving cyber-attacks are becoming a primary tool for national governments to use to achieve national security goals. As cybersecurity measures have increased investment to defend from attacks, the level of sophistication in attacks has also increased, often requiring state-backed sponsorship and involvement. As cyber threats become more deeply integrated into geopolitics, sthe tools, threats, and gains become a part of great power conflict between superpowers that leverage their power over other countries. This has been most recently observed in China’s recent Salt Typhoon cyber-attack, which saw deep penetration of Chinese-backed hackers of US telecoms companies into surveillance, location, and data collection of phones, text messages, and emails. The hack may have included surveillance of systems authorized under the US Foreign Intelligence Surveillance Act, giving China access to not only the same data that US agencies had, but also what they were doing with the data, and the capabilities they had.

The attack into both US telecom companies, including AT&T and Verizon, and US government agencies, the years the attack had been operating for, and the limited release of information to the

44 Najeb Masoud and Ghassan Al-Utaibi, “The determinants of cybersecurity risk disclosure in firms’ financial reporting; Empirical evidence,” Research in Economics 76 (2022), pp. 131 – 140.

public regarding the attack highlights the heightened risk of cyber-attacks as part of a great power struggle. While the US maintains an extensive cyber security programmes under the Department of Defence Cyber Command, the success of China’s Salt Typhoon highlights the extensive risk to the US of no longer maintaining superiority in cyber warfare, and how the capabilities and risks have now become a part of great power geopolitics.

As cyber-attacks grow in their sophistication, frequency, and targets as part of great power competition and geopolitical strategy, they are a significant risk for companies and governments that needs to be explicitly accounted for in the new era of digital technology. We consider these risks according to the impacts across several sectors as laid out according to the Cambridge risk taxonomy.

4. Changing industry dynamics

4.1 Geopolitical risks in the semiconductor industry

Industrial revolutions are driven by technological innovations that create new markets for goods and services that often reshapeand realignglobal markets and geopolitics. Demand for new inputs, such as machinery, devices, and commodities drive the expansion of international trade in longer and more complex supply chains, which in turn leads to greater economic integration between countries, and more opportunities for broader economic growth. Previous periods of industrial revolution have similarly witnessed the globalization of expanding supply chains, as key commodities necessary for new technologies are often more easily and efficiently accessed and processed through larger global networks. Current innovations in AI, automation, and communication networks are built on semiconductor processor chips, which drives new demand for commodities and manufacturing, leading to more opportunities for expanding trade and growth. However, at the same time, the key innovationsthat drive the digital technology revolution are also strategic and geopolitical, creating potential risks from rising tensions between competing countries and interests.

In the current technological revolution, semiconductor chips are underlying innovations in digital technology, as continued advances rely on increasing computational power from chips From military hardware to personal computers, to cars, the stock market, and new AI models, virtually every consumer product has now been embedded with advanced computer chips. As such, they have become a key strategic product at the centre of global geopolitical, financial, and government tensions. The semiconductor industry is not only at the centre of the geopolitical rivalry between the United States and China, but also a rivalry between Western-allied countries including Europe, Japan, and South Korea (Brown, 2020).45 Increasingly, countries are viewing the semiconductor industry as something that they need to maintain ownership and independence from other countries.

Given their wide ranging applications and dual-use for both commercial and military purposes, countries seek to maintain support for and indigenise the semiconductor sector to foster economic competitiveness, pursue technological innovation, further modernise the military and mitigate vulnerabilities associated with foreign dependencies. 46 Maintaining a competitive industry supports national defence in terms of waging conventional and unconventional warfare, mitigates the risk of dependence on unreliable foreign supplies, and further supports commercial technology industries. Acknowledging the strategic importance of the sector, countries have implemented

45 C. Brown, “How Trump’s export curbs on semiconductors and equipment hurt the US tech sector” Peterson Institute for International Economics (2020).

46 Ming-Chin Monique Chu, “China’s defence semiconductor industrial base in an age of globalisation: Cross-strait dynamics and regional security implications”, Journal of Strategic Studies 47, no. 5 (2024), pp. 643 – 668.

policies against others to explicitly maintain domestic control of their semiconductor industry. For example, in 2024, Japan imposed export restrictions on materials and goods used as inputs for the Korean semiconductor industry as a result of trade and diplomatic tensions, which threatened Korea’s technology sector (Goodman et al. 2019).47 Similarly, in the US-China rivalry, the US has embargoed the sale of Intel chips to China, restricted the use of all types of chips to Huawei, and banned the use of Huawei technology in critical US infrastructure. The European Commission has indicated that the EU, “must have mastery and ownership of key technologies in Europe” (Von der Leyen, 2019).48

4.2 Supply chains, industrial policy, and geography

The importance of the semiconductor industry to geopolitics and economic growth and development in the new industrial revolution has three main risks. The first is related to critical and strategic supply chains, and the high risk of disruptions. The statement by von der Leyen at the European Parliamentary plenary was similarly repeated in the 2021 EU State of the Union where she emphasized the need for Europe’s strategic autonomy in its ability to act independently and free of dependencies upon external actors. The sentiment reflects a similar position of most countries that they need to maintain control and autonomy over the supply chain of these technologies. This is not only in reference to military and defence issues, but also to the reemergence of great power rivalry, technological disruptions, and the increasing use of leveraged interdependence in trade and defence. The need for strategic autonomy as a European priority reflects not only the outlook for Europe, but for countries globally, with the focus being on the semiconductor industry. For example, silicon, germanium, and gallium, are some of the key commodities needed for chip manufacturing, where China holds 71%, 80%, and 98% respectively of the processed commodities, which is seen by the EU and the US as a national security risk due to China’s control of the resources. Therefore, supply chains in key industries are becoming much more diversified across countries, to ensure that one country cannot control or weaponize the production of semiconductor chips at certain choke points by stockpiling critical raw materials. The diversification of supply chains presents opportunities for new countries and producers but also creates risks through increasingly larger networks in longer supply chains, and uncertainty regarding which countries, materials, and sectors may benefit, and which may be targeted.

The second risk is concerned with the growing use of highly coordinated and complex national industrial policy to foster the strategic autonomy of countries in the manufacture of semiconductors. In recent years, there has been rapid expansion in the creation of industrial policies aimed at government intervention to support domestic industries. In 2009, Global Trade

47 S.M. Goodman, D. Kim, and J. VerWey, “The South Korea-Japan trade dispute in context: Semiconductor manufacturing, chemicals, and concentrated supply chains” The Office of Industries Working Paper, no. 0162 (2019).

48 Speech by President-elect von der Leyen in the European Parliament Plenary on the occasion of the presentation of her College of Commissioners and their programme, 27 November 2019.

Alert tracked a total of only 90 government interventions related to industrial policy. More recently, in 2023 to June 2024, there were over 2,500 new industrial policy measures implemented, representing a dramatic rise in the use of industrial policy.49 This is illustrated in figure 4, which shows the total number of industrial policy interventions that have been established globally across all industries as monitored by Global Trade Alert. From the figure, there is a clear trend demonstrating the increased usage of this type of policy mechanism to intervene in the operation of markets and industry since 2018. However, this is not simply a reflection of the increase in the monitoring of trade policies, or the general increase in the creation of broader government policy overall but reflects a larger trend in the use of specifically industrial policy interventions. This is illustrated in figure 5, which shows that policy classifications such as industrial policy are an increasing in share of all types of policies monitored by the Global Trade Alert tracker.50

5.

While the expansion of these policies covers all types of industries, they are focused on strategic industries where the rationale for such policy intervention is less focused on economic growth and development, but primarily concerned with national security, promoting or maintaining economic competitiveness, and protecting critical industries. This reasoning similarly drives much of the industrial policy design related to semiconductor chips.

As chips underpin nearly all devices of the current technological revolution, the availability and supply of chips can impact all other aspects of the national economy through restrictions or controls in the supply chain. Therefore, a coordinated national industrial policy aims to secure supply chains, but also foster domestic growth, which can lead to several beneficiaries, but also several risks based on the types of policy mechanisms and interventions governments that are deployed. Policy mechanisms include the protection of industries either through providing

49 Willy C. Shih, “The new era of industrial policy is here: Are you prepared?” Harvard Business Review (October, 2023).

50 Reka Juhasz, Nathan J. Lane, and Dani Rodrik, “The new economics of industrial policy”, National Bureau of Economic Research Working Paper Series no. 31538 (August, 2023).

Figure
Total number of industrial policy interventions

subsidies to domestic companies, the use of tariffs or other types of trade restrictions, and financial support via government-backed investment.

These mechanisms are intended to alter the domestic market to favour certain industry or sectoral developments by shifting it in different directions. They push the market either horizontally or vertically or shift the supply-side or demand-side of the market. First, horizontal policies apply to all firms irrespective of their activities, their location, or the technologies they use. This includes things like R&D tax credits and accelerated depreciation, which reduces the costs of capital investment, regardless of the type of R&D being done. Second, vertical policies favour a specific sector or a particular firm. This includes tax credits for the purchase or manufacture of certain products to support the company or sector’s operations.

Third, supply-side policies mainly impact the cost of R&D or production of goods, and they can tilt the marketplace in favour of certain locations, the use of certain materials, or technologies. This includes the useof grants, subsidies, tax preferences, and tax credits to encourage thedevelopment of certain products. These are deployed when firms do not have sufficient incentives to invest in high-risk projects due to the uncertainty surrounding the potential returns.

Fourth, demand-side tools influence domestic consumption of targeted products or services to increase or ensure a sizeable market. This includes the provision of tax credits for the purchase of products and government procurement. These mechanisms have the advantage of preserving market competition between domestic companies vying to sell to customers.

When different industrial policy mechanisms are being developed, it is important to understand their intended impact on the marketplace and their strategic objective. For the CHIPS and Science Act, the US government’s highest priority was to secure domestic sourcing of semiconductors for defence and critical infrastructure, so horizontally pushing the market to support all firms engaged in the sector, and vertically to favour those that were working in the manufacture of chips. Semiconductor manufacturers, for their part, wanted help to be able to compete against lowercost foreign competition, so influencing the supply side to ensure continued production of chips. Chip customers needed a reliable supply, and organised labour wanted to ensure high wages. Hence, most industrial policies are a compromise that draws political support from a wide spectrum of constituencies to ensure protections and guarantees across interest groups.

As industrial policy mechanisms shift market behaviour, some stakeholders are set to experience significant gains, while other stakeholders may not be protected, and become vulnerable to extensive losses under changing market conditions. Different country and sector-specific contexts create a varied set of competing interest groups that advocate for opposite mechanisms of industrial policy, the ultimate outcome of which can be the result of several macro factors that are not immediately related to the sector, but which ultimately play out under the larger context. This is particularly true of lobbying groups seeking funding under the US CHIPS act, which in many cases are marginally related to the actual semiconductor industry, but are lobbying in order to pursue other priorities. For example, the social media company Snap is lobbying for CHIPS act funding on the basis of R&D related to augmented reality, rather than any manufacturing directly related to semiconductors. City and state governments are also lobbying for funding to support local agendas to use federal funding to support local job growth, rather than investing specifically

in semiconductor plants.51 Understanding the competing interest groups or macro context that shape policy mechanisms through framing a larger network of trends and risks can help to reduce the uncertainty surrounding how markets may be targeted or shifted based on competing secondary or tertiary interests.

The third risk is related to downstream sectors. As chips become increasingly embedded into all other devices across economic sectors from automobiles and transportation to consumer appliances and telecommunications, disruptions to either the supply chain of semiconductors or the market for them can cause significant impacts across the economy. With increasing products requiring chip technology, disruptions to the delivery of chips affect downstream suppliers in terms of their own production schedules, which can have impacts on consumer prices and confidence, and can ultimately affect inflation and larger financial stability.

4.3 Supply chain case study: the auto industry

Evidence of risks in the semiconductor industry ripplingto other sectorsoccurred in2021 and 2022, when shortages of chips caused direct losses to the auto industry. In 2021, more than 9.5 million units of light-vehicle production were lost due to a lack of necessary semiconductors. Recent developments in the automotive industry have increasingly applied several types of semiconductors to new driving features. This includes the application of sensors for the monitoring of temperature, pressure, and speed, composite optical devices for object detection for computer vision, radio frequency for sensor and vehicle connectivity, and microprocessors for self-driving and autonomous driving systems, as well as several other types of application-specific integrated circuits (ASICs).52 The growing complexity of automobiles and self-driving systems require an increasingly sophisticated set of semiconductors used to perform highly specific, as well as generalised functions. Hence, the loss of any one type of semiconductor in the supply chain can easily ripple across the entire sector, leading to significant shortages and losses.

The semiconductor shortage continued to have an impact on the auto industry in the following year, with 3 million units lost in 2022. This is estimated to have cost the global auto industry approximately 500 billion USD in sales worldwide.53 The effect of shortages in the semiconductor industry on the auto industry can be clearly observed in figure 6, illustrating the impact in 2021 and 2022, and the slow recovery of the industry that still has not fully recovered production or sales back to pre-pandemic levels, and is only estimated to recover by 2030.

51 Brendan Bordelon and Caitlin Oprysko, “Everybody in Washington wants a byte of the CHIPS law”, Politico (March, 2023).

52 PC Components Europe, “6 Types of Semiconductor Devices and Their Applications,” PCComponents Europe, November 29, 2024.

53 Stephanie Brinley, “The semiconductor shortage is mostly over for the auto industry” S&P Global (July, 2023).

Figure 6. Share of all government policy interventions classified as industrial policy

There are several types of chips that are designed for specific purposes. This includes processing, memory, graphics and LLM, audio and sensor, multimedia and communication, precision measuring, or task specific. Often several types of chips are used in one device. However, some are more geopolitically risky than others. The chips drivingLLMs for AI and data processing are graphic processing units (GPUs), which are the specialised types of chips manufactured by NVIDIA. These types of chips are subject of the most aggressive US government intervention. The supply chain for each type of chip is unique, but equally complex, and global.54 Disruptions to the supply chain of one type of chip can affect those downstream industries, such as the use of GPUs on AI models, and the operations of AI and other tech companies. Application-specific integrated circuits (ASICs) are chips used to support autonomous driving in new cars, and bottlenecks in these chips can impact the auto industry. Constraints inthe manufacture of some categories of chips,such as ASICs, can have a significant impact on relevant industries, but disruptions to the semiconductor industry at large, or disruptions to the most strategic chips can have broader impacts across several sectors, and ultimately the macroeconomy.

54 Suhas AR, Joel Martin, Niti Jhunjhunwala, “Semiconductors – the next frontier of geopolitics”, HFS Point of View (March, 2024).

Figure 7. Historical and projected sales and production of global light-vehicles

Rising geopolitical tensions have highlighted the strategic importance of the semiconductor industry to the entire digital revolution, which has become the focus of changing supply chains, centralised and coordinated industrial policy, and risks to downstream sectors. Recent events have highlighted the vulnerability of various economic sectors to the semiconductor industry based on recent events from the auto industry. The re-shoring and the need for diversification of manufacturing in chips, the competing interest groups in the design of national industrial policies, and the unexpected impacts the industry can have across sectors highlights the need for a clear analysis and assessment of the main risks and uncertainties regarding supply chains, the stakeholders and interest groups in industrial policymaking, and the most vulnerable downstream sectors, and how this may impact the broader economy. The various risks to the semiconductor industry from upstream choke points, downstream vulnerabilities, and industrial policy uncertainties are outlined in this taxonomy.

55 Stephanie Brinley, “The semiconductor shortage is – mostly – over for the auto industry”, S&P Global (June, 2024).

5. Conclusion

Recent innovations in digital technology mark a distinctive new period in society due the role and impact that recent technologies are having in reshaping traditional economic systems and social organisation. It is the widespread change of so many aspects of prevailing social and economic structures that are leading researchers to assess these collective changes as the “fourth industrial revolution”. This is defined first in sequential relation to previous periods of rapid social and economic change premised on different technological discoveries, with the previous three occurring variously from 1760 to 1990.56 The second way in which it is defined is according to how the technologies are changing society and the economy This has been broadly characterised by a much more ubiquitous and mobile internet, by smaller and more powerful sensors that have become cheaper, and by artificial intelligence and machine learning These technologies have been thematically categorised in this report according to the type of changes they are introducing and the potential risks that they create

First, innovations in AI and robotics are leading to a redistribution and reorganisation of income, information, education, and inequality in society The primary way through which AI and robotics is changing society and the economy is through automation and labour displacement. However, what is unknown, and where the risks derive from, is the way in which these technologies will automate or displace labour. This could be according to three models of labour displacement outlined in this report, which could lead to different types of social and economic income and wealth distribution. This is not only applied within a country but also reshapes the pathway through which emerging countries are able to achieve economic development.

57

Second, the increasing connectivity of work and livelihoods has fundamentally changed ways of doing business, and social interaction. The digitisation and the internet of things present opportunities for people to more easily access information, goods, or services as they need, but also leaves people more vulnerable and exposed to cyberattacks. Increased connectivity of services enables new markets to emerge by putting businesses and consumers in closer and more direct contact, which enables less bottlenecks and information asymmetries in doing business, increasing market efficiencies, but this also makes such personal data and access a very high risk to security breaches and data theft. Taken at a larger scale, the digitisation of things, and the ubiquity of the internet for large organisations, businesses, and industry also makes them vulnerable to cyberattack, threatening key services and utilities in ways that have never before been threatened or at risk.

56 Klaus Schwab, “The Fourth Industrial Revolution: What it means and how to respond,” World Economic Forum, January 14, 2016.

57 Jianqiang Gu, Kostas Gouliamos, Oana-Ramona Lobont, Moldovan Nicoleta-Claudia, “Is the Fourth Industrial Revolution transforming the relationship between financial development and its determinants in emerging economies?” Technological Forecasting & Social Change 165 (2021):

Third, underlying all these structural changes are the technologies themselves that are driving a reorganisation of the prevailing economic system and global order. Changing industry dynamics are focused on economic sectors that are central to the fourth industrial revolution, which are increasingly becoming the focus of government policy and diplomacy as they are considered strategic industries to national security. This includes the geopolitics of global supply chains in semiconductors and other highly complex manufacturing, the stockpiling of rare earth minerals, and the role, regulation, and oversight of technology companies that are becoming increasingly embedded ingeopolitics, international diplomacy, and strategically important sectors for countries’ long-run economic growth. This report has approached these changing industry dynamics according to how key products and supply chains are at risk of bottlenecks that threaten downstream sectors, subject to policy restrictions to maintain national strategic autonomy that shapes national growth or investment, or how they shape diplomacy more broadly.

While digital technologies that have computer hardware, software, and networks at their core are not new, they define a break with the third industrial revolution because they are becoming more sophisticated and integrated and are, as a result, transforming societies, geopolitics, and the global economy 58 This report has highlighted the ways in which digital technologies are changing the traditional economic and social structures and systems according to three themes related to the trends in digital technological transformation, which have been categorised according to the Cambridge risk taxonomy This approach takes a comprehensive assessment of all thebroad trends and themes related to the fourth industrial revolution and analyses them according to six different risk categories. Presenting these changes from the fourth industrial revolution according to a risk taxonomy provides an assessment of the various ways in which digital technologies are changing prevailing social and economic structures, as they introduce potential risks and uncertainty, but also as they create potential opportunities

58 Klaus Schwab, The Fourth Industrial Revolution (Geneva: World Economic Forum, 2016).

6. Bibliography

Acemoglu, Daron, and David Autor. “Skills, Tasks, and Technologies: Implications for Employment and Earnings.” National Bureau of Economic Research Working Paper Series, no. 16082 (2010).

Acemoglu, Daron, and Pascual Restrepo. “Automation and New Tasks: How Technology Displaces and Reinstates Labour.” Journal of Economic Perspectives 33, no. 2 (2019): 3–30.

. “The Wrong Kind of AI? Artificial Intelligence and the Future of Labour Demand.” Cambridge Journal of Regions, Economy and Society 13 (2020): 25–35.

Agrawal, Ajay, Joshua S. Gans, and Avi Goldfarb. “Do We Want Less Automation? AI May Provide a Path to Decrease Inequality.” Science Policy Forum 381, no. 6654 (July 2023): 155–58.

Alqudhaibi, Adel, Majed Albarrack, Abdulmohsan Aloseel, Sandeep Jagtap, and Konstantinos Salonitis. “Predicting Cybersecurity Threats in Critical Infrastructure for Industry 4.0: A Proactive Approach Based on Attacker Motivations.” Sensors 23, no. 4539 (2023).

Autor, David, and Anna Salomons. “Is Automation Labour-Share Displacing? Productivity Growth, Employment, and the Labour Share.” Brookings Papers on Economic Activity (2018): 1–87.

Autor, David, Caroline Chin, Anna Salomons, and Bryan Seegmiller. “New Frontiers: The Origins and Content of New Work, 1940–2018.” Quarterly Journal of Economics 139, no. 3 (2024): 1399–1465.

Bessen, James, Stephen Michael Impink, Robert Seamans, and Lydia Reichensperger. “The Business of AI Startups.” Boston University School of Law, Law and Economics Research Paper, no. 18–28 (2018).

Bordelon, Brendan, and Caitlin Oprysko. “Everybody in Washington Wants a Byte of the CHIPS Law.” Politico, March 2023.

Brinley, Stephanie. “The Semiconductor Shortage Is – Mostly – Over for the Auto Industry.” S&P Global, June 2024. . “The Semiconductor Shortage Is Mostly Over for the Auto Industry.” S&P Global, July 2023.

Brown, C. “How Trump’s Export Curbs on Semiconductors and Equipment Hurt the US Tech Sector.” Peterson Institute for International Economics (2020).

Chen, Wilbur Xinyuan, Suraj Srinivasan, and Saleh Zakerinia. “Displacement or Complementarity? The Labour Market of Generative AI.” Harvard Business Review Working Papers 25, no. 39 (2025).

China Power Team. “Measuring China’s Manufacturing Might.” Centre for Strategic and International Studies, December 2024.

Coombs, Crispin, Donald Hislop, Stanimira K. Taneva, and Sarah Barnard. “The Strategic Impacts of Intelligent Automation for Knowledge and Service Work: An Interdisciplinary Review.” Journal of Strategic Information Systems 29, no. 4 (2020).

Chu, Ming-Chin Monique. “China’s Defence Semiconductor Industrial Base in an Age of Globalisation: Cross-Strait Dynamics and Regional Security Implications.” Journal of Strategic Studies 47, no. 5 (2024): 643–68.

Fan, Peilei. “Innovation Capacity and Economic Development: China and India.” Economic Change and Restructuring 44 (2011): 49–73.

Fox, Louise, and Landry Signé. From Subsistence to Disruptive Innovation: Africa, the Fourth Industrial Revolution, and the Future of Jobs. Washington, DC: Brookings Institution, March 2022.

Cambridge Risk Taxonomy of Digital Technology

Cambridge Centre for Risk Studies

Frey, Carl Benedikt, and Michael A. Osborne. “The Future of Employment: How Susceptible Are Jobs to Computerisation?” Technological Forecasting and Social Change 114 (2017): 254–80.

Galindo, Miguel-Angel, and Maria Teresa Mendez. “Entrepreneurship, Economic Growth, and Innovation: Are Feedback Effects at Work?” Journal of Business Research 67 (2014): 825–29.

Goodman, S.M., D. Kim, and J. VerWey. “The South Korea-Japan Trade Dispute in Context: Semiconductor Manufacturing, Chemicals, and Concentrated Supply Chains.” The Office of Industries Working Paper, no. 0162 (2019).

Google Inc. Unlocking the UK’s AI Potential. September 2024.

Goos, Maarten, and Alan Manning. “Lousy and Lovely Jobs: The Rising Polarization of Work in Britain.” Review of Economics and Statistics 89, no. 1 (2007): 118–33.

Gu, Jianqiang, Oana-Ramona Lobon, Kostas Gouliamos, and Nicoleta-Claudia Moldovan. “Is the Fourth Industrial Revolution Transforming the Relationship between Financial Development and Its Determinants in Emerging Economies?” Technological Forecasting & Social Change 165 (2021): 120563.

Hamet, Pavel, and Johanne Tremblay. “Artificial Intelligence in Medicine.” Metabolism 69 (April 2017): 36–40.

Hasan, Iftekhar, and Christopher L. Tucci. “The Innovation-Economic Growth Nexus: Global Evidence.” Research Policy 39, no. 10 (2010): 1264–76.

Hausman, Angela, and Wesley J. Johnston. “The Role of Innovation in Driving the Economy: Lessons from the Global Financial Crisis.” Journal of Business Research 67, no. 1 (2014): 2720–26.

Hayhow, David. “Managing the Risks of Data Centre Projects.” Lockton Re, October 28, 2024.

Hemous, David, and Morten Olsen. “The Rise of the Machines: Automation, Horizontal Innovation, and Income Inequality.” American Economic Journal: Macroeconomics 14, no. 1 (2022): 179–223.

Juhasz, Reka, Nathan J. Lane, and Dani Rodrik. “The New Economics of Industrial Policy.” National Bureau of Economic Research Working Paper Series, no. 31538 (August 2023).

Korinek, Anton, and Joseph E. Stiglitz. “Artificial Intelligence, Globalisation, and Strategies for Economic Development.” National Bureau of Economic Research Working Paper Series, no. 28453 (February 2021).

Krenz, Astrid, Klaus Prettner, and Holger Strulik. “Robots, Reshoring, and the Lot of Low-Skilled Workers.” European Economic Review 136 (2021).

Kudoh, Noritaka, and Hiroaki Miyamoto. “Robots, AI, and Unemployment.” Journal of Economic Dynamics and Control 174 (2025).

Masoud, Najeb, and Ghassan Al-Utaibi. “The Determinants of Cybersecurity Risk Disclosure in Firms’ Financial Reporting: Empirical Evidence.” Research in Economics 76 (2022): 131–40.

McCarthy, John. “From Here to Human-Level AI.” Artificial Intelligence 171, no. 18 (2007): 1174–82.

Moll, Benjamin, Lukasz Rachel, and Pascual Restrepo. “Uneven Growth: Automation’s Impact on Income and Wealth Inequality.” Econometrica 90, no. 6 (November 2022): 2654–83.

Noy, Shakked, and Whitney Zhang. “Experimental Evidence on the Productivity Effects of Generative Artificial Intelligence.” Science 381, no. 6654 (2023): 187–92.

Pernici, Andreea, Stelian Stancu, Denisa Elena Bala, and Monica-Ioana Vulpe. “The Fourth Industrial Revolution: History, Design, and the Impact on the Private Sector.” Manager 36 (2022): 17–32.

Prasnikar, J., T. Redek, and M. Drenkovska. “Survival of the Fittest: An Evolutionary Approach to an Export-Led Model of Growth.” Economic Research 30, no. 1 (2017): 184–206.

Cambridge Risk Taxonomy of Digital Technology

Pratt, Gill A. “Is a Cambrian Explosion Coming for Robotics?” Journal of Economic Perspectives 29, no. 3 (July 2017): 51–60.

Prettner, Klaus, and Holger Strulik. “Innovation, Automation, and Inequality: Policy Challenges in the Race against the Machine.” Journal of Monetary Economics 116 (2020): 249–65.

Robinson, Bryan. “Fears about AI Job Loss: New Study Answers If They’re Justified.” Forbes, February 9, 2025.

Ross, Philip, and Kasia Maynard. “Towards a 4th Industrial Revolution.” Intelligent Buildings International 13, no. 3 (2021): 159–61.

Schneider, Benjamin, and Hillary Vipond. “The Past and Future of Work: How History Can Inform the Age of Automation.” CESifo Working Papers, no. 10766 (November 2023).

Schwab, Klaus. The Fourth Industrial Revolution. Geneva: World Economic Forum, 2016.

Shih, Willy C. “The New Era of Industrial Policy Is Here: Are You Prepared?” Harvard Business Review, October 2023.

Staccioli, Jacopo, and Maria Enrica Virgillito. “The Present, Past, and Future of Labour-Saving Technologies.” Laboratory of Economics and Management Institute of Economics Working Paper Series, no. 37 (2020).

Stemmler, Henry. “Automated Deindustrialization: How Global Robotisation Affects Emerging Economies – Evidence from Brazil.” World Development 171 (2023).

Suhas, A.R., Joel Martin, and Niti Jhunjhunwala. “Semiconductors – The Next Frontier of Geopolitics.” HFS Point of View, March 2024.

Susskind, Daniel. A World without Work: Technology, Automation, and How We Should Respond. London: Penguin Books, 2020.

Tung, Le Thanh. “Is the Export-Led Growth Model Valid in Emerging Economies? The Role of Intellectual Capital.” Engineering Economics 35, no. 3 (2024): 285–98.

Ursula von der Leyen. Speech in the European Parliament Plenary on the Occasion of the Presentation of Her College of Commissioners and Their Programme. November 27, 2019.

Vergehese, Abraham, Nigam H. Shah, and Robert A. Harrington. “What This Computer Needs Is a Physician: Humanism and Artificial Intelligence.” JAMA 319, no. 1 (2018).

Waqas Khan, Muhammad, Mehmet Akif Destek, and Zeeshan Khan. “Income Inequality and Artificial Intelligence: Globalization and Age Dependency for Developed Countries.” Social Indicators Research 176 (2025): 1207–33.

PC Components Europe. “6 Types of Semiconductor Devices and Their Applications.” PC-Components Europe, November 29, 2024.

Pradhan, Rudra P., Mak B. Arvin, and Sahar Bahmani. “Are Innovation and Financial Development Causative Factors in Economic Growth? Evidence from a Panel Granger Causality Test.” Technological Forecasting and Social Change 132 (2018): 130–42.

McKinsey & Company. The Top Trends in Tech – Executive Summary. 2021.

Maddison Project Database; UBS Asset Management; OECD. “Statistics on World Population, GDP & Per Capita, 1–2008 AD.”

Cambridge Centre for Risk Studies Copyright

7. Appendix

The literature review for the definition of business risks from new and emerging technologies include both academic and grey literature, exploring academic journals, newspapers, business insights, reports and transition taxonomies, among others. Below are enlisted some of the main taxonomies consulted during this work, which were used to identify risks and vulnerabilities of different sectors.

A Taxonomy of Threat for Complete Risk Management, 2014

In A Taxonomy of Threat for Complete Risk Management (2014), the CCRS presented a taxonomy of macro-catastrophe threats to the global economy. This work was based on an extensive historical review of social and economic disruptive events, together with the review of catastrophe catalogues and databases, a precedent review, a study of counter-factual theories and a peer-review process.

Cambridge Taxonomy of Business Risks, 2019

Based on the previous taxonomy on macro-catastrophes, the CCRS’s Cambridge Taxonomy of Business Risks v2.0 (CCRS, 2019) focus the analysis of a second taxonomy on the different threats that could potentially impact a business. This work involved the review of risk registers, observation of examples of corporate distress, literature review and review of previous threat taxonomies.

Figure 1: From macro-catastrophe to business risk taxonomies. Sources: CCRS 2014, CCRS 2019

Cambridge Taxonomy of Technology Risks, 2025

Structure

The Cambridge Taxonomy of Digital Technology Risks, v1.0, conserves the hierarchical structure and typology of the Cambridge Taxonomy of Business Risks v2.0 (CCRS, 2019) of Class : Family : Type. Six broad classes of risks (Financial, Geopolitical, Technology, Environmental, Social and Governance) contain several families of risks, which in turn contain several types of risks. While the classes and families of the Business Risks taxonomy were mostly preserved – with the exception of the family “Space” in the “Environmental” class- to provide a structural framework to categorize climate transition risks, these in turn are presented as risk types (Appendix A for classes, Appendix B for families and Appendix C for risk types).

Categorization

The taxonomy sought to reach abalance between having amanageable number of categoriesloose enough to capture a broad range of risks- and yet provide enough granularity to render it useful for further analysis. Building on the 6 primary classes and 36 families of risk, we have identified a total of 139 risk types in the taxonomy (range: 1-15 in each family).

Versioning

This taxonomy is published here as version 1.0, 2025. There may be further iterations and new versions published as feedback is received and updates made.

Process of development of the taxonomy

A literature review on digital technology risks led to the creation of a ‘super-list’ of related risks. Using the Cambridge Taxonomy of Business Risks v2.0’s (CCRS, 2019) classes and families as the upper ranks of the hierarchical structure, we clustered and classified the identified climate transition risks according to ‘causal similarity’ and a loose labelling.

In defining the risk types, certain risks from the Cambridge Taxonomy of Business Risks were kept either integrally or, when possible, were reformulated or adapted to a new and emerging digital technology risk perspective.

Appendix A: Class definitions

Table 2: Class definitions. Source: Cambridge Taxonomy of Business Risks, v2.0

Appendix B: Family definitions

Table 3: Financial family definitions. Source: Cambridge Taxonomy of Business Risks, v2.0

Table 4: Geopolitical family definitions. Source: Cambridge Taxonomy of Business Risks, v2.0

Table 5: Technology family definitions. Source: Cambridge Taxonomy of Business Risks, v2.0

Table 6: Environmental family definitions. The family “Space” was removed. Modified from: Cambridge Taxonomy of Business Risks, v2.0

Table 7: Social family definitions. Source: Cambridge Taxonomy of Business Risks, v2.0

Table 8: Governance family definitions. Source: Cambridge Taxonomy of Business Risks, v2.0

Appendix C: Risk type definitions

Table 9: Financial Risk Type Definitions, Cambridge Taxonomy of Digital Technology Risks, v1.0

Family Risk Type

Higher productivity gains in all economic sectors

High labour displacement

Widening inequality, lower wages

Economic outlook

Higher returns on capital than labour

Risk Type Definition

Automation and AI are boosting labour productivity and replacing many routine tasks, meaning firms can produce more with fewer human hours.

Companies expect to reduce their workforce as AI and automation take over repetitive tasks and jobs, which lowers wage bills and unit labour costs.

demand rises for highly skilled tech workers – potentially increasing costs for top talent. Socially, this trend raises concerns about job displacement and wage suppression (as technology’s gains often favour capital over labour, squeezing workers’ share of income).

The 4IR initially demands high capital expenditures – firms must invest in robotics, IoT networks, software, and other digital infrastructure, increasing capital costs in the short run. Adopting cutting-edge technology can be capital intensive to scale. Over the longer term, however, these technologies can reduce the cost of capital equipment and improve capital efficiency.

Economic variables

De-industrialisation

Deflation from low employment

Advances in AI, automation, and robotics can reduce labour demand at any and all educational and skill levels, reducing the comparative advantage in manufacturing for emerging and developing countries with lower skills and costs, but an abundant supply This could result in reshoring to highincome countries, and de-industrialisation in lower income countries.

As automation from AI and robotics displaces jobs, leaving more people unemployed, this leads to decreased consumer spending, as wages are reduced, and consumers have less disposable income for goods or services. This reduces aggregate demand, leading to further reductions in wages, income, and spending, which puts downward pressure on prices, leading to a deflationary spiral.

Stagflation from low employment and rising prices

Higher lending from increased productivity of

As AI and automation drives labour displacement at all skill and educational levels, creating widespread unemployment, the higher unemployment will drive down consumer and subsequently aggregate demand, leading to economic stagnation. At the same time, as AI tools become more embedded in labour displacement, firm-level demand can grow or exceed the supply of crucial inputs for AI, leading to price increases, as AI tools increasingly demand more resources and inputs.

New technologies can reduce the cost of capital and labour, which improves capital efficiency, leading to higher profits at lower costs. However, if wages do not also rise with

Market Crises

automation without wage growthproductivity wage gap

Extreme swings in financial markets as AI follows trends and pushes markets in more severe swings

Higher volatility from financial automation

productivity, then increased efficiency can flow to profits, which may reduce consumer spending, and lead to less sustainable growth.

AI tools are increasingly applied to finance and trading, which are premised on pattern recognition. Hence, as movements in trading and investment are picked up by AI tools, they will accelerate these trends and movements. This can lead to wider swings in markets, as slight movements become magnified by AI tools picking up trends.

A significant advantage to profitable trading and investing is timing. AI tools used for trading decisions can make quick and rapid calls on investments, which can help firms to get ahead of trends. However, the more that AI tools are used to detect these trends at the earliest sign, the more susceptible they become to false trends, reinforced biases and sentiments, and rapid swings in markets.

Trading Environment

Asset bubbles resulting from higher returns on capital

Higher tariffs and sanctions against companies for strategic competition in AI

Strategic resources, minerals, and processor chips

Higher returns on capital

Company outlook

Smaller workforce, lower variable costs

Asset bubbles are more likely to occur as technology becomes the only form of productivity gains. As company profits increase from labour displacement, allocating more money to capital rather than labour in order to increase returns can lead to larger and more frequent asset bubbles. This is particularly the case if AI tools are used to track and follow certain patterns and momentum in investment and trading behaviour.

AI and technology companies are increasingly scrutinised by national governments for monopolistic behaviour,

The global trading environment is becoming more closed, as countries raise tariffs against one another in order to protect their competitiveness and domestic supply chains of key strategic industries. This includes advanced technology manufacturing, and the strategic supply chains of raw materials, minerals, and resources for those products.

AI tools and robotics can lead to higher investment and returns on capital, rather than labour. This can lead to a widening wealth and income gap across society more broadly, but also for wages within the company

More capital-intensive companies can reduce their labour force, which can reduce their variable costs, but as firms invest more in high-productivity capital, their fixed costs increase. If demand is reduced from lower employment and wages, then the higher fixed costs of capital-intensive costs may not be pay off

Increased specialisation leads

Intangible assets, such as software, data, intellectual property, brand and human knowledge have low marginal costs and high scalability, therefore once a platform or algorithm has

Competition

to more narrow business base

Family

National competition drives protections, policy, and investment

Some companies are favoured or selected over others leading to monopolistic behaviour

been developed, replicating it is cheap, leading to efficiency gains and new revenue streams. However, this also makes competition greater, forcing firms to focus on more narrow core competencies, and removing complementary activities. This can lead to a more narrow business base that can be at risk from inability to adapt to changing market conditions, or inability to grow from specialisation.

The global AI race is driving large amounts of investment in companies As it becomes a matter of national security and interest, industrial policy can insulate some companies from competition while being less competitive or less efficient, and becoming a drain on investment. Policies can also threaten other companies that are considered a risk to national security.

As governments take a greater policy interest in technology companies, this can force winners and losers in the marketplace from those that benefit from government support, and those that do not. This can lead to monopolistic behaviour, and lower efficiency

Business

Environmen

t (Country Risk)

Loss of competitiveness and investment

Higher concentration of investment in some countries, with the majority left out

Divergence in economic growth

AI and automation can lead to the loss of competitiveness for countries as they lose their comparative advantage in a global trading environment. The loss of labour demand due to automation in manufacturing lowers the terms of trade for emerging and developing countries, which can lead to a role back in investment.

The requirements of the most advanced technologies requires the extensive coordination of national resources, which most countries are not able to do. This leaves fewer countries able to compete in these areas, which can drive a growing divide in economic growth and investment based on these technologies.

As investment drives growth in fewer countries that are able to compete in the 4th industrial revolution, and as developing countries lose their comparative advantage, this can lead to a reversal of the convergence in economic development for lower and middle income countries, leading to increasing wealth concentration.

Divergence leads to greater use of tariffs and sanctions

With higher concentration of technology companies and products in fewer countries, the business environment can become more hostile to international competition, as countries seek to protect their own companies and industries. This can lead to the wider use of tariffs and sanctions against rival companies or countries.

Table 10: Geopolitical Risk Type Definitions, Cambridge Taxonomy of Digital Technology Risks, v1.0

Corporate monopoly influence of capital used in new industries

Corruption & Crime

Use of AI to hide criminal activity

Cryptocurrency encourages criminal payments

Industrial policy threatens market freedom and businesses leading to monopolistic winners and losers

Governmen t Business Policy

Corporate oversight and control

High complexity of technologies means there are high barriers of market entry for new and competing companies. This leads to an increasing likelihood of monopolies in the supply chain of new technologies, which can lead to further monopolisation, higher costs, and less innovation

GenAI tools can support productivity in several fields, but they can also be used to increase efficiency in criminal activity. The application of AI to this may make identifying and preventing criminal activity more difficult.

The use of cryptocurrency, along with other GenAI tools, can make criminal activity and payments easier to evade from the government. Cryptocurrency can be used as a store of value, or as a means of money laundering or tax evasion, which could lead to a significant drain on a country’s public finances.

The increasing use of industrial policy represents significant government intervention in the marketplace, and potential crowding out of competition. Such policy can impose selected winners that benefit from government protection, and losers that are either not supported, or not insulated from foreign competition. This can lead to market distortions, and inefficient allocation of capital.

Industrial policy can impose heightened oversight and control over tech firms, which can supress innovation, extract rent, or impose controls. All of which could potentially limit the company’s ability to operate independently and compete internationally.

Market interventions in use and deployment

Nationalism or protectionism policies due to lower growth and higher inequality

Change in governmen t

Populism limiting role of companies

Industrial policy drives governments and elections

Government can intervene in the market place to either limit competition or remove a company’s operations. This can be politically or geopolitically motivated, rather than based on any inherent risk of the company’s services or product itself. This represents a significant uncertainty for any company operating in different jurisdictions under policies that may be targeted for politically motivated reasons.

Government administrations or regimes can be swept up by social and economic changes driven by impacts of AI. Low economic growth can occur in some entities from lack of competitiveness in any sector, as automation and GenAI displace all types of labour demand and competition. This can lead to greater inequality, which drives disaffected groups to either seek regime change or voting out an administration and its policies.

Populist movements can drive governments to intervene in companies that operate as monopolies, or become too large across markets Populist movements may push governments to intervene more, or even take equity in tech companies.

Well-planned and allocated policy can create positive feedbacks in job growth, supporting regional development for relatively poorer regions, which can contribute to reducing inequality. Conversely, it runs the risk of being corrupted by

Social unrest from job disruption

Political Violence

Interstate Conflict

AI can have negative impacts on social behaviour

Cyber hacks can threaten social behaviour

The use of AI and automation makes it easier for countries to go to war and for longer if automated weapons can be used

Cyberattacks can become so damaging that they can be perceived as acts of war

other incentives between jurisdictions and lobby groups for either exceptions or carve-outs. Corporate influence on industrial policy can lead to market distortions that create greater inefficiencies, driving higher inequality, and affecting the geographic distribution of voting blocs.

Rising inequality from job loss and labour displacement can be perceived by social groups in terms of social and economic class, which can drive class-based identity and class-based conflict.

Since AI is driven by patterns in data, this can often highlight or drift toward the most extreme opinions or ideologies Social media influence can drive individuals or groups towards extreme behaviour and violence through manipulation and reinforcement.

Cyber hacks and manipulation on social media can drive social classes and political identity to violent acts against others of different opinions.

The use of advanced semiconductors and AI tools in drones and other weapons lowers the cost, risk, and friction of using force This can make starting, expanding, or sustaining military options easier. With lower costs, this leads to a lower threshold for use of force, the use of AI in aggregating data can lead to faster, and potentially biased decision-making in military engagement, or in the case of asymmetric military power, can lead to rapid, one-sided conflicts that can be extremely devastating.

While most cyberattacks have been limited, they can become more devastating and disruptive, as more important and essential services and infrastructure is increasingly connected. In this way, if a cyber attack leads to physical destruction, potentially loss of life, or causes sufficient economic damage, then this can lead state actors to take military action against either state and non-state actors, if attacks can be clearly and definitively attributed.

Table 11: Technology Risk Type Definitions, Cambridge Taxonomy of Digital Technology Risks, v1.0

Family Risk Type

Improvements to productivity across sectors for goods and services

Risk Type Definition

Growth in productivity from digital technologies can make goods and services cheaper, and more widely available, driving significant improvements in standards of living. However, these productivity gains can also result in unintended consequences for companies and sectors, such as loss of competitiveness, the creation and concentration of new markets, barriers to entry from highly complex supply chains or labour skills.

Disruptive Technology

Cyber

Greater material requirements for processors and robotics

Creation of new markets and new sectors in emerging technologies

Greater risk from use of automated and digital systems

Greater data and server infrastructure requirements leads to more vulnerability

Greater connectivity creates more points of vulnerability and critical bottlenecks for cyber attacks

Critical supply chains and strategic resources

Critical Infrastructure

Digital infrastructure could become points of vulnerability and risk

As technologies become more embedded, there is greater demand for the physical technology such as semiconductors that are used in these products. This can create new strategic supply chains and resource demand, with potential bottlenecks or monopolistic control from countries or companies to limit or control the supply of key materials or technologies.

Rapid innovation creates new products and markets in potentially unforeseen areas. This can lead to unexpected impacts on companies’ investments, plans, and competitiveness, as markets may rapidly change, and firms may be too slow to adapt to new markets.

Higher automation and digitisation of production across sectors makes all systems potentially vulnerable to cyberattack. This includes data leaks, intellectual property theft, and loss of control of key or strategic services and privacy

Increasing size and demand for data centres to process larger amounts of customer and system data make centres greater targets for attack.

As supply chains, infrastructure, and services become more digitised, systems can entirely shut down or seized by cyberattacks, as one key or strategic vulnerability in the system can affect other systems or services in the network. This can equally affect large multinational companies, as well as national governments.

Embedding technology into essential goods and services makes the supply chain of products vulnerable to exploitation from countries or companies that control supply of materials, or that manufacture highly complex products

The build-out of digital systems for essential services has many advantages for the ease of use, broader access, and greater efficiency, but dependency on digital systems for critical services make them targets for cyberattack for how they can ripple through and threaten larger systems.

Industrial Accident

Data centres, servers, transcontinental network cables, power plants microchip and processor supply chains, rare earth minerals

Automation leads to less human supervision and higher chances of accidents

Automated security systems can trip and either cause accidents, or can miss key signals that lead to human error in measurement or unreliability of instruments

Family Risk Type

Extreme Weather

Natural disasters can threaten data centres and critical infrastructure for new technologies

Greater complexity in technology used for infrastructure systems means there are higher barriers to entry, less players in the market, and a higher concentration of market power. The technology, the companies, or the physical infrastructure that they depend on are vulnerable, since they are limited in number and highly concentrated in fewer, highly specialised organisations or institutions.

Greater efficiencies from advanced robotics in automation of manufacturing can lead to higher productivity, but as robotics are integrated into more complex and precise tasks, small mistakes or inaccuracies can be slow to notice or respond to, but can create significant issues or disastrous accidents.

Even with human supervision, reliance and dependency on machines can still be inaccurate in measurement, reporting, or monitoring Small inaccuracies in tools, lack of integration between older and newer systems, and transmission to larger systems or processes can propagate to larger problems or issues, leading to system-wide or large-scale accidents or shut downs.

Geophysical Damages can disrupt strategic supply chains, transportation, and communication

Risk Type Definition

The increasing likelihood of extreme weather patterns resulting from climate change can significantly affect reliance on digital systems. Physical damage to infrastructure or facilities can affect critical services. Extreme weather can damage manufacturing facilities, leading to supply shortages, high price increases, and inflation. The more systemic the technologies or products are, the more that weather can adversely affect the supply of products and provision of services.

Technology innovation and production is geographically concentrated in a few locations globally. This includes entire tech ecosystems such as the Silicon Valley, or manufacturing facilities for semiconductors in Taiwan. These locations are vulnerable to geophysical risk, in particular from earthquakes and tsunamis that can damage physical infrastructure, threaten supply chains, and ripple across economic sectors.

Table 12: Environmental Risk Type Definitions, Cambridge Taxonomy of Digital Technology Risks, v1.0

Climate Change

Threatens availability of minerals

Environmental Degradation

High capital cost and investment impacts the countries that are likely to benefit from AI and automation

Energy requirements for data processing threatens climate transition

Increased mining and processing of rare earths destroys surrounding environment

Higher energy demand and wider economic divergence leads to continued use of fossil fuels

Critical minerals for technologies are mined. Mining can be threatened by both water stress and flooding. Droughts may make mining more difficult, and also intensify conflicts between competing groups. Flooding can also damage mining by eroding the land, and making working conditions impossible. Increased water and energy demand for mining operations may limit supply of key minerals for tech revolution.

Uncertainty of physical climate hazards to vulnerable areas can deter investment and development of infrastructure or manufacturing This can adversely affect some countries or jurisdictions from competing in technology, limiting their economic growth and competitiveness.

Data centres currently account for 2 percent of global electricity use, with the share expected to triple by 2030 This is not only for the amount of energy demanded for processing, but also for cooling This expanded energy demand can crowd out renewable production, either forcing a faster rate of renewable development, or continued reliance on fossil fuel energy.

Open-pit mining strips areas of topsoil and vegetation, leading to deforestation and biodiversity loss. Processing of rare earths requires the use of toxic chemicals which affect surrounding soils and water. It is also highly water intensive, which contaminates water supply, and diverts the use of it from other sectors, leading to higher water stress. a

Competition in the technology sector, including data centres, advanced manufacturing, robotics, and AI may be prioritised for economic growth and competitiveness However, the increased energy demand of these industries would drive countries to either build fossil fuel power plants to meet the greater energy demand, or potentially be left out of tech race, facing lower prospects for growth. Deprioritisation of the climate transition may hasten further climate risk and damages

Natural Resource Deficiency

High energy and water demand favours some countries over others

Countries continue to leverage their natural resource advantages

The requirements of advanced manufacturing or processing of minerals is premised on the water-energy nexus where an abundance of both is required to produce key input technologies. This gives some locations a strong comparative advantage in the sector over others, a position which could be exploited due to natural resource endowment.

Countries that have a natural resource endowment conducive to the tech sector may exploit their position to control tech markets by limiting supply of key resources and minerals. This could create an imbalance in control and terms of trade.

Food Security

Threatening climate and environmental goals, introducing new issues

Automation increases food production, but risks dependency on automated systems in case of disruptions

AI can lead to misallocation in food distribution, processing, or transportation

Tech manufacturing diverting resources from agriculture

The water-energy nexus, along with access to key minerals and resources used for technology, means that these resources are not available for other technologies or sectors addressing the climate transition. This includes the availability of fresh water for agriculture rather than for chipmaking, and the supply of key minerals to lower the price of consumer technology, rather than for green energy technologies.

Automation in the food industry can increase production and lower prices, making food more available and easier to access. However, reliance on automation in production and transport is threatened by either cyberattack or systemic failures that create bottlenecks, which could potentially lead to food shortages.

The use of AI for the efficient allocation of food distribution is subject to errors and oversight that may not account for all factors, or may weigh others too heavily, contributing to the misallocation of food.

Manufacturing of advanced technology consumes extensive amounts of fresh water. This creates a lot of water stress that is either diverted away from agriculture, or that can erode the soil, leading to a loss of productivity in agriculture.

Socioeconomic

Human capital costs and requirements become too high

Higher return on capital to labour threaten growing inequality

The fastest rate of tech adoption will be in the most advanced countries, which are facing more rapidly aging populations. While tech can improve productivity from fewer workers, it will also require more specialised skills to retain employment. However, as populations age, job retraining and obtaining more skills also becomes more difficult.

The displacement of labour with technology may force workers to attain higher levels of education or skills training. However, given aging populations, difficulty in skills retraining, and the higher levels of education required, this may become a barrier for the majority of labourer, creating more unemployment.

As technology automates more tasks and jobs and increase productivity, investment in capital becomes better than an investment in labour. As more businesses invest in capital, workers lose their bargaining power to companies, and the owners of capital absorb all the increases in productivity, while wages stagnate, leading to growing inequality.

Table 13: Social Risk Type Definitions, Cambridge Taxonomy of Digital Technology Risks, v1.0

Human Capital

Higher skills requirement leads to greater inequality

Ease of access to education and skills training

Automation of most jobs and required skills

Less human capital requirements at all levels and sectors leads to lower wages

Lack of trust in tech companies

Lower barriers to entry in sectors increases competition and lowers profits

Brand Perception

Sustainable Living

Higher barriers in other sectors increases

monopolistic behaviour

Consumer behaviour and network effects leads to consumer data and service monopolies

Increasing sophistication of technology may require workers to obtain more skills. However, the level of educational or skills attainment required, and the costs may become too high for workers to obtain, creating a very high wage skills premium that widens unemployment and inequality.

As demand for higher skills increases, educational attainment or skills training becomes more difficult, creating wage inflation. Alternatively, digital technologies may also facilitate greater skills attainment by making tools and resources more easily available.

If the extent of labour displacement from AI and automation is wide enough, then most employment at any skill level could be reduced

As automation displaces tasks and jobs at all skill levels, there is less of a premium in wages, which erodes workers bargaining power. Loss of bargaining power ultimately leads to lower wages at any skill level, which widens inequality between wage earners and owners of capital.

As tech companies and services become more embedded in work and life, their size or reliance on them can become threatening in their data collection and surveillance, or monopolistic in their behaviour or pricing, leading to a loss of trust.

As technology enables a greater amount of goods and services to be more easily accessible to consumers, this lowers barriers to entry for several companies, exposing them to greater competition, potentially competing for a smaller share of the market and reducing profits.

In other sectors, technology may contribute to higher barriers to entry and limit competition, as increasingly complex products and services become more embedded with an overwhelmingly large market share, and customers become more reliant. This can lead to monopolistic behaviour, declining product quality at higher prices, subsequently eroding brand perception.

Technology platforms benefit from network effects among consumers, which leads to market concentration and monopoly of influence Such monopolistic market power distorts market incentives, such as the use and sharing of customer data, leading to mistrust and scepticism of the brand and the product

Improvements in standards of living from cheaper goods

and services

The digitisation of goods and services, and the automation of production promises greater efficiencies in production, providing more at lower prices, and meeting more specific demand and niche markets, and increasing standards of living These greater efficiencies can also be applied to making production more sustainable by reducing waste and meeting specific demand.

Health Trends

Increased inequality despite improved living standards

Greater access to healthcare

Longer lives, disease prevention, drug and treatment discovery, cheaper medication

Faster disease identification and diagnosis

Infectious Disease

Faster development of disease research

While the 4IR promises increases in living standards by making goods and services more efficient and lower cost, the disruptiveness of the technologies to the workforce may still reduce wages, leading to increasing inequality, despite also increasing standards of living.

Digitisation of services makes healthcare easier to access, more affordable, and more accurate in the measurement and diagnosis of health issues. Potential overreliance on digital records and tools risks oversight, data privacy, and mismanagement.

The use of GenAI tools for research supports drug treatment and discovery, which will allow more rapid innovation in healthcare and medicine, leading to longer lives and disease prevention.

AI tools applied to medical diagnosis can make identification faster and earlier, potentially catching signs of novel diseases before they become widespread or pandemics However, potential reliance on these tools can be subject to misidentification, false negatives in testing, and biases, that may not accurately capture the full effects of diseases or their spread.

Technologies in the 4IR support research and innovation that can lead to faster discovery and development of drugs However, overreliance on tools, potential mismeasurement in the data can result in misidentification, leading to lost time and resources in drug and vaccine development, timing that would be critical for catching and preventing viruses early, before they become pandemics.

As key technologies and services become more systemically important, companies that fail to fully comply with policy could be subject to further intervention and oversight, limiting a firm’s competitiveness and raising costs.

Regulation limits innovation

Greater role of lobbying for

The greater investment that firms have to make to meet government or legal requirements such as oversight or compliance, becomes a drain on finances and the firm’s ability to invest in further innovation, affecting the company’s long run competitiveness.

The larger companies become, the more they will be subject to government scrutiny, facing either increased regulation or divestiture Companies will seek to reverse these policies and

Table 14: Governance Risk Type Definitions, Cambridge Taxonomy of Digital Technology Risks, v1.0

Litigation

corporate exceptions

Loss of competitiveness from government protection or contracts

Companies and individuals are protected by algorithm from responsibility and damages

Labour laws and protections cause increased automation

Companies more responsive to consumer or user demands

Strategic Performance

Management Performance

Higher profits from automation and lower wages for workers creates greater inequality

Profit-focused reduces employment, seeking monopoly

Larger role of industrial policy creates inefficiencies and becomes main form of gaining business

Consideration of social good or bad,

regulations through lobbying, further complicating the legal and regulatory process, leading to long processes for adjudication.

Companies that adhere to supervision and regulation despite the costs may benefit from government protection and contracts, at the expense of other companies that either do not, or that lobby against regulation. Such protection and insulation may help companies take big risks in innovation with bigger potential payoffs.

Tech companies that provide communication, digital services, or goods are protected from litigation as they are treated as platforms, rather than as publishers or product owners. While this premise of operation has enabled companies to create these platforms, any changes to this legal protection may significantly alter business operations.

As wages increase, workplace regulation and employee protection also increases, which comes at greater costs to the company. Therefore, employment at any skill level is potentially automated to avoid potential litigation from employees, further driving the process of labour displacement.

Greater efficiencies in production, insights from more consumer data collection, all contribute to make companies better at responding to or meeting consumer demand. This potentially creates further market segmentation, creating limits on a company’s ability to grow.

As companies invest in technology to increase profits, this also translates to less investment in labour. As efficiency of technology increases, wages will stagnate, reducing the bargaining power of labour, even as companies retain higher profits. Further investment in technology will continue to widen this gap.

Profit-driven companies will seek to displace as much labour as possible to automation, to gain further efficiencies, higher productivity, and market share. As companies benefit from network effects, creation of new markets for goods and services, their strategic objectives become monopoly control, which then subjects them to issues of brand perception and government oversight.

The complexity of technology industry has involved greater coordination of sectors using industrial policy. Much of these policies come in the form of government contracts. As industrial policy crowds out other investment and spending, these can become the primary lines of business for companies, risking inefficiencies, and loss of competitiveness.

Large and systemically important companies sometimes take moral and political stances on issues related to the use of technology in society. These can be misinterpreted when

Business Model

Deficiencies

moral or ethical responsibility they are issued, becoming either socially damaging or divisive, or if they do not take a stance, can lead to social degradation.

Profit motive drives social irresponsibility

Pension Management

Products & Services

Later retirement age due to widespread automation and lower birth rates

Consumer data is incorporated as part of corporate business model

AI allows for more individualised experience, but also drives more homogeneity in behaviour

Companies that benefit from legal protections in the use of their platforms are enabled to focus on profit over social responsibility. This enables potential illicit and unfair abuse of the platform or product that companies are not required to perform due diligence on in favour of profit.

Aging societies may be forced to raise the retirement age and shrink the size of the pension due to an imbalance in taxable labour force versus pensioners. This could be further exacerbated by labour displacement, forcing more people into unemployment, but especially pushing older members of the workforce into early retirement, adding further stress on the pension system.

Consumer data collection is used to increase market efficiencies, but can also be the primary marketing product for a business. In this way, data collection and monitoring become commoditised in a way that may not be entirely known or understood by consumers, breeding mistrust and fears, degrading business models.

Predictive models that are optimised to maintain engagement in consumer behaviour tend towards convergence in content, as consumers mimic mass culture. This can lead to either convergence, or bifurcation in behaviour as consumer interaction and patterns follow group behaviour that is either common, or in opposition to other groups. Brands and products benefit from mass cultural convergence as they can maximise economies of scale.

Market segmentation

As more consumer data allows companies to increasingly target more specific consumer groups, this creates an increasingly segmented marketplace. This can lead to more tailored markets of products and services, but also leads to a loss of common culture, as consumer groups become smaller. This can limit growth of companies that operate in such niche markets.

Turn static files into dynamic content formats.

Create a flipbook
Issuu converts static files into: digital portfolios, online yearbooks, online catalogs, digital photo albums and more. Sign up and create your flipbook.
Cambridge Taxonomy of Digital Technology Risk by Cambridge Judge Business School - Issuu