

Nikau Street Stormwater Realignment works

Mt Eden Road shaft
Water Street shaft
Nikau Street shaft
Clash
New pipe
Old pipe

Shaft Locations

Mount Eden Road Shaft






Nikau Street Shaft



Management Plan / Detailed Works Plans
Construction Environmental Management Plan
Erosion and Sediment Control Plan
Contamination DWP
Air Quality DWP
Transport, Access and Parking DWP
Construction Noise and Vibration Management Plan
Historic Character DWP
Communication and Consultation Plan

Nikau Street Stormwater Realignment
REGIONAL CONSENT APPLICATION
OUTLINE PLAN
DISTRICT CONSENT APPLICATION
CONSTRUCTION ENVIRONMENT MANAGEMENT PLAN
Delivery Work Plans
Construction Noise and Vibration DWP
Transport, Access and Parking DWP
Air Quality DWP
SUB-PLANS
Trees and Vegetation DWP
Contamination DWP
Historic Character DWP
Management Plans
Site Specific Erosion and Sediment Control Plan
Communication and Consultation Plan

Construction Programme
Mt Eden Road Shaft
Nikau Street Shaft
Water Street Shaft
Pipe Jacking to Nikau
Street Shaft
Pipe Jacking to Water Street Shaft
Site setup
(including building demolition and utility diversion/protection)
Piling
(Not Nikau Street)
Rockbreaking
(Nikau Street Shaft only)
Shaft construction
Pipe Jacking
Permanent works and backfilling


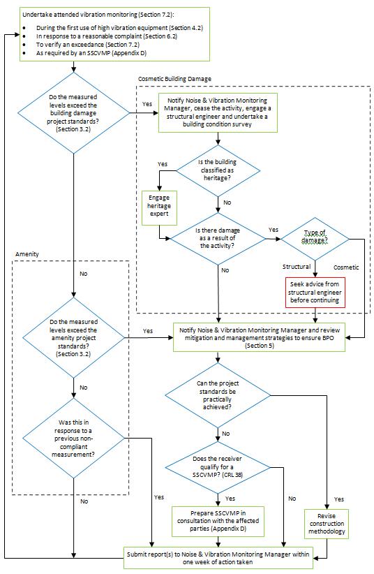
Construction Noise and Vibration

Craig Fitzgerald, Marshall Day Acoustics
15 November, 2016


Purpose of CNV DWP
• Objective - to identify the best practicable option (BPO) to avoid, remedy or mitigate adverse effects
Plan outlines:
• Project performance standards
• Management and mitigation strategies
• Process to address effects where compliance is not practicable



Conditions Construction Noise & Vibration
Project Standards (31, 33 & 34)
Construction Noise and Vibration Delivery Work Plan (36)
Site Specific Construction Noise and Vibration Management Plans (37 & 38)



Framework CNV DWP
The CNV DWP details:
• Who is responsible for DWP implementation
• Project noise and vibration standards
• Predicted noise and vibration levels
• Mitigation and management measures
• Communication and complaints response
• Monitoring and reporting methods
• Review process



Mitigation and Management Measures
General measures include:
• Sensitivity awareness – staff training
• Restricted timing of some activities (e.g. piling and road cutting)
• Prioritising low noise and vibration generating methods / equipment
• Avoiding unnecessary noise and vibration (e.g. horns, squeaky tracks, engine revs)
• Use of acoustic barriers and enclosures
• Equipment maintenance



Exceedances - SSCNMP / SSCVMP
• Heavy civil works, narrow corridor, close y sensitive receivers = some predicted exceedances of the project standards
• Reliance on CNV DWP to manage effects
• SSCNVMPs to address effects of exceedances, prepared in consultation with affected parties




Predictions Noise
• Noise modelling has been undertaken for particularly busy or intense construction phases to inform the DWP.
• Based on the model predictions, SSCNMPs are required for:
- 24 Mt Eden Rd
- 32 Nikau St
- 36-38 Nikau St
- 10 Ruru St
- 27-29 Shaddock St
- 33 Shaddock St
- 11 Water St & 28 Mt Eden Rd
- 12 Boston Road



Predictions Vibration
• Based on proposed equipment types and locations during construction, SSCVMPs are required for:
- 31 Shaddock St



Air Quality DWP

Julia Lovelock, Golder and Associates
15 November, 2016


Air Quality
Overview of Assessment Methodology and Assumptions
• The dust assessment for the construction project considered the potential:
– frequency and duration of impacts on sensitive locations;
– intensity of dust impacts based:
» on local wind data during strong wind events, and
» separation distance to sensitive location.
• The dust assessments were used to identify the degree of mitigation and monitoring required.
• The assessments showed a high degree of mitigation is required given the sensitive environment.



Air Quality
• Key Assessment Outcomes and Conclusions
• Exposed unpaved areas are small and dust sources (such as from vehicle movements) are expected to be minimal. Excavated material expected to be damp.
• However, activities sensitive to dust impacts will be close to the three construction sites and there is potential for adverse effects to occur.
• Therefore, there is a need to control dust emissions to a high standard to avoid adverse dust effects in dry weather.
Conclusion: Provided proposed dust control measures are implemented, it is expected that potential dust effects can be controlled and will be less than minor.



Air Quality
Dust Mitigation Includes
• Dust suppression by spraying water during dry weather
• Covering unpaved areas with coarse aggregate
• Keeping vehicle speeds to 15 km/hr
• Perimeter hoardings
• Minimising size of stockpiles
• Daily checks to confirm dust is being controlled
Detailed framework for the dust management, mitigation and monitoring measures to be implemented within the Project’s Air Quality Management Plan.



Helen Hamilton, Carol Greensmith
15 November, 2016



Utilities investigation in Mt Eden Station area



• Investigation into condition of network utilities to assist with station design
• Potholing, Ground Penetrating Radar (GPR) and drainage surveys including CCTV
• Results will be used to plan utility diversions
• 16 trenches proposed for Mt Eden Station area
• Works may start as early as December 2016
• Duration of works will be 6 – 8 weeks
• Works to take place during daytime hours


Questions or Comments?

