Internal Daylight Sunlight and Overshadowing Assessment_RBKC

Page 1


We are creating a place the world will watch with wonder, on London’s iconic site of human ingenuity.

rough our masterplan, we will reimagine the very fabric of living, working and urban wellbeing for London and future spaces.

Attracting the world’s most inventive, imaginative and extraordinary minds. at place is Earls Court.

Nature

A celebration of nature and its ability to connect and revive.

Innovation

A showcase for climate and clean innovation and skills.

Our four place pillars underpin our vision and set the ambitions for the place we want to create.

Culture

A cultural ecosystem for the future of talent.

Neighbourhood

An inspiring neighbourhood designed for all stages of life.

Foreword

After four years of deep consideration and collaboration with stakeholders and local people, The Earls Court Development Company (ECDC) is delighted to present the ambitious future plans for this iconic Site.

We formed in 2021 during the lockdown imposed by the first global pandemic in a century, an era which was both disruptive and formative, demanding that we reflect and reassess how we will be living in the future. There could be no more engaging mission for a team specifically assembled to design a place fit for the 22nd century.

As a team, ECDC shares a passion for transformational inner-city projects, and collectively have wide-ranging experiences from diverse international projects. Together, we are driven to fulfil the opportunities of this complex strategic site for London and rightfully put Earls Court as a place back on the global map.

Our intent from the very beginning, was to take a different approach to community involvement in shaping design. Setting up as a local business and being right next to Site everyday, working closely with both local authorities, the Mayor’s office, local businesses and our neighbours has been fundamental in shaping our plans for the Site, which we believe are more relevant and exciting for it.

We have listened and taken huge inspiration from Earls Court’s heritage, as a place that dared — to showcase, to entertain and celebrate the spectacular. A place that was so clearly cherished for being bold and brave, welcoming people from across the globe.

Our plans retain that innovative spirit that embraces future thinking an approach we believe has become more important now than ever before. An approach that continues to drive

us to create a global exemplar of sustainability.

We understand our responsibility to deliver much needed homes and employment opportunities for London. Critical to achieving these aims is creating a place with personality, a place that once again becomes a destination with a broad cultural appeal and is fully inclusive to all that come to experience it.

The masterplan has been created to prioritise urban wellbeing and includes a network of Exhibition Gardens that will be open and accessible for everyone to enjoy. We’re creating a pedestrian-first environment alive with daytime and evening active uses. This generosity of open space is evident at key arrival points as well as the unique Table Park and Lillie Sidings.

Our commitment to create a better piece of city has been evidenced over the last three years as we have welcomed over 500,000 people back onto Site to enjoy a programme of events that nod to the past and point to the future of Earls Court.

ECDC began with a mantra ‘to make haste slowly’ and ensure we took the time to both listen and appreciate the world of Earls Court, which helped to establish the early vision to bring the wonder back to Earls Court.

Now, after over four years of consideration, we are proud to present our hybrid planning submission to the authorities for determination a key milestone to enable the future of Earls Court as a place, once again, to discover wonder.

PROJECT DATA:

Client Earls Court Partnership Limited (‘ECPL’)

Architect Hawkins/Brown, Studio Egret West

Project Title Earls Court Development Project Number 15447

REPORT DATA:

Report Title: Amenity within the Site: Internal Daylight, Sunlight and Overshadowing Assessment

GIA Department Daylight & Sunlight

Dated 03 July 2024

Prepared by CN

Checked by JF

Type Planning

Revisions No: Date: Notes: Signed:

SOURCES OF INFORMATION:

Information Received IR-95,244,247-15447

Release Number Rel_61_15447_DSD

Issue Number 30

Site Photos GIA 3D models VERTEX OS Data FIND Maps

© Crown copyright and database rights 2017. OS 100047514

To ascertain the potential of the Proposed Development to provide good internal daylight and sunlight amenity, daylight and sunlight assessments have been undertaken on the relevant buildings’ elevations and overshadowing assessments have been carried out for the public realm. So as to portray a realistic scenario in terms of massing, the assessments have been undertaken considering the Illustrative Masterplan, further details of which can be found in the Methodology section of this report.

The results of the façade assessments have shown that the daylight potential is generally good, with lower levels of light found predominantly on the lowest floors and where buildings of significant scale are in close proximity to one another. The results are typical of high-density urban developments and the daylight ingress into the rooms can be optimised through a number of measures to be implemented at detailed design stage. Further details can be found in Section 5 of this report.

The levels of sunlight reaching the buildings’ façades are generally excellent, with the vast majority of the façade area with a southerly aspect seeing overall levels of sunlight exposure in line with or greater than the BRE’s recommendations. As would be expected, lower levels of sunlight can be found predominantly on the lowest storeys or where intercepted by taller buildings located to the south. For those elevations with a northerly aspect, the direct solar exposure is inevitably lower.

A variety of spaces are suggested within the Illustrative Masterplan, some of which are very well sunlit whilst other smaller areas provide more shade but overall, most of the public realm will enjoy at least two hours of sunlight on the equinox.

Very high levels of sunlight will be available in summer months, when outdoor areas are more likely to be utilised for longer periods of time. Given the variety of spaces on offer, future occupants and visitors will be able to enjoy either a sunlit or more shaded space depending on their requirements.

The main unified amenity space provided across the Exhibition Gardens (The Table, The Cascades, Aisgill Gardens, Lillie Sidings Square, warwick Square and west Brompton Square) performs very well and will provide excellent access to direct sunlight. For completeness, the remaining routes within the

Masterplan have also been assessed and overall fall short only marginally of the recommended sunlight exposure.

when looking at the communal open spaces and terraces within the Plots, the offer is varied and will be refined at detailed design stage. Some of the tested areas have excellent sunlight potential (in particular roof terraces), while others have reduced sunlight access in winter and mid-season (such as courtyards or north-facing terraces). This is not uncommon for high-density locations such as this and should direct sunlight be wished for outside of the summer months, this can be attained elsewhere in the Site such as the main public spaces.

In conclusion, the Proposed Development has the potential to provide residential and student accommodation and outdoor areas of amenity considered acceptable in terms of daylight, sunlight and overshadowing and the assessment and suggestions within this report can be used to aid designers of Development Zones and Plots in bringing forward building and public realm designs with optimised levels of natural light.

This Internal Daylight, Sunlight and Overshadowing Assessment as been prepared by GIA and is submitted as part of two hybrid Planning Applications, one submitted to the London Borough of hammersmith and Fulham (‘LBhF’) and one submitted to the Royal Borough of Kensington and Chelsea (‘RBKC’) in relation to the redevelopment of the land bounded by west Cromwell Road, warwick Road, Philbeach Gardens, Eardley Crescent, Lillie Road, Old Brompton Road, the west London Railway Line (‘wLL’), and 1 Cluny Mews in RBKC (the ‘RBKC Site’) and North End Road, Beaumont Avenue, west Cromwell Road, the wLL, land comprising the Empress State Building (‘ESB’), Aisgill Avenue, the former Gibbs Green School properties fronting Gibbs Green Close, and properties fronting Dieppe Close (the ‘LBhF Site) which straddle the boundary between the two boroughs (together forming ‘the Site’). The Proposed Development will form the new Earls Court Development. The hybrid Planning Applications have been submitted on behalf of Earls Court Partnership Limited (‘ECPL’), (“The Applicant”).

The RBKC hybrid Planning Application is formed of detailed development proposals in respect of Development Plots EC05 and EC06 for which no matters are reserved (“RBKC Detailed Component”), and outline development proposals for the remainder of the RBKC Site, with all matters reserved (“RBKC Outline Component”). The RBKC Detailed Component and RBKC Outline Component together are referred to as the “RBKC Proposed Development”.

The LBhF hybrid Planning Application is formed of detailed development proposals in respect of Development Plots wB03, wB04 and wB05 for which no matters are reserved (“LBhF Detailed Component”), and outline development proposals for the remainder of the Site, with all matters reserved (“LBhF Outline Component”). LBhF Detailed Component and LBhF Outline Component together are referred to as the “LBhF Proposed Development”.

Together the RBKC and LB h F Proposed Developments form the Earls Court Development which comprises the redevelopment of the Site. The Earls Court Development will provide residential dwellings, purpose-built student accommodation, assisted living, workspace, culture, community, retail and leisure facilities alongside high quality public realm and open spaces.

The purpose of the Internal Daylight, Sunlight and Overshadowing Report is twofold. firstly, it aims to ascertain the potential of the Outline Component of the Proposed Development to offer acceptable internal daylight and sunlight amenity for the enjoyment of future occupants; secondly, it provides guidance to be used by the Design Team at the detailed design and Reserved Matters Application stage to ensure that the design makes the most of the daylight and sunlight available on Site.

Two separate reports have been produced to discuss the internal daylight levels within the RBKC Detailed component and the LBhF Detailed component.

The Proposed Development is currently anticipated to be delivered in eight main phases and over an estimated programme of approximately 19 years. The eight main phases encompass the full build out of the Proposed Development. The indicative development programme is based on the assumption that planning permission is secured in Q3 2025. Elements of infrastructure works are expected to commence prior to Q3 2025. where applicable, separate applications have already been submitted or may be submitted for these works as described in chapter 5 and the Infrastructure works section of the submitted Environmental Statement. The impacts of these works have been considered as part of the Environmental Impact Assessment (EIA) and other relevant documents, where applicable, for completeness and robustness.

Therefore, for the purpose of the indicative development programme, the Proposed Development works are anticipated to be undertaken over 13 years for the Early Phases (completion targeted for Q2 2037) and 19 years for the All Phases (completion Q2 2043).

No significant delay is anticipated between the phases. however, realising vacant possession of the Lillie Bridge Depot is complex and whilst an indicative programme has been agreed with London Underground Limited (LUL), it is subject to ongoing review, detailed preparation and design, and additional consents. It may change and could delay vacant possession beyond the timescales currently anticipated.

Due to the above, the hybrid Planning Applications consider and assess two different scenarios. These

are:

1. All Phases: comprising the entirety of the Proposed Development. This is currently anticipated for completion by 2043.

2. Early Phases: Phases 1-4 (the ‘Early Phases’) are completed, but the Depot remains operational and is delivered to a different programme from that currently anticipated in the All Phases scenario.

however, for the purposes of this report, only the All Phases scenario has been considered. This is based on the fact that the differences between these scenarios are only significant at the interface between the Phases, and thus are not expected to materially affect the overall conclusions.

Furthermore, as the assessed Development Plots are still in outline,detailed assessments will need to be carried out at Reserved Matters stage, incorporating the most up-to-date information about the relevant context at that time.

INTENTIONALLy BLANK PAGE

3 RELEVANT GUIDANCE

3.1 NATIONAL PLANNING POLICY

National Planning Policy Framework (NPPF) (December 2023)

The NPPF states that local planning authorities should refuse applications which they consider fail to make efficient use of land. The discussion in relation to daylight and sunlight highlights the Government’s recognition that increased flexibility is required in response to the requirement for higher density development:

“Local planning authorities should refuse applications which they consider fail to make efficient use of land, taking into account the policies in this Framework. In this context, when considering applications for housing, authorities should take a flexible approach in applying policies or guidance relating to daylight and sunlight, where they would otherwise inhibit making efficient use of a site (as long as the resulting scheme would provide acceptable living standards)”

National Planning Practice Guidance (NPPG)Effective Use of Land (July 2019)

Paragraph 006 (Reference ID: 66-006-20190722)

‘Effective use of land’ states that “Where a planning application is submitted, local planning authorities will need to consider whether the proposed development would have an unreasonable impact on the daylight and sunlight levels enjoyed by neighbouring occupiers, as well as assessing whether daylight and sunlight within the development itself will provide satisfactory living conditions for future occupants. [...]”

Paragraph 007 (ID: 66-007-20190722) states that “All developments should maintain acceptable living standards. What this means in practice, in relation to assessing appropriate levels of sunlight and daylight, will depend to some extent on the context for the development as well as its detailed design. For example, in areas of high-density historic buildings, or city centre locations where tall modern buildings predominate, lower daylight and daylight and sunlight levels at some windows may be unavoidable if new developments are to be in keeping with the general form of their surroundings.

In such situations good design (such as giving careful consideration to a building’s massing and layout of habitable rooms) will be necessary to help make the best use of the site and maintain acceptable living standards.”

3.2 REGIONAL PLANNING POLICY AND GUIDANCE

London Plan Guidance – Housing Design Standards (June 2023)

Standard A1.9 states:

“The orientation and massing of buildings, and the separation distances between them, should ensure that the public realm is not unduly overshadowed to the detriment of health, wellbeing, biodiversity or amenity. Where demonstration is necessary and/or a building over 30 metres high is proposed, a microclimate/wind/daylight and sunlight assessment should be submitted.”

with paragraph 4.1.2 going on to state that “with extreme weather events becoming increasingly common, design must balance daylight, passive solar gain and overheating considerations.”

Section C4 considers aspect, orientation, daylight and sunlight and states that, where single aspect dwellings are proposed, it must be demonstrated that these will, amongst other considerations, have adequate daylight. In addition, “all homes should allow for direct sunlight in conjunction with solar shading. As a minimum, at least one habitable room should receive direct sunlight – preferably the living area and/or the kitchen and dining space” which is in line with the current BRE Guidance.

Standard C4.6 also states to “avoid large wide fullheight windows to habitable rooms (particularly in bedrooms) where the risk of being overlooked and/ or overheating is high” C6.2 expands on this and states that “Daylight and overheating assessments should be analysed together to determine the optimal balance”

The London Plan – The Spatial Development Strategy for Greater London (2021)

The London Plan was published in March 2021 and sets out the integrated economic, environmental, transport and social framework for the development of London over the next 20-25 years.

Part D of Policy D6 (housing Quality and Standards) states that the design of development “should provide sufficient daylight and sunlight to new and surrounding housing that is appropriate for its context, whilst avoiding overheating, minimising

overshadowing and maximising the usability of outside amenity space”.

It is clear that the GLA’s focus is on sufficient or retained daylight and sunlight to neighbouring properties and highlights that context will be a consideration to determine sufficiency.

Policy D9 (Tall Buildings) states that “‘...development proposals should address the following impacts: ...buildings should not cause adverse reflected glare [and] ...buildings should be designed to minimise light pollution from internal and external lighting.” It continues that “wind, daylight, sunlight penetration and temperature conditions around the building(s) and neighbourhood must be carefully considered and not compromise comfort and the enjoyment of open spaces, including water spaces, around the building.”

GLA: Housing Supplementary Planning Guidance (March 2016)

The SPG draws on the London Plan, primarily the relevant policy 7.6Bd, and provides further guidance on standards to daylight and sunlight.

Paragraph 1.3.45 of the guidance states that “an appropriate degree of flexibility needs to be applied when using BRE guidelines to assess the daylight and sunlight impacts of new development on surrounding properties, as well as within new developments themselves.”

The paragraph continues “guidelines should be applied sensitively to higher density development… where BRE advice suggests considering the use of alternative targets’ taking in to account the ‘local circumstances; the need to optimise housing capacity; and scope for character and form of an area to change over time.”

GLA: Sustainable Design and Construction Supplementary Planning Guidance (2014)

Section 2.3 of the SPG provides guidance on key areas such as site layout and micro-climate in relation to site layout and building design.

with regard to site layout, paragraph 2.3.6 refers to measures to reduce carbon dioxide emissions “include enabling access to daylight and sunlight for uses that require [light].” In addition, the guidance

states that “site planning can minimise the impact of the shadow created by the new buildings to protect existing features such as open space and renewable solar technologies on roofs.” It goes on to say that “developers should ensure the layout of their site and buildings maximises the opportunities provided by natural systems, such as light.”

Paragraph 2.3.8 of the SPG continues with effects on the micro-climate caused by new buildings which include “overshadowing and reducing access to sunlight.”

The guidance states that the above effects should “be considered during the design of a development and assessed once the designed is finalised.”

3.3 LOCAL PLANNING POLICY AND GUIDANCE

Hammersmith and Fulham Local Plan 2018

POLICy hO11 outlines the standards for residential buildings and states that “there is a need to assess planning applications against detailed standards to ensure that a development is of high quality, well designed, accessible and that it will not be detrimental to the amenities of residents in the surrounding area, including loss of daylight, sunlight and privacy for existing residents.” however, it also acknowledges that “these standards are often subject to on-site judgement” and that “a departure from the standards needs to be justified by the circumstances of a particular case.”

Royal Borough of Kensington and Chelsea Local Plan 2019

Policy CL5 on living conditions states that all development should “ensure that good standards of daylight and sunlight are achieved in new development and in existing properties affected by new development; and where they are already substandard, that there should be no material worsening of the conditions”.

The council will also require “the affordable and market housing to have equivalent amenity in relation to factors including daylight” as stated in Policy Ch2.

3.4

BR 209 2022 (BRE GUIDELINES)

The BRE published the latest edition of ‘Site layout planning for daylight and sunlight: a guide to good practice’ in June 2022 (BR 209), This is to be read in conjunction with BS EN 17037:2018 “Daylight in buildings”, the UK National Annex of the British Standard and the CIBSE publication LG 10 ‘Daylighting – a guide for designers’.

BR 209 contains methodologies for appraising the daylight and sunlight quality within new developments. Nonetheless, the main aim of the guidance is maintained: “to help rather than constrain the designer” as stated in Paragraph 1.5 of the new guidance.

The report provides advice, but also clearly states that it “is not mandatory and the guide should not be seen as an instrument of planning policy.” The guidance also acknowledges in its introduction that “Although it gives numerical guidelines, these should be interpreted flexibly since natural lighting is only one of many factors in site layout design (see Section 5). In special circumstances the developer or planning authority may wish to use different target values. For example, in a historic city centre, or in an area with modern high-rise buildings, a higher degree of obstruction may be unavoidable if new developments are to match the height and proportions of existing buildings.” (Paragraph 1.6)

BS EN 17037:2018 AND T h E UK ANNEX

The latest European Standard on daylight is BS EN 17037:2018 “Daylight in buildings”. Following a review of the this by a dedicated commission of UK experts, however, the British Standard Institution appended a UK National Annex which noted that the new recommendations “may not be achievable for some buildings, particularly dwellings” and specifically mentions dwellings in a dense urban area or with tall trees outside. The annex goes on to suggest lower recommended light levels for dwellings, in line with those of the previous version of the British Standard, BS8206-2:2008.

with this Site being located within an emerging dense urban environment, the relevant targets are considered to be those contained within the UK National Annex as outlined and discussed further in Section 3.2 adjacent. It is important here to re-emphasise though that these UK targets were designed to be in line with those from the previous British Standard and BR209 publications and so utilising them does not represent a weakening of standards, rather it enables continuity in the understanding of daylight levels within residential developments.

BS EN 17037 includes four criteria: daylighting, views, sunlight access and glare. Daylighting and sunlight access are considered relevant for residential buildings and therefore discussed within this report.

View out and Glare are not solely but mostly relevant in offices and schools, where occupants are more fixed to a certain location within a room. In residential habitable rooms, occupants tend to move more freely and therefore view out and glare are not assessed within residential buildings.

In relation to sunlight access, BS EN 17037:2018 suggests that the hours of sunlight reaching a window is considered “on a selected date between February 1st and March 21st”. BR209 recommends that this date is preferably the equinox (see section 3.4).

The BRE set out the methods for assessing daylight within a proposed building within section 2.1 and Appendix C of the handbook. This is based on the methods detailed in the BS EN 17037.

BS EN 17037 suggests two possible methodologies for appraising daylight:

• Illuminance Method

• Daylight Factor Method

These methodologies are discussed in more detail below.

whilst Vertical Sky Component (VSC) is no longer directly used to calculate the levels of daylight indoors, this is still referenced within the BRE guidance as a metric to appraise the level of obstruction faced by a building and the potential for good daylight indoors.

This method of assessment may also be used to appraise the daylight quality in the early stages of the design, when room layouts or window locations are still undecided.

Vertical Sky Component (VSC)

This method of assessment can be undertaken using a skylight indicator or a waldram diagram manually or most commonly through the use of specialist daylighting software. It measures from a single point, at the centre of the window (if known at the early design stage), the quantum of sky visible taking into account all external obstructions. whilst these obstructions can be either other buildings or the general landscape, trees are usually ignored unless they form a continuous or dense belt of obstruction.

The VSC method is a useful ‘rule of thumb’ but has some significant limitations in determining the true quality of daylight within a proposed building. It does not take into account the size of the window, any reflected light off external obstructions, any reflected light within the room, or the use to which that room is put.

Illuminance method

Climate Based Daylight Modelling (CBDM) is used to predict daylight illuminance using sun and sky conditions derived from standard meteorological data (often referred to as climate or weather data). This analytical method allows the prediction of absolute daylight illuminance based on the location and building orientation, in addition to the building’s daylight systems (shading systems, for example). Annex A within the BS EN 17037 proposes values of target illuminances and minimum target illuminances to exceed 50 % of daylight hours over 50% or more of the assessment area.

BS EN 17037 sets out minimum illuminance levels (300 lux) that should be exceeded over 50% of the space for more than half of the daylight hours in the year. It also includes recommendations for medium and high daylighting levels within a space (500 lux and 700 lux respectively). It should be noted here, however, that these targets are specified irrespective of a space’s use or design.

The National Annex suggests that these targets can be challenging to achieve within residential settings, particularly in areas of higher density and so suggests lower targets can be considered in this situation. It should be noted here that the reduced targets suggested within the BS EN 17037:2018 National Annex are provided so as to be comparable with the previous BR209’s recommendations for ADF. These targets are:

• 100 lux for bedrooms

• 150 lux for living rooms

• 200 lux for living/kitchen/diners, kitchens, and studios.

It is however stated in paragraph C17 of the BRE that: “Where a room has a shared use, the highest target should apply. For example in a bed sitting room in student accommodation, the value for a living room should be used if students would often spend time in their rooms during the day. Local authorities could use discretion here. For example, the target for a living room could be used for a combined living/ dining/kitchen area if the kitchens are not treated as habitable spaces, as it may avoid small separate kitchens in a design”.

Daylight Factor method

This method involves calculating the median daylight factor on a reference plane (assessment grid).

“The daylight factor is the illuminance at a point on the reference plane in a space, divided by the illuminance on an unobstructed horizontal surface outdoors. The CIE standard overcast sky is used, and the ratio is usually expressed as a percentage.”

This method of assessments considers an overcast sky, and therefore the orientation and location of buildings is not relevant. In order to account for different climatic conditions, Annex A within the BS EN 17037 sets equivalent daylight factor targets (D) for various locations in Europe.

The median daylight factor (MDF) should meet or exceed the target daylight factor relative to a given illuminance for more than half of daylight hours, over 50% of the reference plane.

SUNLIG h T

The BRE provide guidance in respect of sunlight quality for new developments within section 3.1 of the handbook. It is generally acknowledged that the presence of sunlight is more significant in residential accommodation than it is in commercial properties, and this is reflected in the BRE document.

It states, “in housing, the main requirement for sunlight is in living rooms, where it is valued at any time of the day, but especially in the afternoon. Sunlight is also required in conservatories. It is viewed as less important in bedrooms and in kitchens where people prefer it in the morning rather than the afternoon.”

The BRE guide considers the critical aspects of orientation and overshadowing in determining the availability of sunlight at a proposed development site.

The guide proposes minimising the number of dwellings whose living room face solely north unless there is some compensating factor such as an appealing view to the north, and it suggests a number of techniques to do so. Furthermore, it discusses massing solutions with a sensitive approach to overshadowing, so as to maximize access to sunlight.

At the same time, it acknowledges that the site’s existing urban environment may impose orientation or overshadowing constraints which may not be possible to overcome.

To quantify sunlight access for interiors where sunlight is expected, it refers to the BS EN 17037 criterion that the minimum duration of sunlight exposure in at least one habitable room of a dwelling should be 1.5 h on March 21st. Table A.5 also establishes medium and high sunlight targets (3 and 4 hours).

This is to be checked at a reference point located centrally to the window’s width and at the inner surface of the aperture (façade and/or roof). For multiple apertures in different façades it is possible to cumulate the time of sunlight availability if not occurring at the same time. The reference point is minimum 1.2 m above the floor and 0.3 m above the window sill if present.

The summary of section 3.1 of the guide states as follows:

“In general, a dwelling or non-domestic building which has a particular requirement for sunlight, will appear reasonably sunlit provided that:

• At least one main window faces within 90 degrees of due south, and

• a habitable room, preferably a main living room, can receive a total of at least 1.5 hours of sunlight on 21 March. This is assessed at the inside centre of the window(s); sunlight received by different windows can be added provided they occur at different times and sunlight hours are not double counted.. “

OVERS h ADOw ING

The BRE guidance in respect of overshadowing of amenity spaces is set out in section 3.3 of the handbook. here it states as follows:

“Sunlight in the spaces between and around buildings has an important impact on the overall appearance and ambience of a development. It is valuable for a number of reasons, to:

• provide attractive sunlit views (all year)

• make outdoor activities like sitting out and children’s play more pleasant (mainly warmer months)

• encourage plant growth (mainly spring and summer)

• dry out the ground, reducing moss and slime (mainly in colder months)

• melt frost, ice and snow (in winter)

• dry clothes (all year).

Again, it must be acknowledged that in urban areas the availability of sunlight on the ground is a factor which is significantly controlled by the existing urban fabric around the site in question and so may have very little to do with the form of the development itself. Likewise, there may be many other urban design, planning and site constraints which determine and run contrary to the best form, siting and location of a proposed development in terms of availability of sun on the ground.

The summary of section 3.3 of the guide states as follows:

“3. 3 .17 It is recommended that for it to appear adequately sunlit throughout the year, at least half

of a garden or amenity area should receive at least two hours of sunlight on 21 March. If as a result of new development an existing garden or amenity area does not meet the above, and the area that can receive two hours of sun on 21 March is less than 0.80 times its former value, then the loss of sunlight is likely to be noticeable. If a detailed calculation cannot be carried out, it is recommended that the centre of the area should receive at least two hours of sunlight on 21 March..”

3.5 FURTHER RELEVANT INFORMATION

CIBSE LG 10 ‘Daylighting – a guide for designers’.

This guide details the process of designing for daylighting. It outlines considerations of form, orientation, and other aspects involved in designing the building envelope to optimise natural light.

The guidance in this document is written primarily for buildings located within the UK, and will be most applicable to projects in northern hemisphere. however, the principles are universal, and can be applied to other locations if the appropriate weather data is used and local standards and regulations are respected

4 METHODOLOGY

4.1 ILLUSTRATIVE MASSING AND THE MAXIMUM ENVELOPE

The maximum envelope is a three-dimensional extrusion of the proposed maximum heights parameter plan, which establishes the maximum extent of possible development.

however, a maximum quantum cap is defined in the Development Specification. Together with the rules set out in the Design Code the amount and arrangement of development is controlled to inform future Reserved Matters Applications (RMAs).

Therefore, testing the daylight availability to the maximum building of the envelope defined by the Parameter Plans would provide an unrealistic assessment as the volume would be far larger than the quantum of area the Applicant is seeking permission for.

while future detailed proposals will be required to sit within the extents defined by the Parameter Plans, there will never be a scenario where the entirety of the maximum envelope is developed because the Development Specification and Design Code further reduce and refine the allowable massing.

An Illustrative Masterplan design has therefore been produced that demonstrates a realistic interpretation of a scheme that could be brought forward within the Maximum Parameters and in accordance within the Development Specification and Design Code. Given the unrealistic nature of testing the Maximum Parameters, this Illustrative Masterplan is considered the only representative way to gauge the potential for daylight and sunlight within a development of this nature.

Therefore, the daylight potential and overshadowing assessments illustrated within this report have been undertaken for the Illustrative Masterplan.

whilst the future detailed design may vary from the Illustrative Masterplan, this would be later covered at detailed design stage, when a full detailed daylight, sunlight and overshadowing assessments would be undertaken as part of future applications for Reserve Matters Approval (RMAs).

This report only covers the Outline Component of the Proposed Development. Two separate Internal

Daylight, Sunlight and Overshadowing reports have been produced to illustrate the performance within the RBKC Detailed Component and within the LBhF Detailed Component.

4.2 SCOPE

The Control Documents have been coordinated to offer flexibility for some Development Zones and Plots to allow for a variety of land use scenarios and a range of architectural responses at Reserved Matters stage.

The land use distribution of the Illustrative Masterplan is the envisaged baseline scenario and is the focus of the material that follows. In particular, the areas envisaged as able to predominantly host residential or student housing uses have been tested.

The Control Documents also make provision for alternative uses from the baseline in certain locations (these are known as Flexible Plots). Should these plots come forward as residential or student accommodation, detailed assessments would be undertaken for future RMAs to ascertain the quality of proposed daylight, sunlight and overshadowing levels.

The relevant buildings are identified within Section 6.

4.3

3D MODEL

To undertake the daylight and sunlight assessments set out in the previous pages, we have prepared a three dimensional computer model and used specialist lighting simulation software. The three dimensional representation of the Illustrative Masterplan has been provided by the masterplan architects. This has been placed in the context of its surrounding buildings which have been modelled from, survey, photogrammetry and Ordnance Survey. This allows for a precise model, which in turn ensures that the analyses accurately represents the amount of daylight and sunlight available to the building façades, internal and external spaces considering all of the surrounding obstructions and orientation.

4.4 ASSESSMENTS

Owing to the part-outline nature of this hybrid Application, the room layouts, façade and window details are not known at this stage for the Outline Component. Therefore, façade assessments have been undertaken to establish how to optimise the daylight and sunlight amenity within the relevant elements of the Illustrative Masterplan. These are described in detail below.

Daylight

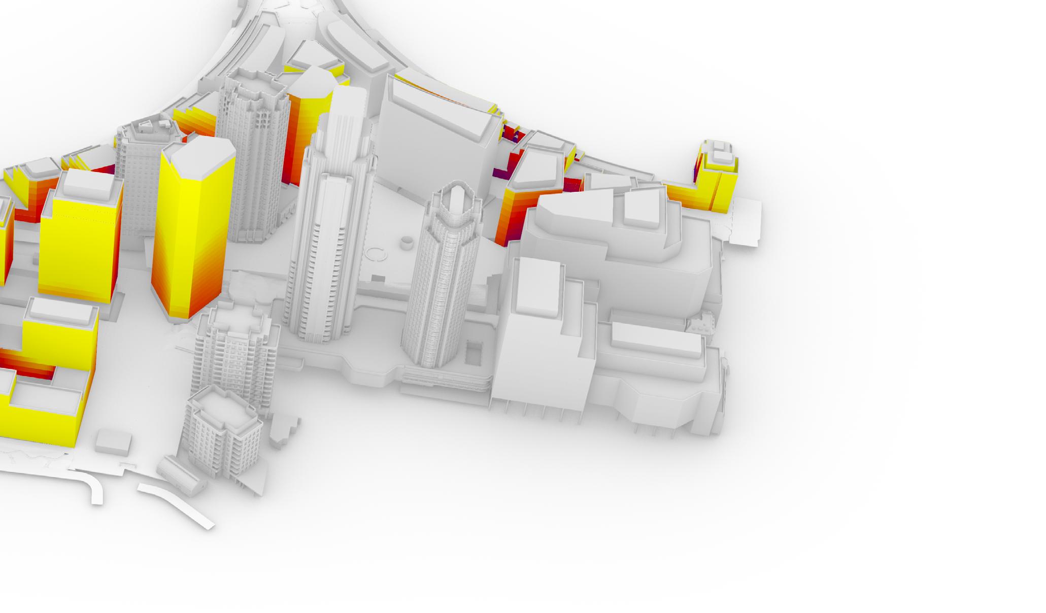
In order to understand the levels of daylight potential within the proposed massing, VSC façade assessments have been undertaken on each residential Façade within the Illustrative Masterplan. This produced a number of VSC façade maps showing the VSC value that a window in that location would enjoy. The façades are split into squares approximately one metre wide and one storey high, the colour of which represents the VSC value achieved at that location.

The VSC assessments are described statistically into the brackets outlined in the BRE Guidance, which states in Paragraph 2.1.6 that:

• “with VSC levels above 27% conventional window design will usually give reasonable results,

• with VSC levels from 15-27%, special measures are required,

• with VSC levels from 5-15%, adequate daylight can only be provided with very large windows, and

• with VSC levels below 5%, it is often impossible to achieve reasonable levels of daylight.”

however, the VSC studies’ principal use should be as a starting point for establishing the potential for good levels of illuminance to be achieved indoors with reference to the illuminance (MDI) or median daylight factor (MDF). The VSC is a very simple test and good levels of daylight can still be found in rooms with low levels of VSC provided the future designs are brought forward with daylight in mind and any areas with lower daylight potential are mitigated successfully. Any future RMAs submitted for a residential building (or other relevant uses) will be accompanied by a report setting out how the design has been brought forward to enhance natural light and the final levels of daylight achieved (as determined by the MDI/ MDF).

Sunlight

Similarly, solar exposure assessments have been undertaken on the relevant façades. These are presented through false-coloured Façade maps similar to those used for the VSC assessments.

These show the solar exposure value that a window in that location would enjoy. As the BRE suggest that solar exposure is measured on the inside face of the window opening, the results do not account for the shadowing effect of the reveals, meaning that results may be lower at detailed design stage. Balconies and other Façade details may also cast additional shadows which are not considered in this Façade assessment.

Overshadowing

To illustrate the sunlight availability within the proposed areas of outdoor public and communal amenity throughout the year, assessments of Sun hours on Ground and Sun Exposure assessments have been undertaken.

The results of the Sun hours on Ground assessment are presented showing the areas which receive direct sunlight for two hours or more on the equinox. The BRE recommends that at least 50% of each area should receive such levels of sunlight.

The Sun Exposure assessments are presented showing the gradient levels of sunlight in all the areas within the Illustrative Masterplan both on the equinox and summer solstice.

Again, it is noted that these consider the Illustrative Masterplan and so, should a detailed design emerge which could alter the findings of these assessments significantly, the relevant RMA would be supported by an updated overshadowing assessment.

5 DESIGN EVOLUTION AND PERFORMANCE

5.1 DESIGN EVOLUTION

GIA have been working closely alongside the Design Team since the early massing stages with the aim of optimising the daylight and sunlight quality within the proposed accommodation and open spaces.

As a result of this collaborative process, a number of daylight and sunlight assessments have been undertaken to inform the evolving massing design.

In order to optimise the Site capacity and make the best use of land, building heights are carefully distributed to respond to the context.

A stepped approach to heights has been adopted, with the building heights initially extending from the neighbouring scale at the perimeter and transitioning to medium heights and taller buildings at the centre of the masterplan.

In order to minimise the impacts to neighbouring properties, separation distances have been maximised and building heights step down towards more sensitive edges. For example:

• Townhouses and small workspaces are located behind Eardley Crescent, extending the local scale.

• The massing terraces downwards towards Philbeach Gardens.

Taller buildings have been positioned more centrally and adjacent to large open spaces or along prominent edges.

The results presented within this report, therefore, illustrate a scheme which has been optimised for daylight and sunlight, while respecting the context and emerging urban grain of the masterplan.

The assessments results are presented in Sections 7 (Daylight), 8 (Sunlight) and 9 (Overshadowing) and discussed in more detail below.

5.2 DAY LIGHT PERFO RMANCE

To understand the potential daylight levels within the Illustrative Masterplan, VSC façade assessments have been undertaken on the façades of the relevant Plots. A breakdown of the VSC results is provided below.

Table 01 also provides a breakdown for the different areas of the masterplan (EC Plots, wB Plots, wK Plots).

The results of the assessments show that good levels of daylight potential are generally seen, with 46% of the Façade area seeing VSC levels in excess of 27%. In these areas, as stated in the BRE Guidance, conventional window design will generally lead to good levels of daylight.

An additional 35% of the Façade area sees at least 15% VSC, which is considered good for dense urban locations and means that good levels of daylight are still achievable provided larger windows are specified. It follows that the vast majority of the façades (81%) performs well and so, overall, good levels of light can be expected at detailed design stage.

The remaining 18% of the façade area sees levels of VSC lower that 15% but greater or equal to 5%, behind which rooms will achieve acceptable levels of daylight provided very large glazing areas are specified and the room depths are kept to a minimum. These areas of lower potential are predominantly located on façades positioned between adjacent neighbouring buildings, especially on the lowest floors. where adjacent buildings are of significant scale, this can affect larger proportions of the elevations, meaning that areas with lower access to daylight extend to the mid-storeys. Acceptably daylit rooms behind these areas of lower potential can be designed and it should be noted that lower levels of VSC are to be expected in certain areas of any high-density development.

Only an insignificant proportion of the façade area sees less than 5% VSC (1%).

when looking at colour-coded images presented in Section 7, it can be seen that the outer frontages of the Masterplan enjoy a low degree of obstruction, coupled with relatively generous separation distances, and therefore the vast majority of façades

Table 01: VSC brackets breakdown (percentages may not total 100% due to rounding)

achieve good daylight potential (shown in yellow in the diagrams). In these areas, as discussed, a conventional design of the elevations and layouts is likely to lead to good levels of daylight within the rooms.

As is typical of any dense scheme, where two parallel façades are in close proximity of one another, their access to daylight is inevitably be more restricted.

Particular care would need to be taken at detailed design stage to ensure that the daylight ingress is maximised, especially into living areas. Room depths should be kept to a minimum and the fenestration to living areas may need to be more generous than in less obstructed locations.

It can be more challenging for living areas to achieve the recommended daylight levels, owing to their higher daylight requirement, deeper layouts and generally provision of a balcony. These should therefore be designed as dual-aspect where possible and the location of balconies should be carefully considered. Bedrooms, on the other hand, have the potential to achieve acceptable daylighting even in areas of more restricted daylight availability, owing to their lower daylight requirement and generally shallower layouts.

As a general rule, it is recommended that bedrooms are positioned in the most constrained areas and provided with generous fenestration, whilst living areas should be located where the daylight availability is greatest and, if possible, in the corners where they can be dual aspect.

Balconies, whilst providing private external amenity space, restrict the access to daylight and sunlight to the windows below them (if projecting) or behind them (if recessed). with living areas having both a higher daylight requirement than bedrooms and generally a greater expectation of sunlight, a balcony

strategy should be devised so as not to cause further obstruction to this room type. This can be achieved through a number of different strategies, for instance by providing living areas with additional windows free of obstructions, by staggering the balconies or internal layouts so the windows serving living areas are not overhung or even by providing oversized units without balconies.

Inset balconies cause a more substantial obstruction than pop-out ones, as they also block peripheral light. Therefore, should recessed balconies be provided in areas where the daylight and sunlight availability is limited, it is recommended that either they are located in front of bedrooms, with a side access from the living areas, or that the living areas are generously glazed, shallow, and if possible, also served by secondary windows.

Finally, the few remaining areas of reduced daylight potential (<15% VSC) are best suited for nonresidential uses, cores and ancillary spaces (entrance lobbies, cycle parking, refuse storage etc). Should residential accommodation be wished for behind these elevations, they should primarily be used to accommodate bathrooms, secondary windows of dual-aspect rooms or heavily glazed bedrooms so that living areas can be located where the daylight access is greater.

The Illustrative Masterplan only shows one potential configuration, but it should be noted that there are a number of alternative strategies that would be available within the Parameters. Externally, this could for example include providing angled façades that could benefit from oblique light. Internally, this could entail considering different distribution typologies, such as double-loaded corridors serving single or dual-aspect units, access decks serving throughaspect units, duplexes etc.

These elements will be considered at Reserved

Matters stage and balanced with all other relevant considerations.

This report only covers the Outline Component of the Proposed Development. Two separate Internal Daylight, Sunlight and Overshadowing reports have been produced to illustrate in detail the performance achieved within the RBKC Detailed Component and within the LBhF Detailed Component.

Conclusion on Daylight

Overall, the Proposed Development has optimised daylight access by locating the residential buildings so as to allow good daylight potential to the majority of elevations.

The more obstructed areas, which are typical of high-density urban developments, can be addressed at detailed design stage and the measures described above provide an example of how the daylight amenity within the rooms could be optimised. To conclude, the Proposed Development is considered to have the potential to deliver good-quality homes with adequate daylight amenity.

5.3 SUNLIGHT PERFORMANCE

To understand the potential sunlight levels within the Illustrative Masterplan, solar exposure assessments have been undertaken on the relevant façades.

The assessment results are presented in Section 8 of this report and show that the levels of sunlight seen are generally very good, with the majority of the Façade area assessed meeting the BRE Guidance’s recommendations for solar exposure, and often seeing levels substantially above the minimum recommended of 1.5 hours.

For the elevations with a southerly aspect, lower levels than recommended can be seen in isolated locations, particularly on the lower floors as is typical of dense urban environments. For those elevations with a northerly aspect, direct solar exposure is inevitably lower.

Overall, 51% of the tested facade panels are oriented within 90 degrees of due south. Of these, 52% would achieve at least 1.5 hours of sunlight at the equinox, an additional 11% would receive at least 1 hour of direct sunlight. 14% would receive between 30

minutes and 1 hour, and the remaining 23% would achieve less than 30 minutes.

whilst there is some flexibility in massing available to increase the sunlight availability to the façades in a detailed design, this is mainly dependent on the Plot massing and orientation, meaning there is less scope to influence sunlight availability to the proposed elevations. however, as the BRE’s recommendations for sunlight apply to dwellings, the detailed design should seek to locate as many living rooms as possible in the areas of greatest sunlight potential, as well as trying to minimise the number of units solely relying on windows opening on areas of reduced sunlight potential. The solar exposure maps contained within this report should therefore inform the design of future RMAs.

It should also be noted that balconies reduce the sunlight ingress to the rooms below (if projecting) or behind them (if recessed). Therefore, should balconies provided in the areas where the access to sunlight is already more limited, it is recommended that their positioning is carefully designed so as to allow for maximum sunlight ingress into living areas. This can be achieved by staggering the balconies and internal layouts or ensuring that living areas are provided with at least one window free of obstructions.

This report only covers the Outline Component of the Proposed Development. Two separate Internal Daylight, Sunlight and Overshadowing reports have been produced to illustrate in detail the performance achieved within the RBKC Detailed Component and within the LBhF Detailed Component.

Conclusion on Sunlight

Overall, the Proposed Development is considered to have the potential to deliver good-quality homes with adequate sunlight amenity. In any high-density development, there will be a number of units with levels of sunlight below those recommended by BRE and in this case, this is predominantly a function of their orientation.

5.4 OVERSHADOWING PERFORMANCE

As suggested in the BRE Guidance, Sun hours on Ground assessments have been undertaken on the proposed open spaces and areas of public or

SOLAR EXPOSURE (SOX) LEVELS (MINUTES)

FACADE PANELS FACING WITHIN 90 DEGREES OF DUE SOUTH -> 51%

Table 02: Solar Exposure brackets breakdown (percentages may not total 100% due to rounding)

communal amenity within the Site. Moreover, in order to better understand the levels of sunlight seen, additional assessments of sunlight exposure on 21st March and 21st June have been undertaken. The assessment results are presented in Section 9 of this report.

The landscaped open spaces provided within the Masterplan connect the Development Plots creating a variety of uses, each with their own character.

The most prominent open spaces have been conceived as a series of Exhibition Gardens and are complemented by a series of boulevards, crescents, lanes, passages walks and places.

The main amenity offering comprises the following open spaces:

• The Table;

• The Cascades;

• Aisgill Gardens;

• Lillie Sidings Square;

• warwick Square; and

• west Brompton Square.

The overshadowing assessments undertaken for these open spaces have shown them to well exceed the levels of sunlight recommended by the BRE with the exception of Lillie Sidings, which however falls short only marginally (47%) and would see the recommended sunlight exposure just three days later.

The sunlight exposure assessments highlight further the good levels of sunlight on the equinox but also help show the summer position where a vast portion of these spaces will see over six hours of direct sunlight, which is remarkable considering the highdensity nature of the Masterplan.

The key open spaces therefore, can be considered excellently sunlit and will provide a high-quality public space for residents, visitors and the wider community to enjoy.

Owing to the illustrative nature of the scheme, the whole public realm has been assessed, however some areas will mainly serve as circulation corridors connecting the main areas of amenity provided. Overall, the routes fall short only marginally of the recommended sunlight exposure, with 48% of their combined area seeing two or more hours of direct sunlight on the equinox.

when looking at the performance of individual routes it is inevitable that some would receive lower levels of sunlight, particular those running east-west or located to immediate north of buildings of significant scale. Others receive much greater levels of sunlight, particularly if unobstructed from the south. however, given the variety of spaces on offer, future occupants and visitors will be able to enjoy either a sunlit or more shaded space depending on their requirements.

A number of terraces and courtyards have also been assessed within the Illustrative Plots. The assessment is necessarily high-level, as the amenity strategy for each building will be defined as part of the future detailed design. however, it helps understand where better levels of sunlight will be available and should inform the amenity strategy for these Plots at detailed design stage.

The levels of direct sunlight reaching some of the smaller open spaces, courtyards and podiums are lower than those recommended in March but much higher levels will be seen in summer when outside spaces are more likely to be utilised.

Terraces, on the other end, generally received good

Lillie Sidings

Aisgill Gardens

Cascades

warwick Square

Brompton Square

Public Realm

Table 03: Sun hours on Ground results for the main spaces assessed

or excellent levels of sunlight and so can successfully completement the amenity offer.

For the spaces falling short of the recommended sunlight levels, some will meet the recommended solar exposure just a few days after the 21st of March. Section 9 provides further details on those areas that will meet the recommended levels of sunlight within 14 days of the 21st of March.

The spaces with the lowest levels of solar exposure in mid-season are located within EC17 and EC18, as these buildings step down towards the north, creating a series of north-facing terraces and podia. while this configuration inevitably results in more shaded spaces during winter and mid-season, it was preferred to minimize the impact on the neighboring residential properties alongside Philbeach Gardens. Nevertheless, these areas receive very good levels of sunlight during the summer months.

This report only covers the Outline Component of the Proposed Development. while Section 9 also shows the overshadowing levels seen within the Detailed Component of the masterplan, these are discussed within the two separate Internal Daylight, Sunlight and Overshadowing reports that have been produced for the RBKC Detailed Component and the LBhF Detailed Component.

Conclusion on Overshadowing

Overall, the main open public spaces have been located where most sunlight will be available, well exceeding the recommended levels of sunlight.

A variety of additional open spaces complement the amenity offering and, while some have reduced sunlight access in winter and mid-season, most

receive excellent levels of sunlight in summer, when outdoor spaces are more likely to be utilised. Additionally, should direct sunlight be wished for outside of the summer months, this can be attained elsewhere in the Site such as the main public spaces.

5.5 OVERALL CONCLUSIONS

Overall, the Proposed Development has optimised daylight and sunlight access by locating the relevant buildings so as to allow good daylight and sunlight potential. Therefore, the Proposed Development is considered to have the potential to deliver goodquality homes with adequate daylight and sunlight amenity.

Similarly, the main open spaces have been located so as to receive good levels of sunlight for the enjoyment of future residents and visitors of the area. A variety of additional open spaces complement the amenity offering and, while some have reduced sunlight access in winter and mid-season, most receive excellent levels of sunlight in summer, when outdoor spaces are more likely to be utilised.

INTENTIONALLy BLANK PAGE

OTHER USES DETAILED PLOTS

PREDOMINANTLY RESIDENTIAL OR STUDENT ACCOMMODATION

WB PLOTS
Fig. 01: Top view
Fig. 02: Perspective view

VSC FAÇADE ASSESSMENT MASTERPLAN

DAYLIGHTING

VERTICAL SKy COMPONENT (VSC)

EC PLOTS

DAYLIGHTING

VERTICAL SKy COMPONENT (VSC)

VSC FAÇADE ASSESSMENT WK PLOTS

DAYLIGHTING

VERTICAL SKy COMPONENT (VSC)

VSC FAÇADE ASSESSMENT

WB PLOTS

DAYLIGHTING

VERTICAL SKy COMPONENT (VSC)

SUNLIG h T POTENTIAL ASSESSMENT

EC PLOTS

SUNLIG h T POTENTIAL ASSESSMENT MK PLOTS

9 OVERSHADOWING ASSESSMENTS

RECOMMENDS

Proposed Amenity areas. PUBLIC

21st MARCH (SPRING EQUINOX)

LONDON

Latitude: 51.4

Longitude: 0.0

Sunrise: 06:02 GMT

Sunset: 18:14 GMT

Total Available Sunlight: 12hrs 12mins

PUBLIC REALM

SUN EXPOSURE ON GROUND - 21ST JUNE

21st JUNE

(SUMMER SOLSTICE)

LONDON

Latitude: 51.4

Longitude: 0.0

Sunrise: 04:43 GMT

Sunset: 21:21 GMT

Total Available Sunlight: 16hrs 38mins

COMMUNAL AREAS

SUN HOURS ON GROUND - BRE TEST

LBhFDetailed Component

(BRE RECOMMENDS 2+ h OURS OF SUNLIG h T ON 21ST MARC h FOR AT LEAST 50% OF T h E OPEN SPACE)

Areas pertaining to the LBhF and RBKC Detailed Component, these are shown here for completeness but are discussed within the Internal Daylight, Sunlight and Overshadowing Reports prepared for EC05, EC06, wB03, wB04, wB05.

COMMUNAL AREAS

SUN EXPOSURE ON GROUND - 21ST MARCH

21st MARCH (SPRING EQUINOX)

LONDON

Latitude: 51.4

Longitude: 0.0

Sunrise: 06:02 GMT

Sunset: 18:14 GMT

Total Available Sunlight: 12hrs 12mins

COMMUNAL AREAS

SUN EXPOSURE ON GROUND - 21ST JUNE

EXPOSURE

21st JUNE

(SUMMER SOLSTICE)

LONDON

Latitude: 51.4

Longitude: 0.0

Sunrise: 04:43 GMT

Sunset: 21:21 GMT

Total Available Sunlight: 16hrs 38mins

SUNLIG h T AVAILABILIT y T h ROUG h OUT T h E y EAR

WK07-P
WK11-P
WK10-P
LILLIE SIDINGS
EC04-P
EC02-P
Fig. 03: Sunlight throughout the year - Assessment areas

SUNLIG h T AVAILABILIT y T h ROUG h OUT T

h E y EAR

WK05-P
WK07-P
EC02-P
EC04-P
WK10-P
WK11-P
WK12-P
LILLIE SIDINGS

Turn static files into dynamic content formats.

Create a flipbook
Issuu converts static files into: digital portfolios, online yearbooks, online catalogs, digital photo albums and more. Sign up and create your flipbook.