Electronica Azi nr.4 - Mai 2023

Page 1

Anul XXIII | Nr. 4 [ 274 ] Mai 2023 www.electronica-azi.ro

A venit și rândul celor trei expoziții de la Nurnberg programate pentru primăvară: PCIM, SMTconnect și Sensor+ Test, 2023. Mulți vizitatori încercau să compare cele trei expoziții cu celebra expoziție – organizată tot la Nurnberg –embedded world. Toate aceste trei expoziții acoperă, împreună, aproximativ spațiul ocupat de expoziția embeddedworld, iar pe de altă parte numărul vizitatorilor este mult mai mic, făcând aceeași comparație.

Să nu uităm, însă, ca aceste trei expoziții se adresează unui alt segment de specialiști din electronică. SMTconnect, de exemplu, este un eveniment care se ocupă de tehnologia montării pe suprafață; utilajele și mașinile expuse valorează zeci de milioane de Euro, iar cei care vizitează expoziția sunt persoane de decizie importante, sau ingineri care utilizează aceste mașini și vor să afle mai multe despre noile generații de echipamente cu care se realizează toate produsele și dispozitivele electronice de astăzi. Tot acolo pot fi găsite materiale folosite de tehnologia SMT, produse software și alte consumabile, toate având aceeași destinație – lumea celor specializați în producția dispozitivelor și aparatelor electronice.

În altă ordine de idei, mă așteptam să văd mai multe firme expozante la Sensor+ Test (au existat doar două pavilioane), dar, din nou, sunt explicații referitoare la dimensiune și numărul de vizitatori, deoarece această expoziție se adresează aplicațiilor industriale de amploare (de exemplu, ADI prezenta niște senzori utilizați pentru monitorizarea sănătății structurilor din beton ale unor poduri sau clădiri). Alți senzori erau folosiți pentru diverse utilaje din domeniul industrial, așadar majoritatea vizitatorilor erau experți dintr-o zonă aproape exclusivistă.

“Vârful de lance” al grupului de expoziții organizate luna aceasta la Nurnberg – “PCIM” – a atras toate privirile deoarece produsele expuse ținteau atât pasionații de electronică precum și specialiștii din domeniu. Semiconductori și module de putere, surse de alimentare, încărcătoare pentru baterii, convertoare de putere bazate pe inteligență artificială, soluții de putere pentru cele mai importante domenii, precum e-mobilitate și energii alternative sunt doar câteva zone de mare interes pentru toată lumea, fără să mai adaug că toate aplicațiile IoT necesită optimizarea continuă a consumului de energie, iar domeniul auto nu face altceva decât să pună o presiune imensă pe tot ceea ce înseamnă soluții energetice eficiente și necostisitoare. Vom mai vorbi despre această expoziție pentru că am găsit firme de top care doresc să-și prezinte soluțiile lor inovative cititorilor revistei noastre!

Ne auzim pe la mijlocul lunii Iunie!

gneagu@electronica azi.ro

www.electronica-azi.ro
EDITORIAL | de Gabriel Neagu 3

Management

Director General - I onela G anea

Director Editorial - Gabriel N eagu

Director Economic - I oana P araschiv

P ublicitate - Irina G anea

Web design - Petre Cristescu

Editori Seniori

Prof. Dr. I ng. Paul S vasta

Prof. Dr. I ng. N orocel C odreanu

Conf. Dr. I ng. Marian V lădescu

Conf. Dr. I ng. B ogdan G rămescu

I ng. Emil Floroiu

Contact: office@electronica-azi.ro https://www.electronica-azi.ro Tel.: +40 (0) 744 488818

Revista “Electronica Azi” apare de 10 ori pe an (exceptând lunile Ianuarie şi August. Revista este disponibilă atât în format tipărit, cât şi în format digital (Flash / PDF).

Preţul unui abonament la revista “Electronica Azi” în format tipărit este de 200 Lei/an.

Revista “Electronica Azi” în format digital este disponibilă gratuit accesând: www.electronica-azi.ro În acest format pot fi vizualizate toate paginile revistei şi descărcate în format PDF.

Revistele editurii în format flash pot fi accesate din pagina de internet a revistei “Electronica Azi” sau din pagina web Issuu: https://issuu.com/esp2000

Revistele sunt, de asemenea, disponibile pentru Android sau iOS, descărcând aplicaţia oferită de Issuu. 2023© - Toate drepturile rezervate.

3 | Editorial

“Electronica Azi” este marcă înregistrată la OSIM - România, înscrisă la poziţia: 124259

ISSN: 1582-3490

EURO STANDARD PRESS 2000 srl

CUI: RO3998003 J03/1371/1993

Contact: Tel.: +40 (0) 31 8059955 // office@esp2000.ro https://www.esp2000.ro

Tipar executat la Tipografia Everest

Electronica • Azi nr. 4 (274)/2023 4 ® ®
www.electronica-azi.ro https://issuu.com/esp2000 www.facebook.com/ELECTRONICA.AZI Electronica Azi nr. 4/2023 | SUMAR
6 | Câștigați un kit de dezvoltare CryptoAuth Trust Platform produs de Microchip 6 | Noua placă de bază RDK3 de la Rutronik System Solutions 8 | Cum vor îmbunătăți vehiculele autonome sustenabilitatea și productivitatea în agricultură
8

12 | Respirați adânc! Cum ajută soluțiile de tip “smart city” la reducerea poluării aerului

14 | Selectarea display-ului pentru un sistem embedded − Sfaturi și sugestii

34 | De la lumina albastră a tiratronului la semiconductori cu bandă interzisă largă

38 | Optimizarea driverului de poartă al MOSFET-urilor SiC

41 | Farnell extinde acordul de distribuție globală cu ams OSRAM pentru a sprijini inginerii proiectanți

42 | Conectare inteligentă în rețea în domeniul automatizării

17 | Componente pentru încărcătoarele de la bordul vehiculului

20 | ADTF3175 − Modul Time-of-Flight de un megapixel

23 | Pregătirea lanțurilor de aprovizionare pentru viitor

26 | Industrie 4.0 și orientarea către sustenabilitate

29 | Cea mai recentă ediție a e-TechJournal de la Farnell explorează “Viitorul energiei”

29 | Noile module PXI de la NI sunt acum disponibile

în stoc la Farnell

30 | Implementarea microcontrolerelor cu sarcini specifice simplifică proiectele complexe

www.instagram.com/electronica_azi

https://international.electronica-azi.ro www.electronica-azi.ro

www.twitter.com/ElectronicaAzi

5
44 | Convertoare și surse de alimentare marca TDK-Lambda 47 | Antene multiple 52 | Cele mai mici plăci de dezvoltare pentru IoT 57 | Rockwell 46CLR − Senzori de culoare True RGB 58 | Senzori pentru aplicații cu AGV 60 | Senzori pentru utilaje mobile 62 | Seria C23 cu UV LED 66 | Brady: Siguranță și conformitate 14 17 20 47

Electronica Azi | CONCURS

Câștigați un kit de dezvoltare CryptoAuth Trust Platform produs de Microchip

Câștigați un kit de dezvoltare Microchip

CryptoAuth Trust Platform (DM320118) de la Electronica Azi și, dacă nu îl câștigați, primiți un cupon de reducere de 15% pentru această placă, plus transport gratuit.

CryptoAuth Trust Platform este un kit de evaluare hardware compact, care poate fi utilizat cu Trust Platform Development Suite (TPDS) și cu alte instrumente software. Acest kit este utilizat pentru explorarea și implementarea de soluții pentru spațiul IoT cu ATECC608B Trust&GO preprovizionat, ATECC608B TrustFLEX pre-configurat și produse ATECC608B TrustCUSTOM complet personalizabile. Produsele Trust&GO și TrustFLEX au fost dezvoltate pentru a permite o modalitate ușoară de a adăuga securitate hardware la soluțiile IoT Cloud, autentificarea accesoriilor, protecția IP și verificarea firmware-ului.

CryptoAuth Trust Platform constă din ATSAMD21E18A – microcontrolerul principal – care vine preprogramat cu protocolul Secure Product Group (SPG) al Microchip. Acesta este un microcontroler Flash cu consum redus de putere și de înaltă performanță bazat pe ARM® Cortex®-M0+ și este ideal pentru o gamă largă de aplicații de automatizare a locuinței, de consum, de contorizare și industriale. Protocolul se ocupă de comunicația dintre dispozitivele CryptoAuthenticationTM și mi crocontrolerul gazdă prin intermediul interfeței USB HID. Transferul de date între elementele securizate și microcontrolerul gazdă este indicat de LED-ul de stare.

Kitul suportă mikroBUSTM pentru o conectare ușoară la plăcile add-on MikroElectronika, cum ar fi placa de dezvoltare EV92R58A, care este o placă auxiliară pentru evaluarea ECC204, un nou membru al familiei de produse CryptoAuthentication. Dispozitivul este adresat aplicațiilor de control al ecosistemelor și a fost pro iectat pentru a fi utilizat ca dispozitiv însoțitor pentru microcontrolerele Microchip sau ale altor furnizori.

Pentru a avea șansa de a câștiga un kit de dezvoltare CryptoAuth Trust Platform sau de a primi un cupon de reducere de 15% pentru această placă, plus transport gratuit, accesați pagina: https://page.microchip.com/E-Azi-Crypto.html

și introduceți datele voastre în formularul online.

Noua placă de bază

RDK3 de la Rutronik System Solutions

Realizarea de aplicații Bluetooth cu consum ultra-redus de putere și cu caracteristici de securitate de ultimă generație

Familia de plăci de bază de la Rutronik System Solutions se mărește odată cu noul RDK3. Placa de bază oferă proiectanților o platformă perfectă pentru dezvoltarea propriilor concepte de validare a conectivității Bluetooth și scurtează timpul de lansare pe piață. Aceasta este potrivită pentru o varietate de aplicații IoT și pentru piețele viitoare. Printre acestea se numără robotica avansată, clădirile inteligente, fabricile inteligente și asistența medicală.

Microcontrolerul PSoC 64TM de la Infineon este componenta principală a plăcii de bază, permițând implementarea unor caracteristici de securitate de ultimă generație. Variabilitatea facilitează, de asemenea, integrarea software-ului Rutronik System Solutions în ModusToolboxTM de la Infineon.

Conectarea elementelor individuale sau a proceselor de lucru la o rețea wireless și inteligentă devine esențială în domenii precum robotica avansată, clădirile inteligente, fabricile inteligente sau asistența medicală. Numai sistemele interconectate în rețea permit ca etapele de lucru și obiectele să fie conectate în mod inteligent și să interacționeze între ele. Rezultatele obținute sunt creșterea eficienței și exploatarea posibilităților. Aici intervine noua placă de bază RDK3, care oferă o soluție completă pentru conexiuni fără fir Bluetooth cu standarde de înaltă securitate și consum redus de putere. Aceasta permite dezvoltatorilor de hardware și firmware să reducă timpul și costurile în faza de predezvoltare și contribuie semnificativ la lansarea mult mai rapidă pe piață a noilor aplicații.

“Sistemele inteligente, interconectate într-o rețea IoT devin din ce în ce mai importante. Cu RDK3, oferim o soluție flexibilă pentru piețele în creștere. Noua placă de bază de la Rutronik System Solutions sprijină dezvoltatorii de aplicații embedded pentru conexiuni Bluetooth Wireless Low-Power să avanseze mai rapid în dezvoltarea lor, pentru a reduce costurile. Combinată cu funcțiile de securitate de ultimă generație implementabile grație microcontrolerului PSoC64, aceasta reprezintă o bază perfectă pe care dezvoltatorii pot construi”, a declarat Stephan Menze, Head of Global Innovation Management la Rutronik.

Electronica • Azi nr. 4 (274)/2023 6

Electronica Azi | CONCURS

Nivel ridicat de securitate prin intermediul microcontrolerului PSoC 64TM de la Infineon Sistemele conectate la rețeaua IoT sunt din ce în ce mai numeroase. Protecția și securitatea datelor și a comunicațiilor sunt esențiale. Prin urmare, RDK3 se bazează pe microcontrolerul PSoC 64TM de la Infineon cu arhitectură PSA (Platform Security Architecture). Microcontrolerul cu două nuclee dispune de izolare bazată pe trei niveluri hardware și firmware. Sistemul pe cip (SoC) Arm DualCortex M-Core oferă un nucleu M0+ securizat, realizând toate funcțiile de securitate. Acesta este separat fizic de aplicațiile utilizatorului care rulează în paralel pe nucleul Arm Cortex-M4. Datorită caracteristicilor microcontrolerului de la Infineon, RDK3 oferă funcții principale pentru crearea și autentificarea aplicațiilor securizate. Un alt avantaj al plăcii de bază este că software-ul oferit de Rutronik System Solutions este inclus în ModusToolboxTM de la Infineon. Astfel, este disponibil un singur mediu de dezvoltare, ceea ce permite creșterea eficienței.

Combinație facilă cu plăcile adaptoare de la Rutronik System Solutions

Noua placă de bază RDK3 are interfețe Arduino și este ușor de combinat cu alte plăci adaptoare, cum ar fi HMS Anybus, Text To Speech, RAB1 și RAB2. În plus, toate componentele utilizate se află în portofoliul de produse Rutronik, pentru a asigura disponibilitatea tuturor pieselor.

Informații suplimentare despre RDK3 și o opțiune de contact direct pot fi găsite în pagina web www.rutronik.com. În plus, o opțiune de comandă este disponibilă pe platforma de comerț electronic www.rutronik24.com.

Câștigați o placă de dezvoltare RDK3

Siskon: Partenerul dumneavoastră pentru soluții personalizate la cheie în facilitățile de producție din România

Începutul unei noi aventuri poate provoca un set divers de sen timente. Deși poate pune anumite dificultăți, este, de asemenea, incredibil de interesant. Suntem încântați să anunțăm intrarea noastră pe piața din România, cu o vasta experiență de peste 25 de ani în software și automatizări, în special în sectorul de producție.

Soluțiile noastre cuprinzătoare la cheie includ diverse servicii, de la suport tehnic și analiză de fezabilitate a proiectelor până la selecția și aprovizionarea echipamentelor. Oferim dezvoltare și implementare de software pentru diverse industrii, cum ar fi tutun, electrocasnice, auto și sectorul alimentar.

avea loc în data de 31 mai 2023!

■ Rutronik | www.rutronik.com

Soluțiile noastre sunt personalizate pentru a se potrivi cerințelor unice ale fiecărui client. Oferim soluții de colectare a datelor în timp real pentru monitorizare și raportare a activitatii utilajelor dumneavoastră. De asemenea, oferim sisteme de trasabilitate care vă permit să urmăriți producția și să vă garantați conformitatea cu standardele din industrie. În plus, soluția noastră OEE (Overall Equipment Effectiveness) vă ajută să optimizați producția prin monitorizarea eficacitații mașinii.

La Siskon, prioritatea principală este să oferim clienților noștri produse și servicii de neegalat, menținând în același timp cele mai înalte standarde de integritate profesională. Pe măsură ce ne dezvoltăm operațiunile în România, suntem încântați să ex tindem experiența noastră la sectorul de producție local și să promovăm parteneriate de durată cu clienții noștri.

Înscrieți-vă acum la concurs pentru a participa la tragerea la sorți care va
SISKON Software & Automation www.siskon.ro | sales@siskon.ro | +40 (723) 269 742
www.electronica-azi.ro

Vehicule

Cum vor îmbunătăți vehiculele autonome sustenabilitatea și productivitatea în agricultură

Articolul analizează dezvoltarea implementărilor digitale pentru tractoare și a noilor tractoare electrice (e-tractors). Acesta trece în revistă provocările legate de punerea în funcțiune a tractoarelor autonome și analizează modul în care dronele, senzorii de pe tractoare, precum și AI și ML sunt utilizate în agricultura de precizie. De asemenea, sunt analizate unele dintre tehnologiile necesare pentru a realiza dezvoltarea vehiculelor agricole autonome și modul în care oferta extinsă de produse Digi-Key, inclusiv viziunea artificială, motoare și comenzi, convertoare de putere, senzori și întrerupătoare, interfețe de comunicații cu și fără fir și o gamă de cabluri și conectori de semnal și de putere pot ajuta proiectanții să accelereze procesele de dezvoltare. La finalul articolului, se face o scurtă incursiune în viitor, unde fer mele complet autonome vor fi controlate de sisteme de operare sofisticate care pot gestiona flote mixte, incluzând atât echipamente agricole autonome, cât și standard, pentru a maximiza productivitatea și sustenabilitatea.

Autor: Rolf Horn

Inginer de aplicații

Tractoarele autonome, dronele și roboții pentru plantarea semințelor, plivit și recoltat sunt câteva dintre tehnologiile în curs de dezvoltare care vor transforma agricultura și vor contribui la reducerea penuriei de alimente prin îmbunătățirea sustenabilității și productivității activităților agricole. Vehiculele autonome de toate tipurile vor degreva oamenii de la conducerea tractoarelor și a altor utilaje, permițându-le acestora

să desfășoare alte activități cu valoare adăugată. Printre acestea se numără punerea în aplicare a agriculturii de precizie, care va crește randamentele, va reduce impactul negativ asupra mediului și va îmbunătăți sustenabilitatea activităților agricole prin abordarea problemelor legate de deficitul de apă, lipsa forței de muncă și alte limitări. În timp ce dronele și roboții agricoli reprezintă sisteme noi care sunt dezvoltate și

implementate de la zero, tractoarele sunt diferite. Există deja o bază mare de tractoare, iar acestea tind să aibă o durată de viață operațională lungă. Prin urmare, pe lângă dezvoltarea de noi modele complet automatizate, tractoarele aflate în uz vor fi dotate cu motoare electrice și modernizate cu sisteme digitale pentru scopuri specifice, așa-numitele “implementări digitale pentru tractoare”.

Electronica • Azi nr. 4 (274)/2023 8
Digi-Key Electronics autonome

Utilajele agricole intră în ISObus

La fel ca și Industrie 4.0, agricultura se îndreaptă spre utilizarea de utilaje inteligente și interconectate. Aici intervine ISO (Organizația Internațională de Standardizare) 11783, adică magistrala de date serială pentru tractoare și utilaje pentru agricultură și silvicultură. În industria agricolă, acesta este denumit, simplu, ISObus. Se bazează pe protocolul J1939 al SAE (Society of Automotive), care include bus-ul CAN (Control Area Network) optimizat pentru aplicațiile agricole. ISObus este puternic promovat de Fundația pentru Electronică în Industria Agricolă, a cărei activitate constă în coordonarea testelor de certificare îmbunătățite pentru standardul ISO 11783.

Înainte de ISObus, fermierii aveau tractoare cu sisteme de control proprietare care limitau flexibilitatea, performanța și interoperabilitatea. ISObus include conectori standardizați, protocoale de comunicație și instrucțiuni operaționale, care permit dezvoltarea de sisteme de senzori și de control interconectate de la diferiți producători (figura 1). ISObus sprijină, de asemenea, electrificarea uneltelor tractoarelor, inclusiv a prizelor de putere mecanice (PTO) acționate electric și a conectorilor de înaltă tensiune, cu o tensiune nominală de până la 700 de volți (V) și 100 de kilowați (kW), pentru a alimenta uneltele acționate electric.

ISObus evoluează pentru a dezvolta un sistem de management TIM (Tractor Implement Management).

Așa cum se preconizează, versiunea avansată a ISObus va permite ca sistemul TIM să ofere asistență tractorului, sprijinind optimizarea sistemului combinat tractor/implementare. Aceasta va permite, de asemenea, niveluri mai ridicate de integrare a senzorilor pe dispozitivele implementate pentru a sprijini agricultura de precizie. Tractorul va oferi informații despre locație, iar sistemul combinat va colecta în permanență date despre condițiile solului și ale culturilor. Datorită unor informații mai detaliate, atât randamentul, cât și durabilitatea pot fi sporite.

Tractoare electronice (e-tractors), modernizări și tractoare autonome Pe lângă dezvoltarea continuă a ISObus, electrificarea tractoarelor va fi importantă în viitoarea răspândire a vehiculelor autonome și în creșterea sustenabilității agriculturii. Reducerea emisiilor este un aspect esențial. Un sfert din emisiile de gaze cu efect de seră la nivel mondial provin din agricultură și din activitățile legate de agricultură, iar un tractor este egal, ca emisii, cu 14 autoturisme.1

Tractoarele electronice încep să apară. Pe lângă reducerea emisiilor, tractoarele electronice pot reduce semnificativ costurile de combustibil. În prezent, tractoarele electrice sunt limitate la modele mai mici, deoarece tractoarele electrice mari, de mare putere, necesită baterii mai mari decât tractorul convențional pe care ar urma să-l înlocuiască. De asemenea, tractoarele electrice mari cântăresc mai mult, ceea ce duce la o mai

mare compactare a solului, care nu este de dorit. În sfârșit, timpii de încărcare a bateriilor mari sunt prea lungi pentru a fi luați în considerare în cadrul unei operațiuni agricole. Se testează deja tractoare electrice mai mici, cu motoare de 25 până la 70 de cai putere (CP), aproximativ 18,6 până la 52 kW și baterii mici. Electrificarea tractoarelor nu se rezumă doar la sistemul de propulsie. Este vorba, de asemenea, despre înlocuirea sistemului hidraulic pentru alimentarea și controlul dispozitivelor implementate într-un tractor (figura 2).

Pentru tractoarele mai mari, sunt disponibile kituri de modernizare hibridă. De exemplu, o companie oferă un kit cu un generator de 250 kW care poate fi atașat la motorul cu combustie internă existent al tractorului în locul pompei hidraulice. Kitul include, de asemenea, patru motoare electrice pentru a înlocui sistemul de acționare hidraulică și o transmisie electrică pentru a alimenta instrumentele existente. Prin înlocuirea sistemelor hidraulice, kitul de modernizare reduce costurile de combustibil și de întreținere și crește disponibilitatea și fiabilitatea tractorului hibrid electronic.

La fel ca în cazul lansării automobilelor și camioanelor autonome, lansarea tractoarelor autonome se confruntă cu un viitor nedeterminat. De exemplu, reglementările actuale din California prevăd ca “toate echipamentele autopropulsate, atunci când se află sub propria putere și în mișcare, trebuie să aibă un operator la comenzile vehiculului”. Autonomia deplină va trebui să mai aștepte. ⮞

9 www.electronica-azi.ro
ISObus permite integrarea senzorilor și a uneltelor de la diverși producători într-un sistem plug-and-play.
1
Figura © Armin Weigel/dpa (Foto: Armin Weigel/picture alliance via Getty Images)

⮞ Zbor deasupra câmpurilor Dronele sunt utilizate în prezent pentru o gamă largă de sarcini în agricultură. Printre exemple se numără:

• Imagistica sănătății plantelor Dronele au înlocuit în mare măsură imaginile din satelit pentru a monitoriza sănătatea culturilor. Dotate cu echipamente de imagistică NDVI (Normalized Difference Vegetation Index), dronele oferă imagini color detaliate care pot fi utilizate pentru a monitoriza sănătatea plantelor. În timp ce imaginile din satelit necesită timp pentru a fi preluate și pot oferi precizii de ordinul metrilor, dronele pot oferi imagini cu o precizie milimetrică și pot contribui la identificarea foarte bine țintită a bolilor, dăunătorilor sau a altor probleme, în timp real.

• Monitorizarea condițiilor din teren Dronele monitorizează, de asemenea, condițiile solului și ale drenajului pe câmpuri întregi. Acest lucru poate permite programe de irigare mai eficiente și mai durabile.

• Plantarea

Semănătorile automate cu drone sunt obișnuite în industriile forestiere, iar utilizarea lor este extinsă la agricultura generală. Dronele pot planta rapid pomi sau semințe și pot ajunge mai eficient în zone inaccesibile. De exemplu, pot fi plantați 400.000 de copaci pe zi de către o echipă formată din doi operatori care utilizează mai multe drone.

• Aplicații prin pulverizare Utilizarea dronelor pentru aplicarea tratamentelor prin pulverizare a îngrășămintelor și pesticidelor este o aplicație emergentă a cărei utilizare variază în funcție de regiune (figura 3). De exemplu, în Coreea de Sud, dronele sunt utilizate pentru aproximativ 30% din operațiunile de stropire agricolă. În timp ce în Canada, este interzisă utilizarea dronelor pentru asemenea operațiuni. În SUA, operațiunile de stropire cu drone necesită obținerea de licențe și certificări, așa cum prevăd Administrația Federală a Aviației (FAA) și departamentele de stat pentru agricultură, afaceri și transport.

Au fost dezvoltate drone de mari dimensiuni care pot fi utilizate pentru a aplica tratamente prin pulverizare de îngrășăminte și pesticide.

Precizia permite să se producă mai mult cu mai puțin

Chiar înainte ca tractoarele autonome să fie realizate, se așteaptă ca dronele, electrificarea tractoarelor precum și uneltele implementate în tractoare să sprijine agricultura de precizie și să sporească sustenabilitatea. Potrivit unui studiu realizat de Asociația producătorilor de echipamente [agricole] (AEM), utilizarea agriculturii de precizie poate duce la o creștere cu 4% a producției de culturi, la o creștere cu 7% a eficienței plasării îngrășămintelor, la o reducere cu 9% a utilizării de erbicide și pesticide și la o reducere cu 6% a utilizării combustibililor fosili2. În plus, utilizarea apei poate fi redusă cu 4% cu ajutorul sistemelor de irigare de precizie.

Aceste cifre se bazează pe tehnologia actuală. Odată cu adăugarea sistemelor conectate și a inteligenței artificiale (AI), se așteaptă ca aceste îmbunătățiri să fie multiplicate. Adăugarea învățării automate (ML) pentru întreținerea echipamentelor oferă economii suplimentare și îmbunătățiri în ceea ce privește sustenabilitatea.

Potrivit AEM, se așteaptă ca echipamentele agricole autonome să ducă la o îmbunătățire suplimentară cu 24% atunci când sunt luate în considerare atât economiile legate de costurile de intrare, cât și îmbunătățirile de randament. Un factor semnificativ care contribuie la această îmbunătățire este presupunerea că utilajele autonome vor fi mai ușoare decât cele pe care le înlocuiesc, ceea ce duce la o compactare mai mică și la ameliorarea condițiilor solului.

AI și ML vor fi, de asemenea, esențiale pentru dezvoltarea de mașini de precizie optimizate pentru sarcini specifice. Utilajele pentru sarcini specifice pot fi chiar mai mici decât tractoarele de uz general. De exemplu, sunt dezvoltate mașini cu sarcini mici pentru recoltarea culturilor, unde sunt necesare viziunea artificială, o atingere delicată și dexteritate precisă.

Controlul buruienilor este un alt domeniu în care se așteaptă ca mașinile cu AI și ML pentru sarcini specifice să contribuie în mod semnificativ. Controlul buruienilor este dificil, necesită multă muncă și, dacă nu este implementat eficient, contribuie la utilizarea unei cantități mai mari de apă și la epuizarea nutrienților din sol. Rotația culturilor este o soluție parțială, dar nu poate elimina nevoia de erbicide sau de control manual al buruienilor. Sunt în curs de testare roboți de gestionare a buruienilor care combină viziunea artificială cu AI și ML. Aceste mașini de mici dimensiuni minimizează, de asemenea, compactarea solului (figura 4).

Electronica • Azi nr. 4 (274)/2023
Figura 3 © Foto brizmaker via Getty Images Micile tractoare electronice cu motoare de 25 până la 70 CP sunt în curs de testare și pregătite pentru utilizare. Figura 2 © Foto brizmaker via Getty Images
10

ANALIZĂ | Utilizarea vehiculelor autonome în agricultură

autonomi de recoltare care combină viziunea artificială cu AI și ML.

Exemplu

Exploatații agricole OS și flote de echipamente autonome

Industria agricolă se îndreaptă spre un viitor în care fermele complet autonome vor fi controlate de un sistem de operare (OS) sofisticat, capabil să gestioneze flote mixte, incluzând atât echipamente agricole autonome, cât și echipamente agricole standard, plus utilaje terestre și drone, pentru a maximiza productivitatea și sustenabilitatea (figura 5).

Aceste flote de echipamente agricole vor fi exploatate coordonat pentru a ajuta la controlul cheltuielilor de capital, pentru a minimiza necesarul de forță de muncă și pentru

a furniza datele mari necesare pentru a permite o execuție autonomă și o agricultură de precizie. În plus, sistemul de operare agricol al viitorului va fi standardizat și optimizat pentru a susține o gamă diversă de echipamente de la numeroși furnizori. Adoptarea ISObus este doar primul pas către o abordare open-source și standardizată a automatizării fermei. Alte beneficii așteptate de la sistemul de operare agricol propus sunt reducerea emisiilor de CO2, scăderea consumului de combustibil și optimizarea încărcării și gestionării bateriilor. Analizele Big Data vor juca, de asemenea, un rol important în viitorul agriculturii.

Multitudinea de mașini agricole autonome aflate la sol și în zbor, coordonate între ele, va duce la niveluri mai ridicate de sustenabilitate.

Cantități mari de date în timp real provenite direct de pe câmp vor fi utilizate pentru a antrena în permanență algoritmii AI și ML necesari pentru luarea deciziilor, controlul și planificarea operațională în vederea optimizării agriculturii de precizie.

Rezumat

Suntem încă la început în ceea ce privește dezvoltarea vehiculelor agricole autonome și a agriculturii de precizie durabile. Industria a început să meargă pe această cale cu ISObus. Următoarea generație ISObus va sprijini o interoperabilitate sporită și va contribui la crearea unor flote de echipamente agricole mai complexe și mai interconectate. Scopul este dezvoltarea unui sistem de operare agricol care să poată utiliza aceste flote de echipamente agricole, să le combine cu date masive de la senzori în timp real, folosind algoritmi AI și ML și să le implementeze ca formațiuni de mașini terestre și aeriene coordonate între ele, care să producă niveluri ridicate de sustenabilitate și productivitate.

1) Autonomous Tractors with Robot Brains Are Coming to Take Over the Farm, Autoweek (https://www.autoweek.com/news/future-cars/a38705415/ autonomous-tractors-robot-brains-for-farming/)

2) The Environmental Benefits of Precision Agriculture Quantified, AEM (https://www.aem.org/news/the-environmental-benefitsof-precision-agriculture-quantified)

Despre autor

Rolf Horn este inginer de aplicații și face parte din grupul European de Asistență Tehnică din 2014, având responsabilitatea principală de a răspunde la întrebările venite din partea clienților finali din EMEA referitoare la Dezvoltare și Inginerie. Înainte de Digi-Key, el a lucrat la mai mulți producători din zona semiconductorilor, cu accent pe sistemele embedded ce conțin FPGA-uri, microcontrolere și procesoare pentru aplicații industriale și auto. Rolf este licențiat în inginerie electrică și electronică la Universitatea de Științe Aplicate din Munchen, Bavaria.

■ Digi-Key Electronics www.digikey.ro

11 www.electronica-azi.ro
de roboți Figura 4 © Foto onurdongel via Getty Images Figura 5 © Foto Scharfsinn86 via Getty Images

Iluminat public și

Respirați adânc!

Cum ajută soluțiile de tip “smart city” la reducerea poluării aerului

Acest articol arată de ce tehnologii precum RDK3 de la Rutronik joacă un rol decisiv în acest sens, cum permit unui oraș inteligent să respire mai bine și cum optimizează ecologizarea zonelor urbane.

Autor: Stephan

Orașele, în special metropolele, joacă un rol esențial în punerea la punct a măsurilor care contribuie la protecția climei. Motivul este că aproape jumătate din cele aproximativ opt miliarde de oameni de pe Pământ trăiesc în sau la marginea unei zone urbane. Conceptele holistice ar trebui să promoveze o dezvoltare sustenabilă pentru a asigura o aprovizionare durabilă și consistentă cu apă potabilă, alimente, energie și infrastructură. Una dintre cele mai mari provocări și, în același timp, cel mai mare impact potențial constă în reducerea emisiilor de CO2 pentru a îmbunătăți calitatea aerului în interiorul orașelor.

Accentul este pus pe măsurarea calității aerului în interior și în exterior și pe o evaluare țintită a datelor obținute.

În special în zonele urbane, ventilația automatizată a clădirilor, susținută de date, poate contribui la optimizarea calității aerului și, astfel, la îmbunătățirea bunăstării și la creșterea performanțelor persoanelor care lucrează acolo.

Prin intermediul unor senzori de CO2 amplasați în poziții strategice, atât în interior, cât și în exterior, de exemplu, pe marginea străzilor cu trafic intens sau la locurile de muncă, care sunt conectate la o rețea wireless cu un sistem inteligent de control al clădirii prin Bluetooth, se efectuează măsurători la intervale predefinite.

Pe baza datelor astfel generate, pot fi emise avertismente sau recomandări de acțiuni în timp cvasi-real sau – într-un mediu de oraș inteligent/clădire inteligentă – pot fi efectuate

Câștigați o placă de dezvoltare RDK3

complet automat, de exemplu prin deschiderea ferestrelor, accelerarea sistemului de ventilație sau activarea purificatoarelor de aer pe bază de UV.

Datele obținute de la acești senzori sunt, de asemenea, apte să furnizeze informații suplimentare, de exemplu pentru a determina câte persoane se află în acel moment într-o încăpere. Un algoritm compară creșterea medie a concentrației de CO2 cauzată de respirația umană cu concentrația reală de CO2 măsurată.

Găsirea sistematică

și eficientă a soluțiilor

O bază de dezvoltare inovatoare pentru o astfel de aplicație este reprezentată de combinația dintre placa de bază RDK3 și placa adaptoare – RAB2 pentru senzorii de CO2 de la Rutronik System Solutions. Bazată pe microcontrolerul PSoCTM 64 cu suport PSA de la Infineon, RDK3 oferă o soluție completă pentru dezvoltatorii de hardware și firmware.

Electronica • Azi nr. 4 (274)/2023 12
Plăci de dezvoltare
EMBEDDED
SISTEME

Placa Bluetooth Wireless IoT cu consum ultra redus de putere are caracteristici avansate de securitate bazate pe hardware, ceea ce este deosebit de important pentru aplicațiile IoT care detectează și analizează modele de mișcare sau date referitoare la sănătate.

să se ocupe de două plăci diferite de la producători diferiți, acest lucru ar crește nu numai timpul necesar, ci și riscul de a afecta compatibilitatea electromagnetică (EMC) și, prin urmare, funcționalitatea fiabilă a sistemului.

Care dintre cei doi senzori reprezintă soluția cea mai potrivită depinde, de asemenea, de obiectivul care trebuie atins. Printre altele, ei diferă în ceea ce privește inerția lor în procesul de măsurare. În cazul în care este necesară o valoare medie pe termen mediu, ca în cazul măsurării de CO2 în aer liber, este posibil ca decizia să fie luată în favoarea senzorului cu inerție mai mare. Motivul este că aici valoarea medie joacă un rol mai important decât detectarea rapidă a unor vârfuri singulare. Pe de altă parte, atunci când se măsoară în interior, este posibil să fie mai util să se caute o inerție scăzută pentru a putea lua decizii și măsuri cât mai rapid posibil.

Ecologizarea centrelor

urbane pe baza datelor

De exemplu, sistemul pe cip (SoC) Arm Dual Cortex M-Core oferă un nucleu M0+ securizat, separat fizic de aplicația utilizatorului, care, la rândul său, funcționează pe un nucleu M4. În plus, microcontrolerul oferă funcții elementare securizate pentru autentificare, de exemplu, prin intermediul funcției Secure Boot, care asigură că este executat doar firmware-ul autorizat al utilizatorului, pentru a obține cea mai mare securitate posibilă împotriva atacurilor informatice. În plus, semnătura criptografică permite actualizări protejate ale firmware-ului și pot fi definite zone protejate pentru fiecare mediu executabil sau zone de memorie.

Transmisia de date prin Bluetooth Low Energy garantează, de asemenea, un consum de putere extrem de redus, ceea ce este esențial pentru integrarea într-un sistem IoT complex de monitorizare și analiză permanentă a datelor de mediu.

Cea mai bună adaptare pentru cerințe personalizate

RAB2 oferă acces ușor la doi senzori de CO 2 de ultimă generație și se adresează dezvoltării de aplicații în care sunt necesare măsurători de CO2, umiditate relativă și temperatură.

Astfel, există posibilitatea de a utiliza doar o singură placă în faza de pre-dezvoltare pentru a evalua care senzor este cel mai potrivit pentru un anumit context – sau, dacă este necesar, ambii pot fi utilizați pentru sarcini diferite. Acest lucru scurtează semnificativ timpul de lansare pe piață. În cazul în care dezvoltatorul ar trebui

În centrul plăcii se află senzorii de CO2 PASCO2V01 de la Infineon și SCD41-D de la Sensirion. Ambii se bazează pe principiul spectroscopiei fotoacustice (PAS – Photoacoustic Spectroscopy), care nu necesită o distanță minimă între sursa de radiație și senzor. Precizia de măsurare a emisiilor de CO2 de către senzorul SCD41-D este de ±40 ppm, cu o gamă largă de măsurare de la 400 la 5000 ppm și un timp de răspuns (τ63 %) de 60 s. În plus, cu un consum mediu de curent de 3000 uA, acesta este foarte eficient și deosebit de insensibil la sarcinile externe. Cu o precizie de măsurare de ±30 ppm ±3 % din valoarea măsurată, un domeniu de măsurare de la 400 ppm la 5000 ppm, PASCO2V01 impresionează, de asemenea, prin dimensiunile sale extrem de compacte.

În plus, un echipament cu senzori pentru măsurarea emisiilor de CO2 la nivelul întregii zone este un pas decisiv pentru evaluarea obiectivelor și măsurilor pe termen scurt, mediu și lung pentru îmbunătățirea calității aerului în zonele urbane. Dacă acestea ar fi utilizate în scopuri de planificare urbană, implementările ar putea fi mult mai bine direcționate și, prin urmare, mai rapide, precum și mai sensibile la costuri: În loc de copaci care cresc lent, ar putea fi construite case verzi, de exemplu, clădiri înalte cu pereți exteriori verzi, în zonele intens tranzitate de vehicule. Acestea controlează temperatura în interiorul orașelor, sunt în același timp un filtru natural de CO2 și creează un habitat pentru insecte.

Plăcile de la Rutronik System Solutions constituie baza pentru realizarea de aplicații care îmbunătățesc calitatea vieții, în special, dar nu numai, în aglomerările urbane. RDK3 și RAB2 fac parte dintr-o serie de soluții modulare pe care Rutronik le oferă clienților săi. Scopul este de a utiliza cea mai potrivită combinație de producători și produse diferite, toate acestea făcând parte din portofoliul Rutronik, pentru a scurta considerabil timpul de lansare pe piață a aplicațiilor inovatoare și pentru a oferi inspirație pentru cele mai bune produse. În acest fel, Rutronik oferă baza pentru o schimbare tehnologică către un viitor sustenabil.

Câștigați o placă de dezvoltare RDK3! Înscrieți-vă acum la concurs pentru a participa la tragerea la sorți care va avea loc în data de 31 mai 2023!

■ Rutronik www.rutronik.com

13 www.electronica-azi.ro
Electronica Azi | CONCURS
RAB2 creează o bază solidă pentru a decide ce senzor este cel mai potrivit pentru dez voltarea aplicației finale.

Selectarea display-ului pentru un sistem embedded Sfaturi și sugestii

Articolul investighează unele dintre cerințele aplicațiilor și constrângerile tehnice cu care se confruntă inginerii atunci când selectează un display adecvat pentru un proiect em bedded. Trecem în revistă diferitele tehnologii de afișare la un nivel superior și ilustrăm caracteristicile acestora cu ajutorul unor exemple de produse.

Echiparea unui sistem embedded cu un display adecvat este o sarcină complexă. Sunt multe cerințe care intră în competiție, de la oferirea unei experiențe de utilizare luminoase, intuitive și atractive pentru utilizator până la gestionarea cu atenție a profilului privind consumul de energie pentru a prelungi durata de viață a bateriei între încărcări.

Interfața om-mașină

Proiectarea interfeței aplicației

Sistemele embedded sunt peste tot în jurul nostru. Interacționăm cu ele în permanență, iar în cazul unora, cum ar fi telefoanele inteligente, această interacțiune este aproape constantă. În afară de momentele în care dormim, este probabil să folosim aceste sisteme pe tot parcursul zilei, de când ne trezim dimineața, în timpul deplasării, la serviciu și acasă.

• Diode emițătoare de lumină (LED) –

Display-urile LED includ matrice de puncte și modele cu 7 și 14 segmente care utilizează diode emițătoare de lumină pentru a facilita proiectarea de interfețe cu utilizatorul alfanumerice simple. Termenul LED este, de asemenea, utilizat în mod confuz pentru display-urile LCD care utilizează LED-uri pentru iluminarea din spate (backlight).

• Afișaj cu cristale lichide (LCD) – Acesta este cel mai cunoscut tip de afișaj. Cristalele lichide își folosesc proprietățile de modulare a luminii și filtrul de polarizare împreună cu o lumină de fundal sau un reflector pentru a crea imagini color. Deoarece

Printre exemple se numără ceasurile inteligente, aragazurile cu microunde, sistemele de infotainment pentru automobile, panourile de control industrial și comenzile de automatizare a locuinței.

Fiecare dintre exemplele de aplicații de mai sus are cerințe de funcționare specifice, pe care le analizăm în secțiunea următoare. Pentru utilizator, interfața om-mașină (HMI) implică, de obicei, utilizarea unui display, ale cărui dimensiuni și set de caracteristici depind de aplicație. Telefoanele inteligente au fixat un punct de referință pentru crearea unor interfețe elegante, intuitive și ușor de utilizat, care au devenit o caracteristică familiară pentru alte sisteme din casele, mașinile și fabricile noastre. Nu numai că HMI a devenit o interfață operațională necesară, dar a devenit și un atribut dezirabil de diferențiere a mărcii.

structurile cu cristale lichide nu emit lumină, ci se bazează pe lumina de fundal, acestea pot fi dificil de urmărit în lumina directă a soarelui.

• Organic LED (OLED) – Aceste ecrane versatile și din ce în ce mai populare sunt potrivite pentru aplicații text și grafice și utilizează LED-uri pentru a proiecta lumina prin filtre de polarizare. Deoarece LED-urile emit imaginea direct, fără a avea nevoie de o lumină de fundal, acestea oferă o caracteristică de contrast ridicat, potrivită pentru utilizarea în lumina directă a soarelui.

• E-ink (cunoscute și sub numele de e-paper sau hârtie electronică) – Utilizate frecvent în cazul tabletelor e-book, display-urile e-ink

Ce model de display are nevoie aplicația voastră?

Pentru echipa de ingineri, există factori multipli și adesea opuși atunci când se selectează tipul display-ului pentru interfața cu utilizatorul a sistemului embedded. Specificațiile de marketing ale unui produs vor stipula majoritatea acestor factori din punct de vedere operațional; cu toate acestea, alegerea unui anumit display ar putea impune constrângeri tehnice asupra designului general al sistemului. De exemplu, un ecran mare cu cristale lichide (LCD) ar putea face ca HMI să fie mai intuitivă pentru un produs portabil alimentat de la baterie, dar utilizatorii ar putea considera că timpul de funcționare între încărcări este limitat. Deși acest articol se concentrează pe selectarea unui anumit tip de ecran, cititorii trebuie să-și amintească că un display cu șapte segmente și câteva butoane ar putea fi mai mult decât adecvat pentru aplicații simple. Pentru a vă ajuta în alegerea display-ului adecvat, echipa de ingineri ar trebui să analizeze următorii factori.

(cu cerneală electronică) sunt din ce în ce mai populare pentru etichetele (conectate) de pe rafturile supermarketurilor și pentru aplicații de semnalizare digitală. Tehnologia de afișare nu emite lumină și nici nu necesită o iluminare de fundal, reflectând, în schimb, lumina ambientală. Ele prezintă un raport de contrast ridicat, ceea ce le face potrivite pentru utilizarea în lumina directă a soarelui. De asemenea, afișajele e-ink au cel mai larg unghi de vizualizare dintre toate display-urile evidențiate. Un avantaj major al afișajelor e-ink este profilul consumului de energie, deoarece consumă curent doar atunci când reîmprospătează ecranul.

Electronica • Azi nr. 4 (274)/2023 14
DISPLAY-OPTO
Tehnologii de display populare

Mediul de operare: Unde va fi utilizat sistemul embedded? Utilizarea oricărui display în lumina puternică a soarelui este mult mai dificilă decât într-un mediu interior de birou sau de fabrică. De asemenea, utilizarea unui ecran fără să afecteze vederea pe timp de noapte – de exemplu, într-o aplicație maritimă sau de aviație – necesită adaptarea automată a iluminării de fundal sau a schemei de culori a display-ului. Produsul va fi expus la condiții de mediu?

Umiditatea și praful creează probleme ecranelor cu senzor tactil, astfel încât majoritatea ceasurilor inteligente și a dispozitivelor de navigație personală utilizează în locul lor butoane fizice protejate împotriva pătrunderii apei sau a prafului. Un alt aspect de luat în considerare este unghiul de vizualizare al display-ului. Unde va fi amplasată de obicei unitatea în raport cu utilizatorul? Nu se poate presupune că utilizatorul se află întotdeauna în fața HMI. Complexitatea interfeței cu utilizatorul: Cât de complexă este HMI? Există multe funcții separate care trebuie controlate?

Este fiecare dintre acestea o simplă activare/dezactivare sau de natură mai variabilă? Interfața dorită va fi de tip text sau va presupune comenzi vizuale sofisticate, eventual folosind un ecran tactil rezistiv sau capacitiv? Proiectarea unei interfețe cu utilizatorul (UI) intuitive și ușor de folosit necesită o înțelegere solidă a experienței utilizatorului (UX) și este considerată o competență de specialitate. O structură logică și ierarhică de meniuri pe mai multe pagini ajută la simplificarea operațiunii. De asemenea, menținerea similitudinii UI într-o gamă de produse impune reputația unei mărci de top și de încredere și nu trebuie neglijată. Constrângeri legate de spațiu și de carcasă: Cât de mare va fi produsul final și cât de mult spațiu este disponibil pentru integrarea sistemului embedded și a afișajului? Este spațiul limitat de necesitatea obținerii unei amprente standard în industrie într-un dulap de control industrial, de exemplu? Este posibil ca display-ul să trebuiască să fie amplasat în spatele unui capac de sticlă sau de plexiglas pentru aplicațiile de exterior și pentru sistemele utilizate în scopuri industriale sau medicale. Pentru aplicațiile de consum și pentru automobile, este de dorit o metodă de montare elegantă și încastrată. Pe lângă ecran, este nevoie de un controler PCB separat sau poate fi interfațat direct cu microcontrolerul gazdă? Dacă este disponibilă o adâncime suficientă a carcasei, ar putea fi posibilă suprapunerea împreună a ecranului, a controlerului și a gazdei. Această abordare ar simplifica interconectarea între plăci, mai degrabă decât utilizarea unor cabluri panglică.

Constrângeri tehnice: Cerințele privind interfața cu utilizatorul și carcasa vor determina în mare măsură dimensiunea ecranului, expunând un set de considerații tehnice. Specificațiile electrice ale tensiunii (tensiunilor) de alimentare și ale consumului de curent sunt aspecte vitale, în special pentru proiectele alimentate de la baterii. Interfața gazdă este un alt factor cheie, majoritatea necesitând o conexiune serială de mare viteză, cum ar fi UART, SPI sau HDMI. O conexiune I²C poate fi suficientă pentru ecrane de dimensiuni mai mici care implică un transfer de date mai redus. Multe dintre cele mai populare display-uri sunt disponibile sub formă de module pentru a facilita dezvoltarea și integrarea, încorporând display-ul, controlerul, memoria display-ului și controlerul de detecție tactilă. În cazul sistemelor alimentate de la baterii și al celor care sunt utilizate rar, este de dorit să existe posibilitatea de a pune sistemul embedded și afișajul într-un mod de veghe pentru economisirea energiei. În acest caz, este necesar să se asigure că aplicația și display-ul

pot fi repuse rapid în funcțiune prin atingerea ecranului. Disponibilitatea resurselor software și a unui mediu grafic de dezvoltare HMI ușurează considerabil realizarea prototipurilor de interfață cu utilizatorul (UI).

Printre exemplele de ecrane LCD se numără seria Riverdi EVE, familia Newhaven Display NHD și gama 4D Systems LCD 43480272. Modulele LCD TFT (thin film transistor) de înaltă luminozitate Riverdi EVE4 sunt disponibile în dimensiuni de 3,5 inch (320 × 240 pixeli), 4,3 inch (480 × 272 pixeli), 5 inch (800 × 480 pixeli) și 7 inch (1024 × 600 pixeli) (figura 1). Acestea sunt disponibile fie cu control tactil rezistiv sau capacitiv, fie fără ecran tactil. Modulele utilizează puternicul controler video Bridgetek BT817 (figura 2). Conectivitatea dintre gazdă și display utilizează fie o interfață QSPI, fie o interfață SPI. Ecranul de 5 inch necesită o alimentare de 3,3 VDC și o alimentare de 5V pentru iluminarea de fundal. Consumul de curent al display-ului este, tipic, de 203mA și 365mA pentru lumina de fundal.

www.electronica-azi.ro LABORATOR | Display-uri pentru aplicații embedded
Modul display Riverdi EVE4 cu senzor tactil capacitiv de 5 inch.
15
Figura 1
© Riverdi
Schema bloc funcțională a controlerului Bridgetek BT817 utilizat în seria Riverdi EVE 4. Figura 2 © Riverdi

Figura 3 ilustrează display-ul tactil capacitiv de 5 inch al companiei Newhaven Display, utilizat într-o aplicație agricolă de gestionare a șeptelului. Afișajul și controlerul ecranului tactil necesită 3,3VDC la cel mult 72 mA, iar iluminarea de fundal 21VDC la 60 mA. Unghiul de vizualizare este de obicei de 80 de grade și are un raport de contrast mediu de 1000.

Workshop 4 IDE dispune de instrumente și widget-uri vizuale gata de utilizare, cum ar fi indicatoare, cursoare și fonturi, astfel încât echipa de dezvoltare să se poată concentra asupra software-ului de aplicație fără a se încurca în aspectele vizuale ale HMI.

Un exemplu de display OLED este seria EL de la Futaba. Disponibile în diferite dimensiuni, de la 0,5 inch la 3,6 inch, aceste display-uri subțiri, ușoare și cu consum redus de energie oferă capabilități ridicate de contrast pentru o gamă largă de aplicații industriale și de consum. Figura 5 ilustrează ELW2106AA, un afișaj grafic alb de 2,1 inch cu rezoluție 256 × 64. Afișajul necesită o alimentare de 16,5VDC (display) și 3,0VDC (logică).

Consumul display-ului este de maximum 52mA cu toți pixelii activi, iar circuitul logic consumă doar 475uA. Raportul de contrast declarat este de 10.000.

Exemplul final de produs este modulul EPD (electronic paper display) cu cerneală electronică de 3,7 inch de la Pervasive Displays (figura 6). Modulul dispune de interfețe SPI și I²C, are un unghi de vizualizare de 180 de grade și consumă maximum 2,49 mA în timpul reîmprospătării afișajului de la o alimentare tipică de 5VDC. Ecranul alb-negru nu consumă energie atunci când nu se afișează o imagine. Senzorul tactil necesită 3,3V DC , consumând maximum 10 mA atunci când este activ, scăzând la 2,5 mA atunci când este inactiv.

4D Systems este un alt furnizor de module TFT LCD, oferind produse precum modulul 43480272 de 4,3 inch cu 480 × 272 pixeli. Echipat cu un senzor tactil capacitiv, modulul necesită o singură sursă de alimentare de 3,3VDC, oferă un unghi de vizualizare tipic de 70 de grade și are un nivel de contrast de 500. Lumina de fundal operează, de asemenea, de la 3,3VDC, iar consumul este de până la 60mA. Pentru a ușura sarcina dezvoltatorilor de aplicații embedded însărcinați cu crearea unui display profesional, 4D Systems oferă mediul integrat de dezvoltare vizuală Workshop 4 (figura 4).

Selectarea display-ului optim pentru sistemul vostru embedded Selectarea display-ului corect pentru proiectul vostru embedded necesită o analiză atentă. În acest articol, am evidențiat câțiva factori pe care inginerii ar trebui să îi analizeze, concentrându-ne asupra aspectului estetic, complexității interfeței cu utilizatorul, spațiului disponibil și atributelor tehnice. Dotarea produsului vostru cu display-ul optim și o interfață cu utilizatorul intuitivă vă va asigura locul de lider de piață.

■ Mouser Electronics

https://ro.mouser.com

Distributor autorizat

Urmărește-ne pe Twitter

Electronica • Azi nr. 4 (274)/2023 16
Un exemplu de interfață utilizator în curs de dezvoltare cu ajutorul IDE-ului vizual Workshop 4 de la 4D Systems. Figura 4 © 4D Systems Modulul NHD-5.0-800480AF TFT LCD de 5 inch de la Newhaven Display. Figura 3 © Newhaven Display Un modul de display OLED de 2,1 inch ELW2106AA de la Futaba. Figura 5 © Futaba Modulul EPD TP370PGH01 de 3,7 inch de la Pervasive Displays. Figura 6
⮞ DISPLAY-OPTO
© Pervasive Displays

Componente pentru

încărcătoarele de la bordul vehiculului

CARE SUNT NEVOILE REALE PENTRU A ASIGURA O ÎNCĂRCARE EFICIENTĂ A VEHICULELOR ELECTRICE?

Fiecare vehicul complet electric are unul și acesta determină adesea timpul de încărcare la priza de perete de curent alternativ: încărcătorul de la bordul vehiculului (OBC). Sunt necesare componente de înaltă performanță pentru ca acesta să fie compact, ușor, eficient și silențios.

Pentru BEV-uri (vehicule electrice alimentate cu baterii), un consum redus de putere (kWh/km) este esențial. Calculul acesteia include, adesea, nu numai puterea de la baterie, ci și puterea necesară de la priza de curent alternativ pentru încărcarea bateriei. Prin urmare, pierderile de încărcare în OBC afectează direct această valoare. Pentru a asigura un BEV cu consum redus de putere, este esențial să aveți la bordul vehiculului cel mai eficient încărcător posibil. Schema bloc (din Figura 1) prezintă un încărcător de

la bordul vehiculului bidirecțional, trifazat. Pe lângă încărcarea bateriei, încărcătoarele bidirecționale permit, de asemenea, fluxul invers de energie de la bateria vehiculului la rețea. Astfel, BEV-urile pot contribui la echilibrarea rețelei în perioadele de vârf de sarcină. O altă opțiune este utilizarea vehiculului ca generator de energie electrică în regim izolat, o metodă pe care Sono Motors o urmărește pentru Sion, de exemplu.

În acest caz, se recomandă un OBC cu patru blocuri principale.

Blocul 1: Filtru și PFC

Blocul 1 conține filtrul pentru suprimarea interferențelor electromagnetice (filtru EMI).

În ceea ce privește impactul asupra rețelei, OBC trebuie să respecte standardul IEC 61851-21-1 (Cerințe EMC pentru încărcătorul de la bordul vehiculului electric pentru conectarea la alimentarea AC/DC). (Vezi Tabelul 1 - Opțiuni de capacitoare de suprimare a interferențelor (Y, X) calificate în conformitate cu DIN IEC 60384-14 și AEC-Q200).

17 www.electronica-azi.ro
Autor: Ralf Hickl
⮞ APLICAȚII AUTO
Product Sales Manager Automotive Business Unit (ABU) Rutronik

Împreună cu tranzistoarele invertorului de rețea, inductoarele fac parte, de asemenea, din corecția factorului de putere (PFC).

Blocul 2: Invertor de rețea Blocul 2 cuprinde invertorul de rețea. În funcție de direcția fluxului de energie, acesta funcționează ca redresor sau invertor. Prin modularea în lățime a impulsurilor (PWM) a intrării tranzistoarelor, se asigură în același timp o corecție ridicată a factorului de putere (PFC) în interacțiune cu inductoarele din liniile de fază.

carbură de siliciu (SiC) sau nitrură de galiu (GaN). MOSFET-urile din carbură de siliciu (SiC) calificate pentru automobile sunt oferite de Rohm și Infineon, de exemplu (Tabelul 2 - MOSFET-uri de putere). Acestea sunt disponibile cu RDSon din ce în ce mai mică și cu un raport tot mai mic între capacitanța poartă-drenă și capacitanța poartă-sursă.

Valorile mici ale RDSon contracarează pierderile de conductivitate, în timp ce capacitanțele parazite mici din MOSFET aduc beneficii în ceea ce privește pierderile de comutare și comportamentul de comutare.

sau a desaturării (DESAT) cu feedback de diagnosticare la sistemul electronic de control (Tabelul 3).

Invertorul de rețea alimentează linia de curent continuu pe partea de rețea. Există, de asemenea, o linie de curent continuu pe partea bateriei și anume cea a invertorului de tracțiune. Tensiunile din ambele linii de curent continuu sunt netezite și compensate cu capacitoare. Curenții de riplu provocați de invertorul de rețea și de convertorul DC/DC trec prin aceste capacitoare aferente liniei de curent continuu.

Practic, tendința este de a se ajunge la frecvențe de comutare mai mari (frecvența purtătoare a PWM). Cu cât frecvența de comutare este mai mare,

• cu atât mai mici pot fi componentele pasive,

• cu atât vehiculul este mai silențios (oricine a trecut pe lângă un StreetScooter în modul inactiv sau un încărcător activ de mare putere din prima generație știe la ce ne referim),

• cu atât mai mare este densitatea de putere a sistemului în ansamblu,

• și, din păcate, cu atât mai mari sunt pierderile de comutare.

Frecvențele de comutare ridicate sunt permise de semiconductorii cu bandă interzisă largă, adică diode și MOSFET-uri realizate din

Posibila eliminare a tensiunilor negative de poartă simplifică proiectarea circuitelor pentru driverul de poartă și este ușor de controlat din punct de vedere al bugetului.

Rohm sprijină cea mai recentă generație de MOSFET-uri SiC cu o placă de evaluare în jumătate de punte (de exemplu, P04SCT4018 KE-EVK-001), care poate fi configurată flexibil pentru diferite tensiuni de poartă. MOSFET-urile SiC necesită drivere de poartă adecvate cu izolare galvanică între potențialul de comutare și cel de control. Acestea furnizează tensiunile și curenții de poartă necesari pentru a porni sau opri MOSFET-ul în condiții de fiabilitate. Unele modele dispun, de asemenea, de funcții suplimentare, de exemplu, monitorizarea supracurentului

Criteriile de selecție pentru pierderi reduse de putere și generare de căldură sunt, prin urmare, ESR (rezistența echivalentă în serie) scăzută în domeniul frecvenței de comutare și ESL (inductanța echivalentă în serie) scăzută. Capacitoarele cu film îndeplinesc aceste condiții. Alternativ, sunt disponibile noi capacitoare ceramice cu un dielectric special de la TDK Epcos (CeraLink). Spre deosebire de capacitoarele ceramice convenționale, capacitanța lor nu este redusă de o încărcare intensă la tensiune continuă (DC bias), ci crește până la nivelul tensiunii nominale (Tabelul 4).

Blocul 3: Convertor DC/DC

Blocul 3 constă din convertorul DC/DC în topologie CLLC.

Electronica • Azi nr. 4 (274)/2023 18
Schema bloc simplificată a unui încărcător bidirecțional
1
APLICAȚII AUTO ⮞
1
Figura © Rutronik
Tabel
3
Tabel 2
Tabel
▶ ▶
Tabel 4

ANALIZĂ | Componente pentru încărcătoarele de la bordul vehiculului

Acesta este alcătuit dintr-o jumătate de punte, un transformator de impulsuri cuplat la curent alternativ și un redresor sincron (jumătate de punte) pe partea bateriei. Convertorul DC/DC ajustează nivelurile de tensiune ale liniei de curent continuu de pe partea rețelei și ale bateriei, transferând energia de pe partea primară pe partea secundară (încărcare) sau invers (generator / operare izolată sau alimentare în rețea). De asemenea, transformatorul de impulsuri izolează galvanic sistemul electric de rețeaua publică. Împreună cu capacitoarele circuitelor rezonante serie, transformatorul de impulsuri are un impact semnificativ asupra eficienței și pierderilor de putere ale convertorului, deoarece întreaga putere transmisă trece prin ambele componente.

Firele mai scurte ale bobinei, care au o rezistență mai mică, sunt suficiente pentru o bobină cu mai puține înfășurări. O intensitate ridicată a câmpului de saturație permite ca materialul miezului să fie proiectat într-o manieră foarte controlată. Astfel, o mare parte din putere poate fi transferată per interval. Rezistența electrică ridicată a miezului contracarează pierderile prin curenții turbionari. Proiectarea sa asigură la modul ideal inductanțe de scurgere definite pe partea primară și secundară. Împreună cu capacitorul rezonant, inductanța de scurgere formează circuitul rezonant. Alternativ, se poate utiliza, de asemenea, un miez cu pierderi reduse. În acest caz, însă, sunt necesare inductanțe rezonante separate.

și varianta pentru automobile a binecunoscutului IL300. Acesta include un LED pentru emisie și o pereche de fotodiode PIN potrivite pentru recepție. Dacă una dintre fotodiodele PIN de recepție este inclusă într-un circuit de reacție negativă pe partea de control, se obține o bună liniaritate a caracteristicii de transfer de curent între LED-ul de transmisie și cea de-a doua fotodiodă PIN de recepție (Tabelul 7).

Conectori HV

În acest sens, trebuie menționați conectorii HV de la Amphenol (Tabelul 8). Aceștia asigură compatibilitatea cu cutia de interfață pentru vehicule de la Webasto, care este utilizată de numeroși producători de echipamente originale și specialiști în conversie.

Un criteriu important de selecție pentru capacitoarele rezonante este, prin urmare, factorul lor de pierdere tan δ. Cu cât factorul de pierdere este mai mic, cu atât mai mică este pierderea de putere a capacitorului și cu atât mai bună este eficiența. Împreună cu capacitanța necesară pentru frecvența de rezonanță, aceste condiții conduc de obicei la alegerea capacitoarelor cu film (Tabelul 5).

Asemenea capacitorului rezonant, transformatorul de impulsuri este, de asemenea, o componentă de înaltă performanță. Pentru a obține un randament ridicat, acesta trebuie, de asemenea, să genereze cât mai puțină căldură posibil, adică să ofere pierderi reduse de putere. Pierderea de putere este compusă din pierderile în miez și în cupru. În timp ce pierderile prin curenți turbionari și pierderile prin remagnetizare contribuie la pierderile în miez, pierderile în cupru sunt determinate de rezistența ohmică a înfășurării conform P = I²R.

Din cauza efectului pelicular (skin effect), rezistența depinde de frecvență și crește odată cu creșterea frecvenței.

Materialul miezului transformatorului de impulsuri ar trebui să fie caracterizat de o intensitate mare a câmpului de saturație și de o remanență scăzută, cu o permeabilitate ridicată. Cu cât este mai mare permeabilitatea materialului miezului, cu atât mai puține înfășurări sunt necesare pentru o bobină pentru a obține o inductanță dată.

Înfășurarea cea mai densă posibilă, o secțiune transversală dreptunghiulară a conductorului sau o bandă au ca rezultat o lungime scurtă a conductorului și un grad ridicat de umplere a formei bobinei. Un transformator de impulsuri cu o construcție compactă este avantajos pentru montarea automată a plăcilor cu circuite imprimate. Rutronik își ajută clienții să-și găsească transformatorul de impulsuri care se potrivește cel mai bine proiectului lor. Uneori, este necesar un design personalizat. Furnizorii TDK, Vishay și Pulse sunt la îndemână, ca parteneri de dezvoltare pentru astfel de transformatoare de impulsuri.

Blocul 4: Electronica de control Blocul 4 reprezintă electronica de control. Pe baza valorilor măsurate, un microcontroler generează semnalele de control pentru semiconductorii de putere din invertor, convertorul DC/DC și redresorul sincron. În funcție de cerințele de siguranță funcțională, derivatele din seria Traveo T2G de la Infineon (până la ASIL B) sau din seria Aurix A2G (până la ASIL D) sunt adecvate (Tabelul 6). Pe traseul lor de la partea de înaltă tensiune la partea de control de joasă tensiune, nepericuloasă, semnalele trebuie să fie izolate galvanic. Componentele pentru izolarea galvanică a semnalelor sunt, de exemplu, optocuploarele de la Vishay sau Toshiba. VOA300 de la Vishay este un optocuplor pentru transmiterea de semnale analogice

Plăci de evaluare

Ca și în cazul proiectării unui switch HV bidirecțional pentru 800V/50A, Rutronik Automotive colaborează cu partenerii săi la un proiect de referință pentru un OBC. Construcția comutatorului HV combină funcțiile unei siguranțe convenționale cu cele ale unui comutator. MOSFET-urile SiC de ultimă generație de 1.200 V asigură pierderi de conductivitate și de putere reduse, ceea ce face ca răcirea pasivă să fie suficientă. Până la finalizarea noului proiect de referință al Rutronik pentru OBC, REF-DAB 11KIZSICSYS de la Infineon exemplifică implementarea unui convertor DC/DC bidirecțional de 11 kW în topologie CLLC cu MOSFET-uri CoolSiC de 1.200V și 1.700V.

Rezumat

Dezvoltarea pe termen lung a unui OCB este destul de interesantă: Migrează acesta în cablul de încărcare ca un fel de sursă de alimentare plug-in datorită componentelor moderne cu densitate de putere ridicată?

Va fi doar o opțiune de echipament în viitor, datorită dezvoltării și răspândirii infrastructurii de încărcare? Deoarece în timpul călătoriei este doar un balast inutil. Și totuși, atât timp cât este necesar, ar trebui să fie cât mai eficient posibil.

■ Rutronik www.rutronik.com

19 www.electronica-azi.ro
▶ ▶
Tabel 6 Tabel 8 Tabel 5 Tabel 7

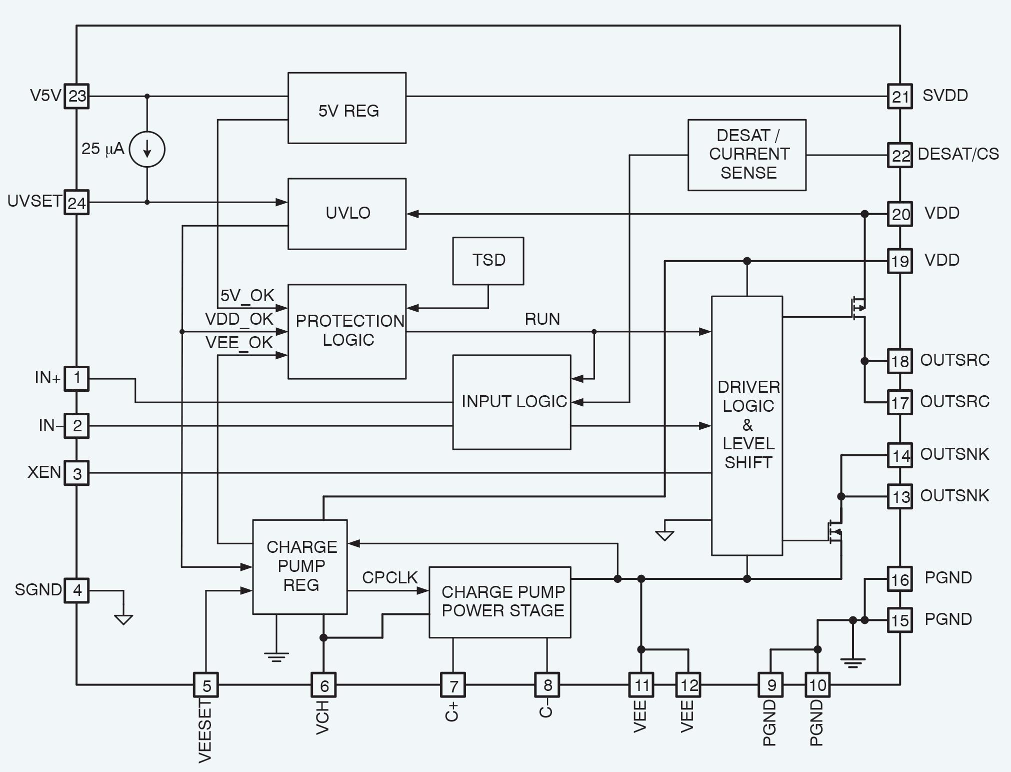
ADTF3175 Modul Time-of-Flight de un megapixel

O NOUĂ ERĂ ÎN SISTEMELE DE VIZIUNE ARTIFICIALĂ 3D

ADTF3175 este primul modul iToF (indirect Time-of-Flight) de înaltă rezoluție, de calitate industrială, pentru sistemele de detecție a profunzimii și viziune 3D. Modulul oferă un sistem la cheie, scalabil, care asigură o precizie ridicată și robustețe în condiții de mediu variabile. În plus, modulul elimină povara proiectării sistemelor optice și electromecanice și oferă proiectanților un sistem de măsurare a profunzimii complet proiectat și calibrat, permițându-le acestora să se concentreze asupra lansării pe piață a unor noi sisteme de detecție și viziune 3D.

Tehnologia Time-of-Flight este dificil de implementat de către clienții obișnuiți. Aceasta necesită capabilități de proiectare optică, mecanică și electrică de mare viteză, combinate cu o expertiză sofisticată în domeniul ingineriei de sistem și o gamă largă de lanțuri de aprovizionare în ceea ce privește tehnologia chip-on-board, optica etc. Rezultatul unei astfel de complexități a limitat accesul la această tehnologie revoluționară.

Camerele actuale de înaltă calitate pentru detecția profunzimii, care sunt proiectate la comandă, tind să fie costisitoare. Scopul ADTF3175 este de a asigura accesul unui număr cât mai mare de utilizatori la camere de înaltă performanță (ToF), aducând în același timp experiența și cunoștințele Analog Devices pe piața industrială în ceea ce privește provocările tehnice, calitatea și durata de viață a produselor.

Bazat pe modelul ADSD3100, un dispozitiv CMOS de formare a imaginilor iToF (indirect Time-of-Flight) de 1 megapixel, ADTF3175 integrează, de asemenea, o sursă de iluminare în infraroșu cu optică, laser și driver laser și o cale de recepție cu o lentilă și un filtru optic trece-bandă. Modulul include, de asemenea, o memorie flash pentru calibrare și stocare de firmware și regulatoare de putere pentru a genera tensiuni de alimentare locale.

Electronica • Azi nr. 4 (274)/2023 20
© ADI

ADTF3175 măsoară 42 mm × 31 mm × 15,1 mm și este proiectat pentru o gamă de temperaturi de operare cuprinsă între 20°C și 65°C. ADTF3175 oferă o precizie de top în industrie, de ±3mm pe o gamă de adâncime de 0,4m – 4m (reflectivitate de 15%), cu o abatere standard maximă a zgomotului de adâncime de 15mm, presupunând mai puțin de 5 klux de lumină solară echivalentă. ADTF3175 transmite datele brute către gazdă prin intermediul unei interfețe MIPI (Mobile Industry Processor Interface) cu 4 benzi – Camera Serial Interface 2 (CSI-2). Programarea și operarea modulului sunt controlate prin intermediul interfețelor seriale SPI cu 4 fire sau I2C.

FOCUS ADTF3175: primul modul iToF de înaltă rezoluție

Utilizatorii pot comuta între aceste moduri în funcție de adâncime cadru cu cadru și pot activa capacități complementare la nivel de algoritm/fuziune.

O parte integrantă a setului de instrumente oferit de ADI este motorul software proprietar de calcul al profunzimii, pe care utilizatorii îl pot utiliza împreună cu modulul. Acest motor aduce cu el zeci de ani de proprietate intelectuală și know-how în domeniul ToF. Este o parte tehnologică esențială în lanțul de semnal care permite ca ADTF3175 să-și atingă precizia și performanța. În timp ce astăzi este vorba de un algoritm software, în viitorul foarte apropiat, utilizatorii vor putea

Acesta asociază ADTF3175 cu un SOM NXP iMX8M. Kitul de evaluare are un dublu scop, fiind un proiect de referință complet pentru interfațarea modulului ToF cu procesorul de aplicații NXP, managementul energiei și include toate driverele și software-ul necesare. În afară de NXP, ADI a colaborat și cu o serie de alți furnizori pentru a dezvolta suport pentru ADTF3175 în cadrul ecosistemelor lor (de exemplu, Qualcomm, ARM, OpenCL, NVIDIA). Sunt furnizate, de asemenea, informații pentru obținerea certificării pentru clasa I de siguranță pentru ochi. Modulul monitorizează mai mulți parametri interni pentru a se asigura că nu sunt depășite limitele de siguranță.

Modulul este livrat precalibrat cu 4 moduri de operare (rază scurtă și lungă de acțiune, rezoluție de 512 × 512 (cu binning) și rezoluție nativă de 1024 × 1024). Toate datele de calibrare necesare sunt stocate în memoria flash a sistemului și pot fi accesate de către motorul de procesare a profunzimii. Modulul este, de asemenea, compensat cu temperatura și vine programat cu modelul de corecție necesar. Parametrii intrinseci ai camerei și parametrii de distorsiune sunt, de asemenea, disponibili din memoria flash pentru aplicațiile de procesare în adâncime și de fuziune.

accesa aceeași capabilitate și prin intermediul unui procesor de semnal de imagine dedicat, care va reprezenta o schimbare radicală în ceea ce privește latența și consumul de energie și va deschide noi orizonturi pentru măsurarea adâncimii.

ADTF3175 se bazează pe colaborarea dintre Analog Devices și Microsoft pentru a oferi pe piața largă modulul 3D de măsurare a profunzimii cu cea mai înaltă rezoluție. Proiectanții pot experimenta beneficiile ADTF3175 folosind kitul de evaluare care transformă efectiv modulul ADTF3175 într-o cameră USB.

Modulul ADTF3175 este construit pe baza senzorului ADSD3100, acesta fiind primul senzor time-of-flight de un megapixel de pe piață.

Dincolo de rezoluția ridicată și de cea mai mică dimensiune disponibilă a pixelilor de 3,5μm x 3,5μm, senzorul poate opera cu frecvențe de modulație de până la 320 MHz, ceea ce este mult mai mare decât a oricărui alt senzor de pe piață sau chiar în comparație cu lucrările publicate.

Operarea la o frecvență de modulație ridicată reduce erorile de fază. ⮞

21 www.electronica-azi.ro
©ADI

SISTEME DE AUTOMATIZARE

Diagrama bloc funcțională a modulului.

Caracteristici

► Dispozitiv de formare a imaginii ToF 1024 × 1024 cu pixeli de 3,5μm × 3,5μm

► Câmp de vizualizare de 75° × 75°

► Subansamblu de lentilă pentru imagistică cu filtru trece-bandă de 940 nm

► Subansamblu de iluminare cu suport pentru protecția ochilor

► Interfață de transmisie MIPI CSI-2 cu 4-benzi (lane-uri), 1,5 Gbps pe bandă (lane)

► Interfețe seriale SPI cu 4 fire și I2C cu 2 fire

Schema exactă de modulație utilizată este un IP critic care a fost dezvoltat de-a lungul mai multor ani și care îi permite modulului ADTF3175 să ofere cel mai mic zgomot și, în același timp, să obțină cea mai mică latență posibilă. Latența este un aspect critic în multe aplicații, cum ar fi AR și robotica.

Aplicațiile de detectare a profunzimii și time-of-flight sunt numeroase și cresc într-un ritm exponențial. Pe măsură ce mașinile trec la moduri autonome de operare în care preiau din ce în ce mai mult procesul de luare a deciziilor, acestea au nevoie de aceeași abilitate de a percepe în trei dimensiuni. În prezent, profunzimea este realizată prin metode de triangulație (de exemplu, camere stereo 2D sau lumină structurată), dar acest lucru are o serie de limitări în comparație cu accesarea măsurătorilor reale de profunzime.

► Memorie NVM (Flash) pentru secvența de pornire a modulului

► Regulatoare de putere pentru sistemul local de formare a imaginii și liniile de iluminare

► Moduri calibrate la rezoluții de 1024 × 1024 și 512 × 512

► Gama de profunzime: 0,4 m până la 4 m (zgomot de adâncime (1σ) maxim 15 mm, 19% reflectanță minimă a țintei, lumină solară echivalentă cu 3 klux)

Roboții mobili autonomi (AMR) au nevoie de abilitatea de a vedea totul în jurul lor și de a naviga în siguranță în medii care vor conține obstacole și care vor avea o gamă largă de condiții de iluminare.

Roboții colaborativi (coboți) trebuie să lucreze alături de oameni, iar siguranța este primordială; siguranță care poate veni doar cu o imagistică precisă și cu latență redusă a spațiului comun.

În plus față de percepția mașinilor, ne aflăm acum la punctul de inflexiune al economiei “Metaverse”, care va avea probabil un impact asupra tuturor domeniilor, de la jocuri și divertisment, la comerț cu amănuntul, asistență medicală, educație și industrie.

Detecția profunzimii este poarta de intrare în Metaverse ori de câte ori obiectele sau spațiile fizice trebuie să fie virtualizate pentru a implementa experiența necesară.

► Precizia adâncimii: ±5 mm (pe toată gama de adâncime)

► Disponibil în capsulă ML-50-1, MODUL cu 50 de terminale

Aplicații

► Sisteme de viziune artificială

► Robotică

► Automatizarea clădirilor

► Sisteme de realitate augmentată (AR)

■ Analog Devices www.analog.com

Interacționați cu experții în tehnologia ADI din comunitatea noastră de asistență online. Puneți întrebări dificile de proiectare, răsfoiți întrebările frecvente sau participați la o conversație.

Vizitați https://ez.analog.com

Electronica • Azi nr. 4 (274)/2023 22
© ADI

Pregătirea lanțurilor de aprovizionare pentru viitor

După câțiva ani dificili, lanțul de aprovizionare cu produse electronice își revine. În ciuda unor probleme restante, viitorul logisticii globale este mai strălucitor ca oricând, dacă vom reuși să aplicăm cu succes ceea ce am învățat în timpul pandemiei și să construim lanțuri de aprovizionare dinamice care pot rezista furtunilor viitoare.

Autor:

Supplier

development manager, Wireless and IoT Digi-Key Electronics

18 luni de reziliență În ultimul an și jumătate, “reziliența” a fost cuvântul la modă atât la Digi-Key, cât și în întreaga industrie. Acest lucru a însemnat totul, începând de la crearea de către DigiKey și a partenerilor săi a unor stocuri suplimentare suficiente, până la revizuirea proiectelor mai vechi pentru a menține afacerile pe drumul cel bun.

Pe măsură ce intrăm în perioada de redresare, o parte din vindecare înseamnă reconstruirea încrederii clienților. Iar prin încredere, mă refer la încrederea în lanțul de aprovizionare global precum și în economie. Chiar și atunci când lanțul de aprovizionare se reface, o singură problemă poate declanșa un efect în cascadă cu implicații enorme. Reconstrucția acestei încrederi va necesita transparență în analiza lanțului de aprovizionare, astfel încât clienții să poată vedea ce înseamnă un simplu obstacol și ce indică o tendință mai mare, pe termen lung. De aceea, oricât de bine ar fi să fim rezilienți, “reziliența” pare a fi mai degrabă o reacție decât o acțiune proactivă, iar eu constat cu bucurie că acest lucru începe să se schimbe.

O reconstrucție mai puternică Înainte și în timpul pandemiei, lanțul de aprovizionare a fost ca un joc de domino. Dacă un singur lucru nu mergea bine, tot rândul se prăbușea. Gândiți-vă la Ever Given, o navă container care a rămas blocată în Canalul Suez timp de o săptămână în 2021.

A fost doar un singur eveniment care a provocat întârzieri masive pentru sute de companii. Cum putem preveni aceste evenimente, care nu pot fi anticipate, să aibă un impact negativ atât de mare? A fost vorba de un simplu incident, care nu se compară cu impactul global provocat de pandemia COVID-19.

Trebuie să privim înainte și să începem să ne pregătim pentru alte dezastre naturale posibile și pentru modificarea reglementărilor care ar putea avea un impact asupra disponibilității materialelor și componentelor. În acest moment, simt că am depășit stadiul de “domino” al lanțului de aprovizionare. Acum, seamănă mai mult cu jocul Jenga, unde chiar dacă scoți câteva piese, turnul nu se prăbușește. Dar dacă iei prea multe, sau una, care nu trebuie scoasă, totul se destramă.

Trebuie să construim un viitor în care lanțurile de aprovizionare să semene cu o casă Lego: sigure, care pot fi rearanjate și aproape indestructibile.

Forțele viitorului

Pentru a construi lanțuri de aprovizionare cu adevărat reziliente și dinamice, există multe forțe care trebuie luate în considerare. Câteva dintre cele pe care le urmăresc îndeaproape sunt tiparele de cerere și ofertă exponențiale, penuria de mărfuri, economia, impactul prețurilor asupra comportamentului consumatorilor și tendințele legate de forța de muncă.

CERERE ȘI OFERTĂ EXPONENȚIALĂ

Într-o lume perfectă, oferta și cererea se sincronizează în mod egal. Dar, în lumea reală, deseori una o depășește pe cealaltă. Sunt sigur că nimeni nu va uita lipsa anumitor bunuri de consum din 2020. Sau, în lumea electronicii, atunci când foarte mulți oameni au început să lucreze de acasă în timpul pandemiei și toți aveau nevoie de un alt computer.

www.electronica-azi.ro
COMPANII
⮞ 23
Digi-Key investește în inovarea lanțului de aprovizionare care va servi clienților pentru anii următori.

Sau atunci când lumea s-a deschis din nou, iar cererea de autoturisme noi a crescut vertiginos.

Pe de altă parte, oferta în exces poate, de asemenea, să genereze probleme și să afecteze rapid rezultatele unei întreprinderi. De exemplu, aspecte precum locul de depozitare a stocului excedentar, felul în care acesta poate fi vândut în continuare pentru a obține profit sau dacă inventarul mai este de interes, toate acestea se pot acumula, provocând dureri de cap de-a lungul și de-a latul lanțului de aprovizionare. Aceste zone de cerere exponențială vor continua să existe, la fel ca și momentele de supraofertă. Ambele trebuie să fie integrate în previziuni pentru a ajuta părțile interesate să gestioneze mai bine stocurile și să se adapteze pe măsură ce forțele schimbă echilibrul.

DEFICITUL DE PRODUSE DE BAZĂ

Materiile prime precum litiul și cobaltul sunt foarte solicitate, dar nu sunt întotdeauna ușor de procurat. Producătorii care au nevoie de materiale greu de înlocuit trebuie să ia în considerare forțe precum taxe va male potențiale, tipare meteorologice, reglementări de mediu viitoare și prețuri variabile la aceste mărfuri pentru a se asigura că producția lor nu are de suferit. Un mod în care văd că această tendință specială ar putea fi contracarată este un design inovator al produselor. Inginerii folosesc geometrii mai mici, astfel încât cantitatea necesară pentru un anumit produs de bază să fie redusă fără a sacrifica funcționalitatea produsului final. Am văzut că acest lucru se întâmplă deseori, așa cum este cazul computerelor a căror dimensiune a fost mult redusă în comparație cu dimensiunea celor de la început, în timp ce puterea lor de calcul a crescut exponențial.

Există un vechi proverb care spune că “necesitatea este mama invenției”. Nevoia pentru aceste componente nu va dispărea. Dar disponibilitatea acestora ar putea fi redusă și, paradoxal, aceasta este una dintre tendințele care mă bucură cel mai mult. Pentru că aștept cu nerăbdare să văd ce alte tehnologii noi vor apărea de aici.

ECONOMIE ȘI COSTURI

Evident, economia va fi întotdeauna o forță care va dicta aproape totul. Odată cu creșterea inflației, consumatorii caută să cheltuiască mai puțin, dar să obțină în continuare un bun raport calitate-preț, iar acest lucru se reflectă în întregul lanț. În același timp, între forța de muncă, costul în creștere al materialelor, taxele vamale și multe altele, furnizorii sunt presați de costuri. Deși nu va exista niciodată un model perfect pentru a prognoza economia, putem ține cont de forțele cunoscute și de modul în care acestea influențează comportamentul, iar rezultatele pot fi incluse în proiecțiile noastre.

LIPSA FORȚEI DE MUNCĂ

De asemenea, trebuie să fim conștienți de factori precum deficitul de forță de muncă, care vor avea un impact asupra disponibilității produselor. Cum ar fi în Japonia, unde este nevoie de peste 200.000 de ingineri în următorii doi ani pentru a menține nivelurile actuale de producție.

Digi-Key a inaugurat recent proiectul de extindere a Centrului de distribuție a produselor (Product Distribution Center - PDCe) cu o suprafață de 204.400 m2 pentru a ține pasul cu cererea tot mai mare.

În 2030, se estimează că în Japonia se vor înregistra 270.000 de locuri de muncă din domeniul inteligenței artificiale și IoT, pe care nu le va putea ocupa. Un element determinant al acestei tendințe este îmbătrânirea populației. Japonia, în special, se luptă cu acest lucru. Inginerii care au proiectat și construit componentele de care avem nevoie ies acum la pensie, iar persoanele disponibile pentru a umple aceste locuri vacante sunt tot mai puține. Nu numai că există o piramidă inversată a populației, dar nevoia crescută de produse crește cererea și, prin urmare, exacerbează deficitul de competențe. Gândiți-vă la câte lucruri presupun utilizarea unor tehnologii care nu existau acum 10 ani. Acum, toate lucrurile sunt inteligente. Aproape fiecare piesă a mașinii voastre conține o componentă electronică. Dar ce se întâmplă în contextul creșterii IoT și a conectivității?

Cererea va crește vertiginos, ceea ce înseamnă că este nevoie de și mai mulți in gineri și profesioniști IT. Niciuna dintre aceste forțe nu este nouă, dar nevoia de a le integra cu acuratețe în previziunile lanțului de aprovizionare va deveni din ce în ce mai importantă. Pandemia a contribuit la evidențierea importanței luării în considerare a tuturor acestor forțe și sper că această lecție ne va rămâne tuturor în minte.

Investiții în producție

O modalitate de a ține cont de cererea crescută de componente electronice este, în mod natural, creșterea producției. Și, cu siguranță, producătorii au făcut acest lucru. Dar schimbările masive în producție necesită timp.

De exemplu, construcția fabricilor de semiconductori durează ani de zile, iar apoi și mai mult timp pentru a produce piesele de siliciu necesare și altele asemenea. Astfel, deși a început, să zicem, acum trei ani, o astfel de fabrică ar putea să aibă, în continuare, dificultăți în a produce componente. Deoarece producția nu este ceva la care poți apăsa pur și simplu un buton “play”, trebuie să planificăm dincolo de ziua de azi și de mâine. Pentru a fi cu adevărat dinamici, trebuie să construim pentru următorii 10, 20, 50 de ani, astăzi și să includem aceste activități de producție și în previziuni.

COMPANII Electronica • Azi nr. 4 (274)/2023 24
După câțiva ani dificili, lanțul de aprovizionare pentru materiale electronice își revine.

Inovație în lanțul de aprovizionare al Digi-Key Digi-Key investește în inovarea lanțului de aprovizionare care va servi clienților noștri pentru anii următori. De la inaugurarea proiectului de extindere a Centrului de distribuție a produselor (PDCe) cu o suprafață de 204.400 m2, menit să țină pasul cu cererea în creștere, până la înființarea celei mai mari zone de comerț exterior FTZ (Foreign Trade Zone) din Statele Unite, echipa examinează fiecare detaliu pentru a se asigura că lanțul său de aprovizionare este dinamic acum, dar și pentru a face față provocărilor care pot apărea în viitor. Digi-Key Marketplace este o platformă online care conține o listă extinsă de producători și distribuitori prin care se pot vinde produse prin intermediul Digi-Key, cu livrare de la furnizor. Cu 3,38 milioane de SKU-uri (Stock Keeping Unit) disponibile prin intermediul acestei platforme, atunci când aprovizionarea este limitată, această resursă suplimentară este o altă modalitate de a ușura tensiunile lanțului de aprovizionare pentru clienții noștri.

De asemenea, compania susține diversitatea cu roluri noi și extinse în lanțul de aprovizionare pentru a contribui la crearea de noi perspective în dezvoltarea de soluții inovatoare și pentru a aborda deficitul de forță de muncă, inclusiv noi posturi regionale în lanțul de aprovizionare din întreaga lume.

Digi-Key se angajează să ajute oamenii să găsească, să cumpere și să vândă componentele de care au nevoie.

Ca parte a acestui lucru, am lansat un instrument de referință încrucișată pe care clienții noștri îl apreciază. Este un pas esențial pentru a ne asigura că aceștia sunt capabili să obțină acele componente mai greu de găsit în timp util.

Inițiativele de acest gen sunt cele care vor ajuta lanțurile de aprovizionare ale utilizatorilor finali să fie dinamice.

În general, viitorul lanțului de aprovizionare trebuie să fie mai mult decât rezilient. Trebuie să fie dinamic pentru a răspunde nevoilor clienților; iar la fiecare etapă, părțile interesate trebuie să aibă acces la informații în timp real.

Digi-Key este mândră să asigure legătura între clienți și componentele de care au nevoie și este încântată să continue să construiască pe baza progresului inovator pentru a răspunde cerințelor de aprovizionare de astăzi, de mâine și de mai departe.

Despre autor

Josh Mickolio este Supplier business development manager, Wireless and IoT la Digi-Key Electronics

Digi-Key este un lider constant și inovator în industria serviciilor de înaltă calitate pentru distribuția de componente electronice și produse de automatizare la nivel mondial, oferind peste 14,9 milioane de componente de la peste 2.400 de producători de marcă de calitate. Pentru a afla mai multe despre soluțiile și serviciile Digi-Key pentru lanțul de aprovizionare și pentru a viziona episoadele recente ale seriei noastre video Supply Chain Transformed, accesați https://www.digikey.com/en/resources/iot-resource-center/supply-chain-transformed

■ Digi-Key Electronics

www.digikey.ro

www.electronica-azi.ro
25

Industrie 4.0 și orientarea către sustenabilitate

Ascensiunea Industriei 4.0 este prezentată de mulți ca fiind începutul unei noi ere industriale interesante, în care abia am început să identificăm și, ulterior, să culegem numeroasele beneficii pe care le promite. Cel mai important aspect printre aceste beneficii este sustenabilitatea. Beneficiile derivate din capacitatea de a utiliza inteligența artificială (AI), învățarea automată (ML) și tehnologia de detecție legată de cloud vor duce toate la practici de economisire a energiei cu eficiență demonstrabilă, plus modalități mai bune de a înlocui și de a depăși tehnologiile vechi, îmbătrânite, risipitoare și poluante.

Cu toate acestea, industria trebuie să continue să producă și să crească exponențial, pentru a satisface cererile tot mai mari de alimente, energie și produse fabricate pentru a mulțumi nevoile multiple ale unei populații globale în creștere. Dar trebuie să facă acest lucru mai eficient, ceea ce reprezintă o premisă fundamentală a tranziției către Industrie 4.0.

Beneficiile aduse de Industrie 4.0 în materie de sustenabilitate Producătorii se confruntă în prezent cu o lume imprevizibilă, cu prețuri volatile, probleme legate de lanțul de aprovizionare și penurie de energie. Însă, o constantă în mijlocul acestor provocări este nevoia de a deveni un producător mai sustenabil. De fapt, devenind mai sustenabil și mai responsabil față de mediu, putem contribui în mare măsură la rezolvarea celorlalte probleme.

În fața unei legislații din ce în ce mai importante, a necesității de a reduce deșeurile, precum și a cumpărătorilor care doresc să facă afaceri cu o companie angajată serios în ceea ce privește responsabilitatea față de mediu, producătorii caută din ce în ce mai mult să îmbunătățească sustenabilitatea ca o modalitate de a-și transforma operațiunile zilnice, precum și viitorul afacerii lor.

Acest lucru este confirmat de un sondaj realizat de SAP Insights Research Centre[1], care arată că liderii de top din industria prelucrătoare își ajustează abordarea pentru a funcționa mai sustenabil și pentru a atenua riscurile mai proactiv. Aproximativ 33% dintre respondenții la sondaj au menționat creșterea sustenabilității în produsele și serviciile lor ca fiind una dintre primele trei priorități, la fel ca și extinderea către noi segmente de piață.

Pe lângă aspectele de mediu, sustenabilitatea în producție înseamnă, de asemenea, capacitatea de a continua să fabrice produse care să răspundă nevoilor clienților. Multe întreprinderi mici și mijlocii nu dispun de marjele de eroare sau de scală care pot proteja marile corporații, astfel încât reducerea risipei, o mai bună utilizare a energiei și o calitate mai bună prin practici de producție mai durabile le poate ajuta să-și crească veniturile și să-și reducă riscurile. Sondajul SAP a constatat că, într-o lume în care clienții cer mai mult și în care există presiuni din partea investitorilor, a autorităților de reglementare și a partenerilor

pentru a fi mai conștienți din punct de vedere social și ecologic, mulți producători consideră că un program corporativ de îmbunătățire a sustenabilității reprezintă un avantaj competitiv cheie.

Industrie 4.0 este accesibilă tuturor Apariția Industriei 4.0 este menită să ajute întreprinderile de toate dimensiunile să învețe și să implementeze diverse mijloace pentru a utiliza cât mai bine resursele lor. Deși întreprinderile mici și mijlocii pot fi pe o traiectorie diferită în această tranziție, pur și simplu din considerente economice, Industrie 4.0, cu Internetul Lucrurilor ca motor al funcționalității sale de bază, este inerent scalabilă, ceea ce va face ca, în cele din urmă, afacerile să fie mai profitabile, iar resursele lor să fie mai sustenabile.

Avantajele oferite de parteneriate

Un număr mare de implementări de tip Industrie 4.0 au loc în fiecare zi la nivel global, iar beneficiile sunt ușor de măsurat. Farnell a depus un efort semnificativ pentru a face publice multe exemple reale de reușite în domeniul Industrie 4.0 prin intermediul seriei sale de cărți electronice “Innovation Experts”, care relatează experiența tranzițiilor prin parteneriat, povestită de persoanele care le-au inițiat, într-o gamă largă de industrii din portofoliul de clienți Farnell. (Seria Innovation Experts este disponibilă accesând acest link: https://uk.farnell.com/innovation-experts-ebook?ICID=I-HP-LB-T&MINNOVATION-AUG22-WF3004010 ]

Electronica • Azi nr. 4 (274)/2023 26
INDUSTRIE 4.0

Aceste povești de succes evidențiază, de asemenea, beneficiile asocierii. De exemplu, Farnell are un parteneriat cu ABB Smart Power, care oferă soluții multiple pentru a-i ajuta pe clienți să își îmbunătățească eficiența energetică.

Potrivit directorului diviziei Hub, Europa, Massimiliano Cifalitti, de la ABB Smart Power, “ABB Smart Power oferă soluții digitale pentru întregul parcurs al Industriei 4.0.

ABB oferă numeroase produse inteligente, cum ar fi întrerupătoare, UPS-uri, relee pentru motoare, panouri de afișare și switch-uri și multe altele. Acestea au instrumente de măsură încorporate și conectivitate pentru a permite integrarea în arhitectura IoT. Concentratoarele și gateway-urile asigură o conectivitate securizată din punct de vedere cibernetic a datelor colectate către ‘ABB Ability Energy Manager’.

ABB Ability Energy Manager este un sistem de gestionare a energiei la fața locului și în cloud. Disponibil ca soluție de tip Softwareas-a-Service, acesta ajută la detectarea ineficienței energetice în cadrul unei fabrici. Datele colectate de la aparatele de măsură instalate sunt analizate pentru a stabili valori de referință, a furniza previziuni, a genera analize de tip “ce-ar fi dacă” și a stabili obiective KPI, cum ar fi indicatorii de performanță energetică. Prezentate sub formă de rapoarte, aceste analize le permit managerilor din domeniul energiei să ia decizii mult mai bune și să verifice rezultatele eforturilor lor de economisire a consumului de energie.

Pe lângă colectarea de date privind performanța, calitatea și consumul de energie, dispozitivele din Industrie 4.0, care sunt activate de senzori IoT, oferă o multitudine de informații extrem de precise, în timp real, despre starea exactă de sănătate a utilajelor, precum și despre bunurile sau serviciile pe care le produc.

Aceste verificări ale stării de sănătate în timp real contribuie la o producție sustenabilă prin facilitarea întreținerii predictive, care utilizează datele - nu pentru întreținerea preventivă programată în mod regulat, care urma să aibă loc oricum - ci pentru a analiza vibrațiile, căldura, zgomotul și alte date care monitorizează mai mulți parametri de performanță pentru a face o predicție foarte bine documentată cu privire la momentul în care trebuie executate efectiv sarcinile de întreținere.

Credem cu adevărat că o unitate de producție inteligentă ar trebui să se concentreze pe reziliența și sustenabilitatea energetică, pentru a asigura economii de costuri și a reduce emisiile. În acest fel, independența energetică și neutralitatea emisiilor de dioxid de carbon devin nu doar cuvinte de inspirație, ci piloni ai operațiunilor noastre. Pentru a susține acești piloni, oferim mai multe soluții care pot ajuta managerii de fabrici și de centrale energetice să ia decizii bazate pe fapte concrete.”

Fiind mai degrabă predictiv decât preventiv

Implementarea pe scară largă a dispozitivelor de detecție ca parte a exploziei Internetului industrial al lucrurilor (IIoT), care este o componentă majoră a Industriei 4.0, reprezintă un efort extrem de proactiv. Mai mult, este vorba despre o întreținere mai degrabă predictivă decât preventivă, un factor-cheie pentru a deveni mai sustenabilă.

27 www.electronica-azi.ro

⮞ Matt Wieborg, arhitect de soluții la un alt partener Farnell, Advantech, a explicat foarte bine acest lucru atunci când a spus: “Întreținerea predictivă înlocuiește constant programele tradiționale de întreținere de tip “run-to-failure”. Deși întreținerea preventivă este încă utilizată și este chiar adecvată în unele cazuri, aceasta implică prea multe pierderi de bani. O analogie foarte simplă ar fi schimbarea uleiului din mașinile noastre. Cu toții facem acest lucru în mod regulat, dar ce se întâmplă dacă uleiul existent mai are încă viață utilă? Prin golirea și înlocuirea acestuia, risipiți uleiul care este încă viabil și îl înlocuiți făcând o cheltuială inutilă... consumând mai mult ulei decât aveți nevoie. În varianta predictivă, operatorii pot programa

mai eficient întreținerea pentru a se potrivi cu programele de producție și pot efectua orice reparații necesare înainte ca utilajul să se defecteze și, la fel de important, pot programa aceste sesiuni de întreținere în perioadele cu cea mai mică utilizare pentru a minimiza timpii morți. Pe scurt, se elimină presupunerile, promovând, în schimb, sustenabilitatea prin mai puține deșeuri și economisind bani prin faptul că nu se înlocuiesc componente care încă mai pot fi utilizate.”

Rezumat

Sustenabilitatea este considerată din ce în ce mai mult ca fiind vitală nu numai pentru viabilitatea continuă a industriei, ci și pentru viabilitatea planetei și a devenit un element

esențial al multor tipuri de afaceri. Sustenabilitatea prin intermediul tehnologiilor și tehnicilor bazate pe Industrie 4.0 reduce utilizarea unor resurse din ce în ce mai rare și mai costisitoare, înseamnă, de asemenea, că producătorii pot continua să îmbunătățească calitatea produselor lor, reducând în același timp risipa și conservând resurseletotul la un cost de producție acceptabil.

Prin asocierea cu întreprinderi cu vederi similare, care pot contribui la furnizarea de instrumente și tehnologii pentru a avea acces la informații mult mai detaliate despre sisteme și procese prin intermediul unor dispozitive foarte automatizate și senzoriale specifice Industiei 4.0, companiile vor putea să își atingă obiectivul major de a duce operațiunile sustenabile la niveluri noi și, după cum mulți vor insista pe bună dreptate, esențiale.

Referințe [1] https://www.sap.com/cmp/dg/transformation-mindset-manufacturing/typ.html?pdf-asset=308bb12f267e-0010-bca6-c68f7e60039b&page=2&client_id=8 c183ca0-70ba-11ed-94b4-533687d4e40f&ut=L2RvY3Vt ZW50cy8yMDIyLzA0LzMwOGJiMTJmLTI2N2UtMDAxMC1 iY2E2LWM2OGY3ZTYwMDM5Yg%253D%253D

■ Farnell https://ro.farnell.com

Electronica • Azi nr. 4 (274)/2023 28
INDUSTRIE 4.0

Cea

mai recentă ediție

a e-TechJournal de la Farnell explorează “Viitorul energiei”

Disponibil acum pentru descărcare gratuită, cel mai recent episod al popularei reviste online explorează modul în care se poate capacita vii torul prin strategii de ultimă generație de gestionare a energiei.

Ediția 5 a revistei e-TechJournal este acum disponibilă pentru descărcare, oferind cititorilor din întreaga lume cele mai recente știri și opinii de la Farnell. Prima ediție e-TechJournal din 2023 oferă o multitudine de informații și de opinii de specialitate de care pot beneficia inginerii, proiectanții și profesioniștii din domeniul managementului energiei electrice pe tema “Viitorul energiei”. Revista digitală gratuită include subiecte precum:

• Optimizarea energiei de rezervă cu echilibrarea tensiunii cu ajutorul unui supercapacitor

• Îmbunătățirea stocării energiei cu MOSFET-uri din carbură de siliciu

• Posibilități impresionante cu Microchip SiC

• Protejarea BESS-urilor (Battery Energy Storage System) cu o strategie de proiectare complexă a circuitelor

• Descoperiți cauzele defecțiunilor bateriei

• Maximizarea duratei de viață a bateriei cu ajutorul amplificatoarelor operaționale moderne

Cliff Ortmeyer, Director Global de Marketing Tehnic la Farnell și editor al e-TechJournal, a declarat: “Managementul puterii a devenit un aspect crucial al fiecărui dispozitiv electronic, determinat de cerințele de eficiență energetică și de funcționare cu consum redus de putere în aproape toate proiectele. De aceea, suntem încântați să prezentăm această ultimă ediție a e-TechJournal, care aprofundează cele mai recente evoluții și tehnologii emergente din peisajul gestionării energiei. Fie că doriți să deblocați noi eficiențe, să vă optimizați proiectele de sistem sau să vă aflați în fața tendințelor emergente, această publicație este resursa perfectă pentru voi.”

Cititorii interesați pot descărca gratuit ediția a 5-a de la Farnell, Newark și element14

■ Farnell | https://ro.farnell.com

Noile

module PXI de la NI sunt acum disponibile în stoc la Farnell

Farnell oferă acum noile module de testare și măsurare PXI de la NI. Fiecare modul de înaltă performanță include un instrument PXI într-un sistem PXI cu 5 sloturi care este controlat printr-un port Thunderbolt™ USB-C, ceea ce reprezintă o modalitate ideală și rentabilă de a automatiza măsurători și teste de înaltă calitate cu PXI. Conectarea directă la un laptop elimină costul suplimentar al unui controler încorporat, oferind o primă investiție economică în PXI. Fiecare pachet include un instrument plus patru sloturi libere pentru a adăuga instrumente pe măsură ce nevoile de testare evoluează.

Mediul software NI pentru PXI, care include LabVIEW și TestStand, permite inginerilor să personalizeze cu ușurință procedurile de testare și achiziția, analiza și raportarea datelor pentru a răspunde nevoilor lor specifice. Datorită performanței ridicate, valorii, modularității și conectivității software a PXI, acesta a fost implementat în numeroase industrii, inclusiv în industria auto, aerospațială, electronică, semiconductori, științele vieții și altele.

Arhitectura platformei PXI permite utilizatorilor să adauge sau să elimine cu ușurință module pentru a satisface cerințele lor specifice de testare. Modulele PXI se bazează pe aplicații comune și sunt configurate astfel încât utilizatorul să poată, de asemenea, să le personalizeze pentru aplicația lor particulară prin adăugarea de module care se potrivesc cerințelor lor. Portofoliul PXI include osciloscoape, unități de măsurare a surselor, măsurători LCR, generatoare de forme de undă, multimetre digitale și multe altele – care pot înlocui instrumentele tradiționale și cu care puteți integra switch-urile PXI într-o varietate de topologii.

Principalele beneficii includ:

Standard industrial deschis: Cu peste 60 de furnizori care oferă hardware PXI, inginerii au la dispoziție o gamă largă de opțiuni atunci când vine vorba de selectarea modulelor pentru nevoile lor de testare și măsurare.

Performanță înaltă: Hardware-ul NI PXI utilizează cea mai recentă tehnologie, încorporând procesoare multinucleu puternice, FPGA-uri și alte tehnologii pentru a crește domeniul de măsurare și performanța. Scalabilitate: Arhitectura PXI face posibilă sincronizarea măsurătorilor între mai multe module sau mai multe șasiuri, permițând sistemelor să crească pe măsură ce se schimbă cerințele.

Noile seturi de testare și măsurare PXI sunt acum disponibile din stoc la Farnell în EMEA, Newark în America de Nord și element14 în APAC.

■ Farnell | https://ro.farnell.com

29 www.electronica-azi.ro
COMPANII

Implementarea microcontrolerelor cu sarcini specifice simplifică proiectele complexe

Prin transferarea sarcinilor și acțiunilor de la microcontrolerul sau microprocesorul principal, microcontrolerele cu sarcini specifice contribuie la simplificarea procesului de proiectare pentru o varietate de aplicații.

În lumea de astăzi, microcontrolerele mari pe 32-biți (MCU) și microprocesoarele (MPU) care rulează un sistem de operare în timp real (RTOS) sunt din ce în ce mai frecvente. Cu toate acestea, un singur microcontroler de mari dimensiuni care gestionează o aplicație complexă poate întâmpina probleme legate de resursele CPU în ceea ce privește micile sarcini de întreținere, care nu sunt complexe, dar care consumă timp.

Dispozitivele mai mici, cum ar fi microcontrolerele pe 8- și 16-biți, pot fi utilizate pentru a prelua aceste sarcini de la dispozitivul pe 32-biți, fapt care stimulează inovarea și dezvoltarea pe toată gama de microcontrolere, de la 8-biți până la 32-biți.

Multe sarcini ar fi mai ușor de gestionat dacă dispozitivul pe 32-biți ar transfera unele dintre aceastea către subprocesoare care se pot ocupa doar de una sau două dintre aceste sarcini pentru care au nevoie de puțină supraveghere pentru a le îndeplini. Acest lucru eliberează resurse CPU din procesorul principal, ceea ce reduce complexitatea software-ului, îmbunătățind în același timp performanța și timpul de execuție.

De exemplu, un microcontroler pe 8-biți poate fi utilizat pentru a crea un expander I/O. Acestea nu sunt dispozitive complexe, dar consumă mult timp de procesare din cauza deservirii frecvente a întreruperilor. Prin utilizarea unui microcontroler dedicat pentru această sarcină, dispozitivul mai mare poate reduce utilizarea I/O și numărul de întreruperi pe care trebuie să le gestioneze. În plus, setul de caracteristici al expanderului I/O este setat în software, ceea ce îi permite să fie personalizat și ajustat pentru aplicație. Principalul beneficiu al creării unui expander I/O folosind un microcontroler pe 8-biți este flexibilitatea. Setul de caracteristici al unui expander I/O ASIC este încorporat în dispozitiv, în timp ce microcontrolerul își

definește comportamentul pe baza software-ului pe care îl execută. Această flexibilitate permite ca versiunea bazată pe microcontroler să fie adaptată pentru a corespunde nevoilor aplicației finale.

Implementarea unui expander I/O avansat La nivel intern, expanderul I/O avansat operează pe o structură bazată pe tabele de căutare. Înainte de citire sau scriere, se trimite o adresă virtuală. Această adresă nu este corelată cu regiștrii microcontrolerului – ea este specifică doar tabelului de căutare. Astfel, funcțiile care nu se află în regiștrii fizici ai microcontrolerului pot fi adăugate transparent. De asemenea, intrările din tabel pot fi ușor rearanjate pentru utilizări specifice.

Electronica • Azi nr. 4 (274)/2023 30

Un alt beneficiu al acestei structuri este abilitatea de a adăuga permisiuni la tabelul de căutare. De exemplu, pentru a crea un registru doar pentru citire, este suficient să omiteți intrarea din tabelul de căutare pentru scriere. Această structură mai complexă se pretează, de asemenea, la funcționalități non-standard. Funcția “MEM OP” permite microcontrolerului să salveze sau să încarce în memorie configurația curentă a intrărilor și ieșirilor de uz general (GPIO). MEM OP poate, de asemenea, să reseteze configurația GPIO la parametrii setați la compilare.

Opțional, microcontrolerul poate fi setat să încarce setările salvate la pornire. Dacă este activat, microcontrolerul încearcă să încarce setările din configurația 0. Dacă configurația nu reușește validarea sumei de control, atunci microcontrolerul va reveni la constantele din timpul compilării. Dacă nu se dorește, această caracteristică poate fi dezactivată în software.

Avantajul soluției bazate pe microcontroler constă în flexibilitatea extremă. Spre deosebire de ASIC-urile de pe piață, microcontrolerul poate fi configurat cu funcționalități non-standard specifice aplicației utilizate. Această aplicație a fost dezvoltată pentru familia de microcontrolere de uz general PIC16F15244. Codul sursă este disponibil pe Microchip Discover (https://mplab-discover. microchip.com) și Github.

Convertor tensiune-frecvență (V/F)

Convertorul tensiune-frecvență (V/F) demonstrează utilizarea perifericelor hardware pentru a crea o funcție independentă de nucleu care, în mod normal, ar trebui să fie creată cu un circuit integrat extern. Unul dintre cele mai mari avantaje ale acestei configurații este acela că perifericele sunt configurate în software, ceea ce face ca exemplul să fie ușor de modificat. Un alt beneficiu este implementarea convertorului în microcontroler, ceea ce reduce lista de materiale (BOM) și suprafața de proiectare necesară.

O provocare a abordării bazate pe microcontroler este că aceasta nu este la fel de performantă ca soluția analogică, deoarece rezoluția ieșirii este limitată în mod intrinsec de ADCC (Analog-to-Digital Converter with Computation). Practic, ADCC-ul are 12-biți, dar a fost configurat pentru o rezoluție supraeșantionată pe 14-biți. De asemenea, oscilatorul controlat numeric (NCO - Numerically Controlled Oscillator) de pe placă, utilizat pentru a sintetiza frecvența de ieșire, are o rezoluție finită și poate avea oscilații la ieșire, în funcție de valoarea măsurată de ADC.

31 www.electronica-azi.ro
Tabelul de căutare al unui expander I/O avansat.
©
Figura 1
Microchip Technology
Stocarea memoriei în dispozitiv
© Microchip
SISTEME EMBEDDED Soluții ⮞
Figura 2
Technology
Funcționalitatea MEM OP
©
Figura 3
Microchip Technology

APLICAȚII CU MICROCONTROLERE

Pentru a implementa această soluție, există trei blocuri distincte de periferice – un bloc de eșantionare analogică, un bloc oscilator de ieșire și un generator de ciclu de lucru.

Bloc de eșantionare analogică Blocul de eșantionare analogică este responsabil pentru conversia analog-digitală. Pentru a putea obține o ieșire de 100 kHz în limitele de frecvență ale dispozitivului, ADCC a fost configurat să acumuleze mai multe eșantioane, apoi să facă o medie pentru a obține un rezultat supraeșantionat pe 14-biți.

Un dezavantaj al acestei supraeșantionări este zgomotul statistic suplimentar adăugat la rezultat. Zgomotul este compensat prin medierea supraeșantionării și prin adăugarea de histerezis. Pentru a implementa histerezisul, se utilizează funcția de întrerupere de prag a ADCC-ului. (Pentru simplificare, vor fi abordate doar aspectele specifice legate de modul în care acest exemplu utilizează caracteristica de întrerupere de prag).

Atunci când ADCC termină de calculat media supraeșantionării, rezultatul este comparat cu valoarea dintr-un registru de referință din periferic.

Electronica • Azi nr. 4 (274)/2023 32
Diagrama bloc a soluției. Figura 5 © Microchip Technology Implementarea blocului de eșantionare analogică. Figura 6 © Microchip Technology Convertor tensiune-frecvență - TC9400 - Diagrama bloc funcțională. Figura 4 © Microchip Technology

SISTEME EMBEDDED Soluții

Dacă diferența dintre cele două este mai mare sau mai mică decât pragurile setate, atunci este declanșată o întrerupere. CPU maschează întreruperea fără a fi afectată, însă această întrerupere declanșează un acces direct la memorie (DMA) care copiază rezultatul mediei supraeșantionării în registrul de referință al ADCC, care actualizează punctul mediu al histerezisului. Dacă pragurile nu sunt depășite, atunci această copie DMA nu va avea loc, ceea ce nu va declanșa actualizarea DMA a blocului oscilatorului de ieșire.

Blocul oscilatorului de ieșire

Blocul oscilator de ieșire al acestei soluții este responsabil pentru generarea unui semnal de ceas la frecvența de ieșire dorită. Semnalul de ieșire este conectat intern la generatorul de ciclu de funcționare, care înjumătățește frecvența de ieșire, dar creează o ieșire cu un ciclu de funcționare de 50%. Datorită acestui fapt, blocul oscilator de ieșire funcționează la o frecvență dublă față de cea de ieșire.

Ieșiri ideale ale convertorului V/F de 100 kHz, cu Watchdog-ul oprit

Dacă frecvența de ieșire a NCO2 este modificată sau dacă se utilizează o sursă alternativă, frecvența de ieșire va fi scalată la un interval de ieșire diferit.

De exemplu, dacă NCO2 este redus la 1,28 MHz, ieșirea atinge maximul la 10 kHz.

Timerul 6 este utilizat ca un temporizator astabil “watchdog”.

Dacă ieșirea nu produce un front (crescător sau descrescător), atunci temporizatorul se va supraîncărca și va genera un impuls de ceas către CLC.

Ieșiri ideale ale convertorului V/F de 10 kHz, cu Watchdog-ul oprit.

Generator Duty Cycle

de ieșire.

Inima blocului oscilator de ieșire este un oscilator controlat numeric (NCO). Perifericul NCO funcționează prin adăugarea unei valori incrementale într-un acumulator pe frontul de creștere al unui ceas de intrare. Depășirea acumulatorului este utilizată pentru a deriva ieșirea perifericului. (Pentru explicații complete privind NCO, consultați fișa tehnică).

În acest exemplu, NCO2 a fost configurat pentru a crea intern frecvența de ceas de intrare necesară pentru a obține o ieșire de 100 kHz de la o intrare de 14-biți. Este utilizat rezultatul pe 14-biți deoarece rezultatul nativ pe 12-biți de la ADCC nu este suficient de mare pentru a genera ieșirea de 100 kHz fără o sursă externă de ceas.

Blocul 'Duty Cycle Generator' al acestei soluții este responsabil pentru crearea unei ieșiri cu un ciclu de funcționare de 50%.

Această caracteristică este opțională –ieșirea de la NCO poate fi utilizată direct, deși ciclul de funcționare variază într-o măsură mult mai mare.

Acest generator este implementat utilizând una dintre celulele logice configurabile (CLC). Acestea sunt mici blocuri logice configurabile, asemănătoare unei celule dintr-o configurație FPGA (Field Programmable Gate Array) CLC-urile pot fi utilizate ca porți logice discrete, cum ar fi AND-OR sau OR-XOR. Ele pot fi, de asemenea, configurate ca latch-uri sau circuitele basculante bistabile (flip-flop). În această soluție, un CLC a fost implementat ca un flip-flop J-K cu resetare. J și K sunt menținute la nivelul logic HIGH. Blocul oscilator de ieșire este utilizat ca ceas pentru flip-flop. Fiecare impuls de ceas de intrare determină comutarea ieșirii, ceea ce generează un ciclu de funcționare de 50%.

Oscilația frecvenței provenită de la blocul oscilator de ieșire va afecta ciclul de funcționare.

Acest lucru controlează partea inferioară a intervalului de frecvență de ieșire. În loc să ajungă la curent continuu, ieșirea comută la jumătate din frecvența temporizatorului, pentru o ieșire de 6 Hz. Pentru implementarea exemplului, a fost selectată familia de microcontrolere PIC18-Q43 datorită numărului mare de periferice utilizate.

Codul sursă pentru acest proiect este disponibil pe Microchip Discover (https://mplabdiscover. microchip.com/) și Github.

Concluzie

În timp ce microcontrolerele și microprocesoarele de înaltă performanță sunt aici pentru a rămâne, microcontrolerele pe 8- și 16-biți sunt instrumente neprețuite pentru realizarea unor sarcini mici și specializate. Sarcinile nu sunt neapărat complexe, dar pot fi critice. Prin externalizarea sarcinilor, dispozitivele pe 32-biți pot avea implementări mai simple care îmbunătățesc fiabilitatea, reduc utilizarea memoriei și consumul de energie.

■ Microchip Technology www.microchip.com

33 www.electronica-azi.ro
bloc a generatorului de ciclu de funcționare
Diagrama Figura 8 © Microchip Technology Structura blocului oscilatorului Figura 7
Ieșire NCO1
Frecvența de ieșire 0x0000 0 Hz 0 Hz 0x0001 12.2 Hz 6.1 Hz 0x0100 3.1 kHz 1.6 kHz 0x1000 50 kHz 25 kHz 0x3FFF 200 kHz 100 kHz
© Microchip Technology
Rezultat ADC
(dublată)
Frecvența de ieșire 0x0000 0 Hz 0 Hz 0x0001 1.2 Hz 0.6 Hz 0x0100 312.5 Hz 156.3 Hz 0x1000 5 kHz 2.5 kHz 0x3FFF 20 kHz 10 kHz
Rezultat ADC Frecvența de ieșire NCO1 (dublată)

De la lumina albastră a tiratronului la semiconductori cu bandă interzisă largă

Curiozitatea inginerilor electroniști din domeniul aplicațiilor de putere a

Sărbătorind 40 de ani de activitate în domeniul electronicii de putere și după multe alte prezentări la mai multe conferințe și lucrări despre electronica de putere, nu pot să nu remarc faptul că istoria industriei de putere este fascinantă și plină de ingineri uimitori, de geniu, care fac ca soluțiile de putere să fie mai eficiente, mai ușoare, mai inteligente și multe altele. Deși este dificil – dacă nu imposibil – să îi numim pe toți, un lucru pe care îl au în comun este “curiozitatea”. Albert Einstein a influențat destinul multora dintre noi și nu pot să îl menționez fără să amintesc un citat, care a devenit și propria mea mantră: “Lucrul cel mai important este să continui să-ți pui întrebări. Curiozitatea are rațiunea sa de a fi”. Acesta este motivul pentru care, timp de peste 120 de ani, proiectanții de putere au făcut minuni și vor continua să spargă “limite de neînvins”.

Pasiunea și curiozitatea

pentru descoperire

Ceea ce îl face pe un tânăr să se decidă să studieze electronica de putere depinde de mulți factori, dar, personal, am fost probabil influențat de lumina albastră emisă de o pereche de tiratroni, atunci când, la facultate, în 1974, am vizitat “Palais de la découverte” din Paris și am întâlnit un cercetător care, împărtășindu-mi pasiunea sa pentru electronică, mi-a explicat cum acea tehnologie va schimba viitorul nostru. A fost, pur și simplu, fascinant și aproape sigur aceea a fost ziua în care s-a născut curiozitatea mea pentru descoperiri!

Pentru mulți tineri ingineri din domeniul puterii, cuvântul “tiratron” poate sugera o epocă în care dinozaurii încă mai umblau pe Pământ, dar pentru industria de putere a fost un pas important la vremea respectivă și a reprezentat un progres important în ceea ce privește stadiul actual al tehnologiei (figura 1).

Ar trebui să ne amintim, de asemenea, că, în același timp în care domeniul electronicii de putere implementa tuburi electronice, în 1926, inventatorul Julius Edgar Lilienfeld a brevetat principiul a ceea ce astăzi este cunoscut sub numele de tranzistor cu efect de câmp.

În brevetul său: “Method and Apparatus for Controlling Electric Currents” (Metodă și aparatură pentru controlul curenților electrici), el a propus o structură cu trei electrozi care utilizează un material semiconductor din sulfură de cupru. Cercetările lui Julius Edgar au fost foarte interesante, dar, la fel ca mulți ingineri cercetători pasionați, nu a conștientizat importanța publicării și a împărtășirii rezultatelor, ceea ce a făcut ca descoperirea sa să fie un caz de dezbatere în cadrul comunității de cercetători și, ca urmare, o recunoaștere scăzută pentru el însuși.

În acest moment este relevant să menționăm nivelul ridicat de cercetare întreprins pentru a înlocui tuburile electronice cu ceva mai mic, mai eficient și mai ușor de controlat. Prin urmare, este relevant și corect să îl menționăm pe Russell Ohl, care în 1930 a experimentat utilizarea rectificatoarelor din siliciu ca detectoare de radar.

Electronica • Azi nr. 4 (274)/2023 34
făcut minuni!
SURSE ALIMENTARE

descoperirea lui Ohl a pus bazele a ceea ce avea să devină tranzistorul.

În 1947, la data de 23 decembrie, John Bardeen și Walter Brattain au experimentat primul amplificator cu semiconductori, pe care l-au prezentat Grupului “Solid-State Physics” din cadrul Bell Labs Această prezentare confidențială a fost urmată de un anunț public privind depunerea unui brevet la 17 iunie 1948 (2,524,035) și, câteva săptămâni mai târziu, la o conferință de presă la New York, la 30 iunie, de anunțarea “tranzistorului” de către inginerul de profil electric John Pierce. Cunoaștem cu toții povestea și am văzut pagina de copertă a ediției din septembrie 1948 a revistei “Electronics”.

De la tubul electronic la siliciu Invenția tranzistorului a reprezentat o adevărată revoluție și a fost implementată la începutul anilor '50 în echipamentele de consum, de exemplu, radioul cu tranzistoare (1954, Regency TR-1 în SUA; 1955, TR-52 de la Sony în Japonia).

Tranzistoarele cu germaniu au devenit standardul, iar inginerii electroniști din domeniul puterii au început să dezvolte soluții de putere bazate pe această tehnologie. În paralel, cererea tot mai mare din partea comunității științifico-informatice de a obține mașini mai rapide a stimulat dezvoltarea unei noi generații de tranzistoare bazate pe siliciu.

POWER Soluții

analogic), a înlocuit tuburile electronice. În același timp, cursa pentru cucerirea spațiului și ducerea oamenilor pe Lună necesita o eficiență mai mare, o greutate mai mică și dimensiuni mai reduse, iar aceste nevoi au stimulat cercetarea în domeniul noilor tehnici de alimentare.

În secret, NASA și industria militară au dezvoltat o nouă generație de surse de alimentare bazate pe “tehnologia cu comutație”. Deși era foarte secretă la vremea respectivă, s-a raportat ulterior că tehnologia a fost utilizată în 1962 în satelitul Telstar.

Cine a lansat prima sursă de alimentare comercială cu comutație este subiect de dezbatere, dar ar trebui să menționăm RO Associates care, în 1967, a introdus un comutator de putere de 20Khz, urmat de Robert Boschert care, în 1970, a efectuat cercetări privind topologiile moderne cu comutație. Boschert a solicitat o serie de brevete, dar cele mai cunoscute două sunt 4,037,271 și 4,061,931 care au fost acordate în 1977. De la această dată, dezvoltarea topologiilor de alimentare cu comutație s-a accelerat și, odată cu introducerea semiconductorilor MOSFET și a circuitului integrat de control PWM, a devenit norma.

35 www.electronica-azi.ro
Manualul de masterat Siliconix din 1985 a contribuit foarte mult la adoptarea MOSFET-urilor de putere și a puterii cu comutație
© Colecția privată PRBX / Le Fèvre ⮞
Figura 2 Figura 1 Sursă de alimentare Thyratron REC-30 pentru Teletype Model 19 utilizat în sistemul de comunicații navale în anii 1940. (© PRBX/CuriousMarc)

Cheia este curiozitatea neîntreruptă

Deoarece sursele de alimentare sunt utilizate într-o gamă de aplicații, care variază de la adâncimea mării până la spațiul cosmic, proiectanții de dispozitive de alimentare se confruntă cu multe provocări, dintre care unele par a fi aproape imposibile.

Reglementările și cererea consumatorilor pentru echipamente mai mici și mai ușoare au impus proiectanților de surse de alimentare să crească eficiența. În anii '80, cu un nivel ridicat de curiozitate, proiectanții de putere au explorat topologiile rezonante de comutare la înaltă frecvență, iar una dintre cele mai mari povești de succes comercial este Vicor, fondată de Patrizio Vinciarelli în 1981.

În același timp, comunitatea ‘hard-switching’ a explorat o nouă cale, înlocuind diodele cu MOSFET-uri de putere și aici trebuie menționată activitatea impresionantă a celor de la Siliconix care au invitat, în 1984, peste 30 de ingineri electroniști specializați în electronica de putere să contribuie la un Master Handbook care a atras o deosebită atenție în cadrul comunității electronicii de putere (figura 2).

În această tranziție, de la puterea liniară la puterea cu comutație, au fost prezentate lucrări la multe conferințe, de exemplu, PESC-1988, APEC-1989, dar unul dintre principalii artizani ai adoptării pe piață este cu siguranță James Blanc de la Siliconix Inc. care a susținut cu pasiune și entuziasm promovarea tehnologiei de rectificare sincronă.

Noile componente și topologii au făcut ca sursele de alimentare să fie mai eficiente, iar calea a fost deschisă de Trey Burns, Chris Henze și ceilalți care, la sfârșitul anilor '70, au lucrat neobosit pentru a dezvolta controlul digital al surselor de alimentare. A fost nevoie de câțiva ani pentru a trece de la cercetare la implementarea comercială și asta s-a întâmplat în anul 2000, când proiectanții de surse de alimentare și producătorii de semiconductori au depășit în sfârșit o nouă limită “de neînvins”. Se născuse “Digital Power”, iar acum era posibil să se controleze performanța unei surse de alimentare “bit cu bit”.

Dar curiozitatea proiectanților de putere este puternică și neîncetată și, având în vedere cererea de pe piață pentru componente și mai mici, cu o eficiență mai mare, aceștia sunt acum ocupați cu explorarea în afara “cutiei de siliciu”, cercetând noi materiale cu niveluri mai ridicate de performanță, așa-numiții semiconductori WBG (Wide Band Gap).

În acest sens, aplicațiile de înaltă tensiune au beneficiat în primul rând de utilizarea carburii de siliciu, urmată de nitrura de galiu (figura 3).

Ceea ce este uimitor în cazul WBG este adoptarea rapidă a tehnologiei în aplicațiile comerciale. L-am menționat mai devreme pe James Blanc, care a promovat ani de zile utilizarea rectificării sincrone.

Cu același nivel de pasiune, ar trebui să-l menționez acum pe Alex Lidow (Efficient Power Conversion), care a pledat cu tărie în favoarea semiconductorilor WBG și în special

a nitridei de galiu (GaN), făcând ca această tehnologie să fie ușor de învățat și chiar, distractiv de implementat.

Mai mici, mai rapide, mai ușoare și mai eficiente Fiecare deceniu a fost martor la pași importanți în reducerea consumului de energie, a greutății, a spațiului și a prețului. Combinându-le pe toate acestea, proiectanții de surse de putere au strecurat mai multă putere în spații mai mici și, de exemplu, vedem cu toții beneficiile în ultima generație de încărcătoare USB. An de an, ne apropiem tot mai mult de legendara eficiență de 99,99 %, iar acest lucru este rezultatul unor proiectanți de dispozitive de putere de geniu, care sunt curioși și nu încetează niciodată să pună întrebări.

La începutul acestui articol l-am citat pe Albert Einstein, așa că este relevant să încheiem cu afirmația sa:

“Lucrul cel mai important este să continui să-ți pui întrebări. Curiozitatea are rațiunea sa de a fi. Oamenii sunt copleșiți atunci când contemplă misterele eternității, ale vieții, ale structurii uimitoare a realității. Ar fi de ajuns dacă fiecare dintre noi ar încerca să înțeleagă câte puțin din aceste mistere în fiecare zi.”

Alex Lidow - CEO și cofondator al Efficient Power Conversion Corporation (EPC). Din 1977, Dr. Lidow s-a dedicat realizării unei conversii mai eficiente a energiei electrice, pe baza convingerii că acest lucru va reduce daunele aduse mediului înconjurător ca urmare a producției și consumului de energie.

Aceasta este ceea ce au făcut proiectanții de sisteme de putere timp de secole și ceea ce îi motivează pe toți să spargă “limitele de netrecut”.

■ PowerBox www.prbx.com

Referințe Powerbox (PRBX): https://www.prbx.com

CuriousMarc - REC-30 Thyratron power supply for 1940 Teletype: https://youtu.be/WX74GoHuwHk

Efficient Power Conversion (EPC): https://epc-co.com/epc

Electronica • Azi nr. 4 (274)/2023 36
© Cu amabilitatea Efficient Power
Conversion
Convertoare de putere multi-core, cu reglaj automat, control digital avansat și tranzistoare GaN FET de la PRBX
© PRBX SURSE ALIMENTARE ⮞
Figura 3

DISPOZITIVE

Optimizarea driverului de poartă al MOSFET-urilor SiC

În acest articol, discutăm despre caracteristicile dispozitivelor MOSFET SiC și despre cerințele pe care acestea le impun circuitelor de comandă a porții, înainte de a propune un circuit integrat care poate aborda aceste considerente și altele la nivel de sistem.

MOSFET-urile din carbură de siliciu (sau SiC) au avantaje distincte față de MOSFET-urile tradiționale din siliciu și IGBT-urile în aplicațiile de putere cu comutație la înaltă tensiune, comutația la frecvențe înalte (sute de kilohertzi) fiind posibilă cu ajutorul MOSFET-urilor din siliciu, dar acestea nu pot fi utilizate la tensiuni foarte înalte (>1000 V). Dimpotrivă, în timp ce IGBT-urile pot fi utilizate la tensiuni înalte, dar “coada de curent” și oprirea lentă a acestora le limitează doar la aplicații de comutație de frecvență mai mică. MOSFET-urile SiC oferă ce este mai bun din ambele lumi - comutație la frecvențe înalte și la tensiuni ridicate. Totuși, caracteristicile unice ale dispozitivelor MOSFET-urilor SiC presupun cerințe speciale pentru circuitele de comandă a porții. Înțelegerea acestor caracteristici permite proiectanților să selecteze driverele de poartă care pot îmbunătăți fiabilitatea dispozitivului și performanța generală de comutare. În acest articol, discutăm despre caracteristicile dispozitivelor MOSFET SiC și despre cerințele pe care acestea le impun circuitelor de comandă a porții, înainte de a propune un circuit integrat care poate aborda aceste considerente și altele la nivel de sistem.

Caracteristicile MOSFET-urilor SiC În comparație cu dispozitivele din siliciu, MOSFET-urile SiC au o transconductanță (câștig) mai mică, o rezistență internă a porții mai mare, iar pragul de activare a porții lor poate fi mai mic de 2V. Ca urmare, poarta trebuie să fie trasă sub masă (tipic5V) în timpul stării dezactivate.

Dispozitivele SiC necesită, în general, o tensiune poartă-sursă între 18V < VGS < 20V pentru a reduce rezistența On (RDS) în timpul stării active. Funcționarea unui MOSFET SiC la VGS scăzută poate duce la stres termic sau la o posibilă defecțiune din cauza rezistenței RDS ridicate. Alte efecte asociate cu câștigul scăzut pot avea un impact direct asupra mai multor caracteristici dinamice importante în comutație, care trebuie luate în considerare la proiectarea unui circuit adecvat de comandă a porții. Aceste efecte includ rezistența On, sarcina porții (platoul Miller) și protecția la supracurent (DESAT).

Rezistența On

La VGS scăzută, caracteristica rezistenței On în funcție de temperatura de joncțiune a unor dispozitive SiC poate părea parabolică* (din cauza unei combinații de caracteristici interne ale dispozitivului). (*Acest lucru este valabil pentru MOSFET-urile onsemi M1 și M2 SiC.) Când VGS = 14V, RDS pare să aibă o caracteristică cu coeficient de temperatură negativ (NTC), în care rezistența scade odată cu creșterea temperaturii. Această caracteristică unică a unui MOSFET SiC este atribuită direct câștigului său scăzut, ceea ce înseamnă că dacă două sau mai multe MOSFET-uri SiC ar fi plasate în paralel în timp ce funcționează cu VGS scăzut (TC negativ), rezultatul ar putea fi catastrofal. Prin urmare, se recomandă utilizarea în paralel a MOSFET-urilor SiC numai atunci când tensiunea VGS este de ajuns pentru a asigura o operare fiabilă cu TC pozitiv (adică VGS > 18 V).

Sarcina de poartă

Atunci când o tensiune de poartă (VGS) este aplicată unui MOSFET SiC, sarcina este transferată pentru a crește tensiunea de poartă de la VGS(MIN) (VEE) și VGS(MAX) (VDD) cât mai repede posibil. Deoarece capacitanțele interne ale dispozitivului sunt neliniare, o curbă VGS în funcție de sarcina de poartă (QG) poate fi utilizată pentru a identifica câtă sarcină trebuie livrată pentru o anumită tensiune VGS.

Acest “platou Miller” pentru un MOSFET SiC apare la o VGS mai mare și nu este plat ca în cazul unui MOSFET pe siliciu. Un platou Miller care nu este plat implică faptul că VGS nu este constantă pe intervalul corespunzător de sarcină, QG, ceea ce reprezintă o altă consecință a câștigului scăzut al dispozitivului. Pentru a opri cu adevărat MOSFET-ul SiC, trebuie aplicată o tensiune negativă pe poartă și, prin urmare, este necesară o sarcină negativă pe poartă. Pentru a ușura înțelegerea și pentru a facilita calculele, pe grafic, curba QG reprezintă o variație a QG sau cantitatea de sarcină stocată în capacitorul de poartă de la VGS = -5V până la punctul corespunzător de creștere a VGS și nu o valoare absolută. Acesta este motivul pentru care QG = 0C la VGS = -5V pe curbă.

Deoarece dorim să măsurăm cantitatea de sarcină necesară pentru a porni sau a opri MOSFET-ul SiC, curba trasează doar creșterea QG (sau acumularea QG sau variația QG). Valoarea se mai numește și QG.

Electronica • Azi nr. 4 (274)/2023 38
Autor: Didier Balocco Business Marketing Engineer onsemi
DE PUTERE

Aceasta ar putea crea confuzie. Graficul trebuie interpretat ca fiind cantitatea de energie necesară și nu are o energie absolută stocată în capacitorul poartă-sursă. Principalul motiv pentru a utiliza o tensiune negativă de blocare a driverului de poartă este acela de a reduce scurgerile de curent la nivelul drenei în timpul stării de oprire. Acest lucru se datorează, de asemenea și câștigului scăzut de transconductanță. Utilizarea tensiunii de blocare negative reduce, de asemenea, pierderile în comutație, în principal în timpul opririi.

Prin urmare, pentru aproape toate MOSFETurile SiC, se recomandă utilizarea unei tensiuni VGS minime, de -5V < VGS(MIN) < -2V în timpul stării de oprire, unii producători specificând tensiuni de până la -10V.

comenzii porții este prea lent sau dacă există un scurtcircuit sau o stare de suprasarcină. RDS poate crește în timp ce este prezent un ID maxim, provocând o creștere neașteptată a VDS

Atunci când un MOSFET SiC suferă un eveniment de desaturare, VDS răspunde foarte rapid, iar curentul de drenă maxim continuă să curgă prin intermediul unei rezistențe On în creștere. Când, VDS atinge un prag predeterminat, protecția poate fi activată.

Trebuie acordată o atenție deosebită pentru a evita întârzierea în detectarea VDS, care poate masca fenomenul. DESAT este, prin urmare, o protecție importantă și complementară a circuitului de comandă a porții.

care sunt cerințele esențiale pentru un driver de poartă pentru un dispozitiv SiC:

• Majoritatea MOSFET-urilor SiC funcționează cel mai bine atunci când sunt comandate între -5V > VGS > 20V.

Driverul de poartă trebuie să poată rezista la VDD = 25V și VEE = -10V pentru a cuprinde o gamă cât mai largă de dispozitive disponibile.

• VGS trebuie să aibă fronturi rapide de creștere și scădere (de ordinul a câtorva ns).

• Abilitatea de a furniza și de a absorbi un curent de vârf ridicat al porții (câțiva amperi) pe întreaga regiune a platoului Miller.

• Capabilitatea curentului de absorbție este determinată de necesitatea de a asigura o impedanță foarte mică de menținere sau “clamp” atunci când VGS scade sub platoul Miller.

Rezistența On în funcție de temperatura de joncțiune pentru un MOSFET SiC M1 sau M2. Noua generație M3 SiC prezintă un coeficient de temperatură pozitiv pentru toate VGS și pentru întreaga gamă de temperaturi de funcționare.

Protecție la desaturare (DESAT)

Protecția DESAT este un tip de detectare a supracurentului care își are originea în circuitele care comandă IGBT-uri. În timpul funcționării, dacă un IGBT nu mai poate fi menținut în saturație (“desaturare”), tensiunea colector-emitor crește în timp ce curge întregul curent din colector. Evident, acest lucru are un impact negativ asupra eficienței și, în cel mai rău caz, ar putea duce la defectarea totală a IGBT-ului.

Așa-numita funcție “DESAT” monitorizează tensiunea colector-emitor a IGBT-ului și detectează momentul în care apare o condiție potențial distructivă. Deși mecanismul de defecțiune într-un MOSFET SiC este oarecum diferit, acesta poate suferi o soartă similară atunci când VDS poate crește în timp ce curge un curent de drenă (ID) maxim. Această condiție nedorită poate apărea dacă VGS maxim în timpul pornirii este prea mic, dacă frontul de activare a

Rezistența On vs. temperatura de joncțiune pentru un MOSFET M3 SiC.

Comutație dinamică Stările de comutație la pornire și la oprire pentru un MOSFET SiC au patru faze distincte. Formele de undă ale comutației dinamice ilustrate sunt reprezentative pentru condiții ideale de operare. Cu toate acestea, în practică, elementele parazite ale capsulei, cum ar fi inductanța conductorilor și a firelor de legătură, capacitanțele parazite și layout-ul PCB-ului pot afecta profund formele de undă reale. Selectarea corectă a componentelor, cele mai bune practici de layout PCB și un accent pe furnizarea unui circuit de comandă a porții bine conceput sunt esențiale pentru optimizarea performanțelor MOSFET-urilor SiC utilizate în aplicațiile de putere în comutație.

Lista de preferințe pentru driverele de poartă Pentru a compensa câștigul scăzut al dispozitivului, obținând în același timp o comutație eficientă și de mare viteză, iată

Valoarea nominală a curentului de absorbție ar trebui să depășească ceea ce ar fi necesar prin simpla descărcare a capacitanței de intrare a unui MOSFET SiC. Un curent de vârf de absorbție minim de ordinul a 10A ar trebui să fie adecvat pentru a acoperi topologiile de putere de înaltă performanță, în jumătate de punte.

• Nivel de blocare la subtensiune VDD (UVLO) care să corespundă cerinței ca VGS > ~16 V înainte de începerea comutației.

• Capabilitate de monitorizare VEE UVLO pentru a se asigura că linia de tensiune negativă se află într-un interval acceptabil.

• O funcție de desaturare capabilă să detecteze, să raporteze defecțiunile și să asigure protecția pentru o funcționare fiabilă pe termen lung a MOSFET-ului SiC.

• Inductanță parazită redusă pentru comutație la viteze înalte

• O capsulă mică pentru driver, care poate fi amplasată cât mai aproape posibil de MOSFET-ul SiC.

39 www.electronica-azi.ro
© onsemi
Figura 2
© onsemi POWER Tehnologie ⮞
Figura 1

Soluție de driver de poartă NCP51705 de la onsemi este un driver de poartă SiC care oferă o flexibilitate și o integrare considerabile în proiectare și este compatibil cu aproape orice MOSFET SiC. NCP51705 include multe funcții comune driverelor de poartă de uz general, inclusiv:

• Tensiune de alimentare pozitivă VDD de până la 28V

• Curent de vârf de ieșire înalt, de 6A sursă și 10A sink

• Referință internă de 5V accesibilă pentru polarizarea de 5V, sarcini de putere redusă de până la 20mA (izolator digital, optocuploare, microcontroler etc.)

• Conexiuni de masă separate pentru semnal și alimentare

• Pini de ieșire separați pentru sursă / sink

• Protecție termică internă de oprire

• Intrări TTL, PWM, neinversoare și inversoare separate

Totodată, acest circuit integrat include mai multe caracteristici speciale care permit proiectarea unui driver de poartă MOSFET SiC fiabil, utilizând un număr minim de componente externe. Acestea includ:

• DESAT

• Pompă de încărcare (pentru a seta linia de tensiune negativă)

• UVLO programabil

• Sincronizare digitală și raportare a defecțiunilor

• O capsulă MLP cu 24 de pini, 4 mm × 4 mm, îmbunătățită termic, pentru o implementare convenabilă la nivel de placă.

Concluzie

Câștigul scăzut al MOSFET-urilor SiC creează o problemă pentru proiectanți atunci când selectează un driver de poarta adecvat. Driverele de poartă low-side de uz general nu dispun de funcționalitatea necesară pentru a comanda un MOSFET SiC eficient și fiabil. NCP51705 include o serie de caracteristici care oferă proiectanților o soluție simplă, de înaltă performanță și de mare viteză pentru a comanda MOSFET-uri SiC cu funcționare eficientă și fiabilă. ■

Electronica • Azi nr. 4 (274)/2023 40
www.onsemi.com
onsemi
Secvența de pornire în 4 faze pentru un MOSFET SiC. Figura 4 © onsemi Diagrama bloc a driverului de poartă NCP51705 SiC. Figura 5
© onsemi
Tensiunea poartă-sursă în funcție de sarcina porții pentru un MOSFET SiC.
DISPOZITIVE DE PUTERE ■ MOSFET SiC ⮞
Figura 3 © onsemi

Farnell extinde acordul de distribuție globală cu ams OSRAM pentru a sprijini inginerii proiectanți

Farnell și-a consolidat acordul de distribuție cu ams OSRAM, lider mondial în domeniul soluțiilor optice, extinzând semnificativ portofoliul global de LED-uri, emițătoare în infraroșu, fotodiode și senzori.

Inginerii proiectanți vor beneficia de portofoliul larg de soluții optice complete al ams OSRAM, prin adăugarea de noi senzori de proximitate, de temperatură și de monitorizare a semnelor vitale, precum și de o gamă completă de LED-uri, fotodiode și emițătoare în infraroșu. Gama extinsă de la ams OSRAM consolidează poziția Farnell ca sursă unică, pentru a oferi soluții optice de ultimă generație pentru segmentele de piață din domeniul auto, de consum, industrial și al sănătății.

Gama îmbunătățită de soluții de la ams OSRAM, disponibilă acum pentru livrare rapidă de la Farnell, include:

• Senzorii de temperatură din seria AS621X oferă cea mai bună combinație de precizie și consum de putere ultra-redus din industrie, într-o capsulă compactă de tip WLP (Wafer Level Package). Este potrivită pentru o gamă largă de dispozitive electronice de consum și dispozitive purtabile, sisteme de încălzire, ventilație și aer condiționat (HVAC) și sisteme de monitorizare legate de sănătate. Seria este formată din trei modele, respectiv AS6212, AS6214 și AS6218, care oferă măsurători de înaltă precizie ale temperaturii și un consum de putere ultra-redus pentru a satisface cerințele exigente ale aplicațiilor. Dimensiunea compactă a fiecărui senzor asigură ușurința integrării și poate cuprinde până la opt adrese I²C diferite, ceea ce permite utilizarea

a opt dispozitive AS6221T pe o singură magistrală, fără a fi necesară calibrarea sau liniarizarea.

• Senzorul de lumină, culoare și proximitate TMD3725 oferă un consum redus de energie cu o flexibilitate superioară de proiectare pentru funcționarea în camere întunecate sau în plină lumină solară. Caracteristicile cheie includ măsurarea avansată a proximității, detectarea culorilor (RGBC+IR) și detectarea digitală a luminii ambientale. Senzorul compensează, totodată, reflectarea energiei IR nedorite precum și curentul nedorit al fotodiodei de lumină ambientală. Modulul compact încorporează un LED IR și un driver LED calibrat din fabrică cu filtre RGB + IR, sensibilitate ridicată până la niveluri mLux, o gamă dinamică de 1M:1 și o tehnologie de procesare de 0,18μm cu I²C la 1,8V. Kitul de evaluare MD3725-EVM pentru senzorul TMD3725 oferă tot ceea ce este necesar pentru evaluarea senzorului.

• Senzorul foto TMD27553M pentru lumină ambientală/foto-senzor de proximitate este optimizat pentru telefoanele mobile cu margini înguste, dar oferă flexibilitate în materie de design industrial, cu detectarea precisă a luminii ambientale, o detecție mai bună a proximității și un consum redus de putere. Funcția unică de detecție a proximității include recunoașterea obiectelor utilizând detectarea de către fotodiodă a energiei IR reflectate (provenită de la dispozitivul VCSEL (Vertical-cavity surface-emitting laser) integrat). Evenimentele de detectare și eliberare sunt comandate de întreruperi și apar atunci când rezultatul proximității depășește pragul superior și/sau inferior.

Motorul de proximitate dispune de un reglaj de offset pe o gamă largă pentru a compensa reflectarea energiei IR nedorite la nivelul senzorului. În plus, substracția automată a luminii ambientale cu fotodiode ALS și IR dispune de convertoare de date dedicate care au capacitatea de a produce date pe 16-biți. Modulul extrem de îngust de 1,1 mm încorporează un VCSEL IR și un driver VCSEL calibrat din fabrică.

• Senzorul AS7056 Biosignal Analogue Frontend (AFE) reprezintă următoarea generație de senzori de semne vitale care permite utilizatorilor să detecteze biosemnale precum fotopletismograma (PPG) și timpul de tranzit al pulsului (PTT), precum și măsurători de proximitate. AS7056 este un frontend analogic optimizat din punct de vedere al dimensiunilor și performanțelor pentru a susține aplicațiile cu spațiu limitat, cum ar fi monitorizarea semnelor vitale în ureche, dispozitivele auditive, platforme cu senzori optici, benzi de fitness, ceasuri inteligente, plasturi inteligenți și monitoare de ritm cardiac. Măsurătorile optice ale tensiunii arteriale și SpO2 sunt activate de cele două intrări independente ale fotodiodei AS7056. De asemenea, AS7056 include două LEDuri și o ieșire de driver VCSEL și eșantionează până la trei intrări de fotodiode.

Clienții pot cumpăra acum întreaga gamă de soluții optice ams OSRAM cu livrare rapidă de la Farnell în EMEA, Newark în America de Nord și element14 în APAC.

Simon Meadmore, Vicepreședinte al departamentului de Management al produselor și furnizorilor de la Farnell, declară: “Ne-am angajat să sprijinim partenerii noștri furnizori la nivel global pentru a lansa noi produse și pentru a îmbunătăți portofoliul existent, pentru a răspunde nevoilor în continuă evoluție ale clienților noștri. Angajamentul ams OSRAM față de inovație este susținut de o linie robustă de produse care permite inginerilor proiectanți să creeze soluții foarte compacte, precise și eficiente, cu consum redus de putere, care pot fi utilizate în diferite industrii pentru a satisface cererea de pe piață.”

Pierre Laboisse, Vicepreședinte Executiv, Vânzări Globale și Marketing la ams OSRAM, declară: “Suntem foarte încântați să ne extindem acordul de distribuție cu Farnell și așteptăm cu nerăbdare un parteneriat de succes pe termen lung. Cu produsele noastre de ultimă generație disponibile la nivel global, putem oferi soluții optice complete pentru aplicații de detecție, vizualizare și iluminare dintr-o singură sursă. Portofoliul complementar al Farnell oferă cea mai bună valoare pentru clienții noștri din sectoarele auto, de consum, industrial și de sănătate.”

www.electronica-azi.ro 41
COMPANII

Datorită tehnicii sale descentralizate de instalare, Murrelektronik pregătește utilajele și instalațiile pentru viitor

Domeniul automatizărilor se focalizează pe transformare digitală. Cu ajutorul unei tehnici de instalare descentralizate se face pasul decisiv către digitalizare și către crearea unei valori adăugate sustenabile. Murrelektronik se concentrează de ani de zile pe digitalizare și dezvoltă toate produsele hardware necesare pentru transformarea digitală (module fieldbus, switch-uri, surse de alimentare, IO-Link, cabluri și conectori) și are experiență solidă în domeniul software și al geamănului digital. Conectarea inteligentă în rețea a componentelor individuale la un sistem global avansează în mod profesionist transformarea digitală.

Vario-X – Sistem de automatizare foarte premiat Vario-X este o platformă de automatizare, flexibilă și scalabilă, cu maximă deschidere și performanță pe toate nivelurile și pentru toate interfețele. Viitorul automatizării nu prevedere panouri de comandă și aer comprimat – ci conectare la rețea, ștecăre și o ren

Cu adaptorul IO-Link comercializat separat, sursa de alimentare în comutație poate fi operată de la distanță, de exemplu pentru a seta tensiunea de ieșire, pentru a bloca elementele de control sau pentru a efectua diagnosticarea sursei de alimentare.

Asamblarea completă și fără unelte a Emparro20-Pro prin șina de profil asigură o instalare simplificată. De asemenea, un plus este reprezentat și de trăsătura compactă a sursei de alimentare în comutație, care este cu peste 40% mai îngustă decât modelul anterior, deoarece economisește mult spațiu în panoul de comandă.

IO-Link – Un sistem pentru toți

În ultimii ani, gradul de complexitate a proceselor de producție a crescut, deoarece din ce în ce mai multe date sunt înregistrate și conectate la nivelul utilajelor și instalațiilor. Standardul de comunicație IO-Link face ordine în învălmășeala de cabluri și ștecăre: gata cu regleta de borne, acum este rândul modulelor compacte IO! Datorită principiului dovedit Plug-and-Play conexiunile în tehnica de instalare sunt ușor de realizat; în același timp, standardul de comunicație creează transparență maximă de la nivelul senzoractuator până în cloud.

Murrelektronik pune la dispoziție un portofoliu cuprinzător IO-Link, care se extinde constant. În modulele fieldbus IP67 MVK Pro și IM PACT67 Pro sunt integrate în total 8 porturi master multifuncționale, iar datorită conectorilor cu ștecăr M12 codați L se transportă curenți mari. În plus, protocoalele Ethernet PROFINET, EtherNet/IP și EtherCAT pot fi utilizate fără probleme. Este posibilă chiar și folosirea independentă a fieldbus-ului, prin intermediul OPC UA, MQTT, JSON REST API – datorită SMI (Standardized Master Interface) deja integrată. Astfel, se reduc costurile, crește nivelul de productivitate, apar noi posibilități referitoare la service și mentenanță, se micșorează timpii de instalare și de punere în funcțiune și se înlocuiește cablarea complexă cu panouri de comandă care ocupă mult spațiu.

Vario-X este o platformă de automatizare modulară și extrem de flexibilă care permite pentru prima dată ca toate funcțiile de automatizare să fie implementate complet descentralizat (adică fără un dulap de control).

Cu ajutorul unui geamăn digital se transpune complet în lumea digitală proiectarea, simularea și monitorizarea ulterioară a funcționării, precum și gestionarea întreținerii unei instalații. Această replică mobilă 1:1 a instalației reale include toate funcțiile și toți parametrii sistemului ulterior – și asta încă din faza de proiect, chiar înainte de a fi comandată sau montată prima componentă mecanică.

Soluția pentru energie Emparro20-Pro

Componentele de putere de la Murrelektronik asigură alimentarea optimă cu energie electrică în instalațiile mașinilor și utilajelor. Noua sursă de alimentare în comutație Emparro20-Pro cu grad înalt de eficiență economisește bani datorită dimensiunilor reduse, duratei de viață mai lungi și disponibilității ridicate a utilajului.

Plug-and-Play: Datorită ștecărelor preconfecționate, instalarea și cablarea senzorilor și actuatoarelor se face fără erori și în cel mai scurt timp posibil.

Electronica • Azi nr. 4 (274)/2023 42
© Murrelektronik GmbH
© Murrelektronik GmbH © Murrelektronik GmbH AUTOMATIZĂRI INDUSTRIALE
Conectare inteligentă în rețea în domeniul automatizării

MQ15: Conectori electrici pentru alimentarea utilajului Conectorii se instalează simplu, datorită sistemului de conectare rapidă, care nu necesită scule. Aceștia sunt potriviți pentru medii industriale dure, fiindcă sunt protejați împotriva prafului și apei, conform IP67. Designul lor compact și valorile ridicate de transmitere a curentului (până la 16 A sarcină continuă) la o tensiune de 600 VAC oferă o gamă largă de aplicații. Prin urmare, sunt predestinați, de exemplu, pentru conectarea motoarelor asincrone și trifazate.

Conectorii electrici rezistenți la apă și la praf din seria MQ15 de la Murrelektronik alimentează utilajele și instalațiile cu energie și sunt creați pentru conectarea motoarelor asincrone și trifazate.

Murrelektronik este lider pentru cablurile de conexiune, cu o diversitate fără sfârșit de tipuri de cabluri, culori și forme de conexiune. La fel ca ștecărele cu ventil, conectorii cu ștecăr rotund M8, M12, MQ15, M23 sunt preconfecționați și disponibili pentru aproape toate lungimile de cablu. Comutatoarele de protecție cu LED sunt de multe ori integrate. Adaptoarele practice și conectorii T cresc flexibilitatea.

Puterea viziunii

Prelucrarea industrială a imaginilor este, în multe domenii, un adevărat stimulent de eficiență. Camerele înlocuiesc o mulțime de senzori și reprezintă baza automatizării maxime a numeroase procese.

Soluții de instalare Vision de la Murrelektronik (de la stânga la dreapta): Switch-ul Xelity Hybrid preia comunicația datelor și alimentarea cu energie, Injection Box este un alimentator cvadruplu de tensiune și semnal la 24V, Master Breakout Box distribuie tensiune și semnale, iar splitterul NEC Clasa 2 este un distribuitor pur de tensiune și semnal.

Cu soluțiile modulare Plug & Play de la Murrelektronik, sistemele Vision nu sunt doar puse în funcțiune rapid și flexibil – modulele oferă, de asemenea, posibilitatea unei diagnosticări cuprinzătoare și detaliate, având astfel un impact major asupra disponibilității instalației. În plus: Prin instalarea descentralizată a echipamentelor de comunicație a datelor și alimentarea cu tensiune, eforturile de instalare, precum și lucrările de proiectare și concepție pentru tablouri electrice și trasee de cabluri supradimensionate pot fi reduse semnificativ și la strictul necesar.

Conectare inteligentă și control complet în rețea Switch-urile de la Murrelektronik sunt disponibile în cadrul unui portofoliu complex. Cablurile potrivite pentru conectare, precum și execuțiile pentru panoul de comandă pentru conectarea simplă îndeplinesc toate dorințele. Datorită switch-urilor cu și fără configurare unitatea de control SPS se conectează cu dispozitivele Ethernet și cu alte switch-uri.

Citirea codurilor de bare, achiziția de date privind dimensiunile, controlul calității, urmărirea și identificarea pieselor, supravegherea liniilor de producție sunt doar câteva dintre domeniile de utilizare. Automatizarea și optimizarea înseamnă mai multă eficiență, randament mai mare, nivel crescut al calității, mai puține reparații costisitoare și, nu în ultimul rând, nivel crescut de satisfacție a clienților.

Switch-ul configurabil Xelity 10 TX IP67 oferă noi posibilități pentru un management inteligent de date, care poate fi realizat în mod descentralizat și fără panou de comandă. Cu până la zece porturi Gigabit, precum și prin robustețea sa ridicată și diversitatea variantelor, acesta stabilește un nou standard pentru această categorie de produse. Carcasa metalică, solidă și compactă, cu protecție ridicată IP67, permite utilizarea switch-ului chiar și în medii industriale extrem de dure, în timp ce conectorii cu ștecăr de mare putere, codați M12 L, asigură o conectare simplă.

Noile switch-uri configurabile IP20 Gigabit au o rată de transfer de date extrem de mare, de până la 1000 Mbiți/s pe fiecare port. Acestea încorporează diagnoză de rețea, analiză a erorilor și mecanisme de redundanță. Astfel, se optimizează transferul de date și se asigură controlul în rețea, de exemplu prin acces de la distanță.

Murrelektronik GmbH

Tel: +43 1 7064525-0 mail@murrelektronik.at www.murrelektronik.ro

43 www.electronica-azi.ro
POWER Tehnologie
© Murrelektronik GmbH © Murrelektronik GmbH Switch-ul configurabil Xelity 10 TX IP67 – Un switch pentru transfer puternic de date în orice domeniu de utilizare. © Murrelektronik GmbH

Convertoare și surse de alimentare marca TDK-Lambda

Soluții de montare pe șină DIN

Numeroase dispozitive prezente în sistemele industriale, în instalațiile de automatizare a clădirilor (și chiar în gospodării) au nevoie de curent continuu. Conectarea unei serii de surse de alimentare la circuitele de curent alternativ nu este o soluție optimă. Din acest motiv, mulți producători oferă convertoare AC/DC dedicate instalării în cutii de siguranțe și dulapuri de distribuție, permițând realizarea unui circuit principal de curent continuu și conectarea la acesta a unui număr de consumatori. Unele dintre cele mai bune soluții din această categorie pot fi oferite de bine-cunoscuta marcă japoneză TDK-Lambda.

Articolele prezentate mai jos fac parte din două grupe. În primul rând, sunt surse de alimentare cu instalare AC/DC de putere relativ mare, precum și o gamă largă de tensiuni de intrare (curent alternativ de rețea), producând tensiuni standard de curent con tinuu (12V, 24V etc.). Acestea sunt potrivite pentru montarea pe șină DIN și conectarea ușoară la o instalație tipică. A doua grupă este reprezentată de convertoarele minia turale DC/DC, cu ajutorul cărora energia din circuitul principal de curent continuu poate fi adaptată la nevoile componentelor elec tronice din controlere, panouri de control, dispozitive de comunicare etc. Cele mai multe dintre articolele prezentate sunt disponibile direct din depozitele TME. Recomandăm această ofertă în special departamentelor de întreținere, instalatorilor, inginerilor electricieni, precum și producătorilor de echipamente electronice

Convertoare CCG de 1,5W și 3W

Convertoarele DC/DC miniaturale din seriile CCG1R5 și CCG3 se potrivesc într-o amprentă de 15,7 mm pe 10,4 mm (cu o înălțime de

11,5 mm deasupra suprafeței PCB). Acestea au conductoare pentru montarea prin inserție (THT) și carcase care le protejează împotriva deteriorării mecanice, precum și împotriva pătrunderii particulelor care ar

unui cablu dedicat. Cel de-al doilea este utilizat pentru a genera o tensiune simetrică (-12V sau -15V DC) de până la 250mA (în funcție de model).

În plus, convertoarele dispun de o gamă largă de parametri de alimentare: de la 4,5 ... 18V la 18 ... 76V DC. Aceste caracteristici electrice adaptează seria CCG pentru utilizarea în multe tipuri de circuite: controlere de senzori, sisteme de microcontrolere, circuite preamplificatoare sau oscilatoare, precum și aplicații conexe în domeniul comunicațiilor radio sau al echipamentelor de măsurare.

Surse de alimentare seria DRL

de până la 1,5W sau 3W (informații incluse în semnătură: xxx1R5 sau xxx3). Pot avea una sau două ieșiri. Primele modele permit ajustarea VOUT (-5 ... 10%) prin intermediul

Sursele de alimentare DRL sunt unități AC/DC cu profil redus concepute pentru montare pe șină DIN. Principalul lor domeniu de aplicare este reprezentat de instalațiile industriale și automatizarea clădirilor, dar pot fi utilizate și în instalațiile Smart Home și în alte sisteme care necesită alimentare de curent continuu și 12V sau 24V DC. Acestea sunt echipate cu caracteristicile obișnuite:

Electronica • Azi nr. 4 (274)/2023 44
DISPOZITIVE
Convertoarele CCG răspund perfect nevoilor aparatelor compacte.
DE PUTERE

conexiuni sub formă de blocuri de borne, un indicator luminos cu LED pe panoul frontal pentru a indica prezența tensiunii de ieșire și (pentru modelele selectate) o deschidere care permite reglarea parametrilor de ieșire (12 ... 15V sau 24 ... 28V DC). Ieșirile sursei de alimentare sunt caracterizate de clasa II de siguranță (în conformitate cu standardul NEC, National Electrical Code).

TME oferă produse cu puteri de 10W, 30W, 60W și 100W, care vor satisface nevoile multor aplicații. Articolele sunt adecvate pentru alimentarea de la rețeaua electrică, indiferent de standardul național aplicabil, acceptă tensiuni de la 85V la 264VAC (nu necesită conectarea la circuitul de protecție - “împământare”). O caracteristică importantă a produselor este toleranța lor la o gamă largă de temperaturi ambiante (de la -40°C la 85°C) și la umiditate (până la 95%)

Orificiile situate în partea superioară și inferioară a corpului asigură o răcire eficientă.

Surse de alimentare seria DRB În căutarea alimentatoarelor AC/DC cu cea mai largă gamă de capabilități, merită să menționăm caracteristicile impresionante ale produselor din seria DRB. Sunt proiectate pentru putere monofazată sau trifazată (în funcție de model) în intervalul de la 85 ... 264C AV la 350 ... 575V AC la frecvența (53 ... 63Hz) și produc tensiuni de 5V, 12V, 24V sau 48V DC.

Sursele de alimentare DRB pot gestiona sarcini capacitive mari și sunt proiectate pentru curenți de pornire mari (120% la 2s) Mai mult, au un mod de funcționare în paralel (activat printr-un comutator de pe panoul frontal), în care pot furniza energie cu ieșire multiplicată (atunci când sunt conectate mai multe unități). Articolele se caracterizează, de asemenea, prin pierderi scăzute în standby, răspunzând astfel nevoilor instalațiilor bazate pe surse de energie regenerabilă În plus, trebuie menționat că sursele de alimentare sunt echipate cu o serie de caracteristici de siguranță, inclusiv un limitator inteligent al tensiunii de ieșire (care minimizează riscul de deteriorare a sarcinilor sensibile) sau protecție împotriva scurtcircuitelor. Produsele DRB au numeroase certificări și sunt conforme cu numeroase standarde nord-americane, europene și britanice (IEN61010, E356563, UL62368, UK CA, EAC).

Toate aceste caracteristici recomandă gama de produse TDK pentru aplicații de alimentare în sistemele de automatizare industrială, producția de semiconductori, comunicații, energie verde etc.

Text elaborat de Transfer Multisort Elektronik Sp. z o.o.

■ Transfer Multisort Elektronik www.tme.eu

45
www.electronica-azi.ro

Antene multiple

Antenele multiple care integrează o mulțime de elemente mici de antenă joacă un rol esențial în stațiile de bază cu celule mici pentru comunicațiile mobile 5G. Introducerea mai multor antene la emițător și/sau la receptor asigură adaptarea la diversitatea spațială, ca distanță și poziție în sistem. Dimensiunea pieței globale a serviciilor 5G a fost evaluată la 60,61 miliarde USD în 2022 și este de așteptat să se extindă la o rată de creștere anuală compusă (CAGR) de 59,4% din 2023 până în 2030. Serviciile mobile fără

fir 5G permit un mediu complet mobil și conectat. Vitezele mai mari ale datelor și latența extrem de scăzută oferite de tehnologia 5G ar îmbunătăți serviciile 5G pentru mai multe cazuri de utilizare, cum ar fi jocurile cu Realitatea Virtuală (VR) și Realitatea Augmentată (AR), apeluri video fără întreruperi și Ultra-Videoclipuri de înaltă definiție (UHD). Se estimează că, cererea de conectivitate a datelor la mare viteză va crește pentru aplicațiile unificate în IoT, cum ar fi managementul în locuințe inteligente. În Europa, se estimează că piața va ajunge în 2027 la 42,7 miliarde USD și CAGR 85,1% Domeniile principale de aplicații sunt: industria auto (producția și utilizarea vehiculelor), energie (producție și utilități), îngrijirea sănătății, vânzarea cu amănuntul.

Lideri cheie în tehnologia 5G în Europa

Liderii cheie în industria infrastructurii 5G în Europa includ: Qualcomm, Huawei, Intel Corporation, Samsung Electronics, Ericsson, Nokia, NEC, Vodafone PLC, Orange Labs, NTT Corporation, IBM, ZTE Corporation, Fujitsu, CISCO, Interdigital Communication,

Alcatel Lucent, ATOS SE, Orion Innovations, Siemens. Acești lideri cheie au adoptat strategii pentru extinderea portofoliului de produse, fuziuni și achiziții, acorduri, expansiune geografică, și colaborări pentru dezvoltarea pieței de produse și servicii 5G.

Caracteristicile comunicațiilor 5G

• Viteze ultrarapide/Capacitate mare - la 5G sunt de peste 10 ori mai mari decât la 4G.

• Conexiuni multiple simultane - 1 milion de terminale pe kmp pot fi conectate fără interferențe.

• Latență ultra-scăzută. Latența este timpul necesar pentru ca dispozitivele să răspundă între ele prin rețeaua wireless. Rețelele 3G au avut un timp de răspuns tipic de 100 milisecunde, 4G este de aproximativ 30 milisecunde, iar 5G va fi de până la 1 milisecundă (practic instantaneu).

Folosirea undelor milimetrice

În comunicațiile 5G, fiecare stație de bază 5G acoperă doar o zonă restrânsă, fiindcă în banda mmWave raza de acțiune poate fi de numai câteva sute de metri.

47 www.electronica-azi.ro
⮞ WIRELESS
Autor: Constantin Savu ECAS ELECTRO
Antene pentru comunicații mobile 5G

Astfel, configurația rețelei pentru comunicațiile 5G e caracterizată de un număr mare de stații de bază cu celule mici, ce vor fi instalate, inițial suprapuse pe fiecare dintre macro celulele 4G care asigură, acum, acoperire prin stațiile bază de comunicații convenționale.

Undele milimetrice sunt blocate ușor de obstacole, iar pentru a menține comunicații stabile în zonele urbane (cu străzi, clădiri și mall-uri) este necesară instalarea unui număr mare de stații de bază mici.

Antena cu elemente masive și formarea fasciculului

Tehnologiile cheie pentru ca 5G să depășească deficiența distanței scurte de propagare a undelor radio și pentru a conecta simultan un număr mare de terminale, cu latență cât mai mică sunt:

(1) “antena cu elemente masive” a stației de bază și (2) tehnologia numită “formarea fasciculului” (beamforming). Antenele cu elemente masive constau dintr-un număr mare de elemente de antenă, de la câteva zeci la sute, pentru a îmbunătăți eficiența spectrală și energetică.

Notă

Tehnologia MIMO (Multiple Input Multiple Output) cu mai multe antene este o caracteristică cheie a rețelelor 5G. Utilizarea mai multor antene pe stația de bază și pe dispozitivele utilizatorului, permite o utilizare mai eficientă a spectrului disponibil și îmbunătățește performanța generală a rețelei. Există 2 tipuri principale de tehnologie

MIMO utilizate în rețelele 5G: SU-MIMO (Single User MIMO) și MU-MIMO (Multi User MIMO).

SU-MIMO implică utilizarea mai multor antene pe stația de bază și pe dispozitivul utilizatorului pentru a îmbunătăți performanța conexiunii unui singur utilizator.

MU-MIMO permite mai multor utilizatori să partajeze același canal și să primească date simultan.

Această tehnologie este deosebit de utilă în zonele cu densitate mare de utilizatori și trafic intens de rețea.

Formarea fasciculului în comunicațiile 5G

Tehnica beamforming folosită în rețelele 5G, concentrează undele radio într-o direcție specifică pentru a îmbunătăți puterea și calitatea semnalului. Semnalul este transmis de la mai multe antene în faze ușor diferite, ceea ce face ca semnalele să se combine și să se amplifice pentru a crea un fascicul mai concentrat și mai direcțional.

Direcționarea fasciculului către un dispozitiv, se realizează prin algoritmi avansați de procesare a semnalului, care analizează semnalele primite de la dispozitivul utilizatorului și ajustează semnalele în matricea de antene pentru a focaliza semnalul către țintă. Astfel, se depășește problema distanței scurte de propagare a undelor radio milimetrice și permite conexiuni multiple simultane.

Tehnologia LTCC de la TDK utilizată în antenele cu elemente masive Un număr mare de elemente planare dispuse într-o matrice formează o antenă cu elemente masive pentru stațiile de bază 5G.

Într-o antenă plană, elementele de antenă individuale sunt montate la intervale de aproximativ jumătate din lungimea de undă a undelor radio utilizate.

Astfel, pentru undele radio cu o frecvență de 20GHz, distanța dintre elemente este de aproximativ 7,5 mm, iar o antenă matrice plană cu 16 × 16 = 256 elemente are o dimensiune de aproximativ 12 cm pătrați. La frecvențe de peste 20GHz, mai multe elemente de antenă pot fi integrate în aceeași zonă.

Un BPF (Band Pass Filter) și circuitele integrate sunt conectate la antena matrice. Metoda de fabricație a antenei matrice este un pas important în miniaturizarea întregului sistem.

O metodă de fabricație pentru un produs la costuri reduse

Metoda de fabricație LTCC (Low Temperature Co-Fired Ceramics) folosește un substrat ceramic laminat, fiind dezvoltată special pentru fabricarea componentelor și modulelor de înaltă frecvență. Filtrele BPF sunt circuite ce conțin inductoare (L)

Notă

Antenele LTCC sunt proiectate ca structuri multistratificate cu o varietate de straturi conductoare și dielectrice, realizate cu precizie pentru a obține performanțe optime în sistemele de comunicații radio.

și condensatoare (C), dar componentele discrete cu cip (L și C) nu pot fi utilizate în domeniul de înaltă frecvență. Un conductor metalic fin (microstrip) este format pe o foaie ceramică dielectrică, iar modelul geometric al conductorului are caracteristici de inductor sau condensator.

Electronica • Azi nr. 4 (274)/2023 48 48
⮞ ⮞
Design cu antenă în pachet (AiP – Antenna in Package) la preț redus, care acceptă radiația din direcția frontală și cea laterală, pentru aplicații portabile 1 ... 60GHz. Prin tehnologie multistrat, condensatoarele și inductoarele sunt imprimate și stratificate pe foi dielectrice.
ANTENE

TDK - Antenele cu cip ceramice din seria ANT de la TDK au design compact și un profil redus, utilizând tehnologia LTCC. Cu dimensiunile mici și profilul subțire, antenele TDK facilitează proiectarea și revizuirea PCB-ului menținând performanța și fiabilitatea înalte.

Aplicații: WiFi de 2,4 GHz și 5 GHz, Bluetooth/BLE/Bluetooth Smart, ZigBee, GPS, LTE B40/B41, DSRC, Automobile.

Caracteristici: Capsulă EIA 0603 ... EIA 1008, Frecvență: 900MHz ... 5.95GHz, mediu: -40°C ...+85°C, Polarizare liniară, Design bazat pe LTCC, Design compact cu profil redus, Suportă mai multe benzi, Omnidirecțional.

Digi

Designul potrivit de antenă pentru 5G

Antena este un punct critic într-un design wireless. Dacă este proiectată corect, antena creează un produs wireless de înaltă performanță, gata de certificare. Echipa de ingineri de la Digi International poate ajuta la selectarea sau proiectarea unei antene optimizând designul pentru funcționalitatea tehnică și costuri. Antenele celulare pentru rețelele 5G constau din 2 subseturi majore:

5G NR FR1 (sub 6 GHz) - În timp ce această porțiune a spectrului 5G va solicita proiectarea de noi aplicații, antena va fi în mare măsură o evoluție a dimensiunilor și modelelor LTE existente.

5G NR FR2 (mmWave) - Cu frecvențele mmWave, problema cu care se confruntă proiectanții este distanța de propagare mai mică a semnalului, dar și alte cerințe la nivel de sistem. O antenă multiplă, cu antene mici în matrice fază, devine necesară pentru dimensiunea impusă celulei și pentru a utiliza pe deplin lățimea de bandă potențială, viteza, volumele de date și alte aspecte ale tehnologiei 5G.

O antenă cu matrice fază pentru rețelele 5G mmWave necesită cunoștințe semnificativ mai avansate despre conceptele de proiectare a antenei, practicile de proiectare a antenei matrice, propagarea semnalului mmWave și altele. Cel puțin, o antenă cu matrice fază ar trebui să orienteze și să optimizeze fasciculul de unde pentru a maximiza eficiența conexiunii către dispozitivele mobile de recepție. O antenă cu matrice fază bine proiectată ar trebui să minimizeze dimensiunea matricei, să atenueze nivelul lobului lateral, să îmbunătățească intervalul și rezoluția unghiului de direcție al fasciculului, să suprime zgomotul sistemului și să aibă eficiență energetică.

Testarea antenei mmWave prezintă obstacole de inginerie, în ceea ce privește calibrarea și configurarea la aceste frecvențe, unde pierderile în configurație devin mai pronunțate. Estimările sugerează că echipamentele pentru testare pot necesita investiții de peste 1 milion de dolari. Echipa Digi Wireless Design Services are experiența, echipamentul, infrastructura și instrumentele de testare pentru a vă ajuta să proiectați antena 5G mmWave potrivită nevoilor dumneavoastră.

49 www.electronica-azi.ro ECAS ELECTRO Bd. D. Pompei nr. 8, (clădirea Feper), 020337 București Tel.: 021 204 8100 | Fax: 021 204 8130; 021 204 8129 birou.vanzari@ecas.ro | office@ecas.ro www.ecas.ro SEMICONDUCTOARE APARATE ȘI DISPOZITIVE COMPONENTE PASIVE ȘI ELECTROMECANICE LABORATOR | Antene - caracteristici și utilizări

TDK a fost una dintre primele companii care a stabilit o metodă avansată de producție LTCC numită “tehnologie de ardere simultană a diferitelor materiale”, apoi a comercializat și furnizat filtre de înaltă frecvență și module front-end pentru terminale de comunicații mobile. Dispozitivul LTCC AiP (Antena în Pachet) de la TDK a fost dezvoltat pentru antenele ultra-multi-element ale stațiilor de bază 5G. Un dispozitiv compozit cu o structură AiP, care integrează un element de antenă 4×4 și un BPF folosind metoda LTCC, se fabrică pe un substrat mare pentru a realiza o antenă matrice.

Exemple:

Antenă patch. E realizată dintr-un strat conductiv (cupru sau aur) încorporat în straturile ceramice. Este proiectată să rezoneze la o anumită frecvență.

Antenă cip ceramică. Este o antenă compactă, cu profil redus, ce constă dintr-un substrat ceramic cu modele metalice proiectate să rezoneze la frecvențe specifice. Antena cip este montată pe placa dispozitivului, fiind ideală pentru aplicațiile cu spațiu limitat.

Tehnologia LTCC poate fi folosită și pentru a crea antene multi bandă și de bandă largă, care pot funcționa pe o gamă de frecvențe. Acestea se realizează prin proiectarea antenei cu mai multe elemente rezonante sau prin utilizarea unor structuri “fractale” pentru a obține performanțe în bandă largă.

Antenele LTCC oferă o serie de avantaje: performanță ridicată, dimensiune compactă și fiabilitate excelentă, făcându-le o alegere populară pentru o gamă largă de aplicații de comunicații fără fir.

Există o varietate de antene LTCC utilizate în diferite aplicații:

Antene GPS. Primesc semnale de la sateliții GPS (Global Positioning System) în scopuri de navigare. Tehnologia LTCC e folosită pentru fabricarea antenelor patch GPS, care funcționează la frecvența GPS de 1,575 GHz. Antenele sunt mici, ușoare, au câștig și eficiență ridicate, fiind ideale în dispozitive GPS (sisteme de navigație auto și telefoane inteligente).

Antenele RFID pot fi proiectate ca antene patch, antene dipol sau antene buclă, în funcție de aplicație.

Mecanismul de evoluție al antenei fractale Sierpinski de formă hexagonală: (a), (b), (c) Iterații și (d) antenă dezvoltată. Prin aplicarea conceptului fractal elementelor antenei se pot obține avantaje:

• Dimensiuni mai mici, cu eficiență și câștig excelente.

• Frecvențe de rezonanță care acceptă mai multe benzi.

• Antenă optimizată pentru valoarea țintă a câștigului.

• Se poate obține un răspuns în frecvență în bandă largă.

• Simplă și robustă, iar caracteristicile depind de geometrie și nu depind de componente discrete.

Antene RFID. Sunt folosite pentru identificarea și urmărirea fără fir a obiectelor (Radio Frequency Identification). Tehnologia LTCC face ca antenele RFID să aibă pierderi reduse, pentru aplicații de înaltă frecvență.

Antene Wi-Fi. Sunt utilizate în rețelele locale (LAN). Prin tehnologia LTCC se produc antene cu cip Wi-Fi, compacte și cu profil redus. Pot funcționa în intervalul de frecvență 2,4 GHz ... 5,8 GHz, fiind utilizate în routere Wi- Fi, telefoane inteligente, tablete și alte dispozitive fără fir.

Antene pentru unde milimetrice. Suportă aplicații de înaltă frecvență, cum sunt sistemele 5G.

Mai multe antene sunt capabile să direcționeze lobii și nulurile unui fascicul de antenă pentru anularea interferențelor între canale într-o configurație multiutilizator.

Electronica • Azi nr. 4 (274)/2023 50
⮞ ANTENE

Prin tehnologia LTCC se fabrică antene pentru banda mmWave cu pierderi reduse. Sunt proiectate ca antene patch, antene cu ghid de undă sau antene horn, în funcție de aplicație.

În general, antenele LTCC sunt utilizate într-o gamă largă de aplicații, de la dispozitive de comunicații mobile și wireless până la sisteme aerospațiale și de apărare. Tehnologia LTCC permite proiectarea și fabricarea de antene complexe și de înaltă performanță care îndeplinesc cerințele exigente ale

O antenă de formare a fasciculului (BF) folosește mai multe elemente de antenă pentru a controla direcția unui front de undă. Prin schimbarea fazei semnalelor individuale într-o rețea de antene mici, fasciculul poate fi format în unghi. Unda plană poate fi apoi direcționată în direcția dorită.

sistemelor moderne de comunicații fără fir. Principiul BF este utilizarea unui număr mare de antene într-o matrice. Fiecare antenă poate fi controlată cu un comutator de fază și un atenuator. Antenele au o jumătate de lungime de undă a semnalelor. Faza fiecărei antene este apoi reglată pentru a controla direcția fasciculului. Fasciculul ar trebui trimis în aceeași direcție în care UE (User Equipment) a transmis în UL (Uplink) ■

Notă

UE (User Equipment - Echipamentul utilizatorului) = un dispozitiv mobil (telefon inteligent, tabletă, laptop etc) folosit în comunicațiile fără fir pentru a accesa rețeaua.

UL (Uplink) = semnalul care părăsește telefonul înapoi la turnul celular.

Aceasta înseamnă că antenele și logica care le controlează trebuie să poată măsura așa-numitul “unghi de sosire”.

Măsurând întârzierea între faza de sosire și fiecare antenă mică, este posibil să se calculeze unghiul de sosire. Pentru a trimite semnalul în aceeași direcție, frontul de fază al semnalului transmis ar trebui să fie trimis cu același interval de timp. Schimbarea de fază se poate face în domeniul digital sau în domeniul analogic.

Tehnologia mmWave oferă capacități de rețea ultra-înalte.

Partea frontală mmWave se află în unitatea radio mobilă (RU) sau integrată în macro/celula mică, care include o unitate distribuită (DU) / unitate centralizată (CU) pentru o implementare flexibilă.

Matricea de antene în fază (phased array) este soluția pentru compensarea distanței mici a benzii mmWave și aplicarea acesteia la sistemele de “beamforming” și MIMO pentru a îndeplini cerințele aplicației.

Despre autor:

Referințe WEB

• https://www.grandviewresearch.com/industry-analysis/5g-services-market

• https://www.alliedmarketresearch.com/europe-5g-infrastructure-market

• https://blog.huawei.com/2020/08/17/the-wonders-of-5g-beamforming

• https://ase.aseglobal.com/en/technology/antenna_in_package

• https://product.tdk.com/en/techlibrary/productoverview/chip-antennas.html

• https://www.antenna-theory.com/antennas/fractal.php

• https://www.youtube.com/watch?v=MgXGiAO6VO4

• https://jemengineering.com/blog-fractal-antennas-explained

• https://www.avnet.com/wps/portal/abacus/solutions/markets/communications/5g-solutions/5g-beamforming

• https://www.te.com/usa-en/industries/5g-wireless-equipment/insights/mass-connectivity-5g-era.html

• https://info-nrlte.com/2020/07/15/massive-mimo-and-beamforming

• https://www.tdk.com/en/featured_stories/entry_003.html

• https://www.tmytek.com/solutions/mmwave-antenna-in-package-solution

• https://www.tti.com/content/ttiinc/en/manufacturers/tdk/products/tdk-antennas-baluns-couplers.html

• https://www.digi.com/products/iot-software-services/wireless-design-services/development/antenna-design

Dl. Constantin Savu − Director general al firmei ECAS Electro − este inginer electronist cu o experiență de peste 30 ani în domeniul componentelor electronice și al selectării acestora pentru aplicații. Fiind bun cunoscător al componentelor și al tehnologiei de fabricație a modulelor electronice cu aplicații în domeniile industrial și comercial, coordonează activitatea de producție în cadrul Felix Electronic Services.

ECAS Electro (www.ecas.ro) asigură aprovizionarea și servicii pentru produsele

TDK și Digi International

Detalii tehnice : Emil Floroiu | emil@floroiu.ro

birou.vanzari@ecas.ro

51 www.electronica-azi.ro
Antene pentru 4G actual în comparație cu noul 5G
LABORATOR | Antene - caracteristici și utilizări

IoT

Cele mai mici plăci de dezvoltare

IoT a transformat dispozitivele simple în mașini inteligente, care pot comunica între ele și ne pot face viața mai ușoară. Odată cu creșterea IoT, nevoia de plăci de dezvoltare IoT mici și eficiente a devenit din ce în ce mai importantă. În aceste rânduri vor fi evidențiate unele dintre cele mai mici dispozitive IoT disponibile pe piață, care oferă capabilități remarcabile în ciuda dimensiunii lor. De asemenea, vor fi date exemple de aplicații IoT, implementate cu una dintre plăcile de dezvoltare IoT.

Plăcile de dezvoltare IoT sunt inima oricărui sistem IoT, iar dimensiunea lor mică le face ideale pentru utilizare în diferite aplicații. În plus, aceste plăci minuscule oferă o flexibilitate și o putere imense, permițând aplicații de la case inteligente până la automatizări industriale. Deci, să discutăm despre unele dintre cele mai mici plăci IoT care operează la ora actuală și să descoperim ce oferă ele.

Arduino Nano 33 IoT

Arduino Nano 33 IoT este o placă de dezvoltare mică, accesibilă, care măsoară doar 45 mm × 18 mm, combinând un microcontroler puternic, capabilități de comunicație wireless și diverși senzori. A fost creată pentru a

Inima Arduino Nano 33 IoT este microcontrolerul SAMD21, bazat pe arhitectura ARM Cortex-M0+ pe 32-biți. Are o frecvență de ceas de aproximativ 48 MHz, 256 KB de memorie flash și 32 KB de SRAM, ceea ce îl face capabil să gestioneze sarcini complexe și să ruleze mai multe aplicații simultan. În plus, placa are un modul u-blox NINA-W10, care oferă conectivitate WiFi și Bluetooth, permițându-i să comunice cu alte gadget-uri prin internet sau o rețea locală.

ESP32-SE2-Saola-1

ESP32-S2-Saola-1 este un modul ESP32 IoT puternic și accesibil, creat pentru dezvoltatorii și producătorii care au nevoie de conectivitate wireless pentru proiectele lor.

oferi dezvoltatorilor o platformă ușor de utilizat pentru construirea de proiecte conectate la internet, de la aplicații simple de înregistrare a datelor până la sisteme IoT complexe.

Arduino Nano 33 IoT are, de asemenea, un IMU (unitate de măsurare inerțială) cu 6 axe, care include un giroscop și un accelerometru. Acest senzor permite plăcii să detecteze schimbările de orientare, înclinare și mișcare, făcându-l potrivit pentru aplicațiile care necesită urmărirea mișcării sau recunoașterea gesturilor. De asemenea, cipul cripto al plăcii oferă funcții de criptare și autentificare pentru a asigura o comunicare sigură. Această caracteristică este utilă în special pentru aplicațiile IoT care implică date sensibile sau necesită canale de comunicații sigure.

utilizați pentru diverse sarcini, inclusiv pentru comanda LED-urilor, citirea senzorilor și controlul motoarelor. Pe lângă GPIO-urile sale, ESP32-S2-Saola-1 include convertoare analog-digitale (ADC) pe 12-biți, convertoare digital-analogice (DAC), senzori tactili și un senzor de temperatură.

Electronica • Azi nr. 4 (274)/2023
52
IOT A REVOLUȚIONAT MODUL ÎN CARE INTERACȚIONĂM CU TEHNOLOGIA

Este o platformă ideală pentru proiecte de construcție care necesită detectare și control precis. ESP32-S2-Saola-1 este compact, măsurând doar 54 mm × 25 mm, ceea ce îl face potrivit pentru dispozitive mici și dispozitive portabile. Este, de asemenea, incredibil de accesibil, cu un preț mic, făcându-l accesibil producătorilor și dezvoltatorilor cu un buget redus.

Placă de dezvoltare IoT nRF9160 Feather Placa de dezvoltare IoT nRF9160 Feather este o placă de dezvoltare versatilă și puternică, proiectată pentru a permite dezvoltatorilor să prototipeze și să construiască rapid aplicații IoT. Placa are încapsulat un sistem Nordic nRF9160, care acceptă conectivitate LTE-M, NB-IoT, GPS și BLE (Bluetooth de consum energetic redus).

LABORATOR | Aplicații IoT - Alegerea plăcii de dezvoltare

integrarea în proiecte cu spațiu limitat. Dispune de 19 GPIO-uri, ADC-uri, PWM-uri, UART-uri, SPI-uri și I2C-uri, oferind dezvoltatorilor diverse opțiuni pentru interfața cu alte dispozitive și senzori. În plus, placa include o memorie flash QSPI, care oferă spațiu de stocare suplimentar pentru date și program. Placa de dezvoltare IoT nRF9160 Feather acceptă conectivitate LTE-M și NBIoT. Acest lucru permite plăcii să se conec teze la rețelele celulare, făcând-o potrivită pentru aplicații care necesită comunicații pe distanță lungă sau în zone cu conectivitate WiFi sau Ethernet limitată. Placa acceptă, de asemenea, GPS, permi țând dezvoltatorilor să adauge servicii bazate pe locație la aplicațiile lor.

Pycom GPy

Poate suporta o serie de protocoale wireless, inclusiv WiFi, Bluetooth, LoRa, Sigfox, LTE-M și NB-IoT.

Pycom GPy acceptă MicroPython, o implementare eficientă a limbajului de programare Python 3. MicroPython permite dezvoltatorilor să scrie programe pentru placă

Placa are un factor de formă compact, măsurând doar 51 mm × 23 mm, facilitând

Pycom GPy este o placă de dezvoltare compactă pentru IoT (Internet of Things) Este un dispozitiv puternic cu o gamă largă de capabilități de comunicație fără fir, ceea ce îl face ideal pentru diverse aplicații IoT. Placa măsoară 55 mm × 20 mm și are un sistem pe cip ESP32, un modem Sequans Monarch LTE-M/NB-IoT, un cip criptografic și un conector pentru baterie LiPo.

Această caracteristică este deosebit de importantă pentru dispozitivele IoT, care transmit, adesea, date sensibile și trebuie protejate de atacuri cibernetice. Cipul cripto oferă stocare securizată a cheilor, pornire securizată și criptare și decriptare accelerată de hardware.

APLICAȚII – ESP32 PENTRU PROIECTE IOT

Similar cu Arduino, ESP32 este o placă pentru prototipare. Acest lucru indică faptul că dispune de toate caracteristicile de care aveți nevoie pentru a vă dezvolta proiectele. ESP32 este grozav, dar nu înseamnă că este cea mai bună alegere pentru orice proiect. Dacă intenționați să profitați la maximum de acest microcontroler, este esențial să înțelegeți ce este, cum funcționează și ce îl face să iasă în evidență. Tensilica Xtensa LX6 se află la baza cipului ESP32 ESP32-D0WDQ6, care poate atinge frecvența de aproximativ 240 MHz. Capsula compactă ESP32 oferă numeroase integrări la nivel înalt, inclusiv: comutatoare de antenă, gestionare RF, amplificator de putere, amplificator cu zgomot de fond minim, module electronice pentru controlul energiei electrice și filtrare.

În plus, are un consum redus de energie datorită sincronizării ceasului și diferitelor moduri de funcționare, care ajută la economisirea energiei. Deoarece cipul ESP32 are un curent de repaus sub 5μA, este ideal pentru proiectele care funcționează alimentate de la baterie și pentru aplicațiile IoT (Internet of Things)

Odată ce aveți de-a face cu Internetul lucrurilor, există mai multe ESP32-uri care permit diverse utilizări. Iată câteva funcții ESP32 care ajută în proiecte IoT și care v-ar putea fi de folos:

Networking: Procesorul dual-core și antena Wi-Fi ale modulului fac posibil ca dispozitivele încorporate să stabilească conexiuni de rețea cu routere și să partajeze date.

Procesare de date: Aceasta variază de la cele mai elementare calcule folosind un SDK sau RTOS non-OS, până la manipularea datelor de la mai mulți senzori digitali și analogici.

Conectivitate P2P: Utilizați rețeaua IoT P2P pentru a comunica direct prin diferite ESP-uri și alte gadget-uri.

Server Web: Accesați site-uri web dezvoltate în limbaje HTML sau limbaje de programare. Cum se poate selecta placa de dezvoltare ESP32? Înainte de selectare ar trebui cunoscuți următorii factori: Configurare și număr pini: Pinout-ul ESP32 trebuie să fie disponibil pentru a-l utiliza corect.

Interfață serială USB și stabilizator de tensiune: Aceste două componente sunt disponibile pe aproape fiecare placă proiectată pentru dezvoltarea de software. Acești pini permit alimentarea și programarea să circule de la PC la placa de dezvoltare într-un singur pas.

Conector baterie: Alegeți plăci cu conectori de baterie încorporați dacă intenționați să experimentați soluții cu consum redus alimentate de la baterii.

Extra funcții: Camere, module LoRa, ecrane OLED și alte funcții disponibile pe diferite plăci ESP32.

Cipuri, module sau plăci de dezvoltare?

Cipul nu are alt nume decât ESP32. Producătorii și inventatorii de dispozitive electronice îl pot achiziționa în unul din cele trei formate, decizia finală fiind în funcție de specificul fiecărui caz: Cip ESP32: Espressif produce acest cip de bază. Este neecranat și necesită lipire înainte de a-l putea folosi cu orice modul sau placă de circuit. Drept urmare, majoritatea producătorilor de dispozitive nu cumpără, pur și simplu, un cip, deoarece acest lucru ar complica procesul de fabricație.

Module ESP32: Aceste module care conțin cipul pot fi montate direct pe suprafață. În plus, FCC a pre-aprobat o versiune ecranată a cipului, astfel încât producătorii de echipamente de rețea fără fir nu trebuie să ia măsuri de precauție suplimentare în timpul procesului de fabricație pentru a se asigura că produsele lor sunt certificate Wi-Fi.

Plăci de dezvoltare ESP32: Acestea sunt plăci de dezvoltare MCU IoT (Internet of Things) cu module deja instalate cu cipul ESP32. Înainte de producția în masă, dispozitivele IoT sunt testate și prototipate de entuziaști, producători de dispozitive și dezvoltatori. Plăcile de dezvoltare ESP32 vin în diferite tipuri și modele pe care diverși furnizori le creează. Când selectați o placă de dezvoltare IoT ESP32 adecvată, țineți cont de următoarele specificații esențiale: pini GPIO; pini ADC; antene Wi-Fi; LED-uri; ecranare; memorie flash.

53 www.electronica-azi.ro

PLĂCI DE DEZVOLTARE

EXEMPLE DE PROIECTE IOT BAZATE PE ESP32

După cum se menționa mai sus, microcontrolerul ESP32 a devenit un element important în lumea IoT. Caracteristicile sale, inclusiv capabilități puternice de procesare, consum redus de energie și Wi-Fi și Bluetooth încorporate, îl transformă într-o platformă de bază pentru construirea de proiecte IoT. Ca urmare, posibilitățile proiectelor IoT bazate pe ESP32 sunt nelimitate, de la crearea de case inteligente, până la dezvoltarea de mașini inteligente pentru diferite industrii.

Imaginați-vă o lume în care aparatele voastre electrocasnice, sistemele de securitate și iluminatul pot fi controlate cu un buton de pe smartphone, sau în care mașinile din fabrică pot comunica și ajusta automat procesele de producție. Cu proiectele IoT bazate pe ESP32, această lume este la îndemână. În cele ce urmează vor fi oferite exemple de proiecte IoT bazate pe ESP32.

1 APLICAȚIE ESP32 DE COLECTARE ȘI ÎNREGISTRARE DE DATE ÎN GOOGLE SHEETS CU GOOGLE SCRIPTS

Acest proiect cu ESP32 de colectare și înregistrare de date în Google Sheets cu Google Scripts, folosește microcontrolerul ESP32 pentru a colecta date și a le înregistra într-o foaie de calcul Google Sheets folosind Google Scripts. Microcontrolerul ESP32 este un dispozitiv puternic și versatil care se poate conecta la internet și poate transmite date fără fir.

În acest proiect, se poate utiliza ESP32 pentru a colecta date de la senzori și dispozitive, cum ar fi temperatura, umiditatea și mișcarea. Apoi, datele pot fi procesate, iar rezultatele trimise într-o foaie de calcul Google Sheets, utilizând Google Scripts. Google Scripts este un limbaj de scripting care vă permite să automatizați sarcini în Foi de calcul Google, cum ar fi adăugarea de noi rânduri, formatarea datelor și trimiterea de e-mailuri.

ESP32 trebuie să stabilească o conexiune la rețea și să obțină autentificarea serverului Google pentru a înregistra date în Foi de calcul Google folosind Scripturi Google. Puteți utiliza mecanismul de autentificare Google OAuth 2.0 pentru a realiza acest lucru. După autentificare, ESP32 poate folosi API-ul Google Sheets pentru a trimite date către o anumită foaie sau set de celule.

2. SISTEM DE MONITORIZARE A VREMII BAZAT PE ESP32

Sistemul de monitorizare a vremii bazat pe ESP32 este un proiect care utilizează capabilitățile microcontrolerului ESP32 pentru a măsura și monitoriza diferiți parametri meteorologici, cum ar fi temperatura, umiditatea, presiunea aerului și precipitațiile. Sistemul are mai multe componente, inclusiv microcontrolerul ESP32, diverși senzori și un afișaj. Microcontrolerul ESP32 este un dispozitiv puternic și versatil care oferă multe funcționalități pentru proiecte IoT. Are capabilități Wi-Fi și Bluetooth încorporate, ceea ce îl face ideal pentru aplicațiile de monitorizare de la distanță. În plus, ESP32 dispune de un mod cu consum redus de energie, care permite sistemului să funcționeze pentru o perioadă lungă de timp, fără înlocuiri frecvente a bateriei. Sistemul folosește diverși senzori, cum ar fi senzorul de temperatură și umiditate DHT11, senzorul de presiune barometrică BMP180 și senzorul de picături de ploaie, pentru a monitoriza vremea.

Senzorul DHT11 măsoară temperatura și umiditatea, în timp ce senzorul BMP180 măsoară presiunea aerului. Pe de altă parte, senzorul de picături de ploaie detectează precipitațiile prin măsurarea rezistenței dintre două plăci conductoare. Sistemul afișează parametrii meteo măsurați pe un afișaj OLED, oferind utilizatorului date în timp real. Utilizatorul poate accesa datele de la distanță printr-o interfață web găzduită pe microcontrolerul ESP32.

Concluzie pentru exemplele de proiecte: Proiectele IoT bazate pe ESP32 au deschis o lume de posibilități atât pentru dezvoltatori, cât și pentru entuziaști. Cu capabilități impresionante, cum ar fi conectivitate Bluetooth și Wi-Fi, consum redus de energie și un mediu de programare ușor de utilizat, ESP32 a devenit popular pentru multe aplicații IoT. În plus, ESP32 și-a demonstrat versatilitatea și potențialul de a crea soluții inovatoare, de la case inteligente până la dispozitive portabile, de la monitorizarea mediului până la robotică. În ciuda dimensiunilor lor, cele mai mici plăci de dezvoltare IoT disponibile pe piață oferă capabilități remarcabile. Aceste plăci mici, dar puternice, sunt ideale pentru construirea multor proiecte IoT și pot fi utilizate în diverse industrii. De la case inteligente la automatizare industrială, dimensiunile mici ale acestor plăci le fac versatile și ideale pentru diverse aplicații. Pe măsură ce tehnologia evoluează, cererea pentru plăci de dezvoltare IoT mai mici și mai puternice va continua să crească. Odată cu creșterea IoT, potențialul acestor plăci mici este, practic, uriaș. Indiferent dacă sunteți un pasionat sau un profesionist, aceste plăci de dezvoltare IoT mici vă pot ajuta să creați dispozitive inovatoare și inteligente care pot fi conectate la internet și pot comunica între ele. Pentru gamele complete de produse vă invităm să accesați www.ro.rsdelivers.com.

Autor: Grămescu Bogdan

Aurocon Compec | www.compec.ro

Electronica • Azi nr. 4 (274)/2023 ⮞ 54

3 SERVER WEBSOCKET CU ESP32 ȘI ARDUINO IDE

Acest proiect, WebSocket Server cu ESP32 și Arduino IDE, implică configurarea unui server WebSocket pe un microcontroler ESP32 folosind Arduino IDE. Protocolul WebSocket este un protocol de comunicare standard care permite comunicarea bidirecțională în timp real între un client și un server. ESP32 este un microcontroler puternic cu caracteristici Wi-Fi și Bluetooth încorporate, ceea ce îl face o platformă ideală pentru implementarea unui server WebSocket.

ESP32 este programat folosind Arduino IDE ca server WebSocket. Serverul poate primi și trimite mesaje către clienții care se conectează la acesta, permițând comunicarea în timp real între dispozitive. Arduino IDE oferă o bibliotecă pentru implementarea serverelor WebSocket, facilitând configurarea serverului și gestionarea mesajelor primite. Odată ce serverul WebSocket este configurat pe

se

la

folosind orice client compatibil WebSocket, cum ar fi un browser web sau o aplicație mobilă.

trimite și primi mesaje către și de la clienți, permițând schimbul de date în timp real.

4. APLICAȚIE SOFTWARE PENTRU ESP32 – CONTROLUL PINILOR GPIO PRIN CHAT TELEGRAM

Acest proiect implică construirea unei aplicații software (bot) cu Telegram pentru a controla pinii GPIO pe un microcontroler ESP32. Telegram este o aplicație de mesagerie populară care oferă un API pentru construirea de roboți ce pot interacționa cu utilizatorii.

În acest exemplu de proiect, ESP32 este programat să se conecteze la API-ul Telegram și să acționeze ca un bot Telegram.

Botul poate primi comenzi de la utilizatori prin chat Telegram și poate controla pinii GPIO pe ESP32. De exemplu, utilizatorul poate trimite un mesaj botului pentru a porni un LED conectat la un pin GPIO pe ESP32.

ESP32 este programat folosind Arduino IDE și biblioteca de bot Telegram, care oferă o interfață ușor de utilizat pentru construirea de roboți Telegram. Pinii GPIO de pe ESP32 sunt controlați folosind biblioteca Arduino GPIO, care permite intrarea și ieșirea digitală și analogică. Odată ce botul Telegram este configurat pe ESP32, utilizatorii se pot conecta la acesta prin Telegram și pot trimite comenzi pentru a controla pinii GPIO. Oferă o interfață convenabilă și ușor de utilizat pentru controlul dispozitivelor IoT, deoarece utilizatorii le pot controla printr-o aplicație de mesagerie familiară.

Acest proiect presupune construirea unui sistem de monitorizare a umidității solului bazat pe IoT folosind microcontrolerul ESP32. Conform proiectului exemplificat, ESP32 este programat să citească nivelul de umiditate a solului utilizând un senzor de umiditate și să transmită datele către o platformă cloud folosind Wi-Fi. Platforma cloud poate stoca și analiza apoi datele, oferind informații despre nivelurile de umiditate ale solului. Senzorul de umiditate a solului este conectat la ESP32 folosind pini de intrare analogi. ESP32 este programat folosind Arduino IDE pentru a citi intrarea analogică și a o converti într-o valoare digitală. ESP32 se conectează apoi la platforma cloud folosind Wi-Fi și transmite datele către platforma cloud.

Platforma cloud poate implica diverse servicii, cum ar fi AWS IoT, Google Cloud sau Azure. În plus, puteți vedea datele cu diferite instrumente, cum ar fi grafice sau tablouri de bord, oferind informații în timp real despre nivelurile de umiditate din sol.

55 www.electronica-azi.ro LABORATOR | Aplicații IoT - Alegerea plăcii de dezvoltare
ESP32, clienții pot conecta acesta Serverul poate 5 SISTEM IOT BAZAT PE ESP32 PENTRU MONITORIZAREA UMEZELII ÎN SOL

Acum în stocul RS Components:

Rockwell 46CLR

Senzori de culoare True RGB

Senzorul inteligent IO-Link permite obținerea de date complete RGB plus valori ale intensității luminoase, beneficiind de o tehnologie unică de corectare a distanței pentru detectarea constantă a culorilor și alte numeroase funcții. Senzorii de culoare industriali au o multitudine de aplicații în industrii, de la inginerie electrică la cosmetică, trecând prin materiale plastice, filme și reciclare. Utilizările tipice includ, pentru a numi doar câteva, activarea pașilor proceselor precum sortarea, optimizarea procesului și, desigur, controlul calității. Ca atare, senzorii de culoare sunt un instrument de neprețuit atunci când sunt utilizați ca parte a proceselor moderne de producție și a altor operațiuni industriale. În plus, integrarea tehnologiei IO-Link face aceste dispozitive mult mai puternice, în timp ce sunt mai ușor de implementat, de confirmat funcționarea corectă și de întreținut pe teren.

Senzorii Rockwell 46CLR ies în evidență datorită unui număr de caracteristici avansate, printre care este inclusă tehnologia de corecție a distanței în curs de brevetare, ceea ce înseamnă că se laudă cu o detectare constantă a culorii la intervale de până la 65 mm. Alte caracteristici cheie includ:

• Capabilitate de detecție și înaltă flexibilitate până la 7 culori în modul potrivire de culoare codat binar cu 3 ieșiri digitale și un număr nelimitat de culori prin utilizarea legăturii IO-Link conectate la controlere CompactLogix

• Flexibilitate adițională datorată celor 9 nivele de toleranță

• Trei ieșiri discrete cu auto PNP/NPN

• Carcasă cu clasă de protecție IP67 și IP69 Flexibilitatea este o caracteristică esențială a senzorilor Rockwell 46CLR, fiind acceptate până la șapte canale, prin trei ieșiri discrete codificate binar, plus patru ieșiri virtuale. Cu toate acestea, atunci când este integrat cu un controler CompactLogix folosind IO-Link, 46CLR este capabil să detecteze un număr nelimitat de culori, deoarece controlerul are acces atât la harta datelor de proces pentru informații RGB+I, cât și la o a doua hartă a datelor de proces a culorilor stocate intern. în interiorul senzorului. Alte avantaje oferite de IO-Link constau din accesul la valoarea semnalului brut al senzorului, ce poate fi configurat pentru a ajuta la întreținere și asistență, mai multe profiluri pentru configurații diferite ale mașinii, plus contor și temporizatoare de detectare a țintei și a temperaturii interne. În plus, un filtru de mediere poate fi configurat prin IO-Link, iar interfața locală cu utilizatorul poate fi blocată de la distanță.

Există 3 modele Rockwell 46CLR: Cu suprimarea strălucirii orbitoare (nr. stoc RS 233-7571) cu distanță de detecție 18-32mm; Cu dimensiune mică a spotului (nr. stoc RS 233-7572) cu distanță de detecție 18-60mm; Rază lungă de acțiune (nr. stoc RS 233-7573) cu distanță de detecție 20-150mm.

Autor: Grămescu Bogdan

www.electronica-azi.ro 57
Aurocon Compec www.compec.ro

Senzori pentru aplicații cu AGV

Soluții pentru aplicații tipice pentru vehicule de ridicare, vehicule platformă și vehicule de tractare.

materialul din care sunt construite paletul și raftul de depozitare. Cu până la două ieșiri în comutație, se pot găsi soluții la aceste aplicații folosind doar un senzor.

Siguranța traseului de transport cu navigare naturală

Vehiculele ghidate automat (AGV) sunt utilizate pentru transportul materialelor și produselor între punctul A și B, rapid, în siguranță și autonom. Funcție de aplicație și tipul materialului de transportat, se aleg vehicule automatizate de ridicare, platformă sau de tractare. Un AGV este controlat prin ghidare optică, navigare pe traseu marcat sau navigare naturală, fără marcaje. Utilizând senzori Leuze, se garantează, de asemenea, depozitarea și transportul precis al paleților, siguranța transportului chiar și în cazul modificării vitezei, precum și eliminarea vibrațiilor în acest proces. Portofoliul se întinde de la senzori cu costuri optimizate pentru aceste aplicații, până la soluții pentru navigare cu precizie ridicată și în siguranță.

Vehicule automate de ridicare

Aceste tipuri de vehicule sunt frecvent utilizate în depozite, unde servesc drept dispozitive autonome pentru depozitarea produselor/paleților.

Poziționarea verticală a brațului de încărcare

Este important ca furca de ridicare să fie poziționată întotdeauna la înălțimea corectă. Doar în acest mod se poate realiza în siguranță depozitarea și preluarea paletului.

Soluția: Senzorul AMS 300i realizează măsurători pentru poziție la fiecare 2 ms cu o acuratețe absolută de ±2mm. Aceste date legate de poziție pot fi transferate către partea de control printr-o multitudine de interfețe disponibile.

Detecție palet și raft

De la mișcarea de preluare a paletului cu brațul mobil până la depozitarea acestuia, vehiculul trebuie să detecteze întotdeauna

dacă aceste trasee sunt libere. Detecția prezenței paletului, precum și muchiilor raftului, sunt, de asemenea, esențiale.

Soluția: Folosind senzori Leuze din seria 3, pot fi definite puncte de comutare foarte precise, independente de

Un AGV se deplasează întotdeauna pe un traseu predefinit, în ambele direcții. Pentru orientarea lui în timpul navigării fără utilizarea reflectorilor și pentru asigurarea rutei de transport, mediul înconjurător trebuie scanat cu acuratețe milimetrică.

Soluția: Scannerul laser de siguranță RSL 400 realizează scanarea ariei din jurul vehicului cu o rezoluție de 0.1°. Prin urmare, este generată o hartă foarte precisă a mediului înconjurător pentru siguranța navigării. Cu până la 100 câmpuri de protecție interschimbabile, aria de siguranță a AGV-ului poate fi adaptată necesităților în orice aplicație de transport.

Detecția poziției materialului transportat

Pentru siguranța transportului, este esențială verificarea ridicării corecte a paletului sau materialului de transportat de către vehicul.

Soluția: Folosind un senzor HRT 25B, pot fi învățate până la două puncte de comutare. Tehnologia de detecție time-of-flight permite ca cele două puncte de comutare să fie independente de material sau de culoarea acestuia.

Integrarea senzorilor de siguranță

Toate funcțiile de siguranță utilizate pe vehicul trebuie interconectate logic. Un exemplu este corelarea între diferite câm puri de protecție în vățate de scannerul laser de siguranță și monitorizarea vitezei de deplasare.

Soluția: Folosind relee de siguranță configurabile din seria MSI 400, senzorii de siguranță și diverse funcții de siguranță pot fi integrate eficient. Folosind modulul de bază, sunt disponibile 24 intrări/ieșiri configurabile. Acestea se pot utiliza pentru conectarea senzorilor incrementali pentru monitorizarea siguranței vitezei de transport conform cu standardul EN 61800-5-2.

Electronica • Azi nr. 4 (274)/2023 58

Poziționarea la capăt de cursă pentru brațul de ridicare Poziția brațului mobil trebuie determinată întotdeauna. Spre exemplu, trebuie să fie definită clar poziția acestuia la schimbarea vitezei de deplasare a vehiculului.

Soluția: Senzorii inductivi IS 212 în carcasă M12 realizează detecția poziției brațului metalic de încărcare. Distanțele mari de operare și dimensiunile reduse, îi fac o soluție eficientă în acest caz.

Vehicule platformă automate În arii de producție semi-automatizate, cum ar fi producția semiconductorilor sau a panourilor de afișare, aceste tipuri de AGV sunt utilizate ca o alternativă mai flexibilă față de sistemele de conveyoare instalate permanent.

Navigarea pe traseu marcat

Pentru a avea un traseu predefinit, un AGV trebuie să știe tot timpul unde se află, indiferent dacă viteza de rulare este joasă sau ridicată.

Soluția: O soluție simplă

și fiabilă este navigarea pe un traseu de coduri 2D. Scannerul DCR 200i realizează detecția codurilor 2D care sunt amplasate pe podea, pe un traseu predefinit, chiar și la viteze foarte ridicate. DCR 200i, de asemenea, realizează decodarea pentru stabilirea poziției pe traseu și determină unghiul de orientare al codului, pentru reorientarea AGV-ului.

Poziționarea precisă

Pentru asigurarea transferului materialui fără erori, vehiculul trebuie poziționat cu acuratețe milimetrică față de stația de transfer.

Soluția: Senzorul cu cameră IPS 200i determină poziția față de un marcaj cu acuratețe milimetrică. Acesta transmite valorile absolute măsurate prin interfața de comunicare către partea de control, în intervale de milisecunde.

Controlul prezenței materialului de transportat

Nu sunt acceptate erori în momentul încărcării materialului de transportat.

Este important, prin urmare, determinarea cu acuratețe a poziției acestuia în momentul operațiunilor

de încărcare și descărcare de pe AGV.

Soluția: Senzorii compacți retro-reflexivi din seria 5 determină cu precizie poziția materialului transportat. În plus, tehnologii integrate precum A²LS fac senzorii imuni la lumina ambientală, iar lumina roșie contribuie la o ajustare rapidă.

Control conveyor

Operațiunile de încărcare și descărcare trebuie activate cât mai simplu și eficient. De obicei, un singur semnal trebuie să fie suficient.

Soluția: Comanda pentru activarea și dezactivarea conveyorului este transferată ușor, fără contact și economic, între vehicul și conveyor, prin senzorii optici emițător-receptor din seria 3. Senzorii se aliniază ușor datorită luminii vizibile și indicatorilor LED. Insensibili la lumina ambientală, ei funcționează stabil și eficient.

Vehicule de tractare

Vehiculele de tractare sunt utilizate de obicei dacă materialele trebuie livrate pe linie. Aplicațiile lor sunt în special în industria auto.

Ghidare

optică

Un AGV trebuie să se deplaseze sigur și eficient în spațiul industrial. De obicei însă, extinderea producției și a spațiilor de depozitare pot reprezenta o provocare. Mai mult, mulți senzori nu pot fi integrați în vehicule plate, datorită dimensiunilor. Soluția: O posibilitate simplă este ghidarea optică. Vehiculul urmărește un traseu de contrast ridicat cu podeaua și care permite senzorului să-i determine poziția. Senzorul compact OGS 600 permite ghidajul pe diferite grosimi ale traseului și comunicarea prin diverse interfețe. Distanța minimă față de podea este de doar 10 mm.

Siguranța rutei de transport

Pentru asigurarea rutei de transport a AGV-urilor, trebuie definită o arie

în fața vehiculului pentru oprirea acestuia în cazul unei situații critice.

Soluția: Scannerul laser de siguranță RSL 400 monitorizează eficient o arie de până la 8.25 m cu un unghi de scanare de 270 grade. Datorită posibilității de schimbare între câmpurile de protecție, mărimea acestora poate fi adaptată vitezei de deplasare a vehiculului. www.oboyle.ro

59 www.electronica-azi.ro

SENZORI PENTRU UTILAJE MOBILE

Înclinometre industriale de precizie TILTIX

Măsurarea cu precizie a înclinării este importantă în aplicațiile de control a mișcării și în sistemele de siguranță. Acești senzori nu au părți în mișcare expuse, ceea ce permite o instalare ușoară și o protecție ridicată a senzorului.

■ Acuratețe ridicată de 0.1° și rezoluție de 0.01°

■ Domeniu de măsură ±80° (două axe) sau 360° (o axă)

Senzorii cu fir LINARIX

Multe aplicații necesită monitorizarea mișcărilor liniare de către sistemul de control sau pentru asigurarea siguranței aplicației. Cu domenii de măsură de la 1 m la 15 m (3’ la 45’), senzorii LINARIX cu fir pot fi configurați în diverse moduri pentru fiecare aplicație.

PRODUSE

Encodere rotative de precizie înaltă IXARC Aplicațiile pentru controlul mișcării – de la automatizări industriale la utilaje mobile – necesită informații în timp real și de acuratețe ridicată referitoare la poziția componentelor mecanice. Gama IXARC de encodere rotative permit măsurare precisă și fiabilă a poziției unghiulare a angrenajelor, scripeților, arborilor de transmisie etc. Sunt disponibile diverse tipuri de interfețe, de la ieșiri analogice simple sau incrementale, până la interfețe Fieldbus și Ethernet.

■ Mii de encodere incrementale și absolute cu rezoluție de până la 16- Biți

■ Varietate de interfețe electrice

Înclinometre dinamice TILTIX

Pentru mișcări cu accelerație ridicată, se recomandă folosirea înclinometrelor dinamice TILTIX din gama Posital. Acestea sunt bazate pe accelerometre 3D MEMS și un giroscop 3D MEMS. Un algoritm inteligent combină semnalele de la accelerometre și giroscop pentru eliminarea efectului unei accelerații rapide, a vibrațiilor și șocurilor mecanice.

■ Acuratețe: aplicații dinamice 0.5°, statice 0.3° și rezoluție de 0.01°

■ Domeniu de măsură ±90° (două axe) sau 360° (o axă)

Opțiunile includ o varietate de ieșiri electrice (analogice, Fieldbus sau Ethernet), carcase robuste și construcție compactă.

■ Măsurarea absolută a poziției cu rezoluții de până la 2μm și domenii de până la 15m

AVANTAJE

Precizie ridicată

Encoderele rotative IXARC au rezoluții de până la 16-biți pentru am bele tipuri, magnetice și optice. Înclinometrele TILTIX oferă acuratețe statică de 0.1° pe un domeniu larg de temperaturi.

■ Encodere cu rezoluție 16 Biți

■ Înclinometre cu acuratețe de 0.1° și rezoluție de 0.01°

Siguranță funcțională

Encoderele de siguranță oferă avantajul unei siguranțe suplimentare a personalului și reduc riscul unei defecțiuni majore a utilajelor. Encoderele de siguranță IXARC sunt certificate Safety Integrity Level 2 (SIL 2) și Performance Level d (PL d). POSITAL oferă, de asemenea, encodere redundante care pot atinge nivelul de siguranță PL d, Cat. 3.

Electronica • Azi nr. 4 (274)/2023 60

Aceste variante de encodere combină datele rezultate din măsurătorile unui sistem magnetic și ale unui sistem optic.

■ Nivel de siguranță certificat (SIL 2, PL d)

■ Encodere în construcție redundantă

■ Varietate de interfețe electrice

Senzori robuști pentru aplicații solicitante Atât encoderele, cât și înclinometrele, sunt disponibile în construcții robuste, cu grad de protecție până la IP69K. Carcase din oțel inox sunt, de asemenea, disponibile. Encoderele pot rezista la forțe pe ax de până la 300N și au o rezistență la șocuri mecanice de până la 300g. Majoritatea produselor oferă un domeniu de temperaturi de lucru de la -40°C la +85°C.

■ Protecție ridicată de până la IP69K

■ Forțe până la 300N și șocuri până la 300g

■ Domeniu de temperatură -40°C ... +85°C

Protecție la explozie pentru encodere și înclinometre Senzorii POSITAL pot fi configurați cu specificații pentru lucru în medii cu gaze cu potențial explozibil. Encoderele IXARC ATEX au fost certificate în conformitate cu directivele IECEx și ATEX și pot fi instalați în zonele 1 și 21.

■ Certificare conformă cu directivele IECEx și ATEX pentru diferite aplicații și zone

■ Gamă largă de interfețe electrice

APLICAȚII: Macarale mobile

Datele de poziționare sunt necesare pentru macarale și alte utilaje pentru construcții pentru asigurarea siguranței, eficienței și fiabilității operațiilor. Macaralele mobile și camioanele extensibile – cum sunt utilajele de pompieri sau cele de pompare ciment – trebuie să lucreze la înălțimi mari și să evite obstacole în timpul extensiei.

APLICAȚII: Excavatoare

Encoderele rotative IXARC pot fi montate direct pe angrenaje pentru controlul poziției. Înclinometrele TILTIX cu o axă sau două axe pot fi utilizate pentru monitorizarea poziției brațelor sau pentru controlul nivelului bazei de susținere a utilajului.

■ Senzori IP69K, presiune înaltă și rezistentă la temperatură

■ Senzori pentru valori ridicate ale șocurilor și vibrațiilor

■ Comunicare ușoară prin ieșiri analogice, CANopen sau interfață J1939

Pentru creșterea productivității, preciziei și siguranței, înclinometrele sunt montate pe brațe, platformă rotativă și cupă, pentru monitorizarea poziției în timpul operațiunilor. Senzorii sunt protejați bine în carcase metalice robuste cu protecție IP69k, rezistente la șocuri și vibrații și utilizabile într-un domeniu larg de temperaturi.

■ Înclinometre dinamice și statice

■ Interfețe CANopen, J1939 și analogice

■ Protecție până la IP69K, -40 ... +85°C

www.oboyle.ro

61 www.electronica-azi.ro
1 2 3

Senzorii optici cu tehnologie patent UV pentru detecția obiectelor transparente, asigură o detecție fiabilă și o numărare precisă a tăvilor din plastic transparent. În timpul împachetării automate a produselor în condiții de mediu controlate, liniile de injectare produc tăvi din plastic transparent utilizând materie primă de pe rola de folie. Un senzor optic de dimensiuni reduse, utilizând lumină UV, detectează prezența fiecărui set de tăvi care este format, inițializând operațiunea următoare și, eventual, incrementând un contor pentru numărarea acestora. Intervenția manuală nu este permisă, asigurându-se o zonă fără contaminări și o operațiune fiabilă fără timpi morți.

Avantajele clientului

■ Senzorii UV asigură detecție stabilă a obiectelor din plastic transparent, de formă regulată sau neregulată

■ Detecție sigură chiar și pentru cele mai subțiri materiale transparente

■ Rezervă de funcționare maximă datorită factorului mare de absorbție a luminii UV de către suprafețele transparente din plastic

■ Eliminarea comutărilor multiple pe un singur obiect

■ Operare fiabilă fără necesitatea intervențiilor de reglaje

■ Sensibilitate scăzută la praf sau vapori

■ Distanțe mari de operare pentru utilizarea pe diferite utilaje

■ Instalare rapidă a senzorului prin învățarea unui punct sau două puncte

■ Parametrii de sensibilitate sunt primiți sau actualizați de la distanță prin IO-Link

■ Alarmă de stabilitate pentru prevenirea opririi producției

Avantaje specifice produsului

■ Senzori optici reflexivi cu lumină UV pentru detecția obiectelor transparente

■ Sensibilitate scăzută pentru forma obiectului

■ Comunicare serială prin IO-Link pentru versiunile cu ieșire PNP, fără costuri suplimentare

■ Parametri presetați de sensibilitate, disponibili în memoria senzorului

■ Citirea și actualizarea sensibilității de la distanță, prin IO-Link

■ Toleranță ridicată la contaminarea cu praf sau vapori de lichid

■ Construcție robustă, certificare Ecolab și indice de protecție IP67

www.oboyle.ro

Electronica • Azi nr. 4 (274)/2023 62
Seria C23 cu UV LED
Electronica • Azi nr. 4 (274)/2023 66 ............................................................................... LTHD Corporation S.R.L. Head Office: Timișoara - ROMÂNIA, 300153, 70 Ardealul Str., lthd@lthd.com, www.lthd.com Tel.: +40 256 201273, +40 356 401266, +40 729 009922, Fax: +40 256 490813

Turn static files into dynamic content formats.

Create a flipbook
Issuu converts static files into: digital portfolios, online yearbooks, online catalogs, digital photo albums and more. Sign up and create your flipbook.