Electronica Azi nr. 4 - Mai 2024

Page 1

www.electronica-azi.ro

Anul XXIV | Nr. 4 [ 284 ] Mai 2024

A trecut o lună de la “embedded world 2024” și rezultatele confirmă că expoziția a obținut un alt mare succes, cu o participare record de 32000 de vizitatori din 80 de țări și peste 1100 de expozanți din aproximativ 50 de țări.

Conferințele găzduite de evenimentul de la Nurnberg au constat într-un total de 81 de sesiuni, au atras 1871 de participanți și au inclus vorbitori din 45 de țări. Este clar că “embedded world” este o forță a industriei noastre fiind locul de unde se accesează informațiile despre tehnologiile sistemelor embedded. Pe de altă parte, s-a confirmat deja că expoziția din anul viitor va avea loc în perioada 11 - 13 martie 2025.

Să mai zăbovim un pic pe tărâmul sistemelor embedded pentru a remarca ideea destul de interesantă a distribuitorului polonez – Transfer Multisort Elektronik – care a creat turneul Tech Master Event Tournament '24, ce se desfășoară pe tot parcursul anului, fiind o oportunitate excelentă pentru oricine dorește să devină campion în diferite categorii (de exemplu, campion în domeniul educației, campion Arduino Cloud sau campion în domeniul renovării).

Aflați mai multe despre acest subiect în pagina noastră de internet https://electronica-azi.ro. În ceea ce privește ediția din luna Mai a revistei, vă propun, mai întâi, sa participați la concursul organizat împreună cu Microchip unde puteți avea șansa de a câștiga o placă de dezvoltare Curiosity HPC (DM164136) produsă de Microchip. (https://page.microchip.com/E-Azi-C-HPC.html). Aceasta este platforma perfectă pentru a valorifica puterea modernelor microcontrolerele PIC® pe 8-biți.

Mergând mai departe, aflați de la DigiKey cum se poate obține o eficiență ridicată în cazul surselor de alimentare utilizate în telecomunicații, iar dacă vreți să aveți o idee despre situația industriei electronice, Mike Slater, vicepreședintele DigiKey pentru dezvoltarea afacerilor la nivel global, vă oferă o perspectivă la jumătatea anului asupra pieței.

Renesas la rândul său, prezintă dispozitivul RZ/V2H – un procesor AI de ultimă generație, extrem de eficient din punct de vedere energetic, destinat roboților autonomi. Veți afla modul în care acesta rezolvă provocările legate de generarea de căldură și cum poate avea o viteză mare de procesare în timp real cu scopul de a atinge o performanță mai mare cu un consum mai mic de putere.

Microchip propune soluții privind tehnologiile de încărcare wireless, în timp ce Analog Devices vă oferă noi concepte de alimentare pentru senzorii inteligenți amplasați la marginea rețelei. Și asta nu e tot! Vă las să descoperiți numeroase alte teme interesante pe care le găsiți aici sau în platforma noastră online.

gneagu@electronica azi.ro

www.electronica-azi.ro
EDITORIAL de Gabriel Neagu 3

Management

Director General – I onela G anea

Director Editorial – Gabriel N eagu

Director Economic – I oana P araschiv

P ublicitate – Irina G anea

Web design – Petre Cristescu

Editori Seniori

Prof. Dr. I ng. Paul S vasta

Prof. Dr. I ng. N orocel C odreanu

Conf. Dr. I ng. Marian V lădescu

Conf. Dr. I ng. B ogdan G rămescu

I ng. Emil Floroiu

Contact: office@electronica-azi.ro https://electronica-azi.ro

Tel.: +40 (0) 744 488818

Revista “Electronica Azi” apare de 10 ori pe an (exceptând lunile Ianuarie şi August. Revista este disponibilă atât în format tipărit, cât şi în format digital (Flash / PDF). Preţul unui abonament la revista “Electronica Azi” în format tipărit este de 200 Lei/an.

Revista “Electronica Azi” în format digital este disponibilă gratuit accesând: https://.electronica-azi.ro În acest format pot fi vizualizate toate paginile revistei şi descărcate în format PDF.

Revistele editurii în format flash pot fi accesate din pagina de internet a revistei “Electronica Azi” sau din pagina web Issuu: https://issuu.com/esp2000

Revistele sunt, de asemenea, disponibile p entru Android sau iOS, descărcând aplicaţia oferită de Issuu. 2024© - Toate drepturile rezervate.

“Electronica Azi” este marcă înregistrată la OSIMRomânia, înscrisă la poziţia: 124259

ISSN: 1582-3490

EURO STANDARD PRESS 2000 srl CUI: RO3998003 J03/1371/1993

Contact: Tel.: +40 (0) 31 8059955 // office@esp2000.ro www.esp2000.ro

Tipar executat la Tipografia Everest.

| Obținerea unei eficiențe ridicate în cazul surselor de alimentare utilizate în telecomunicații

| Creșterea eficienței sistemelor de aer condiționat

Electronica Azi nr. 4 (284)/2024 4 ® ®
www.electronica-azi.ro https://issuu.com/esp2000 www.facebook.com/ELECTRONICA.AZI
3 | Editorial 6 | Câștigați o placă de dezvoltare Curiosity HPC produsă de Microchip 6 | Nordic
8
14
18
20
4.0
24 | Stimularea creșterii în 2024 6 24 Electronica Azi nr. 4/2024 SUMAR
anunță că rețeaua “Find My Device” de la Google și alertele de urmărire necunoscută sunt suportate de nRF Connect SDK
| RZ/V2H: Procesor AI de ultimă generație, extrem de eficient energetic, destinat roboților autonomi
| Încărcarea wireless permite implementarea Industriei
cu ajutorul roboților mobili

29 | Silicon Labs optimizează dezvoltarea produselor de captare a energiei pentru IoT

30 | Noi concepte de alimentare necesare senzorilor periferici (edge) inteligenți

34 | Renesas prezintă noua serie de microcontrolere “entry-level”

RA0 cu cel mai bun consum de putere din clasa sa

35 | Microchip adaugă la portofoliul său de microcontrolere

USB o protecție îmbunătățită a codului și o putere de până la 15W pentru furnizarea de energie electrică

36 | Eficiența aplicațiilor de nivel înalt datorită tehnologiei inovatoare MOSFET

42 | Microchip Technology a preluat Neuronix AI Labs

42 | Dispozitivul xG26 de la Silicon Labs stabilește un nou standard în ceea ce privește performanța dispozitivelor wireless multiprotocol

www.instagram.com/electronica_azi

www.electronica-azi.ro

43 | BMZ lansează cutia de perete POWER2CAR

44 | Noua versiune a IDE-ului NECTO de la MIKROE include compilatoarele MPLAB XC de la Microchip și accelerează depanarea prin Wi-Fi

44 | Renesas extinde Quick Connect Studio cu personalizare de cod în timp real, depanare la distanță și un portofoliu larg de dispozitive acceptate

45 | 500 de plăci de dezvoltare de la producători importanți de circuite integrate dispun acum de soclul mikroBUS de la MIKROE, permițând prototiparea Click

46 | Gama de conectori impermeabili “Pisces” de la Intelliconnect pentru medii dure

46 | BMZ prezintă POWER4HOME

47 | Conectori personalizați, creați pentru utilizări speciale, disponibili de la Intelliconnect în termene de livrare rapide

48 | Beneficiile și avantajele switch-urilor Ethernet

51 | Senzori Inductivi IME

52 | Măsurarea termocuplurilor cu ajutorul MCC 134 și Raspberry Pi

56 | Senzori de imagine pentru detecția prezenței, măsurare, numărare, citire de coduri

60 | Eficiență mai mare utilizând comutatoarele de presiune cu afișare împreună cu telefoanele inteligente

62 | Nou în gama O’Boyle: Trafag

62 | Encodere cubice de la POSITAL: Reintroducerea unei construcții favorite în industrie

66 | Brady: Siguranță și conformitate

https://international.electronica-azi.ro

www.twitter.com/ElectronicaAzi 5
30 46 36

Electronica Azi | CONCURS

Câștigați o placă de dezvoltare Curiosity HPC produsă de Microchip

Câștigați o placă de dezvoltare Microchip Curiosity HPC (DM164136) de la Electronica Azi și, dacă nu o câștigați, primiți un cupon de reducere de 15%, plus transport gratuit pentru una dintre aceste plăci.

Curiosity HPC este platforma perfectă pentru a valorifica puterea modernelor microcontrolerele PIC® pe 8-biți. Layout-ul său și conexiunile externe oferă acces de neegalat la perifericele independente de nucleu (CIP – Core Independent Peripherals) disponibile pe multe dintre noile microcontrolere PIC pe 8-biți. Perifericele independente de nucleu (CIP) permit utilizatorului să integreze diferite funcții ale sistemului pe un singur microcontroler, simplificând proiectarea și menținând scăzute consumul de putere al sistemului și costul listei cu materiale (BOM). Placa oferă flexibilitate pentru experimentare prin intermediul unui conector (header) care include conexiuni pentru masă (GND) și tensiune de alimentare (VDD). Aceasta include, de asemenea, un set de LED-uri indicatoare, comutatoare de tip push button și un potențiometru variabil. În plus, pe placă există două socluri microBUS™ pentru a conecta o varietate de plăci Click™ ce pot fi utilizate în dezvoltarea de aplicații. Pentru a facilita programarea, toate conexiunile la soclurile microBUS, LED-uri, comutatoare și potențiometru sunt etichetate cu numele portului microcontrolerului. Pentru a extinde flexibilitatea plăcii de dezvoltare Curiosity HPC, aceasta poate găzdui microcontrolere pe 8-biți cu număr maxim de pini. Placa de dezvoltare Curiosity HPC poate evalua și suporta noua familie Microchip PIC18 Q84, prima familie de microcontrolere PIC18 care poate fi utilizată pentru a transmite și primi date printr-o magistrală CAN FD. Însoțită de o gamă largă de CIP-uri, care gestionează o varietate de sarcini, fără a necesita intervenția procesorului, familia PIC18 Q84 de la Microchip reduce atât timpul, cât și costurile atunci când sistemele se conectează la o rețea CAN FD. De asemenea, aceasta include următoarele caracteristici:

• Acceptă microcontrolere pe 8-biți cu 40- și 28-pini

• Complet compatibilă cu MPLAB® Code Configurator și MPLAB® X v3.05 sau o versiune ulterioară

Pentru a avea șansa de a câștiga o placă de dezvoltare Curiosity HPC produsă de Microchip sau pentru a primi un cupon de reducere de 15%, inclusiv transport gratuit, accesați pagina https://page.microchip.com/E-Azi-C-HPC.html și introduceți datele voastre în formularul online.

Nordic Semiconductor a anunțat că a colaborat cu Google pentru a încorpora în nRF Connect SDK (Software Development Kit) suportul pentru rețeaua “Find My Device” și alertele de urmărire necunoscută ale Google. Anunțul Nordic coincide cu anunțul oficial al Google privind tehnologiile pentru urmărirea nativă prin Bluetooth® Low Energy (Bluetooth LE) cu ajutorul dispozitivelor mobile Android. Suportul SDK este acum disponibil public pentru a coincide cu lansarea pentru public a alertelor “Find My Device” și a alertelor de urmărire necunoscută.

SDK-ul nRF Connect ajută la crearea de produse cu rețeaua Find My Device de la Google Software-ul încorporat în nRF Connect SDK permite producătorilor de dispozitive terțe să creeze produse care să utilizeze rețeaua “Find My Device” și serviciile de alertă cu privire la urmăritori necunoscuți ale Google. O serie de parteneri cheie ai companiei Nordic au construit deja produse comerciale de localizare a dispozitivelor bazate pe seria nRF52 compatibile cu serviciile Google, chiar înainte de lansarea oficială a acestora de Google. Rețeaua “Find My Device” a companiei Google permite utilizatorilor de Android să localizeze obiecte importante de uz curent, de exemplu, portofele, chei și bagaje. Alertele de urmărire necunoscută, o protecție încorporată a rețelei “Find My Device” de la Google, ajută la păstrarea siguranței utilizatorilor, alertându-i în cazul în care se detectează o etichetă Bluetooth necunoscută care se deplasează cu ei.

Despre rețeaua Nordic Find My Device și alertele de urmărire necunoscută SDK: www.nordicsemi.com/products/technologies/Find-my-Device

Despre Chipolo: chipolo.net

Despre Pebblebee: pebblebee.com

■ Nordic Semiconductor | www.nordicsemi.com

6
Nordic anunță că rețeaua “Find My Device” de la Google și alertele de urmărire necunoscută sunt suportate de nRF Connect SDK
Electronica Azi nr. 4 (284)/2024 6

Obținerea unei eficiențe ridicate în cazul surselor de alimentare

UTILIZATE ÎN TELECOMUNICAȚII

Articolul de față se concentrează asupra dispozitivului MAX15258 de la Analog Devices, care a fost proiectat pentru a găzdui până la două drivere MOSFET și patru MOSFET-uri externe în configurații monofazate sau bifazate de tip “boost/inverting-buck-boost” (crescător/inversor-coborâtor-crescător). Este posibilă combinarea a două dispozitive pentru o funcționare trifazică sau cvadrifazică, obținând niveluri de putere de ieșire și eficiență mai mari.

Autor: Rolf Horn

Inginer de aplicații

DigiKey

Sectorul telecomunicațiilor a devenit un factor important al societății moderne și al comunicațiilor globale în timp real. Fie că este vorba despre un apel telefonic, un mesaj text sau o comandă web, echipamentele de telecomunicații asigură conexiuni fiabile. Sursa de alimentare care operează “în spatele scenei” este o componentă esențială, dar rareori apreciată.

ÎNDEPLINIREA CERINȚELOR DE CREȘTERE A PUTERII

Cererea de putere în domeniul telecomunicațiilor a sporit de-a lungul timpului, datorită evoluției tehnologiei, traficului crescut în rețea și extinderii infrastructurii de telecomunicații.

Tranziția de la rețelele de generația a treia (3G) la cele de generația a patra (4G) și a cincea (5G) a condus la echipamente performante și de mare putere. Implementarea tehnologiei 5G a avut un impact semnificativ asupra cerințelor de putere ale stațiilor de bază și ale turnurilor de telefonie mobilă. Stațiile de bază, în special cele din zonele urbane, au nevoie de niveluri de putere mai ridicate pentru a susține numărul crescut de antene și unități radio necesare pentru configurațiile MIMO (Multiple Input, Multiple Output) masive și pentru formarea de fascicule (beamforming) Redundanța este un alt factor crucial. Sursele de alimentare trebuie să fie proiectate ținând cont de redundanță, incluzând

adesea surse de alimentare de rezervă, cum ar fi baterii sau generatoare, pentru a asigura o operare continuă în cazul întreruperilor de curent.

În comparație cu generațiile anterioare de rețele wireless, implementarea tehnologiei mobile 5G aduce mai multe schimbări în ceea ce privește cerințele privind dispozitivele de alimentare. Pentru ca 5G să își respecte promisiunea de a oferi comunicații fiabile, de mare viteză și cu latență redusă, trebuie abordate anumite criterii.

CERINȚE PRIVIND

AMPLIFICATORUL DE PUTERE

• Să suporte un spectru larg de benzi de frecvență, inclusiv frecvențe sub 6 GHz și mmWave (unde milimetrice), acestea prezentând provocări deosebite pentru propagarea semnalului.

Electronica Azi nr. 4 (284)/2024 8

• Să accepte lățimi de bandă mai mari ale semnalului și niveluri de putere mai ridicate, precum și să asigure o amplificare liniară pentru a preveni distorsionarea semnalelor cu debit mare de date.

• Să funcționeze eficient pentru a minimiza consumul de energie și generarea de căldură, în special pentru dispozitivele alimentate de la baterii și pentru celulele mici aflate la distanță.

• Să includă un factor de formă ușor și compact, care se poate integra în incinte mici, cum ar fi site-urile de celule mici și echipamentele utilizatorilor.

• Să încorporeze materiale și tehnologii avansate, cum ar fi dispozitive semiconductoare GaN (nitrură de galiu) și SiC (carbură de siliciu), pentru a asigura o densitate de putere sporită, performanțe îmbunătățite și frecvențe de operare mai mari.

CERINȚE DE CONVERSIE A PUTERII

Din considerente de ordin istoric, practic și tehnic, sistemele de telecomunicații utilizează, de obicei, o sursă de alimentare de -48 VDC. În cazul unei defecțiuni a rețelei sau al unei alte situații de urgență, rețelele de telecomunicații necesită surse de alimentare de rezervă fiabile.

Utilizate frecvent ca surse de putere de rezervă, bateriile plumb-acid pot funcționa, la rândul lor, la -48VDC. Folosind aceeași tensiune atât pentru alimentarea primară, cât și pentru cea de rezervă, este mai ușor de proiectat și de întreținut sistemele de rezervă. În plus, tensiunile mai mici, cum ar fi cea de -48VDC, sunt mai sigure pentru personalul care lucrează cu echipamente de telecomunicații, reducând riscul de șocuri electrice și răniri. Sursele de alimentare pentru echipamentele de telecomunicații trebuie să îndeplinească cerințe operaționale specifice pentru a asigura fiabilitatea și eficiența. Iată câteva specificații importante:

• Gama de tensiuni de intrare: Sursa de alimentare trebuie să fie proiectată pentru a tolera o gamă largă de tensiuni de intrare.

• Stabilizarea tensiunii: Sursa de alimentare trebuie să asigure o tensiune de ieșire stabilă și regulată conform cerințelor echipamentului de telecomunicații.

• Eficiență înaltă: Sursele de alimentare trebuie să fie foarte eficiente pentru a reduce pierderile de putere și consumul de energie. O eficiență de cel puțin 90% este tipică.

• Redundanță: Pentru a asigura o operare neîntreruptă, sursele de alimentare includ frecvent caracteristici de redundanță, cum ar fi N+1, atunci când se utilizează o sursă de alimentare suplimentară. Dacă una dintre ele cedează, cealaltă poate prelua sarcina.

• Înlocuire în timpul funcționării (hotswappable): În cazul instalațiilor critice, sursele de alimentare trebuie să poată fi înlocuite în timpul funcționării, asigurând un timp minim de întrerupere în cazul înlocuirii sau întreținerii.

• Fiabilitate ridicată: Sursa de alimentare ar trebui să fie echipată cu mecanisme de protecție pentru a evita daunele cauzate de condiții de exploatare nefavorabile, cum ar fi supracurentul, supratensiunea și scurtcircuitele.

CONVERTORUL ACFC

(ACTIVE CLAMP FORWARD CONVERTER)

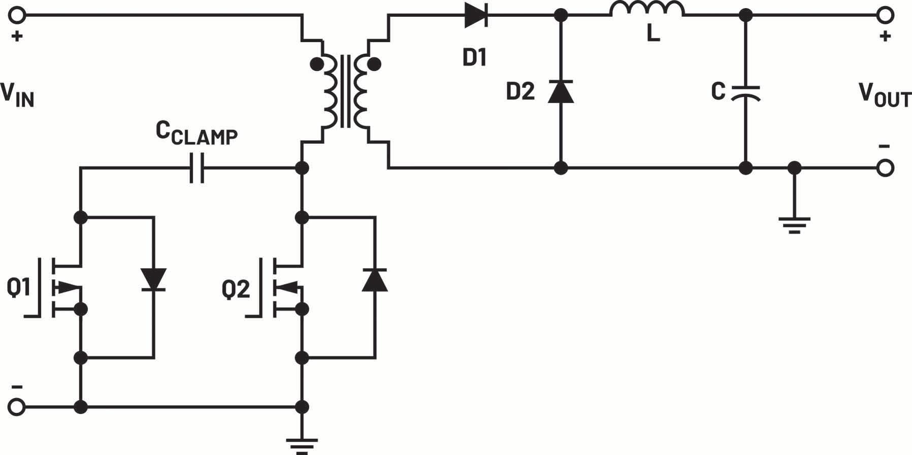
Convertorul ACFC este o configurație de convertor DC/DC utilizată frecvent în sistemele de alimentare și este folosit, în primul rând, pentru a converti tensiunea de -48VDC în niveluri de tensiune pozitivă. ACFC este un circuit de conversie a tensiunii care integrează caracteristicile convertorului direct (forward converter) și ale circuitului “activeclamp” pentru a spori eficiența. Această tehnologie este răspândită în sistemele de alimentare pentru telecomunicații și în centrele de date. Elementul central al ACFC este un transformator (Figura 1).

Figura 1

Topologia ACFC.

9 www.electronica-azi.ro
TEHNOLOGIE POWER © Credit: Maksim Tkachenko-iStock
©
ADI ⮞

Surse

Înfășurarea primară a transformatorului primește tensiunea de intrare, ceea ce înseamnă inducerea unei tensiuni în înfășurarea secundară. Tensiunea de ieșire a transformatorului este determinată de raportul de transformare al acestuia. Circuitul “active-clamp”, care încorporează switch-uri semiconductoare suplimentare și un capacitor, reglează și guvernează energia conținută în inductanța de dispersie magnetică a transformatorului. Atunci când switch-ul primar este oprit, energia stocată în inductanța de dispersie este redirecționată către capacitorul “clamp” utilizat pentru a proteja componentele împotriva supratensiunilor sau a vârfurilor de tensiune. Această practică atenuează presiunea asupra comutatorului primar și îmbunătățește eficiența operațională. Tensiunea de la înfășurarea secundară a transformatorului este redresată de o diodă, iar tensiunea de ieșire este netezită de un capacitor de filtrare de ieșire. În sfârșit, ACFC operează cu comutare soft, ceea ce înseamnă că tranzițiile la comutare sunt mai line și produc mai puțin zgomot. Acest lucru duce la reducerea interferențelor electromagnetice (EMI) și la pierderi de comutare mai mici.

Circuitul ACFC reduce vârfurile de tensiune și solicitările asupra componentelor, rezultând o eficiență îmbunătățită, în special la rapoarte mari de tensiune între intrare și ieșire. În plus, poate gestiona o gamă largă de tensiuni de intrare, ceea ce îl face potrivit pentru aplicații de telecomunicații și centre de date cu tensiuni de intrare variabile.

Dezavantajele circuitului “active clamp” includ următoarele:

• Dacă nu este limitat la o valoare maximă, un ciclu de lucru crescut (cu alte cuvinte, o funcționare continuă sau aproape continuă) poate duce la saturarea transformatorului sau la o tensiune suplimentară aplicată switch-ului principal, necesitând dimensionarea precisă a capacitorului “clamp”.

• ACFC este un convertor DC-DC cu un singur etaj. Pe măsură ce nivelul de putere crește, avantajele unui design multifazic pentru aplicațiile cu putere intensivă, cum ar fi telecomunicațiile, vor crește.

• Un design de tip “active clamp forward” nu poate fi scalat la o putere de ieșire mai mare și să mențină performanțe similare.

© ADI

2

Schema bloc a unui etaj de alimentare pentru aplicații 5G.

DEPĂȘIREA LIMITELOR ACFC

MAX15258 de la Analog Devices este un controler “boost” (crescător) multifazat de înaltă tensiune cu interfață digitală I2C proiectat pentru aplicații de telecomunicații și industriale. Dispozitivul dispune de o gamă largă de tensiuni de intrare de la 8V la 76V pentru configurația “boost” și de la -8V la - 76V pentru configurația “buck/boost” cu inversare a polarității. Gama de tensiuni de ieșire, de la 3,3V la 60V, acoperă cerințele diverselor aplicații, inclusiv ale dispozitivelor de telecomunicații.

O aplicație tipică a acestui circuit integrat versatil este sursa de alimentare pentru o macrocelulă sau femtocelulă 5G prezentată în figura 2.

Electronica Azi nr. 4 (284)/2024 10
Figura
3 Configurație cu patru faze - forme de undă ale controlerului și ale țintei. © ADI ⮞
Figura
de alimentare utilizate în telecomunicații
www.electronica-azi.ro ⮞ 11
Figura 4 Sursă de alimentare “buck-boost” cu patru faze, -48 VIN la +48
©
POWER
VOUT de 800W.
ADI TEHNOLOGIE

Surse de alimentare utilizate în

Funcția de înlocuire în stare de funcționare este asigurată de un controler “hot-swap” cu tensiune negativă, cum ar fi ADM1073, de la ADI, alimentat de la -48 VDC. Aceeași tensiune alimentează convertorul “buck/boost” MAX15258, care este capabil să furnizeze o putere de ieșire de până la 800W. MAX15258 a fost proiectat pentru a suporta până la două drivere MOSFET și patru MOSFET-uri externe în configurații “boost/inverting-buck-boost” monofazate sau bifazate. De asemenea, combină două dispozitive pentru o funcționare trifazică sau cvadrifazică. Acesta include un schimbător de nivel de tensiune FB pentru detectarea tensiunii de ieșire de mod diferențial atunci când este configurat ca un convertor “buck-boost” inversor. Prin intermediul unui pin de intrare de referință dedicat sau prin intermediul unei interfețe digitale I2C, tensiunea de ieșire poate fi setată dinamic. Un rezistor extern poate fi utilizat pentru a ajusta oscilatorul intern, sau regulatorul poate fi sincronizat cu un ceas extern pentru a menține o frecvență de comutare constantă. Sunt acceptate frecvențe de comutare de la 120 kHz la 1 MHz. Regulatorul este, de asemenea, protejat împotriva supracurentului, supratensiunii de ieșire, subtensiunii de intrare și opririi din motive termice.

Rezistorul de la pinul OVP desemnează numărul de faze la controler. Această identificare este utilizată pentru a determina modul în care răspunde controlerul la semnalul de ceas multifazic al fazei primare. Într-un convertor cu patru faze, cele două faze ale controlerului MAX15258 sau

ale țintei sunt intercalate la 180°, în timp ce defazajul dintre controler și țintă este de 90° (Figura 3).

În cazul funcționării multifazate, MAX15258 monitorizează curentul prin zona “low-side” a MOSFET-ului pentru echilibrarea activă a curentului de fază. Ca reacție, dezechilibrul de curent este aplicat la circuitul de detectare a curentului pentru fiecare ciclu pentru a contribui la ajustarea curentului de sarcină. Procedând astfel, se asigură o distribuție echilibrată între cele două faze. În comparație cu proiectele bazate pe convertoare “forward”, proiectanții nu trebuie să țină cont de un posibil dezechilibru de fază de 15% până la 20% în timpul etapelor de calcul al proiectului atunci când folosesc acest circuit integrat. În cazul operării trifazice sau cvadrifazice, curentul mediu per cip este transmis între controler și țintă prin intermediul unor conexiuni diferențiale dedicate. Controlerul în mod curent și dispozitivele țintă își ajustează curenții respectivi astfel încât toate fazele să împartă, în mod echitabil, curentul de sarcină.

Sursa de alimentare de tip “inverting buckboost” cu patru faze intercalate, prezentată în figura 4, este potrivită pentru aplicații care necesită cantități mari de energie. Semnalele CSIO+ și CSIO- conectează cele două controlere, iar pinii SYNC sunt conectați pentru a asigura sincronizarea ceasului pentru schema de intercalare a fazelor cu faze coordonate. MAX15258 este un convertor “boost” de joasă frecvență.

Figura 5 Eficiența în funcție de curentul de sarcină de ieșire pentru un proiect de referință de 800W bazat pe MAX15258 CL.

Acest lucru reduce sursa principală de pierderi de putere a convertoarelor: pierderile de comutare.

Deoarece fiecare convertor operează în zona sa cu pierderi reduse la frecvență joasă, acest lucru oferă o putere de ieșire ridicată la o frecvență totală echivalentă ridicată. Acest lucru îl face să fie dispozitivul de referință pentru conversia de -48VDC

Operând cu un ciclu de funcționare stabil, acesta obține o putere de ieșire ridicată cu o eficiență extrem de mare. Figura 5 prezintă curbele de eficiență ale unui proiect de referință de 800 W bazat pe un dispozitiv MAX15258 cuplat prin inductor, pentru diferite combinații de VIN și VOUT. Ca urmare a pierderilor de conducție reduse, graficele arată clar cifre de eficiență de peste 98%.

CONCLUZIE

Sursele de alimentare joacă un rol important în industria telecomunicațiilor. Datorită abilității lor de a atinge un randament ridicat și de a minimiza pierderile de putere, convertoarele ACFC (Active Clamp Forward Converters) sunt preferate în proiectele de surse de alimentare din domeniul telecomunicațiilor. Totuși, limitările inerente pot împiedica eficacitatea lor în anumite circumstanțe. Pentru a depăși aceste deficiențe, a apărut o nouă generație de tehnologii de alimentare, care oferă o eficiență sporită, o densitate de putere crescută și mecanisme de control simplificate. În industria telecomunicațiilor, aceste soluții noi deschid calea pentru surse de alimentare mai evoluate și mai optimizate.

Despre autor

Rolf Horn este inginer de aplicații și face parte din grupul European de Asistență Tehnică din 2014, având responsabilitatea principală de a răspunde la întrebările venite din partea clienților finali din EMEA referitoare la Dezvoltare și Inginerie. Înainte de DigiKey, el a lucrat la mai mulți producători din zona semiconductorilor, cu accent pe sistemele embedded ce conțin FPGA-uri, microcontrolere și procesoare pentru aplicații industriale și auto. Rolf este licențiat în inginerie electrică și electronică la Universitatea de Științe Aplicate din Munchen, Bavaria.

■ DigiKey www.digikey.ro

Electronica Azi nr. 4 (284)/2024 12
telecomunicații
©
ADI

RZ/V2H

Procesor AI de ultimă generație, extrem de eficient energetic, destinat roboților autonomi

Renesas

Prezentare generală

Pe măsură ce populația activă se reduce datorită scăderii ratei natalității și a creșterii ponderii populației în vârstă, procesarea avansată bazată pe inteligență artificială (AI) – de exemplu, recunoașterea mediului înconjurător, luarea de decizii privind acțiunile necesare și controlul mișcării – se va impune în diverse domenii ale societății, precum în fabrici, activități logistice, asistență medicală, roboți de serviciu care operează în orașe și camere de supraveghere.

Sistemele vor trebui să asigure procesarea avansată a inteligenței artificiale (AI) în timp real în diferite tipuri de programe. Mai precis, sistemul trebuie să fie încorporat în dispozitiv pentru a permite un răspuns rapid la mediul său care se află într-o continuă schimbare.

Articolul prezintă modul în care RZ/V2H rezolvă provocările legate de generarea de căldură, permite o viteză mare de procesare în timp real și atinge o performanță mai mare cu un consum mai mic de energie pentru produsele echipate cu inteligență artificială.

Totodată, cipurile AI vor trebui să consume mai puțină energie în timp ce efectuează procesări AI avansate în interiorul dispozitivelor embedded, deoarece există limitări stricte în ceea ce privește generarea de căldură. Pentru a răspunde acestor nevoi de pe piață, Renesas a dezvoltat DRP-AI3 (“Dynamically Reconfigurable Processor for AI3”) ca accelerator AI pentru procesarea de mare viteză a inferențelor AI, care combină consumul redus de energie și flexibilitatea cerută de dispozitivele edge (periferice). Această tehnologie de procesor accelerator reconfigurabil pentru AI, cultivată de-a lungul mai multor ani, este încorporată în seria RZ/V de microprocesoare destinate aplicațiilor AI.

RZ/V2H este un produs de ultimă generație din seria RZ/V, care atinge o eficiență energetică

de aproximativ 10 ori mai mare decât cea a produselor anterioare. RZ/V2H este capabil să răspundă evoluției ulterioare a AI și cerințelor sofisticate ale aplicațiilor, precum cele pentru roboți.

Acceleratorul DRP-AI3 procesează eficient modelele AI de “pruning” Pruning-ul este o tehnică obișnuită pentru îmbunătățirea eficienței procesării AI, aceasta eliminând calculele care nu afectează semnificativ precizia recunoașterii. Totuși, se întâmplă frecvent ca asemenea calcule, considerate neesențiale în ceea ce privește precizia recunoașterii, să apară, aleatoriu, în modelele AI. Acest lucru creează o discrepanță între paralelismul procesării hardware-ului și caracterul aleatoriu al pruning-ului, ceea ce face ca procesarea să fie ineficientă.

Electronica Azi nr. 4 (284)/2024 14

Pentru a rezolva această problemă, Renesas a optimizat acceleratorul său unic de inteligență artificială bazat pe DRP (DRP-AI) pentru pruning. Analizând relația dintre caracteristicile modelului de pruning și o metodă de pruning în ceea ce privește acu ratețea recunoașterii în modelele AI tipice de recunoaștere a imaginilor (modele CNN), Renesas a identificat structura hardware a unui accelerator AI care poate atinge

atât o acuratețe înaltă a recunoașterii, cât și o rată eficientă de pruning și a aplicat-o la proiectarea DRP-AI3. În plus, a fost dezvoltat un software pentru a reduce greutatea modelelor AI optimizate pentru acest DRPAI3. Software-ul convertește configurația modelului de pruning aleatoriu în calcul paralel foarte eficient, ceea ce duce la o procesare AI de viteză mai mare. În particular, tehnologia de pruning extrem de flexibilă de la Renesas (tehnologie de pruning N:M flexibilă), care poate modifica dinamic numărul de cicluri ca răspuns la modificările ratei locale de pruning în modelele AI, permite un control fin al ratei de pruning în funcție de consumul de energie, viteza de operare și precizia de recunoaștere solicitate de utilizatori.

Caracteristicile unei arhitecturi heterogene în care DRP-AI3, DRP și procesoarele funcționează împreună.

• Procesare “multi-threaded” și “pipeline” cu accelerator AI (DRP-AI3), DRP și CPU-uri

• Aplicații robotice cu jitter redus și viteză mare cu DRP (hardware cablat logic, reconfigurabil dinamic)

Roboții destinați serviciilor, de exemplu, au nevoie de procesare AI avansată pentru a recunoaște mediul înconjurător. Pe de altă parte, procesarea bazată pe algoritmi care nu utilizează AI este, de asemenea, necesară pentru a decide și controla comportamentul robotului. Totuși, procesoarele embedded (CPU) actuale nu dispun de resurse suficiente pentru a efectua în timp real toate aceste forme diferite de procesare. Renesas a rezolvat problema prin dezvoltarea unei arhitecturi heterogene, care permite procesorului reconfigurabil dinamic (DRP), acceleratorului AI (DRP-AI3) și unității centrale (CPU) să lucreze împreună.

După cum se observă în figura 1, procesorul reconfigurabil dinamic (DRP) poate executa aplicații în timp ce comută dinamic configurația de conectare a circuitelor unităților aritmetice de pe cip la fiecare semnal de ceas, în funcție de conținutul care urmează să fie procesat.

Deoarece sunt utilizate doar circuitele aritmetice necesare, DRP-ul consumă mai puțină energie decât în cazul procesării prin CPU și poate atinge o viteză mai mare.

În plus, în comparație cu procesoarele, unde accesările frecvente ale memoriei externe datorate ratării memoriei cache și altor cauze vor degrada performanța, DRP poate construi din timp căile de date necesare în hardware, ceea ce duce la o degradare mai mică a performanței și la o variație mai mică a vitezei de operare (jitter) ca urmare a accesărilor de memorie.

DRP are, de asemenea, o funcție reconfigurabilă dinamic care schimbă informațiile de conectare a circuitului de fiecare dată când se schimbă algoritmul, permițând procesarea cu resurse hardware limitate, chiar și în aplicațiile robotice care necesită procesarea mai multor algoritmi.

DRP este deosebit de eficient în procesarea fluxurilor de date, cum ar fi recunoașterea imaginilor, unde paralelizarea și pipeliningul îmbunătățesc direct performanța. Pe de altă parte, programe precum cele de decizie și control al comportamentului robotului necesită procesare în timp ce se schimbă condițiile și detalii de procesare ca răspuns la schimbările din mediul înconjurător. Este posibil ca procesarea software la nivelul CPU să fie mai potrivită pentru aceasta decât procesarea hardware, cum ar fi în cazul DRP. Este important să se distribuie procesarea în locurile potrivite și să se opereze coordonat. ⮞

15 www.electronica-azi.ro
© Renesas Caracteristicile unui procesor flexibil reconfigurabil dinamic (DRP). Figura 1 TEHNOLOGIE MICROPROCESOARE

Tehnologia de arhitectură heterogenă de la Renesas permite ca DRP și CPU să lucreze împreună. O prezentare generală a arhitecturii microprocesorului și a acceleratorului AI (DRP-AI3) este ilustrată în figura 2.

de 80 TOPS în comparație cu modelele înainte de pruning. Această performanță este de aproximativ 80 de ori mai mare decât performanța de procesare a produselor RZ/V anterioare, o îmbunătățire

În cazul microprocesoarelor AI (AI-MPU), o parte a programului de procesare a imaginilor este transferată către DRP, contribuind astfel la îmbunătățirea timpului total de procesare a sistemului; (figura 4).

Configurație de arhitectură heterogenă bazată pe DRP-AI3.

Aplicațiile robotice utilizează o combinație sofisticată de algoritmi de recunoaștere a imaginilor bazate pe inteligență artificială și de algoritmi de decizie și de control fără inteligență artificială.

Prin urmare, o configurație cu un DRP pentru procesarea AI (DRP-AI3) și un DRP pentru algoritmi non-AI va crește semnificativ randamentul aplicației robotice.

Evaluarea rezultatelor

1 EVALUAREA PERFORMANȚELOR DE PROCESARE A MODELULUI AI

RZ/V2H echipat cu această tehnologie a atins un maxim de 8 TOPS (8 trilioane de operații de sumă de produse pe secundă) pentru performanța de procesare a acceleratorului AI. În plus, pentru modelele AI care au fost supuse procesului de pruning, numărul de cicluri de operare poate fi redus proporțional cu gradul de pruning, obținându-se astfel performanțe de procesare a modelelor AI echivalente cu un maxim

semnificativă a performanței care poate ține suficient de mult pasul cu evoluția rapidă a AI (figura 3). Odată cu accelerarea procesării AI, timpul de procesare pentru procesarea imaginilor pe bază de algoritmi fără AI, cum ar fi procesarea pre- și post-AI, se transformă într-un relativ blocaj.

3

Comparație între performanțele de vârf măsurate ale DRP-AI3

© Renesas

În ceea ce privește eficiența energetică, evaluarea performanțelor acceleratorului AI a demonstrat o eficiență energetică la cel mai înalt nivel din lume (aproximativ 10 TOPS per watt) la rularea principalelor modele AI; (figura 5)

Totodată, s-a demonstrat că aceeași procesare AI în timp real poate fi efectuată pe o placă de evaluare echipată cu RZ/V2H, fără ventilator, la temperaturi comparabile cu cele ale produselor concurente echipate cu ventilatoare; (figura 6)

2 EXEMPLE DE APLICAȚII PENTRU ROBOȚI

SLAM (Simultaneously Localization And Mapping – Localizare și cartografiere simultană), de exemplu, una dintre aplicațiile tipice pentru roboți, are o configurație complexă, care necesită operațiuni software multiple pentru recunoașterea poziției robotului în paralel cu recunoașterea mediului prin procesare AI.

DRP-ul Renesas permite robotului să schimbe instantaneu programele, iar operarea în

Electronica Azi nr. 4 (284)/2024 16
Figura © Renesas
⮞ RZ/V2H: Procesor AI de ultimă generație destinat roboților autonomi
Figura 2

paralel cu un accelerator AI și CPU s-a dovedit a fi de aproximativ 17 ori mai rapidă în comparație cu operarea doar a unității centrale (CPU), în timp ce consumul de energie a fost redus la 1/12 din nivelul operării doar cu unitatea centrală.

Concluzie

Renesas a dezvoltat dispozitivul RZ/V2H, un microprocesor AI unic, care combină consumul redus de putere și flexibilitatea cerute de punctele finale, alături de capabilități de optimizare a modelelor AI prin

tehnologia de pruning (tehnică de eliminare (sau omitere) a anumitor părți ale modelelor AI considerate redundante sau neesențiale), fiind de 10 ori mai eficient din punct de vedere energetic (10 TOPS/W) decât produsele anterioare.

Arhitectura heterogenă accelerează procesarea de recunoaștere a imaginilor (măsurată pe cipul de testare).

Eficiența energetică a modelelor AI reale (măsurată pe cipul de testare).

Comparație între o placă RZ/V2H fără ventilator și un GPU cu ventilator în ceea ce privește generarea de căldură.

© Renesas

© Renesas

© Renesas

Renesas va lansa produse în timp util, în concordanță cu evoluția AI, care se preconizează că va fi din ce în ce mai sofisticată și va contribui, totodată, la implementarea unor sisteme capabile să răspundă dispozitivelor finale (end-points) inteligent și în timp real.

Informații suplimentare

• RZ/V2H: https://www.renesas.com/rzv2h

• DRP-AI: Acceleratorul AI brevetat de Renesas – combină performanța înaltă a inferenței AI cu un consum redus de energie

■ Renesas www.renesas.com

17 www.electronica-azi.ro
Figura 4 Figura 5
TEHNOLOGIE MICROPROCESOARE
Figura 6

Senzor CO2 pentru monitorizarea calității aerului în automobilele electrice

Creșterea eficienței sistemelor de aer condiționat

Autor:

Edgar Schäfer, Field Application Engineer

Automotive Business Unit (ABU) Rutronik

Printre cele mai mari provocări cu care se confruntă utilizatorii de vehicule electrice se numără durata de viață și autonomia bateriei. O modalitate de a le crește pe amândouă este îmbunătățirea eficienței întregului vehicul. Însă, există consumatori majori în vehicul care împiedică procesul. Unul dintre aceștia este sistemul de aer condiționat. Grupul motopropulsor electric are mai puține pierderi de putere decât un motor cu combustie internă și, prin urmare, dispune de mai puțină căldură reziduală care ar putea fi folosită pentru a încălzi interiorul. Ceea ce înseamnă că, în cazul vehiculelor electrice, este necesară o încălzire electrică suplimentară pentru a atinge sau a menține temperatura dorită.

Modalități de realizare a unui sistem de aer condiționat eficient O modalitate de a crește eficiența sistemului de aer condiționat este reutilizarea aerului din interior (recirculare).

În timpul iernii, aerul cald este reîncălzit, în timp ce vara, aerul condiționat este răcit din nou și reintrodus în interior. Deoarece trebuie acoperită doar o diferență mică de temperatură, este nevoie de mai puțină energie.

Cum contribuie senzorii de CO2 din autovehiculele electrice la menținerea unei calități sănătoase a aerului în interiorul vehiculului, prelungind în același timp durata de viață și au tonomia bateriei.

Un dezavantaj major al acestei metode este că nu se introduce aer proaspăt în interior. Dacă aerul utilizat nu este împrospătat, nivelul de CO2 crește, iar calitatea aerului

din interiorul vehiculului se deteriorează treptat. Rezultatul ar putea provoca dureri de cap, oboseală și o experiență de conducere nu tocmai plăcută.

Senzorul de CO2 Xensiv PAS de la Infineon se bazează pe tehnologia PAS.

Electronica Azi nr. 4 (284)/2024 18
© summerphotos
©Infineon
Figura 1

Acest lucru reprezintă o sursă potențială de pericol în traficul rutier, fiind necesare măsuri de ventilație în cazul în care nivelurile de CO2 depășesc 1000 ppm.

O soluție este utilizarea senzorilor de CO2 pentru monitorizare. Atunci când sunt integrați în sistemul de aer condiționat al vehiculului, aceștia supraveghează calitatea aerului din interiorul acestuia. În cazul în care valorile CO2 sunt prea ridicate, se poate emite un avertisment sau se poate introduce automat aer proaspăt pentru a menține o calitate sănătoasă a aerului.

Alegerea senzorului adecvat în cazul aplicațiilor pentru vehicule electrice depinde de mai mulți factori. Printre aceștia se numără dimensiunea vehiculului, domeniul de măsurare dorit și tipul de măsurare. În plus, dimensiunile, performanța și costul senzorilor sunt decisive.

Senzor de CO2 mic și precis

Un senzor de CO2 cu un factor de formă deosebit de mic (14 mm × 13,8 mm × 7,5 mm) este Xensiv PAS de la Infineon (Figura 1).

Acesta reduce spațiul necesar cu peste 75% în comparație cu senzorii de CO2 disponibili în comerț.

În același timp, acesta oferă măsurători precise ale CO2 pe baza tehnologiei MEMS. De exemplu, pe o placă PCB, senzorul de CO2 Xensiv PAS integrează un convertor fotoacustic, care include un detector, o sursă de infraroșu și un filtru optic, un microcontroler

pentru procesarea semnalelor și algoritmilor și un cip MOSFET pentru a comanda sursa de infraroșu. Microcontrolerul integrat efectuează calculele ppm, precum și algoritmi avansați de compensare și configurare. Rezultatul este conținutul real de CO2 și nu doar o corelație. În plus, sunt disponibile diverse opțiuni de configurare (de exemplu, frecvența de măsurare, calibrarea nivelului de referință) și interfețe (UART, I2C, interfață PWM). Spectrul pentru măsurarea CO2 acoperă o gamă de la 0 ppm la 32.000 ppm. Precizia este de ±30 ppm ±3% din valoarea măsurată (citită). Furnizorul o garantează pentru intervalul de măsurare de la 400 la 5.000 ppm, ceea ce este ideal pentru această gamă de aplicații. Motivul este că o atmosferă uzuală are un conținut de CO2 de 400 ppm; valoarea din interiorul vehiculului este, de obicei, mai mare. Alte avantaje pentru clienți se regăsesc în procesul de producție. Infineon afirmă că oferă primul senzor de CO2 disponibil în capsulă SMD (variante de ambalare “tape & reel”) care respectă standardul internațional JEDEC pentru montare SMT fără plumb –pentru o asamblare ușoară, precum și pentru integrarea sistemului chiar și la volume mari de producție.

Senzorul de CO2 Xensiv PAS oferă, de asemenea, un grad ridicat de flexibilitate datorită unei game largi de opțiuni de configurare, permițând o lansare rapidă pe piață. De asemenea, este disponibil un kit

SPECTROSCOPIE FOTOACUSTICĂ (PAS)

de evaluare format din Xensiv PAS și un microcontroler din familia PSoC-4100S pentru evaluarea datelor.

Caracteristicile și capabilitățile senzorului Xensiv PAS fac din acesta alegerea ideală pentru controlul inteligent al sistemelor de climatizare din automobilele electrice.

2

Microcontrolerul PSoC 4100S Max pentru evaluarea datelor.

Pe de o parte, senzorul asigură o calitate optimă a aerului, contribuind la siguranța pasagerilor. Pe de altă parte, crește eficiența pentru îmbunătățirea duratei de viață a bateriei și a autonomiei.

■ Rutronik www.rutronik.com

Metoda PAS se bazează pe efectul fotoacustic. Moleculele de gaz absorb lumina cu o anumită lungime de undă, ceea ce le determină să se dilate. În cazul dioxidului de carbon, este vorba de lungimea de undă de 4,2 μm. Impulsurile de lumină sunt emise în succesiune rapidă de către o sursă de IR. Numai lumina cu o lungime de undă de 4,2 μm intră în camera senzorului prin intermediul unui filtru optic special adaptat la moleculele de CO2. Moleculele de CO2 din camera senzorului absorb energia. Încălzirea și răcirea rapidă provoacă dilatarea și contracția termică. Acest lucru produce o modificare a presiunii, care este detectată de detectorul MEMS foarte sensibil. Cu cât concentrația de CO2 din cameră este mai mare, cu atât semnalul este mai puternic. Semnalul este procesat de un microcontroler integrat, care transmite rezultatul în timp real sub formă de ppm (părți per milion). În vederea obținerii celor mai precise rezultate, detectorul acustic este optimizat pentru frecvențe joase, iar camera de absorbție este ecranată acustic împotriva zgomotelor externe.

19 www.electronica-azi.ro
©Infineon
TEHNOLOGIE SENZORI
Figura

Încărcarea wireless permite implementarea Industriei 4.0

CU AJUTORUL ROBOȚILOR MOBILI

Autori:

Pramit Nandy și Vijay Bapu Microchip Technology Inc

Producătorii investesc masiv în sisteme avansate de robotică mobilă în fabricile și depozitele lor (de exemplu, depozitele de livrare ale Amazon, liniile de asamblare) pentru a face cea mai mare parte a construcției, asamblării și transportului de materiale. Totuși, acești roboți mobili trebuie să fie încărcați periodic, ceea ce reprezintă o provocare din ce în ce mai mare pentru fabricile industriale. În prezent, au apărut unele îmbunătățiri în spațiul de încărcare wireless care fac ca acești roboți să fie mai flexibili, sporind, astfel, capacitatea de producție și eficiența fabricilor. Cu o combinație corectă de selecție a componentelor, de proiectare a bobinelor și de design al plăcii, încărcarea fără fir începe să schimbe regulile jocului pentru industria prelucrătoare și va avea un impact asupra întregii economii.

Cum funcționează încărcarea wireless Cele mai recente soluții de încărcare fără fir utilizează tehnici bazate pe principiul inducției electromagnetice.

Atunci când curentul alternativ trece printr-o bobină de inducție amplasată la nivelul emițătorului, se creează un câmp magnetic oscilant.

Electronica Azi nr. 4 (284)/2024 20
© Microchip Technology Evoluția industriei prelucrătoare.
1
Figura

Când acest câmp magnetic oscilant interacționează cu o bobină de inducție poziționată la receptor, se produce un curent electric alternativ în bobina din receptor (vedeți figura 2).

Sistemele de încărcare fără fir necesită o serie de componente, printre care bobina emițătorului, capacitoare de tuning, un driver pentru bobină și bobina din receptor. Alte componente includ redresoare cu diode, un convertor DC-DC, circuite și algoritmi pentru controlul emițătorului și al receptorului, precum și un circuit de încărcare a bateriei.

În exemplul prezentat mai jos, inducția electromagnetică permite sistemelor de încărcare fără fir să transfere energie de la o bază de încărcare instalată pe podeaua fabricii la o unitate de recepție instalată pe robotul mobil.

Avantajele încărcării fără fir în fabrică Sistemele moderne de încărcare fără fir, cu eficiență sporită și componente optimizate din punct de vedere al costurilor, au demonstrat că pot schimba regulile jocului în configurația unei fabrici din mai multe motive.

În primul rând, acestea îmbunătățesc productivitatea și reduc costurile de fabricație într-o varietate de moduri. Ele permit operarea continuă datorită oportunităților de încărcare (de exemplu, utilizarea timpilor de inactivitate pentru încărcare) și reduc investițiile, deoarece roboții pot fi utilizați pentru activități diversificate. De asemenea, aceste sisteme reduc intervenția umană, deoarece procesul de încărcare poate fi automatizat, precum și costurile de întreținere, întrucât conectorii și cablurile pot fi înlăturate, rezultând o soluție complet fără contact.

În al doilea rând, aceste sisteme de încărcare sporesc siguranța și securitatea. Ele elimină riscul scânteilor provocate de conectori și al scurtcircuitelor datorate contaminării sau umidității din interiorul acestora. Alte beneficii în materie de siguranță includ detectarea fiabilă de către aceste soluții a resturilor metalice și a altor obiecte străine între bobina emițătorului și cea a receptorului.

În plus, este ușor de implementat o autentificare securizată între încărcător și robot pentru a evita accesul neautorizat, iar transferul de date în timpul încărcării poate fi utilizat pentru întreținerea predictivă, cu scopul de a evita timpii morți. Printre alte beneficii se numără ușurința cu care sistemele de încărcare fără fir sunt mai ușor de întreținut și de curățat în fabrică, în comparație cu sistemele de încărcare cu fir. Aceasta este o contribuție importantă pentru o fabrică complet automatizată, reducând la minimum intervenția umană și contribuind la crearea

unui mediu mai sigur prin prevenirea răspândirii bolilor transmisibile de la un lucrător la altul, așa cum a fost cazul COVID-19).

Depășirea provocărilor legate de implementarea încărcării wireless Ținând cont de avantajele sale, tehnologia de încărcare fără fir pe o configurație de fabrică are potențialul de a duce industria prelucrătoare la un nivel superior și de a rezolva provocările dificile ale producției. Totuși, există și unele provocări legate de încărcarea fără fir. Printre acestea se numără necesitatea unei investiții relativ mari pentru a implementa infrastructura de încărcare wireless, în comparație cu încărcarea tradițională cu fir, precum și o eficiență comparativ mai scăzută, probleme legate de EMI. Există, de asemenea, unele aspecte de siguranță legate de supraîncălzire în cazul în care între bobina emițătorului și cea a receptorului se află un obiect străin. Gestionarea costurilor BOM și selecția componentelor sunt deosebit de importante. În cazul emițătorului de energie wireless, bucla critică pentru curenții în comutație într-un sistem de energie wireless de mare putere include switch-urile de putere, capacitoarele rezonante și bobina. Bucla implică tensiuni ridicate, curenți mari și frecvențe de comutare ridicate. Configurația plăcii de circuit imprimat (layout-ul PCB), amplasarea și rutarea componentelor în acest sistem de transfer de putere wireless de mare putere afectează eficiența, performanța EMI și disiparea termică, care, la rândul lor, afectează performanța și fiabilitatea sistemului.

21 www.electronica-azi.ro
© iStock-1294795475 © Microchip Technology În cazul încărcării wireless inductive, în bobina din receptor a soluției de încărcare wireless se produce un curent electric alternativ.
⮞ TEHNOLOGIE POWER / INDUSTRIE 4.0
Figura 2

Încărcarea fără fir a roboților mobili pe podeaua unei fabrici.

Există, de asemenea, provocări legate de variația parametrilor bobinei din cauza diferențelor de fabricație a acesteia. Variația de la o bobină la alta poate avea ca rezultat variații între produse, ceea ce duce la un comportament inconsecvent și la o performanță nesigură pe teren.

În timp ce dispozitivele de uz general pot fi utilizate pentru a construi o soluție de încărcare fără fir, acestea nu pot funcționa la același nivel de performanță precum alternativele cu funcții prestabilite. Soluțiile pot varia, de asemenea, în ceea ce privește costul și eficiența, în funcție de selecția componentelor și de deciziile privind layout-ul plăcii. Există multe modalități de optimizare a soluțiilor actuale de încărcare fără fir.

Construirea unei soluții optimizate Dispozitivele cu funcții prestabilite sunt folosite pentru a optimiza o soluție de încărcare fără fir, astfel încât aceasta să poată aborda provocările legate de implementarea unei alimentări fără fir sigure, fiabile și eficiente la niveluri ridicate de putere. Un pas important este optimizarea circuitelor emițătorului și receptorului soluției, care rulează algoritmi foarte specializați pentru comunicații, controlul energiei și detectarea obiectelor străine (FOD - Foreign Object Detection). Acești algoritmi se bazează pe cercetare și dezvoltare extinsă și pe numeroase brevete eliberate.

Teoretic, comunicațiile din soluția de încărcare fără fir ar trebui să fie în bandă, eliminând astfel costurile suplimentare ale sistemelor de comunicații în afara benzii. Căutați o frecvență de transfer de energie cuprinsă în jurul valorii de 100KHz. Controlul puterii ar trebui să se realizeze prin utilizarea frecvenței variabile și a ciclului de funcționare variabil al PWM care comandă invertorul cu punte completă din emițător. La niveluri ridicate de putere, FOD devine critic. În această metodă, transferul de putere este oprit timp de câteva microsecunde, iar tensiunea bobinei este măsurată cu ajutorul perifericelor și nucleului soluției. Prezența (sau nu) a unui obiect străin poate fi detectată prin calcularea pantei tensiunii bobinei atunci când FET-urile de ieșire sunt oprite. Toate componentele soluției, inclusiv controlerul, FET-urile, regulatoarele și bobinele, trebuie alese astfel încât costul lor să se încadreze în bugetul total al sistemului, care ar trebui să includă contacte metalice de înaltă calitate pentru fiabilitate într-un mediu cu umiditate sau praf. Eficiența soluției depinde atât de schema de control al puterii, cât și de o proiectare optimă a bobinelor. Un exemplu este soluția WP300 de la Microchip, al cărei design oferă o eficiență mai mare de 90% la sarcini de peste 100 Wați. Această eficiență este măsurată de la intrarea de curent continuu a emițătorului până la ieșirea de curent continuu regulată a receptorului.

Soluția poate opera la o tensiune de intrare de 12-36V DC și poate fi regulată la un interval de tensiune similar pe partea receptorului.

Layout-ul PCB-ului, amplasarea componentelor și amplasarea plăcuței de circuit imprimat în soluția de referință bazată pe WP300 au fost optimizate pentru cea mai bună performanță. PCB-ul este proiectat astfel încât secțiunile digitală, analogică și de alimentare să fie izolate, astfel încât cuplarea zgomotului să fie redusă la minimum. EMI este, de asemenea, atenuată prin utilizarea unor metode de control adecvate în emițător și utilizarea optimă a capacitoarelor de decuplare pentru a reduce zgomotul de comutare, în plus față de reducerea frecvenței de comutare. Capacitoarele de decuplare reduc cuplarea zgomotului de comutare, dar măresc pierderile, ceea ce duce la creșterea disipării termice și la pierderea eficienței. Aceste compromisuri sunt cruciale pentru a fi evaluate în vederea optimizării proiectului.

Parametrii bobinei pot fi calibrați în timpul asamblării pe linia de producție. Avantajul soluției este că datele de calibrare a bobinei sunt introduse în circuitul integrat WP300TX în timpul testării produsului. Acest lucru are ca rezultat o operare consecventă la nivelul întregului produs și o performanță fiabilă.

Electronica Azi nr. 4 (284)/2024 22
© Microchip Technology/AdobeStock_296443220
⮞ Încărcarea wireless
Figura 3

Emițător de 300W

Receptor de 300W

Diagramele bloc ale circuitelor emițătorului și receptorului optimizate pentru încărcarea fără fir.

În cele din urmă, pentru a crea o împerechere 1:1 între emițător și receptor, comunicațiile securizate pot fi incluse în bandă pentru a se asigura că sunt alimentate doar dispozitivele receptoare care sunt autentificate de către emițător.

Figura 4 include diagramele bloc ale unui controler de emițător de 300 W și ale unui controler de receptor de 300 W care au fost optimizate pentru a oferi aceste performanțe.

■ Microchip Technology www.microchip.com

Dezvoltatorii de sisteme ar trebui să lucreze cu un furnizor care oferă instrucțiuni detaliate pentru utilizarea soluțiilor sale de încărcare fără fir, inclusiv selectarea componentelor, proiectarea bobinelor și layout-ul plăcii. Furnizorii ar trebui să ofere, de asemenea, îndrumări pas cu pas pentru asigurarea unei implementări fără cusur a produsului final. Cu această abordare, dezvoltatorii pot economisi timp, pot reduce riscurile și își pot simplifica proiectele de încărcătoare wireless, astfel încât acestea să ofere întreaga promisiune a tehnologiei de inducție electromagnetică, îmbunătățindu-și în același timp productivitatea, reducând costurile de fabricație și sporind siguranța și securitatea.

23 www.electronica-azi.ro
TEHNOLOGIE POWER / INDUSTRIE 4.0 ©
Technology
Microchip
Figura 4

Stimularea creșterii în 2024

Cum arată până acum piața de distribuție pentru 2024?

Mike Slater, Vicepreședintele DigiKey pentru dezvoltarea afacerilor la nivel global, oferă in ginerilor și proiectanților o perspectivă la jumătatea anului asupra pieței.

Ne așteptăm să vedem semne de activitate de proiectare în continuare, cu mai multe lansări de produse noi și proiecte care se vor concretiza spre sfârșitul celui de-al doilea trimestru. Să sperăm că, până la sfârșitul anului, vom vedea o creștere rezonabilă a cererii de componente electronice pe măsură ce tehnologia evoluează. În 2024, vor continua să se dezvolte multe piețe verticale cheie din Europa, inclusiv energia regenerabilă, vehiculele electrice, rețelele celulare, IoT și inteligența artificială.

Prin ce se evidențiază acțiunile dumneavoastră pe piața din Europa? DigiKey continuă să investească în infrastructura, sistemele și stocurile sale pentru a sprijini toți clienții din Europa pe parcursul următorilor ani, care se anunță a fi foarte interesanți în industria noastră. Scopul DigiKey în EMEA este de a accelera progresul pentru ingineri, proiectanți și cumpărători, făcând în același timp ca interacțiunile cu DigiKey să fie ușoare și eficiente. Oferim clienților noștri europeni cea mai mare selecție din lume de componente electronice disponibile în stoc pentru expediere imediată, iar

produsele pot ajunge în mâinile clienților din Europa în doar 48 de ore.

Pe ce produse și parteneriate noi vă concentrați în prezent? Cum alegeți un nou furnizor? DigiKey dorește să aprovizioneze piața din România cu cele mai recente lansări de produse de la furnizorii europeni. DigiKey are anumite criterii și cerințe față de furnizori, printre care se numără calitatea produselor, acreditarea mărcii, respectarea standardelor din industrie, fiabilitatea, asigurarea de răspundere civilă și abilitatea de a satisface cerințele clienților.

Electronica Azi nr. 4 (284)/2024 24
© DigiKey

Pe ce servicii se pot baza clienții dumneavoastră? Cum evoluează oferta de servicii a companiei DigiKey? Dincolo de produsele care accelerează inovația tehnologică, DigiKey sprijină inginerii cu o mulțime de soluții și instrumente digitale pentru a le face munca mai eficientă. Publicăm sute de articole, bloguri, webinarii și videoclipuri pe site-ul nostru, https://www.digikey.com și avem și alte active digitale, cum ar fi TechForum pentru rezolvarea problemelor și site-ul Maker.io pentru proiecte și idei.

Am lansat, de asemenea, “Innovation Hub” ca o experiență web imersivă pentru a ajuta la inițierea inginerilor și proiectanților în ceea ce privește compania DigiKey, produsele și serviciile noastre. De asemenea, am lansat recent o nouă pagină web dedicată sectorului industrial, care se concentrează pe soluții pentru brațe robotizate, AGV-uri și benzi transportoare.

DigiKey continuă să investească în funcționalități de căutare web mai robuste și mai predictive, în niveluri mai ridicate ale stocurilor și în creșterea automatizării în depozitul DigiKey, toate acestea fiind în beneficiul clienților prin facilitarea și eficientizarea experienței de cercetare, cumpărare și livrare. ⮞

www.electronica-azi.ro
25

Pe ce scenarii tehnologice sunteți gata să pariați pentru viitor? Unde vedeți cel mai mare potențial de creștere?

Conectivitatea wireless, automatizarea și electrificarea industrială, senzorii inteligenți, soluțiile de arhitectură încrucișată și prototiparea rapidă sunt toate tendințe tehnologice cheie în acest an. Cele mai discutate tendințe din ultima vreme sunt legate de inteligența artificială și de date. Sunt multe companii care încep să exploreze terenul și să încerce lucruri care au potențialul de a schimba semnificativ modul în care ne desfășurăm activitatea pe termen lung. Suntem încântați să ajutăm inginerii, proiectanții și creatorii să accelereze progresul în aceste zone.

În Europa, continuăm să observăm performanțe bune în domeniul automatizării și controlului ecologic, al energiei, al automobilelor și transporturilor, al electrificării și al industriei aerospațiale. Pe termen lung, suntem foarte optimiști că afacerile și industria electronică vor continua să prospere în domenii pe care nu le-am văzut în trecut.

Care este strategia dumneavoastră de afaceri în Europa pentru viitor?

Dorim să subliniem cât de importante sunt România și regiunea europeană pentru compania noastră. Această zonă stimulează întotdeauna inovația și cererea. Ne concentrăm foarte atent pe o execuție superioară și pe experiența clienților noștri europeni în 2024.

Anul trecut, am adăugat o profunzime considerabilă a stocurilor pentru a oferi industriei cea mai mare disponibilitate de produse pentru expediere imediată și suntem încântați de răspunsul clienților. Am încheiat al patrulea trimestru din 2023 înregistrând peste 10% în ceea ce privește clienții noi, comparativ cu al patrulea trimestru din 2022.

Creșterea numărului de clienți pe care am înregistrat-o la sfârșitul anului 2023 se corelează direct cu intensificarea activităților privind crearea de noi proiecte pe care le-am văzut la începutul anului și reprezintă un semn pozitiv pentru viitorul DigiKey și al industriei în general.

Ce obiective de afaceri v-ați stabilit pentru 2024?

În 2024, intenționăm să valorificăm baza noastră constituită din echipe de înaltă performanță, o strategie digitală puternică și o excelență operațională superioară, care, împreună, vor impulsiona creșterea noastră în ceea ce privește stocurile, comerțul electronic, serviciile furnizorilor și noile piețe și zone geografice. Cu aceste strategii în desfășurare, ne așteptăm să creștem veniturile și numărul anual de clienți, să ne extindem cota de piață, devenind din ce în ce mai scalabili. Toate aceste progrese sunt în beneficiul clienților noștri europeni și al viitorilor noștri clienți, iar noi așteptăm cu nerăbdare să le depășim așteptările în 2024 și în anii următori.

■ DigiKey www.digikey.ro

Electronica Azi nr. 4 (284)/2024 26
© DigiKey ⮞
27 www.electronica-azi.ro

Cel mai eficient SoC wireless de până acum de la Silicon Labs cu capabilități de recoltare a energiei

Pentru a ajuta producătorii de dispozitive să construiască o soluție completă de recoltare a energiei, Silicon Labs anunță, de asemenea, parteneriatul cu e-peas, un furnizor de circuite integrate pentru gestionarea energiei (PMIC), create pentru recoltarea energiei. Prin acest parteneriat, Silicon Labs și e-peas au dezvoltat împreună două shield-uri de captare a energiei pentru noul kit de explorare xG22E de la Silicon Labs, optimizat din punct de vedere energetic.

Pentru a dezvolta mai bine în conformitate cu constrângerile impuse de recoltarea energiei, noul kit xG22E permite dezvoltatorilor să personalizeze perifericele și opțiunile de depanare care se potrivesc cel

mai bine aplicației lor și să obțină măsurători foarte precise pentru a-și construi mai bine aplicațiile și dispozitivele cu ajutorul shield-urilor de recoltare a energiei.

Fiecare dintre aceste shield-uri de recoltare a energiei este reglat și optimizat pentru diferite surse de energie și tehnologii de stocare a energiei. Acestea sunt adaptate la comandă pentru a fi montate în kitul Explorer.

Unul dintre shield-uri folosește cel mai recent dispozitiv de recoltare a energiei AEM13920 dual-harvester, de la e-peas, care îi permite să extragă energie simultan din două surse de energie distincte, cum ar fi lumina din interior sau din exterior, gradienți termici și unde electromagnetice, fără a sacrifica eficiența conversiei energiei.

Cel de-al doilea shield dezvoltat în comun se bazează pe AEM00300 de la e-peas și este dedicat recoltării de energie din surse de energie cu impulsuri aleatorii.

Silicon Labs își propune să construiască un dispozitiv care să poată aborda una dintre provocările semnificative din domeniul Ambient IoT: crearea unei platforme care să poată optimiza consumul de energie și să prelungească durata de viață.

Familia xG22E este prevăzută cu o serie de funcții menite să reducă consumul de energie și să transforme această platformă în cea mai potrivită pentru recoltarea energiei, precum:

• Pornire la rece ultra-rapidă cu consum redus de energie, pentru aplicații care pornesc de la o stare de energie zero pentru a transmite pachete de date și apoi revin rapid la starea de somn. Un dispozitiv xG22E se trezește în doar opt milisecunde și utilizează doar 150 de microjouli, adică aproximativ 0,003% din energia necesară pentru a alimenta un bec LED echivalent de 60 de wați timp de o secundă.

• Conservarea energiei prin trezire rapidă din somn profund reduce energia de trezire cu 78% în comparație cu alte dispozitive ale Silicon Labs.

• Tranziție eficientă prin modurile de energie pentru o trecere lină în și din modurile de energie prin atenuarea vârfurilor de curent sau a intrărilor de curent, care pot afecta capacitatea de stocare a energiei.

• Opțiunile multiple de trezire din modul de somn profund, cum ar fi sursele de trezire RFSense, GPIO și RTC din cel mai profund mod de somn EM4, sunt ideale pentru stocarea extinsă.

Pentru a afla mai multe despre cum să începeți să dezvoltați dispozitive IoT fără baterii folosind produsele Silicon Labs, vizitați:

• Noua pagină a Silicon Labs Energy Harvesting

• Blogul Silicon Labs pentru a afla mai multe despre captarea energiei

■ Silicon Labs | www.silabs.com

29 www.electronica-azi.ro
optimizează dezvoltarea produselor de captare a energiei
IoT
ȘTIRI
Silicon Labs
pentru

Noi concepte de alimentare necesare senzorilor periferici (edge) inteligenți

ÎNTREBARE

Tehnologia “Intelligent Edge” se răspândește în întreaga industrie, înlocuind senzorii și actuatoarele edge tradiționale. Poate această tehnologie să utilizeze surse de alimentare obișnuite?

RĂSPUNS

În unele cazuri, da, dar în majoritatea cazurilor, nu! Trebuie proiectate surse de alimentare adaptate, mai avansate.

INTRODUCERE

Domeniul surselor de alimentare pentru senzorii industriali este, în prezent, plin de inovații și de provocări. Implementarea tehnologiei “Intelligent Edge” impune o pregătire inteligentă a datelor. Acest lucru necesită inovații în ceea ce privește sursele de alimentare. În unele cazuri, senzorii “In telligent Edge” trebuie să fie alimentați

printr-un cablu torsadat, ceea ce poate fi asigurat de o soluție de alimentare SPoE (Single-pair power over Ethernet). În alte aplicații, o soluție “nanopower” ajută la economisirea energiei pentru a obține timpi de funcționare mai lungi folosind o baterie la nivelul senzorilor. În plus, unii senzori inteligenți necesită o sursă de alimentare cu zgomot foarte redus, astfel încât datele senzorilor să nu fie compromise. În sfârșit, adăugarea de senzori inteligenți la periferie va necesita o sursă de alimentare cu o densitate de putere mai mare. Motivul este acela că noii senzori trebuie să se încadreze într-un factor de formă existent.

CE ESTE “INTELLIGENT EDGE”?

Termenul “Intelligent Edge” se referă la senzorii din sistemele industriale care pot selecta și procesa datele independent. Un volum mai mic de date este transmis între

Acest articol prezintă diferite exemple de implementare a senzorilor de tip “Intelligent Edge” și modul în care sunt selectate și adaptate opțiunile de gestionare a energiei pentru a oferi cel mai bun rezultat.

Articolul va explora unele dintre soluțiile disponibile în prezent pentru astfel de senzori.

senzori și unitatea centrală de control, astfel încât transmiterea datelor este mai puțin complicată. Bineînțeles, este necesar un microcontroler pentru a procesa datele furnizate de senzori. Un exemplu simplu este un senzor optic utilizat pentru detectarea unor informații specifice.

De exemplu, acesta poate detecta persoanele care intră accidental într-o zonă de producție automatizată, punându-se, astfel, în pericol. Datele de imagine trebuie procesate astfel încât persoana să poată fi identificată fără echivoc, pentru ca mașinile să poată fi oprite rapid. Acest lucru ar trebui să servească la prevenirea rănirilor. Scopul este ca datele de imagine să fie procesate la nivelul “Intelligent Edge”.

Doar un singur semnal, care este persoana detectată în câmpul vizual al camerei, este transmis către computerul central. Transferul datelor de imagine către calculatorul central este eliminat.

Ca urmare, este necesară o lățime de bandă de transmisie mai mică, iar, pe cale de consecință, transmisia este simplificată.

Electronica Azi nr. 4 (284)/2024 30

CUM SE PROIECTEAZĂ O SOLUȚIE “INTELLIGENT EDGE”?

Prin intermediul unității de procesare suplimentare (microcontrolerul) de la nivelul “Intelligent Edge”, se creează un senzor inteligent. Totuși, această unitate are un consum mai mare de curent. Sunt necesare noi concepte pentru furnizarea unui curent mai mare necesar senzorului. Acest lucru este valabil mai ales pentru instalațiile industriale și infrastructura existente.

Soluțiile ar trebui să ofere mijloace ușoare și securizate de satisfacere a necesarului de curent mai mare și, în plus, să permită transmiterea securizată a datelor.

REALIZAREA ZONEI “INTELIGENT EDGE” (PERIFERIEI INTELIGENTE) CU UN CABLU EXISTENT CU 2 FIRE (O INTERFAȚĂ DE LA 4 mA LA 20 mA, DE EXEMPLU)

SPoE ajută la realizarea “Intelligent Edge”, deoarece poate fi utilizată ca sursă de alimentare prin intermediul unui cablu cu 2 fire. SPoE este similară alimentării PoE (Power over Ethernet), dar poate fi implementată cu un cablu existent cu 2 fire (cum ar fi o interfață de la 4 mA la 20 mA). Cu SPoE, se pot transmite până la 52W pe o distanță de 400 de metri sau până la 20W pe o distanță de până la 1 kilometru. SPoE este specificată în standardul IEEE 802.3cg.

Linia este exploatată la o tensiune de 24V sau 55V. Caracteristica specială a acestui tip de alimentare este că atât transmiterea de putere, cât și cea de date pot avea loc pe același cablu cu 2 fire. Comunicația de date se bazează pe standardul 10BASE-T1L. Figura 1 prezintă un SPoE pentru alimentarea cu până la 52W printr-un cablu unic cu 2 fire cu o lungime de până la 1 km.

Un exemplu de senzor cu consum redus de putere într-un mediu industrial, în contextul “Intelligent Edge”, este cel al senzorilor de vibrații distribuiți într-o instalație de procesare pentru a monitoriza fiecare utilaj în parte.

Vibrațiile înregistrate corespund unor frecvențe diferite și oferă o indicație dacă rulmenții și arborii mecanici mai pot fi exploatați fără probleme. Semnele timpurii de îmbătrânire pot fi identificate pe baza acestora. Astfel, poate fi redusă probabilitatea de oprire neplanificată a activelor sau de operare în afara toleranțelor specifice. O astfel de reacție este posibilă prin măsurarea precisă a vibrațiilor. Monitorizarea datelor privind vibrațiile necesită algoritmi sofisticați care evaluează cantități mari de date în timp real. Prelucrarea datelor se poate face local, chiar la punctul de implementare, sau într-o zonă centrală. În cazul evaluării centralizate, toate datele colectate de senzori trebuie transmise fie prin cablu, fie wireless prin unde radio. În multe aplicații, este avantajos să se implementeze evaluarea datelor la nivel local, chiar la nivelul senzorului. Pentru o astfel de execuție, instalațiile industriale existente pot fi echipate, pur și simplu, cu senzori de vibrații; nu trebuie să fie instalate cabluri suplimentare. Astfel, un senzor emite un semnal de avertizare definit doar dacă detectează o gamă de frecvențe în afara toleranțelor. Acest tip de senzor poate fi atașat magnetic la o mașină sau de o piesă a echipamentului pentru a transmite date prin intermediul undelor radio, adesea într-o rețea mesh. Într-o astfel de rețea, diverși senzori comunică între ei și transmit informații despre rulmentul care prezintă semne pronunțate de îmbătrânire.

Astfel, o instalație industrială poate fi echipată cu ușurință cu funcții de întreținere predictivă. Un exemplu în acest sens este tehnologia OtoSense™ Smart Motor Sensor (SMS) de la Analog Devices. Aceasta este o soluție hardware și software la cheie bazată pe inteligență artificială pentru monitorizarea bazată pe condiții. SMS OtoSense de la ADI monitorizează starea motoarelor electrice prin combinarea celor mai bune tehnologii de detecție din clasa lor cu o analiză de date de ultimă generație.

O condiție prealabilă importantă pentru un sistem funcțional este disponibilitatea unei surse de putere corespunzătoare pentru senzori. Senzorul de vibrații trebuie să asigure alimentarea cu energie nu doar pentru senzorul în sine, ci și pentru funcționarea microprocesorului local pentru evaluarea datelor, precum și a modulelor RF utilizate pentru comunicația wireless. Sistemul de senzori este proiectat pentru un consum minim de curent. Ca sursă de putere se poate folosi o baterie sau se poate opta pentru recoltarea de energie. Cele două tehnologii sunt utilizate, adesea, împreună.

Recoltarea de energie este adăugată pentru a prelungi durata de viață a bateriei. Prin urmare, bateria nu trebuie înlocuită atât de frecvent. Sunt posibile diverse surse de ali mentare pentru recoltarea energiei. În funcție de locația senzorului, pot fi utilizate celule solare, generatoare termoelectrice (TEG - Thermoelectric Generators) sau convertoare piezoelectrice. În special în instalațiile de proces industrial, apar, adesea, gradienți de temperatură care pot fi convertiți în energie electrică cu ajutorul TEG-urilor. Mișcările mecanice pot fi, de asemenea, convertite în energie electrică cu ajutorul senzorilor piezoelectrici.

www.electronica-azi.ro
31 TEHNOLOGIE SOLUȚII DE ALIMENTARE
livrează până la 52W prin intermediul unui cablu cu 2-fire cu o lungime de până la 1 km. © ADI
SPoE
Figura 1

În cazul dispozitivelor alimentate atât de la baterii, cât și prin captarea de energie, conversia optimă a tensiunii joacă un rol esențial. Eficiența ridicată este esențială. Pentru aceasta există diverse circuite integrate de gestionare a nanoenergiei.

Figura 2 prezintă un exemplu de circuit de conversie de tensiune cu MAX38650. Acesta este un regulator coborâtor cu comutație de 100 mA. Poate funcționa utilizând o tensiune de alimentare de până la 5,5V la intrare și poate furniza o tensiune de ieșire stabilizată între 1,2V și 5V. În timpul operării, regulatorul cu comutație consumă, tipic, un curent de numai 390 nA. Acesta este un curent de liniște foarte scăzut.

Tensiunea rezultată stabilește tensiunea de ieșire necesară pentru întreaga durată de operare a convertorului de tensiune. Astfel, se obține ce este mai bun din “ambele lumi”: un curent de scurgere redus în timpul operării și o tensiune de ieșire reglabilă și robustă.

SURSE DE ALIMENTARE PENTRU SEMNALE EXTREM DE MICI, CU ZGOMOT MINIM CHIAR ȘI LA FRECVENȚE JOASE

Mulți senzori pot măsura semnale cu valori extrem de mici. Pentru a preveni distorsionarea acestor semnale, trebuie utilizată o sursă de alimentare cu zgomot foarte redus.

Atunci când regulatorul cu comutație este oprit, acesta consumă doar 5 nA. Datele senzorului nu sunt achiziționate în permanență, iar comunicația este necesară doar în cazul unei defecțiuni. Prin urmare, MAX38650 poate fi, adesea, comutat în modul de economisire a energiei pentru economii suplimentare de putere.

În mod normal, orice circuit de conversie a tensiunii este prevăzut cu un pin de reacție. Pentru asigurarea unei tensiuni de ieșire regulate, este necesar un simplu divizor de tensiune. Cu toate acestea, un divizor de tensiune format din două rezistoare în serie nu are prea mult sens într-un circuit de economisire a energiei. În funcție de valorile rezistoarelor, fie fluxul de curent prin divizorul de tensiune este prea mare și duce la pierderi mari, fie valorile rezistoarelor sunt atât de mari încât nodul de reacție are o impedanță foarte mare.

Ca urmare, zgomotul se poate cupla în nodul de reacție și poate afecta direct regularizarea tensiunii necesare. Interferențele reprezintă o problemă, în special, în instalațiile industriale. După cum se observă în figura 2, MAX38650 are un pin RSEL. Acesta funcționează cu un rezistor, care stabilește tensiunea de ieșire. Atunci când MAX38650 este pornit, prin rezistorul extern trece, pentru scurt timp, un curent de 200μA.

2

Conversie de tensiune nanopower pentru senzori alimentați de la baterii.

© ADI

Sursele de interferențe conduse și radiate joacă un rol important. În timp ce interferențele conduse pot fi reduse foarte mult cu ajutorul unor circuite de filtrare suplimentare pe partea de intrare și de ieșire a regulatorului sursei de alimentare în comutație, acest lucru nu este la fel de ușor pentru sursele de semnal radiate. Un layout bun al plăcii PCB poate asigura protecția împotriva radiațiilor excesive. Chiar și atunci, există încă un zgomot rezidual în sistem. Acesta poate fi redus numai printr-o bună ecranare, adică printr-o carcasă metalică. Totuși, fabricarea unui astfel de scut necesită mult timp, pe lângă faptul că este costisitor.

Traseele de curenți pulsatori, care apar în orice sursă de alimentare cu comutație, sunt proiectate simetric, astfel încât câmpurile magnetice care apar să se anuleze în mare parte. Această tehnologie, în combinație cu tehnologia “flip-chip”, care elimină firele de legătură în circuitul integrat al regulatorului cu comutație, contribuie la reducerea considerabilă a interferențelor radiate.

Este posibilă o reducere cu până la 40 dB a interferențelor radiate. Acest lucru corespunde unei reduceri a puterii radiate de zece mii de ori.

Figura 3 prezintă designul simetric al tehnologiei Silent Switcher, unde curenții pulsatori locali, care apar simultan, sunt marcați cu verde. Curenții pulsatori generează câmpuri magnetice pulsatorii cu polarități diferite și se anulează reciproc în cea mai mare parte.

Tehnologia Silent Switcher se află acum la cea de-a treia generație. Pentru a reduce interferențele în gama de frecvențe joase, în special între 10 Hz și 100 kHz, în regulatoarele liniare cu zgomot ultra-redus se utilizează o tehnologie specială de zgomot ultra-redus. Această generație a tehnologiei Silent Switcher permite, în cazul multor aplicații, renunțarea la un regulator liniar de filtrare care ar fi trebuit să fie amplasat între regulatorul sursei de alimentare cu comutație și sarcină.

ATUNCI CÂND DIMENSIUNEA JOACĂ UN ROL CHEIE - REGULATOARE CU COMUTARE CU UN SINGUR INDUCTOR

Unii senzori trebuie poziționați în spații foarte înguste - mai ales atunci când un senzor existent trebuie înlocuit cu un senzor “Intelligent Edge” modern, în același loc. Datorită funcționalității îmbunătățite, de multe ori sunt necesare și mai multe componente electrice.

Un regulator cu comutație care utilizează tehnologia Silent Switcher® oferă o soluție foarte inteligentă pentru minimizarea interferențelor radiate.

Figura 3

Interferențe radiate minime datorită tehnologiei Silent Switcher.

© ADI

Ca urmare, trebuie găsite modalități inovatoare de reducere a dimensiunilor fizice. Un exemplu interesant din lumea conversiei de tensiune este cel al inductorului unic,

Electronica Azi nr. 4 (284)/2024 32
Figura
Senzori edge

Sursă de alimentare SIMO pentru utilizarea în cazul senzorilor extrem de mici.

cu ieșire multiplă (SIMO - Single-inductor, multiple-outlet), care permite generarea unor tensiuni de ieșire diferite cu un singur inductor. Spațiul de pe placă, care ar fi fost ocupat de mai multe inductoare, poate fi, astfel, economisit.

Figura 4 prezintă exemplul unui circuit simplu de regulator SIMO care asigură două tensiuni de ieșire foarte bine stabilizate. Mai mult, se pot genera cu ușurință tensiuni de alimentare suplimentare. Este necesar doar un singur inductor, L. Tehnologia SIMO poate fi implementată după cum urmează: Se utilizează succesiv un singur inductor pentru obținerea tuturor tensiunilor necesare de ieșire. O anumită cantitate de energie este plasată în inductor și apoi utilizată pentru a genera tensiunea VOUT1. După aceea, o altă cantitate definită de energie este plasată în inductor și utilizată pentru a genera tensiunea VOUT2 În acest fel, fiecare tensiune generată primește exact cantitatea de energie necesară pentru a o menține stabilă.

CONCLUZIE

Senzorii industriali au nevoie de surse de alimentare adaptate

Toate inovațiile din domeniul alimentării cu energie electrică descrise în acest articol arată cum pot fi alimentați optim senzorii industriali moderni. Senzorii devin din ce în ce mai inteligenți. Datele pe care aceștia le generează sunt deja evaluate local la “Intelligent Edge”.

Din ce în ce mai mulți senzori sunt utilizați în instalațiile industriale pentru a ajuta la optimizarea proceselor și pentru a minimiza timpii morți. Pentru a ține pasul cu această tendință, vor fi necesare concepte inovatoare de alimentare cu putere, cum ar fi recoltarea de energie.

■ Analog Devices www.analog.com

Despre autor

Frederik Dostal este expert în managementul energiei, cu peste 20 de ani de experiență în această industrie. După ce a studiat microelectronica la Universitatea din Erlangen, Germania, s-a alăturat companiei National Semiconductor în 2001, unde a lucrat ca inginer de aplicații de teren, dobândind multă experiență în implementarea soluțiilor de gestionare a energiei în proiectele derulate pentru clienți. În perioada în care a lucrat la National, a petrecut, de asemenea, patru ani în Phoenix, Arizona (S.U.A.), lucrând în domeniul surselor de alimentare cu comutație, în calitate de inginer de aplicații. În 2009, s-a alăturat companiei ADI (Analog Devices), unde a ocupat o serie de funcții legate de linia de produse și de suportul tehnic la nivel european, iar, în prezent, grație vastelor sale cunoștințe în materie de proiectare și aplicații, își aduce aportul în calitate de expert în gestionarea puterii. Frederik lucrează în biroul ADI din München, Germania.

Interacționați cu experții în tehnologia ADI din comunitatea noastră de asistență online.

Puneți întrebări dificile de proiectare, răsfoiți întrebările frecvente sau participați la o conversație.

Vizitați https://ez.analog.com

33 www.electronica-azi.ro
© ADI
TEHNOLOGIE SOLUȚII DE ALIMENTARE
Figura 4
Renesas prezintă noua serie de microcontrolere “entrylevel” RA0 cu cel mai bun consum de putere din clasa sa

Renesas Electronics Corporation a lansat seria de microcontrolere (MCU) RA0 bazate pe procesorul Arm® Cortex®-M23. Noile dispozitive RA0, ieftine, oferă cel mai mic consum total de energie din industrie pentru un microcontroler pe 32-biți de uz general. Dispozitivele RA0 consumă un curent de numai 84,3μA/MHz în modul activ și numai 0,82 mA în modul sleep. În plus, Renesas oferă în noile microcontrolere un mod Software Standby, care reduce consumul de putere cu încă 99 de procente, până la un minuscul 0,2 μA. Împreună cu un oscilator pe cip de mare viteză (HOCO) cu trezire rapidă, aceste microcontrolere cu consum de energie foarte redus oferă o soluție ideală pentru aplicații care includ dispozitive electronice de uz general, alimentate de la baterii, aparate mici, controlul sistemelor industriale și aplicații de automatizare a clădirilor.

Set de caracteristici optimizat pentru costuri reduse

Renesas a lansat acum primul grup din seria RA0, grupul RA0E1. Aceste dispozitive au un set de caracteristici optimizat pentru aplicații cu costuri reduse. Ele oferă o gamă largă de tensiuni de operare de la 1,6V la 5,5V, astfel încât clienții nu au nevoie de un schimbător/regulator de nivel în sistemele de 5V. Microcontrolerele RA0 integrează, de asemenea, timere, comunicații seriale, funcții analogice, funcții de siguranță și funcționalitate HMI pentru a reduce costul listei de materiale. De asemenea, este disponibilă o gamă largă de opțiuni de capsulare, inclusiv o mică capsulă QFN de 3 mm × 3 mm cu 16 terminale. În plus, oscilatorul pe cip (HOCO) de înaltă precizie (±1,0%) al noului microcontroler îmbunătățește acuratețea vitezei de transmisie și permite proiectanților să renunțe la un oscilator extern.

Spre deosebire de alte HOCO-uri, acesta menține precizia în medii de la -40°C la 105°C. Grație unei game largi de temperaturi, clienții pot evita “trimming-ul” costisitor și consumator de timp, chiar și după procesul de “reflow”.

Microcontrolerele RA0E1 funcții critice de siguranță pentru diagnosticare, precum și o bibliotecă de autotestare IEC60730. Acestea oferă, totodată, funcții de securitate, inclusiv generatorul de numere aleatoare reale (TRNG) și biblioteci AES pentru aplicații IoT, inclusiv criptare.

Noile microcontrolere din grupul RA0E1 sunt susținute de Pachetul Software Flexibil (FSP) de la Renesas. FSP permite dezvoltarea mai rapidă a aplicațiilor prin furnizarea întregului software de infrastructură necesar, inclusiv RTOS multiplu, BSP, drivere periferice, middleware, conectivitate, rețele și stive de securitate, precum și software de referință pentru a construi soluții complexe de inteligență artificială, control al motoarelor și cloud. Acesta permite clienților să integreze propriul cod moștenit și alegerea RTOS cu FSP, oferind astfel o flexibilitate totală în dezvoltarea aplicațiilor. Utilizarea FSP va facilita migrarea proiectelor RA0E1 către dispozitive RA mai mari, în cazul în care clienții doresc să facă acest lucru.

Grupul de microcontrolere RA0E1 este disponibil acum, împreună cu software-ul FSP și cu placa de prototipare rapidă RA0E1. Mostrele și kiturile pot fi comandate fie pe site-ul Renesas, fie prin intermediul distribuitorilor. Mai multe informații despre noile microcontrolere sunt disponibile la renesas.com/RA0E1. ■ Renesas Electronics www.renesas.com

Electronica Azi nr. 4 (284)/2024 34

Microchip adaugă la portofoliul

său de microcontrolere USB o protecție îmbunătățită a codului

o putere de până la 15W pentru furnizarea de energie electrică

Familia AVR® DU permite proiectanților de sisteme embedded să implementeze cu ușurință funcționalitatea USB într-o gamă mai largă de sisteme

Avantajele binecunoscute ale unei interfețe USB (Universal Serial Bus) pentru proiectele embedded includ compatibilitatea cu diverse dispozitive, protocolul de comunicație simplificat, posibilitatea de actualizare pe teren și capabilități de furnizare a energiei.

Pentru a contribui la încorporarea cu ușurință a acestor funcționalități în sistemele embedded, Microchip Technology a lansat familia de microcontrolere AVR® DU Fiind următoarea generație de microcontrolere Microchip pe 8-biți care integrează conectivitatea USB, familia AVR DU a fost proiectată pentru a oferi caracteristici de securitate îmbunătățite și o livrare de energie mai mare decât versiunile anterioare.

Microcontrolerele AVR DU suportă furniza rea de energie (Power Delivery) de până la 15W de la interfața USB, o caracteristică rar întâlnită la alte microcontrolere USB din clasa lor. Caracteristica permite încărcarea USB-C® la curenți de până la 3A la 5V, ceea ce face din aceste microcontrolere o ale gere excelentă pentru dispozitive precum băncile de alimentare portabile și jucăriile reîncărcabile.

Pentru a-și întări apărarea împotriva atacu rilor rău intenționate, familia AVR DU încor porează funcția de dezactivare a interfeței de programare și de depanare (PDID – Pro gram and Debug Interface Disable) de la Microchip.

Atunci când este activată, protecția sporită a codului are rolul de a bloca accesul la interfața de programare/depanare și de a bloca încercările neautorizate de citire, modificare sau ștergere a firmware-ului. Pentru a permite actualizări securizate ale firmware-ului, familia AVR DU utilizează Flash RWW (Read-While-Write) și, atunci când este combinată cu un bootloader securizat, proiectanții pot utiliza interfața USB pentru corectarea erorilor, rezolvarea problemelor de securitate și adăugarea de noi caracteristici fără a întrerupe funcționarea produsului.

Această funcționalitate actualizată a microcontrolerelor AVR DU a fost proiectată pentru a permite actualizări neîntrerupte, pe teren, pentru a contribui la extinderea duratei de viață a produselor.

Dezvoltatorii unei game largi de proiecte embedded, de la dispozitive portabile de fitness și electrocasnice până la aplicații agricole și industriale, pot beneficia de încorporarea în proiectele lor a ultra-eficien

este disponibilă la try.microchip.com

MPLAB® Code Configurator (MCC) conține o stivă software care suportă caracteristicile hardware pentru modulul USB al microcontrolerului AVR DU. Complet integrată în sistemul de instrumente de dezvoltare MPLAB, stiva software USB pregătită pentru producție este ușor de configurat de MCC Melody, ușurând procesul de dezvoltare și reducând timpul de lansare pe piață.

Pentru a permite și mai mult prototiparea și dezvoltarea rapidă, o placă de dezvoltare Curiosity Nano (EV59F82A), mediul de dezvoltare integrat (IDE) MPLAB X și compilatorul MPLAB XC8 sunt, de asemenea, disponibile pentru a sprijini familia AVR DU.

■ Microchip Technology www.microchip.com

35 www.electronica-azi.ro
și
ȘTIRI

Eficiența aplicațiilor de nivel înalt

DATORITĂ TEHNOLOGIEI

INOVATOARE MOSFET

Autori:

Ralf Siemieniec, Simone Mazzer, Cesar Braz, Elvir Kahrimanovic

Infineon Technologies

Apariția primelor MOSFET-uri “trench gate” (cu poartă realizată într-o structură în formă de tranșee) a marcat un moment cheie pentru adoptarea pe scară largă a tranzistoarelor cu efect de câmp în electronica de putere [2]. Mutând canalul pe verticală, dispozitivul a eliminat, practic, regiunea JFET și a redus rezistența în starea ON. Progresele în tehnologia de fabricație au crescut densitatea celulelor și, odată cu aceasta, lățimea canalului, oferind rezistențe ON cu valori din ce în ce mai mici. Totuși, această creștere a densității celulelor a generat și dezavantaje considerabile. Capacitanțele poartădrenă și poartă-sursă cresc liniar odată cu

Tehnologia MOSFET este o excelentă soluție de comutare pentru o gamă largă de aplicații cu cerințe variate, inclusiv circuite de gestionare a energiei și de acționare a motoarelor. Introducerea comercială a structurilor MOSFET cu difuzie verticală și canal lateral a oferit o alternativă atractivă la tehnologiile bipolare [1] . Însă, rezistența ridicată în starea ON (starea activă de funcționare) a limitat capabilitățile de gestionare a curentului ale acestor dispozitive și, prin urmare, utilizarea lor în aplicațiile electronice de putere.

numărul de șanțuri (tranșee), adică odată cu densitatea celulelor.

Un MOSFET este controlat exclusiv prin intermediul terminalului porții sale, astfel încât circuitul de comandă a porții trebuie să furnizeze sarcina totală a porții (QG − gate charge) necesară pentru a activa tranzistorul. În cazul aplicațiilor cu frecvență de comutare ridicată, cum ar fi SMPS, este de dorit să se obțină cea mai mică sarcină de poartă pentru a reduce proporțional pierderile de comandă. Valorile mai mari ale sarcinii poartă-drenă (QGD − gate-drain charge) au un impact asupra vitezei de tranziție (viteza cu care dispozitivul trece dintr-o stare în alta),

ceea ce duce la creșterea pierderilor de comutare, forțând apariția unor timpi morți mai lungi. Utilizarea structurilor cu compensare de sarcină, care exploatează același principiu ca și dispozitivele cu superjoncțiune, a marcat începutul unei noi ere. Primele dintre aceste circuite au utilizat o placă de câmp adânc izolată, ca o extensie a porții, pentru a permite epuizarea laterală a regiunii de drift în starea OFF. Astfel, s-a obținut o reducere substanțială a rezistenței în starea ON [3] Prin izolarea plăcii de câmp de la poartă și conectarea acesteia la sursă au fost create dispozitive cu sarcini îmbunătățite la poartă și la poartă-drenă [4] .

Electronica Azi nr. 4 (284)/2024 36

Compararea structurii tipice de MOSFET trench cu placă de câmp izolată conectată la sursă și vizualizarea de sus a layout-ului asociat cu benzi (stânga) cu noua structură MOSFET care utilizează o poartă separată și layout-ul de tip grilă al cipului (dreapta).

Când au fost lansate, aceste dispozitive au prezentat cele mai bune performanțe din clasa lor (datorită următoarelor caracteristici), devenind, în cele din urmă, un standard industrial:

• Caracteristici scăzute ale sarcinii de poartă și ale sarcinii poartă-drenă

• Viteze de comutare ridicate

• Rezistență bună la avalanșă

Noile dispozitive MOSFET ar trebui să îmbunătățească toate figurile de merit, deoarece pierderile sunt asociate atât cu sarcinile (comutație), cât și cu rezistența ON (conducție). Un nou design de celulă, care explorează o adevărată compensare tridimensională a sarcinii, îndeplinește aceste cerințe [5]

Tehnologiile MOSFET de putere, de ultimă generație, utilizează, de obicei, o placă de câmp (FP) adânc izolată, separată de electrodul de poartă de deasupra, combinată cu un aranjament în formă de benzi paralele (figura 1, stânga). Noua abordare separă șanțul (trench-ul) plăcii de câmp (care formează acum o structură în formă de ac) de poartă (care formează acum o grilă care înconjoară acele, figura 1, dreapta). Acest lucru mărește suprafața de siliciu pentru conducția de curent și reduce rezistența generală în starea ON.

Pentru a reduce și mai mult valorile FOMG = RDS(on) × QG și FOMGD = RDS(on) × QGD, șanțul porții este complet reproiectat, reducând la minimum extinderea sa laterală. Cu toate acestea, dimensiunile reduse ale porții constituie o provocare, deoarece utilizarea polisiliciului ca material pentru poartă duce la rezistențe interne de poartă inacceptabil de mari. Abordarea standard pentru rezolvarea acestei probleme constă în introducerea unor “degete de poartă”(gate fingers) pentru a scurta lungimea elementelor de poartă, reducând astfel rezistența totală distribuită a porții. Din păcate, aceste structuri tip “deget” consumă spațiu în detrimentul suprafeței active disponibile pentru conducția de curent. Astfel, prin introducerea “degetelor de poartă” se va reduce rezistența internă a porții, dar va crește rezistența în starea activă a cipului. Pentru a evita această risipă de suprafață, se introduce un sistem de poartă metalică pentru a reduce rezistența internă a porții și pentru a îmbunătăți semnificativ uniformitatea rezistenței de poartă pe cip.

Împreună cu conectarea directă a plăcilor de câmp la structura de metal a sursei, se realizează o nouă configurație a dispozitivului. Aceasta asigură o tranziție rapidă și omogenă la conectare și deconectare, minimizând pierderile de comutare și reducând

riscul unei conectări parazite nedorite (dV/dt) a MOSFET-ului. De asemenea, conectarea directă a plăcilor de câmp elimină, practic, orice rezistență în serie cu capacitanța de ieșire, minimizând pierderile de conducție în timpul încărcării și descărcării.

Figura 2 rezumă îmbunătățirile remarcabile ale parametrilor dispozitivului pentru diferite clase de tensiune față de tehnologia predecesoare. Datorită noului design avansat al celulei, rezistența ON a dispozitivului este redusă semnificativ, permițând un curent mult mai mare pentru aceeași amprentă a capsulei. De asemenea, ingineria inovatoare “gate trench” pentru noul dispozitiv îmbunătățește considerabil atât capacitanțele specifice poartă- cât și poartă-drenă, reflectate în cifrele de merit respective: FOMG și FOMGD Reducerea FOMG ajută la obținerea unor eficiențe mai bune, în special în condiții de sarcină redusă, datorită reducerii pierderilor de comandă. Acest lucru este deosebit de important pentru un SMPS care operează la frecvențe de comutare ridicate și în aplicații precum acționările motoarelor cu un număr mare de MOSFET-uri conectate în paralel. În acest caz, sarcina redusă a porții relaxează, totodată, cerințele privind capabilitatea de curent a driverului de poartă.

37 www.electronica-azi.ro Îmbunătățirea parametrilor cheie de performanță pentru cele mai bune dispozitive de 80V, 100V și 200V din clasa lor.
© Infineon Technologies
Figura 2
© Infineon Technologies ⮞ TEHNOLOGIE TRANZISTOARE MOSFET
Figura 1

de nivel înalt, datorită tehnologiei MOSFET

În plus un QGD scăzut permite tranziții rapide de comutare, reducând pierderile de comutare. În cazul noii tehnologii de 200V, este importantă și reducerea sarcinii de recuperare inversă în raport cu tehnologia generației anterioare. Acest lucru este esențial pentru:

• Reducerea pierderilor de comutare

• Îmbunătățirea comportamentului EMI

• Asigurarea unei robusteți ridicate a comutării

Convertoarele DC-DC sunt folosite pe scară largă în sistemele de alimentare pentru telecomunicații și comunicații de date. În general, acestea sunt utilizate pe post de convertoare IBC (Intermediate Bus Converters) DC-DC izolate în lanțul global de conversie, de la o intrare nominală de 48V. Aceste convertoare reduc tensiunea de linie la o tensiune intermediară, cum ar fi 12V, pentru a alimenta convertoarele de la punctul de sarcină (PoL − Point-of-load) din aval. Datorită îmbunătățirii continue a tehnologiei MOSFET, densitatea de putere a crescut

suficient pentru ca un IBC regulat, cu un factor de formă standard de un sfert de cărămidă (quarter-brick), să furnizeze continuu o putere de până la 1kW. În centrele de date moderne, busul de distribuție de tensiune nominală de 48V variază între 40V și 60V. Topologia LLC rezonantă (figura 3, stânga) este o alegere populară pentru IBC-uri, permițând o conversie de înaltă eficiență cu o densitate de putere ridicată [6]. Operând cu o frecvență de comutare fixă, IBC LLC se comportă ca un transformator de curent continuu (DCX − DC transformer) realizând o conversie descendentă cu raport fix (de exemplu, 4:1). Convertorul LLC DCX atinge comutația la tensiune zero (ZVS − Zero-Voltage Switching) în switch-urile de pe partea primară Q1 până la Q4, indiferent de nivelul sarcinii de ieșire. ZVS se obține prin intermediul inductanței magnetizante a transformatorului LMAG Valoarea acesteia este definită ținând cont de capacitanța de ieșire COSS a MOSFETurilor, deoarece curentul de magnetizare

Parametru Valoare

Raportul de transformare a transformatorului 4:1

Frecvența de rezonanță a convertorului LLC 310kHz

ILMAG trebuie să încarce și să descarce complet COSS-ul pe durata timpului mort. Această condiție trebuie să fie îndeplinită pe întregul domeniu de tensiune de intrare, asigurând că toate MOSFET-urile de pe partea primară funcționează în comutație soft. Fiecare MOSFET din puntea completă este comutat la un raport de ciclu de funcționare constant de 50% (minus timpul mort).

Inductorul LR formează un circuit rezonant în serie cu capacitorul rezonant CR, generând un curent cvasi-sinusoidal alimentat prin transformator pe partea secundară, rectificat de etapele de rectificare sincronă SR1 − SR4. MOSFET-urile SR operează în comutație ZVS și ZCS (Zero-Current Switching), eliminând, practic, majoritatea pierderilor asociate cu comutația lor.

Figura 3 (dreapta) prezintă placa de testare de 1kW utilizată, cu un factor de formă standard de un sfert de cărămidă, cu parametrii detaliați în tabelul 1.

MOSFET-uri în punte completă utilizate în partea primară ISC014N08NM6, 80V, PQFN 5 mm × 6 mm, RDS(on),max = 1.45mΩ

MOSFET-uri în punte completă utilizate în partea secundară

IQE006NE2LM5, 25V, PQFN 3.3 mm × 3.3 mm Source-Down, RDS(on),max = 0.65mΩ, perechi paralele

Tabelul 1: Parametrii plăcii de testare de 1kW cu MOSFET-uri din noua tehnologie, utilizate în partea primară a circuitului

Schema bloc a dispozitivului IBC LLC IBC de 1 kW 4:1 și vedere 3D a plăcii standard, de un sfert de cărămidă.

Comparație între eficiența obținută și temperaturile dispozitivului pentru LLC IBC la VIN = 54V.

Electronica Azi nr. 4 (284)/2024 38
⮞ Eficiența aplicațiilor
© Infineon Technologies © Infineon Technologies
Infineon Technologies
Figura 3
©
Figura 4

Schema bloc de principiu a unei faze a convertorului DC-DC “buck-boost” inversor și o vedere a plăcii de evaluare.

Comparația eficienței și a pierderilor într-o topologie “buck-boost” inversoare ZVS de 600W (VIN = -48V, VOUT = 12V, fSW = 200kHz).

Parametrii îmbunătățiți ai dispozitivului permit înlocuirea a două MOSFET-uri de putere OptiMOS™ 5 BSC030N08NS5 montate în paralel și situate pe partea primară a punții complete cu câte un MOSFET de putere OptiMOS 6 ISC014N08NM6. Figura 4 compară eficiența și temperaturile dispozitivelor. Datorită noilor dispozitive, eficiența globală se îmbunătățește pe întreaga gamă de curent de ieșire, cu o creștere a vârfului cu aproape 0,8 procente la sarcină redusă. Deși se utilizează un singur dispozitiv în loc de două, temperatura capsulei scade și ea.

Îmbunătățirea eficienței provine din sarcinile mai mici aplicate pe poartă și pe poartădrenă și din rezistența internă în serie, practic eliminată, în raport cu capacitanța de ieșire. LLC evită pierderile datorită sarcinii stocate în capacitanța de ieșire a MOSFET-ului, deoarece această sarcină oscilează de la un MOSFET la celălalt în loc să fie disipată în timpul unei activări bruște a dispozitivului.

Totuși, acest curent de oscilație cauzează pierderi de conducție datorită traseelor de pe PCB, a înfășurărilor transformatorului și a rezistenței serie echivalente interne conectate la capacitanța de ieșire a MOSFET-ului, aceasta din urmă fiind redusă masiv cu noile dispozitive.

Convertoarele DC-DC “buck-boost” cu inversare din sistemele de alimentare de -48V pentru telecomunicații sunt utilizate pentru alimentarea amplificatoarelor de putere RF (RFPA − RF power amplifier), care au nevoie de tensiuni de alimentare de la +28V (pentru utilizarea în RFPA LDMOS) până la +50V (pentru utilizarea în RFPA GaN).

Placa de evaluare investigată oferă o tensiune de ieșire de 12V, potrivită pentru echipamentele de telecomunicații, cu excepția RFPA-urilor și a celor care nu necesită izolare funcțională/de siguranță. Această configurație necesită MOSFET-uri cu o tensiune de blocare de 100V, ceea ce o transformă întrun mijloc excelent de a studia performanța noului MOSFET OptiMOS 6 100V într-o topologie de comutare soft.

Placa, bazată pe un convertor “buck-boost” inversat intercalat (cu două faze), livrează până la 600W de la o tensiune de intrare cuprinsă între -36V și -60V. Figura 5 prezintă schema electrică de principiu și placa rezultată.

Proiectul utilizează un circuit auxiliar inovator de limitare activă (element de clampare) care transferă sarcina de recuperare inversă QRR de la MOSFET-urile redresoare sincrone Q2 și Q4 către ieșire într-un mod nedisipativ. Acest lucru permite activarea ZVS pentru switch-urile de control Q1 și Q3. Circuitul de limitare (clampare) reduce pierderile globale de comutare din unitate, permițând utilizarea celor mai bune dispozitive din clasa lor cu cea mai mică rezistență ON și susținând o creștere spectaculoasă a densității de putere [7]

Figura 6 compară randamentele măsurate la versiunea anterioară OptiMOS 5 BSC027N10NS5 și la noul MOSFET OptiMOS 6 100V ISC022N10NM6.

39 www.electronica-azi.ro
©
Technologies
Figura 5
Infineon
©
Technologies © Infineon Technologies
Infineon
TEHNOLOGIE TRANZISTOARE MOSFET ⮞
Figura 6

Parametru

Tabelul 2: Cea mai bună rezistență ON din clasa dispozitivelor OptiMOS™

Rezultatele ilustrează foarte clar impactul uriaș al acestei tehnologii avansate, cu o creștere impresionantă a eficienței cu până la 1%. Eficiența mai mare este corelată cu pierderile mai mici de 7W, ceea ce indică o creștere a densității de putere cu 15 procente. Această reducere a pierderilor se datorează rezistenței ON mai mici, sarcinii de poartă mai mici și sarcinii de recuperare inversă mai mici transferate la ieșire de către circuitul de fixare (clampare) ZVS activ.

Valoare

Frecvența de comutare 10 kHz

Timp mort ~1 μs

Curent de fază al sarcinii motorului 160 Arms

Tabelul 3: Condiții de testare

Performanța celei mai recente tehnologii OptiMOS 6 200V în condiții de comutare dură este investigată într-o aplicație de comandă a motorului. Invertorul modificat, disponibil în comerț − dimensionat pentru a comanda un motor de inducție 65kW AC − utilizează o topologie B6 obișnuită cu o tensiune de intrare nominală de 144V, un curent mediu de ieșire de 135 Arms și un curent de ieșire RMS de fază de 1 minut de 500 Arms.

Comparație între pierderile medii de putere/MOSFET. Figura 7

Placa de alimentare conține în total 96 de MOSFET-uri în capsulă standard TO-263-3 (D2PAK) cu 16 dispozitive montate în paralel în fiecare ramură, folosind o bază de alimentare cu substrat metalic izolat pentru un transfer termic superior cu fiabilitate și performanțe sporite.

Figura 7 prezintă pierderile medii globale pentru fiecare MOSFET, precum și pierderile separate de conducție, de pornire și de oprire. Reducerea globală a pierderilor reprezintă un procent remarcabil de 36%, toți factorii care contribuie la pierderi fiind reduși în comparație cu generația anterioară. În plus, această aplicație beneficiază de variația mult mai mică a tensiunii de prag a dispozitivelor OptiMOS 6, deoarece aceasta susține o partajare echilibrată a curentului. Mai mult, performanța semnificativ îmbunătățită nu degradează comportamentul EMI, așa cum arată figura 8 prin măsurarea emisiilor radiate conform standardului în vigoare EN 12895. Acest articol prezintă cea mai recentă familie de dispozitive MOSFET de putere de la Infineon. Noua generație cu cea mai recentă tehnologie OptiMOS oferă îmbunătățiri la toți parametrii importanți ai dispozitivelor și combină avantajele unei rezistențe ON scăzute cu o performanță superioară de comutare.

Electronica Azi nr. 4 (284)/2024 40
OptiMOS™ 6 IPB068N20NM6 6.8 mΩ OptiMOS™ 3 IPB117N20NFD 11.7 mΩ
Familie Dispozitiv Rezistența ON
⮞ Eficiența aplicațiilor de nivel înalt, datorită tehnologiei MOSFET
© Infineon Technologies

8

Măsurarea emisiilor radiate într-un circuit invertor de comandă a motorului cu noile dispozitive OptiMOS™ 6 200V.

Progresul remarcabil al performanțelor generale ale dispozitivului este permis de îmbunătățirile substanțiale la nivelul tehnologiei dispozitivelor. Aceste îmbunătățiri au culminat cu o structură unică a dispozitivului, fiind prima generație care recurge la compensarea tridimensională a sarcinii în combinație cu o grilă de poartă, utilizânduse în premieră o poartă metalică într-un MOSFET de putere de tip “trench”.

Despre autori

Noul design oferă o omogenitate de neegalat a rezistenței porții și a rezistenței plăcii de câmp pe întregul cip, îmbunătățind eficiența sistemului în aplicațiile testate în toate condițiile de sarcină prin:

• Reducerea obținută în ceea ce privește rezistența ON

• Scăderea spectaculoasă a sarcinii totale de poartă

• Sarcină redusă la nivelul poartă-drenă împreună cu o sarcină de ieșire mică

• O mai mare omogenitate din punct de vedere al comutației pe întreaga suprafață a dispozitivului

■ Infineon Technologies www.infineon.com

Ralf Siemieniec este inginer principal senior și lucrează la dezvoltarea conceptelor tehnologice pentru MOSFET-uri din siliciu și carbură de siliciu. Și-a obținut diploma de inginer și de doctor în inginerie electrică la Universitatea Tehnică din Ilmenau, Germania. Simone Mazzer este inginer de sistem la Infineon Technologies și lucrează în domeniul convertoarelor DC-DC de înaltă densitate și VRM-urilor pentru centrele de date. El a obținut diploma de master în inginerie electronică la Universitatea din Udine, Italia, în 2020.

Cesar Augusto Braz este inginer specializat în definirea produselor MOSFET de 100V și 120V. În trecut, Cesar a deținut roluri de proiectant de sisteme de alimentare SMPS și DC pentru telecomunicații. El are o diplomă de master în inginerie electronică și informatică de la Instituto Tecnologico de Aeronautica din São José dos Campos din Brazilia.

Elvir Kahrimanovic este inginer principal la Infineon Technologies, domeniul său de activitate focalizându-se asupra MOSFETurilor de medie tensiune pentru diverse aplicații. El a obținut o diplomă de master în inginerie electrică și informatică la Illinois Institute of Technology (IIT) din Chicago în 2011.

Referințe

[1] R.K. Williams, M.N. Darwish, R.A. Blanchard, R. Siemieniec, P. Rutter and Y. Kawaguchi, “The Trench Power MOSFET: Part I – History, Technology, and Prospects”, IEEE Transactions on Electron Devices, Vol. 64, No. 3, pp. 674-691, 2017

[2] H.-R. Chang, R. D. Black, V.A.K. Temple, W. Tantraporn, and B.J. Baliga, “Self-aligned UMOSFET’s with a specific on-resistance of 1 mW cm2”, IEEE Transactions on Electron Devices, Vol. ED-34, no. 11, pp. 2329–2334, 1987

[3] J. Ejury, F. Hirler and J. Larik, “New P-Channel MOSFET Achieves Conventional N-Channel MOSFET Performance”, Proc. PCIM, Nuremberg, Germany, 2001

[4] A. Schlögl, F. Hirler, J. Ropohl, U. Hiller, M. Rösch, N. Soufi-Amlashi and R. Siemieniec, “A new robust power MOSFET family in the voltage range 80 V – 150 V with superior low RDS(on), excellent switching properties and improved body diode”, Proc. EPE, Dresden, Germany, 2005

[5] R. Siemieniec, M. Hutzler, C. Braz, T. Naeve, E. Pree, H. Hofer, I. Neumann and D. Laforet, “A new power MOSFET technology achieves a further milestone in efficiency”, Proc. EPE, Hannover, Germany, 2022

[6] B. Yang, F.C. Lee, A.J. Zhang, and G. Huang: LLC resonant converter for front end DC/DC conversion, APEC 2002, Dallas, USA

[7] Infineon Technologies AG (2021, 8.), Application note: “XDPP1100 two-phase interleaved buck-boost”

41 www.electronica-azi.ro
© Infineon Technologies TEHNOLOGIE TRANZISTOARE MOSFET
Figura

Microchip Technology a preluat Neuronix AI Labs

Tehnologia inovatoare îmbunătățește soluțiile inteligente de la marginea rețelei bazate pe inteligență artificială și sporește capabilitățile rețelelor neurale

Microchip Technology a achiziționat Neuronix AI Labs pentru a-și extinde capabilitățile în domeniul soluțiilor de la marginea sistemului bazate pe inteligență artificială și eficiente din punct de vedere energetic, implementate pe dispozitive FPGA (Field Programmable Gate Array). Neuronix AI Labs oferă tehnologie de optimizare “sparsity” a rețelelor neurale (n.red.: “sparsity” se referă la ideea că nu toate conexiunile dintr-o rețea neurală trebuie să fie active sau să conțină informații relevante. Optimizarea acestor rețele neurale constă în identificarea și eliminarea conexiunilor inutile sau slabe din rețea pentru a reduce dimensiunea și complexitatea acesteia, ceea ce poate duce la o performanță mai bună și la o eficiență crescută a rețelei), permițând reducerea consumului de energie, a dimensiunilor și a calculelor pentru diverse sarcini, cum ar fi clasificarea imaginilor, detectarea obiectelor și segmentarea semantică, menținând în același timp o precizie ridicată.

Achiziția acestei tehnologii va permite companiei Microchip să dezvolte implementări edge ample și rentabile pentru componente destinate utilizării în aplicațiile de viziune computerizată pe sisteme care au constrângeri legate de costuri, dimensiuni și putere și va permite o creștere de mai multe ori a puterii de procesare AI/ML pe FPGA-uri de gamă joasă și medie.

Totodată, achiziția acestei tehnologii va permite proiectanților non-FPGA să exploateze puternicele capabilități de procesare paralelă folosind structuri standard de inteligență artificială, fără a avea cunoștințe temeinice despre fluxul de proiectare FPGA. Combinația dintre proprietatea intelectuală Neuronix AI și compilatoarele și kiturile de proiectare software existente ale Microchip permite implementarea algoritmilor AI/ML pe logica FPGA personalizabilă, fără a fi nevoie de cunoștințe de specialitate în domeniul RTL (Resistor-Transition Level) sau de o cunoaștere aprofundată a structurii FPGA de bază. Mai mult, aceasta va permite actualizarea și modernizarea CNN-urilor din mers, fără a fi nevoie de reprogramarea hardware-ului.

Pentru a afla mai multe, vizitați site-ul web al soluțiilor FPGA și SoC de la Microchip

■ Microchip Technology | www.microchip.com

Dispozitivul xG26 de

la Silicon

Labs

stabilește un nou standard în ceea ce privește performanța dispozitivelor wireless multiprotocol

Silicon Labs a anunțat noua sa familie xG26 de SoC-uri și microcontrolere wireless, cea mai performantă familie de dispozitive de până acum a liderului din industria IoT. Noua familie este formată din dispozitivul SoC multiprotocol MG26, dispozitivul SoC BG26 Bluetooth LE și microcontrolerul PG26. Toate cele trei au fost proiectate pentru a asigura protecția viitoare a IoT împotriva unora dintre cele mai exigente aplicații emergente, precum Matter, cu o cantitate dublă de memorie flash și RAM față de alte dispozitive multiprotocol de la Silicon Labs.

Pentru a ajuta proiectanții să construiască dispozitive capabile să ruleze aplicații IoT avansate, familia xG26 poate fi echipată cu:

• Capacitate dublă de Flash, RAM și GPIO în comparație cu familia de dispozitive xG24, permițând constructorilor de dispozitive IoT să dezvolte aplicații edge avansate. De asemenea, are un număr dublu de pini de intrare/ieșire de uz general (GPIO) față de xG24, permițând astfel constructorilor de dispozitive să îl conecteze la de două ori mai multe periferice pentru o mai bună integrare a sistemului.

• Calcul mai performant în format multi-nucleu cu un procesor ARM® Cortex®-M33 și nuclee dedicate pentru subsistemele radio și de securitate, ceea ce ajută la degrevarea nucleului principal pentru aplicațiile clienților.

• Accelerare hardware AI/ML încorporată, care permite o procesare de până la 8 ori mai rapidă a algoritmilor de învățare automată folosind doar 1/6 din putere, obținând o mai mare eficiență energetică.

• Securitate de top în clasa sa cu Silicon Labs Secure Vault™ și ARM TrustZone. Utilizând Silicon Labs Custom Part Manufacturing Service, dispozitivele xG26 pot fi, de asemenea, codificate cu chei de securitate proiectate de client și alte caracteristici în procesul de fabricație, ceea ce le întărește și mai mult împotriva vulnerabilităților.

Electronica Azi nr. 4 (284)/2024 42

Oferă cea mai mare combinație din industrie de Flash, RAM și GPIO pentru Matter over Thread

• Conectivitate wireless de 4 GHz bazată pe stive software dovedite, testate și certificate de Silicon Labs pentru protocoale wireless de 2,4 GHz, inclusiv Matter, Zigbee, OpenThread, Bluetooth Low Energy, Bluetooth Mesh, Proprietare și Multiprotocol, cu cel mai bun buget de legătură RF din clasa sa, care îmbunătățește raza de acțiune și reduce reluările de transmisie, oferind o experiență de utilizare mai bună, îmbunătățind în același timp durata de viață a bateriei.

Dispozitivul SoC MG26 Multiprotocol proiectat pentru a fi cel mai avansat SoC pentru Matter over Thread Silicon Labs este total dedicat Matter, tehnologie care se implementează rapid și care permite dispozitivelor să fie interoperabile la nivelul principalelor rețele și ecosisteme IoT. Silicon Labs este principalul contribuitor de cod pentru semiconductori compatibili cu Matter și al treilea cel mai mare contribuitor. Experiența dobândită în urma lucrului pentru Matter a oferit celor de la Silicon Labs o perspectivă profundă asupra a ceea ce este necesar pentru a construi un dispozitiv capabil să crească odată cu nevoile standardului Matter, pe măsură ce acesta adaugă suport pentru noi tipuri de dispozitive, îmbunătățiri de securitate și multe altele. Pentru majoritatea tipurilor de dispozitive, cerințele de cod ale Matter au crescut deja cu 6% în primele 18 luni de la lansarea Matter 1.0 în octombrie 2022.

Pentru a permite o mai mare inteligență nu numai pentru aplicațiile compatibile cu Matter, ci pentru toate aplicațiile, MG26, BG26 și PG26 utilizează, de asemenea, acceleratorul hardware Matrix Vector AI/ML brevetat de Silicon Labs. Acest nucleu dedicat este optimizat pentru învățare automată și poate procesa operații ML de până la 8 ori mai rapid, utilizând doar 1/6 din energia unui procesor embedded tradițional. Astfel, se îmbunătățește semnificativ eficiența energetică a familiei, deoarece dispozitivul poate externaliza anumite funcții de activare sau de trezire bazate pe ML către accelerator, permițând funcțiilor consumatoare de energie să intre în stare de somn și să reducă la minimum consumul bateriei.

■ Silicon Labs | www.silabs.com

BMZ lansează cutia de perete POWER2CAR

POWER2CAR este o soluție wallbox excelentă pentru locuințe, oferind proprietarilor de mașini electrice autonomie în raport cu disponibilitatea limitată și prețurile stațiilor de încărcare publice.

POWER2CAR este completarea perfectă a conceptului de locuință inteligentă în care sunt utilizate sisteme fotovoltaice.

POWER2CAR funcționează fără probleme cu invertorul hibrid

POWER2GRID de la BMZ. În combinație cu BMZ GridSwitch, POWER2CAR poate fi utilizat, de asemenea, în “modul de rezervă” în cazul în care rețeaua publică de energie electrică cedează.

POWER2CAR este, de asemenea, optimizat pentru a fi utilizat în combinație cu sistemele de stocare pentru uz casnic POWER 4HOME și HYPERION de la BMZ. Combinația completă de sistem fotovoltaic, invertor, wallbox, întrerupător de rețea și stocare casnică permite distribuirea perfectă a surplusului de energie electrică generat de sistemul fotovoltaic, în loc să fie introdus în rețeaua publică de energie electrică în condiții mai puțin atractive.

POWER2CAR, cântărește doar 3,2 kg (fără cablu) și ocupă foarte puțin spațiu, având o lățime și o înălțime de aproximativ 38 cm și o adâncime de aproximativ 18 cm. Instalarea POWER2CAR este ușoară și poate fi realizată de o singură persoană. POWER2CAR poate fi instalat aproape oriunde, până la altitudini de 3.000 m deasupra nivelului mării. Poate fi utilizat chiar și în zone cu o umiditate relativă de până la 95%.

POWER2CAR dispune de o tehnologie sofisticată în conformitate cu standardele internaționale (de siguranță) și oferă utilizatorilor caracteristici și caracteristici tehnice populare, inclusiv:

• O putere maximă de încărcare de 11 kW

• Utilizabil într-o gamă largă de temperaturi, de la -30°C la +45°C

• Autentificare RFID pentru a preveni utilizarea neautorizată (furt de energie electrică)

• Instalare ușoară de la distanță a actualizărilor de software prin Wi-Fi sau Ethernet

• Comunicație standard între stația de încărcare și vehicul în conformitate cu standardele ISO 15118

• Comunicație fără întreruperi cu întregul sistem energetic casnic prin intermediul interfeței software EEBus

• Conformitate OCPP 1.6j – cel mai comun standard de mesaje pentru cuplarea cutiilor de perete și a sistemelor de control în scopul distribuirii sarcinii și al încărcării inteligente

• Rezistență la praf și jet de apă din orice unghi conform clasei de protecție IP55.

• Rezistență la impact conform celei mai înalte clase de protecție posibile IK10.

■ BMZ Group | https://bmz-group.com

43 www.electronica-azi.ro

Noua versiune a IDE-ului NECTO de la MIKROE include compilatoarele MPLAB XC de la Microchip și

accelerează depanarea prin Wi-Fi

A fost adăugat suport pentru 100 de noi microcontrolere de la STM și Microchip

MIKROE a anunțat cea mai recentă versiune a IDE-ului său multi-arhitectural, NECTO Studio 6.1, care include, acum, compilatoarele MPLAB XC de la Microchip pentru microcontrolerele pe 8-, 16- și 32-biți. Acest lucru înseamnă că proiectanții pot crea firmware-uri complexe și pot optimiza generarea de cod pe întreaga platformă de produse Microchip.

NECTO Studio 6.1 oferă, de asemenea, o creștere cu 50% a vitezei de programare prin Wi-Fi, datorită îmbunătățirilor aduse în CODEGRIP – primul și singurul depanator/programator embedded prin Wi-Fi din lume – care au fost, de asemenea, incluse în NECTO IDE. CODEGRIP poate fi utilizat și cu o conexiune prin cablu prin intermediul portului USB-C. Alte 272 de microcontrolere de la STM și Microchip sunt, de asemenea, susținute de NECTO Studio 6.1, iar întregul mediu de dezvoltare a fost revizuit pentru a-l face mai intuitiv și pentru a îmbunătăți experiența utilizatorului.

■ MikroElektronika | www.mikroe.com

Renesas extinde

Quick Connect

Studio cu personalizare de cod în timp real, depanare la distanță și un portofoliu larg de dispozitive acceptate

Renesas Electronics Corporation a anunțat noi caracteristici și o acoperire suplimentară pentru Quick Connect Studio, o platformă de proiectare a sistemelor embedded bazată pe cloud. Quick Connect Studio permite utilizatorilor să co-optimizeze grafic hardware și software pentru a valida rapid prototipurile și a accelera dezvoltarea produselor.

Quick Connect Studio permite inginerilor să “tragă” și să plaseze grafic blocurile de dispozitiv și de proiectare în cloud pentru a-și construi soluția. După plasarea fiecărui bloc, utilizatorii pot genera, compila și construi software-ul de bază automat, ceea ce reprezintă o schimbare majoră către paradigma de dezvoltare fără cod. Astfel, crearea de software la nivel de producție este la fel de ușoară ca și cum ai pune laolaltă blocurile de construcție. Este nevoie de foarte puțină instruire sau investiție inițială. Puterea de calcul în cloud asigură o compilare rapidă, iar interfața grafică intuitivă reduce curba de învățare. Quick Connect Studio generează automat software de sistem care poate fi testat iterativ pe hardware.

Electronica Azi nr. 4 (284)/2024 44 ȘTIRI

Primul instrument de dezvoltare a sistemelor bazat pe cloud din industrie care permite realizarea rapidă de prototipuri și co-optimizarea software-ului și a hardware-ului

Renesas oferă acum utilizatorilor Quick Connect Studio posibilitatea de personalizare a codului în timp real și de depanare la distanță. Codul generat automat poate fi personalizat în timp real în browser-ul aplicației. Utilizând fermele de plăci la distanță, codul poate fi testat dinamic pe hardware-ul țintă pentru a verifica funcționarea înainte de a cumpăra sau de a construi placa fizică și de a configura sistemul de testare. Această posibilitate accelerează considerabil procesul de creare a validării conceptelor și de prototipare a soluțiilor de sistem prin elaborarea concomitentă a componentelor software și hardware ale proiectării sistemului.

Renesas oferă implementări de infrastructuri securizate multi-regiune în întreaga lume pentru o experiență uniformă a utilizatorilor, cel mai rapid răspuns și o latență redusă. Acest lucru permite extinderea automată pentru a găzdui mai mulți utilizatori simultani care să acceseze platforma oriunde și oricând.

Quick Connect Studio de la Renesas face parte din platforma Quick Connect a aceluiași producător, o platformă de hardware standardizat, cu interfețe consacrate în industrie, precum PMOD™, Arduino și MIKROE. Cu ajutorul conectorilor standard, inginerii pot combina și potrivi fără probleme microcontrolere, microprocesoare, senzori și plăci de conectivitate. În viitor, utilizatorii vor putea să se extindă dincolo de Renesas, la diferiți parteneri, cum ar fi principalii furnizori de cloud, integratorii de servicii și liderii din comunitatea open-source.

Mai multe kituri de dezvoltare, PMOD-uri și plăci periferice vor fi adăugate în permanență la platformă la adresa www.renesas.com/qcstudio.

■ Renesas Electronics | www.renesas.com

500 de plăci de dezvoltare de la producători importanți de circuite integrate dispun acum de soclul mikroBUS de la MIKROE, permițând prototiparea Click

ALEGEȚI DIN PESTE 1600 DE PLĂCI PERIFERICE SUPLIMENTARE

MIKROE a anunțat că 500 de plăci de dezvoltare care încorporează soclul mikroBUS™ sunt acum disponibile de la producătorii de semiconductori de top. Standardul mikroBUS permite utilizarea pe placa de dezvoltare a oricăreia dintre cele 1600+ plăci periferice compacte Click™ de la MIKROE, reducând radical timpul de dezvoltare embedded și de prototipare.

Cea de-a 500-a placă care va fi lansată este placa de dezvoltare PIC32CK GC Curiosity Ultra de la Microchip – compania care a dat startul acestei călătorii, fiind prima care a adoptat standardul mikroBUS. Alte lansări semnificative recente includ: placa de dezvoltare CC-WMP157 de la DIGI International; placa RM1261 DVK de la Laird Connectivity; placa de dezvoltare FRDM-MCXN947 de la NXP; și placa de dezvoltare W65C02EDU de la The Western Design Center (WDC65xx). O listă completă a plăcilor care încorporează mikroBUS poate fi găsită aici, inclusiv produse de la Infineon, NXP, Renesas, Silicon Labs și u-blox.

Plăcile Click permit proiectanților să pornească imediat la treabă fără a fi nevoiți să dezvolte propriul hardware. Acest lucru poate scurta luni din ciclul de dezvoltare și poate economisi cheltuieli considerabile. Sunt disponibile plăci care se adresează conectivității wireless, senzorilor, managementului energiei, interfațării, afișajelor, acționării motoarelor, HMI și multe altele.

■ MikroElektronika | www.mikroe.com

45 www.electronica-azi.ro

Gama de conectori impermeabili “Pisces” de la Intelliconnect pentru medii dure

Intelliconnect (Europe), producător cu sediul în Marea Britanie, specializat în fabricarea de conectori RF și cu microunde, rezistenți la apă și criogenici, precum și de ansambluri de cabluri, este lider în materie de conectori și adaptoare rezistente la apă, datorită gamei sale Pisces. Fiind o gamă de produse proiectate la comandă, aceasta este destinată utilizării în medii dure, unde transmiterea fiabilă a semnalelor este esențială.

Gama de conectori Pisces include o varietate de tipuri de conectori, inclusiv SAM, N, TNC și BNC, precum și opțiunea de personalizare. Aceștia sunt disponibili într-o serie de configurații, precum cea cu conectare directă, în unghi drept și de tip “bulkhead” (cu montare pe panou sau carcasă) și pot fi livrați pre-cablați cu diferite tipuri și lungimi de cablu, în funcție de cerințele individuale ale clienților.

O caracteristică cheie a gamei de conectori Pisces este nivelul ridicat de etanșare față de mediu. Aceștia au fost proiectați pentru a îndeplini sau depăși standardele IP68 privind rezistența la apă sau praf și pot rezista la expunerea la temperaturi extreme, șocuri și vibrații. Acest lucru îi face ideali pentru utilizarea în aplicații precum cele din domeniul apărării, medical, industrial și al exploatării petrolului și gazelor.

Toți conectorii Pisces sunt etanșați în interior, ceea ce îi face impermeabili atunci când nu sunt conectați. Produsele cheie din gama Pisces includ:

• ABMS este o interfață de conectare specială subminiatură, creată inițial pentru a fi utilizată cu implanturile cohleare. Această serie se bazează pe MCX, dar cu o robustețe sporită care permite 3.000 de cicluri de conectare.

• TNC dispune de un portofoliu extins de fișe, mufe, adaptoare și ansambluri de cabluri. Datorită dimensiunii, robusteții și costului relativ scăzut, este un model foarte popular.

• Gama tip N este ultra-rezistentă și este disponibilă, totodată, într-o gamă largă de fișe, mufe, adaptoare și ansambluri de cabluri.

• Seria SMA de conectori subminiatură rezistentă la apă este una dintre cele mai populare datorită dimensiunilor sale mici și capacității de operare la peste 18Ghz.

Gama Pisces include, de asemenea, o serie de accesorii, inclusiv capace de protecție împotriva prafului și a reliefurilor de tensiune, pentru asigurarea că acești conectori rămân protejați și securizați în timpul utilizării. Pe lângă numeroasele tipuri de produse RF/coaxiale, Intelliconnect poate furniza soluții de interconectare electrică și multipin de înaltă performanță, precum și produse sigilate ermetic pentru medii cu presiune ridicată.

■ Intelliconnect (Europe). | www.intelliconnectgroup.com

Grupul BMZ a anunțat lansarea sistemului POWER4HOME. Acesta este un produs inovator și extrem de flexibil, cu un design modern, pentru stocarea energiei electrice provenite din sisteme fotovoltaice, POWER4HOME fiind un sistem de stocare pentru uz casnic. Acesta este disponibil opțional cu invertorul BMZ POWER2GRID. Cu POWER4HOME, Grupul BMZ propune următoarea generație de surse de energie inteligente și autonome pentru locuințe, care se integrează perfect în designul elegant al arhitecturii moderne. Noul sistem de stocare BMZ permite gospodăriilor cu sisteme fotovoltaice să fie independente și să nu depindă de rețeaua electrică, chiar dacă energia electrică generată este utilizată într-un alt moment. Iar cu ajutorul sistemului opțional BMZ GridSwitch, acest sistem înlocuiește, de asemenea, generatorul de energie electrică de urgență în cazul unei aprovizionări instabile cu energie din rețeaua publică de electricitate.

POWER4HOME a fost dezvoltat pentru utilizare în interior și în exterior. Cu o adâncime de numai 164 mm, sistemul de stocare a energiei are un profil foarte subțire și un design modern, care economisește spațiu și oferă un aspect estetic. Acest lucru înseamnă că se integrează perfect în zona de locuit. Iar cu răcirea pasivă, POWER4HOME este silențios și nu influențează activitățile voastre zilnice. Cu ajutorul sistemului său de management termic disponibil opțional, POWER4HOME poate fi încărcat și descărcat și la temperaturi extreme. POWER4HOME poate fi apoi operat între -20°C și +55°C. POWER4HOME este, de asemenea, extrem de flexibil. Clienții pot conecta până la patru unități POWER4HOME în paralel și pot stoca și utiliza între 6,7 kWh și 106,8 kWh de energie (până la 26,7 kWh per unitate POWER4HOME). Unitățile pot fi montate pe perete sau instalate pe podea, atât suprapuse, cât și una lângă alta. Astfel, POWER4HOME se adaptează perfect la condițiile de spațiu și la preferințele voastre estetice.

BMZ prezintă POWER4HOME Electronica Azi nr. 4 (284)/2024 46

De asemenea, sistemul de stocare a energiei poate fi achiziționat cu sau fără invertorul BMZ POWER2GRID, în funcție de existența sau nu a unui invertor pentru sistemul fotovoltaic disponibil (de exemplu, în cazul înlocuirii sistemului de stocare a energiei existent) (modernizarea unui sistem de stocare a energiei sau instalarea unui sistem fotovoltaic complet, inclusiv a sistemului de stocare la domiciliu).

POWER4HOME cântărește doar 30 kg și este ușor de instalat. POWER4HOME poate fi instalat în doar 15 minute de către o singură persoană.

Tehnologia celulei de fosfat de litiu-fier și arhitectura de siguranță cu 2 canale nu numai că garantează o densitate maximă de energie în cel mai mic spațiu de instalare posibil, dar oferă, de asemenea, o protecție fiabilă împotriva supracurentului, a subtensiunii, a supratensiunii, a scurtcircuitelor și a polarității inverse pe întreaga gamă de temperaturi admise. Fabricat în Europa și proiectat în Germania, POWER4HOME pune siguranța pentru casă și familie pe primul loc. BMZ oferă o garanție de 10 ani pentru POWER4HOME, care poate fi extinsă până la 15 ani.

■ BMZ Group | https://bmz-group.com

Conectori personalizați, creați pentru utilizări speciale, disponibili de la Intelliconnect în termene de livrare rapide

Din 2003, Intelliconnect oferă companiilor specializate în dezvoltarea de produse tehnologice soluții la probleme legate de performanță electrică, caracteristici fizice, interfață, materiale rezistente la apă, finisare și depreciere tehnologică. În căutare constantă de noi soluții, compania oferă cel mai rapid termen de execuție din industrie pentru proiectare, de obicei 24 de ore, mostre de la trei săptămâni și livrare rapidă a producției în câteva săptămâni de la acceptare.

Gama de produse de la Intelliconnect destinate aplicațiilor de apărare și securitate cuprinde conectori, adaptoare, capace de conducte și ansambluri de cabluri cu finisaj de zinc negru antireflectorizant. Intelliconnect oferă, de asemenea, o gamă largă de conectori din oțel inoxidabil cu specificații înalte, precum și adaptoare “in-series” pentru conectarea a două dispozitive care utilizează același tip de conectori, precum și adaptoare “betweenseries”, pentru conectarea a două dispozitive care utilizează două serii diferite de conectori.

Produsele standard includ conectori coaxiali și adaptoare de înaltă calitate, la preț redus, din gama Taurus. Aceștia sunt potriviți pentru toate aplicațiile RF și cu microunde, inclusiv pentru aplicații medicale, telecomunicații, comunicații prin satelit, instrumentație, MIL, industria aerospațială, spațială, tracțiune, petrol și gaze și domeniul maritim. Conectorii Taurus sunt disponibili în formate standard utilizate pe scară largă în industrie, inclusiv BNC, SMA, MCX și tip N.

Activitatea Intelliconnect de asamblare a cablurilor criogenice CryoCoax, lansată recent și în plină expansiune, aprovizionează piața în creștere pentru calculul cuantic, domeniul medical, cercetare, testare și măsurare și piețele emergente de calcul în condiții de temperatură scăzută.

Divizia de cabluri a companiei Intelliconnect este specializată în producția de cabluri pentru microunde de înaltă frecvență, de calitate superioară și la prețuri accesibile, inclusiv ansambluri triaxiale, cabluri semi-rigide, semi-flexibile și criogenice, precum și produse standard de tip RG/LMR. Cablurile pot fi impermeabilizate până la IP68 și includ caracteristici speciale, inclusiv potrivirea fazelor și ansambluri robuste pentru utilizarea în medii dure.

■ Intelliconnect (Europe). | www.intelliconnectgroup.com

47 www.electronica-azi.ro

Beneficiile și avantajele switch-urilor Ethernet

MURRELEKTRONIK DIRIJEAZĂ DATELE ÎN DIRECȚIA DORITĂ

Pe măsură ce lumile mecanismelor și ale conectivității sis temelor devin mai apropiate, soluțiile Ethernet devin din ce în ce mai importante. Industrial Ethernet a crescut mai repede decât soluțiile tradiționale de fieldbus, iar trecerea de la Profibus la Profinet a contribuit la creșterea remarcabilă a numărului de componente Ethernet folosite la mașinile și sistemele de astăzi.

Switch-urile Ethernet fac parte din soluția de comunicații industriale economice ale Ethernet. Așa încât aveți o gamă largă de opțiuni atunci când alegeți comutatoarele industriale Ethernet: contează mediul de producție, poziția în infrastructura rețelei și, dacă aceste comutatoare trebuie să fie configurabile sau nu, ce cabluri și ce conectori folosim? Datorită gamei noastre largi de comutatoare Ethernet și a inovațiilor introduse, Murrelektronik vă dă posibilitatea de a alege comutatoarele potrivite și avantajele diverselor tipuri disponibile.

Configurabile sau nu? Care este switch-ul adecvat aplicației mele? Switch-urile neconfigurabile, cum ar fi Xeity, Xenterra sau TREE sunt, de regulă, cele mai economice mijloace de conectare a dispozitivelor Ethernet în rețelele mici și/sau locale. În esență, aceste switch-uri asigură că fluxul de date Ethernet “curge” fără piedici. Fiind elemente intermediare, este nevoie de porturi suplimentare în rețea, care nu oferă funcții inteligente sau nu pot controla traficul din rețea. În mediile industriale switch-urile neconfigurabile sunt folosite adeseori la rețelele mici. Switch-urile configurabile oferă posibilități suplimentare în ce privește configurarea porturilor și a dispozitivelor. Acestea preiau funcții importante privind analiza erorilor, diagnosticarea rețelei și mecanismele de redundanță. Totodată, aceste switch-uri optimizează transmiterea datelor, dar fac să crească efortul pentru configurare și astfel costurile totale.

Totuși, utilizarea lor în rețea oferă avantaje care asigură un control mai bun, inclusiv accesul de la distanță atunci când este necesar. Switch-urile configurabile permit prioritizarea pachetelor de date, asigurând o prioritate mai ridicată în rețea a datelor care depind de timp. În sfârșit, dar nu în cele din urmă, ele pot fi controlate/monitorizate de PLC cu ajutorul unei conexiuni Profinet.

Care sunt beneficiile comutatoarelor PoE (Power over Ethernet)?

Switch-urile PoE cum ar fi Tree PoE de la Murrelektronik, constituie un mare pas înainte în reducerea cablajelor și instalațiilor, prin introducerea alimentării și a datelor în același cablu. Switch-urile PoE elimină necesitatea de a folosi două cabluri – unul pentru comunicații și celălalt pentru alimentarea cu electricitate a dispozitivelor Ethernet.

Switch-urile configurabile Xelity IP20 asigură o setare optimă a rețelei pentru diverse topologii cum ar fi Star sau Tree. În plus, acestea pot executa și alte operațiuni, inclusiv analiza erorilor sau diagnosticarea rețelelor. Ele optimizează transmisia datelor și asigură controlul de la distanță al rețelei.

Electronica Azi nr. 4 (284)/2024 48
© Murrelektronik GmbH

Datorită convertorului ridicător (step-up), comutatoarele PoE pot alimenta scanerele, telefoanele IP, camerele cu alimentare la 48VDC și multe alte dispozitive prin sursa de putere de 12/24VDC. Booster-ul PoE al Tree permite sarcini de până la 120W (30W per port). Un alt avantaj este acela că switchurile Tree PoE utilizează cabluri standard cu mufe RJ45 cu 8 poli.

Ce trebuie să am în vedere atunci când proiectez o rețea? Problemele cu care se confruntă proiectanții de rețele electrice nu trebuie subestimate. Există multe variabile de luat în seamă în faza de proiectare a unei mașini.

Elementele care trebuie luate în considerare sunt, printre altele, numărul mare de dispozitive Ethernet, sarcina rețelei, timpul de răspuns și infrastructura. Switch-urile Murrelektronik (Xelity, Xenterra și Tree; configurabile și neconfigurabile, cu protecție IP20- sau IP67-) pot fi combinate pentru o soluție accesibilă care elimină blocajele și crește randamentul aplicațiilor bazate pe Ethernet.

Simplificarea cablării și reducerea timpului de asamblare Switch-urile sunt necesare pentru a crește flexibilitatea sistemelor bazate pe Ethernet, dar nimeni nu spune că ele trebuie montate în spații închise.

Switch-urile Xelity IP20 Gigabit Unmanaged (neconfigurabile) se livrează în carcase robuste din plastic, sunt înguste. se pot monta de șine DIN, se instalează ușor și nu necesită programare.

Switch-urile cu grad de protecție IP67, cum ar fi Murrelektronik Tree67, sunt o opțiune foarte bună pentru a economisi spațiul din incinte, pentru reducerea costurilor de cablare și reducerea timpilor de punere în funcțiune și depanare.

Aceste switch-uri, care pot fi montate și la 100m distanță de panoul principal, ajută la optimizarea traseelor de cabluri, fără a se afecta flexibilitatea rețelelor. Împreună cu cablurile Ethernet cod D sau cod X ale Murrelektronik, switch-urile IP67 constituie soluția perfectă de conectare imediată la orice rețea Ethernet.

Tree67: Noul model cu protecție IP67, echipat cu patru până la opt porturi M12 (cod O).

Murrelektronik GmbH

Tel: +43 1 7064525-0

mail@murrelektronik.at www.murrelektronik.ro

49 www.electronica-azi.ro
II INDUSTRIALE
TEHNOLOGIE COMUNICAȚ
© Murrelektronik GmbH
Switch-urile Tree PoE reduc cablajul și utilizează cabluri cu mufe RJ45 cu 8 poli.
© Murrelektronik GmbH
© Murrelektronik GmbH

Senzori Inductivi IME

Standard economic pentru utilizare în medii industriale

Senzorii de proximitate, după modul lor de funcționare, se clasifică în:

– Senzori cu infraroșu (senzor IR);

– Senzori de proximitate inductivi;

– Senzori capacitivi de proximitate;

– Senzori de proximitate cu ultrasunete;

– Senzori magnetici de proximitate;

– Senzori de proximitate inductivi.

Senzorii inductivi de la SICK oferă o detectare precisă, timp de nefuncționare minimizat și o durată lungă de viață. Pot fi astfel întâlniți:

• Senzori IME – Economici și compacți –caracterizați de instalare simplă și economică, dimensiune compactă cu design robust, fiind disponibili într-o gamă largă de configurații.

• Senzori IMA – Puternici și flexibili –caracterizați de precizie ridicată de poziționare, potriviți pentru zone mari de detectare, nu sunt necesare piese mecanice suplimentare.

• Senzori IMF – Fiabili și economici –caracterizați de procese fiabile datorită intervalelor de detectare extinse, stabilire rapidă și fiabilă a parametrilor prin IO-Link.

Senzorii inductivi IME implică tehnologie înaltă în cele mai mici spații. Cipul ASIC in tegrat permite ajustarea digitală după încheierea procesului de fabricație. Salvarea valorilor în ASIC asigură puncte de comutare foarte precise și repetabilitate foarte mare a valorilor, pentru orice număr de serii de producție.

Există o mulțime de tipuri de senzori de proximitate, care pot fi utilizați în diverse aplicații. Aceștia funcționează pe baza unui principiu de funcționare universal care constă în transmiterea de date despre prezența sau mișcarea unui obiect prin intermediul unui semnal electric atunci când obiectul se află în raza de acțiune a senzorului.

Clienții beneficiază de precizii mari de poziționare în instalație, precum și siguranță în funcționare pe termen lung.

Printre avantaje, pot fi menționate:

– disponibilitate ridicată a mașinii datorită designului robust și eficient din punct de vedere al costurilor de achiziție;

– disponibilitate variată datorită portofoliului extins;

– precizie ridicată de poziționare mulțumită comportamentului în comutație.

Caracteristici generale: – dimensiuni filet între M8 și M30; – domenii extinse de detectare, de la 1,5 mm până la 38mm; – configurație electrică DC 3-4 fire și DC 2 fire;

– clasă de protecție carcasă IP67;

• Senzori IMM – Siguri și preciși –caracterizați de flexibilitate în instalare, opțiune de comunicare prin IO-Link, greutate redusă ce permite accelerarea proceselor dinamice.

Senzorii IME sunt complet încapsulați, ceea ce crește foarte mult rezistența la șocuri și vibrații.

– interval de temperatură de operare de la –25°C până la +75°C;

– carcasă din alamă placată cu nichel. Acum disponibil

Sursă: https://shop.compec.ro/ime-senzori-inductivi/senzor-inductiv-proximitate-ime-sick-m8-m12-flush-non-flush.html#resp-tab2

Ca o concluzie, vă oferim senzori inductivi de înaltă performanță pentru detecție fără contact și fără uzură, a unor obiecte metalice în aplicații de automatizare industrială, precum împachetare, manipulare materiale și mașini unelte. Va invităm să intrați pe website-ul https://shop.compec.ro pentru a accesa oferta completă de senzori inductivi și nu numai.

Autor: Grămescu Bogdan Aurocon Compec | www.compec.ro

51 www.electronica-azi.ro
COMPEC:
la
INDUSTRIE SENZORI

Măsurarea termocuplurilor cu ajutorul MCC 134 și

Raspberry Pi

MODULE DE EXTENSIE PENTRU APLICAȚII CÂT MAI NUMEROASE

Raspberry Pi HAT

HAT-urile Raspberry Pi (HAT este un joc de cuvinte, care, în engleză înseamnă pălărie, dar provine de la Hardware Attached on Top – hardware atașat deasupra) sunt plăci și module care extind funcționalitatea principală a Raspberry Pi. Aceste plăci de expansiune vă pot ajuta să faceți mai multe cu Pi-ul vostru, fie că este un Pi 2, Pi 3 sau una dintre cele mai recente plăci Pi 4. Raspberry Pi acceptă atât HAT-uri oficiale, cât și terțe, pentru a vă spori și mai mult experiența și pentru a oferi mai multă disponibilitate cu ceea ce poate face dispozitivul vostru.

Pe lângă extensiile de funcționalitate, există și alte dispozitive pentru Raspberry Pi, precum radiatoare suplimentare pentru răcirea dispozitivului la o temperatură optimă care să ofere performanțe mai bune. HAT-urile Raspberry Pi sunt, în mare parte, de tip “plug and play”, pentru o instalare fără efort.

Care sunt cele mai cunoscute HAT-uri pentru Raspberry Pi?

• Plăci PoE (Power over Ethernet – alimentare prin conexiune internet): puteți renunța la adaptorul de rețea și să alimentați plăcile Raspberry Pi prin cablu Ethernet. Pe lângă alimentarea plăcii, acestea vă permit, de asemenea, să aveți o conexiune la internet, rezultând mai puține cabluri și un design care economisește spațiu.

• HAT detecție: este un dispozitiv interactiv, care poate identifica date de la mai multe sisteme de detecție de orientare, temperatură, presiunea aerului, umiditate și multe altele. Include chiar și LED-uri RGB într-o matrice.

Digilent MCC 134 – HAT pentru achiziție date de la termocupluri, pentru Raspberry Pi Prezentare generală

MCC 134 este un HAT pentru termocupluri, creat pentru a fi utilizat cu Raspberry Pi, cel

Termocuplurile sunt o alegere populară în rândul inginerilor pentru măsurarea temperaturii datorită accesibilității, ușurinței de utilizare și a gamei largi de măsurare. Acest articol detaliază complexitatea măsurătorilor precise ale termocuplului și evidențiază modul în care MCC 134 DAQ HAT (nr. stoc RS 2306181) abordează aceste provocări și oferă sfaturi pentru a minimiza erorile de măsurare pentru utilizatorii MCC 134.

mai popular computer pe o singură placă de pe piață. Acest HAT este o placă add-on cu un conector GPIO (intrare/ieșire de uz general) de 40W, conformă cu specificația Raspberry Pi HAT. MCC 134 HAT oferă patru intrări izolate pentru termocuplu. Pot fi suprapuse până la opt HAT-uri MCC DAQ pe un singur Raspberry Pi.

Electronica Azi nr. 4 (284)/2024 52
Nr. stoc RS 230-6181 Marca Digilent Cod de producător 6069-410-002

Interfață Raspberry Pi: MCC 134 se conectează la conectorul I/O de uz general (GPIO) cu 40-pini de pe un Raspberry Pi. MCC 134 a fost testat pentru utilizare cu toate modelele Raspberry Pi cu conector GPIO cu 40-pini.

Configurare HAT: Parametrii de configurare HAT sunt stocați într-o memorie EEPROM integrată, care permite Raspberry Pi să configureze automat pinii GPIO atunci când HAT este conectat. După cum s-a mai menționat, pot fi prinse în stivă până la opt plăci MCC DAQ HAT pe un singur Raspberry Pi.

Intrare pentru termocuplu: Utilizatorii pot conecta până la patru termocupluri diferențiale (TC) la canalele de intrare MCC 134. Tipurile TC sunt selectabile prin software. Valorile TC pot fi actualizate la fiecare secundă, minim. Intrările pentru termocuplu sunt izolate electric de Raspberry Pi pentru a minimiza zgomotul și pentru a oferi protecție împotriva mediilor electrice dure.

Alimentare: MCC 134 este alimentat la 3,3V și 5V, tensiuni furnizate de Raspberry Pi prin conectorul GPIO.

Biblioteca MCC DAQ HAT este open-source asigurând comenzi în C/C++ și Python, permițând utilizatorilor să dezvolte aplicații pe Raspberry Pi folosind Linux. Biblioteca este disponibilă pentru descărcare de pe GitHub. Este disponibilă documentație completă API și hardware. Biblioteca MCC DAQ HAT acceptă operarea cu mai multe MCC DAQ HAT, care rulează simultan. Sunt disponibile exemple de programe bazate pe consolă și interfață cu utilizatorul (UI).

Caracteristici

• Patru intrări izolate de termocuplu

• Convertor A/D pe 24-biți

• Interval de actualizare la o secundă, minim

• Tipuri de termocupluri acceptate J, K, R, S, T, N, E și B

• Compensare joncțiune rece

• Liniarizare

• Terminal de conexiuni cu șurub

• Bibliotecă MCC DAQ HAT

• API de programare Linux®

• C, C++, Python

Înțelegerea funcționării unui termocuplu

Termocuplurile funcționează pe baza efectului Seebeck, care convertește gradienții termici în diferențe de potențial electric. Ele constau din două fire din metale diferite unite între ele la un capăt, formând o joncțiune.

Diferența dintre metale generează potențiale electrice variate pe un gradient de temperatură, rezultând o tensiune măsurabilă în circuit.

Diversele tipuri de termocupluri folosesc diferite combinații de metale și sunt potrivite pentru anumite intervale de temperatură. De exemplu, termocuplurile de tip J folosesc fier și constantan și sunt ideale pentru măsurători între -210°C și 1200°C, în timp ce termocuplurile de tip T folosesc cupru și constantan pentru măsurători cuprinse între -270°C și 400°C.

Diferența de temperatură dintre două joncțiuni –joncțiunea fierbinte în care se efectuează măsurarea și joncțiunea rece de la blocul conector al dispozitivului de măsurare – este denumită gradient termic. ⮞

53 www.electronica-azi.ro SISTEME EMBEDDED

Fundamentele măsurării termocuplurilor

Termocuplurile generează o tensiune în raport cu gradientul de temperatură dintre joncțiunile calde și reci. Pentru a determina temperatura absolută a joncțiunii calde, este necesar să se cunoască temperatura absolută a joncțiunii reci.

Din punct de vedere istoric, băile de gheață au fost folosite pentru a stabili o referință cunoscută ca joncțiune rece. Cu toate acestea, dispozitivele moderne de măsurare a termocuplurilor utilizează senzori pentru a măsura blocul terminal (joncțiune rece) unde termocuplurile se conectează la dispozitivul de măsurare.

Identificarea surselor de erori pentru termocupluri Mai mulți factori contribuie la erorile de măsurare a termocuplului, inclusiv zgomotul, liniaritatea și eroarea de compensare, caracteristicile termocuplului în sine și măsurarea temperaturii de referință sau a joncțiunii reci. În dispozitivele moderne de măsurare pe 24-biți de înaltă precizie, sunt utilizate ADC-uri avansate și sunt implementate practici de proiectare pentru a minimiza zgomotul, liniaritatea și erorile de compensare. Deși este imposibil să se evite complet erorile de termocuplu, este fezabil să se minimizeze. Aceste erori provin în principal din imperfecțiunile inerente ale aliajelor utilizate, care pot varia ușor de la lot la lot. Anumite tipuri de termocuplu prezintă mai puține erori; Termocuplurile standard de tip K și J au un domeniu de eroare de până la ±2,2°C, în timp ce termocuplurile de tip T au un domeniu de eroare de până la ±1°C. Termocuplurile mai scumpe, cunoscute sub numele de SLE (Special Limits of Error), sunt fabricate folosind fire de calitate superioară și pot reduce aceste erori cu un factor de 2. Măsurarea precisă a joncțiunii reci: măsurarea joncțiunii reci, unde termocuplurile se conectează la dispozitivul de măsurare, reprezintă o provocare. În instrumentele mai scumpe, cum ar fi produsele DT MEASURpoint, o placă metalică izotermă este utilizată pentru a menține o joncțiune rece consistentă și măsurabilă cu precizie. Cu toate acestea, în dispozitivele cu costuri mai mici, încorporarea blocurilor metalice izoterme devine prohibitivă. Ca rezultat, măsurarea cu precizie a temperaturii la punctul exact de contact dintre termocuplu și conectorul de cupru devine o provocare.

Această limitare face ca măsurarea temperaturii joncțiunii reci să fie susceptibilă la erori temporare cauzate de schimbarea rapidă a temperaturilor sau a condițiilor de putere din apropierea joncțiunii reci.

Provocări de proiectare pentru MCC 134 Pentru a înțelege provocările de proiectare asociate cu MCC 134, haideți să-l comparăm cu popularul E-TC al MCC, un dispozitiv de măsurare a termocuplurilor de înaltă precizie, conectat prin Ethernet. Temperatura joncțiunii reci a E-TC este măsurată folosind senzorul de temperatură IC ADT7310 de la Analog Devices. Designul senzorului IC funcționează eficient în mediul controlat și consistent al MCC E-TC. Carcasa exterioară din plastic reglează fluxul de aer, iar componentele electronice și procesoarele funcționează sub o sarcină constantă. În consecință, senzorul IC măsoară cu precizie temperatura joncțiunii reci în acest mediu controlat. Totuși, în timpul proiectării inițiale a MCC 134, a fost folosit un senzor IC pentru a măsura temperatura joncțiunii reci. Cu toate acestea, a devenit evident în timpul procesului de validare a dispozitivului că acuratețea a fost insuficientă. Datorită incapacității de a poziționa senzorul IC suficient de aproape de blocul conector, gradienții mari și necontrolați de temperatură cauzați de Raspberry Pi și de mediul extern au dus la o repetabilitate slabă a măsurătorilor. MCC a abordat această problemă prin reproiectarea MCC 134 cu o schemă îmbunătățită, care oferă acuratețe și repetabilitate semnificativ îmbunătățite, menținând în același timp un cost scăzut. În loc să utilizeze un senzor IC și un singur bloc terminal, noul design încorporează două blocuri terminale și trei termistori. Acești termistori sunt plasați pe ambele părți și între blocurile terminale. Deși această reproiectare a introdus complexitate, termistorii urmăresc mai precis schimbările de temperatură în joncțiunea rece, chiar și în timpul variațiilor în sarcina procesorului și a temperaturii mediului.

Acest design oferă rezultate excelente, mai puțin sensibile la mediul necontrolat al Raspberry Pi. Dar, anumiți factori pot încă influența acuratețea, iar utilizatorii își pot îmbunătăți rezultatele măsurătorilor reducând la minimum schimbările bruște ale gradienților de temperatură în MCC 134.

Cele mai bune practici pentru măsurări precise cu MCC 134 MCC 134 a fost proiectat pentru a obține rezultate în cadrul specificațiilor maxime de precizie a termocuplului, atunci când este operat în condițiile de mediu documentate. Funcționarea în condiții cu temperaturi tranzitorii excesive sau fluctuații ale fluxului de aer poate afecta rezultatele. În cele mai multe cazuri, MCC 134 va îndeplini specificațiile tipice. Pentru a obține cele mai precise citiri ale termocuplului, MCC recomandă următoarele practici:

• Reduceți sarcina pe procesorul Raspberry Pi. Încărcarea completă a tuturor celor patru nuclee ale procesorului Raspberry Pi cu un program poate crește temperatura procesorului peste 70°C. Rularea unui program care încarcă un singur nucleu va funcționa la o temperatură cu aproximativ 20°C mai mică.

• Minimizați variațiile de temperatură ambientală. Plasați MCC 134 departe de sursele de căldură sau dispozitivele de răcire care se pornesc și se opresc. Schimbările bruște ale mediului pot duce la erori crescute de măsurare.

• Asigurați un flux de aer constant, de exemplu, de la un ventilator. Un flux de aer constant ajută la disiparea căldurii și la reducerea erorilor.

• Când configurați mai multe dispozitive HAT MCC DAQ într-o stivă, poziționați MCC 134 cel mai departe de placa Raspberry Pi. Deoarece Raspberry Pi generează căldură semnificativă, plasarea MCC 134 la o distanță mai mare de Pi va îmbunătăți precizia.

Concluzie

Termocuplurile oferă inginerilor un mijloc rentabil și versatil de măsurare a temperaturii. Cu toate acestea, măsurarea cu precizie a termocuplurilor ridică provocări. Prin design inovator și teste extinse, MCC a depășit dificultățile de a măsura cu precizie termocuplurile în mediul aparent necontrolat al Raspberry Pi. MCC 134 DAQ HAT permite utilizarea termocuplurilor standard cu această platformă de calcul rapidă și rentabilă. Cea mai recentă generație Raspberry Pi este Raspberry Pi4, disponibilă în versiunile de 2GB si 4GB. Aceasta este cea mai puternică placă Pi de până acum, fiind acum un computer desktop complet; dispozitivul poate fi conectat simultan la două ecrane 4K independente și, față de predecesorii săi, are o putere de procesare de trei ori mai mare și performanțe multimedia de patru ori mai mari. Utilizatorii pot naviga, urmări filme, edita imagini și chiar crea aplicații în ultra HD. Mai multe informații: www.ro.rsdelivers.com

Electronica Azi nr. 4 (284)/2024 54 ⮞
Măsurarea termocuplurilor

Accesorii pentru Raspberry Pi4

Raspberry Pi4 este computerul vostru, miniatural, cu display dual precum și creierul unui robot, hub pentru casa inteligentă, centru media, nucleu de inteligență artificială în rețea, precum si multe altele. Alături de acesta, în oferta Aurocon COMPEC sunt disponibile numeroase accesorii, care fac mai comodă utilizarea în aplicații.

Carcasă din plastic Raspberry Pi pentru utilizare cu Raspberry Pi 4B (roșu, alb)

Nr. stoc RS 187-6749 Producător Raspberry Pi

Caracteristici tehnice

Marca / utilizare Raspberry Pi / cu Raspberry Pi 4B

Cod Producător RPI4 Case Red/White Nr. stoc RS 913-2673

Seria Oficial

Culoare Roșu, alb

Dimensiuni externe 97 mm × 70 mm × 25mm

Material Plastic

Carcasă din aluminiu (argintie) RS PRO pentru utilizare cu Raspberry Pi 4

Nr. stoc RS 230-9822 Producător RS PRO

Caracteristici tehnice

Marca / utilizare RS Pro / cu Raspberry Pi 4

Seria RS Pro

Culoare Argintie

Dimensiuni externe 108.50 mm × 30.00 mm

Material Aluminiu

Modul de cameră Raspberry Pi, Pi NoIR, CSI-2 cu rezoluție 3280 x 2464 pixeli

Dispune de același senzor de imagine de 8 mega pixeli (precum camera standard Raspberry Pi) cu filtru de tăiere în infraroșu eliminat pentru a crește sensibilitatea la lumină IR. Pi NoIR este compatibil cu toate modelele Raspberry Pi și oferă înaltă definiție, sensibilitate ridicată, diafonie redusă și captură de imagini cu zgomot redus într-un design ultra mic și ușor. Modulul camerei se conectează la placa Raspberry Pi prin conectorul CSI care este capabil de viteze de date ridicate și transportă exclusiv datele pixelilor către procesor.

Raspberry Pi

Producător PiNoir Camera Module V2.1

Caracteristici tehnice

Marca / tip Raspberry Pi / modul cameră Seria Pi NoIR

Număr de canale 1

Interfață de magistrală suportată CSI-2

Rezoluție maximă 3280 × 2464 pixeli

Frecvență maximă de cadre 30fps

Dimensiuni 23.86 mm × 25 mm × 9 mm

Temperatură maximă de operare +60°C

Temperatură minimă de operare -20°C

Raspberry Pi PoE + placă Raspberry Pi PoE+ HAT este un add-on pentru computerele Raspberry Pi cu pini PoE, inclusiv Raspberry Pi 3B+ și Raspberry Pi 4. Este folosit pentru alimentarea Raspberry Pi printr-un cablu Ethernet, cu condiția ca echipamentul de alimentare să fie instalat pe rețea Ethernet. HAT include și un ventilator care va răci procesorul Raspberry Pi.

Caracteristici tehnice

Nr. stoc RS 221-1857

Producător Raspberry Pi

Cod Producător SC0468

Marca Raspberry Pi Nume produs PoE + board (plus placă)

Categorie Sursă de alimentare

Factor de formă HAT

Nr. stoc RS 202-0448

Producător 52Pi

Cod Producător ZP-0037

Caracteristici generale:

• Compatibilitate cu Raspberry Pi 4B/3B+/3B/2B/B+

• Consum energetic redus

• Silențiozitate ridicată

• Ușor de instalat

Surse: https://www.rs-online.com/designspark/measuring-thermocouples-with-the-mcc-134-and-raspberry-pi https://ro.rsdelivers.com/product/digilent/6069-410-002/digilent-mcc-134-thermocouple-measurement-daq-hat/ 2306181?query=2306181&intcmp=RO-DS-_-DSAP-BP01-_-Apr-24-_-measuring-thermocouples-with-the-mcc134-and-raspberry-pi_2306181

■ Autor: Grămescu Bogdan Aurocon Compec www.compec.ro

55 www.electronica-azi.ro
Kit de ventilație pentru răcire 52Pi Ultimate - Raspberry Pi
SISTEME EMBEDDED Raspberry Pi4
Producător
Cod

Senzori de imagine pentru detecția prezenței, măsurare, numărare, citire de coduri

Flexibili și eficienți pentru o varietate de aplicații.

Un singur dispozitiv pentru detecție, identificare și inspecție: Senzorii de imagine din seria IVS 1048i / DCR 1048i

Senzorul de imagine IVS/DCR 1048i este un dispozitiv compact, versatil, cu funcții de procesare imagine pentru aplicații de identificare și inspecție. Este disponibil în diverse modele, cu două rezoluții, pentru o flexibilitate cât mai ridicată.

Senzorii de imagine din seriile IVS 1048i si DCR 1048i sunt dispozitive compacte, versatile și cu o performanță ridicată în aplicațiile de procesare de imagine pentru detecție, identificare și inspecție.

O gamă diversificată cu două rezoluții asigură flexibilitate maximă.

Cu funcții puternice de procesare de imagine, un software ușor de utilizat, bloc optic configurabil și iluminare integrată LED, noii senzori de imagine de la Leuze oferă un nivel de performanță și eficiență ridicate.

Avantajele utilizatorului

■ Produs performant pentru utilizare în aplicații de detecție, identificare și inspecție

■ Modele variate cu două rezoluții disponibile

■ Funcții performante de procesare de imagine și o interfață grafică intuitivă, pentru o configurare și punere în funcțiune cât mai rapide

■ Interfețe digitale integrate: TCP/IP, PROFINET, FTP sau SFTP

■ Bloc optic flexibil, lentilele pot fi schimbate pentru reconfigurare distanță, câmp vizual și rezoluție

■ Iluminare LED integrată, alb și roșu, pentru obținerea unui contrast cât mai bun al imaginii

■ Filtre optice pentru aplicații speciale: verificare calitate, obiecte reflectorizante sau iluminare ambientală variabilă

■ Carcasă compactă ce permite integrarea ușoară în diverse sisteme

■ Carcasa certificată IP67 permite utilizarea senzorului în condiții de mediu dificile

DCR 1048i

Algoritmul performant de citire coduri asigură o fiabilitate ridicată a senzorului.

Ca opțiune, acest model dispune de un algoritm îmbunătățit pentru citirea codurilor DPM:

■ Citire coduri 1D/ 2D

■ Citire coduri DPM

IVS 1048i

Modele complexe pentru aplicații de detecție, inspecție și identificare folosind un singur senzor. Mai mult, sunt disponibile două rezoluții pentru aceste modele.

■ Detecția prezenței

■ Citire coduri 1D / 2D

■ Măsurare și numărare

■ Identificare și inspecție

Punere în funcțiune rapidă și versatilă în aplicații

Software-ul Leuze Vision Studio oferă unelte puternice pentru procesare de imagine și inspecție.

Pentru reducerea costurilor și a timpilor de instalare, senzorii pot fi configurați de utilizatori nespecializați, fără o pregătire anterioară.

Electronica Azi nr. 4 (284)/2024 56

Senzorii de imagine pot fi utilizați în diverse aplicații industriale:

■ Verificarea poziției în sisteme de manipulare automate sau corecția unei traiectorii

■ Identificarea marcajelor de pe produse, a formelor produselor sau alte caracteristici ale acestora

■ Verificarea unei componente sau verificarea unui montaj corect a acesteia

■ Măsurarea și numărarea produselor

■ Inspecția produselor pentru defecte

Lentile interschimbabile pentru flexibilitate în aplicații

Datorită celor patru lentile S-Mount disponibile cu focus variabil ajustabil și două deschideri, senzorii de imagine IVS 1048i / DCR 1048i sunt flexibili din punct de vedere al distanței de citire, câmpului vizual, rezoluției.

Aplicații

IVS 1048i

Verificarea calității în procesul de etichetare

Cerință:

Pe o linie de împachetare, eticheta trebuie fixată pe ambalaj. Eticheta trebuie să fie poziționată corect, înainte ca produsul să ajungă în faza următoare a procesului de împachetare.

Soluție:

Cu un câmp vizual variabil și distanță de operare mare, noul IVS 1048i poate localiza și măsura ușor eticheta, pentru a determina dacă este amplasată corect pe ambalaj. ⮞

57 www.electronica-azi.ro

IVS 1048i

Detecția adezivului la ambalare

Cerință:

Dacă se utilizează adeziv în procesul de împachetare, trebuie să ne asigurăm că acesta este aplicat corect înaintea închiderii ambalajului.

Soluție:

IVS 1048i poate detecta și număra punctele de adeziv, precum și măsura cantitatea de adeziv aplicată, fiind ideal pentru utilizarea în astfel de aplicații.

IVS 1048i

Verificarea calității în procesele de îmbuteliere

Cerință:

În liniile de îmbuteliere trebuie verificată poziționarea corectă a capacelor pe recipiente.

Soluție:

Utilizând setul extins de funcții software, noul senzor de imagine IVS 1048i poate determina dacă poziționarea capacului pe recipient este corectă sau nu.

DCR 1048i

Citirea simultană a codurilor 1D și 2D

Cerință:

Un ambalaj are aplicat atât cod de bare, cât și cod 2D. Din motive de calitate, codurile trebuie citite înainte de introducerea a 5 produse într-un singur ambalaj. În timpul procesului, codurile trebuie identificate printr-o singură citire, indiferent de tipul acestora.

Soluție:

Noul DCR 1048i poate citi coduri 1D și 2D, precum și orice număr de coduri 1D / 2D simultan, fără probleme, datorită funcției de decodare multiplă.

www.oboyle.ro

Electronica Azi nr. 4 (284)/2024 58

Eficiență mai mare utilizând comutatoarele de presiune cu afișare împreună cu telefoanele inteligente

Comutatoarele de presiune utilizabile împreună cu un telefon inteligent simplifică punerea în funcțiune a procesului și gestionarea pieselor de schimb. Comutatoarele electronice de presiune cu afișare sunt pe piață de mulți ani, dar acum sunt disponibile în diferite versiuni. Luând în considerare ciclurile de producție, aceste dispozitive sunt în etapa a treia de dezvoltare. În prima fază au fost implementate funcții noi, iar faza a doua a fost marcată de reducerea costurilor. În faza actuală, dispozitivele sunt echipate cu funcții și tipuri de conexiuni. Pe lângă dezvoltările tehnologice generale, această îmbunătățire este adusă pentru integrarea senzorilor în IoT (Internet of Things) și Industrie 4.0, în vederea interconectării senzorilor cu sistemele ERP (Enterprise Resource Planning).

Trafag a urmărit atent abordarea mobilă a aplicațiilor și concentrarea pe parametrizarea senzorului folosind aplicațiile mobile. În contrast cu tastatura integrată cu 3 taste și afișarea cu 4 digiți, utilizând aplicația mobilă, utilizatorul poate urmări datele senzorului și poate parametriza senzorul prin intefața grafică. Senzorul înregistrează datele măsurate, iar acestea pot fi transmise și stocate în memoria telefonului. În mediul industrial, această conexiune directă între utilizator și senzor prin telefonul inteligent poate fi utilizată pentru creșterea eficienței și calității.

Electronica Azi nr. 4 (284)/2024 60

Parametrizarea în timpul testării și punerii în funcțiune

Punctele de comutare sunt definite în specificațiile tehnice, însă în timpul punerii în funcțiune sunt necesare optimizări ale acestora, determinate după mai multe teste. Dacă întregul sistem poate comunica prin magistrale de date sau IO-Link, acest lucru poate fi rezolvat din controlerul principal. Cu toate acestea, în multe cazuri, semnalele analogice și digitale ale senzorilor nu sunt centralizate, fiind nevoie de intervenția locală a utilizatorului pentru parametrizare. Acest lucru este un avantaj în cazul senzorilor de presiune cu afișare, utilizatorul putând vizualiza și ajusta valorile măsurate local. Utilizarea telefonului inteligent și a aplicației Trafag facilitează acest proces.

În cazul testelor și optimizărilor, un set de parametri memorat în aplicație poate fi ușor rescris în senzor sau poate fi trimis către alte puncte de măsură din sistem. Această opțiune este mai rapidă și eficientă comparată cu parametrizarea prin taste VDMA, iar datorită opțiunii de copiere a parametrilor, ratele de eroare sunt reduse semnificativ.

Stocuri simplificate

Majoritatea utilajelor și sistemelor industriale utilizează senzori de presiune cu afișare, care pe lângă semnalele cu comutare au nevoie și de ieșire analogică (4 ... 20 mA, 0 ... 10 VDC) în diferite puncte de măsură. Pentru reducerea numărului de piese de schimb necesare pentru mentenanță, senzorii de presiune DPC și DPS de la Trafag sunt ideali. Pe lângă parametrizarea simplă prin memorarea seturilor de valori, echiparea senzorilor cu semnale cu comutare și analogice reduce numărul pieselor de schimb la minim.

Este posibilă reducerea domeniului de măsură la 50%, scalând astfel semnalul analogic pe domenii de presiune individuale.

Parametrii pot fi modificați fără alimentarea instrumentului. NFC (Near Field Communication) funcționează ca interfață. Aceasta permite utilizatorului parametrizarea instrumentelor imediat după ce au fost scoase din cutie, fără a fi alimentate. De asemenea, se poate verifica dacă setul corect de parametri este memorat în senzor înaintea instalării.

Reparametrizare ușoară în cazul înlocuirii

Pe lângă avantajele menționate anterior, înlocuirea senzorului este simplificată datorită accesului direct al utilizatorului la parametri, fără intervenții în sistemul de control. Ca o primă analiză de erori, operatorul poate trimite setul de parametri prin e-mail către service și se poate confirma dacă setările sunt corecte.

O altă caracteristică folositoare în acest caz, o reprezintă funcția integrată de memorare a valorilor presiunii măsurate a DPC/DPS. Aceste date măsurate pot fi transferate prin NFC către telefon ca un fișier CSV. Pentru conectarea senzorilor de presiune cu afișare DPC/DPS la priza uzuală, în scopul testării în laboratoare, Trafag oferă un kit complet format din sursă de alimentare și trusă pentru transport.

Foi de date:

www.trafag.com/H72320 (DPC 8380) www.trafag.com/H72321 (DPS 8381)

Instrucțiuni:

www.trafag.com/H73320

Probleme de securitate

Partea negativă a accesului facil la parametrizare o reprezintă, desigur, problemele de securitate. În acest caz însă, utilizarea tehnologiei NFC în apropierea senzorului, oferă avantaje semnificative comparativ cu protocoalele WLAN sau Bluetooth.

Protocoalele care operează de la distanță sunt mai puțin sigure, fiind posibil accesul la dispozitive din afara fabricii, pe lângă necesarul utilizării unor tehnologii complexe de criptare a datelor. NFC fiind utilizabil la câțiva milimetri, accesul se poate face doar de lângă dispozitive. Pentru protecția împotriva modificării parametrilor de către persoane neautorizate, este posibilă protejarea dispozitivului printr-un cod de 4 cifre introdus înainte de conectarea NFC.

Exemplele prezentate arată cum introducerea noilor tehnologii, prin combinarea telefoanelor inteligente și a senzorilor de presiune, facilitează și eficientizează parametrizarea, reduce inventarul de piese de schimb, birocrația și costurile.

Tel.: 0256-201346

E-mail: office@oboyle.ro www.oboyle.ro

61 www.electronica-azi.ro

Nou în gama O’Boyle: Trafag – producător elvețian de senzori de presiune, temperatură și monitorizare a densității gazelor.

Senzori de presiune disponibili în diverse forme constructive, pentru a acoperi diverse domenii de presiune, conexiuni electrice, proceduri de măsurare, semnale electrice și certificări (CE, EX, feroviare și maritime). www.oboyle.ro

Encodere cubice de la POSITAL: Reintroducerea unei construcții favorite în industrie

Răspuns dinamic într-o construcție solidă

Encodere cubice – encoderele incrementale de rotație într-o carcasă cubică au fost populare în construcțiile de mașini începând cu anii 1960’s, mai ales datorită ușurinței instalării, fără suporți sau cleme speciale. POSITAL a reintrodus și îmbunătățit această construcție cu noi funcții și capabilități relevante pentru aplicațiile viitoare.

■ Instalare simplă – Nu sunt necesare cleme și suporți speciali

■ Carcasă robustă, cu rezistență la șocuri și vibrații

■ Programabilitatea interfeței incrementale și a rezoluției prin UBIFAST Configuration Tool

■ Soluție economică pentru poziționare cu acuratețe ridicată

■ Înlocuire ușoară

Encoderele cubice POSITAL sunt construite pe platforma de măsurare magnetică. Modulul magnetic intern de măsură are acuratețe și răspuns dinamic ridicate, rezistență la șocuri, vibrații, praf și umezeală. Mai mult, acest modul Posital este programabil. Rezoluția (numărul de impulsuri pe rotație) poate fi programat între 1 și 16,384 impulsuri pe rotație (PPR) doar prin interfața de programare, fără modificări ale componentelor mecanice. Similar, sensul de rotație și ieșirile – Push-Pull (HTL), RS422 (TTL) sau Open Collector (NPN) – pot fi configurate în interfața de programare. Posibilitatea programării encoderului este semnificativă pentru distribuitori, integratori de sisteme sau constructori de mașini, ajutând la gestionarea eficientă a stocurilor. Utilizând senzori programabili, aceștia pot stoca produse “standard” în cantități reduse, care pot fi mai apoi configurate funcție de necesitățile aplicației în care vor fi integrate. Când este necesară reîntregirea stocului, sistemul internațional de producție Posital, poate livra produsul oriunde în doar câteva zile, la prețuri competitive. Înlocuire simplă și eficientă: Encoderele cubice POSITAL sunt construite în ideea unei înlocuiri simple și rapide a encoderelor cubice tradiționale, cu dimensiuni și interfețe similare. Acestea le fac un înlocuitor economic pentru componente defecte, ineficiente sau care nu se mai produc. Sunt, de asemenea, o alegere versatilă pentru noile utilaje, datorită ușurinței de montaj și tehnologiilor noi integrate.

www.oboyle.ro

Electronica Azi nr. 4 (284)/2024 62
NOU
............................................................................... LTHD Corporation S.R.L. Head Office: Timișoara - ROMÂNIA, 300153, 70 Ardealul Str., lthd@lthd.com, www.lthd.com Tel.: +40 256 201273, +40 356 401266, +40 729 009922, Fax: +40 256 490813 Electronica Azi nr. 4 (284)/2024 66

Turn static files into dynamic content formats.

Create a flipbook
Issuu converts static files into: digital portfolios, online yearbooks, online catalogs, digital photo albums and more. Sign up and create your flipbook.