Revista N° 31

Page 1

Revista Gyokuro Círculo Argentino del Té

Edición n° 29 Enero – abril 2023

Contenido

ExpoTé de Misiones

El Tea Gourmet Argentino

Revista digital gratuita

Director: Horacio Bustos

Edición:Analía Yamaguchi

Gyokuro Círculo Argentino del Té pertenece a Horacio Bustos.

Dirección: Nazca 3177 piso 3 Dpto. 39. CABA

Teléfono: +5911-4503-3859

Web: www.gyokuroinstitutodete.com

Las notas están registradas en la Dirección Nacional del Derecho de Autor número 5162131, quedando prohibida la copia total o parcial del contenido de la revista

Revista n° 31

2

• Gyokuro Círculo Argentino del Té nace con la idea de interpretar, describir y transmitir la milenaria historia del té en China, Japón, India, África, Europa y América, para enlazarlo en los procesos históricos en Argentina y su desarrollo en la provincia más importante del cultivo de Camellia sinensis: Misiones.

• En este espacio de difusión del té se dictan numerosas actividades que promueven y desarrollan la cultura de la segunda bebida más consumida del mundo después del agua. Por otro lado, también se analizan y se describen cada uno de los procesos de elaboración de las distintas variedades de té, con videos, imágenes, exposiciones, seminarios y charlas temáticas que acompañen la presentación en cada clase.

• En Gyokuro se realiza el curso de Sommelier de Té y el de Maestro de Té en forma presencial o a distancia ,.

• Gyokuro, Círculo Argentino del Té está auspiciado y declarado de interés cultural por el Ministerio de Cultura de la Nación Argentina. Resolución N° 2600.

• En diciembre del 2014 Gyokuro, Círculo Argentino del Té es declarado de interés cultural por Concejo Deliberante de la Ciudad de Oberá, provincia de Misiones. Oberá es una de las Ciudades más importantes en el cultivo y producción del té. Declaración N° 065/2014. Y declarado de interés cultural por la Casa de Misiones en Buenos Aires

• A partir del 2020 Horacio se incorporo como miembro del equipo de periodistas de la Tea Journey, una de las revista más importantes e influyentes en el mundo del té

• “Los cursos están avalados por la Escuela Española de Sommeliers Y por la Australian tea Master. Gyokuro, Círculo Argentino del Té es miembro de la Sociedad Japonesa The World Green Tea Association”

3 Editorial Revista n° 31

Debido a la gran cantidad de especies que existen de plantas, fue necesario agruparlas en distintas categorías, cada categoría se llama taxón. Por orden de jerarquía, los taxones vegetales son: Reino/ División/ Clase/ Orden/ Familia/ Tribu/ Género/ Especie/ Variedad/ Forma

Haciendo historia

La ciencia de las plantas, como muchas otras ciencias, tuvo la primera expresión definida de sus principios y problemas en la Grecia clásica, posteriormente fue el Imperio Romano quien continuó su desarrollo. De entre todas las figuras importantes de esta época se destacan: ARISTOTELES, TEOFRASTO, PLINIO Y DIOSCORIDES.

ARISTOTELES (384-322 a.c.), recopiló una valiosa información sobre especímenes vegetales y animales de la mayor parte del mundo entonces conocido, dividió a las plantas en dos grupos:

•PLANTAS CON FLORES

•PLANTAS SIN FLORES

TEOFRASTO DE ERESO (c. 371-286 a C.), discípulo de PLATON y ARISTOTELES, llamado por LINNEO "El padre de la Botánica", escribió dos importantes obras relacionadas con la Botánica:

•De Historia Plantarum

•De Causis Plantarum

En la primera de ellas, compuesta por 17 monografías, se detallan 480 especies, muchos de cuyos nombres (Crataegus, Daucus, Asparagus, Narcissus, etc.) se conservan en la actualidad. Estableció una clasificación que, aunque muy artificial, tuvo gran difusión, y es considerada como la primera clasificación artificial. En esta obra se diferencian incluso entre las hierbas las plantas anuales, bienales y perennes.

•ARBOLES

•ARBUSTOS

•SUBARBUSTOS

•HIERBAS

En De Causis Plantarum se esbozan los conceptos de hipoginia, periginia y epiginia, y aparece ya una diferencia entre monocotiledóneas y dicotiledóneas, además de incluir una lista descriptiva de plantas medicinales TEOFRASTO reconoció además diferencias entre distintos tejidos vegetales y desarrolló ideas básicas sobre varios tipos de reproducción asexual y sexual, conceptos que desafortunadamente no fueron utilizados en su clasificación.

CAIUS PLINIUS SECUNDUS (PLINIO EL VIEJO) (23-79 d. C.), que escribió Naturalis Historia, obra voluminosa de la que se conocen 37 libros, los volúmenes 12-27 dedicados a las plantas. Es un amplio compendio de hechos y fantasías sobre los seres vivos en el que a veces confunde lo real con lo ficticio.

PEDANIOS DIOSCORIDES DE ANAZARBA, que vivió aproximadamente en el tiempo de NERON (siglo I d. C.), escribió una amplia obra de 6 volúmenes, De Materia Médica, en cuyos libros 3 y 4 realiza observaciones de 600 plantas a las que clasifica de acuerdo con sus propiedades, consiguiendo reconocer grupos naturales como Labiadas (Lamiaceae) y Umbelíferas (Apiaceae), aunque las descripciones de las plantas son muy concisas. Se trata de un importante trabajo en el que se reune todo el saber fitoterapeútico de la época, y cuya influencia dominó hasta el Renacimiento.

4 Revista n° 31
TucanguáJesper
Botánica de la Camellia sinensis

Botánica de la Camellia sinensis Jesper

Categoría por categoría:

•Familia: Agrupa los géneros con caracteres comunes en la forma de la flor, la fecundación o la forma de la semilla Dentro de todos los órdenes, son fáciles de identificar: tienen aspectos bien diferenciados, como las orquideáceas, bromeliáceas, leguminosas. En general, el nombre de la "familia" deriva de uno de los géneros del grupo y la terminación es "áceas", como berberidáceas. Sin embargo, hay excepciones, como las leguminosas, umbelíferas, crucíferas, labiadas, compuestas, entre otras.

•Género: Tienen características morfológicas similares, principalmente en sus piezas reproductivas, como flores, semillas o esporas en el caso de los helechos El término se menciona con una palabra en latín y se escribe en mayúscula

•Especie: Es lo más difícil de determinar Una posible definición sería: individuos hermafroditas o unisexuales que tienen un aspecto externo similar que, interfecundándose, dan descendencia fértil. El término se escribe en minúscula, a continuación del género.

•Variedad: Son individuos muy parecidos entre sí, pero con características diferentes como la altura o el color de las hojas. El término se escribe con mayúscula y entre comillas simples

Hablemos de la Camellia sinensis

Especie Camellia sinensis

Descriptor (L.) Kuntze

Género Camelia

Familia Theaceae

Orden Ericales

Subclase Asteridae

Clase Magnoliopsida

Subdivisión Magnoliofitina (Angiospermae)

División Spermatophyta

Tipo fisonómico Microfanerófito

Variedad: Camellia sinensis- sinensis, Camellia sinensis asámica china, Camellia sinensis asámica India, entre las más conocidas, pero hay otra que en general son salvajes.

Cultivares: variedades de planta cultivada, que cada una tendrá su propio genoma cloroplastico, dentro de los genomas están los genes de la planta.

Después esta las categorías de té: blanco, amarillo, oolong, verde, Heicha, negro.

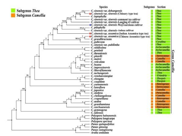
Filogenia de Camellia inferida del análisis de máxima verosimilitud del conjunto de datos completo del genoma del cloroplasto. Los números asociados con los nodos indicaron valores de probabilidades posteriores (PP) de soporte de arranque de ML (BS)/inferencia bayesiana (BI). Los asteriscos representaban nodos con valores máximos de soporte en ambos análisis. El guión denotó nodos sin resolver o con soporte de BS/PP en los árboles de ML/BI menos del 50 %/0,5. C. sinensis var. sinensis (té tipo Chinary) y dos C. sinensis var assamica (té chino tipo Assamica y té indio tipo Assamica) se destacaron con una estrella roja. Cultivar 'Wuyi narcissus' de C. sinensis var. sinensis (té tipo Chinary triploide natural) se resaltó con una marca circular azul. La clasificación de especies se basó en Ming et al., 2000

5 Revista n° 31

Botánica de la Camellia sinensis

Té Gales: Experiencia De Vida De La Mano Del Té

Que es un Cultivar

Un conjunto de plantas de un solo taxón botánico del rango más bajo conocido que, con independencia de si responde o no plenamente a las condiciones para la concesión de un derecho de obtentor, pueda (UPOV).

– definirse por la expresión de los caracteres resultantes de un cierto genotipo o de una cierta combinación de genotipos, – distinguirse de cualquier otro conjunto de plantas por la expresión de uno de dichos caracteres por lo menos, – considerarse como una unidad, habida cuenta de su aptitud a propagarse sin alteración.

Tipos de Cultivares: • Líneas Puras • Cultivares de polinización abierta • Cultivares Híbridos • Cultivares Clonales • Cultivares Sintéticos • Multilíneas • Compuestos

El vasco

Hablemos un poco del genoma

Los recursos del genoma del cloroplasto pueden proporcionar información útil para la evolución de las especies de plantas La planta del té (Camellia sinensis) se encuentra entre los miembros económicamente más valiosos de Camellia Aquí, determinamos el genoma del cloroplasto del primer té tipo Chinary triploide natural (cultivar 'Wuyi narcissus' de Camellia sinensis var sinensis, CWN) y realizamos la comparación del genoma con el té tipo Chinary diploide (Camellia sinensis var. sinensis, CSS) y dos tipos de tés diploides tipo Assamica (Camellia sinensis var assamica: té chino tipo Assamica, CSA y té indio tipo Assamica, CIA), hay un estudios muy importante publicado en la revista BMC genoma de China que informa que las mutaciones inducidas por repetición de las variedades de sinensis y asámica fueron dos dinámicas importantes que contribuyeron a la diversificación del genoma del cloroplasto en Camellia sinensis, que no eran mutuamente excluyentes. El té chino y el té indio podrían haber sufrido diferentes presiones de selección. La transferencia de cloroplastos ocurrió durante la evolución poliploide en Camellia sinensis Además, sorprendentemente los resultados de estos estudios respaldan los tres orígenes de domesticación diferentes del té de tipo Chino, el té de tipo chino Assamica y el té de tipo indio Assamica. Estos refleja que la clasificación actual de algunas especies de Camellia podría necesitar ser discutida más a fondo

Mapa del genoma de cloroplastos del cultivar 'Wuyi narcissus' de Camellia sinensis var. sinensis. Los genes que se muestran fuera del círculo exterior se transcribieron en el sentido de las agujas del reloj y los del interior se transcribieron en el sentido contrario a las agujas del reloj. Los genes pertenecientes a diferentes grupos funcionales fueron codificados por colores. El área punteada en el círculo interior indica el contenido de GC del genoma del cloroplasto. ORF: marco de lectura abierto

Con esto podemos concluir que la clasificación de las plantas es un tema complejo, fascinante y dinámico, ya que a medida que la tecnología avanza, se van descubriendo nuevas características que hace que muchas plantas se reclasifiquen en otras categorías.

Fuente: Facultad de Ciencias Agropecuarias, La Nación, Wikipedia

Revista n° 30 6

Bajo el lema Los 100 años del Té Argentio se llevo a cabo la Expo Té Argentina, que se realizo del 25 al 27 de mayo en el centro del conocimiento de la ciudad de Posadas y este año, la provincia de Misiones será el centro de atención ya que se conmemoran los 100 años de la llegada del té al a nuestro país y específicamente al territorio misionero

Durante los tres jornadas, productores y amantes del té se reuniéron para disfrutar de una amplia variedad de experiencias, sabores, aromas y texturas. El evento contó con la presencia de expertos en la materia, quienes compartieron sus conocimientos y experiencias con los visitantes. Hubo degustaciones de té de destacándose los blends exclusivos de Misiones

La mayor parte de la producción está destinada al mercado del té industrial y del té helado, pero los productores argentinos están cada vez más interesados en la elaboración del té para el mercado gourmet.

Los asistentes pudieron recorrer los puestos de los productores locales y conocer más sobre el proceso de producción del té, desde la cosecha hasta el empaquetado.Además, se organizarón charlas sobre la historia y la cultura del té en Argentina, donde se destaco la influencia de los inmigrantes europeos en la producción y el consumo de esta bebida.

7 Revista n° 31
HipertensiónArterial y Té ExpoTé
8 Revista n° 30
Así paso la ExpoTé

En el marco de la ExpoTé se realizó el lanzamiento de nuestro nuevo libro “El Té Gourmet Argentino, Identidad y Sentido de Pertenencia” este libro fue presentado por el Ministro de Cultura de la Provincia de Misiones, el Sr Joselo Shuap. Este es un trabajo de más de 10 años de investigación, donde nuestro director antropólogo Horacio Bustos, realiza una investigación antropológica sobre el té argentino, donde se podrán encontrar historias, geografías, ceremonias y costumbres de los nuevos consumidores de té gourmet en Argentina Tenemos el agrado de contarles que la presentación del libro fue nombrada de interés cultural por la provincia. Les compartimos fotos del evento, que contó con un salón completo. Gracias a los sponsor Agua de las misiones, Las Treinta Tea Factory, Doña Irma, Klimiuk, AkashaTea, Maquinaras Lory por apoyar este proyecto cultural

9 Revista n° 31
Los niños y el uso seguro de las infusiones Receta: Helado de Té Verde El Té Gourmet Argentino

Ley de aniversario El Té Gourmet Argentino

Revista n° 31 10
11 Revista n° 31
Las buenas lecturas sobre Té. El Té Gourmet Argentino

Akasha Tea una empresa misionera dedicada a la producción primaria y comercialización de té en hebras enteras. Sus teales se encuentran en la ciudad de Leandro N Alem en la provincia de Misiones, ARGENTINA.

En AkashaTea se produce Té Verde, Té Oolong y Té Negro de hebras enteras. A estos tés se comercializan puros o en combinaciones con flores, frutas y especies. Nuestra hebra entera de alta calidad la envasamos en saquitos piramidales.

Esta innovación les permite:

1 Empacar hebras de mayor grado

2 Empacar mayor cantidad

3. Empacar mayor variedad de ingredientes, que incluyen, flores, especias, trozos de fruta, cáscaras, etc. mejorando así la experiencia general.

4. La porosidad significativamente más alta en comparación con las bolsas de té de papel y tela, esto se traduce en una infusión más rápida, lo que significa una preparación más fresca y rápida

CONTACTO +5493754432784

akashateaargentina@gmail.com

Maquinaria Lory

Fabrica maquinarias para cultivos de Té enfocándonos en procesos y tecnología de punta.

4x4 - Apta para terrenos difíciles

Alta velocidad y eficiencia de cosecha

Corte y tracción con sistemas hidráulicos

Transporte de cultivo con sistema de aire

Cabina cerrada y totalmente equipada

Preserva la calidad de la cosecha

Configuración sencilla de altura de corte

De muy fácil traslado

Descarga rápida a granel

12 Revista n° 31
Taller de agua en la Capital Federal AkashaTea

¿El té es un alimento funcional?

Irma Fraga, oriunda de Campo Viera, en el año 2015 inicio su emprendimiento de producción de té “Doña Irma té artesanal” busca introducirse en el mercado del té gourmet, con la particularidad de no usar agroquímicos

Actualmente Irma produce: Té negro de hebras finas y gruesas, té blanco, té verde wok y vapor, con mucho amor y paciente elabora estos tés junto a su esposo, Eugenio Feltan.

Irma tiene una Casa de Té y el Té Bar, “Doña Irma” brida el servicio de paseos guiados, donde el visitante puede conocer la producción de té, el proceso de elaboración y hasta incluso elaborar su propio té, al igual que otros productores de té gourmet artesanal, Doña Irma le pone su impronta a estos té

Klimiuk

Klimiuk es una empresa familiar da los primeros pasos en década del 70 dedicándose al acopio y materia prima de té, dando origen al establecimiento tealero Klimiuk con sede central en Campo Viera, Municipio en la provincia de Misiones La empresa se encuentra liderada por el empresario Yonathan Klimiuk desde el año 2009 se formaliza la creación de la empresa Klimiuk Hnos SRL. Adquiriendo un establecimiento propio, cuenta hoy con mas de 800 hectáreas destinadas a la producción de té generando empleo directo a casi 200 personas

Actualmente la empresa cuanta con varias certificaciones entre ellas es el primer té en Argentino con certificación Halal que significa permitido, que esta fundado en conceptos de higiene y seguridad, el certificado fue emitido por el Centro Islámico Argentino.

En dialogo con la Revista Yonathan nos cuenta que esta certificación es un pasaporte de exportación, una garantía de calidad, de alimento sano, y de empresa controlada Hoy la empresa también cuenta con otras certificaciones como: BPM; HACCP, RainforestAlliance y AlimentosArgentino.

13 Revista n° 31
Doña Irma

Las Treinta Tea Factory

Los hermanos Urrutia (Eugenio, José, Máximo, Francisco y Enrique) hijos de inmigrantes españoles se inician en el cultivo y producción de yerba mate en principio y luego se vuelcan al té. Desarrollan esta actividad de forma independiente con un gran espíritu de cooperación familiar en incipientes plantaciones y pequeños secaderos ubicado en una zona conocida como “paraje Las Treinta” en proximidades de Oberá Actualmente procesan la materia prima en su planta de 28 000 m² de superficie cubierta constituyéndose como el secadero más grande de la región. Pioneros en la innovación desde la década del 60 disponen de una de las plantas modelo donde se cuida al detalle cada la cadena productiva. Desde hace 20 años trabajan mancomunadamente con el Instituto Nacional de Tecnología Agropecuaria en la creación de plantines clonales agregando valor a su cadena desde el inicio mismo de la planta

14 Revista n° 31

Agua de las misiones

Gracias a sus características específicas que la hacen única, Agua de las misiones forma parte de las selectas aguas de alta calidad a nivel mundial

Agua 100% mineral natural y orgánica

Terroir: la pureza de Agua de las misiones se perpetúa en su misma fuente de origen Un entorno natural virgen, que protege y mineraliza nuestra agua de manera única.

· Al beberla, el consumidor siente que lo hace desde la propia fuente Agua de las misiones se envasa en una planta especialmente diseñada para mantener inalterable su estado original y alta calidad.

· Un producto de excelencia, destacable y original, con un fuerte contenido estético y emocional

Tiene un sabor limpio, neutro y liviano debido a su suave mineralización (reflejada en el bajo nivel de TDS/Residuo Seco Soluble).

· Cuenta con una excelente protección de la fuente respecto de su entorno, que le brinda buena virginidad, por sus bajos niveles de nitrato.

15 Revista n° 30

Turn static files into dynamic content formats.

Create a flipbook
Issuu converts static files into: digital portfolios, online yearbooks, online catalogs, digital photo albums and more. Sign up and create your flipbook.