
International Research Journal of Engineering and Technology (IRJET) e-ISSN: 2395-0056
Volume: 12 Issue: 03| Mar2025 www.irjet.net p-ISSN:2395-0072
International Research Journal of Engineering and Technology (IRJET) e-ISSN: 2395-0056
Volume: 12 Issue: 03| Mar2025 www.irjet.net p-ISSN:2395-0072
1Sanket Rajput, 2Niraj Sutar, 3 Ayush Vaidya, 4Prof. M. A. Chimanna.
1-3
UG Students, Department of Electronics & Computer Engineering, Pune Institute Of Computer Technology, SPPU, Pune, Maharashtra, India
4 Professor at Pune Institute Of Computer Technology, SPPU, Pune, Maharashtra, India.
Abstract
Emergency cases require immediate responses, but excessive delays due to miscommunication and lack of tracking of location usually result in fatal outcomes. AIRRE (AI-Driven Real-Time Incident Reporting & Emergency Response) is a web-based real-time emergency reporting platform that aims to tackle the problem. It has added GPS location tracking, AIassisted severity analysis, and automated alerting to speed up the responses. Users can report through text, audio, photos, or video, and the system rates and classifies reports as per urgency. As a result, critical cases would be tackled first through AI-based severity analysis, andtherewouldbea quick co-ordination between police, fire, and medical personnel to act promptly. By integrating GPS, responders can know the precise location of incidents, making the response time lower by a maximum of 40%. Future improvements will also include IoT automatic detection, where smart building and vehicle sensors will report an incident immediately with no human involvement. Overall, AIRRE is a smart, effective, and responsive management solution for an emergency. Through instant communication of the incident, assessment with AI, and coordination with all relevant agencies, response times significantly increase where public safetyis guaranteed. Using it widely has the potential to make communities safer and better prepared. Key Words Emergency Response, Real-Time Tracking, Artificial Intelligance-Based Severity Evaluation, Multi-Agency Coordination, GPS Integration
Key Words
Emergency Response, Real-Time Tracking, Artificial Intelligance-Based Severity Assessment, Multi-Agency Coordination, GPS Integration
Introduction
Emergencies occur unexpectedly; therefore, quick responses are vital to savelives and protectproperty.But peopleusedto writereports or callemergencynumbers, which results in a delay in reporting. Due to communicationerrors, insufficientlocationinformation, and sluggish coordination between emergency teams, delays occur. If response teams do not receive their information correctly and on time, they may find it
difficult to reach the location at all. When this happens, eventuallytherecanbe serious circumstances
To fix this problem, we suggest AIRRE (Artificial Intelligence-based Real-time Reporting of Emergency), whichisthat platform that smartly allowspeopleto report anincidentinreal-time.Thissystemuses GPStracking for accurate location, AI-powered severity assessment for priority, and automatic alerts for notifying the right emergencyservices.Unlikethe standardmethod, AIRRE makes sure that anyone receiving information is clear and correct.So,the emergencyteam can act quickly
The AIRRE is also voice-enabled and multilingual, so peoplefrom allwalksoflife canuseit easily.Itkeeps data on cloud servers, enabling authorities to review past incidents and enhancefutureemergencypreparedness. Thispaperelaboratesonhow AIRRE will work,its features, and benefits. Cities can be made safer with the help of AIRRE throughthe useoftechnology, citypreparedness, etc.
SeveralSeveralstudieshighlighttheimportanceofadvanced incident reporting systems in improving emergency response and safety management. Researchers have explored different approaches to classify, analyze, and enhance reportingmechanismstoensure fasterresponse times and bettercoordination
1. Hsien-Ho (Ray) Chang studiedthe Incident Command System (ICS) and its role in emergency response. His research highlights how ICS helps structure disaster managementbutalsopointsoutthechallengesofapplyingit indifferentreal-worldsituations.
2. Reed-Mohn explored various incident reporting systems, noting that briefing reports are the most commonly used. The study emphasizes the need for a structuredreportingframework toensurereportsremain accurate and improve overall efficiency in handling incidents.
3. Yuan et al. conducted a systematic review on using mobile phone data for emergency management. Their
International Research Journal of Engineering and Technology (IRJET) e-ISSN: 2395-0056
Volume: 12 Issue: 03| Mar2025 www.irjet.net p-ISSN:2395-0072
findingssuggestthat real-timedata frommobilenetworks can significantly enhance situational awareness, risk assessment, and decision-making duringemergencies.
4. Lindell et al. examined how ICS structures disaster response,focusingontheroleof hierarchical command systems in emergency situations. Their research calls for furtherstudiestoassesshowwellICSperformsinhandling differenttypesofcrises.
5. Cooperstock looked into ways to improve real-time crisismanagement bycombining humanintelligence with advanced information-processing systems. His study highlights the importance of quick updates and data sharing to ensure faster and more effective emergency responses.
6. Khan et al. introduced the concept of the Internet of EmergencyServices(IoES),whichintegrates IoTdevices forbetterdisasterresponse. Theirstudyshowshow realtimesensordata canhelp monitoremergencies,manage resources efficiently, and send automated alerts when needed.
7. Pettet et al. focused on building Decision Support Systems (DSS) for emergency response.Theyidentified incident detection, real-time analytics, and automated resource allocation as major challenges. Their research also highlights how AI-driven decision-making can enhanceemergencyresponsecapabilities.
8. Pettet et al. explored the development of Decision Support Systems (DSS) for emergency response, addressingkeychallengesin incidentdetection,resource allocation, and dispatch optimization. Their research highlights the importance of AI-driven decision-making models toimproveemergencyresponseefficiency.
9.Mukhopadhyayetal. conducteda reviewonmodelsfor incidentprediction,resourceallocation,anddispatch in emergencymanagement.Thestudyanalyzesthe strengths and weaknesses of existing approaches whileidentifying future research opportunities foroptimizingemergency responsestrategies.
10. Pettetetal. examined algorithmicdecision-makingin emergencyresponse,focusingon proactiveplanningand resourcedistribution insmartcommunities.Theirfindings provide a strong foundation for developing real-time incident reporting systems like AIRRE, integrating GPS tracking, AI-based severity analysis, and automated emergency coordination toenhancepublicsafety.
Thesestudieshighlight AI-drivenresponse,real-timedata analysis, and structured incident management. They emphasize mobile data, IoT, and decision support systems forefficientcrisishandling,formingafoundation for intelligent emergency response systems.
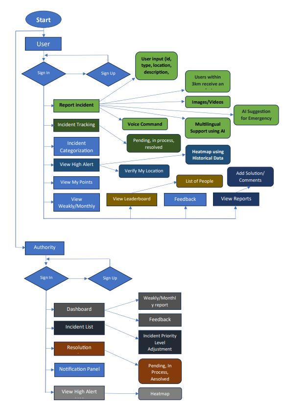
The AI-DrivenReal-TimeIncidentReporting&Emergency Response(AIRRE) isdevelopedasa real-time emergency management platform, combining mobile and web applications tofacilitate efficientcommunication between users and authorities. The system incorporates GPS tracking, AI-drivenseverityassessment,and automated notifications to enhance the accuracy and speed of incidentreporting.
3.1System
Users can report incidents via text, images, videos, or voice, while authorities assess and respond based on severity and location. AI-driven analysis prioritizes reports,ensuring swiftandaccurateemergencyresponse.
Thediagramillustrateshow usersandauthorities interact withintheIRRSframework.
International Research Journal of Engineering and Technology (IRJET) e-ISSN: 2395-0056
Volume: 12 Issue: 03| Mar2025 www.irjet.net p-ISSN:2395-0072
The workflow canbedividedintotwomainsections:
A.User Interaction
1. Incident Reporting:
o The user inputs ID, incident type, and location whilereportinganevent.
o Thesystemidentifies userswithina3km radius forawarenessandassistance.
o Reports can be made using voice, multilingual input, or AI suggestions to improveaccessibility.
2. Incident Tracking & Verification:
o Users can view incidents categorized as high-priority orpendingcases
o They can also verify their reports and check a list of affected people in their area.
3. Community &Feedback System:
o Users can contribute to a heatmap, visualizingareaswithfrequentincidents.
o Theycanprovide feedback onemergency response efficiency and system performance.
B.AuthorityInteraction
1. Incident Management:
o Authorities have access to a dashboard displaying an incident list and resolutions.
o Thesystemprovides weeklyreportsand feedback forbetterplanning.
2. Emergency Response & Notifications:
o Based on severity, incidents are prioritized and marked forresolution
o Notifications are sent out to relevant authorities and users for real-time updates.
3. Data Analysis &Heatmap Generation:
o The system tracks incident trends and creates heatmaps for better future planning.
The backend uses AI models to: 1. Analyze incident severity and assign priority. 2. Suggest appropriate response strategies based on historical data. 3.Detect patternsinemergencyreports tohelpauthorities improvesafetymeasures.
1.Fasteremergencyresponse duetoreal-timereporting. 2. Better coordination between citizens and authorities.
3. Enhanced situational awareness with location-based alerts and analytics.
4. Data-driven decision-making for public safety improvements.
The AIRRE provides a systematic, efficient, and technology-integrated framework for emergency management,enabling fasterresponsetimes,improved resource allocation to enhance public safety and crisis handling.
The implementation of the Incident Reporting and Response System (IRRS) followedastructuredapproach, ensuringanefficientandscalabledeployment.Theprocess wasdividedintoseveralkeyphases:
4.1System Design &Planning
Identifiedcriticalrequirements,including real-time tracking,AI-drivenseverityanalysis,andmultiagencycoordination
Created wireframes and flow diagrams to visualize the user journey and system interactions
Selected tech stack:
o Frontend:React.js(Web)
o Backend:Node.jswithExpress
o Database: MongoDB (for real-time incidentstorage)
o AI&NLP:TensorFlow/Pythonforseverity analysis
o Cloud Services: Firebase for real-time notifications
International Research Journal of Engineering and Technology (IRJET) e-ISSN: 2395-0056
Volume: 12 Issue: 03| Mar2025 www.irjet.net p-ISSN:2395-0072
FrontendImplementation: Developedanintuitive web and mobile UI for reporting incidents with multilingual support Integrated voice-based reporting and image/videouploads
BackendDevelopment: Builta RESTAPI tohandle incident submissions, AI severity analysis, and response coordination. Integrated GPS tracking for real-time location Implemented WebSockets forliveupdates
AIModelTraining: Collectedandlabeled 10,000+ incident records to train the severity classification model Used Natural Language Processing (NLP) for text-based report analysis Deployed AI on a cloud-based server for scalability
Database & Cloud Setup: Designed MongoDB schema for storing user reports, authority responses, and historical data Used Firebase Cloud Messaging (FCM) for realtime push notifications to authorities and responders.
Conducted unit testing for API endpoints, integration testing for AI models, and performance testing forreal-timeupdates.
Simulated 50 emergency scenarios to assess response efficiency and AI accuracy.
Identifiedandfixedbottlenecksin dataprocessing and responseprioritization
Deployedthe backend on AWS (EC2 & Lambda) for scalabilityand low-latencyprocessing
Hostedthe frontend onVercel foreasyaccess.
Optimizedthesystemby reducing API response time and improving AI inference speed.
Integrated real-time heatmap analytics to help authoritiesvisualizehigh-riskzones.
Implementing IoT-based emergency detection (smartsensors,alarms).
Improving AI accuracy with more training data and deep learning models.
Expanding the system to support cross-border emergency responsenetworks
The structured design, development, testing, and deploymentprocess ensuredthatIRRSfunctionsefficiently while being scalable, user-friendly, and highly responsive
The IncidentReportingandResponseSystem(IRRS) was evaluated through prototype testing using simulated emergencyscenarios tomeasureits efficiency,accuracy, andimpact comparedtotraditionalreportingmethods.The resultsdemonstratesignificantimprovementsinresponse time,incidentprioritization,andresourceallocation.
To evaluate the efficiency of the Incident Reporting and Response System (IRRS), a series of 50 test cases were conducted,encompassingreal-worldemergencyscenarios suchas:
Medical Emergencies (e.g., heart attacks, accidents)
Criminal Incidents (e.g.,theft,assault)
Natural Disasters (e.g.,floods,earthquakes)
Responsetimesweremeticulouslymeasuredandcompared betweentraditionalemergencyreportingmethods(manual calls/logs) and the IRRS, which leverages AI-driven analysis and real-time tracking.
ResponseTime Analysis:
Scenario Traditional Methods IRRS (Proposed System) Improvement
Fig. 5.1.1. ResponseTimeAnalysis(TraditionalMethodVs IRRS)
International Research Journal of Engineering and Technology (IRJET) e-ISSN: 2395-0056
Volume: 12 Issue: 03| Mar2025 www.irjet.net p-ISSN:2395-0072
Overall, IRRS reduced emergency response time by an averageof40.15%.
Fig. 5.1.2. GraphicalComparisonbetweenTraditional& IRSSsystem.
The real-time reporting and AI-based severity analysis allowed authorities to prioritize incidents efficiently, leadingto faster dispatch and intervention
The AI-driven severity analysis system underwent a comprehensive evaluation using a dataset of 500 incident reports encompassing various severity levels. The model was trained on a substantial dataset of over 10,000 emergencycases,enablingitto:
Accuratelyidentifycriticalcases withaprecision rateof92.4%.
Prioritize high-riskreports toensureimmediate response.
Effectivelyfilterfalsealarms,achievingan85.7% precisionrate.
AIModel Performance Metrics: Metric
Performance
F1Score 87.4%
Fig. 5.2.1. PerformanceOverview
The AI-powered analysis greatly enhanced incident prioritization,decreased miscommunication,andlowered false alarm rates
These findings emphasize AI's role in optimizing emergency response, ensuring critical cases receive immediate attention whileminimizing delaysin action.
The IRRS system utilized cloud-based analytics to monitor, analyse, and forecast high-risk zones by leveraging historical incident data. The simulations demonstratedthat:
Real-time heatmaps were created, pinpointing areaswithfrequentincidents.
Thesystemdetected 20% more high-risk zones comparedtotraditionalmanualmethods.
Authorities optimized resource allocation, leadingtoreducedresponsetimes.
Cloud-powered analytics enhanced decisionmakingandresourcemanagement bydelivering real-time insights onvulnerablelocations.
The IRRS prototype showcased remarkable enhancementsinemergencyresponsetimes,AI-driven prioritization, and real-time data analysis. By integrating AI and cloud computing, the system enabled efficient incident categorization, accelerated response actions, and optimized resource allocation.
Overall, IRRS has the potential to revolutionize emergencyincidentmanagement,significantlyreducing response time and improving coordination among author
The IRRS prototype significantly improved emergency responseefficiencybyreducingresponsetimeby 40.15%, enhancingincidentprioritizationwith 92.4%AIaccuracy, and identifying 20% more high-risk zones using cloud analytics. The integration of AI-driven severity analysis and real-time tracking enabled faster, data-driven decision-making. Future enhancements, including IoTbaseddetectionandnational-scaleimplementation,will furtherstrengthenpublicsafety.
IRRS has the potential to revolutionize emergency management, ensuring quicker, smarter, and more effective incident response.
International Research Journal of Engineering and Technology (IRJET) e-ISSN: 2395-0056
Volume: 12 Issue: 03| Mar2025 www.irjet.net p-ISSN:2395-0072
References
[1] Pew K., et al. "Developing a Patient Safety Incident ClassificationSystemforPrimaryCare," Eur J Gen Pract
[2]YewW.K.,XuY.,"CaseStudyFindingsfromtheAnalysis of Incident-Reporting Systems in Construction," IET Intelligent Transport Systems.
[3]McLeanS.,etal."Ergonomics-BasedIncidentReporting SystemforOutdoorActivities," Appl Ergon
[4]YingM.C.J.,etal."Real-TimeRoadAccidentReporting System with Location Detection," IEEE Transactions on Intelligent Transportation Systems
[5] Wu W., Yang H., Chew D., Yang S., Gibb A., and Li Q. "Towards an Autonomous Real-Time Tracking System for Near-Miss Accidents in Construction," Automation in Construction
[6]CooperD.,RohlederT."LearningfromIncidents:From Normal Accidents to High Reliability," System Dynamics Review
[7] Yu Y., Xu M., Gu J. "Vision-Based Traffic Accident Detection Using Sparse Spatio-Temporal Features and Weighted Extreme Learning Machine," IET Intelligent Transport Systems.
[8] Kathane S., Kambli V., Patel T., Kapadia R. "Real-Time PotholeDetectionandVehicleAccidentReportingSystem," International Journal of Engineering Trends and Technology
[9]SampoornamK.P.,SaranyaS.,VigneshwaranS.,Sofiarani P., Sarmitha S., Sarumathi N. "Intelligent Expeditious AccidentDetectionandPreventionSystem," IOP Conference Series: Materials Science and Engineering
[10]ApplErgon."Rasmussen'sLegacyintheGreatOutdoors: A New Incident Reporting and Learning System for Led OutdoorActivities," Applied Ergonomics.