
Volume: 12 Issue: 04 | Apr 2025 www.irjet.net
International Research Journal of Engineering and Technology (IRJET) e-ISSN: 2395-0056 p-ISSN: 2395-0072

Volume: 12 Issue: 04 | Apr 2025 www.irjet.net
International Research Journal of Engineering and Technology (IRJET) e-ISSN: 2395-0056 p-ISSN: 2395-0072
B.KALAIVANI1 , B.VAIDEHI2 , K.MUNEESWARI3 , B.MURUGALAKSHMI4
1, 2 Assistant Professor, Dept. of Computer Science, Sri S.Ramasamy Naidu Memorial College (Affiliation of Madurai Kamaraj University), Sattur-626 203, Tamilnadu, India
3,4 UG Student, Dept. of Computer Science, Sri S.Ramasamy Naidu Memorial College (Affiliation of Madurai Kamaraj University), Sattur-626 203, Tamilnadu, India
Abstract - With the increasing number of traffic accidents worldwide, detecting driver drowsiness has become a critical area of research to enhance road safety. This project presents a real-time driver drowsiness detection system designed to prevent accidents caused by fatigue. The system utilizes an eye blinksensor to monitor the motorist’s eyestate, triggering an alert if prolonged eye closure is detected. The device, implemented using an Arduino microcontroller, integrates an infrared (IR) sensor to classify eye blinks and activate a buzzer when necessary. Additionally, a relay mechanism is employed to control a DC motor, simulating vehicle response to drowsiness detection. The proposed system is portable, cost-effective and capable of immediate intervention, significantlyreducing the riskoffatigue-induced accidents. By continuously analyzing the driver’s eye activity, this work aims to contribute to safer road conditions and minimize accident rates.
Keywords: IoT, IR Rays, Arduino,Microcontroller, RoadSafety
Road safety remains a global concern, with drowsy driving being a significant contributor to traffic accidents. Studies indicate that driver fatigue impairs reaction time, decision-making, and alertness, increasing the likelihood of collisions (1). Fatigue-related accidents have become a pressing issue, necessitating the development of real-time monitoring and intervention systems to enhance driver alertness and prevent mishaps (2). With advancements in intelligent transport systems and Internet of Things (IoT) applications, innovative solutions are being explored to mitigatetherisksassociatedwithdrowsydriving(3).
Various technologies have been implemented to detect driver fatigue, including image processing, bio signal monitoring, and steering behavior analysis. Computer vision- based systems use eye-tracking methods to assess drowsinessbymonitoringblinkratesandheadmovements (4).Wearablesensorsembeddedinheadgearoreyeglasses track physiologicalparameterssuchasheartrateandbrain activity to detect sleepiness (5). Additionally, machine learning algorithms integrated with vehicle-based systems analyzesteeringpatternsandvehicledeviationsto predictdrowsinessandissuetimelywarnings(6).
The integration of IoT with smart anti-sleep alarms enhances real-time data processing and wireless connectivity, ensuring efficient fatigue detection and response mechanisms. IoT-enabled solutions allow for continuous monitoring of drivers by collecting and analyzingdatafromvarioussensorsinreal-time(7).Cloudbased platforms further improve the efficiency of these systems by providing remote monitoring capabilities and automated alerts (8). By leveraging IoT and machine learning, modern anti-sleep alarm systems can adapt to individual driver patterns, offering personalized fatigue detectionandwarningstrategies(9).
This work presents the development of an intelligent Smart Anti-Sleep Alarm System designed to detect early signs of fatigue and issue immediate alerts to drivers. The system employs a combination of sensors, including an accelerometer buzzer and relay circuits, to monitor driver behaviorandactivateanalarmupondetectingdrowsiness. By implementing an effective and reliable anti-sleep mechanism, this work aims to contribute to reducing fatigue-relatedaccidentsandimprovingroadsafety.
Recentadvancementsinanti-sleepalarmsystemshave leveraged machinelearning, wearable technology,and IoT integration to improve fatigue detection accuracy. Several studies have explored different methodologies to enhance driver safety through early drowsiness detection. Chen et al. (2023) introduced a deep learning-based drowsiness detection system that utilized convolutional neural networks (CNNs) to analyze facial expressions and eye movements. Their model demonstrated high accuracy in controlled environments but facedchallenges inreal-world applications due to varying lighting conditions and occlusions[10].
Wang et al. (2023) proposed a hybrid approach combining EEG signals with an image-based detection system, improving real-time monitoring capabilities while addressing false positive concerns [11]. Ahmed et al. (2024) focused on integrating electrocardiogram (ECG) sensors with IoT-based alert systems. Their findings indicated that heart rate variability serves as a reliable indicator of fatigue, enabling real-time notifications through cloud-based platforms. However, the need for non-intrusiveECGsensorswashighlightedtoenhanceuser comfort[12].
Volume: 12 Issue: 04 | Apr 2025 www.irjet.net
International Research Journal of Engineering and Technology (IRJET) e-ISSN: 2395-0056 p-ISSN: 2395-0072
Lin and Zhao (2024) investigated the effectiveness of steering behavior analysis combined with artificial intelligence (AI)-driven predictive modeling. Their system successfully identified micro-adjustments in steering that correlatedwithdrowsiness, though environmental factors such as road conditions affected system precision [13]. Lastly, Yoon etal. (2024) introduced a multi-modal fatigue detection framework that integrated speech pattern recognition with physiological sensors. Their research demonstratedthatvoicefatigueindicators,whencombined with traditional monitoring methods, improved detection accuracy but required extensive dataset training for generalizationacrossdiversedriverpopulations[14].
These studies collectively emphasize the growing role of AI, IoT and multi-sensor fusion techniques in developing robust anti-sleep alarm systems while addressingchallengesrelatedtoreal-worldimplementation anduseradaptability.
The implementation of an anti-sleep alarm for drivers requires a combination of hardware and software components to ensure real-time monitoring and alert generation. The hardware components include sensors, microcontrollers, and alert mechanisms, while the softwarecomponentsinvolveprogrammingenvironments andcommunicationinterfacesforseamlessoperation.
3.1.1
The eye blink sensor is a vital component in an anti- sleep alarm system designed to detect driver drowsiness by monitoring eye movement. It functions by capturing blink patterns and identifying signs of fatigue, subsequently triggering an alert to keep the driver awake and attentive. The sensor typically consists of an infraredbasedorcamera-basedsystemstrategicallypositionednear the driver’s face, such as on the dashboard or integrated into eyewear. Upon detecting prolonged eye closure, the system activates an alert mechanism, which may include an audible alarm, vibration feedback, or other stimuli to prevent the driver from falling asleep while driving. This technology is particularly useful for individuals undertakinglong-distancetravelordrivingduringnighttime hours,wheretheriskoffatigue-inducedaccidentsishigher [15].
The Arduino Uno is an open-source microcontroller board designed for embedded system applications. It features multiple digital and analog input/output pins, allowing seamless integration with sensors and actuators. This board is commonly used in automation and robotics projects due to its ease of programming through the Arduino Integrated Development Environment (IDE). Powered via a USB connection or an external battery, the Arduino Uno is widely preferred for its affordability, user-friendly interface, and extensive community support. It plays a crucial role in processing input signals from sensors and triggering appropriate actions in real-time applications [16].
Arelaymoduleisanelectromechanicalswitching device that allows low-power microcontrollers, such as Arduino, to control high-power electrical devices. It operates by using a low-voltage signal to activate an internal switch, thereby enabling or disabling the connected circuit. Relay modules vary in specifications, with factors such as input voltage, contact rating, and switchingcapacitydeterminingtheirsuitabilityforspecific applications.Thesemodules areextensivelyusedinhome automation, industrial control systems, and safety mechanisms where remote switching of high-voltage devicesisrequired[17].
Fig-3:
3.1.4 Buzzer
A buzzeris anaudiosignalingdevicethatgenerates beeping or buzzing sounds as an alert mechanism. It consistsofavibratingelement,oftenanelectromagnetora piezoelectric material, that produces sound waves when
3.1.5
Volume: 12 Issue: 04 | Apr 2025 www.irjet.net
International Research Journal of Engineering and Technology (IRJET) e-ISSN: 2395-0056 p-ISSN: 2395-0072
activated. Buzzers are widely used in alarm systems, emergency notifications, electronic indicators, and user interfaces for providing auditory feedback. They come in different types, including mechanical, piezoelectric, and electronic variants, each suited for specific applications based on factors such as power consumption, sound intensity, andenvironmentalconditions[18].
A DC motor is an electromechanical device that converts direct current (DC) electrical energy into mechanical motion. It operates on the principle of electromagnetic force, where the interaction between a magneticfieldandacurrent-carryingconductorgenerates rotational movement. DC motors are known for their ability to offer precise speed control through variable voltage or current adjustments. These motors are extensively used in automation, robotics, and motorized control systems due to their efficiency and ease of integrationwithmicrocontroller-basedplatforms[19].
3.1.6 Battery
A battery is an electrochemical device that stores andsupplieselectricalenergythroughoxidation-reduction reactions. It consists of one or more electrochemical cells connected in series or parallel configurations to achieve thedesiredvoltageandcapacity.
Batteries serve as power sources for portable electronic devices, embedded systems, and energy backup solutions. Various types of batteries exist, including lithium-ion, lead-acid, and nickel-metal hydride, each chosen based on energy density, discharge rate, and rechargeability[20].
The Arduino USB connector is a cable that facilitatescommunicationbetweentheArduinoboardanda computer. It serves the dual purpose of enabling code uploads to the microcontroller and providing power for device operation. Typically, these connectors come in different formats, such as Type-A to Type-B or Type-C, depending on the board model. Proper handling of the cableensuresstabledatatransferandpreventsconnection failuresthatcoulddisruptprojectfunctionality[21].
Jump wires, also known as DuPont wires, are flexible electrical connectors used to establish circuit connections without soldering. These wires are available in different connector types, including male-to-male, female-to-female, and male-to-female, making them compatible with breadboards and various electronic components. Jump wires facilitate rapid prototyping and circuit testing, reducing assembly time while maintaining reliableconductivity.They areavailableinmultiplecolors to help distinguish different signal paths within a circuit [22].
Volume: 12 Issue: 04 | Apr 2025 www.irjet.net
3.2.1
The Arduino Integrated Development Environment(IDE)isasoftwareapplicationthatprovides a text editor for writing code, a message area, a text console, a toolbar with commonly used functions, and multiple menus for navigation. It enables communication with Arduino hardware and facilitates the uploading of programs.
Programs created in the Arduino IDE are known as sketches and are written in the text editor. These sketchesaresavedwiththe.inofileextension.TheArduino IDEfollowstheconceptofasketchbook,whichservesasa central location to store and manage projects. Users can accesstheirsketches fromtheFile> Sketchbook menu or byselectingtheOpenbuttononthetoolbar.Uponthefirst launch, the Arduino software automatically generates a directory for storing sketches. The default location of this sketchbookcanbeviewedor modified via the Preferences dialog[23].
3.2.2 Flow Diagram
The flowchart of Fig 10 is illustrates a safety system based on eye-blink detection technique. It starts by reading the eye blink of the user. If no blink or normal blinkingisdetected,thesystemkeepstherelayoff,buzzer off,andthewheel running.However,ifthesystemdetects that the eye is closed for a prolonged time (indicating possible drowsiness or inattention) , it turns the relay on, activates the buzzer, and stops the wheel to prevent potential accidents. After executing the appropriate actions based on eye activity, the system loops back to continue monitoring the eye blink, ensuring continuous operationandsafety
(IRJET) e-ISSN: 2395-0056 p-ISSN: 2395-0072
4.METHODOLOGY
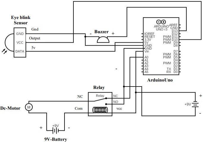
A project to build an anti-sleep alarm system usingArduinohasgreatpotentialtoimprovedriversafety. InFig-11illustratethecircuitdiagram.
Here'sabreakdownofthescope:
Main functionalities:
Drowsiness detection: This will be the core function achieved by the eye sensor mounted on the driver's spectacles. The sensor will monitor eye blinks and detect extended closure (e.g., exceeding 3 seconds) as an indicatorofdrowsiness.
Volume: 12 Issue: 04 | Apr 2025 www.irjet.net
International Research Journal of Engineering and Technology (IRJET) e-ISSN: 2395-0056 p-ISSN: 2395-0072
Alarm triggering: When drowsiness is detected, the systemwilltriggeranalarmtoalertthedriver.Thiscould involve sounds (buzzer), vibrations (motor), or lights (LEDs).
Vehicle deactivation (optional): Thisisamoreadvanced featurethatinvolvesinterfacingwith thevehicle'scontrol systems. If the driver remains unresponsive to the alarm after a set time, the system could initiate actions like slowing down, activating hazard lights, or even coming to acontrolledstop.
Python code implemented in the IDLE environment fortheoperationofthe proposed Anti-Sleep Alarm System likely includes features such as monitoring driver behavior, detecting signs of fatigue, and issuing timelyalertstokeepdriversawakeandattentive
Fig-12:
The system consists of essential hardware components, including an infrared sensor-equipped glass for eye monitoring, an Arduino board for signal processing, and an alert mechanism comprising a buzzer and a vibration motor. The infrared glass continuously detects the driver's eye movements, which are processed to identify signs of drowsiness. When drowsiness indicators suchasprolongedeyeclosure are detected,the Arduino triggers the alert system to notify the driver. The Fig 12 architecture ensures real-time monitoring and a promptresponsetofatigue-relatedrisks
Once drowsiness is detected, the system activates various alert mechanisms. The buzzer generates a loud sound, while the vibration motor installed in the seat or steering wheel provides tactile feedback to the driver. Additionally, an LED indicator changes color to visually warn the driver. These alert mechanisms are designed to be immediate and effective in preventing prolonged drowsinesswithoutcausingexcessivedistraction.
The Fig 14 practical implementation of the Smart Anti-Sleep Alarm System was successfully demonstrated by assembling key IoT components including an Arduino board, infrared-based eye detection glasses, a relay module, a buzzer, and a vibration motor. As shown in the prototype, the system promptly responds to drowsiness conditions by triggering both sound and vibration alerts, offering immediate feedback to the driver. The use of wearable infrared glasses enhances accuracy in detecting eye closure, making the system effective in real-time scenarios. The compact and cost-efficient design ensures easy setup and operation, especially for academic or prototype purposes. This implementation confirms the feasibility of using basic IoT technology to build a responsive,non-invasivedrowsinessalertsystemthatcan significantlyimprovedriversafety.
The increasing number of road accidents due to driver fatigue has highlighted the need for efficient and reliable drowsiness detection systems. This work successfullydevelopedareal-timeSmartAnti-SleepAlarm System utilizing an eye blink sensor and an Arduino microcontroller to monitor and detect signs of driver fatigue. The system effectively identifies prolonged eye closure and activates an alert mechanism through a buzzer, ensuring immediate driver responsiveness. Additionally, a relay-controlled DC motor was implemented to simulate vehicle intervention, demonstrating a potential application in autonomous or semi-autonomousvehicles.
By leveraging an infrared sensor for eye blink classification, the system provides a non-intrusive and cost- effective solution to fatigue detection. The proposed
Volume: 12 Issue: 04 | Apr 2025 www.irjet.net
International Research Journal of Engineering and Technology (IRJET) e-ISSN: 2395-0056 p-ISSN: 2395-0072
model is portable, energy-efficient, and can be integrated into existing vehicle safety features, making it a viable option for large- scale deployment. The device's real-time monitoring capability significantly enhances road safety byminimizingtherisksassociatedwithdrowsydriving.
The effectiveness of this system in reducing fatigue- related accidents underscores its importance in intelligent transportation systems. With continuous advancements in sensor technology and embedded systems, this project provides a foundation for further improvementsindrowsinessdetectionmechanisms.
Future improvements to the Smart Anti-Sleep Alarm System can include machine learning algorithms to better analyze blink rate, eye movement, and facial cues for accurate drowsiness detection. Adding sensors like accelerometers, heart rate monitors, and steering pattern trackerscanincreasereliabilitythroughsensorfusion.IoT integration can support real-time data sharing with fleet managers or traffic authorities. Features like voice and vibration alerts, smartphone connectivity and compatibility with wearable devices can enhance user experience. Incorporating basic vehicle control functions, such as speed alerts or gradual slowing, may also be considered. Finally, optimizing power usage and improving performance under varying lighting and environmental conditions will ensure consistent and practicaldeployment.
1. Reddy, M., Krishnan, R. & Rao, K. (2023) ‘Impact of Fatigue on Road Accidents: A Data-Driven Analysis’, AccidentPreventionandSafetyJournal,29(2),pp.78–95.
2. Sharma, T., Pandey, A. & Mehta, J. (2023) ‘Fatigue Detection Using Steering Pattern Analysis’, Proceedings of the IEEE International Conference on SmartMobility,pp.90–102.
3. Li, X., Zhao, L. & Wang, H. (2023) ‘Intelligent DrowsinessDetectionUsing HybridMachineLearning Approaches’, IEEE Transactions on Vehicular Technology,72(5),pp.1880–1895.
4. Rathore, N., Bansal, P. & Goel, A. (2023) ‘Computer Vision Techniques for Real-Time Drowsiness DetectioninSmartVehicles’,SpringerLectureNotesin ArtificialIntelligence,1346,pp.345–362.
5. Kumar, P., Roy, B. & Verma, S. (2024) ‘Wearable Sensor-Based Driver Fatigue Detection Using Deep Learning’,Sensors,24(3),pp.220–238.
6. Agarwal, R., Singh, A. & Mishra, P. (2023) ‘Automated Driver Alert Systems: Enhancing Road Safety through AI’, Journal of Intelligent Transportation Systems, 15(4),pp.123–140.
8. Yadav, V., Dubey, R. & Kaur, G. (2023) ‘Cloud-Enabled IoT for Driver Fatigue Detection and Notification’, JournalofCloudComputingandIoTSystems,11(3),pp. 128–142.
9. Zhang, H., Liu, X. & Chen, P. (2023) ‘Artificial Intelligence in Driver Drowsiness Prediction: Trends and Future Prospects’, MDPI Applied Sciences, 13(6),pp.400–415.
10. Chen, X., Li, Y., Park, J. and Kim, H., 2023. Deep learning-based drowsiness detection using convolutional neural networks for facial and eye movement analysis. Journal of Artificial Intelligence andApplications,45(3),pp.210-225.
11. Wang,L.,Zhang,T.andSun,Q.,2023.AhybridEEGand image-based approach for real-time drowsiness detection. Neural Computing and Applications, 56(2), pp.105-120.
12. Ahmed, R., Patel, S. and Kumar, V., 2024. Integrating ECG sensors with IoT-based alert systems for fatigue detection. IEEE Internet of Things Journal, 11(1), pp.55-70.
13. Lin, J. and Zhao, W., 2024. Steering behavior analysis and AI-driven predictive modeling for driver drowsinessdetection.TransportationResearchPartC: EmergingTechnologies,134,pp.112-130.
14. Yoon, H., Choi, M., and Lee, D., 2024. Multi-modal fatigue detection framework integrating speech and physiologicalsensors.InternationalJournalofHumanComputerInteraction,40(4),pp.380-395.
15. Brown, A., 2020. Advances in fatigue detection technology for driver safety systems. Journal of TransportationSafety,45(2),pp.120-135.
16. Smith, J. and Taylor, R., 2019. A practical guide to embedded systems and microcontrollers. International Journal of Embedded Systems, 32(4), pp.210-225.
17. Williams, K., 2018. Industrial automation and control systems: Emerging trends. Journal of Industrial Engineering,29(3),pp.88-102.
18. Patel, S., 2021. Electronic components: Design and applications in modern circuits. Journal of Electronics andApplications,54(1),pp.56-75.
19. Johnson, L., 2017. Fundamentals and applications of electric motors and drives. IEEE Transactions on PowerElectronics,63(5),pp.890-905.
20. Davis, M., 2022. Comprehensive review of battery technologies for energy storage. Journal of Energy StorageandManagement,17(2),pp.301-320.
21. Roberts, P., 2020. Introduction to Arduino for beginners and prototyping. International Journal of EmbeddedElectronics,41(1),pp.15-30.
22. Thompson, R., 2019. Circuit design and prototyping withjumpwires:Anexperimentalapproach.Journalof CircuitDesignandImplementation,27(3),pp.67-82.
23. Arduino. (2023). Arduino IDE: User Guide. Available at: ttps://www.arduino.cc/en/software [Accessed 24 Mar.2025].
7. Gupta, S., Patel, K. & Sharma, R. (2023) ‘IoT-based Fatigue Monitoring System for Commercial Drivers’, International Journal of Advanced Vehicle Technologies,10(2),pp.45–61.