










Como estudiante de VIII ciclo de la escuela profesional de arquitectura de la Universidad Peruana Unión, filial Tarapoto, con el presente proyecto se plantea presentar un diseño de un stand comercial, donde se mostrarán diversas planimetrías que ayudarán al entendimiento de la funcionalidad y diseño del Stand comercial.



INTRODUCCIÓN
El presente proyecto final del curso de Geometría Descriptiva se basa en diseñar un Stand Comercial de uso público diseñado a criterio de lo aprendido durante cada cátreda.
El diseño de esta Stand comercial se hizo con la finalidad de poder mostrar las planimetrías a base de lo aprendido en el curso de Geometría Descriptiva para poder ubicar el Stand en el espacio y así poder aprender mediante planimetrias donde se verán cortes, elevaciones, plantas y distribución de este mismo.
02. CONCEPTO


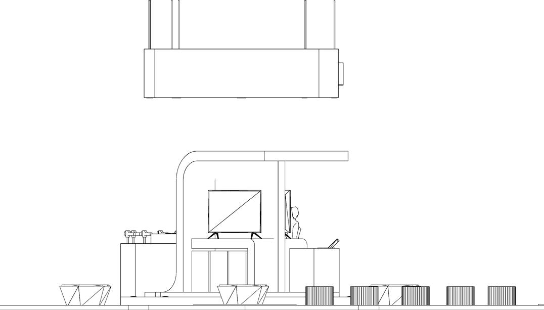
La idea principal del Stand Comercial es poder crear un espacio accesible para el usuario, con espacios abiertos donde el usuario pueda visualizar mejor todo lo que el Stand ofrece, la medida del Stand es de 25m2, cuenta con una altura de 3m donde el volumen forma una S heterogénea, formando un solo volumen desde el piso hasta el techo y así poder unificar la estructura, formando desniveles en los suelos y así mismo con los mobiliarios que forman parte de la estructura.



