

M.Sc. Carlos Aguinaga
M.Sc. Iván Galarza
M.Sc. Santiago Falcón
M.Sc. Pablo López
CO AUTORES:
M.Sc. Guadalupe Rosero
Lic. Fredy Realpe
Edita
Editorial Universidad Técnica del Norte
Av. 17 de julio 5-21 y Gral. José María Córdova - Campus El Olivo
IBARRA – IMBABURA – REPÚBLICA DEL ECUADOR
www.utn.edu.ec editorial@utn.edu.ec
Pares revisores:
PhD. Lorena Arellano G.
Docente de la Escuela de GESTURH
Responsable Coordinación de Investigación y Titulación Escuela de Gestión en Empresas Turísticas y Hoteleras.
ORCID: 0000-0002-5920-6084.
PhD. Fabián Gaibor M.
Docente Yachay Tech ·
Departamento de Ciencias Agropecuarias y Agroindustriales.
ORCID: 0000-0003-0304-0799
Revisión de estilo:
M.Sc. Virna I. Acosta P.
Docente- investigadora
Facultad de ciencia y tecnología
Universidad Técnica del Norte
ORCID: 0000-0002-6169-6473
© de los textos y fotografías: Sus respectivos autores, 2025 © de esta edición: Editorial: Universidad Técnica del Norte, 2025 1ª. Edición digital: mayo de 2025 / 978-9942-845-86-3
ISBN DIGITAL, Prohibida la reproducción total o parcial de esta obra sin la previa autorización escrita de la Editorial Universidad Técnica del Norte
M.Sc. Carlos Aguinaga del Hierro
https://orcid.org/0000-0003-4796-2787 caaguinaga@utn.edu.ec
Docente - Investigador
Grupo de investigación e innovación GIG. Facultad Ciencias Administrativas y Económicas
Universidad Técnica Del Norte
M.Sc. Iván Galarza
https://orcid.org/0000-0002-1071-2584
isgalarza@utn.edu.ec
Docente - Investigador
Grupo de investigación e innovación GIG. Facultad Ciencias Administrativas y Económicas
Universidad Técnica Del Norte
M.Sc. Santiago Falcón
https://orcid.org/0000-0002-0839-8653 sifalcon@utn.edu.ec
Docente - Investigador
Grupo de investigación e innovación GIG. Facultad Ciencias Administrativas y Económicas
Facultad Ciencias Administrativas y Económicas.
Universidad Técnica Del Norte.
M.Sc. Pablo López
https://orcid.org/0000-0001-7633-0872
pxlopez@utn.edu.ec
Docente - Investigador
Grupo de investigación e innovación GIG. Facultad Ciencias Administrativas y Económicas
Facultad Ciencias Administrativas y Económicas
Universidad Técnica Del Norte
Co Autores:
M.Sc. Guadalupe Rosero
Lic. Fredy Realpe
Tabla
Tabla
Tabla
Tabla
Tabla
Tabla
Tabla
Tabla
Tabla
Tabla
Tabla
Figura
Figura
Figura
El cacao, es un producto agrícola, símbolo de herencia cultural que ha trascendido en las sociedades que lo cultivan; en Ecuador forma parte de la identidad desde tiempos inmemoriales, donde las colectividades aborígenes lo valoraban como un fruto sagrado y necesario para sus rituales. Con la llegada de los españoles, el cacao se convirtió en el motor dinamizador de la economía, integrándose a la sinergia global e interactuando en las relaciones sociales y culturales del país.
En las zonas donde se lo cultiva, se ha generado saberes que han ido pasando de generación en generación sobre sus procesos de producción. Estos saberes reflejan la relación armónica entre naturaleza y cultura, lo cual evidencia una profunda cosmovisión ancestral.
Esta obra busca identificar cómo el cacao ha trascendido en el tiempo y se ha constituido como materia prima de la identidad ecuatoriana, desde su presencia en fiestas locales, así como también en el arte, el cacao representa una historia de trabajo y creatividad.
A través de sus páginas este libro describe las técnicas básicas usadas por maestros chocolateros, contribuyendo a la enseñanza de esta práctica, tanto para profesionales, estudiantes o quienes estén interesados en aprender sobre el mundo del cacao y la chocolatería.
M.Sc. Marlon Pineda C.
DECANO
FACULTAD DE CIENCIAS ADMINISTRATIVAS Y ECONÓMICAS UNIVERSIDAD TÉCNICA DEL NORTE
Tradicionalmente, el uso del cacao se ha situado en las civilizaciones asentadas en Mesoamérica; estudios recientes ubican como lugar más probable para su domesticación a la Alta Amazonía ecuatoriana desde hace más de 5000 años, específicamente en el sitio arqueológico de Mayo Chinchipe-Marañón (Valdez, 2023) donde se han encontrado evidencias arqueológicas que lo acreditan
Existen numerosos relatos sobre el uso del cacao por parte de las culturas mesoamericanas, documentados por los españoles tras su llegada al llamado "Nuevo Mundo". En el capítulo XXXVI de la “Historia general de las cosas de Nueva España” (Sahagún,1829), se menciona el cacao como una bebida que se tomaba en ocasiones especiales como los bautizos.
Concluida la comida daban las sobras a sus criados, y también los cagetes y chiquihuites, luego venían los que servían el cacao, (o chocolate) y ponían a cada uno una jícara (a) de cacao, y a cada uno le ponían también su palillo, que llaman aquavitl, y las sobras del cacao daban a sus criados (p.116)
En el código Florentino1 vemos un ejemplo temprano del uso del cacao en el mundo mesoamericano y su importancia cultural.
Figura 1 Haciendo buen cacao
Códice Florentino, libro décimo, f. 70, capítulo 26, siglo XVI. Haciendo buen cacao (digitalización del dominio público).
1 Un compendio enciclopédico dedoce libros sobre la religión, historia, cultura y lengua nahua, el Códice Florentino es el manuscrito final y completo de la Historia general del fraile franciscano Bernardino de Sahagún en colaboración con informantes y asistentes indígenas, algunos de los cuales Sahagún menciona en la obra.
La imagen muestra cómo se prepara el cacao y el uso de elemento usados para el efecto como son: coladores para cacao hechos de guaje; jícara para trasvasar el cacao; tecontlacuilolli: jícara pintada; atzacáyotl: tapadera de la jícara del cacao; ayotectli tlacuilolli: jícara pintada de negro; ayahualli oceloéhuatl: rodero de piel de tigre o de venado para asentar, las jícaras; cuetlaxayahualli: otro tipo de rodero de cuero curtido; espátulas amarillas de conchas de tortugas; espátulas de carey que semejan a la piel del jaguar, en blanco y negro (Barros & Buenrostro, 2003)
No es de extrañar que para estas culturas el cacao como bebida, tenía matices religiosos y culturales, en las bodas se compartía una jícara de cacao simbolizando la unión de sangre y de familias, en los ritos funerarios el cacao era parte de la idea de alimentar al difuntoen su otra vida. Esta costumbre se mantuvo en algunas comunidades de Oaxaca (México) hasta la primera mitad del siglo XX.
En el Códice Florentino encontramos una de las primeras descripciones del árbol del cacao, destacando su importancia en Mesoamérica, algo que llamó la atención de los españoles a su llegada, motivo por el cual lo registraron en diversas crónicas. En el libro 11, folio 123, se hace mención de este árbol.
Al árbol donde se hace el cacao llaman cacahuacuáhuitl. Tiene las hojas anchas y es acopado. Es mediano. El fruto que hace es como mazorcas de maíz, o poco mayores, y tienen de dentro los granos de cacao; de fuera es morado, y de dentro encarnado o bermejo. Cuando es nuevo, si se bebe mucho emborracha. Y si se bebe templadamente refrigera y refresca (códice Florentino, libro 11, folio 123 en Getty, 2024).
Existen varias teorías sobre el origen de la palabra chocolate, el vocablo náhuatl2 cacáhoatl (agua de cacao), nahua chocóatl, de xócoc, amargo y atl, agua (Hernández, 2013). Y en el libro Historia verdadera de la conquista de la nueva ESPAÑA de Bernal Díaz del Castillo (1632) se referencia xocoatl (agua ácida o amarga), como chocolate a una bebida que se servía en una xícara3
La llegada de Cortez da inicio al intercambio de productos entre el viejo y el nuevo mundo entre ellos el “cacao”, probablemente este sea el primer europeo en probar el cacao, en su encuentro
2 El náhuatl es una lengua indígena que se habla en México y Centroamérica.
3 Vaso de loza en forma de un cubilete pequeño, en que se toma el chocolate.
con Moctezuma se describe como en la mesa del emperador se sirvieron varios manjares llenos de sofisticación entre ellos la bebida hecha con cacao, al respecto se describe.
Estando en estas pláticas, vinieron unos indios del mismo pueblo muy de prisa a decir a todos los caciques que allí estaban hablando con Cortés cómo venían cinco mexicanos, que eran los recaudadores de Montezuma; y desque lo oyeron, se les perdió el color y temblaban de miedo. Y dejan solo a Cortés y los salen a recibir, y de presto les enraman una sala y les guisan de comer gallinas y les hacen mucho cacao, que es la mejor cosa que entre ellos beben (Díaz del Castillo Bernal, 1632, p. 239)
La importancia del cacao como bebida queda plasmada cuando el mismo Montezuma lo consume.
Traían le frutas de todas cuantas había en la tierra, mas no comía sino muy poca, y de cuandoencuando traíanunas copasde orofino, con ciertabebidahecha del mismo cacao, que decían era para tener acceso con mujeres; y entonces no mirábamos en ello; más lo que yo vi, que traían sobre cincuenta jarros grandes hechos de buen cacao con su espuma, y de lo que bebía (Díaz del Castillo Bernal, 1632, p. 426)
Figura 3 Preparación de un banquete
Preparación de un banquete
Códice Florentino Libro 9, Folio 27v
Bernal (1632) hace referencia a la importancia del cacao como producto usado en el intercambio comercial teniendo un gran valor, “[...] luego estaban otros mercaderes que vendían ropa más basta, e algodón, e otras cosas de hilo torcido, y cacaguateros que vendían cacao; y de esta manera estaban cuantos géneros de mercaderías hay en toda la Nueva-España” (p. 434).
En las crónicas vemos cómo se equipará el cacao con el oro, al respecto cita Bernal (1632)
¨[...] mirábamos de qué parte le traían el oro, y dónde había minas, cacao y ropa de mantas; y de aquellas partes que veíamos en los libros que traían los tributos del oro para el gran Montezuma, queríamos ir allá. (pag. 863)
El chocolate se servía como bebida, aunque al principio no fue bien recibido por los españoles. Por ejemplo, vemos como Girolamo Banzoni, en su libro Historia del Mondo Nuovo (Benzoni Girolamo, 1565), describe al chocolate como una bebida para cerdos que para ser consumido por la humanidad.
El chocolate caliente también, se puede atribuir a los pueblos mesoamericanos, Fray Francisco Javier Clavijero, describe como se prepara esta bebida.
Molían igual porción de cacao y de granos de pochotl, echábanla en un jarrillo con una cantidad proporcionada de agua y la revolvían y agitaban con un molinillo de palo; separaban luego en otro vaso la parte más oleosa que sobrenadaba, y a lo restante de la
bebidamezclabanunpuñadodemasademaízcocido; cocíanlaal fuegohastaciertopunto y después le mezclaban la parte oleosa que le habían separado y esperaban a que se entibiase para tomarla¨ (Universidad Nacional Autónoma de México, 1994. p. 392)
Tenían varios tipos de cacao que se consumía de varias formas al que se mezclaba con otros ingredientes que daban un color especifico y sabor, en el códice Florentino, en el libro 8 folio 25 (Getty, 2024), se anotan algunas de las mismas.
Y en acabando de comer, luego se sacaban muchas maneras de cacaos, hechos muy delicadamente, como sonéstos: xoxouhqui cacahuacintli, "cacao hechode mazorcatierna de cacao", y es muy sabrosa de beber; cuauhnecuyo cacáhuatl, "cacao hecho con miel de abejas";xochyocacáhuatl,"cacaohechoconhueinacaztli",xoxouhqui,tlilxochyo,"cacao hecho con tlilxóchitl tierno"; chichíltic cacáhuatl, "cacao hecho colorado"; huitztécul cacáhuatl, "cacáhuatl hecho bermejo"; xuchípal cacáhuatl, "cacao hecho naranjado"; tlíltic cacáhuatl, "cacao hecho negro", íztac cacáhuatl, "cacao hecho blanco". Y dábanlo
en unas xícaras con que se bebía, son de muchas maneras: una de Ellas se llama tecontlacuilolli, "xícara pintada con diversas pinturas", y su atapadero muy rico, que se llama atzaccáyotl, y también su cuchara de tortuga para revolver el cacao; otra manera de xícaras se llaman ayotectli tlacuilolli, "xícara negra pintada de negro" (códice Florentin tomo 8 folio 25).
Loa aztecas también usaban el cacao como bebida medicinal mezclado con otras yerbas en el códice Florentín por ejemplo detalla cómo mezclado con yiauhtli4, tostada, molida y mezclada con el cacao sirve para para los que escupen sangre y para los que tienen calenturas(Getty, 2024).
Incluso el cacao se lo llegó a usar como moneda de intercambio, el CACAO sirvió antiguamente de moneda (México en 1554, p. 244, y TERREROS, arts. Cacao y Tlaco), “Hay indios é indias tan diestros y liberales, que cuentan doscientos mil cacaos en un día” (Descr. de Cholula, 1581, MS.). “Aún hoy [1780] se acostumbra en las tiendas dar granos de cacao en lugar de monedas de cobre” (BEAUMONT, Crón. de la Prov. de Mich., pte. I, lib. 1, cap. 27).
El chocolate se lleva a España, en 1544 y es presentado a Felipe los mayas kekchíes5 , el primer cargamento comercial llega a Sevilla en 1585 procedente de Veracruz (Borrero, 2009), no se queda solo en España, se vuelve asiduo en las cortes de toda Europa, en 1606 llega a Italia a través, de Francesco Carletti de donde se tiene las primeras referencias a la elaboración del chocolate por parte de los indígenas (semillas de cacao tostadas, agua y azúcar) y, sobre todo, a la existencia de cacao solidificado en cuadraditos, que servía para ser transportado en los viajes como provisión, y que si era necesario se disolvía en agua (Nuñez, 2024)
Hay que tener en cuenta, que el sur de Italia en ese periodo estaba gobernado por españoles otro punto donde pudo difundirse, además Catalina de Austria hija de Felipe II de España, se casó con Emanuel I (18 de marzo de 1585), duque de Saboya, esta puede ser otro lugar por donde el chocolate llega a Italia.
Entre las teorías de la llegada del chocolate a Francia destaca, su llegada, al momento del matrimonio de Luis XIII de Francia Ana de Austria con (1601–66), hija de Felipe III de España, nacida en Valladolid, aunque esta solo es una teoría, no existe evidencia que la confirme.
En el Siglo XVI, los españoles introdujeron el cacao en el archipiélago indonesio, así como en África occidental. Entre las teorías de cómo el chocolate llega a Inglaterra es probable que este llegara a través de los piratas que asaltaban los navíos españoles en 1650, se abre el primer café en Oxford en el que se servirá café y chocolate. Otros establecimientos importantes se abrieron a partir de este como son el Cocoa Tree Club de Londres o el White Chocolate House (Gioffré, 2006)
En 1659 David Chaillou, obtiene la licencia exclusiva para realizar chocolate en la corte francesa (Gross, 2011), abrió una tienda en la Rue del Arbre Seccerca del museo de Louvre,fue el primero en servir chocolate caliente para beber.
4 Nombres comunes: Flor de Pericón o Yerbanís. Nombre Náhuatl: YIAUHTLI, palabra náhuatl que significa Hierba de las nubes (Jardín Etnobotánico del Centro INAH Morelos, 2022)
5 El q'eqchi', es una lengua que pertenece a la familia maya y es la única lengua de la rama K'icheana de la familia, que se habla en México. Según el último censo realizado por el INEGI, existen alrededor de 1,279 hablantes de q'eqchi', pueblo maya que vive en Guatemala y Belice (SIC México, sistema de información cultural, https://sic.cultura.gob.mx/ficha.php?table=inali_li&table_id=65#:~:text=El%20q'eqchi'%2C%20es,de%20Campeche%20y%20Quin tana%20Roo.
El chocolate llega a Suiza en el siglo XVII con el suizo Cailler que llega a Turín para aprender los secretos del arte chocolatero y llevarlos a su país, donde produjo su reconocido chocolate con leche (Duarte, 2022), la marca fundada por Cailler es la más antigua fundada en Suiza hasta la actualidad.
En el siglo XVIII Doret inventó una máquina hidráulica para moler el chocolate y reducirlo hasta obtener una pasta (Coe, 2005) es el primero en solidificar el chocolate, ya en 1778 elabora la primera tableta sólida de chocolate.
JosephTownsend, ensu viaje de1786 y1787,señalóque, para el mercadomás grande, los granos de cacao se molían en una máquina. Esta consistía en cinco rodillos de acero pulido, montados en un marco como los radios de una rueda, cada uno de los cuales gira sobre su propio eje (Coe, 2005). Hoy este sistema se sigue usando en los molinos para refinado de cacao.
En Turín Italia en 1806 Michele Prochet inventa el chocolate Gianduia (gianduja), este tipo de chocolate consiste en la adición una pasta de avellana.
El cacao fue introducido desde Brasil a la isla de Príncipe en la década de 1820 por los portugueses. Treinta años después, el cacao pasó a São Tomé, de ahí se extendió al resto del continente africano.
En 1824, John Cadbury abrió una tienda de comestibles en Bull Street, Birmingham Inglaterra, entre otros comestibles, vendía cacao y chocolate para beber (Cadbury, 2023).
Casparus van Houten en 1828 patenta la prensa hidráulica, que convierte, los nibs en polvo. Nace el cacao en polvo, llamado entonces «cacao holandés» (Roca, 2018), esta invención logra separar el licor de cacao de la manteca, la base de los chocolates hasta la actualidad.
Charles-Amédée Kohler, de origen suizo en 1830 inventa hazelnut chocolate (chocolate con avellanas.
La primera receta con chocolate se inventó en el Reino Unido, en 1847, por Joseph Fry. Todavía hoy se puede conseguir una tableta de chocolate Fry's (Roca, 2018), este es el origen del cacao en polvo.
En 1867 Henri Nestlé, inventa la harina lacteada6 que es la base usada para la elaboración del chocolate con leche inventado por el suizo, Daniel Peter tras 8 años de experimentación en 1875.
El proceso de refinado del cacao, conocido como conchado fue desarrollado en 1879 por Rodolphe Lindt, recibe el nombre debido a la forma de concha de las primeras máquinas usadas para el efecto.
6 Es un Complemento nutritivo compuesto por harina de cereales tostada y leche en polvo
Figura 5 Máquina Rodolphe Lindt
El conchado es un paso clave en la elaboración del chocolate Lindt (s/f). Com.mx. Recuperado el 17 de julio de 2024, de https://www.lindt.com.mx/diferencia-invento-chocolate-lindt
Louis Dufour en 1895 en Francia crea la trufa de chocolate que recibe su nombre por su forma redonda parecida al hongo del mismo nombre, inicialmente consistía en una mezcla de cacao y crema de leche.
El primer registro del denominado chóclate blanco, aparece en 1923, según patente española 85.763 obtenida por Santiago Gil Morillas, aunque el primero en comercializarlo en 1936 es la compañía Nestlé
EnBélgicaJeanNeuhaus, propietariodelamarcaCôted`Or,creolaconchadechocolateen1929, una cobertura de chocolate que permite rellenar con cremas muy fluidas permitiendo todo tipo de bombones de licor o ganaches.
En 2017 la empresa Suiza Barry Callebaut, desarrolló un nuevo tipo de chocolate denominado rubí que llama la atención por su color rosa, este color se debe a los pigmentos que poseen las semillasdelcacao “rubí”,quesecultivanenEcuador,Brasil yCostadeMarfil,laempresa asevera que este color se da de manera natural no posee colorantes artificiales y es producto de 3 años de investigación. En 2021, Barry Callebaut produce de Ruby Enciclopedia, enciclopedia gratuita donde se busca promocionar este producto, es de descarga gratuita de Internet con ocho capítulos y cuarenta y siete recetas de chocolate rubí (Ross Collins, 2022)
EL CHOCOLATE Y EL TURISMO
En la actualidad el cacao como materia prima constituye una fuente ingresos por sí solo para diferentes países y en general de las familias, de igual manera el chocolate como producto de la transformaciónindustrial seconvierteenun productode gran demanda a nivel global yunafuente de ingresos.
En los últimos años, el interés por el chocolate ha crecido considerablemente. Su proceso de fabricación y su rica historia han fomentado que diversos lugares del mundo, conocidos por su producción industrial o artesanal, se conviertan en destinos turísticos. Esto ha hecho del cacao yel chocolate no solo una fuente de ingresos por su venta directa, sino también un detonante para otras actividades económicas relacionadas con el turismo.
Países con una gran tradición chocolatera, como México, Ecuador, Brasil, Canadá y Estados Unidos en América, o Suiza, Bélgica, Austria, Alemania, Italia, España, Reino Unido y Francia en Europa, no solo destacan por su producción de chocolate, sino también por su atractivo cultural. En muchos de ellos, los museos dedicados al chocolate se han convertido en un atractivo turístico adicional, fortaleciendo la relación entre el chocolate y el turismo cultural.
Entre los museos que podemos citar:
Tabla 1 Museos
NOMBRE
Chocolate Museum y Heindl
SchokoMuseum
Maison Cailler
REGIÓN
Viena, Austria
Broc, Suiza
Chocolate Nation Amberes, Bélgica
Mundo de Chocolate Gramado, Brasil
Les Secrets du Chocolat
St. Stephen, Canadá
Schokoladenmuseum Köln
Colonia, Alemania
Museu de la Xocolata
Barcelona, España
Chocolala Šokolaadimuuseum Tallín, Estonia
Cadbury World
(Bulnes, 2020)
Birmingham, Reino Unido
CARACTERISTICAS
Ofrece como mayor atractivo talleres en los que puedes hacer tu propia barrita de chocolate y tus propios pralinés
Da a conocer la historia de la familia Cailler productores de referencia de chocolates suizos, se puede ver el proceso de producción. También hay talleres y catas.
Está dedicado al chocolate belga a la historia de cómo Bélgica se convirtió en un país tan amante y productor de chocolate. Tienen muestras interactivas.
30 toneladas de chocolate esculpido en más de 200 piezas que representan monumentos emblemáticos de todo el mundo.
En una visita de 45 minutos se oferta una cata, aprender sobre la historia del chocolate y ver a los maestros chocolateros trabajando.
Se centra en la producción del chocolate, desde el árbol del cacao hasta que nos comemos. Uno de sus atractivos es una fuente de chocolate y ver cómo se hacen los bombones con maquinarias modernas y atractivas.
Relata la historia de cómo llegó el cacao a Europa y cómo se popularizó en forma de chocolate, además de la importancia que tenía en las culturas azteca y maya
Se centra en la historia del chocolate estonio empezaron a producirlo en 1806 y habla mucho de cómo era su industria antes de la Segunda Guerra Mundial y durante la época soviética
Museo muy interactivo y enfocado a los niños.
La revista National Geografic en su artículo, “los 10 mejores lugares del mundo para viajar en busca de chocolate” (Geographic., 2023), da una recomendación de lugares para visitar, para aquellos interesados en el mundo de chocolate
Tabla 2 Lugares del mundo ideales para conocer el chocolate.
Maison Cailler
Broc, Suiza
Se observa cómo se produce el famoso chocolate y, a continuación, se realiza una degustaciónenlasaladecatas de la fábrica.Ver información de su museo.
Panadería Magnolia
Nueva York
Max Brenner
Nueva York
Chocolate Maya, Tabasco México
Sachertorte
Viena, Austria
Chocolate caliente Turín, Italia
Ofrece una serie de platos relacionados con el uso del chocolate, cupcakes de chocolate y tortas red velvet (pastel de terciopelo rojo), brownies, uno de los platos estrella es la tarta de chocolate alemana.
Conocidos por su chocolate caliente servido en una "taza abrazo" especialmente diseñada para calentar las manos, además ofrece una variedad de productos a base de cacao, desde el Martini de trufa y la fondue hasta una cerveza negra de chocolate
Se puede degustar, chocolate caliente al estilo maya: espeso, espumoso, agridulce y aromatizado con chiles.
Lugar de origen de la Sachertorte (torta saceher)7 , un bizcocho de chocolate cubierto a mano con mermelada de albaricoque (o damasco) y glaseado de chocolate negro
Se puede degustar de cioccolato caldo (chocolate caliente). Esta bebida invernal se presenta muy espesa, caliente y
7 Inventada por, Franz Sacher a los 16 años en1832, para el príncipe Wenzel von Metternich ysus invitados
agradablemente amarga, cubierta con crema batida.
También se puede degustar otras especialidades como el bicerin, una bebida de chocolate caliente y café expreso servida en vasos de cristal, disponible solo en Turín, o el giandujotto, un caramelo de chocolate y avellanas envuelto en papel de aluminio.
Chocolate Valrhona Tain l'Hermitage, Francia Chocolate Valrhona, Se elabora únicamente con la grasa natural de la manteca de cacao, sin añadir grasas vegetales, los cocineros profesionales pueden estudiar en la École du Grand Chocolat de Valrhona
Chocolate y churros Madrid, España
Nemesis, River Café Londres, Inglaterra
Se puede visitar sus populares chocolaterías, donde se ofrecen churros acompañado con chocolate caliente agridulce muy espeso.
El postre estrella de este café es la tarta de chocolate Nemesis. Pegajoso y con una ligera costra en la parte superior, su riqueza se debe a una asombrosa cantidad de chocolate, se puede también realizar la excursión Chocolate Ecstasy Tour por Londres.
Hotel Chocolate Bournemouth, Inglaterra Se ofrece junto al hospedaje catas y las clases de chocolatería.
(Geographic., 2023)
Como producto para atraer turistas se han diseñado rutas turísticas, siguiendo el modelo de las rutas del vino ya populares en países como España y Francia, con la temática del cacao y el chocolate donde se visitan lugares de producción del cacao como los procesos de transformación en chocolate, además se puede observar diferentes locaciones urbanas y rurales, ayudando de manera significativa a economías regionales, en América Latina podemos encontrar algunos ejemplos como los que se detallan a continuación.
Tabla 3 Rutas Gastronómicas relacionadas con el cacao y el chocolate
NOMBRE
REGIÓN
Circuito del Agua y Chocolate México, Tabasco
Dos rutas: la primera está en Vicentilllo-Yabón en Hato Mayor del Rey y la segunda en Los Botados en El Seibó.
“El sendero Turmero-Chuao” también conocido como La Ruta del Cacao
República Dominicana
Venezuela
La ruta del chocolate
Ecuador
CARACTERISTICAS
El recorrido incluye la visita por tres de las Haciendas
Chocolateras y los museos de sitio y del chocolate
En ambas está disponible una tienda de artesanías y una de ellas ofrece el servicio de alojamiento en las “Cabañas ecológicas”, provisto de hermosos paisajes
Ofrece como atractivo el Parque Nacional Henri Pittier, la población y la playa de Chuao conocida mundialmente por su riqueza natural, cultural e histórica; patrimonio histórico
Ofrece hoteles con un menú enfocado en el chocolate, tiendas especializadas con chocolates ganadores de premios internacionales, además de las haciendas dedicadas a generar sabores y texturas magníficas. Las plantaciones se recorren a través de un tren te del país
(Gómez & Rocha, 2018)
En Europa y estados unidos se encuentran parques temáticos con el tema principal el chocolate, se pueden citar algunos ejemplos como:
Tabla 4 Parques temáticos con temática del chocolate.
NOMBRE
REGIÓN
La ruta del chocolate suizo Suiza
Museo del Chocolate y Tour del Chocolate, Barcelona, España
Tren del chocolate que recorre la llamada Riviera suiza, desde Montreux hasta la fábrica Cailler-Nestlé, en Broc; ida y vuelta en un vagón coche-cama de la 'belle époque'. (El País, 2015)
Dura dos horas, se hace a pie y en ella se descubrirán algunas de les tiendas más antiguas de Barcelona y se
Hershey's Chocolate World
Cadbury World
conocerán maestros chocolateros. (Tripline, 2024)
Estados Unidos, Pensilvania Parque temático de nombre Hershey's Chocolate World.
Bournville, Reino Unido Parque temático
A lo largo de la historia, el chocolate ha ganado un lugar destacado como un producto deseado por la sociedad. A menudo, se ha asociado con el lujo y se ha vinculado a emociones profundas como la amistad y el amor.
Este ha dejado de ser un simple ingrediente o producto comestible y se ha convertido en algo que inspira emociones en las personas, esto se ha plasmado en diversas manifestaciones artísticas de la humanidad a lo largo de su historia.
Jean Anthelme Brillat-Savarin (1755-1826), en su libro la Fisiología del Gusto (Brillat-Savarin y Conde de Rodalquikar (Translator), 2021) en sus meditaciones menciona al chocolate no solo como el producto elaborado sino le da un carácter reflexivo, habla de sus beneficios adicionales como, por ejemplo:
El chocolate hechoconesmeroesun alimento tansanocomo agradable, nutritivo, de fácil digestión, y que carece de los inconvenientes para la belleza que al café se atribuyen, los cuales por la inversa curan; que es muy conveniente para personas que se dedican a trabajos de cabeza., a tareas de la cátedra o del foro, y, sobre todo, a los viajeros; que fortifica hasta los estómagos debilísimos, que ha producido buenos resultados en las afecciones crónicas y que se presenta como último recurso para padecimientos del píloro8 (p. 81)
Savarín en su libro discierne la diferencia que existe entre un bueno y un mal chocolate, como la forma de elaborarlo influye en el resultado final, emite un criterio y cataloga en función de su percepción.
El chocolate en España esmuybueno, pero ya no se encarga, porque todos los fabricantes no lo elaboran igualmente bien (Brillat-Savarin Y Conde de Rodalquikar (Translator), 2021) Los chocolates de Italia no son a propósito para los franceses; en general, tuestan demasiado el cacao, lo cual produce un chocolate amargo y poco nutritivo, porque parte del grano se ha convertido al estado de carbón (Brillat-Savarin Y Conde de Rodalquikar (Translator), 2021)
Savarín prueba, analiza, realiza catas y emite un criterio como uno de los primeros críticos gastronómicos, “cómo apasionados del chocolate, hemos probado casi todos los que se fabrican; y preferimos los del señor Debauve, calle de los Santos Padres, núm. 26, chocolatero del Rey” (Brillat-Savarin Y Conde de Rodalquikar (Translator), 2021, p. 83)
8 Abertura posterior del estómago, inferior en el ser humano
Por último, en su meditación XXII, tratamiento preservativo o curativo de la obesidad, menciona al chocolatecomopartedelasopcionesalimenticias quepermitenmantenerseenforma,saludable y esbelto, el chocolate pasa hacer parte del menú.
[...] y como necesitáis que os ofrezcan algunos platos de dulce, preferid la crema de chocolate y las gelatinas de ponche o de naranja y otros parecidos Para el almuerzo, el pan de centeno es de ordenanza y chocolate mejor que café [...] (Brillat-Savarin Y Conde de Rodalquikar (Translator), 2021. p. 168)
Al chocolate se le empieza a relacionar con emociones y sentimientos, empieza a estar presente en el mundo de la poesía realzando las virtudes como el amor, ejemplos de esto tenemos, The Lady’s Chocolate”, de Jonathan Swift en el siglo XVIII, posteriormente se encuentran otros ejemplos, la estadounidense Elizabeth Drew Stoddard (1823-1902) en su poema The Bull-fight, vemos una referencia al chocolate y la importancia que tiene en la vida diaria.
Eleven o'clock:
Here are our cups of chocolate.
Montez will fight the bulls to-day-
All Madrid knows that:
Queen Christina is going in state: Dolores will go with her little fan!
Otro ejemplo lo tenemos con Frank O'Hara (1926-1966), estadounidense, en su poema Today, vemos otra referencia al chocolate en la cotidianidad de la vida.
¡Oh! kangaroos, sequins, chocolate sodas!
You really are beautiful! Pearls, harmonicas, jujubes, aspirins! all the stuff they've always talked about
El chocolate está ligado a sentimientos primordiales en la niñez como la inocencia y la alegría, sentimientos asociados a los dulces, algo que como adultos se busca rememorar continuamente, estas emociones de evocación podemos observar en el poema de Michael Rosen (1946- ), Chocolate Cake.
I love chocolate cake.
And when I was a boy
I loved it even more.
Sometimes we used to have it for tea and Mum used to say,
'If there's any left over you can have it to take to school tomorrow to have at playtime.' And the next day I would take it to school wrapped up in tin foil open it up at playtime and sit in the corner of the playground eating it, you know how the icing on top is all shiny and it cracks as you bite into it, and there's that other kind of icing in the middle and it sticks to your hands and you can lick your fingers and lick your lips oh, it is lovely. yes. Anyway,
once we had this chocolate cake for tea and later I went to bed but while I was in bed I found myself waking up licking my lips and smiling.
La literatura toma como referencia al chocolate, vinculador de historias, por su carácter infantil y evocador de emociones el caso de Roald Dahl (1916 –1990), su novela más conocida es Charlie y la fábrica de chocolate, narra la historia de Charlie Bucket, un niño que nace en la pobreza pero su destino cambia al encontrar un boleto dorado en un envoltorio de chocolate , gracias a esto conoce al excéntrico Willy Wonka, dueño de la fábrica de chocolate cercana a su casa, esta obra literaria fue llevada al cine 2 veces, Willy Wonka y la Fábrica de Chocolate (1971), Charlie and the Chocolate Factory (2005) y una precuela9 inspirada en el personaje Willy Wonka (Wonka 2023).
Otros de los libros de Dahl, que se relaciona con el chocolate es Matilda (1988), aquí vemos escenas como la del enorme pastel que se obliga a uno de los personajes a comer,estelibrotambiéntuvoversionescinematorgàficas, se adaptó al cine en 1996, en 2010 se estrenó un musical basado en el libro y en 2022 se adaptó al cine.
Existen otros libros en los que el cacao o el chocolate sirven como telón de fondo para narrar diversas historias, algunas de las cuales han sido llevadas al cine o la televisión. A continuación, se mencionan algunos ejemplos:
- Cacao, de Jorge Amado que trata de la vida de los trabajadores de cacao en la hacienda del coronel Mané Frajelo, el rey del cacao.
- Como agua para chocolate, Laura Esquivel, donde se plasman recetas de la cultura mexicana dentro de las mismas encontramos el chocolate como uno de los ingredientes para evocar el sentimiento como telón de fondo de un amor imposible.
- La chocolatería más dulce de París, Jenny Colgan, nos cuenta dos historias alternando pasado y presente al final del libro tenemos recetas que incluyen el chocolate y más.
- Deseo de chocolate, Caro Santos, narra la historia de una chocolatería a través de los años, narrando la historia del chocolate en Europa a través de sus personajes.
La versatilidad de moldear el chocolate permite crear esculturas que en manos de expertos se han vuelto verdaderas obras de arte, uno de los exponentes actuales es Amaury Guichon, cuyos trabajos se han podido ver en programas de televisión y en redes sociales, verdaderas obras de arte hechas con chocolate.
9 Obra literaria o cinematográfica que cuenta hechos que preceden a los de otra obra ya existente
Figura 6 Amaury Guichon realizando escultura de chocolate.
Foto: (Academy, 2024, https://thepastryacademy.com/photos/ )
El chocolate, como vehículo de expresión artística, abre paso a la creación de nuevos sabores. Técnicas como la fusión de ingredientes han dado lugar a la elaboración de dulces innovadores, cuyo objetivo es sorprender con sabores y formas atrevidas. Un ejemplo de esto lo tenemos en Rocambolesc, un concepto de dulcería de vanguardia enarbolado por el chef reconocido en postres Jordi Roca, en su página web https://rocambolesc.com/es/ (Rocambolesc, 2021) se observa una variedad de formas como sabores, como chocolate con leche y caramelo salado, chocolate blanco con estrellitas de azúcar, chocolate con leche, galleta y caramelo, además, observamos chocolates con formas de huevos de dragón, Darth Vader, Moais, entre otras formas novedosas.
La producción de cacao se centra en países que se encuentran en los trópicos ya que la planta de cacao se da en ambientes tropicales, los países productores a nivel mundial son Costa de Marfil (36%), Ghana (21%), Indonesia, (10%), Nigeria (6%), Camerún (5%), Brasil (5%) y Ecuador (5%), contribuyendo entre todos a más del 90% de la producción mundial de cacao (Arribas, 2016).
Figura 7 Mayores productores de cacao a nivel mundial
(Instituto Geográfico Nacional, 2024)
Los países de mayor producción de chocolate son europeos, según estadísticas de la base de datos de las Naciones Unidas, para el comercio, el mayor exportador Alemania, seguido de Bélgica y Holanda, mientras que los mayores importadores son los Estados Unidos, Francia y Alemania (United Nations, 2022), esto va relacionado con el consumo de los diferentes países, según el Syndicat du Chocolat, los alemanes son los mayores consumidores de chocolate, con un consumo per cápita de 11 kg al año, le siguen los belgas (10,9 kg) y los suizos (10,8 kg).
Entre los líderes de la fabricación mundial de chocolates encontramos:
Mars, Incorporated, fundada en 1830 por Frank C. Mars en Pope County, Minnesota, entre las marcas de chocolates más reconocidas se puede citar M&M's, Skittles, Mars bar, Milky Way, Twix, Bounty, Snickers, Maltesers, Kit Kat.
The Hershey Company, es la compañía de fabricación de chocolates más grande de Estados Unidos, su sede se encuentra en Pensilvania, fundada por Milton SnavelyHershey,en 1876, entre sus marcas tenemos las clásicas barras HERSHEY'S en sus varias presentaciones, HERSHEY'S KISSES, REESE'S.
Mondelez International, fue fundada en, 1923 por Thomas H. McInnerney, actualmente es un conglomeradointernacionalcon sedeenlosEstadosUnidos,sededicaalaindustriadelossnacks, dentro de estos tiene varias marcas de chocolates como son:
- CÔTE D'OR, marca de origen belga fundada en 1883, que se caracteriza por hacer chocolates Premium.
- MILKA, introducida en 1901, de origen alemán se caracteriza por su chocolate con leche.
- TOBLERONE, tableta de chocolate de origen suizo introducida en 1908.
- MARABOU, de origen sueco, lanzada en 1916.
- LACTA, de Brasil, es una tableta de chocolate, creada en 1912.
- FREIA, elaborada en 1889, en Oslo Noruega, deriva su nombre de Frøya, dios nórdico de la fertilidad
- CADBURY, fundada en 1824 por John Cadbury en Birmingham, Inglaterra.
- CADBURYDAIRYMILK,barradechocolateconlechelanzadaen1905creadaporGeorge Cadbury Jr.
Nestlé SA, creada por Henri Nestlé en 1867, al realizar una combinación de leche en polvo y harina de trigo, a la que llamó "harina lacteada, y en 1904 empieza a vender chocolates, en la actualidad la marca incluye productos icónicos como KitKat, Extrafino, Caja Roja, Nesquik y Crunch
Ferrero International S.A, es una empresa italiana creada en la región de Piamonte creada por Pietro Ferrero, en 1946 entre las marcas icónicas de chocolates que manejan encontramos:
- FERRERO ROCHER, creada en 1982 en Alba Italia, se ha convertido en el símbolo de la marca, con su presentación distintiva en dorado.
- OTRAS MARCAS, En 1926 Ferrero adquiere las marcas de Nestlé en los Estados Unidos dentro de estas marcas tenemos chocolates clásicos americanos como son, Butterfinger, BabyRuth, 100Grand, Raisinets, Wonk.
Otras marcas de Ferrero importantes son: Crunch, Duplo, Kinder, nutella, Mon Cheri, Rafaello, Fanni May.
SALUD, CACAO Y CHOCOLATE
Muchas veces al chocolate se le ha catalogado como un producto que presenta problemas para la salud, teniendo en cuenta, que en su composición encontramos grasa y azucares, dos elementos que se encuentran relacionados con problemas como el aumento de peso, la hipertensión y el colesterol.
Esto no es de todo cierto, primero hay que tener en cuenta el porcentaje de caco que existen en los chocolates también conocidos con grados de 40%, 70 %, estos porcentajes limitan la cantidad de azúcar y otros elementos en el chocolate por ejemplo un porcentaje de 70% implicaría que el 30 % restantes sea azucares y otros aditivos, mientras que el 70% será manteca y licor de cacao sin especificar la mezcla entre ambos La FAO por ejemplo describe al chocolate como “el producto que posee 35 % extracto seco de cacao” (por lo menos 18 % manteca de cacao y por lo menos 14 % extracto seco magro de cacao) (FAO, 2022d), pero conforme se aumenta el porcentaje a un chocolate, no hay ninguna norma que regule cuánto de cada uno debe contener, solo propone unos mínimos que cumplir.
Según la ICCO10, las grasas del cacao son grasas “buenas” (ácido palmítico, ácido esteárico y ácido oleico); el ácido esteárico tiene un efecto neutro sobre el colesterol y el ácido oleico, tiene efectos reductores leves del colesterol (ICCO, 2005)
El cacao por otro lado contiene minerales esenciales para las funciones nutricionales como son magnesio, cobre, potasio, manganeso, sodio, calcio, hierro, fósforo y zinc.
10 The International Cocoa Organization
Además,seencuentrancompuestoscomolosflavonoidesquesonantioxidantes,antiinflamatorios y que se relacionan con beneficios al prevenir el cáncer y enfermedades cardiovasculares
El chocolate ha sido parte de las raciones de diferentes ejércitos del mundo, por aportar energía debido a las calorías que contiene, pero además tiene un beneficio psicológico al aumentar la moral de las tropas (Centro de Psicología de Madrid, 2016), entre los beneficios que se obtienen con el consumo del chocolate podemos encontrar:
Tabla 5 Algunos componentes encontrados en el chocolate con beneficios para la salud.
Compuesto Ventajas
Triptófano (hormona de la felicidad)
Feniletilamina (endorfinas11) anandamida
Magnesio
Se ocupa de mantener el equilibrio de nuestro estado de ánimo y de controlar el apetito, el sueño o el umbral del dolor.
Mantener o mejorar el estado de bienestar
Disminuir los estados depresivos y también contribuye a aliviar el síndrome premenstrual, ya que actúa controlando y modulando la irritabilidad y la ansiedad.
Su poder estimulante también tiene efectos en nuestro funcionamiento cognitivo, ya que mejora la atención y la concentración.
Se ha observado que los hijos de madres que ha consumido chocolate de manera regular y controlada durante el embarazo se muestran más activos y despiertos desde bien pequeños
(Centro de Psicología de Madrid, 2016)
Composición
Figura 8 Composición del grano del cacao.
11 Sirven para aliviar el dolor y dar una sensación de felicidad.
Fuente: Elaboración propia
TIPOS DE CACAO
Dentro de las variedades importantes de cacao encontramos, criollo, forastero y trinitario, cada uno tiene características diferenciadas tanto en su fisonomía como en sus características organolépticas que se resume en la siguiente tabla
Figura 9 Tipos de cacao
CRIOLLO
FORASTERO TRINITARIO
Fuente: Manual técnico del cultivo de cacao: prácticas latinoamericanas por IICA (Arvelo et al., 2017. p. 19)
Características de los Tipos de Cacao
Tabla 6 Característica de los tipos de cacao
Criollo Forastero Trinitario Hibrido
Cacaos originarios. Cacaos originarios que se cultivaron en otros lugares por acción del hombre
Son cacaos forasteros que volvieron hacer cultivados en su lugar original criollo
Modificados por el ser humano, moldeado a unas características
Cultivo inferior al 1 %
Origen cuenca del Amazonas
Suave a chocolate, con notas a nuez
México, Guatemala y Nicaragua, Venezuela, Colombia, islas del Caribe, Trinidad, Jamaica e isla de Granada. En Madagascar, Java e islas Comoras.
Contenido graso bajo
Árbol de bajo rendimiento, bajo en frutos, frágil y propenso a plagas. (Araiza, 2013)
Fino, de gran calidad. Ofrece un producto muy aromático, ácido y poco amargo. (Araiza, 2013)
Origen norte de Sudamérica y Centroamérica
Bueno para chocolate
Venezuela, Perú, Ecuador, Colombia, Brasil, Costa de Marfil, Ghana, Camerún, Costa rica, Santo Tomé
Cultivo a aproximado al 14 % (Araiza, 2013)
El trinitario es un híbrido de las variedades criollo y forastero que se cultivaba en el siglo XVII por su resistencia a enfermedades y plagas
específicas (Araiza, 2013)
El más conocido es la variedad CCN 51 (Colección
Castro Naranjal 51) creado en 1965. (Araiza, 2013)
Bueno para chocolate y cocoa Varía dependiendo la variedad.
Trinidad, Java, Sri Lanka, Papúa- Nueva Guinea, Camerún y en Venezuela
Cultivado en casi todas las zonas correspondientes a los trópicos
Contenido grado medio Contenido graso alto Varía dependiendo la variedad.
Árbol de gran rendimiento en frutos y con buena resistencia a plagas y a enfermedades (Araiza, 2013)
Ofrece un producto de aroma intenso y notas amargas. (Araiza, 2013)
Árbol de buen rendimiento en frutos y con resistencia a plagas y a enfermedades.Cercano al forastero. (Araiza, 2013) Varía dependiendo la variedad.
Ofrece un producto muy aromático y con equilibrio entre dulzor y acidez. (Araiza, 2013)
Ofrece productos con mucha astringencia (Araiza, 2013)
En el Ecuador se pude hallar dos tipos de cacao el fino de aroma cuyas características es ser muy aromático, con aromas especiados, floral y a hojas verdes, también se encuentra la variedad Criollo (CCN51), cuyas características son ácido, áspero, bajo en cacao.
Figura 10 Variedad Criollo (CCN51)
Fuente: (Arvelo et al., 2017)
Fuente: Elaboración propia
El cacao fino de aroma se define como aquel que no posee defectos en su aroma, con notas florales, herbales, frutales con un ligero toque a almendras. Mientras que el caco CCN- 51 es un cacao que se ha clonado para obtener ciertas características como son un alto rendimiento y resistencia a las plagas lo que lo hace muy apreciado para la industria comercial del chocolate.
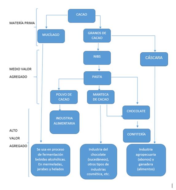
Figura 11 Diferentes productos elaborados con cacao
Nibs o grue de cacao.
También llamada viruta, resulta de triturar el cacao previo al
descascarillado. Mezclado con azúcar es la base del chocolate. También se incorpora sin moler ni refinar a algunas preparaciones (Roca Jordi, 2018a).
Pasta (licor de cacao/chocolate)
LaFAOensuCodexalimentariusdefinealapastaolicordecacao/chocolatealproductoobtenido del cacao sin cáscara ni germen que se obtiene de vainas de cacao de calidad comerciable, que ha sido limpiado y liberado de la cáscara del modo técnicamente más completo posible, sin quitar ni añadir ninguno de sus elementos constituyentes (FAO, 2022b). Este se origina al moler los nibs, y puede presentares de forma sólida o liquida (licor de cacao).
Torta de cacao
De igual manera en el Codex se define otro subproducto la torta de cacao que es ¨producto obtenido por eliminación completa o parcial de la grasa del cacao sin cáscara ni germen o del cacao en pasta (FAO, 2022b)
De esta torta de cacao se pueden obtener varios productos como El "cacao en polvo", "cacao en polvo rebajado en grasa" y el "cacao en polvo sumamente rebajado en grasa" (FAO, 2022c).
Manteca de cacao.
También se le llama «aceite de cacao» y «mantequilla de cacao». Es la parte grasa del grano. Tiene ligero aroma y sabor a cacao. Se separa de la materia solida por presión y se puede refinar para utilizarlo tanto en la producción industrial de chocolates (aumenta la fluidez), como en la industria cosmética y farmacéutica, ya que posee la propiedad de fundir a temperatura corporal (Roca Jordi, 2018b).
La manteca de cacao presenta las siguientes características según (Greweling, 2017), se contrae significativamente al fraguar. Es la contracción de la manteca de cacao al cristalizar, que permite al pastelero desmoldar fácilmente el chocolate de los moldes una vez cuajado.
Sin embargo, junto con esta combinación única de rasgos deseables, la manteca de cacao posee algunos aspectos problemáticos:
- La manteca de cacao es cara.
- La manteca de cacao es fácilmente el ingrediente más caro de la mayoría del chocolate.
- Puede resultar difícil trabajar con manteca de cacao. La manteca de cacao es el ingrediente del chocolate que hace necesario templar el chocolate antes de su uso (Greweling, 2017).
EL CHOCOLATE
El chocolate es una mezcla de pasta de chocolate, manteca de cacao y azúcares el Codex alimentarius (FAO, 2022d), define al Chocolate como el nombre genérico de los productos homogéneos que se ajustan a los lineamientos configurados por su composición.
El proceso de transformación del cacao al chocolate se puede observar en el siguiente gráfico.
Figura 12 Transformación del cacao al chocolate
Cultivo y Cosecha
El cacao es un cultivo de clima tropical que se desarrolla en las regiones ecuatoriales se puede encontrar en los continentes de África, Asia, Oceanía y América. Entre los países productores destacan Trinidad y Tobago, Venezuela, Ecuador, México, Centro América, Camerún, Samoa, Sri Lanka, Java y Papúa Nueva Guinea, entre otros.
En cuanto a la cosecha hay que tener en cuenta que los frutos o vainas deben cosecharse ¨tan pronto estén maduros. La cosecha debe realizarse cada dos semanas durante la cosecha menor y cada semana durante los períodos pico¨ (Arvelo et al., 2017).
Fermentación
Una vez extraída la semilla del cacao, esta se deja a un proceso de fermentación cuyo objetivo es mejorar el color, aroma y el sabor de esta Entre otras ventajas de este proceso de fermentación encontramos, la reducción del amargo y la astringencia original del fruto, el tiempo de fermentación va de cuatro a siete días, ligado a factores como la temperatura y la humedad, para el efecto hay que hacer mediciones de PH.
Secado
El proceso de secado de cacao consiste en eliminar la humedad del mismo hasta alcanzar un porcentaje entre el 4 % y 7 %, este es un proceso lento, secado directamente al sol en cuyo caso depende de las condiciones ambientales, dentro de este proceso se puede secar con el proceso de secado extendido que consiste en extender una tela sobre el piso de cemento y sobre este dejar el cacao secando, también existe el secado en bandejas móviles que permite el desplazamiento y apilamiento de los granos siendo una forma óptima parasu secado, por último el secado por túnel, este método protege al cacao del medio ambiente al estar encerrado en un túnel cubierto de plástico, el calor también se intensifica contribuyendo a acelerar el proceso de secado.
Existen además otros métodos industriales usando secadores artificiales, los que permiten una mejora calidad en el producto, al poder mantener las condiciones atmosféricas de manera más controladas.
Torrefacción (Tostado)
El tostado ayuda a desarrollar el sabor y el aroma de cacao, es un proceso de calor en seco, la temperatura varía entre 90 y 170 ∘C dependiendo del tipo de tostado adoptado (Afoakwa, 2016).
En el procesamiento del cacao se emplean tres métodos principales de tostado:
1 Granos enteros de tostado
2 Nibs tostadas
3 Licor de cacao tostado.
Descascarillado
Este proceso consiste en separar la cáscara de la semilla, ¨Indiferentemente de los distintos fines que se persigan con los granos del cacao en la industria, todos deben someterse primero a un proceso de descascarillado entes de que se transformen en pasta o licor de cacao. Este paso se
puede realizar a bajas temperaturas o secado de los granos con radiación infrarroja¨(Rafael et al., 2013)
Molienda
Por medio de la fricción producida por el rozamiento de dos discos y el cacao se obtiene, la pasta de cacao, la manteca de cacao12 y el licor de cacao13. En los procesos artesanales de la antigüedad se usaba un metate14, en la actualidad es común el uso de dos tipos de molinos primero uno de percusión seguido de una molienda usando un molino de diferencial o de rodillos.
El molino de percusión se usa principalmente para triturar los granos de cacao ya quebrados resultantes del proceso descascarillado, y de esta manera se obtiene el licor de cacao. Mientras que los molinos de rodillo o diferenciales usan el cacao pre molido, y generalmente se destina para la elaboración de barras de chocolates y coberturas.
Mezclado
El proceso consiste en agregar ingredientes específicos según el tipo de producto que se desea desarrollar. Entre los ingredientes comunes se incluyen la manteca de cacao, el azúcar, la leche y los agentes emulsionantes.
Algunos de los productos que se obtiene en este proceso depende de la mezcla que se haga como son:
Chocolate negro: pasta de cacao, manteca de cacao, azúcar
Chocolate con leche: pasta de cacao, manteca de cacao, azúcar y leche
Chocolate blanco: manteca de cacao, azúcar y leche.
(Nestlé, 2023)
Refinación
Este Proceso trata deobtener un pasta más suave yhomogénea, esto serealiza al atravesar la pasta por una serie de rodillos que al final mejoraran la textura del chocolate.
Conchado
Es la parte donde se aplica calor, mientras se mueve la mezcla para incorporar oxígeno a la mezcla, lo que genera mayor fluidez al producto, es un proceso de emulsión controlada.
12 Es la parte grasa del grano. Tiene ligero aroma y sabor a cacao. Se separa de la materia solida por presión y se puede refinar para utilizarlo tanto en la producción industrial de chocolates aumentala fluidez como en laindustriacosméticayfarmacéutica,ya queposeela propiedad defundiratemperaturacorporal (Roca, 2018)
13 Pasta de cacao. Es el resultado del refinado y el molido de los nibs de cacao. Puede presentarse en forma sólida o líquida. En este caso se llama «licor» (Roca, 2018)
14 Plancha de piedra en la que se muelen granos como los de maíz o los de cacao; es rectangular y pulida; se sostiene sobre tres pequeñas patas y forma un plano inclinado hacia adelante, ligeramente curvo y levantado en su extremo más bajo. El molido de los granos se hace con un cilindro (mano del metate) también de piedra (Diccionario del español de México, 2023)
Este proceso recibe su nombre gracias a la maquinaria inventada por Rodolfe Lindt15 , cuya forma asemeja a una concha.
Templado
Consiste en enfriar la mezcla hasta 40 C°, esto evita la cristalización de la manteca de cacao haciéndolo más estable, el proceso empieza calentando la pasta, luego enfriándola y por último volviendo la a recalentar. ¨ Un chocolate bien atemperado tendrá las siguientes propiedades: buena forma, color, brillo, contracción del molde, mejor control del peso, producto más estable, más duro y resistente al calor (menos marcas de dedos durante el embalaje) (Afoakwa, 2016b).
Moldeado y Empaque
En este proceso se la da la forma final al producto dependiendo el diseño seleccionado, como puede ser tabletas, chocolates rellenos, bombones, etc.
Manteca de Cacao
Se obtiene del prensado de la pasta de cacao, el grano contiene inicialmente alrededor de un 55% de manteca de cacao, esta presión es capaz de hacer pasar más de la mitad a través de un tamiz (Beckett Stephen., 2000a).
Una manteca de menor calidad se puede obtener, mediante un proceso «expeller»16 en continuo en el que se prensan las habas de cacao enteras, incluyendo la cáscara, para obtener la grasa (Beckett Stephen., 2000)
Polvo de Cacao
Se obtiene molturando17 la torta de cacao prensada, la molturación es un proceso por el cual el grano de cacao se lleva a un molino que lo reduce a partículas más pequeñas, por fuerza de impactos, compresión o cortado.
El cacao en polvo puede mezclarse con otras grasas para obtener coberturas de chocolate aromatizadas (compuestas) o para elaborar mezclas para pasteles o rellenos, etc. Una cantidad muy importante se emplea para fabricar bebidas a base de chocolate. Éstas se obtienen a partir de azúcar, cacao en polvo y lecitina (Beckett Stephen., 2000)
15 Rudolf Lind (16 July 1855 – 20 February 1909), a menudo conocido por su nombre en francés Rodolphe Lindt, fue un fabricante de chocolate, chocolatero e inventor suizo. Fundó la marca Lindt de chocolate suizo.
16 También se le denomina prensa "de expulsión", "de tornillo", "extrusor" es un extractor mecánico continuo, donde la grasa del cacao se exprime de la materia prima en un solo paso, bajo alta presión.
17 Moler granos o frutos
TRANSFORMACIÓN DEL CACAO EN CHOCOLATE SEMIAMARGO
Figura 13 Trasformación del cacao en chocolate semiamrgo
MEZCLADO
Manteca de cacao + azúcar + licor de cacao
(Barbagallo, 2017, p.44)
TRANSFORMACIÓN DEL CACAO EN CHOCOLATE CON LECHE
Figura 14 Trasformación del cacao a chocolate con leche
MEZCLADO
leche (entera, descremad o en polvo), azúcar, licor de cacao
(Barbagallo, 2017, p.45)
TRANSFORMACIÓN DEL CACAO EN CHOCOLATE BLANCO
Figura 15 Trasformación del cacao a chocolate blanco
MEZCLADO
leche (entera, descremad o en polvo), azúcar, manteca de cacao
MANTECA DE CACAO, LECITINA DE SOYA, SABORIZANTES
MANTECA DE CACAO, LECITINA DE SOYA, SABORIZANTES
MANTECA DE CACAO, LECITINA DE SOYA, SABORIZAN TES
(Barbagallo, 2017, p.46)
Destacan dos casos: fat blom (florecimiento de la grasa) ysugar Bloom (florecimiento del azúcar)
Fat bloom
Este fenómeno ocurre cuando una fina capa de manteca de cacao aparece en la superficie del chocolate, identificable por su color blanco, similar al moho, lo que reduce el brillo característico del chocolate
Esto ocurre por dos razones. La primera es la variación en la temperatura alrededor del chocolate, lo que provoca que el proceso de cristalización o templado se repita constantemente. Esto genera cristales cada vez más grandes, al no tener suficiente espacio, emergen a la superficie en forma de manteca de cacao.
La segunda situación se presenta cuando la manteca de cacao no se ha fundido adecuadamente, sino que simplemente se ha ablandado, poco a poco esta se dirige a la superficie
También se ha relaciona el fat bloom con la variación de temperatura, cuando pasamos por ejemplo de refrigeración del chocolate a una temperatura ambiente elevada, haciendo que la manteca de cacao se derrite y aflore a la superficie.
Entre las causas podemos anotar:
- Mal templado
- Enfriamiento incorrecto
- Presencia de grasas incompatibles con el chocolate
- Condiciones de almacenamiento incorrectas temperaturas altas o frías inadecuadas.
- Centros fríos, en los bombones rellenos. (Angliss, 2013, p. 18)
Sugar Bloom
Este se origina cuando exponemos al chocolate a la humedad, esto hace que aparezcan cristales de azúcar en la superficie volviendo al chocolate sudoroso, el chocolate al tener una proporción de azúcar, esta va a tratar de retener la humedad, formando esta capa disuelta en la superficie que al secar se, da el aspecto terroso característico del sugar bloom.
Entre las causas podemos anotar:
- Condiciones húmedas (rocío) (humedad en el aire frío)
- Ingredientes higroscópicos (que absorben agua)
- Condensación causada por el almacenamiento en frío.
- Sobrecalentamiento del chocolate el que provocará: pérdida de su fino sabor y falta de suavidad.
- Burbujas de aire en el chocolate darán como resultado: chocolate espeso y poco brillo.
- Agua en el chocolate dará como resultado: chocolate espeso, estosuele pasarcuando para templar el chocolate se usa la opción del baño maría para derretir el mismo al hervir el agua muchas veces produce vapor o partículas de agua que chisporrotean se incrustan en el chocolate. (Angliss, 2013, p. 18)
TIPOS
Según la FAO18 en su Codex Alimentarius la norma expresa la clasificación del chocolate de acuerdo a su composición y la forma en que este se presenta para su uso a continuación se detalla manera (FAO, 2022d)
Tabla 7 Composición de los diferentes tipos de chocolate, según la FAO
TIPO COMPOSICIÓN
Chocolate
Chocolate amargo, semidulce, oscuro o chocolate fondant
Chocolate dulce/familiar
Chocolate de cobertura
Chocolate con leche
Chocolate con leche familiar
Chocolate de cobertura con leche
35 % extracto seco de cacao19 (por lo menos 18 % manteca de cacao y por lo menos 14 % extracto seco magro de cacao
30% de extracto seco total de cacao (no menos del 18 % será manteca de cacao y el 12 %, por lo menos, extracto seco magro de cacao).
No menos del 35 % de extracto seco total de cacao (no menos del 31 % será manteca de cacao y el 2,5 %, por lo menos, extracto seco magro de cacao
25 % de extracto seco de cacao (incluido un mínimo del 2,5 % de extracto seco magro de cacao) y un mínimo especificado de extracto seco de leche entre el 12 % y el 14 % (incluido un mínimo entre el 2,5 % y el 3,5 % de materia grasa de la leche).
No menos del 20 % de extracto seco de cacao (incluido un mínimo del 2,5 % de extracto magro de cacao) y no menos del 20 % de extracto seco de leche, (incluido un mínimo del 5 % de grasa de leche).
No menos del 25 % de extracto seco de cacao (incluido un mínimo del 2,5 % de extracto magro de cacao) y no menos del 14 % de extracto seco de leche (incluido un mínimo del 3,5 % de grasa de leche) y un total de grasa no inferior al 31 %
(FAO, 2022c, codex alimentarius, norma CXS 87-1981 )
OTROS PRODUCTOS DE CHOCOLATE
Tabla 8 Composición de otros productos con base en cacao según la FAO
18 Organización de las Naciones Unidas para la Alimentación y la Agricultura, ONUAA, o más conocida como FAO.
19 Son los granos de cacao, limpiados, descascarillados y tostados, en polvo con un 20% de manteca de cacao y con un máximo de 9% de agua
Chocolate blanco
Chocolate gianduja (“Gianduja”)
Chocolate gianduja con leche
Es el producto obtenido, en primer lugar, de chocolate con leche.
No menos del 20 % de manteca de cacao y no menos del 14 % de extracto seco de leche (incluido un mínimo de grasa de leche entre el 2,5 % y el 3,5 % según lo aplique la autoridad competente de acuerdo con la legislación aplicable).
Contenidomínimodetotaldeextractosecodecacaodel 32 %, incluido un contenido mínimo de extracto seco desgrasado de cacao del 8 % y, en segundo lugar, de sémola fina de avellana en unas proporciones por las cuales el producto contenga al menos el 20 % y no más del 40 % de avellanas.
Con un contenido mínimo de total de extracto seco de leche del 10 % y, en segundo lugar, de sémola fina de avellana mezcladas en unas proporciones por las cuales el producto contenga al menos el 15 % y no más del 40 % de avellanas
Chocolate para mesa No menos del 20 % de extracto seco de cacao (incluido un mínimo del 11 % de manteca de cacao y del 9 % de extracto seco magro de cacao).
Chocolate para mesa semi amargo No menos del 30 % de extracto seco de cacao (incluido un mínimo del 15 % de manteca de cacao y del 14 % de extracto seco magro de cacao).
Chocolate para mesa amargo No menos del 40 % de extracto seco de cacao (incluido un mínimo del 22 % de manteca de cacao y del 18 % de extracto seco magro de cacao).
(FAO, 2022c, codex alimentarius, norma CXS 87-1981 )
DE ACUERDO A LA FORMA
Tabla 9 Clasificación de diferentes tipos de chocolate según su presentación, fuente FAO
Chocolateengranoyel chocolateen copos/hojuelas
Chocolate relleno
Sonproductosdelcacaoobtenidosmedianteunatécnica de mezcla, extrusión y endurecimiento que confiere a la consistencia de estos productos propiedades únicas de friabilidad. El chocolate en grano se presenta en forma de granos cilíndricos cortos, y el chocolate en escamas, en forma de trozos pequeños y planos.
Es un producto recubierto con uno o más de los chocolates definidos, salvo el chocolate a la taza, chocolate familiar la taza y chocolate para mesa, de la presente norma, cuyo núcleo se distingue claramente, por su composición, del revestimiento. El chocolate relleno no incluye dulces de harina, ni productos de repostería, bizcochos o helados. La parte de chocolate del revestimiento debe representar al menos el 25 % del peso total del producto en cuestión.
Bombones de chocolate
Productos del tamaño de un bocado en los cuales la cantidad del componente de chocolate no deberá ser inferior al 25 % del peso total del producto.
(FAO, 2022c, codex alimentarius, norma CXS 87-1981 )
El porcentaje en los empaques de chocolate hacen relación a la cantidad de cacao que poseen, pero no hacen diferencia a si este porcentaje es licor de cacao o manteca de cacao, lo que implica que en chocolates con el mismo porcentaje por ejemplo un 50% podría ser 35 % licor de cacao y el otro 15 % manteca, estas cantidades pueden variar de acuerdo al gusto del fabricante lo que hace que el sabor varié radicalmente de uno a otro, el resto del 50 % pertenecería a los otros ingredientes como el azúcar (Greweling, 2017).
A pesar de que esta clasificación no expresa la calidad del chocolate se usa como referencia, de acuerdo al porcentaje se puede clasificar en:
El chocolate blanco: está elaborado a base de leche, manteca de cacao y azúcar.
El chocolate de leche: está elaborado de pasta de cacao con un porcentaje que varía entre el 25% al 40% el cual incluye manteca de cacao, leche y azúcar.
El chocolate Ruby o rosado: es un nuevo tipo de chocolate, que contiene 47,3% de cacao, leche y azúcar. Su coloración rosada es natural, ya que se fabrica a partir del grano de cacao Ruby que tiene un sabor característico a frutos rojos.
El chocolateoscuro: este chocolateestáelaboradoporpasta de cacaoysu principal característica es la baja cantidad de azúcares.
Chocolate semi-amargo: está elaborado de un 40 a 55% de cacao, poca cantidad de manteca de cacao y azúcar.
Chocolate amargo: es el que contiene más cacao, entre 60 a 85%, y menos azúcar y manteca de cacao. (Nestlé, 2019)
Para conservar el chocolate en buenas condiciones tendremos en cuenta los siguientes consejos:
- Conservar entre los 15 y 18°C, en caso de que la temperatura del ambiente sea superior se puede recurrir a refrigeración, lo que hay que tener en cuenta es refrigerar en neveras que no produzcan humedad y en temperaturas menores a 10 °C para evitar la condensación de agua; cuando vuelva a la temperatura del ambiente cubrir con papel absorbente o lienzo.
- La temperatura que se sugiere para la duración de barras es:
Chocolate blanco 12 meses
Chocolate con leche 12 meses
Chocolate amargo y semi 18 meses
- En relación con la humedad la condición adecuada debería estar entorno al 60%.
- No guardar cerca de productos que presenten olores fuertes ya que este suele adquirir los mismos. (Gross, 2011)
Tabla 10 Soluciones a diferentes problemas, encontrados al usar el chocolate
PROBLEMA
El chocolate una vez templado se espesa, mientras se está trabajando con él.
CAUSAS SOLUCIONES
Enfriamiento rápido.
Incorporación de aire a la mezcla
Falta de brillo en el chocolate Chocolate mal templado
Temperatura por debajo de lo recomendado muy fría.
Moldes o láminas de acetatos sucias
Agregar una cantidad adicional de chocolate y aplicar calor (volver al baño maría o usar pistola de calor)
No mezclar demasiado al momento de fundir el chocolate evitando la incorporación de aire
Temperatura ambiente debe estar entre (19°C– 23°C)
Temperatura de refrigeración entre (8°C–12°C)
Limpiar moldes adecuadamente, usar alcohol.
Los chocolates no se desprenden de los moldes fácilmente y se suelen romper
Los chocolates al sacar de los moldes se vuelven blancos, (acabado opaco)
Chocolate derretido frío vertido en moldes calientes.
Los chocolates se pegan a los moldes y tienen un aspecto rayado.
Chocolate derretido frío vertido en un molde frio
Respetar las temperaturas recomendadas para el templado del chocolate. Ver Tabla 25 Temperaturas para el templado del chocolate
Los moldes deben estar a temperatura ambiente 22 oC.
Los moldes deben estar limpios.
Respetar las temperaturas recomendadas para el templado del chocolate. Ver Tabla 25 Temperaturas para el templado del chocolate
Los moldes deben estar a temperatura ambiente 22 oC.
Chocolate derretido frío vertido en moldes calientes.
Respetar las temperaturas recomendadas para el templado del chocolate. Ver Tabla 25 Temperaturas para el templado del chocolate
Los chocolates se rompen y se parten
Los chocolates y vuelven grises o blancos (floración, Bloom)
El chocolate se enfrió muy rápido después de desmoldar
Chocolate tibio, se introduce en refrigeración.
Demasiada humedad que produce condensación
Los moldes deben estar a temperatura ambiente 22 oC.
Dejar el chocolate enfriar al ambiente antes de refrigerar (8°C–12°C)
Respetar las temperaturas recomendadas para el templado del chocolate.
Ver Tabla 25 Temperaturas para el templado del chocolate
Temperatura de refrigeración entre (8°C–12°C)
Dejar enfriar el chocolate en encimeraantes deintroducir a frigorífico
Los chocolates presentan marcas en la superficie
Moldes sucios o grasosos. Quitar la suciedad y la grasa usando alcohol y algodón (Ferrandi, 2021)
PREMIOS A LOS MEJORES CHOCOLATES DEL MUNDO
La versatilidad y creciente popularidad del chocolate, tanto entre consumidores como entre profesionales de la cocina, ha dado lugar a la creación de premios internacionales que reconocen las buenas prácticas de la industria, así como la creatividad y calidad de distintos chocolates a nivel mundial.
Un ejemplo de esto es el International Chocolate Awards, fundada en 2012, conformado por un grupo de expertos independientes con experiencia en la evaluación y la cata del chocolate, cada vezmayoresfabricantesdediferentespaísescompitenprimeramenteanivelregionalparadespués participar en una competición a nivel mundial, donde se entregan premios a los mejores chocolates artesanales y en barra.
Acontinuación,unamuestradelosgalardonadosdelosúltimos años,enlagunasdelascategorías:
Tabla 11 Algunos ejemplos de premios otorgados a los mejores chocolates del mundo
Año Categoría Medalla Oro
2023 Barras de origen no saborizadas –negro Vigdis Rosenkilde (Norway) – 70% Kiteni (91.6) (Cacaosuyo)
2023 Barras de origen no saborizadas –leche Chaleur B Chocolat (Canadá) – Milk chocolate 51% (90.6)
2023 Chocolate negro saborizado Vigdis Rosenkilde (Norway) – 70% Kiteni (91.6) (Cacaosuyo)
2023 Chocolate con leche saborizado Friis-Holm Chokolade (Denmark) – Dark Milk 55% (89.2)
2023 Chocolate blanco saborizado Chocolaterie Morin (France) – Pérou Chanchamayo 40% BLANC A. Morin (89.0)
2022 Barras de origen no saborizadas –negro PARADAI Chocolate (Thailand) –Chantaburi Dark 70% (91.8)
2022 Barras de origen no saborizadas –leche Cacaosuyo (Perú) – Piura Milk (89.8)
2022 Chocolate negro saborizado Tropidelico Xocolatl (México) – Chocolate Cardamomo Tropidelico Xocolatl (91.5)
2022 Chocolate con leche saborizado Utopick Cacao (Spain) – Wild Pepper (88.7)
2022 Chocolate blanco saborizado CaCaNina (Taiwan) – 36% Oriental Beauty Oolong Tea (90.9)
Fuente: (Awards, 2024)
INGREDIENTES
Como se vio anteriormente, los chocolates se pueden clasificar según su porcentaje, que hace referencia únicamente al contenido de licor y manteca de cacao. El resto del producto está compuesto por diversos ingredientes que determinan su calidad específica y permiten que distintas marcas ofrezcan perfiles de sabor únicos. Entre estos ingredientes y aditivos alimentarios, a continuación, se destacan los más relevantes. La Organización de las Naciones Unidas para la Alimentación y la Agricultura (FAO), en su codex alimentarus, que es una colección de normas, códigos de prácticas, y otras recomendaciones reconocidas internacionalmente y publicadas sobre, la producción de alimentos, el etiquetado de alimentos y la inocuidad de los alimentos, en lo relativo a normas para el chocolate y los productos del chocolate norma CODEX STAN 87-1981, Rev.1-2003, enumera los siguientes aditivos (FAO, 2022)
Edulcorantes.
Sacarosa: Se la conoce como azúcar, esta generalmente se extrae de la caña de azúcar o remolacha, se la suele comercializar en formato de cristales, pero en los procesos industriales se la suele preferir en formato liquido también conocido como jarabe.
El grado de refinamiento de la sacarosa, también suele afectar la confección de productos de confitería como los chocolates, podemos encontrar:
El azúcar blanco, también conocido como azúcar granulada o de mesa, es la que se usa habitualmente para endulzar. Según la marca, el tamaño de los gránulos puede variar, lo que influye en su capacidad de disolución.
Azúcar glacé, en polvo, molido o lustre, es simplemente él azúcar blanca molida, hasta tener una textura de polvo, suele usar se por su capacidad de disolverse de manera más eficaz, además se usa para dar acabados finales a diferentes productos.
Azúcar moreno, este tipo de azúcares conservan la melaza o parte de ella, producida por la caña de azúcar, tienen un menor refinamiento, se suele usar en productos de confitería, aportando diferencias en sabor, color, textura y olor, se le suele asociar con aspectos dietéticos, pero esta no varíaennivelescalóricosconlaazúcarblanquilla.Dentrodeestosazúcareshayvariedadesusadas según las regiones del mundo donde se elaboran los productos, azúcares como la mascabado, panela, piloncillo o papelón, relacionadas a productos regionales o típicos.
Azúcar Invertida: “El azúcar invertido se obtiene dividiendo el disacárido sacarosa en sus dos monosacáridos componentes, fructosa (también conocida como levulosa) y dextrosa (también conocida como glucosa)” (Greweling, 2017, p. 4) Los pasteleros suelen usarla porque facilita las
funciones higroscópicas 20, y la reacción de Maillard21 El uso de estos tipos de azúcares en la confitería evita que absorban humedad, lo que les otorga texturas más firmes. Además, se disuelven mejor que la sacarosa, brindan un mejor color y previenen la cristalización.
Glucosa:¨Jarabedeglucosaeselnombrelegaldelosedulcorantesnutritivoselaboradosmediante la hidrólisis de alimentos con almidón. El nombre de la fuente de almidón puede reemplazar la palabra glucosa en el nombre del jarabe, por ejemplo, jarabe de maíz es un nombre permitido para el jarabe de glucosa derivado del almidón de maíz. (Greweling, 2017) . La glucosa se suele usar por su capacidad de evitar la cristalización22, además permite ablandar otros azucares, lo que facilita el trabajo en productos de confitería y chocolatería, les otorga mayor elasticidad y permite un mejor moldeado.
Jarabe de maíz: Se obtiene descomponiendo el almidón de maíz, posteriormente se hierve hasta obtener un sirope, posee la ventaja de no cristalizarse y retener mejor el agua, haciendo que el chocolate sea más elástico. En chocolatería se lo suele usar reemplazando la glucosa en productos como la ganache, las trufas, etc.
Miel: La miel, producida por las abejas a partir del néctar de las flores, ofrece numerosos beneficios. Como conservante, previene la formación de bacterias y virus, también actúa como antioxidante y antiinflamatorio. Su sabor y color varían según la fuente de néctar que recojan las abejas, va desde un dorado claro hasta tonalidades más oscuras. Del mismo modo, el sabor adquiere matices particulares dependiendo de los néctares consumidos. Químicamente, la miel está compuesta principalmente de fructosa y dextrosa, y su uso es similar al azúcar invertido. Sin embargo, es importante tener en cuenta que puede causar reacciones alérgicas.
Otros Edulcorantes: En la industria alimenticia se usan otros tipos de aditivos edulcorantes ya sea por sus propiedades capacidad de edulcorar con poca cantidad sin incorporar calorías, podemos anotar:
Sucralosa, su poder edulcorante es de 320 a 1000 veces mayor que la sacarosa.
Acesulfamo K, acesulfamo de potasio, 200 veces más dulce que la sacarosa, está compuesto por dos tercios el de la sacarina y un tercio el de la sucralosa, tiene un regusto ligeramente amargo por los cual no se recomienda en grandes cantidades su empleo.
Aspartamo, 150 a 200 veces más dulce que el azúcar.
Manitol, obtenido de la hidrogenación del azúcar manosa23, encontrarlo naturalmente en alimentos de origen vegetal, tales como remolacha, apio, aceitunas y algas marinas. El manitol tiene alrededor del 0,4 al 0,5 poder edulcorante en comparación a la sacarosa.
20 Significa que absorbe (o exhala, según el medio) la humedad del medio en que se encuentra (RAE, 2019)
21 Esta se da cuando calentamos los alimentos o cuando estos sealmacenan por periodos largos de tiempo estos cambios se relacionan con el pardeamiento, cambio de color a marrón, cambios en los aromas, sabores y texturas.
22 Es un proceso donde se forman partículas sólidas a partir de una fase homogénea. En la cristalización la solución se concentra y se enfría hasta que la concentración del soluto es superior a su solubilidad a esta temperatura, el soluto de la solución forma cristales y el equilibrio se alcanza cuando la solución o licor madre está saturado (Muñoz & Labia, 2008)
23 azúcar simple o monosacárido que se encuentra formando parte de algunos polisacáridos de las plantas (como el manano, el glucomanano, etc.), y en algunas glucoproteínas animales.
Isomalt, se obtiene a partir de la remolacha azucarera, contiene la mitad de las calorías que la sacarosa, sus principales ventajas en confiterías son: no absorbe la humedad (higroscopia), no se cristaliza al calentar lo que facilita su empleo, mantiene mejor su color es transparente hasta los 160 oC, se puede calentar varias veces de un estado sólido a líquido.
Grasas
Manteca de Cacao: En los chocolates la manteca de cacao logra que estos estén crujientes a temperatura ambiente pero que, sin embargo, se derriten en boca de manera fácil, esto se debe a su punto de fusión que es cercano a la temperatura corporal entre 30 oC. y 38 oC. Igualmente, la manteca de cacao es la responsable de dar le el brillo característico al chocolate.
Mantequilla: Es un alimento que se obtiene al extraer la grasa de la crema de leche, al batirla, se aglomera |la grasa y esta se transforma en mantequilla Su uso es clave en la preparación de chocolate derretido, ya que mejora la fluidez, la textura y le otorga un sabor cremoso, Además de aumentar el brillo También es un ingrediente esencial en la elaboración de ganaches, coberturas y dulces como las trufas.
Otros tipos de grasas: Podemos anotar la grasa de coco, que suele usarse en preparaciones regionales y preparaciones artesanales, hay que tener en cuenta el sabor que esta aporta las preparaciones.
Otro es el aceite de palma que se usa para abaratar costos, al ser más económico que la manteca de cacao, aunque presenta problemas relacionados al aumento del colesterol, a pesar de esto se lo emplea para mantener una textura más fluida en las coberturas y bombones.
Productos lácteos
Leche: Se puede usar en varios formatos como la leche en polvo, que es parte de la composición del conocido chocolate con leche (manteca de cacao, azúcar y leche), los porcentajes suelen rondar los 25% y 35% de cacao, un 25% y 35% de leche en polvo y un 25% y 35% de azúcar.
Crema de Leche: Es un componente habitual en la elaboración de ganache y ciertos tipos de bombones. Ayuda a aligerar la textura del chocolate fundido, evitando que este se solidifique al bajar de temperatura, además aporta grasa, mejorando textura y sabor.
Dulce de Leche: Se obtiene al hervir la leche, junto con el azúcar hasta obtener una textura más espesa, para ello se suele adicionaran bicarbonato de sodio, se usa en la confitería para rellenos y coberturas.
Leche condensada: Es un producto de la leche que se obtiene al extraer el agua de la misma y agregarle azúcar, se usa en rellenos y en coberturas, en la elaboración de baños espejos y para aligerara baños y ganaches.
Leche evaporada: Es el mismo producto que la leche condensada, pero sin la adición del azúcar, se usa en rellenos y en coberturas, en la elaboración de baños espejos y para aligerara baños y ganaches.
Emulsionantes
Lecitina: Fosfolípido24 presente en los alimentos como los huevos y la soja, se utiliza como emulsionante en la industria alimenticia. En la elaboración del chocolate se usa en el conchado para dispersar los azucares de la manteca de cacao (Larousse;, 2019)
Se usan generalmente para decorar y proteger los productos de confitería en el caso de los chocolates se los suele emplear para que estos no se derritan al contacto con la mano y otorgando les un mayor brillo.
Goma arábiga (goma de acacia): Es una resina procedente de las acacias, ayuda a distribuir de manera uniforme las grasas, conserva los olores, y evita la cristalización de los azucares.
Pectina: Se la suele usar como espesante, se encuentra mayoritariamente en la piel de las frutas y en las semillas de las mismas, ayuda a espesar mermeladas y jaleas que sirven como rellenos y coberturas en chocolatería.
Aromatizantes: En la elaboración de chocolates es común la adición de aromas que ayuden a preservar el olor en la mente del consumidor para que el producto sea recordado y mejorar la venta, se puede usar aromas asociados al chocolate como es la vainilla, la menta, la naranja, entre otros.
También existen aromatizantes con esencia a cacao, o a mantequilla; se usan para potenciar estos olores en aquellos productos cuya concentración de estos es poca.
Colorantes: Se usan colorantes liposolubles, que se disuelven en grasa, para colorear chocolate generalmente se da primero una capa de blanco y posteriormente se imprime el color deseado.
Matizadores: Se utilizan en la superficie del producto, vienen en polvo, se aplican directamente al mismo con ayuda de una brocha pequeña o pincel, en algunos casos se mezcla con una pequeña cantidad de alcohol para usar en aerógrafos o sea más fácil su aplicación como pintura diluida.
Maquinaria para transformar el cacao a chocolate
Tabla 12 Maquinaria usada para elaborar chocolate a partir de granos de cacao.
24 lípidos que se encuentran en las membranas celulares, ayudan a mantener su fuerza, flexibilidad e integridad.
Despegadoras
Separan las piedras y otros residuos sólidos de los granos de cacao
Seleccionadoras gravimétricas
Separan granos de cacao según su peso por gravedad separando rápidamente los defectos y mejorando la calidad del producto.
Secadoras automáticas
Sirven para secar de manera uniforme el cacao, al distribuir el calor de manera simétrica entre las semillas.
Descascarilladora de cacao
Separa la cascarilla del cacao tostado, pela granos de cacao sin dañarlos.
Peladora de cacao
Pela los granos de café secos
Molino de granos
Muele granos de cacao seco de manera uniforme
Tostadora
Sirve para tostar granos de cacao.
Molino para refinado de cacao (Conchado)
Máquina que sirve para refinar la pasta de cacao mediante fricción de rodillos
Equipo de confitería y chocolatería
Figura 16 Equipo usado para trabajar el chocolate
Fuente: Elaboración propia.
1. Molde de silicona y policarbonato, 2. Tenedores de inmersión dechocolate, 3. Silpat (tapete de silicona), 4. Aerógrafo, 5. Cortador de 5 ruedas, 6. Marcos para repostería, 7. Embudo dispensador, 8. Termómetro infrarrojo, 9. Soplete, 10. Acetatos transparentes
1. Moldes para chocolates.
Una vez derretido el chocolate este se lo suele verter en un molde para dar le forma que se desea y rellenar de ser el caso. Existen varios tipos de materiales usados para el moldeado siendo los más comunes:
Moldes de Policarbonato: Su precio es mayor, pero por su calidad y durabilidad son mejor valorados, aportan un terminado más liso y brillante, no se encuentran en formas muy intricadas sino generalmente geométricas para un desmoldado fácil, a ser rígidos el templado debe ser el adecuado al momento de verter para no tener problemas en el desmoldado.
Moldes de Silicona: Son flexibles sirven no solo para chocolates sino para hornear, son fáciles para desmoldar y resultan muy prácticos para la elaboración de bombones pequeños de grandes dimensiones. Existen en varias formas al ser fáciles de desmoldar permiten entramados y formas complejas.
Moldes de Acetato: Son económicos, no suelen durar mucho, con el tiempo se suele trizar al cristalizarse, no son muy flexibles lo que no permite un desmoldado fácil, si el templado no es el adecuado se dificulta el mismo.
2. Tenedores de inmersión de chocolate
Permiten recubrir trufas, nueces o frutas laminadas a mano con chocolate, generalmente se suelen vender en juegos de 10 a 12 piezas, pero los tres modelos básicos suelen ser suficiente en forma de tenedor de tres dientes para bombones cuadrados o rectangulares, con forma de globo para la inmersión de trufas, y un pincho para atravesar frutas y sumergir.
3. Tapetes de silicona
Son resistentes, duraderos y antiadherentes, además permiten el uso en hornos y en frío sin doblarse, en el caso del chocolate se usan para verter chocolate y dar formas por su capacidad antiadherente, estas son fáciles de desmoldar.
4. Aerógrafo
En chocolatería, el aerógrafo se utiliza para crear diseños artísticos con mayor precisión y añadir color. Generalmente, se trabaja con manteca de cacao fundida, se emplean aerógrafos con agujas de más de 0,5 mm de grosor. La calidad del compresor de aire es fundamental para lograr un trabajo de pintura uniforme y prolijo. Existen compresores compactos que facilitan una mayor movilidad durante el proceso.
Para evitar que la mezcla se endurezca y obstruya la pistola de aerografía, se puede calentar la mezcla de chocolate y manteca de cacao o de manteca de cacao y colorante a 50°C antes de introducirla en el recipiente de la pistola (Callebaut, 2021)
5. Cortador separador de masas y caramelos.
Usado para el corte de masas de hojaldre, aunque también suele ser la herramienta ideal para cortar pasta, brownies, dulces, y pasteles (ver imagen principio capítulo).
A parte existen cortadores especializados para chocolate, llamados de guitarra.
Figura 17 Cortador tipo guitarra para dulces.
Realizados en aluminio sirven para dar formas a chocolates y diferentes tipos de dulces, existen en varios tamaños de largo, alto y de ancho. Estos pueden ser fijos como en la foto o móviles
6. Embudo y dosificador para chocolate
Permite rellenar los moldes con el chocolate fundido, u otras cremas, de forma precisa y limpia.
7. Termómetros
Termómetro laser digital e infrarrojo ideal para medir temperaturas en superficie como el chocolate su rango de acción abarca -50 ºC a +420 ºC. Se puede usar para medir la temperatura de otros alimentos (caramelo, sirope, queso, mermelada, aceite, leche...) y también para controlar la temperatura del horno, la parrilla y o cualquier superficie térmica; suelen tener errores cuando se quiere tomar con precisión el calor de un líquido, ya que registran la temperatura de la superficie mas no la inferior que suele estar a unos grados mayores al estar en contacto más próximo con la fuente de calor (ver imagen principio capítulo).
Termómetro de cocina tipo mercurio, sirven para templar chocolate (+30 / +100 °C), varía dependiendo la marca del producto.
Suelen presentar problemas al medir, adecuadamente las líneas de la escala tienen que sumergirse un periodo de tiempo.
Termómetro deinmersión parachocolate, quetambiénse puede usar como termómetrodeazúcar. Impermeable yequipadocon unasondalarga, asegurael correctotempladodel chocolate.Gracias al amplio rango de medición (de - 50 °C a 300 °C)
Figura 18 Termómetros usados en chocolatería
8. Flameadores a gas
Ayudan para el montaje de estructuras a base de chocolate, sirven para calentar superficies, y en algunos casos ayudan a disolver el chocolate dando brillo.
9. Acetatos transparentes
Son láminas de plástico que se utilizan para crear decoraciones de chocolate, entre los usos que se les puede dar esta, hacer figuras como discos de chocolates al presionar entre dos láminas de acetatos, templar chocolate y dar diferentes formas, hojas, flores, etc.
10. Refractómetro
Mide la concentración de los sólidos solubles como las sales, las proteínas, los ácidos o el azúcar, suelen medir en grados Brix.
Una de las formas de medir la calidad del chocolate es através desu viscosidad. Enestado líquido el chocolate es una mezcla de sacarosa (azúcar) y partículas de cacao en grasa líquida (licor de cacao), para la medición de la sacarosa utilizamos un refractómetro.
Figura 19 Brixómetro
11. Spray para enfriar
Se usa para el armado de estructuras de chocolate permite enfriar rápidamente lo que ayuda al pegado con chocolate, también se usan para enfriar moldes de manera rápida permitiendo un desmoldado más seguro.
Figura 14 Spray refrigerante
12. Espátula de revestimiento
Utensilio que se usa para trabajar el chocolate en los procesos de templado, suele ser de acero inoxidable en su punta, también se usa como raspadora para quitar el exceso de chocolate en los moldes.
Figura 20 Espátula para chocolatería
Maquinas eléctricas para mantener el chocolate derretido o temperado.
Son equipos que permiten derretir el chocolate y mantener el chocolate derretido caliente y listo para sumergir, por ejemplo, frutas como las fresas
Figura 21 Mantenedor de calor para chocolate
En el contexto de la gastronomía, el término Food Pairing se refiere al emparejamiento o combinación de dos o más alimentos en una preparación, con el objetivo de que la percepción sensorial seamásplacenterapara el cerebro.Paralograrlo,seempleanprincipalmentelossentidos del olfato y el gusto
Desde la perspectiva de la enología el término Perfect Pairing, un concepto menos formal, se emplea en la combinación que se hace entre vino y comida para realzar las características de uno y del otro haciendo que su combinación resulte más placentera que la ingesta.
En el caso del cacao y el chocolate hay que diferenciar al primero como un alimento sin procesar que está relacionado más bien con el primer término, el Food Pairing, haciendo las veces de condimento o especie ideal para combinar en elaboraciones de alimentos y preparaciones culinarias. Mientras que el chocolate es un producto terminado que se relaciona con el termino Perfect Pairing.
Perfect Pairing, se refiere a combinaciones armoniosas de alimentos y bebidas. Puede implicar cualquier tipo de combinación ideal en el contexto culinario o incluso más allá, como en la combinación de ingredientes en una receta, o emparejamientos de alimentos con otras bebidas como cervezas, tés, o cócteles. Perfect Pairing puede, además, incluir consideraciones no solo sensoriales, sino también culturales, emocionales, o de conveniencia.
Pese a la discusión de estos conceptos en este acápite se usará muchas veces el término maridaje para referirse al emparejamiento del cacao y chocolate con otros alimentos
Además, para abordar la manera como emparejar el cacao y el chocolate hay que definir tres conceptos básicos: qué son: el gusto (sabor), el aroma (olor) y el flavor.
Cuando se habla de gusto se hace referencia, a las sensaciones básicas de las papilas gustativas como: dulce, salado, amargo, ácido y el umami. En cambio, cuando se habla del sabor, se hace alusión a una experiencia sensorial compleja que resulta de la combinación de varios estímulos, incluyendo el gusto, la temperatura y textura.
Respecto al aroma, es la percepción olfativa que se experimenta cuando las moléculas volátiles de una sustancia entran en contacto con los receptores del olfato.
Por último, está el flavor el cual es una mezcla compleja de elementos; no obstante, el flavor se produce básicamente de la mezcla entre sabor y el olor.
Por ejemplo, Niki Segnit (2018), en su libro The Flavor Thesaurus, plantea una rueda de sabores semejante a la usada en lo vinos.
Figura 22 Rueda de sabores para varios alimentos incluido el cacao
(Segnit Niki, 2023, p. 4)
En esta gráfica se puede observar que, por sus características el chocolate se ubica en la categoría Roasted o tostado en español, esto se debe al proceso de elaboración del chocolate, que atraviesa durante el proceso de tostado, el cual le imprime ese aroma y sabor característico intenso, amargo con tonalidades a tostado caramelo.
Con relación al Peref Paring , para obtener combinaciones posibles usando el chocolate se puede usar las recomendaciones dadas por algunos autores especialistas en la combinación de sabores (Segnit Niki, 2023)
Tabla 13 Posibles combinaciones del chocolate entre algunos alimentos
Chocolate y almendras (en general frutos secos, nueces, maní, coco, etc.)
Chocolate y chiles (pimientos picantes, jalapeños, ajíes)
Chocolate y menta
Chocolate y tocino
Chocolate y frutas (bananas, fresas, cerezas, etc.)
Chocolate blanco
Estos se emparejan bien por la fuerza del tostado que ambos experimentan, esta combinación es común en numerosos chocolates de marcas comerciales.
La combinación chocolate y chiles, en un contexto cultural se ha usado para preparar bebidas como el caso de los aztecas. La untuosidad de chocolate contrarresta parte del picante del chile. Los chiles cuando maduran y se vuelven rojos desarrollan un sabor dulce y afrutado, un sabor que combina muy bien con el chocolate.
La menta dilata las fosas nasales permitiendo penetrar el olor ysabor del chocolate amargo.
Es una combinación clásica donde lo dulce se junta con lo salado.
Se suele recubrir las frutas con el chocolate, lo cual hace resaltar el amargo del chocolate con el dulce propio de las frutas, también es ideal para revestir cáscaras de frutas como la naranja resaltando los sabores de ambos
Empareja bien con: moras, cardamomo, caviar, fresas.
Por otro lado, el Autor Stuart Farrimond en su libro, The Science of Spice (2018), plantea el uso del cacao como especie, basado en compuestos químico y las formas como sus moléculas se combinan con otros elementos.
Tabla 14 Combinaciones del cacao como especia, basadas en sus compuestos.
Compuestos principales
Características Combinar Especies Pirazinas
(son responsables de los aromas herbáceos de los vinos)
Teobromina
(es un alcaloide de sabor amargo procedente del árbol de cacao)
Cafeína (La cafeína es un antioxidante alcaloide del grupo de las xantinas, sólido cristalino, blanco y de sabor amargo, que actúa como una droga psicoactiva, estimulante del sistema nervioso central.
Isovaleraldehído(es uncomponente del sabor en muchos tipos diferentes de alimentos. Se describe que tiene un sabor a malta y se ha encontrado en alimentos como la cerveza, el queso, el café, el pollo, el pescado, el chocolate, el aceite de oliva y el té).
Alcoholes y ésteres
Los ésteres a menudo se conocen como glicéridos. Entre los ésteres naturales más importantes se encuentran las grasas
Ketones o cetona
confieren a los granos notas agradables a almendras, mantequilla o florales
(Farrimon, 2018, p.166 )
Amargo, tostado, terroso Especies a madera que mejoran el tostado y los sabores a nuez
Pimienta, comino, sésamo
Chocolatoso, grasoso, durazno, melocotón
Combinar con especies dulces para mejorar el sabor a chocolate
Mahleb o Mahalep25 , vainilla, macis26
Frutal, herbal, floral Combinar con especies que contrarrestan el amargo, mejorando las notas florales y frutales
Dulce, miel y floral Combinar con especies que refuerzan el olor a miel del cacao.
Culantro, chile, laurel, jengibre.
Regaliz, canela, paprika dulce.
En el campo de los aromas, François Chartier, en su libro papilas y moléculas (2018), detalla, cómo ciertos compuestos imprimen un olor característico relacionado al uso del cacao.
Cicloteno: los productos con azúcar al tostarlos o asarlos (almendra tostada, cacao, café, raíz de achicoria asada, jarabe de arce) proporcionan al alimento un aroma terroso, vegetal o ligeramente a nuez (Chartier, 2024)
25 Especia aromática hecha de las semillas de una especie de cereza.
26 Se obtiene de la membrana que recubre la semilla de la nuez moscada
De igual manera François Chartier (2018) en su libro, la cocina aromática destaca al cacao como alimento complementario de otros alimentos que, al juntarlos con ingredientes varios producen recetas muy agradables al olor, sabor y flavor
Tabla 15 El cacao como ingrediente complementario en la preparación de recetas
Ingrediente Complementario
Arándano, manzana cocida, peras, aceitunas negras, alcachofas, champiñones, pimiento rojo asado, remolacha, soja, chile, pimienta negra, pimentón, paprika, pimiento dulce, regaliz, queso azul, beicon (tocino), carnes a la parrilla, ternera, chorizo, ostras, pescado ahumado, salmón, trucha, pescado a la parrilla, almendra, amapola, frutos secos en general, café, té negro, cerveza, con varios tipos de uvas y vinos (Chartier Francois, 2018)
COMBINACIONES
Se consideran nutracéuticas a las sustancias químicas de los alimentos naturales, que mediante investigaciones han sido demostrado ser útiles para el desarrollo de los organismos. El término "nutracéutico" es una combinación de "nutrición" y "farmacéutico", y se refiere a componentes alimenticiosquetienenpropiedadesfuncionalesomedicinalesquepuedenprevenirenfermedades o mejorar la salud.
En este sentido se entiende que el ser humano consume alimentos nutracéuticos, pero no siempre está consciente de ello. Lo recomendable sería que los ingredientes que se usan para combinar y elaborar comidas tengan nutracéuticos, que al combinarlos en preparaciones culinarias sean más apetecibles.
El chocolate se considera una preparación nutracéutica al aportar, antioxidantes (fenoles y terpenos), energizante (xantinas), vitamínicos (aldehídos dulces), y compuestos neurológicos
Desde una perspectiva hedónica, un contenido moderado de azúcar en el chocolate incrementa su atractivo para el consumidor al facilitar la liberación y expansión de compuestos del cacao, como ácidos, pirazinas, aldehídos y sulfatos. Estos compuestos interactúan en la matriz del chocolate, generando perfiles de sabor distintivos para cada variedad de cacao. Este efecto se ve potenciado por la hidrosolubilidad del azúcar y el calor aplicado durante el proceso de conchado. Sin embargo, tanto el azúcar como las grasas añadidas no afectan significativamente la actividad funcional del chocolate. Las pirazinas por ejemplo, se benefician de la carga energética proporcionada por el azúcar, mientras que los fenoles, que no son solubles en el medio, tienden a separarse con el tiempo y se incorporan al sabor dulce del chocolate (Beckett Stephen., 2000).
Actividad antioxidante
Esta actividad es crucial tanto para la preservación de la vida en las plantas como en el cuerpo humano. Los antioxidantes no solo complementan la ingesta de nutrientes necesarios para un rendimiento óptimo, sino que también desempeñan un papel importante en la prevención y tratamiento de enfermedades crónicas a largo plazo, como el cáncer y la diabetes. Su capacidad para neutralizar los radicales libres y reducir el estrés oxidativo contribuye significativamente a la salud y el bienestar general (Shen et al., 2022)
Desde un punto de vista químico, la actividad antioxidante en los alimentos puede identificarse a través de los enlaces o compuestos responsables de su color y otras funciones. Esta actividad está asociada principalmente con compuestos fenólicos, aldehídos y ácidos.
Ácidos y aldehídos
Son dos tipos de compuestos orgánicos con propiedades químicas y usos diversos en la ciencia de alimentos. Están presentes en una amplia variedad de alimentos, y cada uno contribuye a los sabores, aromas y propiedades funcionales de esos alimentos
Los ácidos y aldehídos presentes en forma de vitaminas, ácidos y minerales en alimentos de consumo frecuente, tienen estructuras asociadas al agua. Estos compuestos exhiben una resistencia notable a condiciones de baja acidez o calor, lo que les permite mantener su integridad química.Estaestabilidadfacilitasuusoenlaconexiónquímicadedosalimentossincomprometer la actividad funcional de los mismos27(Cobos Gavilanes & Méndez Paspuel, 2023).
Los fenoles son un grupo de compuestos orgánicos, sus propiedades antioxidantes y antiinflamatorias pueden ofrecer beneficios significativos como la protección contra enfermedades crónicas y el apoyo a la salud cardiovascular. Sin embargo, algunos fenoles pueden ser tóxicos o irritantes en altas concentraciones
Estos compuestos pueden manifestarse en diferentes formas, incluyendo colores variados y sensaciones astringentes. Sus perfiles de sabor pueden variar desde amargos hasta dulces, y sus aromas pueden ser frutales o florales, dependiendo del tipo específico de compuesto presente en el alimento. Un ejemplo notable es la procianidina, que constituye una parte significativa de la estructura de ciertos compuestos. Este tipo de compuesto es conocido por su inestabilidad y su capacidad para experimentar “acilación28” química. En sí, los fenoles activan partes neuronales como químicas del cuerpo que mejoran el sistema gradualmente.
Terpenos
Son compuestos fenólicos altamente volátiles y aromas altamente fragante, son poco resistentes yen algunoscasos puedenser componentes que aseguran uncompuestopsicoactivo enlas plantas para su desarrollo, produciendo una sensación de resequedad en el gusto.
27 Son las actividades diarias que ayudan a retrasar y evitar diferentes patologías que se presentan a lo largo de la vida
28 Proceso químico donde un grupo acilo se añade a una molécula
Antivirales
En el contexto de alimentos, cuando se habla de "antivirales", se hace referencia a compuestos bioactivos presentes en ciertos alimentos que pueden tener efectos que ayudan a combatir virus o fortalecer el sistema inmunológico.
Los compuestos antivirales presentes en los alimentos desempeñan varias funciones beneficiosas en la salud. Su capacidad para limpiar el sistema de bacterias y reducir el riesgo de infecciones virales está vinculada a la actividad funcional de algunos alimentos fenólicos en la prevención de enfermedades. Además, estos compuestos tienen efectos positivos sobre la salud cardiovascular y neuronal, influyendo en la regulación del dolor en el cuerpo.
Energizante de las xantinas.
Las xantinas son compuestos químicos que actúan principalmente como estimulantes del sistema nervioso central
Los compuestos como la teobromina y la cafeína suelen tener un sabor amargo. Sin embargo, cuando la concentración de cafeína es alta, el sabor puede volverse más dulce y menos amargo o astringente. En el cuerpo, estos compuestos ejercen una acción rápida sobre el sistema cardiovascular, acelerando el ritmo cardíaco y otros mecanismos que aumentan la velocidad con la que diferentes compuestos llegan a sus destinos
Las xantinas afectan la salud humana de varias maneras, incluyendo la estimulación del sistema nervioso central, aumento del ritmo cardíaco, efectos diuréticos, mejora de la respiración y aumento del metabolismo. Aunque tienen beneficios, es crucial consumirlas con moderación para evitar efectos secundarios negativos y considerar posibles interacciones o tratamientos médicos.
Compuestos Neurológicos
Los compuestos neurológicos en los alimentos son sustancias que pueden influir en el sistema nervioso y en la salud cerebral.
Esta relación se basa en la combinación de compuestos neurológicos específicos o en sus extracciones que influyen positivamente en el sistema endocannabinoide. Estos compuestos puedenayudar areducirel dolor físico yemocional,así como actuarcomo relajantes musculares29 evitar el dolor físico, emocional, relajantes musculares.
Donghyeon Park (2019), en su estudio sobre gastronomía computacional investiga cómo los alimentos de la misma familia pueden combinarse o maridarse eficazmente, basándose en combinaciones previas exitosas. La investigación también considera cómo dos alimentos de la misma familia pueden ofrecer efectos similares en términos de sabor y aroma. El análisis químico en esta investigación se centra en la idea de que, al completar cadenas químicas, la percepción de aromas y sabores se intensifica, y la conexión entre compuestos puede resultar en aromas más concentrados y notables
29 Regula varias funciones corporales como el sueño, el estado de ánimo, el apetito, el aprendizaje, la memoria, la temperatura corporal, el dolor, las funciones inmunitarias y la fertilidad
EVOLUCIÓN DE LOS COMPUESTOS DEL CACAO DURANTE EL PROCESAMIENTO DEL CHOCOLATE.
Fermentación
Este proceso incrementa el contenido de compuestos solubles en agua presentes en la pulpa, y su degradación da lugar a la acidificación de los azúcares, produciendo sulfatos de olor intenso. No obstante, dentro del grano, tanto los azúcares como los fenoles están asociados con las grasas propias del cacao. Aunque no se recomienda modificar las prácticas de fermentación mediante la adición de azúcares y fermentadores, esta fase podría ser más compleja si se pretende incorporar otros compuestos, debido a la capacidad de estos de formar enlaces con los compuestos alcohólicos presentes en el cacao.
Tostado.
Durante este proceso, muchos compuestos hidrosolubles tienden a evaporarse, mientras que se conservan aquellos más resistentes, como las grasas, los fenoles, los azúcares reductores, las pirazinas y los ácidos vinculados a otras familias químicas, lo que contribuye al desarrollo del sabor en el chocolate. El tostado también se aplica a las especias para resaltar sus cualidades aromáticas distintivas (Farrimond, 2018)
Conchado.
Hasta este punto, algunos de los compuestos del grano de cacao han resistido temperaturas superiores a los 110°C. Aunque la reducción de partículas en este proceso libera vapores aromáticos, la actividad funcional de los compuestos no disminuye significativamente, lo que demuestra la resistencia de los fenoles, pirazinas y ciertos aldehídos y ácidos. Esto hace factible la adición de ciertos compuestos durante el conchado, aprovechando además el efecto de centrifugación.
Maridaje por actividad funcional
El maridaje por actividad funcional es una técnica de emparejamiento de alimentos basada en sus propiedades químicas y cómo estas afectan la salud o el bienestar del consumidor. A diferencia del maridaje tradicional, que se enfoca principalmente en combinar sabores, texturas y aromas complementarios, el maridaje por actividad funcional considera los beneficios biológicos y nutricionales de los ingredientes involucrados en preparar alimentos.
Para entender la relación que existe entre los compuestos que cumplen con diferentes efectos funcionales se toma como referencia la Figura 23, donde se puede observar el emparejamiento de varios compuestos químicos.
Este tipo de maridaje puede aplicarse tanto al cacao como al chocolate y la mezcla con otros alimentos.Lasfamiliasbiofuncionalestratandecompletarunaestructuraconcaracterísticastanto aromáticas como funcionales. Por esta razón, una estructura química que contiene una concentración excesiva de compuestos similares, tiende a reflejar los sabores asociados a esa composición química, lo que muchas veces afecta a la aceptación del producto.
Figura 23 Familias bio-funcionales químicas con mejor conexión molecular en la estructura del cacao
MARIDAJE DEL CHOCOLATE CON HIERBAS Y ESPECIAS
En el libro Making Artisan Chocolates Shotts (2007), Andrew Garrison Shotts, propone una forma de combinar chocolate con especias y hierbas con el objetivo de crear nuevos productos. A continuación, se hace referencia a la información que proporciona el autor.
Maridaje con Especias
Tabla 16 Combinación del chocolate con distintas especias
Negro
con leche
Blanco
Pimienta Negra
Clavo de Olor
Nuez moscada
Pimienta Blanca
Fuente: (Shotts, 2007, p.61)
Maridaje con hierbas
Tabla 17 Combinación del chocolate con distintas hierbas aromáticas
Negro Chocolate con leche
Fuente: (Shotts, 2007, p.59)
Blanco
Estas tablas permiten visualizar de mejor manera cómo hacer combinaciones para crear o innovar nuevos productos. Por ejemplo, se podría elaborar una ganache de chocolate negro al 70% y combinarlo con hierbas como la menta y agregar especias como el wasabi.
30 Mezcla compuesta de pasta de almendra y avellana
31 Pimientos picantes, también se le conoce como guindillas, ajíes
32 También se le conoce como cilantro.
33 Citronella, limoncillo(RAE, 2019)
Maridaje o emparejamiento del chocolate
La composición y estructura química del chocolate se refiere a los diferentes compuestos y su organización dentro del chocolate, que determinan sus propiedades sensoriales, nutricionales, y funcionales. El chocolate es un alimento complejo compuesto principalmente por cacao (manteca de cacao y sólidos de cacao), azúcar y otros ingredientes como emulsionantes y saborizantes.
A continuación, se muestra la composición química del chocolate al 55%. El porcentaje indica la cantidad total de cacao (pasta de cacao y manteca de cacao) en el chocolate. Un chocolate al 55% se considera semiamargo o agridulce, con un equilibrio entre el dulzor del azúcar y el sabor amargo del cacao. Ver Figura 24
Adaptado de Ullrich et al (2022) Decoding the Fine Flavour Properties of Dark Chocolates Cocoa and chocolate key odorants Aroma development along the processing chain, https://pubmed.ncbi.nlm.nih.gov/36255101/; André et al (2022), Uso de redes moleculares para identificar 2,5-dicetopiperazinas en chocolates como posibles marcadores de variedad de frijol, https://www.sciencedirect.com/science/article/pii/S2405844022020588;
Un compuesto fenólico es una sustancia química que se encuentra en muchos alimentos como frutas, verduras, y especias que pueden tener beneficios para nuestra salud.
Los alimentos fenólicos, son aquellos que contienen una alta cantidad de estos compuestos fenólicos. Entre estos alimentos se encuentran frutas, verduras, legumbres, cereales, té, café, y especias. Ver Figura 25
Figura 25 Compuestos y alimentos fenólicos
Adaptado de Farrimond (2018), Spice: Understand the Science of Spice
Alimentos con compuestos ácidos y aldehídos solubles en agua se refiere a alimentos que contienen ciertos tipos de sustancias químicas que tienen propiedades específicas y que son capaces de disolverse en agua. Ver Figura 26.
Figura 26 Alimentos con compuestos ácidos y aldehídos solubles en agua
Adaptado de Farrimond (2018), Spice: Understand the Science of Spice
Los alimentos que comparten fenoles, ácidos y aldehídos similares, teóricamente, serían más compatibles y se emparejarían mejor. De ahí la importancia de conocer la estructura del chocolate y de otros alimentos para plantear posibles combinaciones. Por ejemplo, en la Figura 24 observamos como el aldehído metílico es parte de la composición química del chocolate; si buscamosenla Figura 26, elmismoaldehídoapareceenelchileoají,loqueloshacecompatibles. En la Figura 24, también observamos que el chocolate contiene terpenos, y al observar la Figura 25, se puede identificar algunos alimentos que contienen terpenos, como la nuez moscada y las rosas, lo que implica que se combinan adecuadamente.
Maridaje de chocolate y vino
Al elegir un chocolate que armonice adecuadamente con un vino, es fundamental considerar las características de las distintas cepas que componen el vino, así como los procesos de vinificación que influyen en atributos como la astringencia, la acidez, el dulzor y los aromas. Estos elementos no deberían ser eclipsados por las propiedades del chocolate; al contrario, ambos deben complementarse mutuamente para realzar sus cualidades y crear una experiencia sensorial más equilibrada y placentera.
A continuación, algunas sugerencias, basados en la Worldwidechocolate (2024):
Tabla 18 Maridaje del chocolate con el vino
Variedad de Uva
Cabernet Sauvignon (tinto)
Merlot (tinto)
Pinot Noir (tinto)
Syrah (tinto)
Malbec (tinto)
Zinfandel (tinto)
Riesling (blanco)
Chardonnay (blanco)
Pinot Grigio (blanco)
Moscato/Muscat (blanco)
Chenin Blanc (blanco)
Maridaje de chocolate y licor
Recomendaciones
Chocolate fuerte, oscuro y no demasiado dulce
Chocolate semiamargo
Chocolate amargo con notas a caramelo y chocolates semidulces.
Chocolate amargo semi dulce, chocolate con café o notas de café.
Chocolate amargo o con frutas.
Chocolate amargo semidulce, también con chocolates con inclusiones picantes, como la pimienta o el chile.
Chocolate amargo y chocolate con leche
Chocolate con leche y chocolate blanco
Chocolate semidulce y chocolates con naranja.
Chocolate blanco
Chocolate blanco
Los licores se elaboran mediante la fermentación de granos u otras plantas, un proceso que genera una amplia variedad de sabores y aromas. Estas características permiten que los licores se combinen de manera ideal con el chocolate, realzando sus notas distintivas. Entre las recomendaciones para maridaje se destacan las siguientes.
Tabla 19 Maridaje del chocolate con licores
Licor
Whisky
Recomendaciones
El whisky americano elaborado con roble americano tiende a tener fuertes notas de vainilla, un sabor que le gusta mezclarse con el chocolate amargo. El chocolate con leche puederesaltar el toque picante del whisky, y el chocolate oscuro puede
Brandy
Ron
Gin
Tequila
Vodka
Fuente: (Worldwidechocolate, 2024)
Maridaje de chocolate y té
suavizarse con la dulzura de un whisky añejo. El dram34 ahumado combina bien con el chocolate blanco.
Chocolate gianduja, chocolates con inclusiones de nueces y frutos secos.
Cuanto más oscuro sea el ron, mejor será el maridaje. El ron combina bien con inclusiones de chocolate afrutado, pero también con chocolate con especias calientes, jengibre y nuez moscada.
El ron más ligero combina mejor con chocolate más claro, especialmente mezclas de chocolate con leche y caramelo.
Chocolate amargo
Chocolates infusionados con frutas o menta.
Chocolate con leche.
Las distintas variedades de té aportan una gama diversa de características, incluyendo color, amargor, acidez y dulzura.Al seleccionar un chocolate para emparejar con té, es posible optar por chocolates que resalten los sabores del té, que los complementen armoniosamente o que los contrasten, creando así una combinación única que introduce nuevas notas y matices en el maridaje.
A continuación, algunas sugerencias, basados en la (Worldwidechocolate, 2024):
Tabla 20 Maridaje del chocolate con el té
Tipo de Té
Negro
Assam
Ceylon
Darjeeling
Earl Grey
Masala Chai
Verde
34 trago pequeño de whisky
Recomendaciones
Chocolate con leche
Chocolates con inclusiones o infusionados como limón y miel.
Chocolate con leche
Chocolates semidulces
Chocolate con leche
Chocolate con inclusiones o infusionados florales y frutales.
Chocolate con inclusiones o infusionados con cítricos.
Chocolate con leche
Chocolates blancos y chocolates con leche
Maridaje emparejamiento del caco y chocolate a través de los aromas
El autor Peter Coucquyt en su libro The Art and Science of Foodpairing, presenta un innovador sistema de clasificación de aromas que se basa en la identificación y descripción de diversos perfiles aromáticos. Este sistema permite analizar los perfiles de aroma de diferentes ingredientes para determinar cuáles se combinan de manera óptima. La hipótesis fundamental de este enfoque esquelosalimentosquecompartencompuestosaromáticossimilarestiendenaemparejarsemejor entre sí.
Coucquyt utiliza una metodología basada en la asignación de colores a distintos descriptores de aromas. Esta técnica ha permitido la creación de tablas detalladas que sirven como guía para la elaboracióndecombinacionesdealimentosdemaneratécnicaycientífica.Estosrecursosfacilitan a los profesionales y aficionados de la gastronomía la creación de preparaciones con armonías y equilibrios basados en el aroma (Peter Coucquyt, 2020).
Entre los numerosos ingredientes que menciona el libro, está el chocolate el cual tiene múltiples formas de emparejar. A continuación, se muestran algunas de las recomendaciones más importantes de emparejamiento.
Tabla 21 Emparejamiento del chocolate con algunos ingredientes culinarios
Chocolate amargo
Wasabi
Ron
Arándano Rojo
Sake
Ralladura de limón
Chocolate con leche
Ternera
Pimientos rojos asados
Chipotles secos
Chocolate blanco
Menta
Maní
Semillas de sésamo
Adaptado de Peter Coucquyt, (2020), The Art and Science of Foodpairing: 10,000 flavour matches that will transform the way you eat
CATA DEL CACAO
La cata del cacao ychocolate es un proceso sistemáticoydetallado paraevaluar lascaracterísticas sensoriales del chocolate, con el objetivo de apreciar yentender su calidadyperfil de olor osabor
El principal ingrediente en la fabricación del chocolate es el cacao por eso es necesario tener en cuenta, las características que tiene el grano al momento de escoger el tipo de cacao que se va usar en la elaboración del chocolate.
Los elementos que se suelen analizar al momento de catar el café son: análisis visual, el aroma, la acidez, el amargo, la astringencia35 , el sabor, el retrogusto, algunos defectos.
35 El amargor y la astringencia muchas veces se confunden con sinónimos pero no son lo mismo la astringencia no hace mención al sabor, como sería el dulce, salado o el amargo; sino a la sensación táctil que se dan en la boca la RAE (RAE, 2019), define lo astringente que en contacto con la lengua, produce en esta una sensación mixta entre la sequedad intensa y el amargor, como, especialmente, ciertas sales metálicas.
La forma de realizar la cata del cacao se asemeja a la de los vinos o de cualquier otro producto usando en la industria alimentaria.
La cata del cacao, sigue el proceso de análisis sensorial al que se le asigna valores para tratar de definir características específicas
Análisis Visual: color, apariencia (defectos de forma), brillo.
Análisis Olfativos: se evalúa la intensidad del aroma y cómo permanece en la memoria olfativa. Sedebeidentificarsisepercibenoloresdesagradablesoatípicos.Paraobtenerresultadosprecisos, es esencial utilizar recipientes que estén libres de olores.
Análisis de Sabor: al probar el cacao se tiene que valorar las sensaciones básicas como son la acidez, amargor, la astringencia, sabores adicionales que le dan el carácter al fruto, se usa la rueda de sabores, la idea es probar el cacao y dar una primera impresión buscando en la memoria sensorial otros sabores adquiridos. Por último, hay que detectar defectos en el cacao. Para esto es necesario masticar el grano y retenerlo en la boca algunos segundos y de ser necesario repetir el proceso
A continuación, se detalla rueda de sabores para ayudar a identificar los sabores secundarios.
Figura 27 Rueda de sabores para identificar alimentos secundarios relacionados con el cacao
Tabla 22 Defectos en el sabor del grano de cacao
Al degustar el cacao, es posible identificar ciertos defectos en su sabor. Estos defectos, una vez presentes, son irreparables.
Se describen algunos defectos que puede presentarse el cacao.
Mohoso o rancio
Ahumado
Otros sabores y aromas
Retrogusto
Esto se puede deber a un exceso en la fermentación, demasiada humedad en el grano por efecto de un secado inadecuado, o un almacenamiento incorrecto.
Este se puede presentar por la presencia de humo de leña que muchas veces se usa para el proceso de secado que suele impregnarse en el grano.
Un acceso de fermentación o una doble fermentación también puede dar este sabor al chocolate.
Los granos de cacao pueden absorber el aroma o el sabor de otros productos que se almacenan junto a ellos por eso es necesario un correcto almacenamiento.
El retrogusto se refiere a las sensaciones y sabores que permanecen en la boca después de haber degustado un bocado de chocolate. Es la impresión final que queda después de la disolución del chocolate en la boca y la liberación de sus compuestos aromáticos y saborizantes.
El retrogusto es importante en el maridaje del chocolate porque influye en cómo se perciben las combinaciones con otros alimentos y bebidas. Un buen maridaje debe considerar cómo los sabores y aromas del chocolate interactúan no solo en el primer impacto, sino también en el retrogusto. Por ejemplo, persistencia, evaluación del sabor, impacto en la experiencia.
Para llevar a cabo el retrogusto, la muestra que se ha degustado se escupe y posteriormente se analiza los sabores residuales y la permanencia de estos en la boca.
Estos datos recogidos del análisis sensorial se deben registrar en una ficha que permita valorar olor, sabor, retrogusto y posibles defectos.
Tabla 23 Modelo ficha de cata de cacao
N# Muestra: ___________ Lugar de Obtención de la Muestra: ___________
Catador: ___________________Variedad de Cacao_________________________
Fecha: _______________
Análisis Visual: Anotar características como brillo, textura, daños en la membrana, algún defecto visible como presencia de moho, daños por insectos coloraciones violetas o color pizarra
Aroma: Evaluar la intensidad esta se puede medir usando un sistema de escalas por ejemplo del 1 al 5, con descriptores, por ejemplo: malo, regular, bueno, excelente o cualquier otro método de valoración
Acidez: Evaluar la intensidad esta se puede medir usando un sistema de escalas por ejemplo del 1 al 5, con descriptores, por ejemplo: malo, regular, bueno, excelente o cualquier otro método de valoración
Amargor y astringencia: Evaluar la intensidad esta se puede medir usando un sistema de escalas por ejemplo del 1 al 5, con descriptores, por ejemplo: malo, regular, bueno, excelente o cualquier otro método de valoración
Sabor: Anotar cualquier sabor que se perciba, así como valorar lo en una escala de intensidad ya sea numérica o de descriptores. Usar la rueda de sabores del cacao, cualquier otra impresión o sabor detectado anotarlo
Retrogusto: Anotar cualquier sabor adicional detectado una vez escupida la muestra usar la rueda de sabores, también se puede contar los segundos en que el sabor a cacao permanece en la boca.
Comentarios: Anotar cualquier apreciación adicional
Defectos: anotar los defectos señalados
Cuando se piensa en catar, se viene a la mente la cata de vino, un proceso en el que se analizan las características organolépticas de diversos vinos. Esta evaluación se realiza a través de un análisis visual, olfativo y gustativo, teniendo en cuenta los distintos "terroirs" que influyen en cada vino.
El término "terroir" se refiere al conjunto de factores ambientales y de cultivo que influyen en las características de un vino. Es un concepto clave en la enología y se usa para describir cómo las condiciones específicas deun lugar particular (clima, suelo, microclima) afectan el perfil desabor y aroma del vino.
Para el caso del chocolate Eagranie Yuh (2014), en su libro The chocolate tasting guide, sugiere un método, de 5 pasos para realizar una cata del chocolate
Se debe realizar sobre un fondo blanco, considerar que este fondo sea brillante, sin puntos y vetas que pueden significar problemas en el templado. Esto podría deberse a la floración de azúcar o de grasa.
La floración de grasa (fat bloom) se produce cuando los cristales de manteca de cacao u otras grasas se elevan a la superficie y se vuelven a cristalizar.
La floración de azúcar (sugar bloom) se produce cuando la humedad se condensa en la superficie del chocolate esto puede ocurrir cuando el chocolate líquido se enfría en forma de cristales inestables.
En cuanto al color se debe observar si es negro puede significar que su proceso de tostado es más intenso, lo ideal es un color marrón profundo.
PASO 2: Análisis Aroma (SMELL).
El maridaje del chocolate mediante el análisis de aromas (SMELL) implica un proceso similar al utilizado en el maridaje del vino, y también se puede apoyar en una rueda de aromas para guiar la selección de combinaciones.
La técnica consiste en rodear con las manos un trozo del chocolate, sosteniéndolo con el dedo índice y el pulgar, y aspiramos profundamente hasta obtener un aroma que podamos asociar a unos de los olores que podemos ver en la rueda de aromas.
Técnica de Análisis de Aromas
Preparación del Chocolate:
Seleccionar el Chocolate, escoge el tipo de chocolate que deseas analizar. Hayque asegurarse que esté a temperatura ambiente, ya que los aromas se liberan más fácilmente a esta temperatura.
Trozo de Chocolate: Corta o romper un trozo de chocolate que sea suficiente para realizar una evaluación sensorial. Un pedazo pequeño es suficiente.
Método de Análisis:
Sujeción del Chocolate, sostener el trozo de chocolate con las manos, usando el dedo índice y el pulgar. Acercar el chocolate a una distancia cómoda de la nariz.
Calentamiento Ligero, si es necesario, calentar ligeramente el chocolate con las manos (sin derretirlo) para ayudar a liberar los compuestos aromáticos.
Aspiración del Aroma
Aspiración Profunda, colocar el chocolate cerca de la nariz y realizar una aspiración profunda para captar el aroma. Tratarde no apretar demasiado el chocolate, ya que esto puede liberar olores adicionales o distorsionar los aromas.
Identificación de Aromas, mientras se aspira, tratar de identificar los aromas presentes en el chocolate. Estos pueden incluir notas de frutas, nueces, especias, flores, entre otros.
Uso de la Rueda de Aroma
Consulta la Rueda de Aromas específica para chocolate y compárala con los aromas que se ha detectado. Esta herramienta clasifica los diferentes tipos de aromas en grupos y subgrupos, facilitando la identificación y clasificación de los matices aromáticos del chocolate. Luego, se asignan los aromas encontrados a los descriptores correspondientes de la rueda. Esto permite comprender mejor el perfil aromático del chocolate.
Asignación de Aromas, se localizan los descriptores aromáticos que coinciden con los aromas que se ha identificado. Esto proporciona una mejor comprensión del perfil aromático del chocolate.
Documentación y Comparación
Registro de aromas, se toma nota de los aromas identificados y sus categorías en la rueda. Esto es útil para comparar diferentes chocolates o para seleccionar maridajes adecuados.
Maridaje, utilizando la información sobre los aromas se busca alimentos o bebidas que complementen o contrasten con los aromas del chocolate.
PASO 3: Análisis de Crujido (LISTEN)
De la misma manera que en el caso del aroma tomamos el chocolate entre el índice y el pulgar lo ponemos entre los dientes y lo partimos el crujido que genere nos puede ayudar a generar una impresión del chocolate
Cada chocolate tiene un sonido distinto, aunque el sonido debe ser seco y quebradizo. “Algunos son ruidosos, nítidos y limpios; otros suaves, apacibles, apagados. Algunas son agudas, otras bajas, en general, el chocolate amargo es más crujiente que la leche y la adición de nueces o saborizantes suavizará el chocolate” (Yuh, 2014, p.32)
PASO 4: Análisis del Sabor (TASTE AND FEEL).
Hay dos formas principales de describir el chocolate: por sensación y por sabor. Las sensaciones son sentimientos (cosas como la astringencia, la acidez o el picante), mientras que los sabores están asociados, a alimentos específicos, por ejemplo, frutas, nueces o tierra (Yuh, 2014)
De igual forma que con los olores se puede usar una rueda de sabores.
Al momento de testear el chocolate se toman notas de otros aspectos como:
Complejidad: Algunos chocolates tienen un solo sabor, mientras que otros tienen varios, ver rueda de sabores (Yuh, 2014)
Evolución:Algunoschocolatesdesarrollansussaboresinmediatamentemientrasqueotrostienen un retrogusto, sus sabores se resaltan después de unos segundos de su consumo.
Derretido, fundición o disolución: Hace referencia a la rapidez con que se disuelve en el chocolate en la boca, esto está relacionado a los sólidos (manteca de cacao), si se derrite rápido en el paladar implica gran cantidad de este.
Suavidad: Hay chocolates más suaves, mientras que otros por ejemplo los artesanales, presentan granulados, (Yuh, 2014). La investigación dirigida por Siavash Soltanahmadi, del Departamento de Ciencia de los Alimentos y Nutrición de la Universidad de Leed, demuestra que la grasa es el factorprimordialenelsabordelchocolate,estasemantienesólidaenel ambiente,peroalcontacto con la lengua se funde, no importa tantola cantidad grasa sino donde estase ubicaen el chocolate, la manteca de cacao debe estar en la superficie lo que dará una mejor sensación de un tipo de chocolate (Soltanahmadi et al., 2023).
Fin: Hace referencia a la sensación de retrogusto la permanencia en boca después del consumo delchocolateylossaboresquedejanal final deeste.Algunoschocolatessederritenydesaparecen (los catadores de chocolate llaman a esto un acabado limpio), mientras que otros permanecen en el paladar mucho después de que se hayan comido (Yuh, 2014)
PASO 5: Analizar (THINK).
En esta fase, hay que consolidar y evaluar las observaciones previas sobre el chocolate. A continuación, se detallan los aspectos clave a considerar:
Registro de Impresiones Generales
Colores observados, cuálesfueron los colores identificados, más o menos oscuros, café, con notas blancas.
Sabores destacados: anotar los sabores predominantes identificados, como notas frutales, especiadas, florales, o de frutos secos.
Olores: registrar los aromas percibidos durantela evaluación olfativa. Considerar si los olores son intensos, sutiles, y cómo evolucionan al ser inhalados.
Textura y Crujido: evaluar la textura del chocolate, prestando atención al crujido al partirlo, su suavidad al derretirse y la consistencia en boca.
Comparación con otros chocolates, es recomendable comparar el análisis efectuado con otros chocolates. Examinar similitudes y diferencias en términos de sabores, aromas, textura, y otros aspectos relevantes.
Conclusiones: Reflexionar sobre cómo el chocolate en cuestión se sitúa en relación con otros chocolates probados anteriormente, y cómo estas comparaciones pueden influir en la elección de maridajes o en la preferencia personal. En este punto se sugiere preguntar se.
¿Qué sabores identificamos en qué se parecen unos con otros?
¿Qué olores encontramos en las muestras?
¿Cómo es el crujido de uno versus el otro?
¿Tiene gránulos o colores atípicos?
¿Se disuelve de manera rápida o lenta?
¿Suena al morder?
¿Sus sabores se mantienen en boca por poco o mucho tiempo?
Modelo ficha de cata
Tabla 24 Ficha de cata para el chocolate
Nombre: ___________________________
(Nombre del chocolate).
Fabricante
Inclusiones: si posee algún ingrediente adicional Fecha de la Cata: ____________________
Procedencia________________________ (procedencia del cacao región geográfica)
Tipo de Chocolate
Análisis Visual
Tonalidad:
(Pardeamiento) grado de oscuridad
Defectos:
Fat Bloom
Sugar Bloom Otras impresiones:
Comentarios: Anotar cualquier otra impresión
Análisis Olfativo
Intensidad:
Aromas percibidos:
Usar rueda de sabores describir primeras impresiones
Sabor:
Saborespercibidos: Usar rueda de sabores
Fusión: tiempo en que se tarda en derretir en la boca.
Textura: Suave, granulosa, firme
Retro gusto: permanencia del sabor en boca, evolución de sabores
Valoración general: Se puede usar escalas %, bueno, malo, regular, estrellas o cualquier otro sistema de valoración
Crujido:
Seco, quebradizo, nítido, suave, etc.
FUNDIR EL CHOCOLATE
Los 2 métodos más usados son: el fundir a baño María o usando el microondas.
Baño María
Consiste en añadir agua a una cazuela, una vez que alcance la temperatura y genere vapor se asienta sobre la cazuela otro refractario donde se introduce el chocolate en trozos y se va revolviendo hasta que esté completamente disuelto.
Microondas
Se trocea el chocolate y se pone en un recipiente apropiado para calentar en microondas se pone 30 segundos se saca el recipiente y se revuelve el chocolate, se repite el procedimiento cuantas veces sea necesario hasta que este se encuentre completamente disuelto.
TEMPERAR EL CHOCOLATE
La razón del atemperado es lograr que el chocolate al endurecerse tenga la textura y brillo adecuado, evitando la floración al momento de empaquetar o guardar. Esto se logra al someter al chocolate a una serie de cambio específicos de temperatura con el fin de obtener una cristalización36 adecuada en la manteca de cacao.
El proceso de templado se desarrolla de la siguiente manera:
Fundido: Se suele realizar con pequeños trozos del chocolate, copos o virutas, estos se calientan de manera paulatina a baja temperatura los medios más usados suelen ser el baño maría, o el microondas
Descenso: Consiste en bajar la temperatura de manera rápida a una porción del chocolate fundido (2/3), existen algunos técnicos para conseguir este efecto en el siguiente capítulo se detallan.
Atemperado: Se regresa la parte del chocolate que participó en el descenso y se mezcla con el que tenemos fundido esto hace que el total de la mezcla se estabilice a una temperatura constante ideal para el trabajo.
La siguiente tabla muestra la temperatura en los diferentes procesos, para esto es necesario un termómetro que ayude a medir la misma.
36 Paso del estado líquido a sólido de la manteca de cacao
Tabla 25 Temperaturas para el templado del chocolate
Tipo de chocolate T1: Fusión T2: Descenso T3: Atemperado
Chocolate negro
– 50 °C 27 -28 °C
Chocolate con leche 40 – 45 °C 25 – 26 °C
– 32 °C
– 30 °C
En el proceso de templado hay que considerar la agitación, esto ayuda a la cristalización presente en la manteca de cacao, contribuyendo a la formación de pequeños cristales que al sembrar se dan una mejor textura y brillo en el mismo.
Por último, el tiempo permite que se formen los cristales semilla, los cristales de cacao no apareceninmediatamente despuésdelaagitaciónybajadade temperatura,se necesitatiempopara que estos se estabilicen,este tiempo no debe excederseo perderíamos la brecha detiempo lograda en el atemperado.
TÉCNICAS DE TEMPERAMENTO
1. General
Este se lo suele hacer usando el baño María, lo que permite un control de temperatura preciso, el proceso de fusión se realiza de una manera más controlada.
La técnica general consiste en calentar el chocolate, dejar que se funda hasta la temperatura T1,
Seseparaunaparteaproximadamenteysereservaen un bol, el resto se agita, hasta la temperatura T2 formando cristales estables.
2. Sembrado
3. Marmoleado
Por ultimó la parte separada enfriada a temperatura T2 se la incorpora con el resto del chocolate y se agita hasta alcanzar la temperatura T3 y está listo para su uso.
Consiste en fundir ¾ del chocolate hasta alcanzar la temperatura T1, se separa una parte aproximadamente 1/3 del chocolate fundido,
Se añade ¼ del chocolate que no se ha fundido, se agita hasta alcanzar la temperatura T2.
Por último, se mezcla con el 1/3 restante de chocolate fundido que nos permitirá alcanzar la temperatura T3. Este método se resulta más conveniente al momento de templar cantidades grandes de chocolate.
Este método se suele usar para templar pequeñas cantidades tienen la ventaja de ser rápido y eficaz, se suele usar una loza generalmente el mármol, por ser un buen conductor del calor, permite el descenso de manera rápida.
Consiste en fundir el chocolate hasta llegar a la temperaturaT1, se vierte una porción en el mármol entre la mitad y 2/3 el resto se reserva en un bol,
Se empieza a trabajar con una espátula de revestimiento parachocolate,hastaqueespeseylleguealatemperatura T2.
Una vez alcanzada se regresa al bol, se mezcla hasta alcanzar la temperatura T3.
Problemas con el atemperado del chocolate
Un templado adecuado influye en la textura y el brillo, los siguientes problemas pueden dar a entender que el templado no fue el adecuado, en ese caso es necesario derretir el chocolate nuevamente y volver a templar.
Se puede realizar una prueba para el efecto sumergiendo un pedazo de acetato o papel y dejando a temperar. Si se observa alguno de estos problemas es necesario volver a templar.
- Si pasado 5 minutos no se observa un chocolate brilloso, sino que presenta una tonalidad mate, esto también se puede deber a que el lugar de trabajo es demasiado caluroso
- Si se ven manchas o vetados.
- Dificultar al desmoldar
- Textura gomosa o granulada.
Thinning
Su función es la de reducir la viscosidad del chocolate al hacerlo más fluido, lo que puede ser útil en ciertas preparaciones para esto se usa la adición de manteca de cacao.
El proceso consiste en agregar la manteca al momento del fundido hay que tener en cuenta que el rango sea entre el 10 al 15 % del peso del chocolate, pero esto puede variar dependiendo las características que queramos conseguir, una vez derretido el chocolate se procede al proceso de templado usando cualquiera de los métodos sugeridos, al momento de guardar no mezclar con otro chocolate porque esto modificaría la consistencia de este
Slabbing
O moldeado hace referencia al proceso de crear capas de chocolate uniformes, se puede usar marcos o moldes para el efecto, permitiendo que el centro tenga el mismo grosor que el marco.
Precoating (Bottoming)
Consiste en agregar una capa delgada de chocolate fundido en el interior de un marco o molde conel findequeel centroseamás resistente,fácilde manejaryprolongar lavidaútildel producto.
Inmersión
Elprocesoconsisteenel bañomanual,dondeel productosesumergecompletamenteenchocolate derretido. Es importante evitar la formación de burbujas de aire y no manipular los productos directamente con las manos para no dejar marcas. Se recomienda utilizar tenedores de inmersión, como se menciona en el capítulo de equipos. Después de la inmersión, los productos deben colocarse sobre tapetes o superficies de silicona que permitan el goteo del exceso de chocolate y faciliten el desmolde una vez que el chocolate se haya solidificado.
COBERTURAS Y GLASEADOS
Es el proceso por el cual un producto se cubre de chocolate, generalmente el chocolate usado para coberturas suele tener alto contenido de manteca de cacao (32 al 39 %), disminuyendo con esto la viscosidad haciendo lo más fluido se puede usar la técnica THINNIG de ser necesario
Al momento de glasear hay que tener en cuenta:
- Se puede usar una batidora de mano para emulsionar adecuadamente el chocolate y evitar grumos.
- Mantener una temperatura del chocolate a 35 °C en el caso del chocolate negro, para el chocolate blanco o de leche 33 °C.
- El producto seleccionado para glasear, de preferencia que este congelado, poner sobre una rejilla para que el exceso se vierta y se pueda recuperar.
- Dejar reposar el producto glaseado para que escurra el sobrante a través de la rejilla.
MOLDEADO.
Consiste en poner el chocolate en moldes para que adopten la forma deseada hay que tener en cuenta las siguientes recomendaciones:
1. Los moldes estén limpios y pulidos, para obtener un acabado prolijo y brillante.
2. Calentar los moldes a 25° a 28°C/77° a 82°F el calentamiento ayuda a evitar que el chocolate se endurezca, demasiado rápido y de manera desigual cuando se llenan los moldes (Greweling, 2017)
3. Se debe verter chocolate correctamente templado de esto dependerá que el chocolate se desprenda del molde de manera óptima y evitará la floración en el producto.
4. Se puede aplicar efectos decorativos en el molde como incrustaciones, pintar con ayuda de pinceles o aerógrafo la capa donde se va a asentar el chocolate, el uso de impresiones comestibles, etc.
5. Eliminar exceso de chocolate de la parte superior de los moldes usando un raspador o espátula.
6. Golpear los moldes en la mesa para liberar aire atrapado, esto ayuda a que el chocolate se pegue mejor en los bordes favoreciendo el brillo al desmoldar.
TÉCNICAS DE DECORADO
Aerografía
Lo primero para tener en cuenta al aplicar esta técnica es, usar colorantes liposolubles37, estos se suelen disolver en manteca de cacao y chocolate. La proporción recomendada se muestra en la siguiente tabla, aunque puede variar según el tipo de chocolate y la calidad del colorante liposoluble. Lo más importante es asegurarse de que la mezcla fluya adecuadamente en el aerógrafo.Además,esfundamental mantenerlamezclaaunatemperaturade35°Cparagarantizar que fluya adecuadamente.
Tabla 26 Mezcla de chocolate, manteca de cacao y colorantes para aerografía
de Cacao
Colorante liposoluble
(Araiza, 2013)
Los pasos para el uso de este en chocolatería son:
- Mida los ingredientes de acuerdo con la tabla.
- Funda ambos ingredientes juntos en el microondas.
- Agite un poco la mezcla a mitad de ciclo para que se mezclen los ingredientes.
- Ponga la mezcla de nuevo en el microondas.
- Remueva la mezcla hasta que esté suave y homogénea.
- Compruebe la temperatura: si la mezcla de la pistola de aerografía está a 45°C, está lista para aplicarla.
- Saque la pistola de aerografía previamente calentada de la fundidora de chocolate y vierta inmediatamente la mezcla por un tamiz en el recipiente de la pistola de aerografía.
- Saque del congelador las figuras huecas (guardadas a -18°C durante 3 minutos) y rocíe una fina capa de la mezcla de chocolate con un suave movimiento de sierra hacia arriba y hacia abajo.
- Deje que las figuras huecas se endurezcan en el frigorífico a 8°C durante 5 minutos.
37 Que se disuelven en grasa
- (Callebaut, 2021)
Si deseara pintar una estructura de chocolate o bombones posterior a su vaciado es recomendable dar una capa de color blanco para después imprimir el color deseado sobre la misma.
Pintado con Brocha o pinceles.
Esta es una manera más sencilla consiste en mezclar el colorante liposoluble, junto a la manteca y el chocolate, y usar pinceles o brochas para pintar directamente los moldes o las estructuras.
Se puede verter varios colores para dar el efecto deseado.
Colores Secos
Antes de verter el chocolate en los moldes de policarbonato, se pueden espolvorear escarchas de colores o aplicar papeles dorados o plateados. También se puede mezclar con manteca de cacao para facilitar su aplicación en los moldes. El efecto brillante que se obtiene al hacerlo ofrece mayor textura y brillo en comparación con solo aplicar color.
Brillar
Una vez desmoldados los bombones, se puede dar un mayor brillo aplicando calor, usando una pistola de calor para el efecto, hay que tener cuidado con la distancia entre el bombón y la pistola para que éstos no se deformen o derritan.
La pistola de calor también se usa para diluir la tapa inferior del bombón, al aplicar calor en la parte de atrás del molde de policarbonato estos se desmoldan con mayor facilidad.
Láminas de Transfer
Estas son laminas comestibles que vienen con diseños ya elaborados o pueden ser elaborados en impresoras para material comestible, lo que permite aplicar un diseño especifico en nuestros chocolates.
El empleo es muy sencillo simplemente se vierte sobre la lámina el chocolate, se deja enfriar y se retira la lámina.
En el caso delos bombonesde chocolate, existen moldes especiales de policarbonato quefacilitan su elaboración. Estos moldes están compuestos por dos piezas: la parte superior, hecha de policarbonato con imanes, y la parte inferior, una lámina de acero inoxidable. Para utilizarlos, se coloca una lámina de transferencia sobre la hoja de acero inoxidable, y luego la pieza superior del molde, que se adhiere gracias a los imanes. A continuación, se prepararán los bombones de manera convencional. Para desmoldar, se retirarán la hoja de acero inoxidable y la lámina de transferencia, y finalmente se procede a desmoldar.
USOS DE ACETATOS
Los acetatos transparentes resultan una forma fácil de realizar decoraciones con chocolate, los acetatos se suelen limpiar con alcohol, para un mejor agarre se puede usar cinta adhesiva para sujetar en la superficie.
Láminas de Chocolate.
Templar el chocolate
Verter el chocolate y expandir con ayuda de una espátula con forma curvada
Dejar cristalizar hasta una temperatura entre 16 y 18 °C
Separar la lámina con ayuda de un cuchillo
Formas:
Con ayuda de cortadores de formas ya sea circulares, u otras formas geométricas se puede presionar las mismas al momento de la cristalización, deja enfriar a 15°C y desprender las formas.
Rulos
Templar el chocolate
Verter en el acetato.
Usar una espátula para distribuir en el mismo una superficie no mayor de 2 mm
Con ayuda de una peineta estriada a un cortador de ruedas se puede fijar el ancho de los rulos.
Dejar enfriar, antes de solidificar enrollar el acetato
Con ayuda de una liga mantener la forma de rulo del acetato.
Dejar cristalizar, retirar las ligas y desprender los rulos.
Nota: Se puede usar chocolate blanco, mezclado ligeramente con chocolate con leche para dar efecto de marmoleado.
Binchas o Peines
Templar el chocolate
Verter en el acetato.
Usar una espátula para distribuir en el mismo una superficie no mayor de 2 mm
Con ayuda de una peineta estriada o un cortador de ruedas se puede fijar el ancho de los rulos.
Dejar enfriar, antes de solidificar doblar por la mitad el acetato y sujetar con ayuda de una pinza
Dejar cristalizar, retirar las ligas y desprender los peines
Nota: Se puede usar chocolate blanco en una primera capa más delgada retirar una parte con la espátula estriada ya añadir chocolate con leche para dar un efecto de estrías.
Cilindros Perforados
Templar el chocolate.
Verter en un manga de papel o de pastelería con una boquilla pequeña
Realizar un enrejado dejar enfriar.
Doblar el acetato y mantener la forma con ayuda de un par de ligas.
Triángulos Curvos
Pastillas de chocolate
Templar el chocolate
Verter en el acetato.
Dejar enfriar con ayuda de un cuchillo o estilete dibujar dentro del acetato triángulos del tamaño deseado dejar enfriar, retirar del acetato
Nota: Se puede usar chocolate blanco para dar efecto de marmoleado, también se puede doblar el acetato y sujetar con ligas para dar un efecto más curvo.
Templar el chocolate
Poner en una manga pastelera y cortar la punta
Verter en el acetato, formando puntos dejar espacio entre ellos.
Poner una lámina de acetato encima, tener cuidado de no esparcir el chocolate.
Usar un vaso pequeño de fondo plano y presionar los círculos, extender el circulo al tamaño deseado.
Dejar enfriar y retirar el acetato superior y despegar las pastillas.
Opción 2:
Antes de endurar poner el acetato en una superficie curva o enrollar con ayuda de unas ligas.
Plumas
Templar el chocolate
Sumergir la punta de un cuchillo
Limpiar la punta del cuchillo sobre la superficie del acetato colocado en el borde de la mesa.
Dejar enfriar
Opción 2:
Detalles en chocolate
Una vez limpia la punta del cuchillo dejar enfriar, antes de endurar poner el acetato en una superficie curva o enrollar con ayuda de unas ligas.
Templar el chocolate
Poner en una manga pastelera y cortar la punta
Espolvorear cacao sobre el acetato
Trazar líneas, dar forma de encajé o dibujar la forma deseada sobre el cacao.
Dejar enfriar y retirar el acetato.
Acetatos con texturas
Templar el chocolate
Verter en el acetato, con relieves, en el mercado se pueden encontrar acetatos con relieves diversos.
Dejar enfriar, si se desea se puede dar forma de rulo o peine usando pinzas o ligas.
USOS DE SUPERFICIES
Tradicionalmente se utiliza superficies de mármol para trabajar elementos como el templado y la decoración del chocolate, ya que este ayuda al proceso adecuado de cristalización dando un color brillante y hace que el desmoldado sea más fácil.
Cigarrillos
Templar el chocolate
Verter en el mármol
Dejar enfriar, antes de estar cristalizado con ayuda de una espátula presionar el mármol y empujar el chocolate, este naturalmente se enrollará
Se puede hacer cigarros de dos colores usando chocolate blanco, se templa, se vierte en el mármol se deja enfriar antes de la cristalización se pasa un peine estriado
Dejar enfriar, verter chocolate con leche templado con ayuda de una espátula esparcir.
Dejar enfriar, antes de cristalizar presionar con una espátula y ejercer presión para que los cigarros se enrollen.
Abanicos
Templar el chocolate
Verter en el mármol
Formar un rectángulo de manera uniforme ayudado de una espátula curva, dejar enfriar, antes de estar cristalizado con ayuda de una espátula presionar el mármol y empujar el chocolate en forma de abanico hacer las formas necesarias.
Este proceso consiste en usar un tambor giratorio, que permite formar capas uniformes de chocolate o de azúcar en un núcleo, es común el uso de frutos secos como el maní, nueces, almendras, pistachos, macadamias u otros núcleos a base de azúcar
En el caso específico del chocolate requierecondiciones ambientales específicas, una temperatura ambiente de 13º a 16ºC/55º a 60ºF yhumedad relativa inferior al 60 por ciento (Greweling, 2017)
Primeramente, se realiza un pre-recubrimiento, que consiste en poner a rotar el tambor a unas
revoluciones de 25 rpm, y se aplica una capa inicial de polvo de cacao, posteriormente se agrega el chocolate templado deseado.
Derretir el chocolate
Agregar los elementos líquidos y grasas, dependiendo la receta, tendremos, licor, crema, mantequilla,edulcorantes(azúcar, glucosa,jarabe de maíz, etc.).
Mezclar he incorporar, de ser necesario llevara a fuego
Enfriar y templar, el marmoleado permite disminuir la temperatura de la ganache lo que le dará mayor consistencia.
Templar el chocolate.
Verter en un molde y retirar el exceso.
Incorporar el relleno deseado al molde, algunos de los rellenos se pueden enfriar con la técnica del marmoleado.
Sellar el molde con el resto del chocolate templado, dar pequeños golpes para retirar el exceso de aire, dejar enfriar.
Desmoldar con un golpe seco en el mesón, si estos no se desmoldaran con facilidad puede ser por un problema al momento de realizar el templado
Derretir el chocolate
Agregar los elementos líquidos y grasas, dependiendo la receta, tendremos,licor,crema,mantequilla, edulcorantes (azúcar, glucosa, jarabe de maíz, etc.)
Enfriar y templar, el marmoleado permite disminuir la temperatura de la ganache lo que le dará mayor consistencia
Una vez que la ganache haya enfriado dar la forma de la trufa
Dejar enfriar la trufa y cubrir, se puede usar chocolate derretido, para sumergir la trufa o cubrir con todo tipo de toppings como coco rallado, cocoa amarga, frutos secos picados entre otras opciones.
Muchas veces para aún mejor control del chocolate y para elaborar detalles específicos se usa hojas de papel sulfurado para elaborar pequeños conos más manejables al momento de decorar y dar formas.
Cortar el papel por la mitad para realizar dos triángulos
Sostenga el centro del lado más largo del triángulo.
Con la otra mano, acerque uno de los puntos.
para comenzar a formar un cono, manteniéndolo en su lugar
Doble la otra parte del triángulo para ajustar el cono
Doblar la punta que sobresale. en la parte superior dentro del cono
Pliegue firmemente para que el cono esté seguro y de esta manera no se desenrollará.
GANACHE
El Larousse Gastronómico (Robuchon & Santamaria, 2023), define a la ganache, “cómo una crema de pastelería que se utiliza para completar postres, rellenar pasteles, bombones y petitfours. Los chocolateros suelen aromatizarlos con especies, frutas o café para preparar sabrosos bombones de chocolates” (p. 514)
En principio la ganache es una emulsión en la cual las gotas de grasa provenientes, de la crema de leche, la mantequillaylamantecade cacao, sejuntaconlosedulcoranteslíquidos, esteproceso se debe hacer con cuidado para evitar que esta crema se separe, las razones más comunes es un exceso de materia grasa y el exceso de batido de la mezcla.
Generalmente la ganache está compuesta por crema de leche, glucosa38, mantequilla, chocolate y saborizantes como la vainilla, almendras, coco o todo tipo de licores.
Figura 30 Tipos de ganaches
De izquierda a derecha, ganache tradicional, ganache de chocolate negro, ganache de chocolate blanco y leche condensada y ganache de licor.
38 Esta se puede reemplazar por otros elementos edulcorantes como el azúcar invertido, la sacarosa, isomalt, jarabe de maíz, estos alteraran la consistencia del mismo haciendo que sea más fluido, flexible o que se derrita con mayor facilidad al contacto con las manos o el medio ambiente.
Figura 31 Ganache de chocolate clásico
Tabla 27 Receta estándar de ganache de chocolate clásico
Derretir el chocolate
Agregar la crema de leche
Agregar la mantequilla derretida, la glucosa y el licor deseado.
Enfriar con la técnica marmoleado o si desea, cubrir con film y dejar reposar en la nevera.
Figura 32 Ganache de chocolate negro
Tabla 28 Receta estándar de ganache de chocolate negro.
Derretir el chocolate
Agregar la crema de leche
Agregar la mantequilla derretida.
Cubrir con film y dejar reposar en la nevera
Figura 33 Ganache de chocolate blanco
Tabla 29 Receta estándar de ganache de chocolate blanco.
Derretir el chocolate
Poner en la batidora usando el aditamento del globo
Agregar la leche condensada mientras se bate.
Incorporar la mantequilla
Usar cuando la textura sea cremosa
Figura 34 Ganache de chocolate con licor
Tabla 30 Receta estándar de ganache de chocolate con licor
Derretir el chocolate
Agregar la crema de leche
Agregar la mantequilla derretida, la glucosa y el licor deseado.
Cubrir con film y dejar reposar en la nevera.
39 Entre los licores se puede usar whisky, ron, amaretto, menta, naranja, anís, Cointreu, Oporto, Jerez, etc.
Figura 35 Glaseado de chocolate
Tabla 31 Receta estándar de ganache de glaseado de chocolate.
Derretir el chocolate
En un caso derretir el agua con el azúcar
Incorporar el chocolate al cazo dejar reducir hasta los 110 °C.
Dejar enfriar hasta los 35 °C y verter sobre lo que se desea cubrir.
Figura 36 Glaseado espejo
Tabla 32 Receta estándar de ganache de glaseado espejo
Hidratar la gelatina con el agua
Derretir el chocolate blanco
Agregar el azúcar, la leche condensada en un caso y poner a fuego bajo
Agregar el chocolate derretido llevar la mezcla a 110 °C, incorporar la gelatina sin sabor
Dejar enfriar hasta los 35 °C y verter sobre lo que se desea cubrir.
40 Usar el color deseado para el glaseado de preferencia colorantes liposolubles.
Existen dos tipos principales: los bombones rellenos y los hechos en moldes. Los primeros contienen un relleno que puede variar, como praliné, fondant o frutos secos, y están cubiertos por una fina capa de chocolate fundido. Por otro lado, los bombones moldeados se elaboran vertiendo chocolate en un molde, que se gira inmediatamente para dejar solo una capa delgada. Luego, se añade el relleno deseado y se sella con otra capa de chocolate fluido antes de desmoldarlos.
37 Bombones
Figura 38 Bombones de limón y menta.
Tabla 33 Receta estándar bombones rellenos de limón y menta
de limón Hojas de menta
Cobertura
Chocolate 40 %
Cobertura
Temperar el chocolate, usar cualquiera de las técnicas detalladas para el efecto.
Cubrir los moldes y retirar el exceso
Relleno
Para el relleno mezclar todos los componentes en un caso y dejar hervir hasta alcanzar la temperatura de 110 °C.
Dejar enfriar el relleno hasta los 35 °C
Verter el relleno en los moldes previamente forrados, y sellar.
Desmoldar
RELLENO MARZIPAN
Figura 39 Bombones rellenos de Marzipan
Tabla 34 Receta estándar bombones rellenos marzipan
Harina de almendra
Cobertura
Chocolate 40 %
Cobertura
Temperar el chocolate, usar cualquiera de las técnicas detalladas para el efecto.
Cubrir los moldes y retirar el exceso
Relleno
Mezclar con ayuda de una espátula todos los ingredientes.
Poner en una manga pastelera para ayudar al relleno de los moldes
Verter el relleno en los moldes previamente forrados, y sellar.
Desmoldar
Figura 40 Bombones rellenos de café
Tabla 35 Receta estándar bombones rellenos de café
Cobertura
Cobertura
Temperar el chocolate, usar cualquiera de las técnicas detalladas para el efecto.
Cubrir los moldes y retirar el exceso
Relleno
41 Se puede usar café molido, o café liofilizado listo para servir.
Para el relleno mezclar todos los componentes en un cazo y dejar hervir hasta alcanzar la temperatura de 110 °C.
Dejar enfriar el relleno hasta los 35 oC
Verter el relleno en los moldes previamente forrados, y sellar.
Desmoldar.
Figura 41 Bombones rellenos de fresa
Tabla 35 Receta estándar bombones rellenos de fresa.
leche
Cobertura
Chocolate blanco
Cobertura
Temperar el chocolate, usar cualquiera de las técnicas detalladas para el efecto.
Cubrir los moldes y retirar el exceso.
Relleno
Para el relleno mezclar todos los componentes en un cazo y dejar hervir hasta alcanzar la temperatura de 110 oC.
Dejar enfriar el relleno hasta los 35 oC
Verter el relleno en los moldes previamente forrados, y sellar.
Desmoldar
Figura 42 Bombones rellenos de dulce de leche.
Tabla 36 Receta estándar bombones rellenos de dulce de leche.
Mini pirotines de aluminio (unidades)
Cobertura
100
Temperar el chocolate, usar cualquiera de las técnicas detalladas para el efecto.
Cubrir con ayuda de una brocha de silicona, los pirotines o llenar y vaciar.
Relleno
Mezclar el dulce de leche y el licor
Verter el relleno previamente cubierto con ayuda de una manga pastelera
Sellar los bombones
Desmoldar retirando el papel de aluminio
Figura 43 Copas rellenas de crema de caramelo.
Tabla 37 Receta estándar de copas rellenas de caramelo.
Mini pirotines de aluminio (unidades) 100
Cobertura
Temperar el chocolate, usar cualquiera de las técnicas detalladas para el efecto.
Cubrir con ayuda de una brocha de silicona, los pirotines o llenar y vaciar.
Mezclar el azúcar con la crema de leche y la mantequilla llevar a 110 °C dejar enfriar y verter en las copas.
Sellar los bombones
Desmoldar retirando el papel de aluminio
Figura 44 Choco tejas
Tabla 38 Receta estándar de choco tejas.
Dulce de leche o manjar
Pecanas o nueces
Cobertura
Chocolate con leche
Cobertura
gramos %
200 24
100 6
Temperar el chocolate, usar cualquiera de las técnicas detalladas para el efecto.
Cubrir los moldes y retirar el exceso
Relleno
Para el relleno poner una parte del dulce de leche
Ubicar una pecana42
Sellar con el chocolate templado
Desmoldar
42 Semilla comestible, de la familia de las nueces
Figura 45 Pet d ange
Tabla 39 Receta estándar de pet d’ange
Masa azucarada
Cobertura 43 1 yema aprox.
Temperar el chocolate, usar cualquiera de las técnicas detalladas para el efecto.
Cubrir los moldes y retirar el exceso
Relleno
Poner a hidratar la gelatina con 60 g de agua
Poner en un cazo a calentar el azúcar, glucosa, 200 g agua y la miel
Batir la clara deshidratada con 150 g de agua44 hasta llegar a punto de nieve, agregar el sirope de glucosa agua y miel, continuar batiendo
Agregar la masa de gelatina previamente calentada ya sea usando el microondas o el baño maría, continuar con el batido.
Poner la mezcla en una manga pastelera, antes de que cuaje completamente y agregar el relleno en los moldes previamente cubiertos.
Realizar una masa quebrada con la harina, mantequilla, azúcar y la yema de huevo, cortar figuras del tamaño de los moldes para ser usados como tapas. Agregar como suelo a la mezcla de Marshmallow.
44 De usar claras frescas no es necesario la adición de agua simplemente batir las hasta llegar a punto de nieve
Sellar los moldes con chocolate y desmoldar.
Figura 46 Nougat de chocolate
Tabla 40 Receta estándar de nougat de chocolate
Cobertura
Chocolate 70 %
Cobertura
Temperar el chocolate, usar cualquiera de las técnicas detalladas para el efecto.
Vaciar el chocolate sobre un silpat en un marco para dar forma rectangular
Relleno
Mezclar el chocolate, la crema de cacao, la glucosa, la leche desnatada yel azúcar impalpable, poner enun cazo al fuego hastaalcanzar los 114 oC.
Batir las claras y el azúcar hasta el punto de nieve, agregar la mezcla del cazo y continuar batiendo hasta los 35 oC
Verter la mezcla sobre el chocolate dentro del marco, dejar enfriar y sellar con más chocolate templado hasta llegar casi al borde del marco.
Retirar el marco con ayuda de un cuchillo separando los bores, cortar en la forma deseada con ayuda de un cuchillo calentado la punta.
Son una mezcla de frutos secos, como nueces, almendras, maní, pasas y cerezas secas, unida por chocolate de cualquier tipo; puedes escoger entre chocolate negro o chocolate con leche.
Figura 47 Rochers
Tabla 41 Receta estándar de rochers
Blanquear las almendras
Mezclar el azúcar el licor y las almendras picadas
Derretir el chocolate y mezclar con ayuda de una espátula, poner en un silpat con ayuda de un par de cucharas.
45 Se pueden reemplazar las almendras por todo tipo de frutos secos
Figura 48 Chocolates del tipo Gianduja
Tabla 42 Receta estándar de gianduja
Cobertura Chocolate 70 %
Blanquear y tostar las avellanas
Usar un procesador y mezclar las avellanas tostadas, junto al azúcar impalpable
Templar el chocolate y mezclar con los elementos sólidos, poner en moldes de tabletas.
Figura 49 Chocolates del tipo Knackerli
Tabla 43 Receta estándar de Knackerli
Derretir el chocolate poner en un silpat con ayuda de una cuchara, formando círculos.
Mezclar las almendras y las pasas.
Poner la mezcla sobre los discos antes de que se solidifiquen.
46 Se pueden usar todo tipo de mescal de frutos secos.
Figura 50 Chocolates del tipo Barks
Tabla 44 Receta estándar de Barks gramos %
Chocolate 70 % o chocolate con leche o chocolate blanco 500 100
Inclusiones
Todo tipo de frutos secos 500 100
Temperar el chocolate
Usar cualquiera de las técnicas detalladas para el efecto
Vaciar en un marco o en un molde de barra, espolvorear los frutos secos y decorar.
Figura 51 Crunch de maní y mantequilla
Tabla 45 Receta de Crunch de maní y mantequilla
47 Se puede reemplazar por cualquier tipo de fruto de seco como pistachos, nueves, almendras, macadamias, entre otros.
48 Sal gruesa, sal parrillera, sal rosa, escamas de sal, sal kosher
Templar el chocolate y verter en un marco la mitad
Dejar enfriar.
Enuncazoagregar lamantequilla,el azúcar,elaguaylasal dejaralcanzar los 140 oC
Dejar enfriar hasta los 35 oC, verter en el marco.
Agregar antes de enfriar completamente el maní picado.
Una vez frio verter el resto del chocolate templado antes de enfriar completamente agregar las escamas de sal, y el resto del maní picado.
Sellar con el resto de chocolate templado.
Reciben ese nombre debido a su similitud con el hongo homónimo, lo cual influye en su forma redonda, están compuestos de una ganache en su núcleo, la terminación suele variar de acuerdo al criterio de su fabricante.
El Larousse Gastronómico lo define ¨cómo una elaboración a base de chocolate fundido, mantequilla o crema, azúcar y a veces huevos aromatizada¨(Robuchon & Santamaria, 2023)
Figura 52 Diferentes tipos de trufas
De izquierda a derecha diferentes trufas, de miel, de chocolate con leche, coco, licor de anís, clásica, ron y trufa negra.
Figura 53 Trufa clásica
Tabla 46 Receta estándar de trufa clásica.
Saborizantes50
Cobertura
Cocoa / chocolate fundido51
Derretir el chocolate con los métodos descritos
Añadir la crema de leche, la glucosa, mantequilla y saborizantes.
Templar usando el marmoleado, dejar enfriar
Dar las formas de la trufa con la mano.
Cobertura
Derretir y templar el chocolate.
49 Puede ser repasado con jarabe de maíz, mejorando la elasticidad.
50 Puede usar se todo tipo de saborizantes como vainilla, almendra, licores como ron.
51 Se puede usar una variedad de coberturas, se pueden pasar por cocoa en polvo o sumergirse en chocolate derretido y templado u otras opciones como frutos secos.
Cubrir con ayuda de los tenedores de inmersión la trufa. 
TRUFA NEGRA
Figura 54 Trufa negra.
Tabla 47 Receta estándar de trufa negra
Cobertura
Cocoa / chocolate fundido52
Derretir el chocolate con los métodos descritos
Añadir la crema de leche, la glucosa, mantequilla y Amaretto.
Templar usando el marmoleado, dejar enfriar
Dar las formas de la trufa con la mano.
Cobertura
Derretir y templar el chocolate.
Cubrir con ayuda de los tenedores de inmersión la trufa.
52 Se puede usar una variedad de coberturas se pueden pasar por cocoa en polvo o sumergirse en chocolate derretido y templado u otras opciones como frutos secos.
Otra opción es espolvorear una bandeja con polvo amaro de cacao, poner las trufas y cubrir.
Figura 55 Trufa de coco
Tabla 48 Receta estándar de trufa de coco
Cobertura
Coco rallado
Derretir el chocolate con los métodos descritos
Añadir la crema de leche, la glucosa y la leche de coco integrar
Templar usando el marmoleado, dejar enfriar
Dar las formas de la trufa con la mano.
Cobertura
Poner en una bandeja el coco rallado, rodar las trufas para que el coco se adhiera.
Figura 56 Cobertura de trufas en coco
Figura 57 Trufa de miel
Tabla 49 Receta estándar de trufa de miel.
Chocolate con leche
Derretir el chocolate con los métodos descritos
Añadir la crema de leche y la miel
Templar usando el marmoleado, dejar enfriar
Dar las formas de la trufa con la mano.
Cobertura
Derretir y templar el chocolate.
Cubrir con ayuda de los tenedores de inmersión la trufa.
Figura 58 Trufa de licor de anís
Tabla 50 Receta estándar de trufa de licor de anís
Cobertura
Chocolate con leche
Derretir el chocolate con los métodos descritos
Añadir la crema de leche, la glucosa y licor de anís
Templar usando el marmoleado, dejar enfriar
Dar las formas de la trufa con la mano.
Cobertura
Derretir y templar el chocolate.
Cubrir con ayuda de los tenedores de inmersión la trufa.
Figura 59 Trufa de chocolate con leche
Tabla 51 Receta estándar de trufa de chocolate con leche.
con leche
de Leche
Vainas de vainilla 53 Unidades
Cobertura
Chocolate con leche
Derretir el chocolate con los métodos descritos
Añadir la crema de leche, mantequilla, agregar las vainas y semillas de vainilla infusionar, retirar.
Templar usando el marmoleado, dejar enfriar
Dar las formas de la trufa con la mano.
Cobertura
Derretir y templar el chocolate.
Cubrir con ayuda de los tenedores de inmersión la trufa.
53 Se puede remplazar con unas gotas de esencia de vainilla
Figura 60 Trufa de Ron
Tabla 52 Receta estándar de trufa de ron
Cobertura
Chocolate con leche
Derretir el chocolate con los métodos descrito
Añadir la crema de leche, mantequilla y ron
Templar usando el marmoleado, dejar enfriar
Dar las formas de la trufa con la mano.
Cobertura
Derretir y templar el chocolate.
Cubrir con ayuda de los tenedores de inmersión la trufa.
Figura 61 Otros dulces elaborados con chocolate
De izquierda a derecha, merengues de chocolates, marshmallow de chocolate y caramelos de chocolate
Elaboración de pastelería a base de azúcar, miel, yfrutos secos (Larousse;, 2019), en la actualidad los nougat se aligeran usando claras de huevo batidas a las que les agrega azúcar, miel o cualquier edulcorante; se añade un gelificante y se terminan incorporando incrustaciones de frutos secos a la mezcla
TURRÓN DE CHOCOLATE
Tabla 53 Receta estándar de turrón de chocolate gramos %
Chocolate 70 % 375 24
Claras de huevo 90 4
Agua 190 12
Azúcar 225 14
Glucosa 135 9
Miel 375 24
Frutos secos mezcla
Láminas de papel de arroz hojas
Derretir el chocolate
Batir las claras a punto de nieve
Calentar el agua azúcar y la glucosa hasta los 145 °C
Calentar aparte la miel hasta los 120 °C
200 13
2 unidades
1590 100
Agregar ambas mezclas a las claras batidas en un chorro débil, la mezcla no debe superar los 90 °C.
Incorporar el chocolate derretido.
Poner los furos secos.
En un marco o bandeja colocar la hoja de papel de arroz
Verterlasclarasenelmarcosobrela1hojadepapel dearroz cuando haya enfriado lo suficiente agregar la hoja faltante en la parte superior.
Dejar reposar 24 horas.
La mayoría de los historiadores de la alimentación sitúan su origen en el antiguo Egipto, donde la savia mucilaginosa de la raíz de la planta de malvavisco se mezcló con miel para crear este dulce (Greweling, 2017). En la actualidad los Marshmallow o malvaviscos se realizan al batir claras del huevo, agregar un edulcorante, y un gelificante.
Figura 62 Marshmallow de chocolate
Tabla 54 Receta estándar de marshmallow de chocolate
para hidratar gelatina
Cocoa amarga para espolvorear
Derretir el chocolate
Batir las claras a punto de nieve
Agregar el azúcar y continuar batiendo.
Incorporar el chocolate derretido la temperatura que no supere los 90 °C
Incorporar a baja velocidad la gelatina hidratada
Poner un marco y espolvorear la parte inferior con el cacao en polvo, verter la mezcla, espolvorear la parte superior con la cocoa
Dejar cuajar la mezcla
Desprender del marco, cortar en dados, espolvorear en cacao.
Figura 63 Merengues de chocolate.
Tabla 55 Receta estándar de merengues de chocolate.
% Cocoa amarga 15 5 Azúcar54 225 67
de huevo 90 26
Batir las clara a punto de nieve
Agregar el azúcar y continuar batiendo hasta disolver el azúcar55
Incorporar el crémor tártaro y la cocoa
54 Se puede reemplazar parte de la azúcar o toda la azúcar por azúcar impalpable lo que hace más gomosos a los suspiros
55 Se puede dejar el azúcar un par de minutos en el horno a baja temperatura apara que sea más fácil de disolver al batir y los merengues no queden granulosos.
Usar una manga y la boquilla que deseemos para dar la forma deseada.
Poner los merengues en una silicona o papel de hornear
Hornear por 45 minutos a 100 °C56
56 Existen profesionales que prefieren hornear los a altas temperaturas por menos tiempo
Figura 64 Caramelos de chocolate
Tabla 56 Receta estándar de caramelos de chocolate
al 40 %
Cocinar el azúcar hasta obtener un caramelo oscuro
En otro caso poner la crema, la glucosa, la mantequería llevar a 114 °C
Incorporar al cazo con el caramelo oscuro y continuar hasta llegar a 135 °C, incorporar el chocolate picado.
Ponerlamezcla sobreunmesónde mármol ytrabajar con ayuda de dos rasquetas, para enfriar.
Dar la forma deseada.
OTRAS PREPARACIONES.
Es un dulce navideño que se origina en España, en Andalucía y Castilla elaborado con harina, a la que se añade azúcar, manteca de cerdo y canela (Robuchon & Santamaria, 2023), en este caso se ha añadido cacao en polvo.
Figura 65 Polvorones de chocolate
Tabla 57 Receta estándar de polvorones de chocolate
Azúcar glas 58
Mezclar la harina de almendras, la harina y el cacao se puede usar un procesador de alimentos.
Mezclar usando la pala de la batidora a baja velocidad la manteca y el azúcar, para sablear.
57 Aproximadamente un huevo grande.
58 Cantidad necesaria a para espolvorear los polvorones.
Agregar la mezcla de harina, el huevo, la sal y la canela
No mezclar demasiado para evitar que la grasa se derrita.
Formar bolas con ayuda de cucharas para no calentar la masa
Poner en un silpat, dejar enfriar en refrigeración por 30 minutos
Poner el horno a 200 °C
Hornear los polvorones por 20 minutos
Una vez fríos espolvorear con azúcar impalpable.
Existen varias teorías sobre el origen de este producto, aunque la mayoría de los investigadores lo atribuyen a Fannie Merrit Farmer, autora del libro The Boston Cooking School Book (Farmer, 1896. p. 495).
Figura 66 Brownies
Tabla 58 Receta estándar de brownies.
59
Derretir el chocolate junto a la mantequilla.
Batir las claras a punto de nieve y reservar
Batir con ayuda del globo de la batidora, el azúcar, los huevo, agregar el chocolate derretido y la harina, opcionalmente incorporar nueves o cualquier tipo de fruto seco que desee.
Incorporar las claras con movimientos envolventes con ayuda de una cuchara de madera.
Poner en un molde, recubierto de papel encerado o de silicona Hornear por 30 minutos a 200 °C
59 Opcionales se pueden agregar a la mezcla del brownie también se puede seleccionar como incrustaciones todo tipo de frutos secos como almendras, pasas, ciruelas, pistachos, maní, etc.
Figura 67 Madeleines
Tabla 59 Receta estándar de madeleines
Ralladura limón y naranja
Sal
Mantequilla
Derretir chocolate, junto a la mantequilla usando baño maría.
Combinar la harina con la cocoa en polvo
Batir los huevos, el azúcar.
Agregar el chocolate derretido, la sal.
Incorporar los sólidos la harina, con la cocoa, el polvo de hornear continuar batiendo.
Encamisar los moldes de madeleines
60 Aproximadamente 6 huevos
Poner la mezcla con ayuda de una manga pastelera.
Hornear 180 °C por 12 minutos.
TARTA SACHER
Inventada por, Franz Sacher a los 16 años en 1832, para el príncipe Wenzel von Metternich y sus invitados
Figura 68 Tarta Sacher
Tabla 60 Receta estándar tarta Sacher
Cobertura
Glaseado de chocolate 61
Batir usando el globo de la batidora el azúcar con la mantequilla.
Agregar los huevos, batir hasta esponjar.
Con velocidad baja agregar la harina, la maicena.
61 Ver receta en capítulos ganaches
Agregar el chocolate derretido.
Poner en un molde forrado, hornear a 160 °C por 45 minutos
Cobertura62
Una vez desmoldada la tarta, dejar enfriar, verter glaseado de chocolate, mientras se encuentre fluido.
62 Se puede usar otros tipos de ganache ver recetas.
SELVA NEGRA
Lleva su nombre debido al licor con que se suele empapar conocido como Kirsch63, típico de la región de Suavia(Gioffré,2006),ubicadoenlaregiónconocidacomo laselva negra enAlemania.
Figura 69 Torta selva negra.
Tabla 61 Receta estándar torta selva negra.
Relleno
Mermelada de cereza
Cobertura
Crema batida
Batir con la pala, el azúcar, huevos y el aceite
Incorporar la harina junto al polvo de cacao
63 Aguardiente de cereza, (kirsche en alemán), se elabora con cerezas negras fermentadas.
Agregar la leche
Hornear 45 minutos a 180 oC
Relleno
Dejar enfriar el bizcocho, cortar en la mitad y rellenar con compota o mermelada de cereza
Cobertura
Batir crema de leche y decorar.
MOUSSE DE CHOCOLATE
Tabla 62 Mousse de chocolate
Cobertura
Baño espejo65
Derretir el chocolate junto a la mantequilla y la glucosa
Hidratar la gelatina
Batir las claras a punto de nieve y reservar
Batir las yemas de los huevos junto a la azúcar
Incorporar a la mezcla de yemas, el chocolate derretido y seguir batiendo.
64 Aunque no es parte de la receta original de un mousse, se puede adicionar gelatina sin sabor para obtener una textura más estable y sólida que nos permita enfriar a temperaturas por debajo -12 oC para poder verter después un baño espejo.
65 Opcional di se desea una vez enfriado el mousse y moldeado se puede agregar el baño espejo con el color deseado.
Incorporar las clarasa punto de nieves con ayudade movimientos envolventes,agregar lagelatina sin sabor.
Poner en un molde de bincha forrado la parte inferior con papel de horno.
Dejar en el congelador -16 °C por algunas horas.
Cobertura
Desmoldar el mousse mientras se encuentre frio, cubrir con ganache o en este caso con baño espejo ver recetas.
Academy, P. (2024). Galery de potos. https://thepastryacademy.com/photos/ Afoakwa, E. O. (2016). Chocolate Science and Technology (2nd ed.). John Wiley & Sons. Amazon. (2024). Amazon. https://www.amazon.com/ALLmeter-Refractometer-Specific-1-0001-130-Hydrometer/dp/B0C49V21J8
André, A., Casty, B., Ullrich, L., & Chetschik, I. (2022). Uso de redes moleculares para identificar 2,5-dicetopiperazinas en chocolates como posibles marcadores de variedad de frijol. https://www.sciencedirect.com/science/article/pii/S2405844022020588
Araiza, J. E. C. J. E. C. F. C. (2013). Postrería Chocolate Recetario digital Tomo IV
Arribas, M. (2016). El Chocolate (Consejo Superior de Investigaciones Científicas (ed.)).
Arvelo, M., González, D., Maroto, S., Delgado, T., & Montoya, P. (2017). Manual técnico del cultivo de cacao. In Instituto Interamericano de Cooperación para la Agricultura (IICA). https://repositorio.iica.int/handle/11324/6181
Awards, I. C. (2024). International Chocolate Awards https://www.chocolateawards.com/competitions/world-final/best-chocolate-world-final2022/
Barbagallo, G. (2017). Chocolate Aspectos Técnicos (p. 54).
Barros, C., & Buenrostro, M. (2003). Cocina prehispanica 12, 1–101.
Beckett Stephen. (2000). La Ciencia Del Chocolate (Vol. 1).
Benzoni Girolamo. (1565). La historia del mondo nuovo. In Hispanic American Historical Review (Biblioteca, Vol. 45, Issue 1). https://doi.org/10.1215/00182168-45.1.160
Borrero, J. M. (2009). Historia de la Gastronomía 2
Brillat-Savarin Y Conde de Rodalquikar (Translator). (2021). Fisiologia del gusto (E. ÓPTIMA (ed.); 2021st ed.). http://cdigital.dgb.uanl.mx/la/1080046654/1080046654.PDF
Bulnes, A. (2020). Para los más golosos: 10 museos del chocolate por el mundo https://matadornetwork.com/es/museos-del-chocolate-por-el-mundo/ Cadbury. (2023). Our Story. https://www.cadbury.co.uk/about/history/our-story/
Callebaut. (2021). Callebaut. https://www.callebaut.com/es-ES/chocolate-video/tecnica/pistolapulverizadora/terciopelo#:~:text=Caliente la mezcla de chocolate,obstruir la pistola de aerografía.
Centro de Psicología de Madrid. (2016). Centro de Psicología de Madrid https://centrodepsicologiademadrid.es/beneficios-psicologicos-del-chocolate/#:~:text=Su contenido en magnesio ayuda,la atención y la concentración.
Chartier, F. (2024). Papilas y Moleculas. Planeta Gastro.
Chartier Francois. (2018). La Cocina Aromática. Planeta Gastro. https://corladancash.com/wpcontent/uploads/2019/02/Analitica-Web-2.0-Avinash-Kaushik.pdf
Cobos Gavilanes, K. A., & Méndez Paspuel. (2023). Aplicación de alimentos funcionales para mejorar la nutrición en base a técnicas de repostería de vanguardia. Revista de Investigación Enlace Universitario, 22(1), 84–105. https://doi.org/10.33789/enlace.22.1.128
Coe, S. (2005). La verdadera historia del chocolate (T. y Hudson (ed.); 3rd ed.).
Díaz del Castillo Bernal. (1632). Historia verdadera de la conquista de la Nueva España (Himali (ed.)).
Diccionario del español de México. (2023). Diccionario del español de México https://dem.colmex.mx/Ver/metate
Duarte, M. C. (2022). Por qué Turín es la ciudad más chocolatera de Italia. Revista Digital National Geographic. https://viajes.nationalgeographic.com.es/gastronomia/por-que-turines-ciudad-mas-chocolatera-italia_18300
El País. (2015). La ruta del chocolate suizo. https://elpais.com/elviajero/2015/09/09/album/1441831935_736476.html
FAO. (2022a). CODEX STAN 87. Norma para el chocolate y productos del chocolate. Normativity, 1–12.
FAO. (2022b).Norma parael cacaoen pasta,(licordecacao/chocolate) ytortadecacao.In Codex alimentarius.
FAO. (2022c). Norma para el cacao en polvo (cacaos) y las mezclas secas de cacao y azúcares.
FAO. (2022d). Norma para el chocolate y los productos del chocolate
Farmer, F. M. (1896). Cook Book. https://doi.org/10.2307/962681
Farrimond, S.(2018). Spice: Understand the Science of Spice. Penguin RandomHouse Company. https://books.google.iq/books?id=gRGnDwAAQBAJ
Ferrandi. (2021). Chocolate Ferrandi Recetas y Técnicas De Una Escuela de Excelencia (B. (Naturart) (ed.)).
Geographic., N. (2023). Los 10 mejores lugares del mundo para viajar en busca de chocolate NATIONAL GEOGRAPHIC. https://www.nationalgeographicla.com/viajes/2023/12/los10-mejores-lugares-del-mundo-para-viajar-en-busca-de-chocolate
Getty. (2024). Códice Florentino Digital. https://florentinecodex.getty.edu/es
Gioffré, R. (2006). El Gran Libro del Gourmet Chocolate (SUSAETA (ed.)).
Gómez, M. C., & Rocha, M. I. M. (2018). Gastronomic Tourism of Cocoa and Chocolate, Latin American Trends. Gran Tour, 18, 58–76.
Greweling, P. P. (2017). Chocolates and Confections. The Culinary Institute of America.
Gross, O. (2011). Chocolate (Planeta (ed.)).
ICCO. (2005). International Cocoa Organization Annual Report 2003/04. Annual Report, 1–34.
Instituto Geográfico Nacional. (2024). Instituto Geográfico Nacional https://www.ign.es/web/cbg-area-cartografia
Intercacao. (2024). Mundo De Sabores. https://www.intercacao.com/mundo-de-sabores/
Jardín Etnobotánico del Centro INAH Morelos. (2022). Lugares INAH. https://lugares.inah.gob.mx/en/museos-inah/museo/museo-piezas/12917-12917pericón.html?lugar_id=389
Larousse; (2019). Larousse Gastronomico
Martellato. (2024). Martellato https://www.martellato.es/
Muñoz, D., & Labia, A. (2008). Formación de cristales de azúcar en el proceso de licores escarchados. Biotecnología En El Sector Agropecuario y Agroindustrial: BSAA, 6(1), 55–56. https://revistas.unicauca.edu.co/index.php/biotecnologia/article/download/676/305
Nestlé. (2019). Recetas Nestlé. https://www.recetasnestle.com.mx/escuelasabor/ingredientes/tipos-de-chocolate-chocolate-dulce-chocolate-amargo-y-mas
Nestlé, E. (2023). Cómo se fabrica el chocolate. https://nestlefamilyclub.es/articulo/como-sefabrica-el-chocolate#
Nuñez, M. E. (2024). Chocolate. UNAN-León. https://www.academia.edu/8566154/Chocolate
Park, D., Kim, K., Park, Y., Shin, J., & Kang, J. (2019). Kitchenette: Predicting and ranking food ingredient pairings using siamese neural networks. IJCAI International Joint Conference on Artificial Intelligence, 2019-Augus, 5930–5936. https://doi.org/10.24963/ijcai.2019/822
Peter Coucquyt, B. L. (2020). The Art and Science of Foodpairing: 10,000 flavour matches that will transform the way you eat
RAE. (2019). Diccionario histórico de la lengua española. https://www.rae.es/dhle/higroscópico#:~:text=%5B…%5D-,adj.,las circunstancias que los rodean
Rafael, E., Miguel, A., Ana, M., & Liliana, S. (2013). Maquinarias Para Procesamiento De Cacao. 2–26.
Ramos, G., González, N., Zambrano, A., & Gómez, Á. (2013). Olores y sabores de cacaos (Theobroma cacao L.) venezolanos obtenidos usando un panel de catación entrenado. Revista Científica UDO Agrícola, 13(1), 114–127. http://www.bioline.org.br/pdf?cg13014
Robuchon, J., & Santamaria, S. (2023). Larousse gastronomique en español (p. 1256). http://cataleg.ub.edu/record=b1698959~S1*cat
Roca, J. (2018). Casa cacao: El viaje de vuelta al origen del chocolate (Planeta Gastro (ed.)). http://www.nber.org/papers/w16019
Rocambolesc. (2021). Rocambolesc. https://rocambolesc.com/es/40-pascua
Ross Collins. (2022). Chocolate A Cultural Encyclopedia.
Sahagún, B. (1829). Historia general de las cosas de Nueva España (1st ed.).
Segnit Niki. (2023). El diccionario de sabores: más sabores: combinaciones vegetales, recetas e ideas para cocineros Bloomsbury.
Shen, N., Wang, T., Gan, Q., Liu, S., Wang, L., & Jin, B. (2022). Plant flavonoids: Classification, distribution, biosynthesis, and antioxidant activity. Food Chemistry, 383(February), 132531. https://doi.org/10.1016/j.foodchem.2022.132531
Shotts, A. G. (2007). Making Artisan Chocolates.
Soltanahmadi, S., Bryant, M., & Sarkar, A. (2023). Insights into the Multiscale Lubrication Mechanism of Edible Phase Change Materials. ACS Applied Materials and Interfaces, 15(3), 3699–3712. https://doi.org/10.1021/acsami.2c13017
Tripline. (2024). La Ruta del Chocolate. https://www.tripline.net/trip/La_Ruta_del_Chocolate45666541452310078B16D173189BF3E7
Ullrich, L., Casty, B., André, A., Hühn, T., & Steinhaus, M. (2022). Decoding the Fine Flavour Properties of Dark Chocolates Cocoa and chocolate key odorants Aroma development along the processing chain. https://pubmed.ncbi.nlm.nih.gov/36255101/
United Nations. (2022). No Title. Comtrade Database.
Universidad Nacional Autónoma de México. (1994). Lecturas Históricas Mexicanas (Vol. 4, Issue 1).
Valdez, F. (2023). El cacao fino de aroma, el cacao ancestral emblemático del Ecuador. Patrimonios Alimentarios En América Latina., 135–159.
William Angliss. (2013). Prepare chocolate and produce chocolate products Trainee Manual
Worldwidechocolate. (2024). Wine & Chocolate Pairing For Beginners & Seasoned Sommeliers Alike. https://worldwidechocolate.com/pairing-chocolate/chocolate-and-wine/
Yuh, E. (2014). The chocolate tasting guide. Chronicle Books LLC.
Le dedico este trabajo a mi esposa e hijo.
Carlos Aguinaga
Dedico este trabajo al creador de la vida, a mi familia. A mi esposa, mis dos hijas y mis padres.
Iván Galarza
Dedicado a mi madre
Santiago Falcón
Dedicado a mi esposa y familia.
Pablo López