Minutia Extraction Based Electronic Voting Machine

Page 1

International Journal of Advanced Trends in Computer Science and Engineering

Available Online at http://www.warse.org/IJATCSE/static/pdf/file/ijatcse021222023.pdf

https://doi.org/10.30534/ijatcse/2023/021222023

Minutia Extraction Based Electronic Voting Machine

Received Date February 17, 2023

Accepted Date: March 25, 2023

Published Date: April 06, 2023

ABSTRACT

The purpose of this research is to build electronic voting machine to increase transparency in election. This system uses microcontroller as the central part which registers the vote of the individual, the vote will be cost by pushing the button where for the identification of voter, figure print scanning module is used. Human finger prints are rich in minutia which are used in finger prints verification. This paper focuses on finger prints system of identification, which actuallyis minutia matching (MM), which is widely used in fingerprint algorithms.The technique include extraction from fingerprints the minutia points (MP). The technique is to match two fingerprint images by performing fingerprint matching technique. The main steps used for recognition are enhancement of image, segmentation of image, extraction of minutia and its matching.

Key words: Minutia extraction, fingerprint recognition system, fingerprint algorithms, minutia matching, Unify termination and bifurcation

1. INTRODUCTION

Online Voting system have weak security, and the main disadvantages of this system includes vote stealing and protection against intimidation and vote selling. No considerable efforts are done to implement this method. Neumann came witha suggestion of "generic voting criteria" in which the security of a voting system has been discussed. Rebecca Mercuri has the “Mercuri method” for electronic voting and also discussed hardcopy paper results for voter[1],[2]

David Chaum came with an interesting scheme, he suggested receipts for voters, which will let them know whether their votes are included in the finally or not And this will also be a proof of casting their vote without revealing any information

In spite of many advantages of real implementation of finger print recognition and electronic voting using finger print, there is still chance of corruption. As in 2010, literature survey of India’s electronic voting system they have abandoned the idea of it[3],[4].

The concept of electronic voting systems is an old one. However it is widely used and therefore its very important to aim for a system that fullfills all the needs that are expected as well as the standards achievable by the use of technology. This work of Arduino based electronic voting system ensures that, if this system is brought into practice it will reduce the rate of Corruption in a honest and sincere way. It will be a small contribution for fair elections[5],[6].

The electronic voting technology was introduced in 1960 in USA where 7 countries switched to this method for the 1964 presidential election. Nowadays the use of Electronic Voting Machines can be seen across the globe to modernize the polling process[7]

The features of EVM device includes:

• Vote casting is very easy

• Vote counting and result publishing is almost100% accurate

• 0% chance of losing data, highly stable memory with 4 backups which can store data up to 100 years

• Vote records are completely safe and confidential even if the device gets damaged, on most cases the device is designed such that vote record can be retrieved[8],[9]

There was an improvement in Electronic Voting Machine (EVM) performance byusing fingerprint and face recognition. EVM with biometric fingerprint and face recognition devices are used to overcome the existing issues of corruption in the election process. The biometric fingerprint and web cameras are introduced in the EVMs. The individuals at the polling stations need to put the finger in the fingerprint tool and face to be captured by the web camera provided to recognize them. The controller fetches the data from the input devices and compares it with the database to enable the polling device to cast their votes. In practice, due to some technical issue either in the input devices or from the voter side the election process will be continued by document verification. In the polling stations, the supervising officers only have the rights to enable the polling device by pressing the enable button after document verification[10],[11],[12]

Mehr Un Nisa, International Journal of Advanced Trends in Computer Science and Engineering, 12(2), March - April 2023, 45- 49 45
ISSN 2278-3091 Volume 12, No.2, March - April 2023

The prototype of a solar powered EVM is also efficient and userfriendly it helps to get rid of the laborious act of vote collection and counting. Furthermore, it also removes the errors from the system. It works with three major sections Control section, Ballot section, Power supply section. The system could be automated so that every time a paper has been inserted in the ballot, it reads automaticallyand increases the count to avoid pressing the button every time a paper has been inserted. And also for stringent security purpose, fingerprint system could be implemented so the system avoids multiple counting by the same person. Moreover, by deploying a network based EVM system with the help of internet protocol may avoid people to go to a distance for the purpose of casting vote, rather they could provide vote in the comfort of their home using the internet service[13],[14],[15].

2. COMPONENTS USED

2.1 Finger print module

For biometric security system and other purposes such as cellular Phones,Doorlocksetc,we useSuprema SFMseriesofFingerprint Modules as shown in figure 1. It gives the best results for external interfaces

3. SOFTWARE IMPLEMENTATION

As mention earlier software part of the project is depend on finger print recognition. Alot of algorithms are used in matlab but following flowchart of algorithm shown in figure 2 are mostly used.

Batteries are of two types i-e primary batteries which are disposable and are used once and discarded, and secondary batteries which aree rechargeable batteries i-e can be recharged and used multiple times.

Regulators are used to make the power stable of +5 V. there are various types of regulators but two of them are mostly used i-e voltage regulator:used for voltage regulationand batteryregulator used for battery regulation.

A light emitting diode (LED) is a semi-condutor light source,which is used as an indicating lamp and increasingly used for other lights.

3.1 Pre processing stage

The pre processing stage includes three sub stages i-e:

i) Enhancement of image.

ii) Binarization of image.

iii) Segmentation of image.

The enhancement of image is utilize for clear image which will b easyto operate and handle for better performance. Because we do manual tasks with our fingers which pollutes the fingertips,it gets scarred while cutting, creased,even sometimes it becomes dry and wet etc. image enhancement basically reduce this effect. For this purpose two methods are further used which are histogram equalization and Fourier transform. After enhancment, there comes the binarization techinique which binarize the image by adaptive threshold method.

Segmentation of Image is utilized for partitioning a digital image into multiple segments which comes out as a set of pixels. Image can be made simpler through Segmentation that it can be represented easily and image can be made meaningful as well to be analyzed easily[15],[16]. For segmentation we need further three-steps such as

i) Direction estimation Blockage

ii) Direction intensity through Segmentation

iii) Morphological operations for extraction of Region of Interest (ROI).

3.2 Minutia extraction

After segmentation now an important task will be done that is minutia extraction. In minutia extraction there are two stages involved that is

i) fingerprint ridge thinning

ii) minutia marking

Mehr Un Nisa, International Journal of Advanced Trends in Computer Science and Engineering, 12(2), March - April 2023, 45- 49 46
Figure 1: Shows the Finger print module used for taking finger print as an input 2.2 Battery 2.3 Regulator 2.4 LED Figure 2: Shows the flowchart of Algorithm used in MATLAB

3.3 Ridge thinning

This technique is used for the removal of redundancy of pixels till the ridges are combined to one pixel wide. Following MATLAB built-in functions for this purpose[17]

bwmorph(binaryImage,‟thin‟,Inf)

This are three MATLAB functions to filter the thinined image These are utilized for the removal of some spikes, isolated points, and H breaks

bwmorph(binaryImage, ‟hbreak‟, k)

bwmorph(binaryImage, ‟clean', k)

bwmorph(binaryImage, ‟spur', k)

3.4 Minutia marking

After the ridge thinning completes, marking of minutiae is done for a window of 3x3 pixel. Crossing Number (CN) is mainly used in case of minutia marking. Three cases are used here.

if number of central pixel is 1 and the number of one-value are 3as neighbor in a 3x3 window then the central pixel is called a branch of ridge or also called bifurcation of image

if number of central pixel is 1 and the number of one-value is 1as neighbor in same 3x3 window, then the central pixel is called a ending of ridge or termination process

If the number of uppermost pixel and the number of the rightmost pixel is 1. There will be another neighbor outside due to some left over spikes. The two pixels are marked as branches then, but there will be only one branch located in reality in the small region. The marking is called ripple counting branches[18]

3.5 Post processing stage

This stage is divided two sub stages:

i) Removal False minutia

ii) Bifurcation of unify termination

3.6 Removal False Minutia

From the stage of preprocessing the fingerprint image cannot be healed completely False minutia of various types are generated because of less or excess amount of ink. Due to insufficient ink false ridge breaks occurs and the cross connection between the ridges occurs because of less inking. Some spurious minutia points in image are introduced previously. The false minutia of these types are eliminated totally. For a consistent recognition system to be made we need to remove all types of false minutia. The inter ridge distance ,D (the average distance between two neighboring ridges) should be calculated first. By using the formula inter ridge distance (D) will be calculated easily.

Inter ridge distance= sum of all pixels with value 1

Row length

3.7 Unify termination and bifurcation

Manutia can be change from one type to other easily when it encounter different situations. Hence, been saved for some form of representation for both termination and bifurcation. Now each manutia is characterized completely by the following parameters:

 X-axis

 Y-axis

 Orientations.

 Ridge that is associated

Now the X-Y axis , orientation and an associated ridge are the three terminations of a bifurcation[19]

The below methods shows its orientation.

1) Firstly, the ridge segment has to betraced . Its length will be D and the starting point will be its termination point.

2) In a Ridge segment its all x co ordinates points are summed up.

Push Buttons

Microcontroller

Finger Print LCD display

ATM89c51

Figure 3 shows the block diagram of the project, here microcontroller and P.C (personal computer) is used as a central part. A figure print module takes the image and transfer it to the computer, the image already stored in the data base, will be accepted. This comparison is made in the matlab software which compares both the images and allows the controller to accept/reject the voters vote and display it on the LCD. As controller can’t communicate to the controller directly so here we will use max232 circuit as an interfacing module..

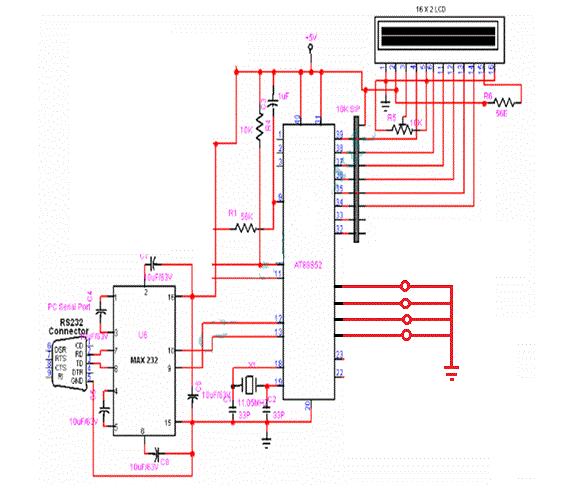
4.1 Circuit Diagram

Before implementing this project circuit diagramshould be made to remove the errors. The figure shown below consist of circuit diagram, here controller and P.C are used as a central part. First the finger print module is interfaced with P.C which take the data and compares it with the data store in the data base. The comparison is made through matlab software. On the basis of comparison result it allows the voter to cast its vote. Controller is interfaced with the P.C through max 232, Where connection of each module is shown in the figure. To cast the vote, a unique button for each candidate is set. The cast vote information will be displayed on LCD. Where controller continuously measure the candidates votes.

Mehr Un Nisa, International Journal of Advanced Trends in Computer Science and Engineering, 12(2), March - April 2023, 45- 49 47
4. HARDWARE IMPLEMENTATION Figure 3: Shows the block diagram of hardware implementation PC (personal Computer) Data base Matlab Simulink

In figure 4 a controller, MAX 232, DB9 Connector, LCD, Regulators, Capacitors, Diodes and Push buttions are used. This circuit is for the monitoringpurposes. The MAX 232 is connected with TX Controller via RX Pin and DB9 Connector. In order to inform controller about voter identification, a serial communicaton wire will be connected and on this basis votes will be cast.

The figure 5 also consist of a finger print module, PC will be connected through this finger print module, which takes the images and send it to PC, which makes the comparison of images stored in the data base.

5. CONCLUSION

From the above experiment it is observed that Our system of electronic polling system will change the manual polling into digital polling. Once voter poll his/her vote he/she can never be vote again. Only registered voters will be able to poll the vote, nonregistered voters will be automaticallyrejected bythe system. So through this process transparency of election can be increase and at the end we meet result with the total accuracy and precise data.

This system has some limitation which can be over come in future, and can be advanced to fulfill the future requirements. The recommended work for future is:

 Using GSM technology to send each vote information to the election commission.

 Using graphical LCD to display the voter information and casted vote.

 Using touch screen features to cast the vote by just keeping the figure one, means no need for pushing switch. Once the voter keeps the finger on his/her candidates name, his figure print scan and choice of candidates will be selected.

ACKNOWLEDGEMENT

This paper and the research behind it would not have been possible without the exceptional support of my Professor Dr. Salman Ahmed. His enthusiasm, knowledge and exacting attention to detail have been an inspiration and kept my work on track

REFERENCES

[1] Dr. A.Santhi Mary Antony , Dr.V.Meenakshi , Dr.D.Godwin Immanuel , Dr.G.T.Sundar Rajan , Dr.M.Kavitha and Dr.C.R.Edwin Selva Rex “Biometric Electronic Voting MachineUsingFingerprintSensorandArduino” International conference on innovative computing, intelligent communication and Smart electrical system , IEEE 2022.

[2] N. Keerthi, A. Raghuram and R. Jayaraman, "Interfacing of OnlineandOfflineVotingSystemwithanE-VotingWebsite," 2022 6th International Conference on Devices, Circuits and Systems (ICDCS), 2022, pp. 223-228, doi: 10.1109/ICDCS54290.2022.9780681.

[3] Siripurapu Lakshmi Rikwith, Devineni Saiteja, Ramesh Jayaraman “Enhancement of Electronic Voting Machine Performance Using Fingerprint and Face Recognition” published in Second International Conference on Smart Electronics and Communication (ICOSEC). IEEE in 2021.

[4] K. M. R. Alam, S. Tamura, S. M. S. Rahman, and Y. Morimoto, "An Electronic Voting Scheme Based on RevisedSVRM and Confirmation Numbers," in IEEE Transactions on Dependable and Secure Computing, vol. 18, no. 1, pp. 400-410, 1 Jan.-Feb. 2021, doi: 10.1109/TDSC.2019.2892465.

[5] R Senthil Ganesh, Sri Krishna ,Dr S Proddatur, M Ashok, Dr P Vijayalakshmi, K S R “BiometricsbasedSmartandSecured Electronic Voting Machine” published in Proceedings of the Second International Conference on Smart Electronics and Communication (ICOSEC). IEEE 2021.

Mehr Un Nisa, International Journal of Advanced Trends in Computer Science and Engineering, 12(2), March - April 2023, 45- 49 48
Figure 4: Shows the circuit diagram or prototype on software Figure 5: Shows the actual hardware implementation using the mentioned components

[6] M. Kumar, S. Chand, and C. P. Katti, "A Secure End-to-End Verifiable Internet-Voting System Using Identity-Based Blind Signature," in IEEE Systems Journal, vol. 14, no. 2, pp. 2032-2041, June 2020, doi: 10.1109/JSYST.2019.2940474.

[7] A. M. Jagtap, V. Kesarkar, and A. Supekar, "Electronic Voting System using Biometrics, Raspberry Pi and TFT module," in 2019 3rd International Conference on Trends in Electronics and Informatics (ICOEI), 2019, pp. 977-982, doi: 10.1109/ICOEI.2019.8862671.

[8] Nagabushanam, P., Radha, S., Selvadass, S., & Joseph, K. “Gabor filter based Image segmentationfor Disease Detection using VHDL” in 2018 Second International Conference on Inventive Communication and Computational Technologies (ICICCT) (pp. 1807- 1812). IEEE.

[9] “Arduino based Smart Electronic Voting Machine” V. Kiruthika Priya, V. Vimaladevi, B. Pandimeenal, T. Dhivya “Arduino based Smart Electronic Voting Machine” in international Conference on Trends in Electronics and Informatics ICEI 2017.

[10]Asif Ahmed Anik, Rayeesa Jameel, Abul Farah Anik, Nowroze “Design of a Solar Power Electronic Voting Machine” published in NSysS 2017. Department of CSE, BUET. 5-8 January, 2017.

[11] Aranganadhan. N. S, M. DhineshKumar, Praveenkumar. DSanthosh.A, “Embedded System based Voting Machine System using Wireless Technology” in international journal of innovative research in electrical instrumentation and control engineering, Vol. 4, Issue 2,2016,pp.127-130.

[12] Prasad, R. M., Bojja, P., & Nakirekanti, M. (2016) “Aadhar based electronic voting machine using Arduino” in international Journal of Computer Applications, 145(12), 39-42.

[13] Sudhakar, M., & Sai, B. D. S. ”Biometric system based electronic voting machine using arm9 microcontroller” in Journal of Electronics and Communication Engineering

[14] Md. Asfaqul Alam, Md. Maminul Islam, Md. Nazmul Hassan, Md. SharifUddin Azad, “ Raspberry Pi and image processing based Electronic Voting Machine (EVM)”, in international Journal of Scientific & Engineering Research, Vol.5, Issue 1,2014,pp.1506-1510.

[15] David Chaum “Secret-Ballot Receipts and Transparent Integrity,”, draft Available at http://www.vreceipt.com/article.pdf

[16] Rebecca Mercuri“Electronic Voting,” draft available at http://www.vreceipt.com/article.pdf Rebecca Mercuri.

[17] Muhammad Ali Mazidi “8051 microcontroller” draft available at ISBN: 978-81-317-5899-1

[18] Robert L. Boylestad “Electronic circuit theory and devices” draft available at ISBN 978-81-317-2529-0

[19] Hari K. Prasad J. Alex Halderman† Rop Gonggrijp " Security Analysis of India’s Electronic Voting Machines", 17th ACM Conference on Computer and Communications Security (CCS ’10), Oct. 2010.

Mehr Un Nisa, International Journal of Advanced Trends in Computer Science and Engineering, 12(2), March - April 2023, 45- 49 49

Turn static files into dynamic content formats.

Create a flipbook
Issuu converts static files into: digital portfolios, online yearbooks, online catalogs, digital photo albums and more. Sign up and create your flipbook.