
A Much Tougher Road
Al Kennickell finds profits where others fear to go
Every Suggestion
Doug Rawson honors each employee idea — 1,900 and counting Quantum's Questions
Cheryl Kahanec wants to understand

Al Kennickell finds profits where others fear to go
Doug Rawson honors each employee idea — 1,900 and counting Quantum's Questions
Cheryl Kahanec wants to understand
Combining dynamic speakers with high-impact networking sessions, this two-day event will help you sharpen your business acumen, enable you to meet pioneering industry influencers, and pick up the newest trends in the industry.
“This was the best event I’ve been to. It’s hard to pull yourself away from managing your business; this event helped me refocus on solving problems and I realized that I need to spend time learning.”
—Clyde Tillman, President, AccessGroup International
Publisher Julie Shaffer
Editor Beth Renaud Design Amazingly Creative, Inc.
LeadingPRINT magazine is published four times per year by the Association for PRINT Technologies.
Association for PRINT Technologies
1899 Preston White Drive Reston, Virginia 20191 (703) 264-7200
Find us online printtechnologies.org twitter.com/APT_tech facebook.com/APTtechorg linkedin.com/company/ association-for-print-technologies
LeadingPRINT magazine is a benefit of belonging to the Association for PRINT Technologies. To learn how to become a member, contact Sondra Benoudiz at sfbenoudiz@aptech.org
Send feedback and story ideas to jshaffer@aptech.org.
Please recycle this magazine.
All rights reserved © 2019 Association for PRINT Technologies
In one of my favorite books, “The Advantage,” Patrick Lencioni champions organizational health as the single greatest advantage for any company. He asserts that it “will surpass all other disciplines in business as the greatest opportunity for improvement and competitive advantage.”
Unfortunately, research has time and again revealed that top executives consider “people” issues to be too simplistic and less relevant to the bottom line than strategy, finance, operations, or technology.
That is wrong. Culture is perhaps the one and only thing that cannot be delegated by today’s leaders. According to Lencioni, CEOs must spend a majority of their time 1.) building a behaviorally cohesive executive team, 2.) achieving clarity and intellectual alignment among that team, 3.) over-communicating that clarity to the rest of the organization, and 4.) establishing human processes and systems that reinforce this clarity. These tasks, all peopleand culture-related, are critical for gaining and keeping a competitive edge.
This issue of LeadingPRINT explores three companies that are thriving because of their attention to culture. As a highly involved leader, Al Kennickell sets the tone for his company: bold, brave, and willing to pursue the road less traveled. Cheryl Kahanec’s philosophy of asking questions now permeates the decision-making process throughout the business she leads. And Doug Rawson has invited his employees (all of them) to be a critical and integral part of the betterment of his company — to the tune of over 1,900 employee ideas received and acted upon.
I trust that Lencioni would find these stories impressive and inspiring, and I hope you do, too.
A Much Tougher Road .....................6
Al Kennickell finds profits where others fear to go. Every Suggestion 16
Doug Rawson honors each employee idea — 1,900 and counting.
Cheryl Kahanec Wants to Understand ...............................24
She's remaking the Quantum Group by asking questions — lots of them.
Al Kennickell is president and owner at The Kennickell Printing Group.
Doug Rawson is president and chief operating officer at Superior Lithographics.
Cheryl Kahanec is chief operating officer at Quantum Group.
The Direct Marketing Association (DMA) reports that direct mail achieves higher marketing response rates than most digital media (with an average response rate of five percent compared to email and paid search, which each garner less than one percent). Still, according to a Gartner CMO survey, marketers currently invest two-thirds of their advertising budgets in digital channels. Can print and mail capture some of that digital spend? What about integrating digital media with physical mail? And how about getting a postage discount while you’re at it?
The U.S. Postal Service is offering six new promotions staggered through 2019 to provide postage discounts or credits to printers, mailers, and marketers that use new interactive technology or specialized printed techniques in mail pieces. Each promotion lasts from three to six months and features different enhancements ranging from mobile shopping integration to a USPS new omnichannel tool, Informed Delivery.
Aside from the money-saving benefit of postage discounts, innovative direct mail grabs interest and drives engagement, especially for digital natives. Augmented reality, for example, drives reader action directly from the mail piece to a digital experience, like viewing a video or making an appointment. These promotional programs have strict requirements and require advanced planning for optimal results. postalpro.usps.com/promotions
PaperSpecs is THE resource for everything paper — where you can learn about grain direction, basis weight, caliper, acidity, and brightness. But it’s not just about paper specifications. The site also offers an Inspiration Gallery featuring reviews of extraordinary printed projects, from business cards and invitations to marketing collateral, direct mail, posters, and packaging. In her “Paper Inspiration” video series, PaperSpecs Founder Sabine Lenz showcases extraordinary printed projects, fully detailing how each product was produced and, of course, the paper used.
TripIt is a free traveler’s companion app that consolidates all your travel plans. Forward flight, hotel, car, and other travel booking confirmation emails to TripIt, and the app will turn them into comprehensive, sharable itineraries. The $49 annual Pro account adds real-time flight alerts, helps locate alternate flights, and tracks all your reward programs in one place. tripit.com
Free resources include downloadable “cheat sheets” for binding, foil, and packaging design; access to webinar recordings; a glossary of print- and paper-related terms; and a paper weight conversion tool. With the $189 annual PRO membership, you can get free paper swatch books from over 30 paper mills. You also gain access to webinar archives and in-depth lessons on paper, binding, envelopes, packaging, foil, printing, and finishing — plus access to a live concierge to whom you can pose your paperrelated questions. paperspecs.com
If you’re interested in the rich history of printing, plan a trip to the Museum of Printing in Haverhill, Massachusetts. The nonprofit museum contains several galleries, two libraries, a store, and workshop and meeting spaces. In addition to a variety of printing presses, the museum boasts the only collection of phototypesetting machines, fonts, and ephemera in the world. Open every Saturday; available for special tours and events. museumofprinting.org
Simon Sinek, best-selling author and motivational speaker, is among a new breed of leadership experts who eschew conventional, top-down management approaches in favor of a “servant-leader” model that builds positive company culture on empathy and trust. Trust is at the center of his book, “Leaders Eat Last: Why Some Teams Pull Together and Others Don’t.”
Every day, American businesses are solving some of the world’s greatest challenges. And in the process, they’re creating opportunities and strengthening communities. (Sound like your company?) The U.S. Chamber of Commerce has created a resource that brings these inspiring stories to life, giving you an inside look at the innovative and entrepreneurial spirit of America’s business community. You’ll find how-to tips and problem-solving advice from business owners, along with fascinating profiles — like the banker-turned-entrepreneur who built an “Uber for tractors” business. Follow #FreeEnterprise on Twitter and sign up for a weekly e-newsletter. freeenterprise.com Inkjet printing technology was first developed in the 19th century, with the first continuous inkjet printing system, the syphon recorder, created by famous mathematician, Lord Kelvin, in 1867.
The title comes from the U.S. Marine Corp tradition of enlisted men eating before officers, showing leaders put the needs of their team ahead of their own. Sinek points out that the world is full of danger, real or perceived (competition, job obsolescence, politics), and the
primary role of leadership is to create a “circle of safety” for all of the people in an organization. When we feel that we belong to a group and trust others in it, he explains, we naturally cooperate to face outside challenges and threats. This results in greater innovation and teamwork. He provides examples of successful businesses — including 3M, Costco, and Southwest Airlines — that foster a “people-first” culture while realizing steady long-term growth.
“Inside a Circle of Safety, when people trust and share their successes and failures, what they know and what they don’t know, the result is innovation,” writes Sinek. “It’s just natural.” tinyurl.com/SinekEatLast
Have you ever wanted to go back and take another look at something interesting you found on a website, only to find it’s no longer there? Sites update and shed content all the time, but the good news is that just because you can’t find a page doesn’t mean it’s gone forever. The Internet Archive, a 501(c)(3) nonprofit, has maintained an archive of the Internet since 1995 (now more than 349 billion web pages). Besides long lost web pages, the Archive also saves books and texts, audio recordings, videos, movies, images, and software programs. Search 20-plus years of web history using the Archive’s “Wayback Machine” search function, for free. archive.org/web
By Al Kennickell
Asa graduate of The Citadel, the military college of South Carolina, I learned the value of working harder and longer than anyone else. Playing football there under legendary coaches like Bobby Ross, Ralph Friedgen, and Frank Beamer (all former NCAA coaches of the year), I learned that when I thought I had pushed beyond my limits, I still had more to give.
There’s a name for things in life that require this level of effort: game-changers. In football, a game-changing play shifts the momentum in a way that fundamentally changes the outcome of the contest. In business, a gamechanging “play” fundamentally sets you apart from your competition or creates a new area of profitability.
At The Kennickell Group, where I’m the third-generation owner, we know game-changers because we have evolved our company by finding and committing to them. We offer many of the same services that other printers do — offset and digital printing, wide-format, online storefronts, data analytics, mailing, and fulfillment — but we don’t simply reach for the low-hanging fruit. We go “all in” on more difficult (but ultimately more profitable) lines of business.
In our wide-format business, for example, in addition to signs and banners, we print on outdoor fabrics and upholstery like umbrellas and branded awnings. Decorative elements are normally sewn onto these products, not printed, to minimize fading. But I didn’t want to do it like everyone else. After months of R&D, we figured out how to print on these materials while still offering the same fade-resistance. Now we can print more complex designs faster and more economically than other shops. And because other companies aren't willing to put in this same level of effort, we don’t have competition. I don’t know anyone else who's doing it.
That’s what Kennickell does. We go where others won’t. And what we achieve are new lines of revenue and a reputation for innovation that give us a huge competitive advantage. We dominate the Savannah, GA, market, and our growth continues at a steady annual rate of 10 percent. Our wideformat business alone was up 25 percent in 2018.
Six years ago, we launched one of the most challenging initiatives we’ve undertaken so far: partnering with printers around the globe to print and distribute jobs internationally. Today, we can say that this service is responsible for 25 percent of our overall revenue. Setting up the right international partnerships is extremely challenging. The fact that we do it, and do it well, sets us apart from everyone else.
All of this started because we had one client that needed print brochures for a trade show in Johannesburg, South Africa. They needed more than a dozen versions of a short-run brochure on a very tight turnaround. They had to be delivered on the fifteenth of the month, and the client promised us the files by the fifth — but, as often happens, the files didn’t come in on time.
Ultimately, we pulled off the project, but it was challenging with the logistical and shipping constraints inherent in international distribution.
Then, the client wanted us to do it again. This time, to Berlin. Then again, to São Paulo. Every time, it was a scramble. I thought, “There has to be a better way.”
I poked around and discovered an organization called the International Printers Network (IPN Global), an international peer group of printers that partner to use one another’s services to print and deliver files around the world.
I recognized that if we could be a part of the network, the benefits to our clients would be huge. If a U.S. client needs printing in China, it takes 24 hours just to fly there, let alone print, ship, and get the material through customs. By having a partner in China print and deliver the job instead, the shipping would be a fraction of the cost. We could even get it there the same day if necessary. Even if we didn’t have a partner in the destination country, our closest partner in the region could still get it there faster than I could. Just as importantly, local or even regional partners would know the regulations and best practices in their markets and neighboring ones. This would greatly minimize risks and the potential for delays. All of this added up to the potential for
“I looked at the requirements and thought, ‘This is a huge commitment. Most of my competitors would never do it. I’m in!’”
huge cost savings and reduced headaches for our clients.
Joining IPN Global would be a game-changer for us. Not just because of the benefits to my clients, but because it offered significant barriers to entry that would deter most of my competition. Membership with IPN requires:
• Finding a sponsor before you can even request to join.
• Being voted in by existing members.
• Committing to a rigorous travel schedule for mandatory group meetings around the world.
• Adhering to detailed business, ethics, and production requirements.
• Giving regular presentations on the things your company is learning and doing.
• Doing it all in person. (Since the network is designed to facilitate business relationships, the decision-maker for the company — in this case, me — must be the one participating in all of these activities. The responsibilities cannot be delegated.)
I looked at these requirements and thought, “This is a huge commitment. Most of my competitors would never do it. I’m in!”
In 2013, I contacted my local IPN representative in the U.S., who sponsored me to attend the next IPN meeting, held in Barcelona. At this meeting, I made a presentation wherein I provided details of my business, including our business model, competitive environment, equipment and workflow, and quality standards.
Once I made the presentation, the members voted, and I was approved. The next step for me was to begin the process of identifying which of the other 200+ IPN members it made the most sense for me to consider and approach for partnership.
Whenever you’re working with any kind of partner, the number one requirement is trust. This is all the more important when working internationally because I have partners whose production floors I may never see. IPN monitors and enforces business integrity, but it’s still important to find people you relate to and with whom you, personally, feel comfortable.
Because membership requires that you attend at least two of the international meetings every year, I found the best way to find the
“ Only a handful of printers in the U.S. can do this, yet there are thousands of companies who need it. The competitive advantage can’t be overstated.”
right partners was at the meetings themselves. Members give presentations at these events, and the topics range from new technologies or services the companies are investigating to business transformations they are navigating. Just by listening, I could quickly identify the smartest guys in the room. Those were the ones with whom I wanted to do business.
In addition to personal chemistry, I was also
This of caption
Among The Kennickell Group’s daring firsts:Wrapping the Harbour Town Lighthouse in Hilton Head, SC, with the signature red plaid of the locally-hosted RBC Heritage PGA Tour golf tournament. Required: Printing on nearly one-half mile of adhesive vinyl. To view a video of the print and wrap job, visit tinyurl.com/LighthouseWrap
looking for printers with similar equipment to ours. We wanted partners that would produce results that looked like they came out of our shop. Ultimately, I was able to identify such partners in Western and Eastern Europe, South Africa, Australia, South America, Mexico, Central America, and Asia. That said, since market conditions are always changing and evolving, finding partners with the right match of equipment and capabilities is an ongoing process.
It took two years and six meetings before I identified the members who were the best fit for our quality, format, and run-length requirements. At that point, we started sending test files to each other.
I’ve been part of this network for six years. I love that only a handful of printers in the U.S. can do this, yet there are thousands of companies who need it. The competitive advantage can’t be overstated.
Anyone can ship print jobs overseas, but few printers can tap into an entire network of fully vetted printers with whom they have developed business relationships and established trust. Tell me where in the world you want to have brochures delivered, and I have a partner who can get them there — on time, cost-effectively, and with the quality you expect. Very few printers offer that.
It’s been a lot of work to get here. Participating in IPN meetings has taken me overseas 25 times in the past six or seven years. The members are my friends now, and we work hard for each other. We don’t want to let one another down. For example, one time I needed a job printed in Amsterdam a large job that required offset equipment my partner there didn’t have. Still, he said he’d handle it. That’s it. He said nothing about how difficult it would be, who he would outsource it to, or other details of the challenge. He just said, “I’ll take care of it” — and he did. The results were great. Now I know that he’ll adeptly handle whatever I send his way.
Many of our international jobs come from U.S. companies that have dealerships (such as golf carts or earth-moving equipment) or sales offices
around the world. These companies need to send collateral material to many different dealers in different locations, and we have found that automation is the key to maximizing profitability. We set up an online portal for each client that houses its templates for common jobs, such as brochures, data sheets, and spec sheets. The dealers simply log in, place their orders, and then, based on their country, the job is automatically routed to the closest printer.
If the dealer is in the United States or Canada, the job comes to us. If the dealer is overseas, the job goes to the closest IPN partner and is printed and shipped from there.
My clients pay a premium, but that premium is generally offset by greatly reduced freight costs. Even if jobs do require some freight, the cost is much lower than it would be if the job had been printed and shipped from here. I might have to pay $5,000 to ship from the U.S. into an Asian country, for example, but a partner in Singapore can ship it for a few hundred dollars. And, the job can be delivered the next day.
In many cases, these companies are also receiving soft-cost savings by being able to better manage their brands. Before working with us, most of our clients’ international dealers were ordering their own printing, and the result was inconsistent print quality, inclusion of outdated content,
and overall inefficiencies in process. By moving to a centralized brand portal and routing the jobs to international partners with consistent production standards, these large international brands are able to regain brand control.
Our clients also gain predictability for their international printing because our partners know the “rules of the road” around the world. This includes the unwritten rules of a region that would take a U.S. printer years to learn. For instance, if a partner needs to ship our job into Turkey, I’ve learned that you can’t do it in big boxes that weigh over 50 pounds because these trigger inspections and slow delivery. If we want to get it there without delay, we have to break the project down into smaller, lighterweight boxes.
We are often asked how we make money on these deals. The answer is that we don’t — at least not on the jobs themselves. Only 5 percent of our revenue comes from jobs printed internationally. We make
“It’s been a lot of work to get here. Participating in IPN meetings has taken me overseas 25 times in the past six or seven years.”
our money on the rest of the work we do for these clients. Here’s the thing: Before I take on a client’s international printing, they must commit to giving us all of their North American printing as well. I prefer a minimum of $250,000 annually. Today, 25 percent of our revenue comes from clients who participate in our international printing program, even though the bulk of that revenue actually comes from their North American work.
International printing capabilities also give us the opportunity to bring on clients we’d never otherwise have. A recent bid proposal came down to us and one other printer, but we had the international printing component figured out. We won the bid, and this client is now our second largest.
Just in the last few weeks, I’ve had two very big companies contact me about setting up international printing portals. If I land both of these deals, our overall revenue will increase by 10 percent within 12 months.
International printing was a game-changer for us, no doubt. Now we’re looking for the next one. Currently, I’m spending a great deal of time on a new product that will have a huge impact on our direct mail business.
What I can tell you is that it’s a truly multichannel solution that will allow me to route the same client ads to print, direct mail, and digitally, to Facebook and Google. That is, I can capture everyone who lands on a client’s website, send them direct mail, and continue that conversation with brandconsistent, integrated digital ads delivered across the web. I’m excited, not just because it’s a great solution, but because I know that I have 50-60 hours of work
in front of me before I’m ready to roll it out. This means that most of my competitors won’t do it.
What’s after that? Who knows. I’ve always believed that, in life, you figure out what you do well, then do it. If you work harder (and smarter) than everyone else, you can do great things. I’m going to continue living and running my business this way, trying to get every drop out of myself that I can.
Al Kennickell is president and owner at The Kennickell Printing Group in Savannah, GA. If you come in on a Saturday, you’ll findAl sitting at his desk with a blank yellow pad, letting his mind wander. These brainstorms are what Al considers his greatest competitive advantage. You never know what idea will become his next game-changer. Connect via kennickell@leadingprint.org.
Professional photography was one of the first industries to evolve through this “age of disruption.” As we crossed into the 2000s, the availability of high-end/low-cost digital equipment, professional-level desktop publishing software, and abundant online learning resources led many would-be hobbyists to move into the professional ranks. As recently as 2005, the number of freelance photographic service professionals (86,593) was roughly the same as the number of employees at photographic service establishments (85,448). Today, the number of
freelancers (172,048) is nearly three times that of photographers at traditional establishments (62,376).
For printers, particularly those with digital and web-to-print capabilities, the growth of freelance professional photographic services offers an opportunity. By thinking of freelancers in the aggregate, printers who can create unique solutions that streamline ordering processes for photographers (or their clients), or who offer affiliate programs, will be best positioned to drive new value from this growing segment.
Employees
Total U.S. Industry Segments
14,411
73% | 27% 41%
• Photographic Services is comprised of two segments: portrait studios and commercial photography establishments.
• The total number of photographic service establishments in the U.S. has declined -23% since 2008.
• Between 2008 to 2016, the number of portrait studios has seen a sharp decline, dropping -29%, while commercial photography establishments have dipped just -3% Despite this disparity, portrait studios still account for 73% of photographic service establishments.
62,376 25,562 11%
• While there has been a slight uptick in employment at photographic service establishments over the last two years (up +13% from a 2014 low of 55,427), the long-term employment trend is significant decline, with 2016 down -26% from 2009.
• Much of this decline is specific to the portrait studio photography segment, which is down -30% from 2009.
• Conversely, employment at commercial photography establishments has held steady, up +0.5% from 2009.
PrintStats is a business demographic resource developed by industry experts Dr. Joe Webb, Richard Romano, and economic consulting firm ExpliStats. Launched in 2017, PrintStats provides industry professionals and suppliers with actionable data they can use to estimate market size, identify geographic opportunities, and develop sales plans. The baseline data is derived from the U.S. Census Bureau's 2016 County Business Patterns data series, released in April 2018. PrintStats enhances this data with research and statistical analysis to include industry estimates and forecasts.
PrintStats is available to APTech members at tinyurl.com/aptechprintstats. A sample report covering the U.S. graphic design industry is publicly available at tinyurl.com/printstatsgraphicdesign.
For more information, contact Jason Goodwin, jgoodwin@aptech.org.
- Receipts
Receipts Largest State*
• In 2016, the total number of freelance photographic service entities rose +2.7% to 172,048.
• Since 2008, the number of freelance photographic service entities has increased by 50%
• The top 3 states for these freelancers in 2016 were California (23,817), Texas (13,127), and New York (13,094).
• From 2015 to 2016, 48 states saw an increase in the number of freelancers in photographic services, with Vermont (no change) and Connecticut (-0.9%) being the only exceptions.
• Only 5 states (AK, FL, MS, IA, and CT) saw YoY decreases in the estimated value of freelancers’ photographic service receipts in 2016.
• Across the U.S., 2016 freelancer receipts increased by +4.2% from 2015 and are up +44% since 2008.
• In 2016, D.C. (+15%), Hawaii (+13%), and Colorado (+13%) showed the largest increases in freelancer receipts compared to 2015.
Team Members' Implemented Suggestions
Employee Suggestions
Safety Suggestions
By Doug Rawson
What most people could never imagine about our printing company is how different things looked ten years ago. We’ve gone through a total overhaul. And if you wonder whether it’s scary to totally restructure a functioning business, and do it in ways that take a lot of the control out of the hands of the CEO? Yes, it is.
But I can tell you the choice is a lot easier when it’s the only option you have. Things were grim for us back then. We were struggling with low morale, stagnating sales, and thin margins. We were making the same quality errors again and again. No matter what we tried in sales and marketing, we couldn’t grow revenue. I was working 14-hour days, with a line of people at my office door looking for direction. Everyone was exhausted.
Fast-forward to today, and we have a healthy bottom line — we’ve doubled our sales revenue in the last seven years. And our employees are happy — last year, we were named one of the best workplaces in the Americas. What made the difference for us? A serendipitous and very timely introduction to LEAN manufacturing practices. It dramatically changed the trajectory of our company.
I first heard of LEAN at the 2011 PIA Continuous Improvement Conference where Capt. Michael Abrashoff was the keynote speaker. That’s right — Captain. Graduate of the U.S. Naval Academy, former Commander of the destroyer USS Benfold. What could he tell us about LEAN principles? As it turned out, a lot. This naval officer turned successful businessman authored a book called “It’s Your Ship: Management Techniques for the Best Damned Ship in the Navy.” In the book and his talk, Abrashoff describes how he ran his ship as he would have run a business. He shares the LEAN principles he used successfully — like fostering a shared sense of purpose and seeking the input of everyone involved.
Now, I’m a sales guy. That’s how I got my start in this business. I had no training on how to build a company or how to be a CEO, and I wasn’t in a position to take time off to learn. What Capt. Abrashoff provided was an effective business structure and a practical path towards achieving that structure. It made a lot of sense to me and seemed very achievable. I was won over.
The basic premise of LEAN business practices is straightforward: Identify and eliminate waste wherever you find it. It can be the waste of time, waste of materials, even waste of workers’ energy. It all lowers productivity.
Secondly — and perhaps most importantly — begin implementing waste-reduction changes at the most fundamental levels of the company. In our case, that meant starting with the pressroom. Too often, management tells people how to do their work. But thanks to their natural disconnect from the actual work, this means management is making a lot of assumptions, many of which are probably wrong. But those folks on the floor? They know every detail of our processes and the resulting outcomes. LEAN says, bring them to the table to identify needed improvements and potential efficiencies throughout the entire operation.
I started this company 30 years ago. Based in Los Angeles, Superior Lithographics produces litho labels and top sheets for corrugated box converters and folding cartons. Much of our product is used for food packaging. For the first 23 years, we functioned as a traditional top-down printing company: The executives set goals; middle management implemented directives; and the production teams produced the work.
Our company grew over those years, but the growth wasn’t keeping pace with our objectives or costs. The shrink caused by inflation and the increased costs of materials were eating into our
profits. We tried everything we could think of to correct this — hiring new supervisors, increasing marketing efforts, bringing on more salespeople. Nothing made a discernible difference. We even devised a new commission plan to help generate more sales. But more sales don’t equal greater productivity. In fact, as our sales increased and we brought in more jobs, our shortcomings were exposed. We had poor management practices, and our processes and procedures weren’t scalable. We became firefighters, constantly putting out blazes and never implementing lasting fixes to the underlying problems.
Fortunately, this was about the time I heard Capt. Abrashoff’s talk. The LEAN principles are so simple. As I learned more, I thought, “I can do that!” I returned from that conference and told everyone, “I’ve seen our future, and it is LEAN.”
The most effective LEAN step we’ve taken, the one that has yielded the most impactful results, was our first. I met with each member of our team, all 70 of them at that time, and asked, “If you owned this company, what would you do to improve it?” These conversations exposed a lot of what was wrong but also gave us concrete ideas for how to address these problems.
After the initial conversations, we developed a system that allowed us to continue collecting employee input on an ongoing basis. You could call it an electronic suggestion box. To this day, we encourage all of our employees to contribute ideas they think will improve conditions at the company — no matter how simple, complicated, cheap, or expensive those ideas might be. Think big, we say, because we are committed to making investments in the company.
Most importantly, we started this with a commitment to which we have stayed true: We will at least try every suggestion (unless it poses a safety concern, is unaffordable, or conflicts with our stated values). These aren’t just words; it’s a pledge we have followed since day one.
At the onset, we set up a whiteboard that everyone in the company can see. There we list every idea, the person who proposed it, and the date we received it. The ideas are mounted with magnets, and we move each through our implementation stages: “awaiting approval,” “immediate,” “long-term,” and “completed.” The board provides accountability. It shows everyone that we mean what we say; that we will follow through; and, perhaps most importantly, that their ideas matter.
It was challenging at first to get staff to participate. It took courage for people to propose their ideas to the entire company. But once a few courageous individuals took the leap, many followed.
Initially, the suggestions addressed safety, comfort, and process. Some of them were so simple, I couldn’t believe it — things like installing fans for hot weather or cushioned floor mats in spaces where staff stand for long hours. But it was obvious that the resulting changes were good for our employees, and thus good for our company and, most importantly, our customers. Happy employees are motivated and productive employees. We didn’t need to conduct studies to see it. We saw the change in the morale
around the plant. One employee, someone who is also a veteran, asked if we could hang an American flag. We did (and also hung the California state flag). He was incredibly grateful and still reminds people that this was his suggestion. With most of the proposed ideas, I asked myself why we hadn’t been doing things this way all along.
As we continued, the suggestions moved beyond the basics and started addressing areas like quality control and even sales. Someone suggested changing the flooring in production areas because the white floors showed dirt quickly and didn’t look good when new customers toured the plant. I loved this suggestion because it showed that the staff was becoming invested in the organization, taking pride in how we present ourselves and being aware of how that impacts sales. They were showing a transition from employees to team members.
“While many of the initial ideas represented low-hanging fruit, they opened our eyes to the fact that we needed to make bigger changes. It was no longer good enough to do things as we’d always done them.”
Not everyone pitched in enthusiastically at first, but most came around. In one case, a skeptical pressman eventually contributed a suggestion: to store ink closer to the presses. As it was, the pressmen needed to walk through two rooms to access the ink supplies. We received his idea at 11:00 a.m. and added it to the whiteboard. Soon after, someone headed to the local Home Depot to purchase shelving and set it up only a few steps away from the presses. They finished by 3:00 p.m. We had received his suggestion, acted on it, and solved the problem in four hours. Needless to say, this one reluctant participant became an active believer in our initiative.
While many of the initial ideas represented low-hanging fruit, they opened our eyes to the fact that we also needed to make bigger changes. It was no longer good enough to do things as we’d always done them.
To the contrary, we discovered that a lot of the new ideas were much better than our old practices. Whether it was the positioning of equipment, like mounting a hook to get a charging cable off the floor or relocating a cutter closer to the people who use it most often, these ideas were coming mostly from the production staff, not from management.
This caused a lot of the resistance from middle management. These individuals were concerned about how all the changes would affect them. It was the old, “If I try this system, it’s going to put me out of a job.”
Of course that was not the intention behind the initiative, but it did create a sea change. Ultimately, most of our middle management chose, of
methodology for organizing materials and tools.
their own volition, to leave the company. In the end, this was a good thing. I realized that these legacy employees were not going to take us to the next level. Most had too much invested in keeping things the way they were — though those ways weren’t good for the growth of the company or of our team members.
These departures caused a disruption, but it was short-lived. We sought out and hired new managers who fully support the LEAN system and processes.
Through the early steps of this initiative, we discovered another instance of waste: underdeveloped talent. We realized how little mentorship and training we were providing to our staff. For example, the press operators had never been trained on how to set the press rollers, a regular task. A supervisor had always done it. This was like having a pilot who knew how to fly a plane but had to call in his supervisor to land it. It was that inefficient. We contacted the necessary vendors, who came in
by
“Like everything we’ve done, everyone is a part of this, so everyone benefits We distribute 35 percent of our profits to the worers.”
and ran a 4-hour workshop — two hours in the classroom and two on the floor. Now, every member of our press team is trained and empowered to perform this function.
We also send people outside of the company for training. If someone finds a course they want to take or a conference they want to attend, we encourage them and pay their expenses. We recently sent a pressman to the PIA Color Conference. When he returned, we had him share with the others what he had learned and the contacts he’d made. Next year, someone else gets to go. These costs are an investment in our workforce, which makes them good for the company and our customers.
1,900 and counting
We’ve been at this for seven years now — and recently completed the implementation of our 1,961st staff suggestion. Yes, that’s right: Over one thousand, nine hundred ideas brought to fruition. Every change we’ve made has created an improvement over what we had been doing.
And the business results are impressive. Since December of 2017, we have increased our operating schedule to 24/7. This has reduced our printing press hourly costs by 35 percent. In 2011, we had $14 million in sales. In 2018, we more than doubled that at $30 million.
Like everything we’ve done, everyone is a part of this, so everyone benefits. We distribute 35 percent of our profits to the workers in the form of bonuses. In 2018, Printing Industries of America awarded our company with a “Best of the Best Workplace in the Americas” distinction — an honor we are very proud of.
This is a far cry from our pre-LEAN days. Fortunately for everyone, we took this leap of faith. As a result, our company is thriving, and the people doing the work are better off. They’re better trained, happier, more fulfilled. And if our story serves as an example of a profitable 21st century printing company, I’d like to think that sharing it will help lift others in our industry, too.
To me, those are the results that really matter.
Doug Rawson is the president and CEO of Superior Lithographics, a company he started to create high-quality labels for corrugated boxes to serve a new retail warehouse phenomenon called Price Club, which we now know as Costco. They continue to produce litho labels for corrugated box converters and folding cartons for the food industry. Connect via rawson@leadingprint.org.
Standards. They’re the reason your credit card works almost anywhere in the world (ISO/IEC 7816), or why you can watch the same video on nearly any computer or mobile device (ISO/ EC 23001-10). Standards drive research and new product development, help ensure products are consistent and safe, and grease the wheels of both national and global commerce. In the U.S. alone, there are over 100,000 standards across all industry sectors. For the printing, publishing, and converting industries, three standards organizations — all administered by Association for PRINT Technologies — manage the creation of all national graphic arts standards. Since standards set guidelines (and, sometimes, regulations) for so many areas of your business, it makes sense to be familiar with them and to consider getting involved in developing them. Here, we give you an overview.
The term “standard” is often loosely applied to any agreedupon way of doing things, but not all standards are created equal. “Accredited standards” are developed and adopted under the guidelines of a national or international standards body — like ISO, IEC, ANSI, CGATS, and B65 — using an open consensus process. These standards are publicly available from the respective body. ISO 20690:2018 is an example of an accredited ISO standard for measuring the power consumption of digital printing devices. “Industry specifications” are formalized industry practices, often developed by a group within an industry, but not accredited by a standards body through a formal consensus process — although, some are referenced in accredited standards. SWOP (Specifications for Web Offset Publications) is an example of an industry specification. “De facto standards” are often developed by a single group or company but gain credibility through widespread use. They’re subject to change by the owner of the work without notice and sometimes require licensing fees. The page description language Postscript is an example of a de facto standard.
By definition, a standard is a documented consensus agreement that spells out the required characteristics for products, services, and/or processes. For the printing, publishing, and converting industry, standards support fast, efficient, predictable, and cost-effective processes by:
• Providing uniform, defined procedures and tools that help users produce quality products that meet national and international requirements.
• Facilitating interconnectivity and process integration among systems.
• Enhancing product quality and reliability.
• Increasing distribution efficiency and ease of maintenance.
• Improving health, safety, and environmental protection, including reducing waste.
Accredited standards are the most widely respected and universally adopted type of standard because of the rigorous consensus process under which they are developed. Technical experts in a specific industry create them, and a formal process advances them from industry to national and then international recognition. The International Organization for Standardization (ISO) is the worldwide federation of national standards bodies for all subjects except electrical (which is handled by International Electrotechnical Commission (IEC).) The American National Standards Institute (ANSI) is the sole U.S. representative of ISO. As such, ANSI applies the ISO standardization process to standards developed here. Association for PRINT Technologies is accredited by ANSI to support and administer the activities of two U.S.-based bodies that directly develop standards for the printing, publishing, and converting industries and one that provides representation to ISO. They are:
• Committee for Graphic Arts Technologies Standards (CGATS), which develops standards, either approved or in draft, related to pallet loading of printed materials, metrology, terminology, plates, process control, electronic transmission of publication ads, digital data exchange, color data definition, design workflow for packaging, and ink and color characterization for packaging.
• B65 Committee for Safety Standards, which develops standards for printing presses, bindery, ink making, and other printing equipment, including things like guards, controls and safety devices, symbology, and safe practices.
• US Technical Advisory Group (USTAG) to ISO/TC 130, which provides U.S. representation to the international committee that develops graphic arts standards. ISO/TC 130 covers all phases of the graphic production process from creation to final product. There are 98 published standards under ISO/TC 130 with, as of this writing, another 35 in development.
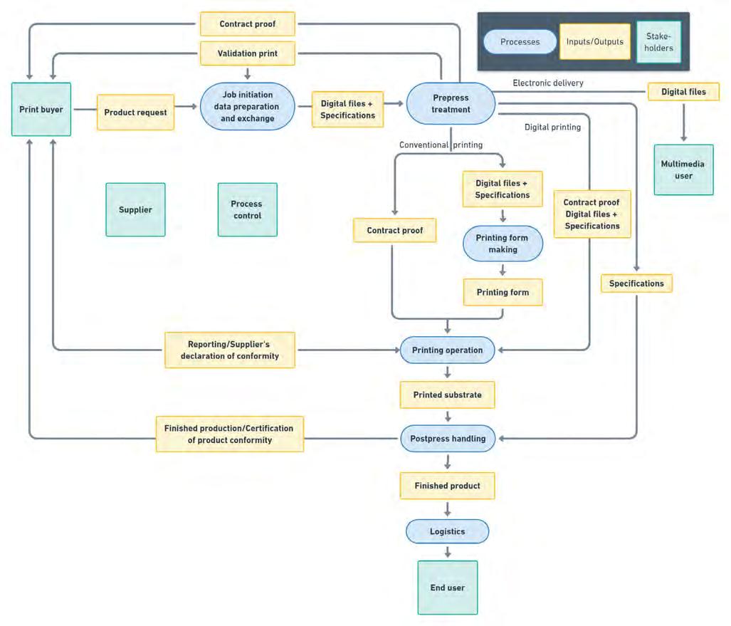
To help organize this extensive list of standards, ISO recently approved a new technical report (TR 19305 Graphic technology Framework for TC 130 standards), organized by graphic production workflow, that lists each ISO/TC 130 standard by process. This transforms an unwieldy list of individual standards into a cogent, visual chart showing how each fits into the workflow (above). The report is expected to publish by Q2 2019 and will be available from the APTech store.
To bring this home, let’s look at a few of the ISO/TC 130 standards that impact one of the stakeholders in the process, the prepress technician:
• ISO 32000-2:2017 (document management) specifies a digital file format (PDF) to exchange and view electronic documents independent of the environment in which they were created. This is an example of a de facto standard, developed by Adobe, that was widely adopted and became an accredited standard when Adobe turned development over to
This chart depicts the graphic production workflow, including the stakeholders (people), processes, inputs, and outputs, as described in ISO technical report TR 19305.
ISO. Today, nearly all files destined for print are supplied in PDF format.
• ISO 3664:2009 (viewing conditions) outlines the minimum criteria for viewing systems for both reflective and transmissive media, such as proofs, prints, and images displayed on color monitors. This standard specifies quality control guides to reduce miscommunication and color reproduction errors.
• ISO 10128:2009 (color management) specifies three methods for press calibration to achieve consistent printed results across devices: 1.) matching of tone value curves, 2.) near-neutral scales, and 3.) CMYK-to-CMYK transformations.
Membership in CGATS, B65 Committee, and U.S. TAG to ISO/TC 130 is open to anyone interested in participating in standards development or observing the process. The committees do much of the work in face-to-face meetings held around the world, supplemented by conference calls, but even those who can’t travel can contribute expertise by reviewing and commenting on documents. Consider getting involved in the development of the standards that have a direct and significant impact on your business.
For more information, contact Debbie Orf, dorf@aptech.org.
By Cheryl Kahanec
Quantum Group — the digital printing, direct mail, and custom communications in the greater Chicago area where I serve — we take ownership not just of the quality printed page, but the actual content on it. In
to make sure that the final product our deliver to their customers is the best and effective it can be, we get involved very early content-creation process — long before words and images are ready to be printed.
“ Let’s dispense with one notion. I’ve had people tell me that automation means having a limited or nonexistent relationship with your clients. People think technology is ‘cold and heartless’ and see automation as some kind of threat. I heartily disagree. ”
As a printer, we have the production capabilities to create, print, and distribute print jobs. But Quantum also has the marketing know-how and technical expertise to help our clients shape and target the messages in their communications. It’s my strong belief that we need to make full use of these capabilities in order to gain — and keep — a competitive edge in this industry.
I have found that there’s only one way to do this: By asking questions. Lots and lots of questions. Of both our customers and ourselves. And only when we are armed with the resulting information can we bring technology and automation to bear in a way that enables everyone to win.
And on that note, let’s dispense with one notion. I’ve had people tell me that automation means having a limited or nonexistent relationship with your clients. People think technology is “cold and heartless” and see automation as some kind of threat. I heartily disagree. Automation helps us increase efficiency, accuracy, and turnaround time, as well as present more options to our customers. Getting them what they need quickly and accurately helps them improve their business. And that wins us better relationships, which in turn helps us become more profitable. The key for us is working with our clients as we develop new technology, rather than rationalizing that something we develop in a vacuum is what’s best for them.
We start and end with our customers — because, as we all know, their success ensures ours, and vice versa. The fact is, we can’t help our customers if we don’t thoroughly understand what they’re hoping to achieve. It’s not enough to know their end game — which is typically wanting their customer to take some kind of action in response to a printed piece. To get to the point where we know enough about a project that we can bring innovative solutions to bear, we ask these kinds of questions about our customer’s print project:
Who does this piece or campaign need to speak to?
How should we talk to these recipients?
What do we say to them?
When do we say it?
How many different ways do we need to say it?
Once we understand these details, we work backwards to find the best way to make them happen — powered by technology.
Let me give you an example. One of Quantum’s clients, a luxury hotel and casino in Las Vegas, wanted to build up their loyalty program with more frequent, personalized communications to members. They had made a significant financial investment in new Customer Relationship Management (CRM) technology but hadn’t been able to leverage the data they had about their loyalty program members. One of their main concerns was accuracy in proofing these mailings. The last thing they wanted was a piece landing in someone’s mailbox with another person’s name on the targeted message. And, they wanted to provide offers that their loyalty members had a high likelihood of using. Once we understood their objectives, we conceived the first iteration of what we call Q Dynamic.
Q Dynamic is a rules-based system that allows our more data-savvy customers to integrate their CRM with a database of templates and images, enabling them to create highly specific and targeted mailing campaigns. Within the system, they can create rules. For example, this customer could decide: If the casino has a male loyalty program member between the age of 40 and 60 who has not visited in 12 months, but spent $5,000 on his last stay, send him an offer with a 30 percent discount off his next stay. For a female loyalty program member who won $1,500 on the blackjack table three months ago, send a mailing with blackjack images and a voucher for $50 at the blackjack table on her next visit. Q Dynamic houses the images, coupons, and textual messages that can be combined in a piece depending on the rules and personas the customer defines. The level of personalization possible is extraordinary. With this resource at its disposal, the hotel and
casino sent over 350,000 pieces of customized direct mail, with 97.2 percent of it landing in the mailboxes of its loyalty program members within three days. Ultimately, the campaign yielded a 20 percent redemption rate — members cashing in on their loyalty rewards. This achieved the customer’s goal and exceeded their expectations.
I said before that we pose questions to our customers, but also to ourselves. Every single time we are faced with a decision — to create a tool, integrate third-party technology, or implement an aspect of automation (and the list goes on), we ask ourselves a set of three critical questions:
Is it going to help the customer achieve their goal? Are they going to be happy with the result? Will it help their customer make a positive buying decision? Will it improve our customer’s business? This is always the first set of questions.
Is it sustainable and scalable? Can we do it again? Can we do it with other clients? Because this is what we’re trying to do with technology and automation — reuse it across multiple applications. And this leads to the paramount question: Is it going to be profitable for us?
If I’ve answered yes to the first two, I’m probably going to answer yes here. Of course “It’s the right thing to do” if it helps meet our customers’ goals faster and more accurately, and helps us do our job more efficiently. If I answer yes to all three questions, in this order, then we do it.
We conceptualized and built the Q Dynamic platform in partnership with this customer to meet their specific needs, but we did it with a clear awareness (confirmed by our three questions) that it would be valuable to other customers as well. Since this pilot project, we have integrated Q Dynamic into the workflow process of over 30 other customers.
by Jessica Pinkous
The staff at Quantum has fully embraced my three-question philosophy. I continuously share it in meetings, emails, and presentations. I held a company-wide town hall and made T-shirts that said, “Proud to be a printer,” on the back, along with the three questions. Guided by these critical questions, we’re all moving in the same direction.
Here’s another example — in this case, of using automation to increase our output speed and efficiency. One of our clients, Circassia Pharmaceuticals, wanted to revamp their marketing efforts around their asthma management drug Tudorza. They had a new marketing team in place, and they needed a partner for the day-to-day challenge of delivering marketing collateral to their sales teams in the field. Their goal was to free up their onsite marketing staff, while providing the sales teams with an easy way to order these materials. The answer had to be efficient and cost-effective. After gaining a thorough understanding of these needs, we developed our Q Compass solution.
Q Compass is a customized web storefront where our clients can order preprinted material or request print-on-demand work with or without personalization. The site allows customers to personalize templates that strictly adhere to their brand rules, allowing the use of approved elements via drop-down menus and style sheets. Certain elements are locked down — say, brand colors and legal copy — and others can be selected from approved options — like text, images, and background colors. Think of it like InDesign with training wheels. Behind the curtain, that order is converted into an automated print job that moves through Quantum’s plant with minimum possible human touches.
The Q Compass storefront can be used for simple applications, such as ordering pre-printed
“Last year, we reached 10 percent growth. This year, we'll hit 15 percent. My goal is to double the size of the company within five yars. ”
materials, to more complex tasks like creating customized branded material in real time. The solution, which Quantum deployed in just six weeks, enabled Circassia to reduce waste and cut costs while ensuring optimal quality for their collateral. Now their sales teams in the field can have brandapproved materials delivered in just three days, while the creative and marketing staff stays focused on other initiatives.
By asking ourselves, “Is it good for the customer?” and “Is it good for our company?,” our team was able to implement technology in a way that produced game-changing results for our customer and enhanced our relationship with them. We then customized the Q Compass solution for another
customer, pharmaceutical company BioDelivery Sciences International (BDSI). After one year of working with Quantum, BDSI reduced their materials production and management cost by 13 percent.
We also provide truly custom integrations. We work our customers to take their digital images or pages, their name and address data, and other information about an order (the so-called “metadata”) and create massive mailings built on rules. The latest of these was a 700,000-piece mailing that printed and mailed in less than 40 hours from the time we received the first byte of data.
As printers, we’re judged on different things today than we were in the past. We’re providing a more rounded service, and automation enables that. It allows us to be more nimble and efficient, and most importantly, it gives our customers more options. If you think about these examples, there are so many moving parts. To manage these manually would take forever. Automation helps us do it — to produce, as we say, “one of millions, not millions of one.” We can produce a million different pieces that all have some level of personalization on them, wherein each one is meant for one individual. Automation is the only way you can do that efficiently.
And then there’s internal use of automation for process improvement — and that also benefits our customers. In the manufacturing environment, by nature of the beast, automation enables us to improve something we’re already doing. So if I take something that is moved from one process to another by hand and I can find a way to do that without touching it, I have an immediate improvement. I’ve eliminated a step that can cause a mistake. And I’m now doing two functions concurrently instead of two functions consecutively. That’s automation.
We’re always on the lookout for ways to automate. Right now, we’re working to solve a challenge for a customer that wants to utilize a barcode on a photocentric mailpiece without detracting from it. So we went out and found software that will create an invisible barcode. We presented it to the customer, who saw it as a great solution, but we didn’t stop
there. We showed it to our sales reps, who believed they’d have other interested customers. What we’re discovering now is that our customers have more uses for this technology than we expected. Meanwhile, I’m looking at ways to use it internally for job processing, to improve the way we track costs and quality assurance. We’re developing things like this every day. It’s exciting.
Asking probing questions — and then acting on what we find — is a simple but highly effective approach that’s helping our clients save money and be more effective. It’s also helping Quantum grow. We reached our best-ever monthly sales number in October 2018. And then we beat that number in November 2018.
Ten years ago, like almost everybody else in the industry, our company was impacted by the economic recession. But over the last several years, we’ve achieved consistent, incremental growth. Last year, we reached 10 percent growth. This year, we’ll hit 15 percent. We’re doing well enough on
“ Asking probing questions is a simple but highly effective approach that’s helping our clients save money and be more effective. It’s also helping Quantum grow. ”
an annualized basis that I see double-digit growth going forward. My goal is to double the size of the company within five years. In an environment where five percent growth is better than average, we’re proud of these numbers and the work we've put in to achieve them.
Late in 2018, we picked up a new customer in a win that affirmed our efforts and approach. A major retail photo décor company signed on with us, even though we had made our pitch late in their decision-making process. Our innovative use of technology and automation, combined with our business philosophy, proved to be the deciding factors. This was clear during the company’s tour of our plant, where their questions zeroed in on our approach to customer relationships and the way we empower our staff to make the right decisions at all levels of the company. The CEO later shared with me that this is exactly what he and his team were looking for in a partner. It was a great way to start the new year.
Cheryl Kahanec is CEO of Quantum Group, in suburban Chicago. She has more than 35 years of experience in the print and marketing communications industry. Connect via kahanec@leadingprint.org.
By Mark J. Nuzzaco, Esq., and Hamilton Davison
Out-of-state sellers have long been levying state sales tax on online transactions. However, the law governing the imposition of such a tax changed following the June 2018 South Dakota v. Wayfair Inc. (S. Ct. 2080; 201 L. Ed. 2d 403) U.S. Supreme Court decision. This ruling established a new basis for the payment and collection of sales taxes on interstate internet transactions by buyers and sellers, including print service providers (PSPs), their suppliers, and their customers. The decision does not affect the Internet Tax Freedom Act, which prohibits taxing access to the internet itself.
For decades, online sellers had to collect a state’s sales tax only if they had a physical presence in that state, per the 1967 National Bellas Hess v. Department of Revenue Supreme Court decision (386 U.S. 753), reaffirmed in the 1992 Quill v. North Dakota case (504 U. S. 298). The thinking was that compelling outof-state online sellers to collect sales tax placed a harmful burden on interstate commerce. But over time, 31 states came to impose tax on internet sales by eroding the definition of “physical presence” so much so that, by 2018, state sales taxes were being collected on about half of all e-commerce, principally goods from Amazon and the largest e-sellers.
In Wayfair, the Supreme Court replaced its “physical presence” requirement for imposing a state’s sales tax on interstate internet transactions with what have come to be called “Wayfair factors.” These are features of the
South Dakota sales tax law that the Court cited as protecting interstate commerce from being impeded. The Wayfair factors are: 1.) exemption from sales tax for small sales volumes, 2.) prohibitions on taxing past transactions, 3.) single, state-level tax administration, 4.) a simple tax rate structure, 5.) uniform definitions and rules, and 6.) immunity from compliance penalties for sellers who use state-provided tax collection software.
In Wayfair’s wake, states are now enacting and enforcing sale tax laws similar to but not always the same as South Dakota’s. This growing variety of state sales tax laws, some of which fail to adequately incorporate the Wayfair factors, is increasing the complexity of tax compliance and adversely affecting remote sellers. This might move Congress to enact uniform national standards for state sales tax laws, but attempts at this have failed in the past. For now, it is imperative that PSPs, their suppliers, and their customers closely follow changing sales tax rules to know when they must collect state sales tax on interstate internet transactions.
This content is informational and not legal or accounting advice. Contact Mark J. Nuzzaco, Esq., mjnuzzaco@gmail.com, or Hamilton Davison (president & executive director, American Catalog Mailers Association), hdavison@catalogmailers.org.
• SCOTUSblog: South Dakota v. Wayfair Inc. – tinyurl.com/ ScotusBlogWayfair
• “Supreme Court Decides Wayfair Online Sales Tax Case” – tinyurl. com/CourtDecidesWayfair
• “What Does the Wayfair Decision Really Mean for States, Businesses, and Consumers?” – tinyurl.com/ WayfairMeaning
• “Supreme Court’s Wayfair Decision: How States and Sellers Are Reacting to New Sales Tax Rules” – tinyurl.com/WayfairReactions
• “U.S. Supreme Court Overturns Quill” – tinyurl.com/WayfairSaltAlert
A package is a more than just a container for a product. It’s an essential element of a brand’s identity. For brand owners, keeping the signature design elements of their brands consistent throughout the packaging supply chain is mission critical. For large Consumer Products Companies (CPCs) that print packages all over the globe, this task is especially challenging.
With variation between suppliers — in materials, environment, and processes — many CPCs develop their own custom specifications for supply chain partners in order to maintain brand consistency. This forces the packaging printer to follow different sets of rules (and sometimes, workflows) for each CPC it serves. This isn’t an efficient or cost-effective way to operate. The fact is, it’s possible for everyone in the packaging supply chain to achieve consistent product using a common methodology based not on custom processes but on best practices and ISO standards.
This is the work of the Brand Owner Council (BOC). Administered by Association for PRINT Technologies, the BOC launched in January of 2017 as a forum for brand owners to meet and discuss solutions to issues of concern in the packaging industry. Its members include some of the world’s largest CPCs, including 3M, Barilla, Coca-Cola, Diageo, Johnson & Johnson, KimberlyClark, The Kraft Heinz Company, P&G, Pepsico, Petsmart, and Snyder’s Lance. The Council’s mission is:
• To provide a forum for a brand owners (users) group to discuss and develop best practices that will align their business partners with a common methodology to deliver consistent
design intent on packaging.
• To empower brand owners to contribute to the development of standards that improve communication across their suppliers.
• To benefit printers and measurement equipment manufacturers (saving them time and resources) by providing requirements and evaluation criteria spelled out in a common fashion by their customers (CPCs).
The BOC’s first product, released in the fall of 2017, is a set of guidelines, a schema, that brand owners can provide to their supply chains specifying proper viewing conditions; instrument calibration and verification; and defined, repeatable workflows. The schema is based on the developing international technical report ISO/PRF TR 19303-1: “Graphic Technology — Guidelines for Schema Writers — Part 1: Package Printing.” It lists requirements and expectations for each member of the package printing supply chain, including brand owners, designers, prepress (premedia), printers, and converters.
As an example, the schema recommends that a design/comp house has the following operating conditions:
• Viewing conditions compliant with ISO 3664:2009
• Metrology instruments compliant with ISO 13655:2009 (specific aperture, optics, and Delta E settings)
• Software compliant with raster/vector format
• Proofing or design prints compliant with ISO 12647-7 contract proofs or -8 design prints
• File Format PDF/X-4 2010 (ISO 15390-7) with images raw or TIFF with aim profile embedded
• Files preflighted with Ghent Workgroup 2015 or later packaging specifications
• Defined SOP for processes
The schema also includes recommendations that related standards don’t address, such as suggested frequency for updating devices like spectrophotometers and human vision testing for those responsible for assessing color. With its clearly defined roles and responsibilities, the schema can not only protect brands but also assist printing companies and CPCs by providing one clearly defined set of expectations. Ultimately, the result is a best-in-class resource that provides alignment for the brand owner’s supply chain. You can find the schema at printtechnologies.org/schema.
For more information, contact Debbie Orf, dorf@aptech.org.
• U.S. Total Industrial Production during the 12 months through November was up 4.0% from the same period a year ago. All three major segments of the industrial economy (Total Manufacturing, Electric and Gas Utilities, and Total Mining) are expanding; however, U.S. Total Manufacturing Production, the largest, slowed in its pace of growth in the most recent month of data.
• Industrial Production will rise through the first half of this year at a slowing pace. Production will then decline into early 2020. With the industrial sector near the peak of the business cycle, firms closely tied to U.S. Industrial Production should not plan for growth rates to rise much above current levels.
• While we are not expecting a severe recession during this time, cut costs where possible to preserve margins. Build up your reserves of cash now so you are prepared to invest during the recessionary period, ahead of expected growth through much of 2020 and 2021.
• Several of the leading indicators suggest an imminent transition to a slowing growth trend for Industrial Production.
• Decline in the Purchasing Managers Index supports expectations for slowing growth in Production through at least the third quarter of this year.
• However, the U.S. Leading Indicator suggests that accelerating growth into the second quarter of the year is possible.
Manufacturing
• Total Manufacturing Production was up 2.6% in November, from a year ago.
• Contraction is likely through much of the Manufacturing sector this year.
• Nondefense New Orders were up 6.7% in November, from a year ago.
• Defense New Orders were up 13.8%.
• Both sectors will slow in their rates of growth during the next few quarters, with contraction expected in the Nondefense sector by the end of 2019.
• Retail Sales were up 5.2% in November, from a year ago.
• Retail Sales will rise in 2019, but the pace of rise will slow through much of this time.
• Consumer Prices will rise at a diminishing rate in 2019, which will contribute to slowing the pace of growth for Retail Sales.
This data is excerpted from the APTech Advisor, a quarterly report produced in conjunction with the Institute for Trend Research (ITR). APTech offers a top-level report to all members and a detailed report to members that participate in our market data program. Visit tinyurl.com/aptechadvisor.
We’re connecting original equipment manufacturers and print service providers through our new online community forum
To access the community forum, become a member of the Association for PRINT Technologies. Discover new ways to engage and interact with your peers. When the community is connected, the industry wins!
To learn more, visit
• 80+ Engaging Industry-Leading Education Sessions • High-Impact Networking Opportunities, Including the Celebrate PRINT! Opening Reception • RED HOT Technologies and Exhibit Hall TechWalk Tours • The Proven Platform to Engage the Printing Community