BRADFORD SCHOOL CUENTA PÚBLICA 2023

Page 1

2023

El año 2023 lo recordaremos como un año complejo, donde fue necesario remirar nuestros procesos, focalizándonos en la prevención y apoyo a nuestra comunidad, especialmente desde el área de Formación y Convivencia; así como también, poner el énfasis en nuestra gestión como educadores y responsables de la formación integral de nuestros estudiantes a través de los valores que nos identifican como Bradford.

Esta nueva edición de la cuenta pública permite conectar de manera global y comprender las diferentes acciones que se ejecutaron en las distintas áreas durante el 2023 , las cuales tuvieron como norte el cumplimiento del Plan Estratégico 2019-2023.

MENSAJE RECTORA

En esa misma línea y con el objeto de contar con una visión de las proyecciones futuras de Bradford a mediano y largo plazo, es que el Equipo Directivo en conjunto con un asesor externo, elaboro el Master Plan Grow 2024 el que fue aprobado por la Asamblea de socios, con miras a un desarrollo progresivo académico, administrativo, de recursos humanos e infraestructura el que se ira implementando a través de Planes Estratégicos a 5 años.

En el ámbito deportivo, lanzamos el nuevo Sports Programme cuyo objetivo es desarrollar en nuestros estudiantes la motivación y participación deportiva aportando a su desarrollo personal y valórico, integración, perseverancia, trabajo en equipo, superación de los límites y autodisciplina.

Desde el área académica, se trabajó en la implementación de las “Claves de la Clase Bradford”, consecuencia de un modelo pedagógico que responde a la diversidad de aprendizajes, modelo que se implementa a través de planificaciones y metodologías que consideran estrategias y recursos variados aportando a la construcción

de clases motivadoras y desafiantes, , siendo el profesor un guia y mediador activo, incentivando a los estudiantes a ser protagonistas de su propio aprendizaje.

Desde el foco de la mejora continua, durante el 2023 se realizó una exhaustiva revisión y actualización de acuerdo con la normativa Ministerial vigente de los Protocolos y Reglamentos del colegio a cargo una consultora externa especializada. Hoy contamos con herramientas que nos permiten regular y fomentar una sana y buena convivencia dentro de nuestra comunidad estudiantil.

Asimismo, realizamos diversas inversiones en infraestructura y tecnología para asegurar que nuestros estudiantes cuenten con los recursos necesarios para su desarrollo académico.

Antes de finalizar esta introducción, quiero agradecer el compromiso del Centro de Padres por el trabajo realizado de manera conjunta mensualmente, con el objetivo de ir dando respuesta y solución a diversas temáticas que permitieron facilitar la comunicación con los apoderados. Así mismo agradecer el respaldo, trabajo y confianza del Directorio de la Corporación para la consecución de los objetivos planteados para el año 2023.

Finalmente, agradezco a cada una de las familias por la confianza depositada en nuestro Proyecto Educativo y los invito a seguir trabajando juntos en el desarrollo y formación integral de sus hijos e hijas y en la construcción de una comunidad honesta, responsable, empática y respetuosa.

02
2023
Patricia Neira Everard Rectora Bradford Patricia Neira Everard

NUESTRO COLEGIO

2023

NUESTRA MISIÓN

NUESTRO COLEGIO

Bradford School es un colegio particular, coeducacional, laico y bilingüe, y que está inserto en el sistema educacional chileno. Es reconocido por el Misterio de Educación mediante decreto Nº 1586 del año 1961, como cooperador de la Función Educativa del Estado.

Fundado en 1954 bajo el nombre de Breamar School; posteriormente, en 1981 se funda la Corporación Educacional Luis Pasteur, institución sin fines de lucro, constituida por todos los padres del colegio que quieran integrarla.

El año 1988 el nombre del colegio cambió a Bradford School y la corporación cambió a Corporación Eduacional Bradford, la cual está regida por la Asamblea de Socios, delegando Formar - en conjunto con las familiaspersonas integrales, amparados en un modelo educativo laico, bilingüe, acogedor, de excelencia académica y amor al deporte, e insertos en un entorno globalizado y multicultural.

PERFIL DEL ALUMNO BRADFORD

Somos una familia y nos cuidamos.

NUESTRA VISIÓN

Formar a jóvenes plenos e íntegros, preparados para enfrentar un mundo cambiante.

El colegio orquesta una sinfonía de instrumentos únicos.

ALUMNO

periódicamente parte de sus facultades a sus miembros, que integran el Directorio.

El currículo combina el oficial del Mineduc con programas propios basados en las exigencias del bilingüismo y del Bachillerato Internacional. Como colegio laico está abierto a acoger familias con diferentes credos e ideologías; respeta las convicciones de sus alumnos y estimula una educación sustentada en el respeto, la tolerancia, la libertad de conciencia y la igualdad.

Bradford School es miembro de la Asociación de Colegios Británicos en Chile (ABSCH), del International Baccalaureate (IB) y de la FIDE (Federación de Instituciones de Educación Particular).

VISIÓN

Tiene una visión de vida amplia y global. Es respetuoso y tolerante de la diversidad de ideas y opiniones.

IDIOMA

Es bilingüe y consciente de las diversas oportunidades que esto le otorga.

VALORES

Es valóricamente consecuente, íntegro, leal, honesto, responsable y justo.

SOCIAL

Es alegre, cordial, solidario y empático con el prójimo, consciente de la existencia de otras realidades sociales y culturales.

INNOVACIÓN

Es innovador, con pensamiento crítico, analítico y dispuesto a proponer sus ideas con argumentos fundados.

COMPETENCIAS

Dispuesto a desarrollar todo su potencial en ámbitos académicos, artísticos y deportivos.

ESPÍRITU

Embajador permanente de los valores Bradford School.

FAMILIA ARMONÍA
FAITH AND CONFIDENCE
04 2023

COMUNIDAD BRADFORD

02 2023
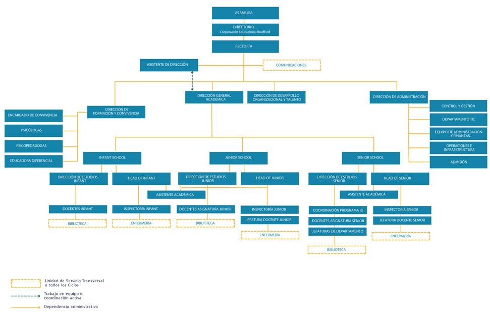
ORGANIGRAMA

GROW 2040

Durante el 2023, el Colegio trabajó, de acuerdo con los lineamientos entregados por la Corporación, en la definición y elaboración del Master Plan, proyecto que guiará nuestro trabajo desde las áreas académicas, recursos humanos e infraestructura durante los próximos años. El propósito de este Plan es gestionar nuevas capacidades que vayan en concordancia con la misión y visión y de esa forma potenciar al máximo las distintas habilidades de nuestros estudiantes.

Grow 2040 es un proyecto ambicioso que cuenta con cinco objetivos estratégicos definidos a partir de un análisis que revisó nuestras fortalezas, oportunidades, debilidades y amenazas, y cuyos resultados permitieron identificar las áreas y planes de acción tendientes a lograr las metas propuestas. De esta visión, derivarán cada cinco años, los Planes Estratégicos compuestos con metas concretas que nos darán la oportunidad de dar un salto en el desarrollo futuro del Colegio.

06 2023

OBJETIVO ESTRATÉGICO 1:

REVISAR LA FORMA JURÍDICA INSTITUCIONAL

Revisar la actual forma jurídica de la Institución con el objeto de tener una organización eficiente, con estamentos claros y bien definidos, y con personas idóneas en las posiciones claves que le aseguren una sustentabilidad en el largo plazo a la institución.

OBJETIVO ESTRATÉGICO 2:

IMPLEMENTAR EL PROCESO DE PLANIFICACIÓN

ESTRATÉGICA 2024-2027

Implementar una cultura de gestión basada en la planificación a mediano y largo plazo, con objetivos claros y específicos, que amplíe la visión de futuro y los horizontes de ejecución de los proyectos, y que contribuya al proceso de toma de decisiones.

El proceso incluirá la revisión permanente de los resultados, con el objeto de medir los avances en el logro de los fines institucionales definidos para cada área de la organización.

OBJETIVO ESTRATÉGICO 3:

ROBUSTECER LA ESTRUCTURA

ORGANIZACIONAL

Revisar la actual estructura organizacional y la planificación de cada área de la institución, complementando los planes y programas de las áreas existentes (Académica, Personas, Formación y Convivencia, entre otras) y creando las nuevas áreas que se requieran.

07 2023

OBJETIVO ESTRATÉGICO 4:

RESOLVER SITUACIÓN INFRAESTRUCTURA

Resolver la situación de la infraestructura física de la institución para darle solución a la actual situación de estrechez, desmedro e incertidumbre, y proveer de espacios físicos adecuados para el desarrollo de los planes y programas de todas las áreas de la institución.

OBJETIVO ESTRATÉGICO 5: EQUILIBRAR SITUACIÓN FINANCIERA

Robustecer la actual situación financiera de la institución con el objeto de lograr una situación sustentable en el largo plazo que provea de los recursos necesarios para el desarrollo del proyecto educativo.

OBJETIVOS ESTRATÉGICOS Y PROCESOS PRIORIZADOS

En concordancia con nuestro Plan Estratégico 2019-2023, durante el año pasado se trabajó en la última parte de los objetivos priorizados definidos a consecuencia de la pandemia:

• Mejorar la gestión en el núcleo pedagógico del colegio

• Desarrollar sostenidamente capacidades de los colaboradores

• Alinear a la comunidad con base en una cultura proaprendizaje

PROCESOS

• Mejorar la calidad de la educación y de los aprendizajes

• Establecer cuánto y qué han aprendido del currículo y planificación

• Contar con pruebas estandarizadas, mediciones externas y nuevas certificaciones

• Desarrollar un Modelo propio pedagógico

• Trabajar en función de datos, la cultura de la gestión por datos

• Crear un ambiente favorable para el aprendizaje

• Gestión de la diversidad

• Gestión de entrevistas y reuniones con apoderados

08
2023

NUESTRA COMUNIDAD BRADFORD

Cuando nuestro objetivo es la educación, formación y desarrollo de niños, niñas y jóvenes, tenemos el desafío de movernos en un ambiente caracterizado por la constante búsqueda, adaptación, mejora continua e innovación del conocimiento, estando a la vanguardia de las metodologías del aprendizaje que se requieren.

Asimismo, este ambiente debe caracterizarse también por ser un espacio que entregue confianza, libertad, seguridad, y contención para que, junto al saber, se puedan formar alumnos íntegros, seguros de sí mismos, empáticos y abiertos al mundo.

Para que esto sea posible, tenemos que estar en una misma dirección, todos juntos. Eso es a lo que hemos llamado Comunidad.

“Contigo, Más Comunidad, Más Bradford” fue nuestra campaña 2023, oportunidad en la que generamos diferentes instancias, tanto académicas como de formación, para potenciar e instalar los Valores que nos representan como lo son el Respeto, Responsabilidad, Empatía y Honestidad.

09 2023

02 ÁREA ACADÉMICA

2023

ÁREA ACADÉMICA

Con el objetivo de entregar herramientas y contenidos necesarios para que nuestros estudiantes obtengan una mejora en sus procesos de aprendizajes, el área Académica ha mantenido su foco en diseñar estrategias para el logro de su misión.

Por lo anterior, para asegurar las mejores oportunidades educativas para todos los alumnos es necesario contar con la información objetiva que permita demostrar cuánto han aprendido los estudiantes, de acuerdo con el currículo y planificación realizada.

Los resultados de aprendizaje, medidos en forma confiable y válido nos sirven como base para el diseño y rediseño de los programas educativos; para los procesos de mejora escolar y para que familias cuenten con más información sobre el desempeño de sus hijos.

Las diferentes pruebas externas estandarizadas en las asignaturas de lenguaje, matemática e inglés han sido un insumo para identificar buenas prácticas y mejorar la calidad de los procesos de aprendizaje, sus resultados y la gestión educacional a nivel macro y micro.

A partir de la planificación estratégica, el área Académica priorizó dos objetivos y sobre estos se diseñaron objetivos específicos y planes de acción.

OBJETIVO ESTRATÉGICO OBJETIVO ESPECÍFICO

Mejorar la Gestión de Aula

Mejorar la gestión en el núcleo pedagógico del colegio

Alinear a la comunidad con base en una cultura pro-aprendizaje.

Lograr la Planificación y ejecución de la enseñanza lectiva

Mejorar Evaluación y análisis de los aprendizajes

Desarrollar compromiso de colaboradores

Gestionar la cultura (sello colegio)

2023
PLANES DE ACCIÓN 11

PLANES DE ACCIÓN

PLAN DE ACCIÓN 1: INSTALACIÓN DEL MODELO PEDAGÓGICO BRADFORD

Objetivo: Establecer un Modelo Pedagógico que determine las directrices del proceso educativo para lograr los procesos de aprendizaje de nuestros alumnos.

Durante el 2023 comenzó la implementación de prácticas asociadas al nuevo modelo, incorporación de estrategias para aplicar en la sala de clases, planificación colaborativa y talleres de transferencia, cuyo objetivo fue que los docentes se apropiaran del concepto Clase Bradford. Los principales temas abordados fueron:

• El alumno como protagonista de su propio aprendizaje.

• El profesor es un guía y mediador activo.

• La planificación incluye diversidad de estrategias y recursos.

• Actividades desafiantes y motivadoras.

02 2023
12

PLAN DE ACCIÓN 2: MEJORA EN LAS ÁREAS DE LENGUAJE E INGLÉS

Objetivo: Establecer mejoras en las áreas de Lenguaje e Inglés.

Para el logro de este objetivo, desde el año 2022 el área Académica estableció la aplicación de la prueba SEPA y la incorporación -por primera vez- de la evaluaciones externas de Cambridge KET y PET, con el objetivo de certificar los aprendizajes en la asignatura de Inglés. Lo anterior se suma a las ya vigentes como FCE (IIº medio) y IB (IVº medio).

Sistema de evaluación externa de la Universidad Católica que tiene como objetivo medir el progreso del aprendizaje en Lenguaje y Matemática.

Esto permite contar con información objetiva del progreso individual y respecto a sus pares ( curso o nivel ) siendo las evaluaciones comparables entre años y niveles consecutivos.( sistema de anclaje).

Con esta información, los equipos pedagógicos y equipo directivo puedan tomar decisiones basadas tanto en el rendimiento actual de un alumno como en su desempeño histórico.

El año 2023 se aplicó por segundo año esta prueba a todos los estudiantes de 1º básico a IIº medio; por lo que es posible apreciar la evolución de los niveles en Lenguaje y Matemáticas.

A partir de los resultados, el instrumento permite conocer el progreso o cambio en el aprendizaje que experimenta un mismo estudiante o grupo de estudiantes en el tiempo de un año a otro.

02
UC 2023 13
SEPA

EVOLUCIÓN APRENDIZAJE 2022-2023

A partir de estos resultados el área Académica analiza los factores pedagógicos y de gestión que influyan en un progreso alto (respecto de la muestra de referencia) en los aprendizajes, de modo de adoptar y transferir en otros niveles y/o asignaturas. En tanto que en aquellos progresos que son menores, es posible identificar las áreas y habilidades más descendidas y de esa forma implementar estrategias de mejora.

Nivel

2º BÁSICO

2º BÁSICO

3º BÁSICO

3º BÁSICO

4º BÁSICO

4º BÁSICO

5º BÁSICO

5º BÁSICO

6º BÁSICO

6º BÁSICO

7º BÁSICO

7º BÁSICO

8º BÁSICO

8º BÁSICO

I

Asignatura

LENGUAJE

MATEMÁTICA

LENGUAJE

MATEMÁTICA

LENGUAJE

MATEMÁTICA

LENGUAJE

MATEMÁTICA

LENGUAJE

MATEMÁTICA

LENGUAJE

MATEMÁTICA

LENGUAJE

MATEMÁTICA

LENGUAJE

MATEMÁTICA

LENGUAJE MATEMÁTICA

02
MEDIO I MEDIO II MEDIO II MEDIO
Progreso Promedio 202223 (Puntos) Bradford 65 42 39 35 23 26 -1 10 18 20 23 25 23 11 21 25 24 21 Progreso Promedio 202223 (Puntos) Colegios Particulares Pagados 36 38 25 31 21 30 12 19 14 16 8 10 17 16 13 20 13 18 2023 14 Fuente: MIDE UC

INGLÉS

Dando continuidad a lo iniciado el 2022 en lo relativo a las certificaciones internacionales de Cambridge, PET Y KET, durante el año pasado, los estudiantes de 5º y 8º básico realizaron MOCK Exams (simulaciones) de ambas pruebas. Los resultados fueron analizados por el equipo de docentes para definir estrategias de aprendizaje que apunten a mejorar los niveles de logro , teniendo como fin último la certificación de nuestros estudiantes.

El Key English Test (KET) es un examen que consta de tres componentes. Estos componentes son: una prueba de comprensión lectora y producción escrita, una prueba de comprensión auditiva, y una prueba de expresión oral. Los alumnos que aprueben dicho examen certifican tener un nivel B1 o B2 (dependiendo del puntaje que obtengan en dicho examen).

77,64% de los Alumnos de 5º básico aprobaron el KET

02
15 2023

El Preliminary English Test (PET) es un examen que consta de cuatro componentes: una prueba de comprensión lectora, una de producción escrita, una de comprensión auditiva, y una de producción oral. Los alumnos que aprueban dicho examen certifican tener un nivel A2 o B1 (dependiendo del puntaje que obtengan en dicho examen).

El 88,37% de los alumnos aprobaron el PET

FCE (Cambridge First Certificate) evalúa las cuatro destrezas: comprensión oral, comprensión de lectura, expresión escrita y expresión oral. Los estudiantes de IIº medio rindieron este examen y al compararlo con el año 2022, mejoró el porcentaje de aprobación en un 10%.

74,68% de los alumnos que rindieron el examen aprobaron el FCE.

*El resto de los alumnos no reprueban el examen, sino que quedan en un nivel más bajo.

02 16 2023

PLANES DE ACCIÓN 3 Y 4: CAMBIO DE CONVOCATORIA DE EXÁMENES IB A MAYO Y FORMULACIÓN DE NUEVOS PLANES Y PROGRAMAS PROPIOS.

Objetivo: Lograr un proceso de articulación curricular en todas las asignaturas y generar nuevos planes en las asignaturas que lo requieran.

PROGRAMA DEL BACHILLERATO INTERNACIONAL

El cambio de convocatoria para mayo tiene como principal objetivo lograr aumentar el número de alumnos que cursa y rinde Diploma dando espacio para la preparación de otros exámenes que condicionan opciones universitarias durante el segundo semestre de IVº medio.

A partir de la reorganización de la malla curricular de educación media, el 2023, IIº medio inició su primer año del IB, de modo de poder rendir en mayo 2025 las evaluaciones finales.

Asignatura

Diploma

Inglés

Lenguaje

Economía Hl

Ecoomía Sl

Politica Global

Historia Hl

Psicología Sl

Biologia Hl

Biologia Sl

Quimica Sl

Cronograma de cambio de convocatoria

Tec, Diseño Sl

Matemáticas Sl

Música Sl

Artes Hl

Artes Sl

Monografía

Resultados 2023

2023 2024 2025 1° Medio elección elección elección 2° Medio año 1 DP año 1 DP año 1 DP 3° Medio año 1 DP año 2 DP año 2 DP 4° Medio año 2 DP año 2 DP
Tok Nº alumnos que rindieron pruebas 10 74 10 6 1 3 3 4 3 1 6 1 12 2 4 3 10 10 Porcentaje de aprobación 50% 98,6% 100% 66,6% 100% 100% 100% 25% 33,3% 0% 16,6% 0% 16,6% 50% 75% 66,6% 100% 100% 02 17
2023

ARTICULACIÓN Y PLANES PROPIOS

Con el objetivo de mejorar los aprendizajes de los estudiantes, se continuó con la articulación curricular e interdisciplinaria por asignatura, así como también la articulación curricular en enseñanza básica y transición a media.

Respecto a la innovación pedagógica, el Ministerio de Educación aprobó el Plan Propio de Inglés de 1° básico a 8° básico, el cual se ajusta a los requerimientos curriculares definidos. Por otra parte, el plan de Iº a IVº medio fue reformulado

debido al inicio del IB en II medio y la incorporación de Lengua A (L&L) como opción para los alumnos desde II medio.

Otro de los cambios relevantes en materia curricular es el avance en el programa alternativo a Religión que involucra un continuo en básica y media; con los talleres de Filosofía para niños entre 1° y 4° básico; Ética y Valores entre 5° y 8° básico y Religiones del Mundo en 1° medio.

PLAN DE ACCIÓN 5: MEJORA EN RESULTADOS PRUEBAS

ESTANDARIZADAS: SIMCE/PAES

SIMCE

Los resultados recibidos de la prueba SIMCE 2023 (Sistema de Medición de la Calidad Educacional) que realizaron en noviembre recién pasado nuestros alumnos de 4° básico y II° medio, nos reafirman el camino que estamos trabajando en nuestra metodología y calidad de enseñanza y formación. Pero, al mismo tiempo, ayudan a tener mayor claridad de aquellas áreas académicas que requiera mayor apoyo, para seguir fortaleciendo y desarrollando aún más las habilidades de nuestros estudiantes.

Cabe recordar que estas pruebas están a cargo del organismo público “Agencia de Calidad de la Educación” y evalúa los conocimientos y habilidades de Comprensión de Lectura y Matemática, siendo una importante oportunidad para que evaluemos los aprendizajes de los alumnos/as y generar acciones a trabajar en base a sus resultados.

02 18
2023

RESUMEN GENERAL RESULTADOS SIMCE 2023

Lenguaje

4° básico

Matemática

4° básico

Lenguaje

II° medio

Matemática

II° medio

2023 02 19
Evolución puntaje
2016 314 2017 305 2018 316 2019 310 2020 310 RESULTADOS SIMCE: Evolución
2016 312 2017 304 2018 307 2022 300 2023 298
SIMCE:
Lenguaje 4° Basico
puntaje Matematica 4° Basico
Bradford 2023 310 298 302 325 GSE Similar 302 292 286 323 Bradford 2022 310 300 279 338
4° básico 2023

SIMCE: DIMENSIONES DE CADA INDICADOR

Autoestima académica y motivación escolar

- Autopercepción y autovaloración académica

- Motivación escolar

Clima de convivencia escolar

- Ambiente de respeto

- Ambiente organizado

- Ambiente seguro

SIMCE: Autoestima académica-Motivación escolar 4° Básico

Participación y formación ciudadana

- Sentido de pertenencia

- Participación

- Vida democrática

Hábitos de vida saludable

- Hábitos de autocuidado

- Hábitos alimenticios

- Hábitos de vida activa

Escala de valoración entre 0 a 100 nivel de logro

Puntaje GSE : 73

- Diferencia con establecimientos del mismo GSE: +3 puntos (similar).

- La tendencia es al alta.

- Los programas de orientación aplicados a través de los Profesores jefes han generado mejora.

2023 02
2016 78 2017 77 2018 75 2022 71 2023 76

RESULTADOS SIMCE: Clima Convivencia escolar 4° Básico

Puntaje GSE : 76

- Diferencia con establecimientos del mismo GSE: +4 puntos (similar).

- Es el puntaje más alto obtenido en comparación con los 4 años anteriores.

- La mejora es atribuible al incentivo de un ambiente de respeto y de mayor valoración al cumplimiento de las normas del Colegio.

RESULTADOS SIMCE:

Participación y formación ciudadana 4° Básico

Puntaje GSE : 78

- Diferencia con establecimientos del mismo GSE: 3 puntos (similar).

- Hubo una mejora significativa de 7 puntos con respecto al año anterior, derivada de las actividades realizadas durante el año donde se promueve el espíritu de colaboración.

RESULTADOS SIMCE:

Hábitos de vida vida saludable 4° Básico

Puntaje GSE : 69

- Diferencia con establecimientos del mismo GSE: -3 puntos (similar).

- Se requiere implementar estrategias a nivel Colegio que permitan mejorar este indicador en colaboración con el Departamento de Educación Física.

2023 02 21
2016 76 2017 78 2018 78 2022 76 2023 80
2016 82 2017 83 2018 78 2022 74 2023 81
2016 77 2017 79 2018 75 2022 69 2023 66

II° medio 2023

RESULTADOS SIMCE: Evolución puntaje Lenguaje II° Medio

RESULTADOS SIMCE: Evolución puntaje Matemática II° Medio

- Colegio se sitúa 16 puntos sobre la media del GSE (286).

- Es el puntaje más alto obtenido en comparación con los 4 años anteriores.

- Es el resultado de las acciones desarrolladas a través de los Talleres y de la buena disposición de los estudiantes de la generación que demuestran altas expectativas.

- Diferencia con GSE de 2 puntos.

- El descenso se puede atribuir a factores internos que se relacionan con la carga académica de los cursos de IIº Medio por cambio de convocatoria.

RESULTADOS

- Un punto más abajo que mismo grupo GSE.

- Se requiere establecer acciones desde el área de Formación y Académica que colaboren con el desarrollo de la autoestima y motivación escolar puesto que impacta positivamente en los aprendizajes y el clima de convivencia escolar.

- Se hace indispensable la necesidad de la detección temprana de las dificultades de aprendizaje y socioafectivas en pro de la motivación y la autoestima.

2023 22
2016 276 2017 278 2018 286 2022 279 2023 302
2016 337 2017 334 2018 337 2022 338 2023 325
SIMCE: Autoestima académica-Motivación escolar II° Medio 2016 75 2017 74 2018 73 2022 75 2023 74

RESULTADOS SIMCE:

- Dos puntos más abajo que mismo grupo GSE, sin embargo, se recupera logro del 2018.

- La mejora es por el refuerzo permanente al respeto por el otro y por la aplicación de las normas establecidas y por la progresiva instalación de procedimientos y rutinas que facilitan el desarrollo de la actividad pedagógica.

RESULTADOS SIMCE:

Participación y formación ciudadana II° Medio

- Cinco puntos más abajo que mismo grupo GSE, aunque como Colegio sube 4 puntos.

- Los planes de orientación y Formación Ciudadana serán un aporte para la mejora de estos resultados.

RESULTADOS SIMCE:

Puntaje GSE: 68

- La diferencia con los establecimientos del mismo GSE es de menos dos puntos lo cual no es significativo.

- Es el indicador más descendido y el aumento de la actividad deportiva debiera ser un elemento de mejora.

2023 23
Clima Convivencia Escolar escolar II° Medio 2016 79 2017 76 2018 77 2022 75 2023 77
2016 78 2017 75 2018 76 2022 72 2023 76
Hábitos de Vida saludable II° Medio 2016 77 2017 79 2018 75 2022 69 2023 66

PAES

81 estudiantes de la Generación 2023 rindieron la Prueba de Admisión a la Educación Superior. Hay que destacar a los cuatros estudiantes que obtuvieron puntaje máximo en la prueba M1 y más del 20% de la generación logró un promedio por sobre los 900 puntos entre CL-M1.

Distribución por puntajes : Total alumnos

• Comprensión Lectora: rindieron 81 alumnos de los cuales 12 obtienen puntajes sobre 850 puntos lo que representa un 14%. Sobre 800 puntos en Competencia lectora se situaron 19 alumnos.

• En Competencia matemática rindieron 81 alumnos y 36 lograron puntajes sobre 850 (45%) y sobre 800 un total de 44 lo que representa un 55%.

• PROCESO ADMISION 2024: PROMEDIO AMBAS PRUEBAS 764.

• Del total de estudiantes que rindieron la PAES, 71 postularon a entidades de educación superior.

• Del 46,5% (33) de alumnos que quedaron en su primera opción de carrera, 52% (17) quedó en la carrera y universidad de primera opción. 19,7 que quedaron en lista de espera en las carreras de su primera opción.

• Un 14,1% que optó por ingresar a bachillerato o college relacionado con la carrera de su preferencia.

Promedio Pruebas Específicas

2023
02
624,5 613,1 M2 614,3 556 Ciencias 664,5 624,6 2023 2024
Historia
Comprensión lectora 3% 100-400 401-550 1% 28% 37% 12% Competencia matemática 5% 0% 17% 22% 36% 551-700 700-850 851-1000
HISTORIA M2 CIENCIAS TOTAL, ALUMNOS RINDIERON 2024 45 51 46 SOBRE 800 2024 4 2 4

PLAN DE ACCIÓN 6: GESTIÓN DE LA CULTURA

Objetivo: Sistematizar actividades que promuevan los vínculos de los estudiantes con el colegio generado comunidad.

Se destaca el foco de la gestión de la cultura 2023 en función de la consolidación de los valores promovidos por nuestro colegio, junto con el trabajo comprometido y profesional de cada departamento, involucrando a todos los ciclos.

Actividades:

• Welcome new students

• 100 Days of School

• Día de las Matemáticas

• Book Week

• Great Britain Week

• Festival del Arte y la Voz

• Feria de Ciencias

• Día de la Chilenidad

• Semana de Colegio

• Expo IB

• Concurso Microcuentos

• Flower Ceremony

• Jeans Day Teletón

• Feria de Ciudadanía

• Olimpiadas de Economía

• Expo Theory of Knowledge IB

2023
02 25

INDICADORES ACADÉMICOS

generales por ciclo

INDICADORES POR CICLO

Durante el 2023, el colegio promedió un 94% de asistencia. Los cursos con mejor índice fueron los II°, III° y IV° medios.

2023
2022 Infant Junior Senior 6,6 6,4 6,2 2023 6,5 6,3 6,1 Promedios
26

ASSOCIATION OF BRITISH SCHOOLS (ABSCH)

La Asociación de Colegios Británicos de Chile es una asociación de colegios bilingües con objetivos educacionales similares, que fomenta las buenas prácticas educacionales y una interacción constructiva entre los alumnos de los diversos colegios miembros, a través de eventos académicos, deportivos y culturales. Asimismo, promueve el perfeccionamiento profesional de sus docentes en forma sistemática y permanente.

Esta entidad reúne a 22 colegios británicos del país con objetivos educacionales similares, promoviendo el encuentro en actividades culturales y deportivas entre los jóvenes.

Durante el 2023 Bradford participó 11 actividades académicas en Santiago, Curicó y Viña del Mar con estudiantes de Junior y Senior School. Asimismo, fuimos anfitriones del Encuentro de Física y para los alumnos de Infant, organizamos Technology Event, Math Event y Kinder Fun.

Es importante destacar a la Delegación de Ajedrez por su participación en el Chess Day 2023 del ABSCH que tuvo lugar en la ciudad de Viña del Mar en St. Peter’s School, así como también en los distintos campeonatos de regiones en los que participaron nuestros estudiantes.

Por su parte, en Sports, participamos en torneos, festivales y bilaterales organizados por los colegios del ABSCH, tanto dentro de la región Metropolitana como fuera de ella.

The Cultural/Curricular Programme for Pupils

Event

Writing Competition

Encuentro de Ensayo

Matemática e Ingenio

Encuentro de Informática

Encuentro de Biología

Debate in English

Encuentro Creativo

Senior Music Event

Desafío Física

Encuentro de C. Sociales

Chess day

Encuentro de Tecnología

Encuentro de Química

Venue

Redland School

Orchard College

The Mackay School

The Wenlock School

St Margaret´s

Santiago College

St Margaret’s

Dunalastair LC

Bradford School

Dunalastair VN

St Peter´s

The Grange School

The Grange School

2023
02

NUEVO PROGRAMA DE DEPORTES

En el contexto del Master Plan Grow 2040, durante el 2023 se definió y presentó el nuevo Programa de Deportes cuyas principales características son:

• Aumento de horas de deporte semanales.

• Mayores opciones y diversificación de las prácticas deportivas.

• Foco en masificar la cantidad de alumnos en torneos, competencias y actividades interescolares.

• Ocupar la práctica deportiva como una herramienta de formación de valores y hábitos saludables en la comunidad.

Si bien, la total implementación comenzará el 2024, hacia el segundo semestre del año pasado, el Departamento de Deportes y Educación Física comenzó a implementar los principales cambios que este nuevo enfoque significará para nuestros jóvenes, como el aumento de participación en distintas competencias deportivas además de las convocadas por el ABSCH.

PHYSICAL EDUCATION

A partir del 2024, en la hora de Educación Física los alumnos practicarán las disciplinas de Gimnasia Artística y Atletismo, además del trabajo curricular correspondiente a las directrices del Ministerio de Educación. Éstas serán actividades transversales en el transcurso del ciclo lectivo.

SPORTS

• Desde el 2024, se reforzarán los deportes ancla de los Colegios ABSCH: Rugby y Hockey sobre césped.

• Para ello, se impartirá exclusivamente en la hora de Sport, Rugby (masculino) y Hockey sobre césped (femenino) en los cursos de 1º a 6º Básico.

• Desde 7º a IV Medio, los alumnos elegirán su deporte, el cual van a desarrollar en clases en forma anual. Éstos son, Rugby (masculino), Hockey sobre Césped (femenino), Volleyball (masculino y femenino), Fútbol (masculino y femenino) y Atletismo (masculino y femenino).

2023
28

GIRAS DEPORTIVAS Y SALIDAS PEDAGÓGICAS

El objetivo es entregar a nuestros estudiantes experiencias de aprendizaje fuera de la sala de clases, donde sean capaces de desarrollar y consolidar habilidades y competencias, tales como el trabajo en equipo, capacidad de reflexión, responsabilidad, empatía, autonomía e integración de conocimiento, desde una perspectiva enfocada en la formación pedagógica y vivencial.

Por lo anterior, estos viajes se han ordenado a partir de dos orientaciones: Giras Progresivas nacionales e internacionales, orientadas a cursos completos; y Giras de Especialización, dirigidas a grupos de alumnos en relación con sus intereses.

Durante el 2023 se realizó la Gira a UK, en la que participaron 28 estudiantes de 8º básico, quienes, junto a tres docentes, pudieron recorrer durante 20 días lugares de Inglaterra y Escocia.

En tanto que los alumnos de 5º básico viajaron junto a profesores de Deportes hasta Picarquín, VII región, para desarrollar distintas habilidades como el trabajo en equipo, autonomía y empatía.

Por primera vez, jóvenes de 6° Básico fueron parte de una experiencia educativa en Los Pellines, en la que, en compañía de sus profesores jefes, participaron de instancias que promueven activamente el trabajo en equipo y la colaboración entre la generación. Durante su viaje, mediante diversas actividades grupales pudieron fomentar la interacción y el compañerismo. Además, participaron también de espacios de reflexión y diálogo para que los niños y niñas puedan expresar sus opiniones, aprendan a escuchar a los demás y tengan herramientas de resolución de conflictos de manera constructiva.

2023
02

GIRAS PROGRESIVAS

Que acompañan el proceso formativo de los estudiantes.

NIVEL

5º Básico

6º Básico

8º Básico

DESTINO

Picarquín (Nacional)

Pellines (Nacional)

Inglaterra (Internacional)

PERIODICIDAD

Todos los años

Todos los años

Todos los años

GIRAS DE ESPECIALIZACIÓN

Definidas como experiencias educativas preparatorias, con objetivos más concretos referidos a asignaturas y procesos de aprendizaje.

NIVEL

DESTINO

Buenos Aires (Deportiva)

Internacional

Interasignaturas

Programa Bachillerato

Internacional

Sudáfrica u otro país

PERIODICIDAD

Todos los años

Todos los años

Año por medio

30
III
I Medio
Medio III y IV Medio
2023

VINCULACIÓN CON EL MEDIO

Ilustre Municipalidad de Vitacura:

• Torneo de Debate Interescolar de Vitacura: obtuvimos el 3er lugar. Felicitamos a los jóvenes que se prepararon durante semanas para dar lo mejor en esta competencia.

• Líderes Secundarios de Vitacura: participaron los integrantes del Centro de Alumnos, cuyo objetivo fue potenciar la formación ciudadana en la comunidad escolar. Se invitó a los jóvenes a ser ciudadanos activos dentro de la sociedad y las comunidades de las cuales son partes, fomentando una participación crítica, responsable y respetuosa.

Feria Científica Nacional Juvenil: por segundo año consecutivo fuimos representados por estudiantes de II Medio para participar en la 52º Feria Científica Nacional Juvenil organizada por el Museo Nacional de Historia Natural.

Durante tres días, presentaron sus trabajos de investigación representando al colegio guiados por profesores de Ciencias, demostrando su motivación y conocimiento de cada tema.

Reconocemos el 3º lugar obtenido por dos de nuestros estudiantes, quienes de un total de sobre 70 proyectos de investigación, tuvieron que exponer y defender sus proyectos frente a una comisión evaluadora.

Centro de Investigación e Innovación

Biomédica de la Universidad de los Andes:

Durante el 2023 se retomó la colaboración entre la Universidad de los Los Andes y Bradford School que busca que nuestros y nuestras estudiantes de enseñanza media tengan la oportunidad de vincularse directamente en un ambiente científico de alto rendimiento, teniendo acceso a los laboratorios del CIIB, además de tener la orientación apropiada del equipo del centro de investigación para que logren vivir la experiencia en el desarrollo práctico del método científico orientado hacia el área investigación biomédica.

2023
31

DESAFÍOS 2024

Trabajo constante en proyectos.

3° y 4° básico: inicio metodología de trabajo en proyectos.

Programación 2025 (cambio convocatoria IB a mayo).

Instalar práctica de planificación de evaluaciones y posterior análisis.

Aumentar % de aprobación en KET, PET y FCE.

Mantener estándares académicos y exigencia.

32 2023

03 ÁREA FORMACIÓN Y CONVIVENCIA

2023

ÁREA FORMACIÓN Y CONVIVENCIA

Uno de los pilares de nuestro colegio es educar niños, niñas y jóvenes íntegros, capaces de poner en práctica los valores que nos sustentan: respeto, empatía, honestidad y responsabilidad; es por esto que las distintas iniciativas tienen como foco acoger, acompañar y potenciar la formación de nuestros alumnos.

El año 2023 fue particularmente complejo en el área socioemocional y como comunidad fue necesario redefinir las prioridades y enfocar los esfuerzos para fortalecer el buen clima escolar al interior de nuestra Comunidad.

Todas las acciones desarrolladas desde el Área de Formación y Convivencia son una tarea que no se agota en el trabajo que haga directamente el colegio con sus alumnos. Muy por el contrario, se necesita el importante y necesario involucramiento de todos los apoderados.

34 2023

PREVENCIÓN

Durante el año 2023 el énfasis fue aumentar el número de intervenciones por ciclos, las cuales son entendidas como todas aquellas acciones de ciclo o curso en particular, que tienen como objetivo prevenir conductas que puedan afectar la convivencia de la comunidad. En promedio, el número de intervenciones mensuales durante el año pasado fue de 61; mientras que el 2022 fue de 30 al mes. Lo anterior, se suma al programa de orientación anual que establece el área.

Áreas abordadas en las intervenciones según ciclo que corresponda:

• Crecimiento personal

• Bienestar y autocuidado

• Autogestión y mentalidad de crecimiento

• Prevención del suicidio

• Pertenencia

• Empatía y comunicación

• Relaciones interpersonales

• Aceptación de la diversidad

• Resolución de conflictos

N° total de intervenciones 2023/2022

Marzo Abril Mayo 94 79 83 N° Total 2023 2022 35 35 55 Junio Julio Agosto 72 30 78 76 20 36 Septiembre Octubre Noviembre 38 69 58 39 31 35 Diciembre 9 4 2023 35

Es importante destacar la incorporación de nuevas metodologías de intervención, como los “Miércoles de Educación Socioemocional”, obras de teatro, actividades lúdicas, actividades entre padres e hijos y temáticas basadas en el bienestar. Asimismo, continuaron las instancias de trabajo a partir del Modelo Islandés (reconocido programa de Prevención Comunitaria que busca cuidar y proteger a la población menor de 18 años a través de una aproximación holística de la realidad y entorno inmediato de los jóvenes).

La respuesta tanto de los estudiantes como de sus padres fue positiva, de acuerdo con las evaluaciones realizadas posterior a los encuentros.

Por otra parte, y para complementar las acciones de prevención, el 2023 se implementó el Programa de Alfabetización Digital Escolar (PADE) de Educomlab, plataforma online cuyo objetivo es educar, guiar y fomentar en los estudiantes un uso seguro y balanceado de las tecnologías, internet y redes sociales, aprovechando los beneficios que pueden entregar, pero disminuyendo los riesgos asociados que conllevan.

Las diferentes acciones que se han estado realizando en el área de prevención, se encuentran cada vez más coordinadas entre los tres ciclos del colegio (Infant, Junior y Senior) instalándose así una cultura Bradford para la prevención.

36
2023

POSVENCIÓN

Como Colegio y Comunidad nos vimos enfrentados a un triste acontecimiento a inicios de julio 2023, por lo que se implementaron diferentes acciones de contención para la comunidad escolar. Es importante destacar que lo vivido generó un punto de inflexión que obligó a mirar en profundidad y revisar nuestros procesos internos.

En ese sentido, todo el equipo de profesionales del área de Formación, asesorados por un grupo de psiquiatras y psicólogos expertos en salud mental infanto-juvenil y con experiencia en el apoyo de problemáticas de ánimo, ansiedad y experiencias traumáticas, planificaron acciones para contener, evaluar, psicoeducar y acompañar a nuestros alumnos/as, apoderados/as y docentes.

Acciones realizadas

• Disponibilidad de canales de comunicación: contacto telefónico 24 horas, WhatsApp y correos electrónicos.

• Charlas psicoeducacionales exclusivas para apoderados/as sobre prevención de crisis adolescente, de acuerdo con el ciclo.

• Jornadas de trabajo y charlas para estudiantes y docentes.

• Atención y seguimiento personalizado a estudiantes de mayor vulnerabilidad socioemocional.

• Sugerencias de contención y acompañamiento para los adultos con hijos adolescentes.

Cómo lograr eficiencia en el manejo de crisis

PRESENCIA Y COORDINACIÓN ENTRE LOS

37 2023
RAPIDEZ EN LA RESPUESTA LIDERAZGO Facilitador de procesos EQUIPOS COMUNIDAD EFICIENCIA EN EL MANEJO DE LA CRISIS

NECESIDADES EDUCATIVAS ESPECIALES TRANSITORIAS

Los niños, niñas y jóvenes con Necesidades Educativas Especiales Transitorias (NEET), son aquellas que requieren determinados apoyos y atenciones específicas asociadas a aspectos socioemocionales. La situación de salud mental en los jóvenes es crítica a nivel de sociedad, por lo que constantemente se están realizando grandes esfuerzos de coordinación interna para el logro de avances en los alumnos que están interferidos.

El 2023 en el contexto de crisis vivida a fines del primer semestre generó un impacto socioemocional en la comunidad escolar, así como el aumento de la detección y derivación de profesores y apoderados con especialistas; además de una mayor búsqueda de ayuda por parte de los alumnos con los profesionales del área, son algunas de las causas del aumento de casos durante el año pasado.

Distribución N° de casos por ciclo 2023

Marzo Abril Mayo Junio Julio Agosto Septiembre Octubre Noviembre Diciembre

38
2023
Infant Junior Senior

INCLUSIÓN

Para el 2023 el área de Inclusión continuó fortaleciendo el desarrollo de una cultura inclusiva al interior de la Comunidad Bradford, a través de prácticas orientadas a ofrecer una respuesta educativa pertinente y relevante para todos los estudiantes y sus familias, en el marco de valores como el respeto, la tolerancia, autonomía y esfuerzo, en coherencia con los valores institucionales.

A partir de los distintos objetivos de la Coordinación de Inclusión, se establecieron diversas estrategias y acciones para concretarlos.

1) Socializar con todos los integrantes de la Comunidad Bradford los aspectos y alcances del proyecto de inclusión.

2) Entregar orientación, herramientas y apoyo al equipo docente para que fortalezcan sus prácticas pedagógicas, para hacerlas cada vez más inclusivas y tendientes a la diversidad, mediante la implementación del Panel de Anticipación, modo de trabajo para un aprendizaje más efectivo de estudiantes con NEEP.

3) Entregar acompañamiento y apoyo a estudiantes que presenten necesidades educativas especiales de carácter transitorio y permanente, ofreciendo medidas de apoyo específicas que les permitan acceder, participar y progresar en sus aprendizajes.

4) Incrementar y fortalecer redes de apoyo externas, mediante la comunicación y articulación con Centro de la Discapacidad de Vitacura.

39
2023

CONVIVENCIA ESCOLAR

Uno de los principales desafíos del área de Convivencia Escolar durante el 2023 fue trabajar en la consecución por hacer del colegio un espacio seguro y realizar las acciones tendientes a que los distintos equipos se involucren en las situaciones de convivencia escolar.

Por otra parte, durante el 2023 trabajamos en conjunto con un equipo de asesores externos quienes nos acompañaron en la revisión y actualización de todos nuestros protocolos y en especial el RICE, lo que nos permite contar hoy con un Reglamento Interno de Convivencia Escolar y protocolos de acuerdo con las nuevas exigencias ministeriales y necesidades de nuestros estudiantes

La definición de la política de no uso de celular en el colegio para todos los estudiantes hasta IV Medio incluido, también fue parte de las medidas adoptadas para beneficiar la buena convivencia, respeto y apoyo entre quienes son parte de la comunidad.

40

Asimismo, los delegados de Convivencia, grupo de apoderadas y apoderados de las directivas de todos los cursos participaron activamente de la importancia de su rol para nuestra comunidad y de esa forma sumar esfuerzos y continuar vinculándonos para hacer cada día mejor nuestra labor, en conjunto Familias y Colegio.

De manera interna, los líderes de convivencia (BSCL), que tiene por finalidad potenciar en la comunidad la proactividad de todos los

integrantes, haciéndolos conscientes de las propias dinámicas, apoyando la construcción de una Comunidad colaborativa, a través de la capacitación de los diferentes estamentos.

En ese sentido un grupo de 25 estudiantes participó en las Olimpiadas del Bienestar Escolar Emocional de EducomLab, con la temática “El Poder de la Bondad: ¿Qué se recibe cuando se da?”. En esta instancia pudieron poner en práctica colaborar con el resto para crecer.

La ya tradicional Feria del Buen Trato tuvo como objetivo principal potenciar la sana convivencia en nuestra comunidad. Con una serie de actividades el equipo de Líderes de Convivencia logró llevar alegría y buen trato a sus compañeras y compañeros, promoviendo las relaciones positivas.

41 2023

DESAFÍOS 2024

Desarrollar e implementar el Programa de Desarrollo Personal.

Fortalecer la gestión de convivencia escolar y generar actividades que fomenten la participación activa de todos los integrantes de la comunidad.

Potenciar sentido de pertenencia en los alumnos.

Incorporar plataformas de medición en área de convivencia.

Potenciar el trabajo con Delegados de Convivencia Instalar el programa “Creciendo en Comunidad” para apoderados.

Capacitar comunidad, generando prácticas inclusivas.

Gestionar el Programa de Liderazgo Escolar, permitiendo instalar las buenas prácticas de convivencia y formación de nuestros alumnos como agentes de cambio.

Instalar estrategias para fortalecer factores protectores personales y familiares.

Aumentar la capacidad de detección en alumnos de riesgo.

42 2023

ÁREA DESARROLLO ORGANIZACIONAL Y TALENTO

04
2023

DESARROLLO ORGANIZACIONAL Y TALENTO

Creada en el año 2020, la Dirección de Desarrollo Organizacional y Talentos, tiene como objetivo implementar un modelo de gestión de personas que comprenda las políticas, reglamentos y normas que regulan los procesos de conformación de dotación de personal, la administración de los diferentes procesos de recursos humanos, en forma coherente con los objetivos del colegio. Entre esos procesos destacan los de análisis y definición de cargos, reclutamiento y selección, inducción, compensaciones y beneficios del

personal, el perfeccionamiento y desarrollo, gestión de clima y los procesos de evaluación de desempeño, todos tendientes al mejoramiento de los trabajadores.

Teniendo como hoja de ruta el Plan Estratégico 2020-2023, el trabajo de la Dirección de Desarrollo Organizacional y Talentos se enmarca en apoyar el cumplimiento de los objetivos estratégicos que tienen relación con el Núcleo Pedagógico; Desarrollo de Capacidades en los trabajadores, que

permitan favorecer el proceso de enseñanzaaprendizaje; y Desarrollo de la Cultura, siendo crítico en este objetivo, el Desarrollo de Compromiso por parte de los trabajadores hacia la organización y su quehacer.

44 2023

MEJORAMIENTO EN LA GESTIÓN DE PERSONAS

OBJETIVO GENERAL

Diseñar e implementar un Sistema de Gestión de Personas, que permita alinear, bajo un enfoque integrado y coherente, los procesos de recursos humanos con los objetivos estratégicos del colegio, contribuyendo al mejoramiento continuo del desempeño de los trabajadores, a su motivación y al desarrollo constante de las competencias requeridas por el colegio.

PERFECCIONAMIENTO Y

DESARROLLO

A partir de una detección de necesidades, el 2023 se elaboró un plan anual de capacitación que tuvo como foco entregar herramientas para la ejecución de la labor docente o para una mejor adecuación a los distintos cargos dentro del colegio.

En términos acumulados el 2023 concentró 1.182 inscritos versus los años 2022 y 2021 con 1.255 y 1.241, respectivamente (-5% y -4%). Esta disminución muestra la necesidad de mantener una gestión permanente de capacitación, la cual tuvo una pausa hacia el 2° semestre con motivo del proceso de Negociación Colectiva.

Total inscritos por mes

45
INSCRITOS 300 250 200 150 100 50 0 4 0 1 Año 2023 Año 2022 Año 2021 ENERO 133 100 285 FEBRERO 133 136 67 MARZO 240 269 137 ABRIL 93 52 112 MAYO 182 168 144 JUNIO 118 0 35 JULIO 167 138 182 AGOSTO 21 94 88 SEPTIEMBRE 76 128 52 OCTUBRE 0 6 37 NOVIEMBRE 15 164 101 DICIEMBRE 2023

GESTIÓN DEL DESEMPEÑO

Por segundo año consecutivo de implementación de un sistema on line para medir la gestión del desempeño, el 2023 se logró introducir la medición de objetivos cuantitativos y competencias que tienen que ver con aspectos valóricos y actitudinales que resultan relevantes para la organización.

Esta medición es una herramienta de gestión para el colegio, las jefaturas y colaboradores, que actúa como guía y elemento de retroalimentación en relación con las tareas, metas y comportamientos esperados en los trabajadores, de acuerdo con estándares o perfiles definidos. En este sentido, el énfasis se establece en la posibilidad de administrar el desempeño de los trabajadores, orientándolo hacia los objetivos del colegio y brindando espacios de crecimiento mediante planes de acción acordados y monitoreados en cada instancia del proceso.

PROMOCIÓN Y DESARROLLO

La promoción existe de manera tácita, pues el colegio tiene implementado un esquema de reclutamiento interno, de análisis caso a caso, que promueve el desarrollo profesional del personal vinculado al colegio, con desempeño destacado y de un perfil idóneo al cargo que se busca proveer. Cuando se busca una posición de jefatura se privilegia la promoción interna del personal, no obstante, es un hecho que el colegio debe reforzar la formalidad de este proceso.

DISTRIBUCIÓN DE LOS COLABORADORES SEGÚN CATEGORÍA DE DESEMPEÑO

Distribución de los Evaluados I y II Semestre

NEGOCIACIÓN COLECTIVA

Durante seis semanas se extendió el proceso de negociación colectiva mediante el cual el colegio se relacionó con el sindicato, con el objetivo de establecer condiciones comunes de trabajo y de remuneración por un tiempo determinado, para los trabajadores que forman parte de la organización sindical.

Por amplia mayoría fue aprobada la propuesta presentada por la Corporación lo cual se traduce en un nuevo contrato colectivo por los próximos tres años. Durante este periodo se realizaron diversas reuniones donde las partes expusieron sus posturas y necesidades, teniendo como base la búsqueda del diálogo, priorizando el bienestar de todos los integrantes de la comunidad y la sostenibilidad a largo plazo del colegio.

46
2023
Destacado 4% I Sem II Sem 1% Competente En Desarrollo Inicial 61% 79% 34% 20% 1% 0%

DESAFÍOS 2024

En lo inmediato, para el 2024 los desafíos se dirigirán a:

Reingeniería Sistema Evaluación Desempeño

Medicación Clima Laboral y Plan Mejoramiento

Plan de Salud Mental

Transformación Digital: Firma electrónica, Vacaciones y permisos, Gestión de Ingresos

Programa Reconocimiento

Factores Higiénicos: Medición puesto trabajo (estándar)

Brecha Normativa: Inclusión y Factores PsicoSociales

47 2023

ÁREA DE ADMINISTRACIÓN

05
2023

ACCIONES DESARROLLADAS EN 2023

Durante el año 2023, el área de Administración avanzó en sus diferentes

áreas en el proceso de modernización y actualización para facilitar la gestión del colegio, equilibrando costos para alcanzar, por primera vez en cuatro años, un resultado equilibrado con generación de excedentes, para poder reinvertir en el mejoramiento y desarrollo del proyecto educativo.

En línea con el desarrollo del proyecto de Masterplan Grow2040, se han realizado mejoras al modelo y procesos de presupuestación y gestión contable, para poder hacer un mejor proceso de planificación y luego de seguimiento de la ejecución de las distintas iniciativas que la componen.

Se desarrollaron iniciativas para reducir los gastos asociados a la prestación de servicios de recaudación para medios electrónicos y mejorando la disponibilidad de recursos.

Se continuó la labor iniciada el 2022 para realizar ajustes en los distintos servicios contratados, ampliar la base de proveedores de servicio con que cuenta el colegio, incluyendo el desarrollo de una plataforma que nos permita incrementar la base de prestadores de servicio registradas. En esta línea, el proceso de cotizaciones y compras ha sido

optimizado, de modo de optar por condiciones más convenientes y compensar el efecto de aumento de costos generalizado por inflación acumulada. Para apoyar de buena forma el mayor nivel de apertura de las instalaciones del colegio, se ha reforzado los distintos servicios que permitan al colegio entregar acceso a las dependencias del colegio en óptimas condiciones.

En forma constante, el área de Operaciones ha realizado la mantención preventiva de las instalaciones, junto con el mejoramiento de algunas dependencias del colegio, de acuerdo con requerimientos y en línea con el plan establecido de mejoras en regularización de infraestructura.

Durante 2023, se implementó un proceso de inventario de todos los activos del colegio, en conjunto con el área de TIC, los que han quedado registrados en una aplicación dispuesta para

estos fines, con código de barras. Esto ha tenido impacto directo también en la modernización en el registro de los distintos productos que se tienen en bodega.

También en este período, el equipo de finanzas trabajó en conjunto con el equipo de nuestra empresa auditora en implementar las mejoras sugeridas tanto por el comité revisor de cuentas como por la carta de control interno del informe de auditoría 2022. Se implementaron numerosas iniciativas que permitan mejorar la información entregada a los socios de la corporación.

49
2023

ÁREA TIC 2023

Durante el 2023 se realizó una reestructuración del área de TIC, lo que significó redefinir el rol que esta área desempeña en la gestión de apoyo a las actividades del colegio y en el desarrollo del Masterplan Grow2040. Además, se realizó un ajuste de funciones que debe desempeñar el equipo para atender una cartera robusta de proyectos definidos a corto y mediano plazo.

Para potenciar el desarrollo del proyecto pedagógico, se está trabajando en la generación de una cartera de más de 15 iniciativas que significan la modernización tecnológica necesaria para el correcto desarrollo de las labores de soporte en el día a día.

50

DESAFÍOS 2024

Implementar un ERP para las distintas áreas del colegio, dando solución al desarrollo de las estructuras de soporte.

Apoyar e integrar, de acuerdo con los requerimientos planteados desde el área académica, los elementos que permitan cumplir de buena forma con el proyecto pedagógico, balanceando el mantenimiento de niveles de equilibrio presupuestario necesarios y potenciando el desarrollo de los proyectos integrados en Masterplan Grow2040.

En 2024 y sujeto a las autorizaciones municipales necesarias, se espera poder desarrollar las distintas obras que en primer término permitan al colegio completar el proceso de homologación de infraestructura, junto con el proceso de modernización de infraestructura que está planificado para desarrollar en un plazo de 36 meses permitir al colegio cumplir con una serie de mejoramientos que significará un salto de calidad importante para el colegio.

En el área de Operaciones, el foco continuará estando en el aumento de disponibilidad de instalaciones para la comunidad, el uso eficiente de recursos y el mejoramiento en las condiciones operativas de la infraestructura existente.

Potenciar la gestión del área de Admisión, transformándola en un área de relacionamiento con la comunidad con permitiendo un mayor acercamiento a nuestra comunidad y el relacionamiento con las nuevas familias que postulan al Bradford.

51
2023
BRADFORD SCHOOL www.bradford.cl

Turn static files into dynamic content formats.

Create a flipbook
Issuu converts static files into: digital portfolios, online yearbooks, online catalogs, digital photo albums and more. Sign up and create your flipbook.