Cineteca Nacional: Archivo fílmico amateur y construcción de memorias colectivas (VI Concurso)

Page 1

ARCHIVO FÍLMICO AMATEUR Y CONSTRUCCIÓN DE MEMORIAS COLECTIVAS: 1 Archivo fílmico amateur y construcción de memorias colectivas: análisis de registros familiares desde una perspectiva estético-política (Chile. 1920-1980) Autores de la investigación: Milena Gallardo Villegas Natalia Morales Barrientos Mayo 2022

VI Concurso de Promoción del Archivo de la Cineteca Nacional de Chile

Archivo fílmico amateur y construcción de memorias colectivas: análisis de registros familiares desde una perspectiva estético-política (Chile. 1920-1980)

Autores de la investigación: Milena Gallardo Villegas Natalia Morales Barrientos Mayo 2022

ARCHIVO FÍLMICO AMATEUR Y CONSTRUCCIÓN DE MEMORIAS COLECTIVAS: ANÁLISIS DE REGISTROS

FAMILIARES DESDE UNA PERSPECTIVA ESTÉTICOPOLÍTICA (CHILE. 1920-1980).

AUTORAS INVESTIGACIÓN:

Milena Gallardo Villegas

Natalia Morales Barrientos

CENTRO CULTURAL LA MONEDA CINETECA NACIONAL DE CHILE

DIRECTOR

Marcelo Morales Cortés

COORDINADOR DE CONSERVACIÓN Y ARCHIVO

Pablo Insunza Rodríguez

COORDINADORA DE MEDIACIÓN Y AUDIENCIAS

Macarena Bello Martínez

ESPECIALISTA EN DOCUMENTACIÓN

Cristián Orellana Garrida

PRODUCTOR DE EXTENSIÓN

Juan Pedro Astaburuaga Sandoval CATALOGACIÓN

Francisco Venegas Paiva

CONSERVADOR FÍLMICO

Sebastián Úbeda Reyes

RESTAURADOR Y LABORATORISTA AUDIOVISUAL

Marcelo Vega Vega

Alejandro Chávez Solís

ASISTENTE ADMINISTRATIVA

Consuelo Castillo Valdenegro

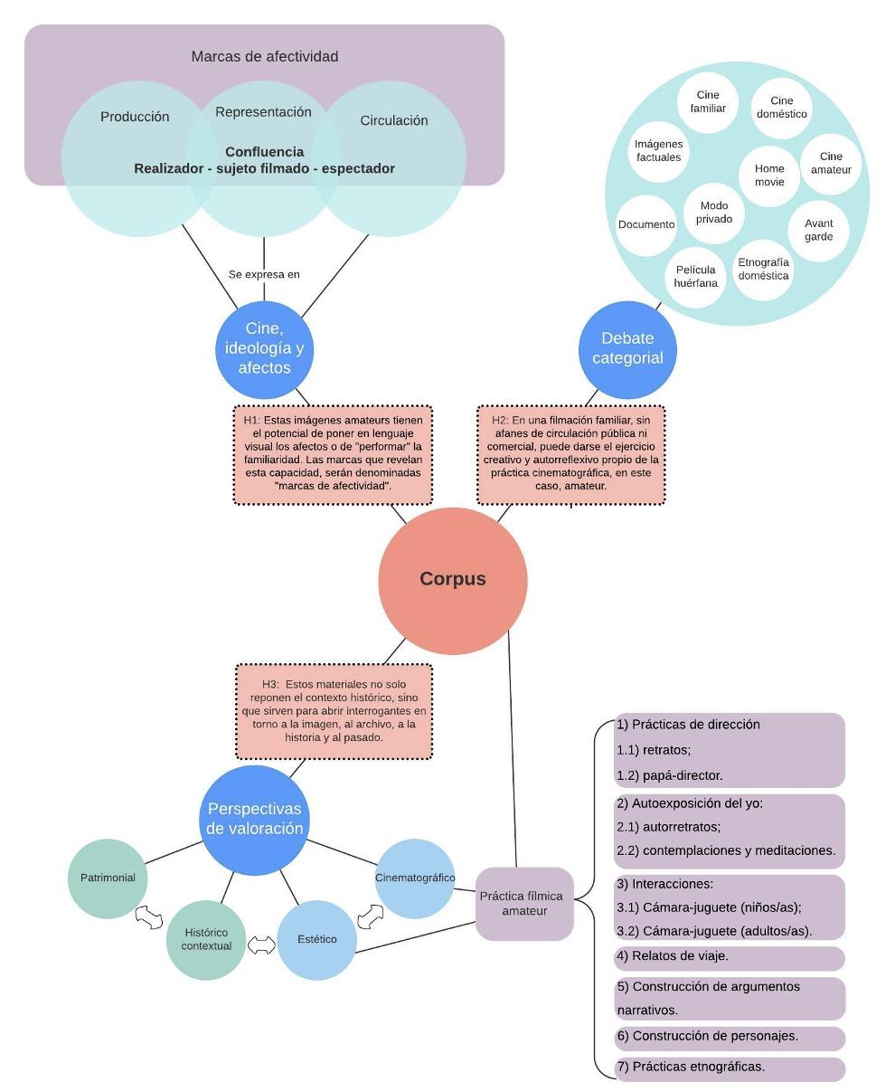
Hacia una definición de la práctica fílmica amateur ................................................................................................ 1) Memorias, experiencias creativas y práctica fílmica: modos de interpretar la vida cotidiana y los afectos a través de la imagen 2) Debate categorial en torno al cine amateur: definiciones generales y perspectivas críticas desde el marco de los afectos

Perspectivas en torno al valor de los archivos familiares 3.1 Perspectiva histórico-patrimonial: la preservación de los archivos fílmicos como puerta de acceso hacia otras formas de valoración 3.2 Perspectiva estética: la “temporalidad estallada” del archivo 3.3 Perspectiva cinematográfica: apropiaciones, reciclajes y usos del archivo familiar en el cine Corpus fílmico amateur .................................................................................................................................................. 1) Caracterización general del corpus 2) Categorías técnico-estéticas amateurs en el corpus: prácticas, estilos y perspectivas autoriales

Prácticas de dirección

Autoexposición del yo

Interacciones: cámara-juguete

Relatos de viaje

Construcción de argumentos narrativos

de personajes

..........................................................................................................................................................................
............................................................................................................................................................... Referencias ................................................................................................................................................................... Anexos ............................................................................................................................................................................
5 8
Introducción
3)
a)
b)
c)
d)
e)
f) Construcción
g) Prácticas etnográficas Conclusiones
1) Resumen de materiales 2) Fichas de catalogación 3) Pauta de entrevista a familiares Índice
25 63 67 71

Introducción

Esta investigación analiza una selección del archivo de cine familiar que se aloja y reserva en la Cineteca Nacional de Chile, desde una perspectiva que releva el valor cinematográfico de los materiales y enfatiza la dimensión socio-afectiva en la producción de estas imágenes. Esta selección se compone de filmaciones caseras realizadas en 8 mm, Súper 8 mm y 16 mm, las que dan cuenta de escenas de la vida privada y pública de familias con acceso a tecnologías de registro de imágenes en movimiento en distintas ciudades de Chile y del extranjero, entre las décadas de 1920 y 1970. A partir de la catalogación y el levantamiento de datos a través de entrevistas realizadas a los familiares, establecimos un corpus de análisis específico que es el que esta monografía analiza.

Por otra parte, este trabajo apunta a poner este acervo cultural en relación con el presente y a destacar su importancia en la configuración de imaginarios en torno al pasado. En este sentido, sostenemos que estos archivos amplían la memoria fílmica y patrimonial del país, pues son puertas de acceso a significados culturales y visuales del pasado, al mismo tiempo que construyen sentidos y nutren imaginarios que inciden en los marcos de la “mirada” o “modos de ver” del presente, movilizando significados que se construyen hoy a partir de las imágenes disponibles. Sin embargo, advertimos que el trabajo en torno al cine doméstico en Chile es muy reciente y se hace necesario indagar y recopilar otras imágenes que se abran a otras realidades más heterogéneas.

El marco general desde el cual se aborda este análisis posee un carácter interdisciplinario que incluye debates presentes en distintos campos, como son los estudios en torno al cine doméstico y el cine amateur; al patrimonio visual y audiovisual; a los afectos y las emociones en la representación; y a los archivos personales y familiares. Teniendo en consideración este marco, desarrollamos dos perspectivas o hipótesis que fueron transversales a la investigación: la primera de ellas relacionada con los estudios en torno a los afectos y las emociones; y la segunda,

con la comprensión de las dimensiones ideológicas que operan en la construcción cinematográfica. Desde los estudios sobre los afectos y las emociones (Ahmed, 2004; Clough, 2007; Illouz, 2007; Gregg y Seigworth, 2010; Macón y Solana, 2015; Losiggio y Macón, 2017; Taccetta y Depetris, 2019), en cruce con el campo de la cultura visual, sostenemos que estas exploraciones fílmicas se vinculan con las subjetividades individuales y con los modos de relacionamiento socio-afectivo de cada época, revelando la aparición y la incidencia del cuerpo, las gestualidades, las emociones, las percepciones y los sentidos en los distintos modos de registrar y narrar la experiencia. Asimismo, en relación con la especificidad cinematográfica, asumimos, junto con la definición tradicional de Aumont y Marie (2001), que el cine forma parte de la superestructura ideológica de las sociedades, siendo la ideología entendida como un sistema de representaciones de naturaleza interpretativa, que posee un papel histórico y político específico, y que opera a modo de “lenguaje” (Aumont y Marie, 2001: 119). A esta comprensión tradicional de la ideología, buscamos integrar la dimensión emotiva, “el aquí, ahora, vivo, activo, subjetivo” al que se refiere Raymond Williams (2009) cuando desarrolla la categoría de estructura de sentimiento. En relación con esta categoría, Williams señala que se tratará de “los significados y valores tal como sin vividos y sentidos activamente” (180). Asimismo, el autor aclara que se refiere a elementos afectivos de la conciencia y las relaciones, y no al sentimiento en contra del pensamiento: es decir “el pensamiento tal como es sentido y el sentimiento tal como es pensado; una conciencia práctica de tipo presente dentro de una continuidad viviente e interrelacionada” (181). Si bien, esta categoría fue diseñada para pensar fenómenos sociales de gran envergadura, como son los que remiten a una suerte de sensibilidad común de época o a una determinada conciencia histórica compartida, nos ofrece elementos que nos permiten afirmar la relevancia de las interpretaciones que consideran los componentes afectivos y subjetivos que inciden en los distintos niveles del proceso de construcción del lenguaje que aquí analizamos.

ARCHIVO FÍLMICO AMATEUR Y CONSTRUCCIÓN
PERSPECTIVA ESTÉTICO-POLÍTICA (CHILE. 1920-1980) 5
DE MEMORIAS COLECTIVAS: ANÁLISIS DE REGISTROS FAMILIARES DESDE UNA

Con estas hipótesis como guía, se propone una categorización y sistematización de los filmes, a partir de la identificación de núcleos temáticos y formales que permitirán construir un corpus de análisis específico con énfasis en los contenidos afectivos y las “marcas” formales de aquella afectividad. A partir de ello, se interpretarán los lenguajes, recursos y estrategias puestas en juego en las filmaciones, lo que incluye las decisiones de cámara, las puestas en escena y los diversos usos de los aparatos técnicos, en relación con los contextos históricos y culturales. Estas marcas afectivas nos conducen a una tercera hipótesis que consiste en la comprensión de estas creaciones como resultados de una práctica fílmica amateur, entendida como la disposición creativa y reflexiva que los sujetos tienen a la hora de filmar, la que no se inscribe en una ambición profesional ni comercial, sino que, más bien, consiste en una manera de relacionarse afectivamente con los otros/as y con el entorno a través del aparato técnico y mediante una intención creativa, en muchos casos abierta incluso a lo experimental. En este sentido, advertimos aciertos y características comunes de índole formal, que permiten explorar nuevos significados en torno a estas imágenes. Uno de estos rasgos es la confluencia entre los roles de realizador, sujeto filmado (considerando que filmar a la propia familia, su cotidianidad y las relaciones entre los/as miembros es una manera de retratarse a sí mismo) y espectador; en tanto, el mismo realizador/autor y sus familiares/personajes/actores, serán quienes, luego de participar de la filmación y esperar por meses la llegada de los filmes revelados, compartirán con emoción las sesiones de proyección y visionado de sus registros. En síntesis, estos rasgos particulares en los ámbitos de producción, representación y circulación de estas imágenes, desde nuestra perspectiva, inscriben en imagen ciertas marcas, que revelan los distintos contenidos de los afectos: cariño, confianza, tensión, alegría, entre otros. Entenderemos esto, entonces, como la traducción estética o la puesta en lenguaje visual de los afectos o, dicho en otros términos, que estas imágenes amateurs tienen el potencial de interpretar o escenificar la familiaridad y la propia afectividad.

Por otra parte, nos adentramos en el debate categorial en torno a una producción que ha sido denominada desde distintas perspectivas como cine doméstico, cine familiar, cine amateur, etnografía doméstica, entre otros conceptos,

todos los cuales han resultado útiles para nutrir la reflexión acerca de las características, el valor y la proyección de estos materiales. Por nuestra parte, nos interesa estudiar este corpus a partir de sus rasgos amateur, pero comprendiendo su especificidad en tanto cine familiar, como una dimensión que le aporta valiosos elementos a la construcción visual. Esto pues, entendemos que, en el marco de una filmación familiar, sin afanes de circulación pública ni comercial, puede darse el ejercicio creativo y autorreflexivo propio de la práctica cinematográfica, en este caso, amateur; y es en esta zona intermedia, que rescata lo propio del espacio de filmación íntimo, pero que se abre hacia otras posibilidades, en la que nos interesa ubicarnos.

Finalmente, revisamos las distintas perspectivas de valoración con las que se trabajan estos materiales, con el objetivo de situarnos desde un enfoque que privilegia la perspectiva estético-cinematográfica para la construcción de las categorías analíticas. La primera de estas perspectivas fue denominada histórico-patrimonial, y propone un recorrido a través de los paradigmas de archivo a nivel global (Cook, 2013); a los hitos en torno a la preservación de los documentos fílmicos como patrimonio (Aasman, 2014; Edmondson, 2018) y a los archivos que conservan este tipo de materiales en Chile (Horta, 2013; Abarca, 2014).

La segunda perspectiva es la estética, que incorpora las perspectivas sobre el archivo desarrolladas desde el campo artístico para el abordaje de obras que trabajan con este tipo de materiales (Derrida, 1997; Foster, 2004; Guasch, 2011; Taccetta, 2018). En este sentido, comprendemos este acervo considerando su influencia en la construcción de imaginarios y memorias sociales, pero desde su especificidad fílmica y su potencial creativo. Así, esta perspectiva apunta a ir más allá del almacenamiento y la conservación de los archivos, y de la posibilidad que estas imágenes ofrecen para reponer contextos históricos particulares, para invitarnos a abrir diálogos con el presente a partir de sus potencialidades estético-políticas, que contribuyen a plantear interrogantes en torno al propio archivo, a la imagen, a la historia y al pasado. La tercera perspectiva, que hemos denominado cinematográfica, conecta con la segunda pero se centra en ampliar las posibilidades y usos de este archivo en el cine. En esta

ARCHIVO FÍLMICO
6
AMATEUR Y CONSTRUCCIÓN DE MEMORIAS COLECTIVAS: ANÁLISIS DE REGISTROS FAMILIARES DESDE UNA PERSPECTIVA ESTÉTICO-POLÍTICA (CHILE. 1920-1980)

línea, se exponen apropiaciones en el cine de compilación de materiales documentales que retoma técnicas de la vanguardia para su proceder (Weinrichter, 2005) y otros “reciclajes” del cine doméstico en el documental contemporáneo (Cuevas, 2010), particularmente en el documental autobiográfico latinoamericano (Véliz, 2020) y el cine documental realizado por mujeres (Mulvey, 1975; Rich, 1979; Mayer & Oroz, 2011).

Situadas en esta necesidad por ampliar la perspectiva de valoración sobre estos materiales, proponemos una amplia gama de categorías que describen las prácticas, estilos y

perspectivas autoriales que nos interesan y que, esperamos, contribuyan de aquí en más al análisis crítico de este cine:

a) Prácticas de dirección: a.1) retratos; a.2) papá-director. b) Autoexposición del yo: b.1) autorretratos; b.2) contemplaciones y meditaciones fílmicas. c) Interacciones: Cámara-juguete. d) Relatos de viaje. e) Construcción de argumentos narrativos. f) Construcción de personajes. g) Prácticas etnográficas.

Mapa conceptual de la propuesta de análisis. Elaboración propia.

ARCHIVO
7
FÍLMICO AMATEUR Y CONSTRUCCIÓN DE MEMORIAS COLECTIVAS: ANÁLISIS DE REGISTROS FAMILIARES DESDE UNA PERSPECTIVA ESTÉTICO-POLÍTICA (CHILE. 1920-1980)

HACIA UNA DEFINICIÓN DE LA PRÁCTICA FÍLMICA AMATEUR

1) Memorias, experiencias creativas y práctica fílmica: modos de interpretar la vida cotidiana y los afectos a través de la imagen

Como se señaló anteriormente, los archivos fílmicos que esta investigación analiza forman parte de un amplio acervo cinematográfico, constituido por registros, creaciones y materiales heterogéneos, que se alojan y preservan en la Cineteca Nacional de Chile. Nuestro interés en los significados que esta memoria fílmica nacional introduce, a través del archivo, en la cultura visual del presente, surge de la comprensión de las distintas esferas de producción, representación, difusión y circulación de los materiales, entendidas como ámbitos en los que se expresan las relaciones entre el cine y la ideología (Aumont y Marie, 2001; Williams, 2009)

Adherimos a la idea de que “es posible encarar políticamente el cine de manera más global, por sus efectos ideológicos, su función social, sus modos de representación” (Aumont y Marie, 2001: 74), a lo que adicionamos la importancia de la dimensión subjetiva en la construcción de estas imágenes en particular. Según esto, serán entonces relevantes las interpretaciones que procedan tanto a nivel de la producción y los aparatos, como de los contenidos, formas y modos utilizados. En el primero de estos ámbitos, la ideología se expresa en relación con el sistema de producción, lo que involucra, por una parte, el acceso y manejo de ciertas tecnologías en los distintos periodos históricos y, por otra parte, se relaciona con el ámbito de la creación, a partir de la idea de “autor”. Significado complejo que, en este caso, puede ser útil para pensar el lugar de la realización y el punto de vista; permitiendo la emergencia de interrogantes relevantes, como por ejemplo: ¿quién/es filman? ¿qué rol ocupan estas personas en la organización familiar y/o social? ¿quién/es pueden adquirir una cámara? ¿quién/es pueden acceder al conocimiento sobre los usos y manejos de la misma?

Por otra parte, esta dimensión ideológica en el plano de la representación, se expresa en los contenidos y tramas socio-afectivas, de carácter eminentemente privado, que intervienen en la construcción de imágenes y significados. Esto será especialmente relevante para este tipo de materiales, pues su existencia y sus contenidos están atravesados por la premisa de la realización familiar, lo que implica filmar a personas cercanas; eventos que comprometen emocionalmente a los realizadores; y, en muchas ocasiones, en contextos de distensión que favorecen las interacciones sociales espontáneas, aleatorias y no planificadas (Cuevas, 2003, 131). Si bien, se trata de contextos que, a pesar de su variedad, utilizan formas de registro similares, es posible advertir lo que hemos denominado marcas afectivas determinantes en las filmaciones y fundamentales para este análisis. Así, señalamos la importancia de una serie de preguntas clave: ¿para quién o para qué se filma? ¿Cómo filman los padres/ madres, por ejemplo, a sus hijos o hijas? ¿Cómo se recorre visualmente el propio hogar? ¿cómo se filma la experiencia íntima de un viaje? ¿Cómo se registran los eventos significativos de la vida personal o de la vida de personas queridas? ¿Cómo filmarse a sí mismo/a? ¿Cómo varían las reacciones de las personas ante la presencia de un familiar que los filma en el espacio íntimo?

ARCHIVO FÍLMICO AMATEUR Y CONSTRUCCIÓN
PERSPECTIVA ESTÉTICO-POLÍTICA (CHILE. 1920-1980) 8
DE MEMORIAS COLECTIVAS: ANÁLISIS DE REGISTROS FAMILIARES DESDE UNA

También en el plano de los contenidos, la ideología se expresa en la elección de géneros o formatos narrativos. Asumimos que muchos de estos registros amateurs no contienen narrativas ni desarrollos que permitan un análisis en este nivel (Odin, 2007); sin embargo, nos parece relevante detenernos en los motivos, tópicos y posibles microrrelatos que puedan ser identificados en este tipo de materiales, tales como las incipientes construcciones de personajes y argumentos narrativos. También serán importantes, por ejemplo, los registros de eventos, los “relatos de viaje” construidos a partir de paseos y viajes, los tópicos recurrentes asociados con la “familia feliz”, “el crecimiento de los/as niños/as”, entre otros.

Por otra parte, en lo que respecta al lugar de la ideología presente en los recursos técnicos y estrategias formales utilizadas por el cine, cineastas como Eisenstein o Vertov, buscaron tempranamente resituar el lugar del espectador y deconstruir los significantes con el objeto de exponerlos e, incluso, “prohibir toda ilusión de transparencia” (Aumont y Marie, 2001, 119). En esta línea, comprendemos que los recursos y aparatos canalizan y producen efectos ideológicos que inciden en la construcción de significados y valores visuales y culturales, por lo que consideramos relevante pensar en qué medida las distintas tecnologías de registro que este corpus contiene, impactan en los imaginarios y las memorias que recuperamos del pasado.

En el caso particular de los archivos familiares, advertimos recurrencias formales que resultan clave para los análisis y a partir de las cuales es posible explorar nuevos significados en torno a estas imágenes. En primer lugar, observamos la presencia de la cámara y a veces de algunos otros accesorios, tales como segundas cámaras, trípodes, luces, ópticas, entre otros, como factores que inciden directamente en la puesta en escena.

Por otra parte, destacamos en este punto la ya mencionada confluencia entre los roles de realizador/autor, sujeto filmado y espectador, lo que será comprendido como un rasgo estilístico particular y propio de estos materiales familiares (Czach, 2010). Esta confluencia será clave en las interacciones y respuestas que son interpretadas por los sujetos/personajes que participan de la acción: nos referimos a poses, saludos y reacciones directas ante la cámara. Esto se apoya en la lectura de Liz Czach, quien afirma que estas actuaciones o interpretaciones serán precisamente lo que defina el estilo único del cine familiar. En esta misma línea, recuperamos las ideas de Odin en torno a lo que denomina la pragmática del cine doméstico, señalando que los filmes familiares no requieren de una factura impecable para conseguir un efecto emotivo -incluso ritual- a nivel familiar y a nivel individual. Es decir que, esta estética particular, que devela constantemente los mecanismos de su representación, no solo marcará un estilo, sino que además va a dar cuenta del trasfondo afectivo que da origen y sentido a estos materiales.

Desde nuestro punto de vista, es posible ampliar y profundizar en las formas que asumen estos afectos, que les dan lenguaje, cuerpo e imagen. Esta galería de recursos y códigos estéticos que aquí denominamos marcas de afectividad, darán cuenta de las relaciones y de la familiaridad, incluso podríamos asumir que poseen un carácter performativo. Reconocemos aquí, por ejemplo, cambios en la altura de la cámara cuando se trata de filmar a los propios hijos/as, con la finalidad de mantener un ángulo que permita retratarlos/as en detalle; secuencias que destacan el carácter y el atractivo de una mujer retratada por su pareja; planos detalle y recorridos atentos

ARCHIVO FÍLMICO AMATEUR Y
ESTÉTICO-POLÍTICA (CHILE. 1920-1980) 9
CONSTRUCCIÓN DE MEMORIAS COLECTIVAS: ANÁLISIS DE REGISTROS FAMILIARES DESDE UNA PERSPECTIVA

1. La traducción es propia.

Originalmente Zimmerman habla de home movie, para lo que proponemos la traducción de película casera, como una interpretación literal de home/hogar y que se relaciona con la propuesta de la autora, quien señala que “lo familiar” en estas películas responde a una ideología y un contexto determinado. Añadimos, por nuestra parte, que no toda película casera es familiar.

de una cámara que visita el taller de un artista y sus obras; la roadmovie de un viajero apasionado por los deportes motorizados, que registra la velocidad y la adrenalina a través de sus filmaciones desde autos, aviones y barcos en pleno movimiento; entre muchos otros. Así, los distintos usos del aparato de filmación, muchos de ellos intuitivos o resultado de la asimilación personal de las sugerencias de los manuales para aficionados, se transformarán en técnicas propias de exploración con la imagen y las situaciones del entorno, lo que acerca muchas prácticas de estos realizadores a una suerte de cinematografía casera experimental.

2) Debate categorial en torno al cine amateur: definiciones generales y perspectivas críticas desde el marco de los afectos

Desde el debate cinematográfico, existen diversas denominaciones para el tipo de corpus que se propone analizar. Home movies es un término ampliamente usado, tanto en el hemisferio norte como en la discusión iberoamericana, dado que la evolución de la tecnología que sustenta esta producción, se masificó a comienzos del siglo XX en países de habla inglesa. Se mencionan, en general, categorías que circundan el mismo campo semántico, como son las de “cine amateur”, “cine doméstico”, “film familiar”, “película casera” y modalidades como el home mode. Patricia Zimmerman (2008) analiza cómo estas películas, a pesar de evolucionar paralelamente al cine comercial desde sus orígenes, han sido muchas veces definidas por supuestos erróneos:

Las películas caseras se han percibido con demasiada frecuencia como simplemente un pasatiempo irrelevante o nostálgico recuerdo del pasado, o descartadas como subproductos insignificantes de la tecnología de consumo. En el imaginario popular, las películas caseras a menudo se definen por la negación: no comerciales, no profesionales, innecesarias. (2008: 1)1

Zimmerman también incluye al “cine casero” como una subcategoría del “cine amateur”, entendido como cualquier trabajo producido fuera del intercambio económico. Enumera dentro de estas producciones amateur una variedad de temas que podemos encontrar en los materiales que son objeto de esta investigación: industriales, laborales, científicos, educativos, narrativos, de viajes, misioneros, exploradores, clubes de cine, arte y formas documentales, producidos para exhibiciones especializadas en centros sociales, iglesias, escuelas, entre otros. (2008: 9)

Efrén Cuevas (2003), por su parte, toma la propuesta de Richard Chalfen con respecto a las funciones que el cine doméstico desempeña en el entorno social donde se genera. Una primera función es la de registro y banco de memoria familiar y una segunda tiene relación con su carácter socializador, en tanto es registrado por un grupo que se reúne para su proyección, cumpliendo un rol unificador de la estructura social.

Por otra parte, Cuevas (2010), en diálogo con Zimmerman, entiende el “cine amateur” como “todo aquel realizado sin afán de lucro y fuera de los circuitos industriales de producción y exhibición” (24). El autor se refiere al “cine doméstico” como una

ARCHIVO FÍLMICO AMATEUR Y CONSTRUCCIÓN
(CHILE. 1920-1980) 10
DE MEMORIAS COLECTIVAS: ANÁLISIS DE REGISTROS FAMILIARES DESDE UNA PERSPECTIVA ESTÉTICO-POLÍTICA

2. El énfasis es nuestro.

3. Para el autor, estas producciones, que se ven influenciadas por la aparición de la televisión, son filmes discursivos que surgen generalmente en contextos de crisis colectiva, crisis familiares o personales. Entre estos distingue 1) “el documento”, que se trata de un número limitado de planos, incluso uno solo que pone el acento en el “yo estaba ahí”; 2) “el reportaje”, donde la intención anterior se ve premeditada y mediada por un discurso; 3) “el testimonio”, donde el compromiso va un paso más allá hacia el “yo lo he vivido”; y 4) “los documentos egocentrados” que construyen un relato autobiográfico (207-208).

prolífica manifestación dentro de esa categoría, y lo define desde la relación que este cine establece con el lugar de realización, pues, se trata de un cine creado por y para la familia. Por otra parte, lo distingue del cine amateur, señalando que este último suele ser vinculado con una intención aficionada que busca emular el cine profesional.

Por las características del corpus que aquí analizamos, se hace necesario indagar en las categorizaciones que aluden a la “familia” en el cine amateur. Roger Odin (2007) se centra en los contenidos representados en estos filmes y entiende por film de famille “cualquier film realizado por un miembro de la familia sobre personajes, acontecimientos u objetos vinculados de algún modo a la historia de esa familia y de uso prioritario para sus miembros”. (2007: 199). El autor destaca un primer momento en que el énfasis está puesto en el aparato técnico y señala que, entonces, no existe la intención de realizar una filmación, sino que el objetivo estará en explorar y jugar con la máquina que resulta novedosa. Luego, destaca un segundo momento en que el énfasis de la realización familiar, estará puesto en el encuentro entre las personas filmadas; en ese sentido, el cineasta familiar filmará con la intención primordial de reunir a su familia, de lo cual es prueba el hecho de que muchas veces la película no se revela. Finalmente, en un tercer momento, reconoce la aparición de un sujeto con intención de filmar: “puede ocurrir que el cineasta familiar filme para hacer un film” (2007: 200). Para referir a estos casos, retoma lo que John R. Searle denomina “intención en acción”; es decir, que el cineasta familiar quiera hacer una película y busque2 filmar a su familia con el propósito de “guardar recuerdos”, obedeciendo a la presión de una “ideología familiarista” (200).

Por otra parte, Odin destaca la “intención previa” al filmar como un elemento diferenciador que distingue al “miembro de la familia que hace film familiar” del cineasta aficionado que realiza lo que él llama “producciones amateur documentales”3. Éste último registra para un público más amplio que el de su familia y hace uso de modos de producción y técnicas propias de la labor cinematográfica.

Así, Odin analiza la concepción de film familiar como documento, entendiendo que esta idea lo ha validado en el terreno del cine y de la historiografía, sin embargo, señala que someterlo a esta lectura es “‘utilizarlo’ para una función que no es la suya” (2007: 202). Ante esto, advierte que quien trabaja con estos materiales como documentos se enfrenta a tres dificultades a tener en consideración: la primera radica en el carácter estereotipado que se le atribuye a las ceremonias, escenas y rituales que se repiten en este tipo de producciones, las que, por lo mismo, poseen un escaso valor informativo en términos documentales. El autor afirma que las lecturas en torno a los materiales, pueden, sin embargo, enriquecerse a través de un cambio de “marco” interpretativo a nivel espacial, cultural, étnico o social, lo que aportaría nuevos elementos y revelaría condiciones no advertidas: “a nuestros ojos se vuelven muy valiosas, pues lo que nos ofrecen nos parece algo nuevo, algo ‘inédito’” (2007: 203-204).

La segunda dificultad señalada por Odin es la selectividad de los contenidos de estas películas en relación con la institución familiar, siendo un gesto constante el de evitar la representación de todo lo que amenace el ideal de familia. Sin embargo, destaca que el valor informativo (en el sentido documentalizante) es muy importante, pues aporta una “especificidad documental” propia del film familiar, a diferencia, por

ARCHIVO FÍLMICO
(CHILE. 1920-1980) 11
AMATEUR Y CONSTRUCCIÓN DE MEMORIAS COLECTIVAS: ANÁLISIS DE REGISTROS FAMILIARES DESDE UNA PERSPECTIVA ESTÉTICO-POLÍTICA

ejemplo, del reportaje, que documenta conflictos o “conmociones históricas”, pero no necesariamente lo que pasa en el cotidiano. En este sentido, señala el autor, “los cineastas familiares son a su manera antropólogos endóticos involuntarios; filman, sin pensar en hacer cine documental, esos momentos de la vida que los profesionales no filman (pues no concierne a su marco de actuación)” (206).

Finalmente, la tercera dificultad es la ausencia de información sobre lo observado, que alude a que si no se conocen, por ejemplo, los grados de relación de las personas retratadas, sólo será posible realizar una lectura superficial. Ante esto, Odin propone centrarse en el análisis de lo observable, es decir, de los objetos, del entorno, las acciones, la materialidad del soporte, entre otros. En este marco, nosotras agregamos, es posible proponer un análisis que analice las formas y lenguajes estéticos utilizados, en calidad de datos observables que se ubican al margen del contexto familiar específico, pero que permiten, sin embargo, entrar en contacto con la afectividad que toma cuerpo a través de la imagen.

Por su parte, Tom Slootweg (2018) reúne distintas perspectivas desde los estudios de medios para proponer tres modalidades de los films amateurs, que resultan igualmente iluminadoras para el marco que buscamos construir. El autor hace alusión a un home mode (modo casero), un communitymode (modo comunitario) y un countermode (modo en contra). Su perspectiva está inspirada en el trabajo desarrollado por James M. Moran, quien señala que las modalidades funcionales de la práctica amateur -en todos los formatos domésticos- deben distinguirse en pro del carácter multifacético de estos materiales y de su relación con las tecnologías de medios. El concepto de home mode fue originalmente propuesto por Richard Chalfen para señalar los usos y funciones de la fotografía, el film y el video en el hogar, entendidos como una forma particular de comunicación mediada para un pequeño círculo social, como es la familia. El término communitymode fue propuesto por el historiador del cine Ryan Shand para comprender la labor de los comprometidos aficionados al cine que eran miembros de los numerosos cineclubes que surgieron alrededor del mundo durante el siglo XX. Finalmente, el countermode es introducido por Slootweg como una modalidad que permite representar la ideología a través de las estrategias de representación, cuestión que resulta especialmente importante para esta investigación. El autor se refiere a aquellos cineastas amateurs que han utilizado la tecnología como una postura radical o de resistencia frente a los medios institucionalizados y al panorama socio-político en el que se insertan y con el cual dialogan. Muchos artistas que se ubican en los marcos del cine experimental inspiran esta modalidad oposicional o “en contra” de la realización amateur. Al respecto, Laura Rascaroli, Gwenda Young y Barry Monahan (2014) destacan cómo, en la década de 1960, la película casera, antes subestimada como un fenómeno privado y socialmente irrelevante, adquirió un nuevo protagonismo gracias al trabajo de vanguardistas como Jonas Mekas, Marie Menken, Kenneth Anger, Stan Brakhage y Maya Deren, quienes rechazaron los marcos del cine profesional y cuestionaron los límites entre la vanguardia y el amateurismo, con miras a lograr la plena libertad de expresión.

En relación con este mismo tema, Zimmerman (1995) propone una crítica a los principales discursos populares que atraviesan la historia del cine amateur y que han dejado en segundo plano su potencial artístico. Señala que esta historia, caracterizada por formaciones estéticas, económicas y sociales en constante

ARCHIVO FÍLMICO AMATEUR
(CHILE. 1920-1980) 12
Y CONSTRUCCIÓN DE MEMORIAS COLECTIVAS: ANÁLISIS DE REGISTROS FAMILIARES DESDE UNA PERSPECTIVA ESTÉTICO-POLÍTICA

reorganización, siempre ha estado relacionada con los desarrollos tecnológicos de cada época. Ante las innovaciones de la técnica, que resultaron en la estandarización de formatos semiprofesionales y amateurs (post aparición del formato en 8mm), dos discursos sobre el llamado amateurismo cobraron relevancia: el primero, que lo entiende como una búsqueda de “placer” o como pasatiempo centrado en la dominación técnica del aparato y de imitación de estéticas hollywoodenses; y el segundo, que lo comprende como un discurso publicitario de consumo para la realización de películas de familia en la esfera privada. Para Zimmerman, estas propuestas contrastan con un primer ideal emancipador y democrático del cine amateur; y, además, desde nuestra perspectiva, restringen su potencial en términos sociales, culturales y visuales, siendo absorbido, tal como la autora advierte, por los valores capitalistas del “profesionalismo” y por el ideal burgués de familia mediado por la sociedad de consumo.

Es importante señalar que, así como el amateurismo posibilitó prácticas fílmicas experimentales gracias al uso de equipos técnicos simples, al reemplazo de la división de labores por el trabajo individual y al desplazamiento de la pericia hacia la imaginación (Zimmerman, 1995: 32), el cine doméstico amateur se ha constituido también como un insumo o referencia estética del que se sirven, hasta el día de hoy, el cine experimental y el cine documental que hace uso de estos recursos. Hablamos de la construcción de “etnografías domésticas” (Renov, 2004) y de relatos autobiográficos que se apoyan en el uso de testimonios, archivos y registros, entre los que destacan los de origen privado. Como veremos más adelante, muchos de estos materiales resultan clave en un contexto en que la información pública es de difícil acceso, como es el caso, por ejemplo, de los documentales autobiográficos centrados en las experiencias de familias sobrevivientes del terrorismo de Estado en los países latinoamericanos. Asimismo, nos parece relevante señalar que las cualidades estéticas y las tramas socio-afectivas, anteriormente señaladas, que estos archivos familiares amateurs portan, otorgan densidad y profundidad emotiva, informativa y reflexiva a la construcción de los relatos documentales que buscan representar el pasado, la memoria y sus mecanismos.

Si bien, autores como Odin vinculan la “intención” de los realizadores familiares con el propósito aparentemente simple de “guardar recuerdos”, por nuestra parte nos interesa profundizar en la “intencionalidad” de estas filmaciones con otros objetivos vinculados con los afectos y con la creatividad. En esta línea, nos interesa enfatizar en la “intención” que existe detrás de estos materiales, cuando los moviliza un trabajo de memoria. La voluntad de conquistar un recuerdo requiere de un ejercicio de elaboración complejo que, a nuestro parecer, no puede ser evaluado como un ejercicio “automático” al que estos realizadores responden solo por estar insertos en una ideología familiarista. Creemos que la “intención” de registro, es decir, la voluntad de “hacer memoria”, es en sí relevante para reconocer el valor de estos materiales y de sus realizadores en tanto agentes que participan de la construcción de lo social.

Además, observamos experimentaciones formales con los aparatos técnicos y sus modos de uso, los que poseen marcadas influencias culturales de la época (cine, revistas de consumo masivo y especializadas, manuales dirigidos a cineastas aficionados), pero que, por sobre todo, están motivadas por las relaciones afectivas que buscan registrar. Podemos decir que existe un modo distinto de filmar a la

ARCHIVO FÍLMICO
(CHILE. 1920-1980) 13
AMATEUR Y CONSTRUCCIÓN DE MEMORIAS COLECTIVAS: ANÁLISIS DE REGISTROS FAMILIARES DESDE UNA PERSPECTIVA ESTÉTICO-POLÍTICA

pareja, a los hijos, a los amigos, el propio hogar o la ciudad que se está visitando; y esos modos implican una “intención”, que se traduce, desde nuestra mirada, en una experimentación formal con potenciales creativos. Así, creemos que este valor estético agregado (más allá del mero registro o del afán familiarista), permite que estos materiales puedan ser retomados en el presente con otros fines, ya sea por investigadores/as o por realizadores/as que los aprecian en su dimensión estética y documental. En este sentido, creemos que el corpus aquí analizado se ubica en un espacio intermedio entre el film familiar y las producciones amateur aquí descritas. Esto pues, entendemos que, en el marco de una filmación familiar/privada/doméstica, sin afanes de circulación pública ni comercial, puede darse el ejercicio creativo y autorreflexivo propio de la práctica cinematográfica, en este caso, amateur.

3) Perspectivas en torno al valor de los archivos familiares

Desde los estudios sobre memoria, entendemos que nuestra memoria -la individual y, principalmente, la colectiva- se compone de recuerdos que son reconstrucciones del pasado configuradas a partir de “datos tomados prestados al presente” y de “otras reconstrucciones hechas en épocas anteriores de donde la imagen de antaño ha salido ya muy alterada” (Halbwachs, 1995, 210). Maurice Halbwachs señala al respecto que toda región de nuestro pasado puede estar relacionada con algún recuerdo, ya sea este, obra de nuestra capacidad de reconstruir una imagen del pasado a través de la imaginación (Ricoeur, 2013) o una representación histórica exterior a nosotros. En este sentido, dirá Halbwachs, todas las imágenes que persisten en nuestra memoria no estarán alojadas en nuestro pensamiento particularmente, sino en la sociedad; es decir que se ubican allí “todas las indicaciones necesarias para reconstruir esas partes de nuestro pasado que concebimos de forma incompleta o indistinta o que incluso creemos enteramente salidas de nuestra memoria” (1995: 210). Tomando esta breve pero significativa seña teórica, nos interesa plantear que los contenidos que conforman nuestra memoria colectiva, poseen diversas formas de expresión y circulación, entre las cuales la imagen, como recurso visual, material y social, funciona como un soporte privilegiado para leer nuestro pasado y nuestro presente.

Por otra parte, desde los estudios visuales, autores como W.J.T. Mitchell (2003) o Mirzoeff (2003), afirman que la imagen posee una característica dialéctica que vincula al espectador con el pasado de “lo que es visto” y con el presente que “ve”. En este sentido, la cultura visual, no será solo la construcción social de lo visual, sino también, en un juego de palabras, la construcción visual de lo social. Así, considerando ambas acepciones, la cultura visual se conforma a lo largo del tiempo de manera colectiva a partir de los acervos de imágenes disponibles y de los diversos significados culturales, estéticos e histórico-políticos que inciden en nuestros modos de ver la realidad, las imágenes y a nosotros/as mismos/as.

En consonancia con estas definiciones, este apartado busca reconstruir las distintas perspectivas que se han hecho cargo de la preservación, el acceso y los usos de estos registros familiares, desde los paradigmas que fueron abriendo camino a la valoración de estos materiales como archivos, hasta sus apropiaciones en el cine. La hipótesis que guía esta sección, afirma la importancia que estos materiales tienen en la apertura de interrogantes acerca de la imagen, el archivo, la historia y el pasado,

ARCHIVO FÍLMICO AMATEUR Y CONSTRUCCIÓN
ESTÉTICO-POLÍTICA (CHILE. 1920-1980) 14
DE MEMORIAS COLECTIVAS: ANÁLISIS DE REGISTROS FAMILIARES DESDE UNA PERSPECTIVA

más allá de su rol como evidencias que contribuyen a reponer contextos históricos específicos. En esta línea, proponemos un recorrido que se estructura en torno a tres ejes: a) el tránsito que va desde una perspectiva patrimonial hacia otras formas de valoración en el contexto nacional; b) la potencia estética y política que estos filmes poseen, en tanto portan, en simultáneo, valores artísticos e histórico contextuales que los vuelven “multisignificantes”; es decir, funcionan como evidencias de épocas y de modos de vida, al mismo tiempo que dialogan con el presente a través de su capacidad para representar, por medio de la imagen, múltiples temporalidades, experiencias, relaciones y afectos; y c) los usos de este archivo “factual” o “documental” en el cine, particularmente en aquel que lo utiliza como base para abrir posibilidades de representación en torno al pasado y a realidades históricas invisibilizadas o marginalizadas.

3.1 Perspectiva histórico-patrimonial: la preservación de los archivos fílmicos como puerta de acceso hacia otras formas de valoración

Desde sus orígenes, el cine parecía proveer una forma de registro histórico del tiempo (Aasman, 2014; Matuszewski, 2012), sin embargo, pasaron décadas antes de que las películas caseras, en tanto documentos privados, fuesen también preservadas en archivos. A continuación revisaremos un panorama de dicha perspectiva históricopatrimonial, que incluye la propuesta realizada por Terry Cook (2013) en torno al desarrollo de los paradigmas de archivo; junto con un breve recorrido por la historia de declaraciones internacionales, iniciativas y políticas públicas que han avanzado en el reconocimiento del patrimonio audiovisual entendido como una herencia cultural que integra, eventualmente, las películas caseras en sus acervos.

Desde una aproximación histórica, Terry Cook propone cuatro paradigmas o marcos de referencia que han tenido lugar desde la segunda mitad del siglo XIX y que se han visto influenciados por las corrientes intelectuales de sus propias épocas. En una primera fase de archivación pre-moderna, que predominó hasta la década de 1930 (aunque extiende sus alcances hasta el presente) el archivo es comprendido como evidencia y el archivista cumple el rol de custodio imparcial de un legado judicial, conducido por los principios de procedencia y orden original. El segundo paradigma, al que Cook asigna el concepto principal de memoria, se da en el contexto de las guerras mundiales y la explosión de registros que vino con ellas. Aquí el archivista se vuelve un evaluador activo al servicio de la investigación histórica, por lo que la descripción de documentos se da en niveles más complejos de series, grupos y fondos que requieren interpretación subjetiva. Los archivos, tanto privados como públicos, se amplían a incluir la “historia desde abajo” incorporando las vidas de las personas y sus trabajos (2013: 108) e incluyen, ya no solo textos escritos, sino también registros sonoros, fotografías, e imágenes en movimiento (109).

En la década de 1970 se consolida la figura del archivista como un profesional experto que, a medida que avanza la posmodernidad, toma el rol de mediador activo del archivo y contribuye socialmente a la formación de memorias y múltiples identidades. En esta línea, Cook señala que ya no existe “una verdad” que deba ser encontrada o protegida por los archivos sino muchas verdades:

ARCHIVO FÍLMICO
15
AMATEUR Y CONSTRUCCIÓN DE MEMORIAS COLECTIVAS: ANÁLISIS DE REGISTROS FAMILIARES DESDE UNA PERSPECTIVA ESTÉTICO-POLÍTICA (CHILE. 1920-1980)

4. La Recomendación para la salvaguardia y preservación de las imágenes en movimiento puede ser consultada en el siguiente enlace: http://portal.unesco.org/es/ ev.php-URL_ID=13139&URL_DO=DO_ TOPIC&URL_SECTION=201.html

“El enfoque en la evaluación se trasladó a documentar tanto a los ciudadanos como al estado, los márgenes tanto como el centro, las voces disidentes tanto como las dominantes, la expresión cultural tanto como la política estatal, la vida interior de las motivaciones humanas tanto como su manifestación externa en acciones y hechos”. (110).

En este paradigma, que Cook denomina de identidad, la justicia y los derechos humanos se vinculan progresivamente con los archivos, fenómeno que, fuertemente influenciado por el contexto de la posguerra europea, acontece en paralelo a la conformación de la memoria como campo de estudio a nivel global.

Por último, comunidad es el concepto central del último paradigma, en el que el archivar de forma participativa posibilita “una democratización de los archivos adecuada al espíritu social, los patrones de comunicación y los requisitos comunitarios de la era digital” (2013: 116). Aquí, el archivista es un facilitador comunitario que guía la evidencia colaborativa y la creación de memoria.

En paralelo a estas fases, la imagen en movimiento se abrió paso lentamente en los archivos que más adelante la incluirían dentro de sus objetivos de preservación. Ray Edmondson (2018) señala que el archivo de películas no tuvo un comienzo formal y su valor histórico fue prácticamente ignorado durante gran parte del siglo XX. Sin embargo, hubo intuiciones tempranas, como la del director de fotografía polaco Bolesław Matuszewski (2012), quien en el año 1898 ya escribía sobre la necesidad de crear un depósito donde archivar los rollos de película, los que tendrían, desde la perspectiva de Matuszewski, la misma legitimidad que otros documentos de archivo en tanto evidencia.

Un hito clave a nivel internacional es la fundación de la Federación Internacional de Archivos Cinematográficos (FIAF) en París el año 1938 que nace con el objetivo de reunir una variedad de instituciones dedicadas a la preservación de películas, entre las que se encontraba la Cinémathèque Française. En 1980, la UNESCO adoptó la “Recomendación para la salvaguardia y preservación de las imágenes en movimiento”4, hito que fue resultado de un movimiento de archivistas profesionales convencidos del valor de registro de este tipo de imágenes (Aasman, 2014: 248).

Luego de estas iniciativas internacionales que le dieron un lugar a los registros audiovisuales dentro del patrimonio cultural, transcurrió todavía mucho tiempo para que las películas caseras fueran consideradas documentos a ser preservados por los archivos. Susan Aasman señala: “Para que ocurriera tal transformación de lo privado a lo público, la gente tenía que estar dispuesta a entregar su material personal, y los archivos, a su vez, tenían que estar dispuestos a aceptar imágenes íntimas que pueden no representar directamente eventos históricos públicos” (2014: 250). La apreciación por estas películas creció en la década de 1990 en Norteamérica y Europa: en 1991 un grupo de realizadores de cine y televisión, junto con académicos y archiveros fundaron la Association Européenne Inédits, cuyo objetivo era promover la investigación, preservación y acceso al patrimonio cinematográfico amateur (251). Más adelante, el Congreso de los Estados Unidos funda la National Film Preservation Foundation en 1997, al mismo tiempo que organiza el Orphan Film Symposium motivados principalmente, por el interés académico que existía por los medios alternativos y las películas huérfanas (Aasman, 2014: 251).

ARCHIVO FÍLMICO AMATEUR
(CHILE. 1920-1980) 16
Y CONSTRUCCIÓN DE MEMORIAS COLECTIVAS: ANÁLISIS DE REGISTROS FAMILIARES DESDE UNA PERSPECTIVA ESTÉTICO-POLÍTICA

5. La Ley de Depósito Legal establece la obligatoriedad de enviar ejemplares de las producciones de imprentas, productoras de cine y video, sellos musicales y publicaciones electrónicas a la Biblioteca Nacional. Dentro de las modificaciones a la ley, destacan los cambios aplicados el año 2013, en el que se establece el número de ejemplares a depositar y la indicación de que la Cineteca Nacional sea la depositaria de las obras audiovisuales en formato máster. (Abarca, 2014).

Los paradigmas archivísticos y la influencia de estos hitos llegan a América Latina y a Chile sujetos a los contextos histórico-sociales y tecnológicos de cada territorio, por lo que, tanto el desarrollo de los archivos audiovisuales, como sus perspectivas de valoración, tienen su propia cronología, que se distancia de la tradición europea y norteamericana.

Luis Horta (2013) sistematiza la historia de los archivos audiovisuales en Chile y señala que esta ha estado ligada desde un comienzo a sus universidades públicas. En un esfuerzo visionario y temprano, la Universidad de Chile conformó una primera colección de películas reunidas para usos pedagógicos en 1929, al alero del Instituto de Cinematografía Educativa. Varias décadas después, en 1961, la misma universidad crea la primera Cineteca del país bajo la dirección del cineasta Pedro Chaskel. Más adelante, se suman la Universidad Católica de Chile con la fundación del Instituto Fílmico, que albergaba las creaciones realizadas por sus estudiantes y otras películas por encargo. Por su parte, en el gobierno de la Unidad Popular, la Universidad Técnica del Estado (hoy Universidad de Santiago de Chile) crea su Departamento de Cine con un creciente archivo cinematográfico (Horta, 2013: 798).

A partir de 1973, estas iniciativas se vieron interrumpidas por la dictadura cívicomilitar, a propósito del cierre de las instituciones y del exilio, asesinato y desaparición de artistas e intelectuales. En este contexto crítico y de emergencia, surgen nuevos archivos que incluyen registros audiovisuales con testimonios de las víctimas del terrorismo de Estado, los que estuvieron a cargo de organizaciones solidarias, ligadas a fondos internacionales y a la labor de la iglesia en Chile, como fue el caso de la Vicaría de la Solidaridad y la Fundación de Ayuda Social de las Iglesias Cristianas (FASIC), instituciones emblemáticas en la defensa de los derechos humanos durante este periodo.

No fue sino hasta la década de los dos mil, en un contexto de apertura y auge de los temas de memoria y de la institucionalización de la cultura en el país, que emergieron nuevos y renovados proyectos de preservación audiovisual: en 2007 se creó la Cineteca Nacional de Chile; en 2008 se refundó la Cineteca de la Universidad de Chile; y en 2010 se creó el Museo de la Memoria y los Derechos Humanos (MMDH), institución que cuenta con un Centro de Documentación Audiovisual que alberga un acervo creciente de materiales referidos a las violaciones a los derechos humanos, la violencia política y la memoria de la dictadura en Chile (Horta, 2013: 799). En el marco de este impulso, tanto la Universidad de Santiago de Chile como la Universidad Católica refundan sus archivos, inaugurando, respectivamente, el Archivo Patrimonial de la USACH el año 2009 y el Archivo Fílmico UC el año 2012.

En el ámbito específico de las películas caseras, en Chile existen escasos, aunque importantes, archivos públicos y privados que incluyen estos registros dentro de sus colecciones. Entre ellos encontramos el Archivo Fotográfico y Audiovisual de la Biblioteca Nacional de Chile, institución fundada el año 1813, que preserva las obras culturales e intelectuales producidas en el país desde entonces y cuyo acervo patrimonial aumenta constantemente gracias a la Ley de Depósito Legal5, declarada en 1925 (Abarca, 2014). Este archivo cuenta con la Colección de Películas Familiares, compuesta por rollos de film en 8 mm, Súper 8 mm, 9.5 mm y 16 mm con registros aficionados realizados entre las décadas de 1940 y 1960, los que incluyen imágenes de fiestas, celebraciones y acontecimientos familiares, viajes y capturas de distintos

ARCHIVO FÍLMICO AMATEUR Y CONSTRUCCIÓN
PERSPECTIVA ESTÉTICO-POLÍTICA (CHILE. 1920-1980) 17
DE MEMORIAS COLECTIVAS: ANÁLISIS DE REGISTROS FAMILIARES DESDE UNA

6. Sitio web Colección Películas

Familiares de la Biblioteca Nacional de Chile: http://www. bibliotecanacionaldigital.gob.cl/ bnd/612/w3-article-617857.html

7. Sitio web de la Colección

Películas Familiares de la Cineteca Nacional: https://www.cclm.cl/ colecciones/coleccion-peliculasfamiliares-1920-1980

Acervo total de la institución: https:// www.cclm.cl/catalogo_acervo/ acervo-cineteca-nacional/

8. Esta presentación fue referida en el Panel Día del Cine Casero realizado en octubre de 2020 y organizado por la Cineteca Nacional de Chile (´31).

lugares de Chile y el mundo. Estos materiales fueron descubiertos en el contexto de revisión de fondos el año 2014, cuando se crea el Archivo Audiovisual. Más adelante, en 2016, recibieron el apoyo del programa de intercambio audiovisual (APEX) Moving Image Archiving and Preservation (MIAP) de la Universidad de Nueva York, que posibilitó la inspección, estabilización y digitalización mediante telecine de estos documentos. Posterior a ello, el Archivo recepcionó nuevas donaciones con lo que incrementó su colección que sigue recibiendo depósitos a la fecha. La catalogación y digitalización de los documentos ha permitido ofrecer acceso a estos a través de las plataformas digitales de la institución6. Asimismo, el equipo a cargo ha realizado otras acciones enfocadas en promover el acceso a los materiales, como son la celebración del Home Movie Day, donde se llama a las personas a llevar sus filmaciones familiares; y la realización del evento “Imágenes Huérfanas”, donde se exhiben cortometrajes realizados con materiales de la colección, entre otras colaboraciones y exposiciones. Para efectos de nuestra investigación, este último evento resulta fundamental, pues revela una preocupación por la dimensión estética y cinematográfica de este corpus fílmico.

Por otra parte, en esta misma línea, la Colección de Películas Familiares de la Cineteca Nacional de Chile (1920-1980)7 conserva más de mil rollos realizados por cineastas aficionados que incluyen imágenes de distintos lugares de Chile, registros de hitos históricos y filmaciones de diversas actividades familiares. Este acervo se nutrió de los depósitos realizados a partir de la campaña “Chile tiene memoria”, que invitó a los ciudadanos a depositar películas de cualquier género y por la cual se recibieron numerosos registros caseros y amateur. En este caso, la Cineteca ofreció a los depositarios el resguardo y conservación de sus filmaciones, la digitalización de estos y la entrega de una copia digital a la familia. Ante el amplio número de rollos ingresados se planteó la necesidad de catalogarlos y de fomentar investigaciones que posibiliten reflexiones teóricas e interpretaciones en torno a la colección. Debido a esto en 2017 se abre la postulación para el 3er Concurso de Promoción del Archivo de la Cineteca Nacional, en el que equipos de investigación profesionales catalogan y analizan una selección del corpus.

En paralelo, existen incipientes iniciativas particulares y autofinanciadas con interés en el resguardo y difusión del patrimonio audiovisual casero y amateur en Chile. Filmoteca.cl es un proyecto independiente, fundado por el investigador Diego Olivares Jansana, que se define como una plataforma dedicada a la pesquisa de películas huérfanas, a la divulgación del cine amateur chileno y a la investigación en torno al patrimonio fílmico nacional en pequeño formato8. Actualmente, cuenta con cerca de 1.500 rollos con filmaciones amateur y familiares “huérfanas”. Motivado por el estudio del cine amateur, Olivares comienza a reunir rollos de pequeño formato obtenidos en ferias a partir del año 1998. Gracias al apoyo brindado en un comienzo por el Archivo Fotográfico y Audiovisual de la Biblioteca Nacional, desde el año 2016 ha podido avanzar en la clasificación, el análisis de daños, la digitalización de los documentos y en proveer acceso al archivo. Realiza variadas acciones de difusión y colaboraciones con escuelas, cineastas, festivales de cine, cineclubes y con la Universidad de La Frontera en Temuco que hoy resguarda y custodia el archivo físico de manera segura.

Por otra parte, dentro del área de los archivos comunitarios, encontramos al colectivo Memoria fílmica Pencopolitana, agrupación interdisciplinaria fundada

ARCHIVO FÍLMICO
(CHILE.
18
AMATEUR Y CONSTRUCCIÓN DE MEMORIAS COLECTIVAS: ANÁLISIS DE REGISTROS FAMILIARES DESDE UNA PERSPECTIVA ESTÉTICO-POLÍTICA
1920-1980)

9. Cfr. Villarroel, A. (2019) “Memoria Fílmica Pencopolitana: exploraciones contra el olvido”. Resumen. Visitado 26/02/2021: https://resumen. cl/articulos/memoria-filmicapencopolitana-exploracionescontra-el-olvido

el año 2018 en la ciudad de Concepción, cuyo objetivo es recuperar y poner en valor el patrimonio fílmico de la zona. Desde entonces, han logrado reunir más de cien piezas audiovisuales realizadas entre los años 1920 y 1973, entre las que se encuentran largometrajes, documentales, noticiarios y cortometrajes. Gracias a un financiamiento obtenido a través del Fondo de Fomento Audiovisual, llevan a cabo una investigación acerca del escenario fílmico local de ese periodo. Junto con ello, realizan numerosas acciones de promoción de los materiales recopilados y acercamiento de los mismos a la comunidad. El enfoque territorial de este archivo determina su selección, por lo que pueden encontrarse desde documentales realizados por la Universidad Técnica del Estado que retratan la realidad de la región, hasta registros familiares o domésticos de personas locales, como es el caso de la Familia Schalchli, cuyas filmaciones realizadas en la década de 1960 incluyen imágenes de paisajes y alrededores, así como registros de movimientos sociales9

Estas iniciativas de archivo son impulsadas por una perspectiva patrimonial, que identifica estas películas como parte de la herencia histórico-cultural del país, lo que coincide, desde nuestro punto de vista, con el paradigma identitario propuesto por Cook. Ello nos permite plantear que actualmente el escenario nacional se encuentra en el tránsito desde lo que sería una primera etapa de puesta en valor para estos materiales, centrada en el soporte y el resguardo de los mismos, hacia una profundización de su estudio y difusión en el campo del cine. Esto abre nuevas posibilidades de valoración, entre las que podemos contar el enfoque estético que aquí desarrollamos, y que destaca por proponerse como una mirada que entrecruza el valor artístico e histórico-contextual de estas películas, comprendidas como archivos complejos, multisignificantes, que ofrecen evidencia de una época, de un territorio, de un modo de vida, al mismo tiempo que interpretan o ponen en escena múltiples temporalidades, relaciones, vínculos y afectos que atraviesan las creaciones y potencian su valor cinematográfico.

3.2 Perspectiva estética: la “temporalidad estallada” del archivo

En el marco de la relación entre ideología e imagen, Bill Nichols afirma que existen imágenes que están en el centro de nuestra construcción subjetiva y son ineludibles, en tanto no existe un “exterior” con respecto a lo que ellas significan conceptualmente. Sin embargo, advierte que no se trata de imágenes fuera de control, dado que aquellas operan al interior de sistemas de signos; se articulan con otras imágenes y con palabras, es decir, se organizan al interior de textos, construyendo diferentes significados (Nichols, 2011: 38). En este marco, se ubican las imágenes construidas estéticamente desde las artes visuales y audiovisuales, pero también encontramos esta potencia ideológica en las imágenes del acervo fílmico amateur que ponen foco en la vida cotidiana y familiar. Esto pues, las imágenes capturadas en el pasado por quienes tuvieron acceso a las tecnologías y al conocimiento sobre el manejo de las mismas, dibujan el paisaje visual-imaginario de nuestras referencias y conforman nuestros marcos sociales de la memoria. En este sentido, en acuerdo con la perspectiva de Walter Benjamin, el valor de los filmes y del audiovisual en general, enriquece y complejiza la percepción visual y acústica, volviendo analizables elementos que “antes flotaban inadvertidos por el ancho río de lo percibido” (Benjamin, 2018: 214). De este modo, su mirada conecta con la de Nichols, cuando este señala que el cine transforma no solo nuestras capacidades

ARCHIVO FÍLMICO AMATEUR Y
(CHILE. 1920-1980) 19
CONSTRUCCIÓN DE MEMORIAS COLECTIVAS: ANÁLISIS DE REGISTROS FAMILIARES DESDE UNA PERSPECTIVA ESTÉTICO-POLÍTICA

perceptivas, sino también de acción, las que pueden entenderse, en sus palabras, como un “potencial explosivo para reorganizar el tiempo y espacio en cualquier orden que se desease” (2011: 40). Benjamin afirma a este respecto:

Parecía que nuestros bares, nuestras oficinas, nuestras viviendas amuebladas, nuestras estaciones y fábricas nos aprisionaban sin esperanza. Entonces vino el cine y, con la dinamita de sus décimas de segundo, hizo saltar por los aires ese mundo carcelario. Así pudimos emprender entre sus dispersos escombros confiados viajes llenos de aventuras (2018: 215).

En esta misma línea, Nichols refiere a esta producción de significados, valores y conceptos provenientes de las imágenes como “un proceso activo de fabricación, cuando no de objetos físicos [...] invenciones que proponen formas específicas de relación social con lugares específicos para hombres y mujeres, ricos y pobres, Primer Mundo y Tercer Mundo, negros y blancos” (2011: 40). Así, destaca el valor que las imágenes tienen en la construcción de imaginarios, paisajes mentales y -agregamos- memorias colectivas, todo lo cual se haya atravesado por visualidades específicas que la vigilancia crítica puede “calificar, rebatir, subvertir o derrocar”.

Ahora bien, comprender el corpus de archivos familiares como parte del acervo cinematográfico que aporta, desde su especificidad, a la construcción de imaginarios sociales, nos obliga a tener en cuenta la complejidad que acarrea la noción de “archivo”, entendida particularmente en su relación con el arte (Derrida, 1997; Foster, 2004, 2017; Guasch, 2011; Taccetta, 2018). Los autores/as que han desarrollado la importancia del uso de archivos en la práctica artística, intensificada especialmente a partir de los 2000, han referido a la figura del archivalartist (Foster, 2004, 2017) o incluso a un “paradigma del archivo” que se presentaría como una cronología superpuesta a otras al interior del campo del arte desde finales del siglo XIX y que abriría una reflexión en torno al gesto de consignación que entraña el archivo (Guasch, 2011: 10). Ana María Guasch sostiene su propuesta en las ideas de Derrida acerca de que la práctica del arconte o archivista consiste en la domiciliación o asignación de residencia para el archivo. Lo que refiere tanto a la capacidad de asignar al archivo un lugar que le otorgará un soporte estable o almacenamiento, como a la autoridad hermenéutica o interpretativa, que irá de la mano con lo que denomina el poder de consignación; es decir, la facultad de reunir los signos o coordinar “un solo corpus en un sistema”, al interior del cual todos los elementos están articulados y construyen una unidad.

Por su parte, Natalia Taccetta (2018), también desde los estudios sobre arte e imagen, y en diálogo con la tradición benjaminiana, agrega que “esta acumulación de elementos en el archivo se interpreta aquí como un modo alternativo de referir al pasado cuando no se refiere a las lógicas crono-normativas del historicismo ni a la linealidad de la historiografía profesional contemporánea, sino a una temporalidad estallada” (Taccetta, 2018: 23). La pregunta que se desprende apunta a la lógica de consignación que está detrás de la unión entre los distintos fragmentos que componen una obra de arte basada en archivos, y es la clave para comprender este tipo de trabajos. Esta “temporalidad estallada” a la que refiere la autora estará relacionada, entonces, con la discontinuidad y la incompletitud propia del relato histórico, por una parte, y con la contradicción existente entre los fragmentos del pasado y los

ARCHIVO FÍLMICO AMATEUR
(CHILE. 1920-1980) 20
Y CONSTRUCCIÓN DE MEMORIAS COLECTIVAS: ANÁLISIS DE REGISTROS FAMILIARES DESDE UNA PERSPECTIVA ESTÉTICO-POLÍTICA

modos de sentir del presente, por otra (Taccetta, 2018: 23). Por su parte, Guasch señalará que este tipo de propuestas de archivo en el campo del arte, funcionan como un sistema que abre nuevas alternativas entre las distintas temporalidades, configurando lo que se ha llamado el tiempo del “futuro perfecto” (Guasch, 2011: 10). En este punto, la autora se apoya nuevamente en Derrida para afirmar que la cuestión del archivo es un asunto que trata sobre el futuro en sí mismo y sobre la responsabilidad que adquiere el “archivista” en relación con él. Asimismo, agrega que la temporalidad implícita en este tipo de obras no tiene una definición lineal en la que el pasado domine el presente, sino que, por el contrario, será el presente el que -diremos, desde sus posibilidades y necesidades- de forma al pasado (2011:10).

Asumimos esta perspectiva para comprender la potencia estética y política del archivo que aquí nos convoca, con miras a abrir sus significados y promover una perspectiva que vaya más allá de su almacenamiento y conservación, es decir aquella que le asigna un valor a partir de su origen y de la posibilidad que estas imágenes ofrecen de reponer un contexto histórico particular; sino que también nos interesa pensar los múltiples modos en que estos materiales se abren -desde su lenguaje propio, su materialidad, sus marcas afectivas y experienciales- hacia un diálogo con el presente. Es decir, cómo son recuperadas desde el hoy; qué memorias y qué temporalidades estallan en su interior; dónde alojan la politicidad propia de toda representación y qué cuestionamientos se abren a partir de su análisis crítico.

3.3 Perspectiva cinematográfica: apropiaciones, reciclajes y usos del archivo familiar en el cine

“Todo lo que ha quedado registrado en el celuloide puede emplearse una segunda vez”

(Leyda, 1971: 135).

En el terreno del cine, estos materiales caseros, archivos privados, filmes familiares o cine doméstico, como acomode llamarles, resultan hoy de gran interés para un amplio espectro de obras cinematográficas, que abren un arco que va desde el documental tradicional de divulgación histórica, a la no ficción que incorpora técnicas de la vanguardia artística o al cine experimental. En estos últimos casos, menos preocupados de la relación referencial que la imagen establece con sus significados históricos, y más abiertos a la exploración artística, se despliegan diversos ejercicios de reciclaje y apropiaciones que amplían y complejizan los sentidos históricos que estos materiales portan. En esta zona intermedia o de cruces entre materiales, encontramos un extenso grupo de tendencias y obras que utilizan el montaje o la compilación de archivos documentales como técnica base para su realización. Particularmente, las obras que trabajan con cine doméstico, despliegan sus relatos a partir de la compilación de materiales propios o ajenos al realizador/a, que muchas veces derivan en trabajos autobiográficos.

Por otra parte, Efrén Cuevas (2010) relaciona el renovado interés de la crítica en estos materiales con el cambio de enfoque que atraviesa diversas disciplinas como la historia o la sociología en décadas recientes. Señala que la importancia que cobra la cultura popular y la vida cotidiana tiene como consecuencia una revalorización del cine doméstico, “en cuanto retrato fílmico de lo cotidiano o como crónica

ARCHIVO FÍLMICO AMATEUR Y CONSTRUCCIÓN
(CHILE. 1920-1980) 21
DE MEMORIAS COLECTIVAS: ANÁLISIS DE REGISTROS FAMILIARES DESDE UNA PERSPECTIVA ESTÉTICO-POLÍTICA

sociohistórica alternativa a los grandes relatos” (2010: 124). Por su parte, desde un estudio centrado en el cine documental, Antonio Weinrichter (2005) afirma que, en el ámbito de la realización, este interés ha retornado recientemente de la mano del reencuentro entre el documental y la vanguardia; particularmente a partir de las diversas técnicas de uso del montaje en el llamado cine de compilación de materiales documentales o cine de montaje de materiales de archivo.

Para Cuevas, las trayectorias historiográficas que dan lugar a lo cotidiano y a lo singular como modos alternativos de comprensión de la realidad histórica, se enlazan con una “reducción de la escala de observación” que permitirá acceder y apreciar historias que de otros modos no son perceptibles y que pueden resultar determinantes para la comprensión de los ciclos históricos (130). También en esta búsqueda de experiencias que no son necesariamente perceptibles a través de los métodos tradicionales, se encuentran quienes comprenden y utilizan el montaje como técnica vanguardista; es decir, “como procedimiento alegórico que incluye tácticas como la ‘apropiación y el borrado de sentido, la fragmentación y la yuxtaposición dialéctica de los fragmentos y la separación del significante y el significado’” (Buchloh cit. en Weinrichter, 2005: 43). En este sentido, el montaje de archivos procede de manera diferente a la que observamos en el documental tradicional, pues no crea necesariamente una continuidad espacio-temporal, sino, más bien, establece una relación discursiva o temática entre los materiales, que Weinrichter describe como montaje de proposiciones basado en materiales factuales. El autor advierte que este montaje puede ser incluso un remontaje, cuando son arrancados de su contexto original y utilizados para manipular su intención o sentido (2005: 44). Así, agrega, “se rompe el vínculo directo entre imagen y su referente histórico, o entre el contenido semántico del material y la intención con la que fue filmado, y se crea un contexto nuevo que hace decir a las imágenes -y sirve para decir de las imágenes- “más de lo que muestran”, más de lo que quieren, o de lo que querían originalmente mostrar” (44).

Nos interesa destacar estos usos del archivo “factual” en el cine, particularmente aquel que utiliza como base las filmaciones familiares, pues dan cuenta de la potencialidad de la imagen documental cuando es tratada -mediante técnicas tales como el reciclaje, el ensamblaje, la recontextualización u otras- en función de complejizar la realidad histórica y de abrir posibilidades de representación sobre el pasado. En esta línea, Weinrichter destaca la importancia de este cine, en cuanto permite una participación más activa del espectador en la construcción de significados y facilita la exploración en torno a la inestabilidad de las imágenes, que abre, a su vez, cuestionamientos e interrogaciones a las narrativas históricas establecidas. El mismo autor retoma las premisas de William Wess (1999-2000) para referirse al valor de este trabajo de apropiación cinematográfico, quien señala que la reconfiguración del material de archivo y su recontextualización en un discurso distinto del original, realza la especificidad histórica del fragmento, en lugar de cancelarla (Wess cit. en Weinrichter 2005: 53). Al referirse al caso específico de las home movies que son utilizadas para estos fines artísticos, el autor analiza el caso del cineasta húngaro Péter Fórgács para afirmar que el uso de estos materiales y técnicas, instalan un estatuto estético y discursivo que se distancia del documental tradicional. Así, retoma las palabras del mismo Fórgács, quien afirma que estos archivos familiares le permitieron constituir una verdadera “arqueología de la vida privada” (57). Esta reconstrucción, para Weinrichter, tiene a la base una “impronta

ARCHIVO
22
FÍLMICO AMATEUR Y CONSTRUCCIÓN DE MEMORIAS COLECTIVAS: ANÁLISIS DE REGISTROS FAMILIARES DESDE UNA PERSPECTIVA ESTÉTICO-POLÍTICA (CHILE. 1920-1980)

psicohistórica” que apunta a trabajar sobre un pasado nacional destruido, que tiene distintas manifestaciones en sus películas, dependiendo de si se trata de archivos familiares ajenos o propios. Con intereses y usos similares del archivo, el autor ubica a cineastas como Jonas Mekas, Su Friedrich, Chick Strand, Michelle Citron o Alan Berliner y en relación a sus trabajos señala que estos tienen propósitos que van más allá de los contenidos temáticos o, si se quiere, de la función semántica de la imagen, centrándose más bien en problemáticas como el paso del tiempo, la memoria, la muerte y “otras heridas y ausencias inscritas en el material” (54).

Por su parte, Cuevas señala que las obras que trabajan particularmente con materiales domésticos realizan una doble transformación, vinculada, por una parte, con la estructuración narrativa o argumental que se realiza sobre un material desordenado y sin editar, y, por otra parte, con la condición pública que adquieren y que rompe el pacto implícito de filmación original que aseguró no traspasar la intimidad de la familia (126). Asimismo, agrega que, en el caso de los documentales autobiográficos, que trabajan con materiales de la propia familia, la negociación entre lo íntimo -ámbito de producción de las imágenes- y lo público -ámbito de su circulación una vez que son puestas en obra- abrirá mayores interrogantes.

Estos documentales que trabajan sobre la base de los archivos, personales y públicos, han tenido gran relevancia en América Latina, particularmente en los países que han sobrevivido a dictaduras y guerras en las que han sido asesinadas y desaparecidas miles de personas, además de haberse instalado mecanismos de represión y de ocultación de información sistemáticos, con el objetivo de no dejar huella de los crímenes. Mariano Véliz (2020) estudia esta dimensión fantasmática, ligada a las ausencias provenientes de múltiples violencias y sistemas de opresión, presente en los archivos familiares del cine documental contemporáneo. Al respecto señala:

“El trabajo sobre el archivo se orienta, en ese sentido, a hacer presente esa ausencia. A través suyo se busca propiciar el surgimiento de un elemento forcluido en el relato historiográfico hegemónico y/o una dimensión oculta en el relato familiar normativizado [...] La intervención sobre el archivo supone entablar una batalla radical contra las fuerzas que llevaron al ocultamiento de esa información histórica, frecuentemente concentrada en una imagen o una serie de imágenes, y a la concomitante mutilación de la experiencia histórica y/o personal” (2020: 3).

Se trata, continuará el autor, de un trabajo que denomina de “contramemoria”, en base a “materiales históricos menores” o “infravalorados por la cultura” con el objetivo de recomponer las narrativas nacionales o familiares que han sido silenciadas u olvidadas por acción de otras narrativas dominantes. Véliz va a relacionar esta posición periférica que asume el archival artist precisamente con el hecho de que estas creaciones eligen intervenir archivos de carácter familiar y, a través de ello, se ubican desde una perspectiva inevitablemente crítica en relación con los archivos públicos: “de hecho, esta apelación puede ser vista como una perturbación del orden simbólico en general (Foster, 2017, 79) al posicionar a la esfera íntima en un lugar de preeminencia y lanzar, desde allí, un reto contra las construcciones historiográficas oficiales” (2020: 4). En este sentido, el autor plantea que el uso de estos archivos produce una “explosión de las fronteras” temporales, desarticulando, a través de la obra, las relaciones lineales entre presente, pasado y futuro.

ARCHIVO FÍLMICO AMATEUR
(CHILE. 1920-1980) 23
Y CONSTRUCCIÓN DE MEMORIAS COLECTIVAS: ANÁLISIS DE REGISTROS FAMILIARES DESDE UNA PERSPECTIVA ESTÉTICO-POLÍTICA

Al igual que lo hacen los autores anteriores, Véliz destaca la importancia de introducir estrategias de recontextualización que desnaturalicen el funcionamiento y los marcos originales en que las imágenes fueron construidas. Se sitúa en la problemática planteada por Odin (2007) en torno a que las imágenes familiares tienen una potencia ritual que contribuye a la creación de una mitología familiar, auto-construida en pro de una identidad colectiva; aquello que Zimmermann (1995), por su parte, denominó el rito del culto doméstico, puesto al servicio de la reproducción de los valores burgueses de familia y de la domesticidad de las clases medias. Véliz advierte, en el marco de este debate, que será precisamente en esta encarnación de la ideología dominante donde se encuentra “el germen de posibles reescrituras, intervenciones y subversiones que desafíen su supervivencia y/o expansión” (2020: 7). Así, continúa el autor, de la mano de este trabajo consciente de interrogación e intervención creativa y crítica, se abre la posibilidad de cuestionar la institución familiar y también sus modos hegemónicos de representación.

Estas estrategias serán útiles también para abordar otras violencias y problemáticas de representación derivadas de la imposición de las ideologías dominantes y de las prácticas culturales que invisibilizan aquello que no se condice con la norma. Desde el cine feminista, Laura Mulvey (1975) establece una distinción entre las obras que buscan afirmar políticamente a las mujeres como sujetos sociales, a través de los contenidos y la construcción de imágenes que aportan a una toma de conciencia feminista, y las que se centran en los mecanismos y las formas de representación. Estas últimas exponen un interés por la estética y los recursos de la vanguardia artística, evidenciando el artificio que está en la base de la creación de significados (7). Para Mulvey, la tradición que se hace presente aquí es la de la vanguardia cinematográfica de izquierda, que atrae a autores como Eisenstein, Vértov, Godard, así como a ciertos realizadores estadounidenses del cine de vanguardia y experimental. En este marco, estas obras también actualizan el interés por las home movies como recursos que, junto a otros tales como las voz over femenina y en primera persona, permitirán poner en tensión las normativas establecidas en torno a la familia, reescribir las narrativas históricas acerca de la mujer y sus roles en la sociedad, así como abordar “cuestiones formales derivadas directamente de las inquietudes políticas y emocionales de las obras” (Rich cit. en Mayer & Oroz, 2011, 15), como lo señala Ruby Rich a propósito del documental Daughter Rite (1979) de Michelle Citron.

ARCHIVO FÍLMICO AMATEUR
24
Y CONSTRUCCIÓN DE MEMORIAS COLECTIVAS: ANÁLISIS DE REGISTROS FAMILIARES DESDE UNA PERSPECTIVA ESTÉTICO-POLÍTICA (CHILE. 1920-1980)

CORPUS FÍLMICO AMATEUR

1) Caracterización general del corpus

El corpus que analizamos a continuación corresponde a una sección de la Colección de Películas Familiares (1920-1980) de la Cineteca Nacional de Chile. Este acervo nace del abundante ingreso de películas que responde al llamado de la campaña “Chile tiene memoria”, realizada a partir del año 2006 como iniciativa de recopilación de archivos desde la institución. La colección cuenta con cerca de dos mil rollos de formatos pequeños 9,5 mm, 8 mm, Súper-8 mm, y 16 mm que se encuentran conservados en las bóvedas climatizadas de la Cineteca, cuyas condiciones cumplen con estándares de la Federación Internacional de Archivos Fílmicos.

10. Demostración en vivo a cargo de Pablo Insunza, coordinador de Conservación y Plataforma Digital de la Cineteca Nacional. https:// www.facebook.com/cineuv/ videos/306046630429274 (Min. 27)

Gracias al financiamiento obtenido mediante un concurso de patrimonio del Fondo de Fomento Audiovisual, la Cineteca pudo adquirir un Retroscan, escánerfabricado a pedido en Estados Unidos, que hasta hoy está dedicado principalmente a la digitalización de esta colección.

Diferencia entre una digitalización realizada con telecine y otra con Retroscan.10

Para que estas películas sean depositadas y conservadas en la colección, debe existir una valoración previa por parte de las familias que las custodian. A partir de las entrevistas realizadas en esta investigación podemos afirmar que existe una intención de resguardo por parte de las familias, pues en general reconocen a la Cineteca Nacional como el mejor lugar para confiar la conservación de sus archivos personales. También es importante destacar que los depositantes -generalmente integrantes de la familia de generaciones posteriores a los realizadores- en muchos casos, cuentan con un nivel educacional -incluso con formación cinematográfica-

ARCHIVO FÍLMICO AMATEUR Y CONSTRUCCIÓN DE MEMORIAS COLECTIVAS: ANÁLISIS
REGISTROS
DESDE UNA PERSPECTIVA ESTÉTICO-POLÍTICA (CHILE. 1920-1980) 25
DE
FAMILIARES
Parte de la colección de películas familiares alojadas en la bóveda.

que les permite enmarcar el valor de sus rollos familiares dentro del patrimonio fílmico nacional.

Antes de ser rescatados, estos materiales pueden pasar décadas guardados e ignorados en un armario, expuestos a daños tales como ser roídos por ratones o el de desaparecer en un incendio. Este destino de las películas familiares como recuerdos olvidados en el hogar, no representa lo que significaron en épocas donde su práctica estuvo en auge. El cineasta nacional Pablo Perelman, depositante en la colección, señala sobre la filmación casera:

“La generación de mis padres, nacida entre los años 1910 y 1920, es una generación que está fascinada con el cine y apenas pueden se compran una cámara, es como parte de la línea blanca de la casa (...) y eso pasa me imagino como en los 40’s (...) La cámara de 8mm es un accesorio que está siempre presente, de la clase media para arriba”.

Avisos publicitarios de cámaras de 16 mm publicados en la Revista Ecran en 1931. (Bongers et al., 2011)

Por otra parte, el cineasta relata que Reifschneider era la tienda principal donde se adquirían cámaras para este tipo de filmaciones, a la que podemos sumar Casa Loben y Agfa, tiendas que figuran en las cajas de los rollos alojados en la colección. Al respecto, Sebastián Úbeda, conservador fílmico de la Cineteca Nacional, quien ha recibido muchos de estos depósitos, señala que los artefactos e insumos fílmicos llegaban por importación a estas casas de fotografía, las que además vendían manuales y cursos para la formación de los cineastas aficionados.

ARCHIVO FÍLMICO AMATEUR Y CONSTRUCCIÓN
ESTÉTICO-POLÍTICA (CHILE. 1920-1980) 26
DE MEMORIAS COLECTIVAS: ANÁLISIS DE REGISTROS FAMILIARES DESDE UNA PERSPECTIVA

11. Quintana, Antonio, 1904-1972. [Personas a un costado de estudio fotográfico] [fotografía] Antonio Quintana. Archivo Fotográfico. Disponible en Biblioteca Nacional Digital de Chile http://www. bibliotecanacionaldigital.gob.cl/ bnd/629/w3-article-621862.html .

Accedido en 24/4/2021.

Casa fotográfica Agfa, año 1960 11

Perelman comenta que el manejo técnico de estas cámaras era intuitivo, pues se podían cargar a la luz del día, por lo que no era necesario un cuarto oscuro y, en general, no requerían mayores conocimientos técnicos para su operación:

“Tú leías la caja y la caja te decía ‘Si hay sol, ponga diafragma 22, si está en interiores, abra’. Salían esos dibujitos, un sol, una nube. No era muy complicado.”

Manuales para aficionados. Izq: El nuevo cineista amateur, 1957. Der: Cómo filmar buenas películas, Eastman Kodak Company, década de 1960.

Juan Cristóbal Jürgens relata cómo su abuelo, Julio Lagarini, pudo acceder en la década de 1930 a la tecnología de la época gracias a sus viajes al extranjero. Dentro de sus adquisiciones estaba una cámara Kodak de 8 mm con manivela que, según cuenta Jürgens, no le entregaba a cualquier persona y, si lo hacía, se preocupaba de que la persona hiciera buen uso de ella.

ARCHIVO
(CHILE. 1920-1980) 27
FÍLMICO AMATEUR Y CONSTRUCCIÓN DE MEMORIAS COLECTIVAS: ANÁLISIS DE REGISTROS FAMILIARES DESDE UNA PERSPECTIVA ESTÉTICO-POLÍTICA

Con respecto a la masificación de la práctica fílmica doméstica, existe un acuerdo generalizado entre los entrevistados en señalar que existe una relación entre este fenómeno, la aparición del formato Súper-8 en la década de 1960 y el ascenso de la clase media.

El revelado, otro proceso técnico importante en la práctica fílmica, debía hacerse en el extranjero, principalmente en Panamá o Estados Unidos, debido a que no existían laboratorios en Chile que ofrecieran el servicio. La espera por los resultados se sumaba a la incertidumbre que de por sí conlleva registrar en fílmico, ya que diversos problemas técnicos como un rollo velado, contratiempos en el laboratorio, o que se haya filmado fuera de foco, se descubren recién en el momento del revelado. Jürgens se pone en el lugar de su abuelo: “grabaste un instante y no sabes si va a quedar bien impresionado (...) o ese instante se perdió y lo único que queda es la memoria (...) Entonces pienso que esas mariposillas cuando uno va a revelar las puede haber tenido mi abuelo”.

Entre los realizadores caseros y amateur existían quienes ponían en práctica el montaje de sus películas, para lo cual era necesaria una máquina de edición especializada. Úbeda estima que una de cada cinco familias contaba con uno de estos aparatos.

ARCHIVO FÍLMICO
(CHILE. 1920-1980) 28
AMATEUR Y CONSTRUCCIÓN DE MEMORIAS COLECTIVAS: ANÁLISIS DE REGISTROS FAMILIARES DESDE UNA PERSPECTIVA ESTÉTICO-POLÍTICA
Cámara Ciné-Kodak modelo 25 para 8 mm. de la familia Jürgens.

Mesa de edición marca Nizo para 8 mm y 16 mm conservada en la Cineteca Nacional.

Para poder identificar estas ediciones en los materiales hay que detectar, en primer lugar, los rollos de mayor duración en los que podría haberse realizado un montaje y que, por lo tanto, serán diferentes a los rollos con metraje estandarizado por manufactura.

En el centro puede apreciarse la película editada “Un estudiante chileno en EEUU”. Familia Miranda.

El ciclo de la práctica fílmica culminaba con la proyección de las películas realizadas en el hogar. Perelman recuerda que los visionados familiares eran ritos habituales de fin de semana y que los proyectores eran artefactos importantes que se conservaban por generaciones.

Jürgens relata que su abuelo cuidaba muy bien de su proyector y que, debido a la actitud entusiasta de su madre, ella fue la primera a quien él le enseñó a operar el aparato.

ARCHIVO FÍLMICO
(CHILE. 1920-1980) 29
AMATEUR Y CONSTRUCCIÓN DE MEMORIAS COLECTIVAS: ANÁLISIS DE REGISTROS FAMILIARES DESDE UNA PERSPECTIVA ESTÉTICO-POLÍTICA

Sobre los motivos de filmación, existe una apreciación generalizada que apunta al interés en lo privado y familiar por sobre los acontecimientos públicos e históricos: “los temas eran básicamente los niños chicos hasta los diez años, las vacaciones en la playa o el campo y los grandes viajes a Europa”, comenta Perelman. En la misma línea, Jürgens observa lo siguiente en las filmaciones de su familia:

“Pasaron cosas en Chile pero creo que no está registrado. Había una intención mucho más familiar. Más que documentar el contexto o la realidad ajena a la familia hubo más un interés por conservar la memoria interna de la familia y los sucesos familiares.”

Dentro del corpus de nuestra investigación contamos con una amplia variedad de registros que incluyen filmaciones privadas de personajes históricos relevantes. Destacamos el material de la familia Castro, cuyos rollos contienen las únicas filmaciones en las que aparece el escritor Oscar Castro y en los que, junto a los materiales de la familia Jara, se conserva el registro de al menos tres romerías realizadas por el grupo literario Los Inútiles en homenaje al escritor. En los rollos depositados por el cineasta Pablo Perelman se encuentran filmaciones realizadas por el político Gabriel Valdés Subercaseaux, en cuyos registros es posible ver a otros personajes reconocidos, como la Reina Isabel II del Reino Unido en su visita a Chile el año 1968 y los ex presidentes Eduardo Frei Montalva y Salvador Allende Gossens.

ARCHIVO FÍLMICO
(CHILE. 1920-1980) 30
AMATEUR Y CONSTRUCCIÓN DE MEMORIAS COLECTIVAS: ANÁLISIS DE REGISTROS FAMILIARES DESDE UNA PERSPECTIVA ESTÉTICO-POLÍTICA
Proyector KodaskopeEight modelo 50 de la familia Jürgens.

Fotograma visita Reina Isabel II a Chile, 1968.

Junto con esto, encontramos eventos públicos, tales como paradas militares, eventos y espectáculos deportivos variados, como revistas de gimnasia, partidos de fútbol, carreras de autos y motos, patinaje en hielo, shows acuáticos, entre muchos otros registros de prácticas deportivas privadas que dan cuenta del nivel de acceso económico de las familias, tales como esquí, esquí acuático, remo, equitación, polo, etc. Por otra parte, destacamos los registros tempranos de tradiciones de larga data como es el caso de la Fiesta de la Primavera, cuya versión del año 1929 en el Club Hípico de Santiago está vívidamente retratada por la familia Prieto, y la Fiesta de Cuasimodo, celebración religiosa documentada en la misma década por dos sacerdotes hermanos pertenecientes a la Orden de la Merced, cuyo registro es de propiedad de la familia León. Un hito internacional que destacamos es la filmación que el doctor Gonzalo Astorga realiza del funeral de John F. Kennedy en Washington, Estados Unidos, material que se encuentra en la familia Gana.

Fotograma Fiesta de Cuasimodo registrada a finales de la década de 1920. Familia León.

Los viajes y paseos son otro tópico importante de las películas caseras, que en este corpus se revelan desde múltiples rincones nacionales e internacionales. Muchas familias registran sus vacaciones en las playas del litoral central como una tradición que es posible seguir por su periodicidad. Junto con esto, las familias filman los viajes a la nieve, las visitas a familiares en el campo y a ciudades en regiones del sur de Chile. Una parada común, que se ve registrada a lo largo de las décadas y en numerosas familias, es la visita al Zoológico en el Parque Metropolitano de Santiago.

ARCHIVO
1920-1980) 31
FÍLMICO AMATEUR Y CONSTRUCCIÓN DE MEMORIAS COLECTIVAS: ANÁLISIS DE REGISTROS FAMILIARES DESDE UNA PERSPECTIVA ESTÉTICO-POLÍTICA (CHILE.
Depósito Pablo Perelman.

En el exterior, en tanto, podemos ver abundantes filmaciones de viajes realizados en avión tanto a países de América Latina, particularmente a Brasil y Argentina, como también a Norteamérica y Europa. En estos registros es posible apreciar imágenes de las ciudades visitadas en distintos momentos históricos. Es así como, por ejemplo, aparece la Alemania de posguerra en las filmaciones que la familia Carvallo hace del Palacio de Johannisburg, con notorios daños estructurales en la década de 1950.

Otras particularidades del corpus incluyen realizaciones especializadas como es el caso del registro documental del escultor Federico Assler Brown, Premio Nacional de Arte 2009, quien es retratado en su casa-taller, a través de un lente que realiza un montaje en torno a su quehacer artístico, su producción de obra y la exposición de la misma en una galería de arte. Asimismo, destacan en esta línea, los ejercicios audiovisuales -único material que cuenta con banda de sonido- realizados por alumnos de Publicidad de la Universidad Técnica del Estado en la década de 1970, los que desarrollan campañas en torno a temas de interés común para la sociedad.

Es importante mencionar que dentro de los rollos depositados por las familias, no sólo encontramos aquellos filmados por ellas mismas, sino que también se conserva otro producto de consumo del mercado de cine doméstico que son las llamadas “reducciones”, es decir “copias de películas profesionales o didácticas filmadas en soportes profesionales” que circulaban mediante venta o alquiler (del Amo García, 2008: 61). En el corpus existen reducciones de películas de Chaplin, Laurel and Hardy, el Gato Félix, Popeye, junto con producciones temáticas como The world parade y Here comes the circus producidas por Castle Films.

Por nuestra parte, nos interesa destacar una serie de capturas, momentos o aciertos, en los que es posible detectar lo que anteriormente hemos descrito como una intención del realizador aficionado. Sea esta intención motivada por una experimentación creativa, por una exploración técnica o por un objetivo de registro afectivo, creemos que existe en estas escenas una aproximación a la práctica fílmica amateur que da cuenta de la riqueza de este archivo. Hablamos, por ejemplo, de la mirada documental con que se filma a distintos aficionados a la lectura en la familia Araya, de las filmaciones contemplativas que los sacerdotes mercedarios de la familia León realizan en el mar, de aquellos momentos en que el bebé se acerca a la cámara develando el vínculo con el realizador/a, de la intimidad amorosa que es posible apreciar en las filmaciones de las familias Figueroa y Warnier, de la experimentación creativa que existe detrás de la decisión de filmar todo un viaje desde un vehículo en movimiento, entre muchas otras exploraciones que analizamos en detalle en el capítulo siguiente.

ARCHIVO FÍLMICO AMATEUR Y CONSTRUCCIÓN DE MEMORIAS COLECTIVAS:
DESDE UNA PERSPECTIVA ESTÉTICO-POLÍTICA (CHILE. 1920-1980) 32
ANÁLISIS DE REGISTROS FAMILIARES
Algunas reducciones conservadas en la colección.

2) Categorías técnico-estéticas amateurs en el corpus: prácticas, estilos y perspectivas autoriales

a) Prácticas de dirección

a.1) Retratos

Esta categoría incluye dos modos que hemos definido como “retratos” y “papádirector”. El primero de ellos, corresponde al registro de grupos o individuos posando en lugares representativos para la familia, como pueden ser la casa, el patio, la plaza del pueblo, entre otros. Estos retratos se ven influenciados, en su mayoría, por los usos de la fotografía amateur, que se hereda al cine, describiendo lo que Zimmermann denomina la transmisión de una “estética pictorialista” que se traspasa al cine amateur como técnica estandarizada (1995: 31). Asimismo, el Manual “Cómo filmar buenas películas” de Eastman Kodak Company (década de 1960), advierte a los usuarios acerca de esta distinción -que es también, como veremos, una tensiónentre fotografía fija e imagen en movimiento, señalando que:

“El problema de la ‘pose’ no existe para el aficionado al cine, por la muy sencilla razón de que no queremos que nuestros sujetos posen para ser filmados. La herencia que nos ha dejado el fotógrafo de feria exige que los sujetos posen ante la cámara como reos a quienes se va a fusilar. Pero nuestra cámara de cine, cuya misión es la de conservar la vida y no destruirla, preferirá mucho más sorprender a sus sujetos en sus ocupaciones habituales y distracciones favoritas, viviendo su vida” (63).

Este rasgo, será interpretado como parte del estilo propio de este cine doméstico (Czach, 2010) y, como veremos en muchas de las categorías que desarrollaremos durante este análisis, es precisamente en este estilo o estética particular en lo que nos interesa profundizar. Dice Liz Czach (2010) al respecto:

“No hay ausencia de interpretación en el cine doméstico. Por el contrario, el cine doméstico promueve un estilo de interpretación único, y este estilo suele relacionarse con la cuestión de la conciencia de la cámara que tienen los sujetos filmados [...] Aunque a veces el cineasta doméstico puede coger a la gente desprevenida, generalmente saben cuando están siendo filmados. Aunque esta consciencia de la presencia de la cámara, de ser filmados, ha sido calificada negativamente como auto-consciencia o torpeza, debe ser reconsiderada de un modo productivo como una cualidad del cine doméstico” (Czach, 2010: 72)

ARCHIVO FÍLMICO AMATEUR Y CONSTRUCCIÓN DE MEMORIAS COLECTIVAS:
DESDE UNA PERSPECTIVA ESTÉTICO-POLÍTICA (CHILE. 1920-1980) 33
ANÁLISIS DE REGISTROS FAMILIARES
Fotogramas Familia Correa del Río (posando para la cámara)

Por nuestra parte, descubrimos en nuestro corpus, una serie de registros que, si bien se ven claramente influenciados por esta tendencia, al ser analizados desde una perspectiva que considera la incidencia de la subjetividad, la intencionalidad creativa de sus realizadores y la intimidad afectiva entre quien filma y quien es filmado/a, es posible acceder a una caracterización más compleja y observar que aportan información específica en torno a la personalidad y los hábitos de cada quien. Es el caso de los registros de las familias León, Correa del Río y Gana, que presentan un uso recurrente de primeros planos para construir los retratos de los personajes, capturando con precisión rasgos, tales como la timidez o la extroversión, y relaciones afectivas, que revelan confianza, complicidad y simpatía.

Fotogramas Familia Correa del Río

ARCHIVO FÍLMICO AMATEUR Y CONSTRUCCIÓN
ESTÉTICO-POLÍTICA (CHILE. 1920-1980) 34
DE MEMORIAS COLECTIVAS: ANÁLISIS DE REGISTROS FAMILIARES DESDE UNA PERSPECTIVA
Fotogramas Familia León Fotogramas Familia Gana

Por otra parte, vamos a considerar otro tipo de retratos, centrados en personajes destacados o que se dedican a alguna actividad reconocible. Estos retratos tienen una duración mayor y se componen de distintas escenas o momentos, que contribuyen a enfatizar el quehacer o el carácter particular de los sujetos filmados. Dentro del corpus que analizamos, encontramos en esta línea al escritor Óscar Castro (décadas del 30 y 40) y al escultor Fedrico Assler (la información no es exacta, pero podría ser la década del 70).

El caso de Óscar Castro resulta emblemático, pues se trata del único registro fílmico que se conoce de él. A través de dos planos que tienen una duración de aproximadamente 10 segundos cada uno, el escritor se muestra sentado en un frondoso jardín escribiendo en un cuaderno de manera concentrada. Luego, se acerca a él una mujer con quien sostiene una relación de confianza, pues le comenta animosamente sobre su escritura, al mismo tiempo que sonríen con relajo. Aquí se produce un corte y a continuación ambos deciden dar una vuelta alrededor del jardín mientras Castro parece leer a viva voz sus textos. La toma final exhibe el cuaderno y el lápiz del escritor en primer plano y los rostros alegres de los personajes tras estos objetos. La escena parece estar preparada y ser interpretada en función de representar la labor artística de Castro, emergiendo a través de ella una caracterización del quehacer literario como una actividad marcada por el goce, la belleza y el deleite.

Por otro lado, los registros del escultor Federico Assler, consisten en un material amateur que posee una duración de 8 minutos que, de manera similar a lo que ocurre en el caso anterior, visibiliza y pone en valor la obra del artista. El registro inicia con diferentes tomas de la casa de Assler, a través de las cuales es posible apreciar sus particulares características arquitectónicas.

ARCHIVO FÍLMICO AMATEUR Y CONSTRUCCIÓN
COLECTIVAS:
DESDE UNA PERSPECTIVA ESTÉTICO-POLÍTICA (CHILE. 1920-1980) 35
DE MEMORIAS
ANÁLISIS DE REGISTROS FAMILIARES
Fotogramas Familia Castro Fotogramas Familia Assler

A continuación, la cámara se adentra en el jardín de esculturas que se emplaza frente a la residencia, deteniéndose en los contornos y tamaños, a través del uso de planos detalle y de planos generales que permiten al espectador dimensionar alturas, materiales y formas. En este escenario, aparece la figura de Assler como la de un observador de su propia obra, que revisa y ajusta detalles.

Así, la figura de Assler se presenta en este registro no solo a propósito de su quehacer, sino también al poner en relieve sus creaciones y, a través de ellas, dar cuenta de su sensibilidad creativa. El realizador recurre a múltiples técnicas, entre las que destaca el uso reiterado del travelling out y el travelling in para el registro de las esculturas. Esta elección permite un diálogo entre la imagen y la materialidad de las piezas, las que están construidas por capas superpuestas de tamaños crecientes, que al montarse van aportando espesor y dimensión a las obras, al igual que ocurre con la ampliación o disminución de la perspectiva en los distintos registros.

Después del recorrido por el jardín, la cámara se ocupa de los registros interiores de la casa-taller del escultor. Estas tomas continúan desarrollando el retrato del artista a través de su obra, la decoración y los objetos que forman parte de su espacio privado, y de su trabajo técnico-creativo en el taller donde construye sus esculturas. Así, nos encontramos con tomas minuciosas, que recorren lenta y detenidamente el espacio, adecuando la perspectiva de la imagen según los énfasis que se pretenden.

ARCHIVO FÍLMICO AMATEUR Y CONSTRUCCIÓN DE MEMORIAS COLECTIVAS:
DESDE UNA PERSPECTIVA ESTÉTICO-POLÍTICA (CHILE. 1920-1980) 36
ANÁLISIS DE REGISTROS FAMILIARES
Fotogramas Familia Assler Fotogramas Familia Assler Fotogramas Familia Assler

Finalmente, el realizador indaga en las figuras abstractas de una pintura que se expone en la pared de la casa, como una manera de abrirse hacia el tema de la apreciación artística y sugerir un abordaje para este tipo de creaciones. Así, da curso al último momento de su retrato, que sintetiza y pone en valor el trabajo de Assler, por medio del sugerente registro de la exposición de sus obras en el Museo Nacional de Bellas Artes.

a.2) Papá-director

El segundo modo que incluimosdentro de esta categoría corresponde a distintos ejercicios direccionales en los que es posible observar que el padre entrega instrucciones a sus hijos y esposa para montar una escena familiar en cámara. Ponemos especial interés en este modo ya que evidencia, por una parte, ciertas búsquedas creativas propias de una práctica amateur que están puestas al servicio del registro familiar, y por otra, los roles de género que existen al interior de la producción fílmica familiar. Al respecto, la mayoría de los depositantes entrevistados señalan que en sus familias el dueño y operador de la cámara era el padre. En la misma línea, Pablo Perelman agrega que en esos tiempos las “técnicas modernas” no estaban disponibles para el acceso de la mujer, no porque les fuesen difíciles de manejar -sin problemas operaban aparatos complejos como la máquina de cosersino porque su lugar esperado estaba dentro de los límites de la casa. Según estudios realizados por Bell and Howell, en la década de los 50, los padres tomaban más fotografías que las madres y los hijos eran el motivo principal, lo que Zimmerman (2008) atribuye al aislamiento de la familia nuclear en los suburbios: “las cámaras surgieron como las herramientas que marcaron el privilegio de la familia y el poder patriarcal” (280).

Dentro de esta categoría consideramos el registro que el realizador de la familia Costa hace de sus hijos en distintas ocasiones. La filmación que resulta ser más dedicada a ellos es la realizada con motivo de la primera comunión de la hija, para lo que el

ARCHIVO FÍLMICO AMATEUR Y CONSTRUCCIÓN
DESDE UNA PERSPECTIVA ESTÉTICO-POLÍTICA (CHILE. 1920-1980) 37
DE MEMORIAS COLECTIVAS: ANÁLISIS DE REGISTROS FAMILIARES
Fotogramas Familia Assler Fotogramas Familia Assler

papá-director, en paralelo a la celebración familiar y en un espacio diferenciado del patio, filma distintas tomas donde es posible observar que le indica a los niños dónde posicionarse, desde qué lugar aparecer (detrás de un arbusto o un muro), cuando acercarse a la cámara, realizar acciones como pasar el anillo a la hermana, mientras el realizador hace seguimientos con la cámara y utiliza distintos tipos de plano. Una vez “lograda la toma” los niños tienen la libertad de improvisar acciones propias, entre las cuales el niño realiza gestos militares y la niña juega a ubicar una flor en uno de sus ojos, para luego jugar espontáneamente mientras la cámara sigue rodando. En varias oportunidades ocurre que, mientras el realizador filma a otros miembros de la familia, sus hijos se cruzan en primer plano o tapan el lente con una mano, cubriendo así gran parte del cuadro, situación frente a la cual no se corta la filmación. Lo que para otro podría ser una “toma arruinada” para este papá-director parecen ser gestos admitidos. En esta singular reacción, que habla de una actitud dirigida, en ocasiones, y distendida, en general, podemos apreciar que para este realizador los gestos y acciones de sus hijos no solo son más relevantes que la “calidad” técnica del registro, sino que la inclusión de estos “contenidos” constituye precisamente el tipo de registro que pretende lograr.

El caso más emblemático que ubicamos en esta categoría es el de la familia Guajardo, cuyas filmaciones están realizadas por Hernán Leigh, quien es descrito por el depositante, Felipe Guajardo, como un “camarógrafo amateur y autodidacta”. En este sentido, se distancia de muchos de los realizadores familiares que participan de este corpus y de este tipo de cine en general, pues se ciñe a las normas que en la época, década de 1950, se dictan para los cineastas aficionados familiares. Este realizador disponía de distintos artefactos para sus filmaciones como lo son cámaras, proyector, trípode, iluminación, entre otros, los que adquiría en sus viajes y son posibles de identificar en sus imágenes. Entre los materiales depositados se encuentran principalmente registros familiares como cumpleaños, viajes a la playa y visitas a familiares que se encuentran filmados con una conciencia narrativa y con una pulcritud técnica más avanzada que la que se da comúnmente en las filmaciones

ARCHIVO FÍLMICO AMATEUR Y CONSTRUCCIÓN
ESTÉTICO-POLÍTICA (CHILE. 1920-1980) 38
DE MEMORIAS COLECTIVAS: ANÁLISIS DE REGISTROS FAMILIARES DESDE UNA PERSPECTIVA
Fotogramas Familia Costa

familiares del corpus. Como ya adelantamos, sin importar la ocasión, este realizador pareciera incorporar todas las recomendaciones de los manuales: nos referimos a lo que interpretamos como una “planificación de filmación” materializada mediante el uso de montaje en cámara; a la incorporación de intertítulos con lugares y fechas; al uso de planos generales descriptivos del espacio físico al comienzo de cada registro de viaje; al uso de la escala de planos para narrar de cerca las acciones de los personajes en escena -en general, sus hijos y esposa-; a la exploración de técnicas como el uso de iluminación, la filmación con cámara lenta, la composición y exposición de siluetas, entre otros. Más allá de esta intención autodidacta dedicada y, en muchas ocasiones, exitosa, es precisamente en aquellas escenas donde este papá-director desafía las normas del cineasta amateur familiar, en las que podemos interpretar las marcas afectivas que guían su trabajo. Este papá-director se esmera en construir en numerosas ocasiones cuadros o escenas familiares para la cámara, donde se evidencia una posición de dirección frente al resto de la familia, pues, para lograr la escena buscada, este realizador repetirá tomas, como es el caso del plano en el que la familia pasa en una carreta dos veces por una calle de Pichilemu, y en otras, y se turnará con su esposa para que ambos puedan aparecer en el cuadro junto a sus hijo/as.

En estas escenas el papá-director se preocupa de montar la cámara en un trípode y de encuadrar en un espacio físico -un mirador o la orilla de la playa- la presencia de sus tres hijo/as junto a su esposa, quien más tarde, lo reemplaza detrás de cámara para aparecer él en la escena familiar. Podemos leer con claridad la intención directiva cuando, por ejemplo, el propio realizador es filmado bañándose en la playa con sus tres hijos e indica molesto a quien opera la cámara -asumimos que su esposa- que corte en ese instante la filmación, esto luego de que otro niño ingresa a escena, “arruinando” el cuadro exclusivamente familiar.

ARCHIVO FÍLMICO AMATEUR Y CONSTRUCCIÓN
ESTÉTICO-POLÍTICA (CHILE. 1920-1980) 39
DE MEMORIAS COLECTIVAS: ANÁLISIS DE REGISTROS FAMILIARES DESDE UNA PERSPECTIVA
Fotogramas Familia Guajardo Fotogramas Familia Guajardo

Los siguientes planos son ejemplo de una actitud recurrente en estos registros; los integrantes de la familia se muestran cariñosos y dichosos frente a la cámara, conscientes de su presencia: la miran, posan y saludan al padre o la madre que la está operando. Esta interacción visual directa con la filmación o “pose”, como hemos señalado en la categoría de retratos, es reprobada por los manuales para aficionados, por lo que se transforma, entonces, en el único momento en que este riguroso realizador incurre en una “falta”, según la norma exigida por estos textos y los consejos orientados a los cineastas familiares. A nuestro juicio, el gesto que revela los afectos frente a la cámara, desafía el propio modelo estético en el que él se inscribe, poniendo en primer lugar la principal motivación de su quehacer creativo: dejar registro de la cercanía y la felicidad que rodea a su familia, a pesar de que esto implique quebrar los mandatos indicados para los aficionados.

b) Autoexposición del yo

La construcción de esta categoría considera dos prácticas que nos parecen relevantes: los autorretratos y las contemplaciones o meditaciones fílmicas; siendo ambas susceptibles de ser puestas en diálogo con los diversos mecanismos de autoexposición del “yo” utilizados en el cine, particularmente en el documental. Si bien, se trata de un debate que transita al margen de la producción doméstica que aquí nos convoca, nos parece importante destacar que estos mecanismos de inscripción de la subjetividad en el texto fílmico o de autoexposición del yo, son recursos que el cine autobiográfico ha desarrollado ampliamente y que han permitido abrir la reflexión en torno a las formas en que se expresan, en la materialidad de la imagen cinematográfica, una gama de afectos privados que hoy se reconocen desde su proyección hacia lo público (Renov, 2004; Cuevas, 2010; Lebow, 2012; García Díaz, 2019), como son, por poner un ejemplo, los que han venido asociados a las experiencias traumáticas que impactaron a muchas generaciones en los escenarios producidos por las dictaduras en América Latina (Piedras, 2014; Ramírez, 2016; Gallardo y Salomone, 2017, 2018). Independientemente de que en este corpus el impacto emocional de las experiencias retratadas no sea tan fuerte como ocurre en los casos del ejemplo recién mencionado, esta relación entre ambas prácticas cinematográficas -cine autobiográfico y cine familiar- ilumina elementos centrales de nuestra hipótesis de lectura frente a estos materiales; pues, a través de estos mecanismos se expresa con mucha claridad la presencia de la subjetividad, de los afectos y de la voluntad creativa que aquí rastreamos. Asimismo, en diálogo con el modo autobiográfico, y particularmente con el uso de la primera persona en el cine, estos filmes familiares amateur también dan cuenta de una cercanía extrema

ARCHIVO FÍLMICO
40
AMATEUR Y CONSTRUCCIÓN DE MEMORIAS COLECTIVAS: ANÁLISIS DE REGISTROS FAMILIARES DESDE UNA PERSPECTIVA ESTÉTICO-POLÍTICA (CHILE. 1920-1980)
Fotogramas Familia Guajardo

entre el sujeto y el objeto del “relato”. Con semejanzas y diferencias, en ambos casos nos enfrentamos a construcciones que tienden a la intimidad y a la exposición de hechos -más o menos- importantes de la vida, además de poner en común frente a la cámara -nuevamente, con mayor o menor profundidad y acierto- preguntas en torno a la identidad propia, a las relaciones con la familia y los lazos afectivos con el entorno en general.

b.1) Autorretratos

En relación con los autorretratos, identificamos dos subcategorías que nos permiten, por una parte, destacar el componente autorreflexivo de este cine y, por otra, aludir a las marcas afectivas que, en uno de estos casos en particular, revelan además un componente de género al interior de estas prácticas amateur. Se trata de lo que entenderemos como autorretratos construidos y autorretratos accidentales.

El primer caso que mencionamos, lo encontramos representado en los registros de la familia Araya y consiste en una breve puesta en escena al interior de una casa y frente a un espejo. Quien filma se detiene frente a su propio reflejo en el espejo, pero además aprovecha la presencia de un perro negro que mira directamente a la cámara y lo incorpora a la imagen de sí mismo que construye. Esta doble presencia, en la que ambos dirigen su mirada de manera directa hacia la cámara, abre múltiples interpretaciones y dota este registro de versatilidad y profundidad. Resulta interesante destacar la indicación propuesta por los manuales para aficionados, que sugería a los realizadores incorporar una “escena de firma” a la filmación, la que coincide de algún modo con este retrato y permite interpretarlo también en este sentido:

“Muchos aficionados, especialmente aquellos que se toman todo el trabajo necesario para que sus rollos sean dignos del público que ha de presenciar su exhibición, comprenderán el valor de su “firma” al final de un rollo grande. Esta firma consiste en apuntar la cámara directamente al público que presencia la proyección. Esta escena es muy fácil de realizar. Basta colocar al aire libre un espejo de regulares dimensiones delante del cual se sitúa la cámara y, una vez obtenido el foco correcto y el diafragma conveniente, se toman unos cuantos metros de la imagen reflejada por el espejo. De esta escena cortamos varios trozos, que nos sirven para “firmar” varios rollos”. (Eastman Kodak Company, 151)

ARCHIVO FÍLMICO
41
AMATEUR Y CONSTRUCCIÓN DE MEMORIAS COLECTIVAS: ANÁLISIS DE REGISTROS FAMILIARES DESDE UNA PERSPECTIVA ESTÉTICO-POLÍTICA (CHILE. 1920-1980)
Fotograma Familia Araya

Otro caso, también intencionado, pero con menos elementos, es el que encontramos en los registros de la familia Warnier, en que uno de los protagonistas se filma durante algunos segundos mientras sonríe a la cámara durante un paseo familiar al campo. Este autorretrato se enmarca en un contexto de distensión, en el que la familia recorre un espacio abierto y pleno de naturaleza, por lo que podríamos asumir que se trata de un registro que expresa, a través de la gestualidad, frescura, espontaneidad y calma.

Por otra parte, encontramos autorretratos accidentales, que aparentemente se producen cuando las personas giran hacia sí mismos/as la cámara para manipularla y dar por finalizada la filmación. Nos parece interesante rescatar otro de los registros de la familia Araya-Reyes que sirve para representar este tipo de autorretrato, pues, de manera excepcional, este “accidente” nos permite darnos cuenta de que la filmación la dirige una mujer joven, hecho que, como señalamos a propósito de la categoría denominada “papá-director”, es poco frecuente en estos registros. La realizadora es probablemente la madre de la bebé que en esas imágenes vemos aprendiendo a caminar, quien, estimulada por la cámara y, seguramente, por el llamado de quien se encuentra detrás de ella, realiza una caminata tambaleante hasta alcanzar una proximidad total con el lente. Este dato nos parece relevante pues, a propósito de la cercanía del vínculo, es posible adicionar un componente emotivo a la situación que se registra. Estas tomas se caracterizan por estar filmadas en un ángulo que se pone a la altura de la pequeña y por dejar disponible el artefacto a su alcance, lo que no es usual en otros casos similares. Asimismo, portan una alta carga emotiva, que se desencadena tanto por la vivacidad y los gestos de la niña, como por la agilidad y el arrojo de los movimientos de cámara que traducen en velocidad y en pulso la alegría de ese momento.

ARCHIVO FÍLMICO AMATEUR
(CHILE. 1920-1980) 42
Y CONSTRUCCIÓN DE MEMORIAS COLECTIVAS: ANÁLISIS DE REGISTROS FAMILIARES DESDE UNA PERSPECTIVA ESTÉTICO-POLÍTICA
Fotograma Familia Warnier Fotogramas Familia Araya

b.2) Contemplaciones y meditaciones fílmicas

Esta categoría corresponde a diversos ejercicios de cámara, generalmente realizados en espacios naturales, en los que la intencionalidad creativa de quien filma se expresa en un registro extendido del entorno. La mayoría de las veces se trata de tomas pausadas, que indagan sin ambición en el paisaje y sin detenerse necesariamente en detalles o en acciones de terceros. Consideramos que estos registros funcionan como un mecanismo de autoexposición, en la medida en que es posible advertir e interpretar rasgos subjetivos de los realizadores, así como sus temples de ánimo mientras realizan la filmación. No son tomas descriptivas, sino más bien trances fijos en algún elemento estable y repetitivo del paisaje, como pueden ser las olas reventando en las rocas; una gaviota surcando el cielo en la playa o simplemente la captura del devenir del tiempo expresado en un momento de calma.

El primer caso que aquí referimos, corresponde a los registros de la familia Figueroa y fueron capturados probablemente en Estados Unidos durante la década de los setenta. Los integramos en esta categoría, pues se trata de imágenes que cumplen en general con todos los criterios antes señalados, pero en las que, además, el dispositivo de filmación juega un rol central en el proceso que hemos llamado “contemplativo o meditativo”. La meditación o el estado anímico de trance en estas imágenes surge de la experimentación que el realizador propone a partir de lo que, suponemos, es un desperfecto del lente. Esta aberración óptica, sumada a la decisión de ralentizar la toma, genera un progresivo y pausado desenfoque que es aprovechado por el realizador para indagar en las formas y los colores de las flores en los arbustos de un parque, mientras pasea distendidamente junto a una mujer. La difuminación de la imagen aumenta en la medida en que se extiende la filmación y la cámara recorre lentamente, de izquierda a derecha, la media circunferencia del parque. Estos registros dan cuenta de una forma de “contemplación” que depende del artefacto y que, a partir de él, se abre al juego y a la experimentación creativa en este y en otros rollos de la misma familia.

ARCHIVO FÍLMICO AMATEUR Y CONSTRUCCIÓN
PERSPECTIVA ESTÉTICO-POLÍTICA (CHILE. 1920-1980) 43
DE MEMORIAS COLECTIVAS: ANÁLISIS DE REGISTROS FAMILIARES DESDE UNA
Fotogramas Familia Figueroa

Los registros que siguen a continuación pertenecen a las familias Figueroa, Correa del Río y León. En los tres casos, se trata de contemplaciones del paisaje natural que se caracterizan por la presencia ineludible del agua y por poseer un pulso marcado por distintos elementos que forman parte del propio entorno.

En el caso de las tomas de la familia Figueroa, el ritmo de la filmación está dado por el leve movimiento del sol reflejándose en un mar apacible en Isla de Pascua. Se trata de un registro más extenso realizado en el contexto de un paseo de pareja por la isla, el cual es coronado, hacia el atardecer, por distintas imágenes que dan cuenta de un ánimo conmovido por la belleza y la templanza del espacio.

Las imágenes de la familia Correa del Río, son filmadas en un entorno boscoso, que le permite al realizador capturar el mar enmarcado, a contraluz, por las siluetas de distintos follajes. Así, se construye un registro en el que el contraste permite apreciar el detalle de diversas figuras dibujadas por la vegetación, mientras la cámara se desplaza suavemente entre los árboles. Puestas en su contexto, estas imágenes remiten a un conjunto de registros familiares que tienen una duración total de ocho horas y que se caracterizan por desarrollar ampliamente una práctica muy consciente del uso del dispositivo, y centrada especialmente en el movimiento, los flujos y la velocidad. En este sentido, interpretamos esta contemplación como un ejercicio amateur que despliega la curiosidad y la sensibilidad del realizador en relación con las posibilidades de la cámara.

En el siguiente caso, perteneciente a la Familia León, encontramos el registro extendido de un mar agitado y de las olas reventando contra las rocas. El realizador pertenece a la Orden de la Merced y, en conjunto con otros frailes mercedarios, se dirigen a la costa en lo que parece ser un pausa en medio de un intenso flujo de actividades propias de su congregación. En este contexto, deciden salir a bañarse y a caminar por la orilla del mar, mientras uno de ellos se detiene a capturar este momento a través del registro de las olas, que, en cada explosión, van marcando el ritmo de la filmación. Se trata de una “contemplación” que expresa un temple de ánimo reflexivo e introspectivo, pero, al mismo tiempo, producto de la fuerza del mar, se abre a otras interpretaciones, como pueden ser la intensidad del compromiso vital que estas personas han asumido.

ARCHIVO FÍLMICO AMATEUR Y CONSTRUCCIÓN DE MEMORIAS COLECTIVAS:
UNA PERSPECTIVA ESTÉTICO-POLÍTICA (CHILE. 1920-1980) 44
ANÁLISIS DE REGISTROS FAMILIARES DESDE
Fotogramas Familia Figueroa Fotogramas Familia Correa del Río

El último de estos ejemplos resulta especialmente representativo, pues se trata de un realizador aficionado a los deportes de motor que, desde nuestra perspectiva, consigue traducir a la imagen su pasión por el movimiento y la velocidad. El extenso registro de la familia Correa del Río cuenta con numerosos travellings filmados desde autos, barcos, aviones y motos, en distintos contextos. Destacamos para esta categoría especialmente una secuencia de aproximadamente 4 minutos en la que el realizador filma desde un auto en movimiento la ruta por la que se traslada, sin privilegiar ninguna acción o situación específica de su alrededor (como podría ser el interior del auto, casas que se erigen al lado del camino o personas que caminan por la ruta), más allá del transcurrir del tiempo, capturado a través del vaivén del auto en movimiento. Este movimiento reiterativo produce un trance de ánimo que se proyecta en el espectador y que intensifica el efecto introspectivo. Así, la velocidad constante, el vidrio cerrado del auto, que divide la imagen en un interior y un exterior, y la ruta propiamente tal, metaforizan las motivaciones vitales y la inquieta subjetividad de este realizador.

ARCHIVO FÍLMICO
(CHILE. 1920-1980) 45
AMATEUR Y CONSTRUCCIÓN DE MEMORIAS COLECTIVAS: ANÁLISIS DE REGISTROS FAMILIARES DESDE UNA PERSPECTIVA ESTÉTICO-POLÍTICA
Fotogramas Familia León Fotogramas Familia Correa del Río

c) Interacciones: cámara-juguete

Esta categoría enfatiza la presencia de la cámara como un elemento que incide en la representación a partir de la interacción que propicia entre el sujeto realizador y el sujeto filmado. En todos los casos, el aparato funciona como una mediación lúdica entre las personas, que activa reacciones diversas y que permite poner en la imagen aspectos subjetivos y muchas veces íntimos de las relaciones. Entre las variadas reacciones y gestos que la cámara desencadena, destacamos la curiosidad que sienten particularmente los niños y niñas por mirarla fijamente, tocarla y acercarse al lente. En los ejemplos a continuación presentados, encontramos una gama de registros que se caracterizan por la aproximación entusiasta de los niños y niñas hacia la cámara y por un/a realizador/a que no solo se dispone a satisfacer la inquietud de los pequeños/as, sino que aprovecha esos momentos para dejar evidencia de estos instantes fugaces propios de la niñez.

ARCHIVO FÍLMICO AMATEUR Y CONSTRUCCIÓN DE MEMORIAS COLECTIVAS:
REGISTROS
DESDE UNA PERSPECTIVA ESTÉTICO-POLÍTICA (CHILE. 1920-1980) 46
ANÁLISIS DE
FAMILIARES
Fotogramas Familia León Fotogramas Familia Carvallo

En el caso de los adultos/as, los gestos de proximidad se multiplican y generalmente expresan afectos ligados con la intimidad de la relación (besos, muecas); nerviosismo (tapar la cámara con la mano) o diversión (bromas). Presentamos, así, una serie de primeros y primerísimos primeros planos, algunos accidentales y otros intencionados, que condensan información sobre la relación entre realizador y sujeto filmado, por lo que funcionan como marcas afectivas.

ARCHIVO FÍLMICO AMATEUR
(CHILE. 1920-1980) 47
Y CONSTRUCCIÓN DE MEMORIAS COLECTIVAS: ANÁLISIS DE REGISTROS FAMILIARES DESDE UNA PERSPECTIVA ESTÉTICO-POLÍTICA
Fotogramas Familia Carvallo Fotogramas Familia Correa del Río Fotogramas Familia Ruiz

d) Relatos de viaje

Los viajes y paseos son un motivo frecuente en las películas familiares por lo que es posible encontrar numerosos ejemplos de estos relatos en gran parte del corpus. Es usual ver a niños bañándose en alguna playa del litoral nacional o reconocer los hitos arquitectónicos de una ciudad europea que es visitada por los realizadores. Sin embargo, nos interesa destacar en esta categoría un par de búsquedas particulares por construir un relato de viaje que no está puesto al servicio del registro de una

ARCHIVO FÍLMICO AMATEUR Y CONSTRUCCIÓN DE MEMORIAS COLECTIVAS:
DESDE UNA PERSPECTIVA ESTÉTICO-POLÍTICA (CHILE. 1920-1980) 48
ANÁLISIS DE REGISTROS FAMILIARES
Fotogramas Familia Pichard Fotogramas Familia Figueroa Fotogramas Familia Figueroa

memoria familiar, sino que, a través del uso de distintos modos y estrategias de filmación, comunican la subjetividad y los afectos propios del realizador o del grupo que participa del paseo.

“Un paseo de película”: una mirada desde la publicidad

En primer lugar, tenemos el registro que, con un intertítulo, lleva por nombre “Sol y mar en Algarrobo”. El material pertenece a la familia Toro y corresponde al viaje que un grupo de estudiantes, aparentemente de la carrera de publicidad de la Universidad Técnica del Estado, realiza al balneario cercano a la capital. Luego del cartel, el relato prosigue con dos planos filmados en movimiento desde un vehículo que avanza hacia el mar, seguido a eso, un plano descriptivo de la playa incluye a todo el grupo de asistentes reunidos sobre las rocas. En adelante, el viaje se narra incluyendo distintas actividades: una de las bañistas sale del agua en un plano entero y, mientras se acerca a la cámara, saluda a sus compañeros; el grupo completo corre hacia la cámara por la orilla; una mujer escribe en la arena; en un inusual plano, casi a ras de tabla, se ve a otra persona practicando stand-up paddle. Finalmente el realizador filma desde lejos el bus con todos los viajeros a bordo, para finalizar con una toma nuevamente en movimiento desde el interior del bus, hacia el atardecer. Este relato construido a partir del uso de distintos valores de plano, de movimientos de cámara y de movimientos accionados por los personajes, devela, por una parte, la diversión y la cercanía que experimentan quienes asisten al viaje, y, por otra, una intención creativa que busca narrar una historia entretenida, con una estética atractiva (influenciada por el lenguaje publicitario) que va más allá del solo interés de documentar un paseo.

ARCHIVO FÍLMICO AMATEUR Y CONSTRUCCIÓN
UNA PERSPECTIVA ESTÉTICO-POLÍTICA (CHILE. 1920-1980) 49
DE MEMORIAS COLECTIVAS: ANÁLISIS DE REGISTROS FAMILIARES DESDE
Fotogramas Familia Toro

“Vida humana y paisaje”: una mirada desde la arquitectura

Destacamos el relato de viaje que Patricio Lagarini Freire, estudiante de arquitectura en la época, realiza junto a un grupo de compañeros a la ciudad de Quilpué, en la región de Valparaíso. Este registro se destaca entre los rollos que componen el material depositado por la familia Jürgens porque el estudiante, hijo del realizador principal de la familia, propone una mirada, encuadres y motivos que se distinguen en gran medida de lo registrado habitualmente por su padre, Julio Lagarini Navero. En la filmación se aprecian grandes panorámicas de la ciudad, las que son realizadas con el cuidado de siempre incluir a una persona o a un grupo de compañeros en escena -en una de las tomas se alcanza a ver que uno de ellos no camina por allí espontáneamente sino que por instrucción-, lo que interpretamos como una intención de incorporar la perspectiva del cuerpo en ese entorno. Más adelante, avanzan hacia sectores más concurridos como la estación de tren y el centro de la ciudad donde es posible ver a los habitantes de la ciudad circulando por el sector. Esta forma de percibir del espacio da cuenta de las motivaciones que este realizador tiene por documentar las interacciones entre la vida humana y el ambiente físico en el que seinserta .

Filmando “sobre ruedas”

Los registros de la familia Correa del Río corresponden a 31 rollos filmados en 8 mm, algunos a color y otros en blanco y negro, equivalentes a 8 horas de filmaciones familiares diversas, entre las que destacan especialmente las realizadas durante los viajes al extranjero de la familia, en el contexto de las actividades de uno de los miembros del grupo, perteneciente a la iglesia católica. En este contexto, la familia recorre distintos países, entre los que destacan Francia, Bélgica, Alemania, Austria, Italia, Suiza, España e Inglaterra. Como parte de lo que parece ser otro viaje, se registran también unas tomas en un tour marítimo por las costas de Nueva York. Los registros destacan por poseer una gran cantidad de imágenescapturadas “sobre ruedas”; es decir, sobre vehículos, pero también sobre otros medios de transporte, como son barcos y aviones. En esta suerte de roadmovie casero, la velocidad y el vaivén acorde al movimiento, son elementos centrales en la composición y van desarrollando un lenguaje propio que funciona como un “sello” de este realizador.

A propósito de los extensos contenidos relacionados con carreras de autos y motos, asumimos el gusto de su realizador por estos deportes motorizados, lo cual aporta

ARCHIVO FÍLMICO AMATEUR Y CONSTRUCCIÓN DE MEMORIAS COLECTIVAS: ANÁLISIS DE REGISTROS FAMILIARES DESDE UNA PERSPECTIVA ESTÉTICO-POLÍTICA (CHILE. 1920-1980) 50
Fotogramas Familia Jürgens

un elemento importante a la interpretación, pues nos permite afirmar que este sujeto es capaz de expresar su pasión y su motivación a través de las imágenes que filma. Esta particular perspectiva del viaje, resulta especialmente provocadora para el espectador, pues introduce elementos afectivos que aportan en la construcción de un ánimo marcado muchas veces por la adrenalina y otras por la contemplación y la actitud introspectiva en relación con un espacio. Este último caso es el de varias tomas largas, registradas en diferentes momentos desde la altura del vuelo dentro del avión; en algunas ocasiones logrando captar el detalle de las formas de las nubes, en otras, consiguiendo tomas de la cordillera nevada que copan todo el plano y producen diferentes figuras que estimulan el efecto meditativo del material. Por otra parte, encontramos numerosos registros del entorno natural desde las carreteras que cruza la familia cuando se desplaza desde una ciudad a otra en Europa y en Chile. Cuando el realizador lo considera pertinente, se detiene en los sujetos que conducen carretas, bicicletas u otros medios de transporte a los costados de la ruta y, con una intencionalidad de registro etnográfico, los sigue con la cámara mientras el movimiento del auto se lo permite. Destaca también, por su belleza y dedicación, el registro de Venecia filmado desde una góndola, en el cual el realizador se detiene en la arquitectura y los detalles de la ciudad, pero también en el gondolero que conduce la embarcación, así como en el paisaje humano, compuesto por las personas que transitan, trabajan y conviven alrededor de su trasporte de paseo.

ARCHIVO FÍLMICO AMATEUR Y CONSTRUCCIÓN
(CHILE. 1920-1980) 51
DE MEMORIAS COLECTIVAS: ANÁLISIS DE REGISTROS FAMILIARES DESDE UNA PERSPECTIVA ESTÉTICO-POLÍTICA
Fotogramas Familia Correa del Río

e) Construcción de argumentos narrativos

Agrupamos en esta categoría algunas secuencias en las que se puede advertir la intención de construir un argumento narrativo, sea documentando un acontecimiento familiar o montando un relato ficticio. Si bien no se trata de tramas o estructuras desarrolladas, reunimos aquí ciertos materiales en los que es posible observar una propuesta o pequeños atisbos que tienen como intención contar una historia.

Un primer ejemplo de esta categoría es el que encontramos dentro de los 50 rollos depositados por la familia Carvallo. Uno de ellos se destaca por ser un elaborado registro que el padre de familia realiza para documentar los primeros días luego del nacimiento de su primer hijo. Aquí el realizador contextualiza los espacios en los que se desarrolla el hito familiar, la Clínica Santa María y su propia casa, registra los traslados en ambulancia, filma el primer momento en el que la madre sostiene al niño, a las personas que visitan y asisten el proceso, entre otros momentos. El registro cuenta con un montaje realizado con posterioridad y completa trece minutos de película en total. En esta confección advertimos la dedicación que este realizador y padre dispone para elaborar un recuerdo articulado de un suceso sobresaliente en su vida y la de su familia.

ARCHIVO FÍLMICO AMATEUR Y CONSTRUCCIÓN
COLECTIVAS:
DESDE UNA PERSPECTIVA ESTÉTICO-POLÍTICA (CHILE. 1920-1980) 52
DE MEMORIAS
ANÁLISIS DE REGISTROS FAMILIARES
Fotogramas Familia Correa del Río Fotogramas Familia Carvallo

12. Es importante destacar que en los materiales de esta familia se encuentran numerosos cumpleaños infantiles filmados en el interior del hogar, lo que resulta singular pues en general estos acontecimientos familiares son registrados en exteriores. Esto podría deberse a que, en esa época, la sensibilidad de los rollos y las aperturas de las ópticas podían no resultar suficientes para exponer correctamente una escena con luz artificial. Aquí, por tanto, el realizador está empleando el recurso técnico de la iluminación para hacer posible el registro del hito familiar, lo que requiere inversión, por una parte, y autoformación por otra.

Tomamos uno de los registros de cumpleaños de la familia Guajardo como otro ejemplo dentro de esta categoría, ya que se distingue en su modo de filmación de otros cumpleaños documentados en el corpus por presentar algo cercano a un argumento o disposición narrativa que busca relatar el evento de principio a fin, incorporando todos los elementos que para el realizador son relevantes12

Entre los materiales de esta familia destacamos el registro de un cumpleaños en particular por la dedicación que muestra en la presentación de información clave (como la fecha y a qué ocasión corresponde), por narrar el proceso de preparación y por relatar el desarrollo del evento con una variedad de planos que da cuenta de sus distintas etapas y asistentes. La primera toma de este registro consiste en el plano fijo de un calendario donde una mano marca dos días, seguido de un intertítulo hecho a mano que anuncia “El cumpleaños de los niños 1952”. Luego, el realizador filma a la madre de los niños preparando galletas en la cocina, para, en adelante, proceder a filmar la celebración: el grupo de invitado/as reunido/as en la mesa, cada niño/a soplando las velas acompañado de la madre y el padre, lo/as asistentes comiendo torta, la madre entregando globos mientras lo/as niño/as los reciben en el piso, familiares y niño/as sonriendo a cámara.

Otro ejemplo que, como en el caso anterior se trata de un rollo editado y de larga duración, es el relato que lleva por nombre “Un estudiante chileno en EEUU” de la familia Miranda. Este registro corresponde a la documentación de las actividades que un joven realiza durante su estadía en el país norteamericano, en lo que podría ser un programa de intercambio estudiantil. Esta película anuncia con intertítulos una a una las secuencias que se van desplegando: “El otoño”, “Mcaskey High School”, “Futbol”, “La iglesia del Sagrado Corazón”, “En Conestoga Valley”, “Con los Witmeyer”, “En casa de los Banner”, entre otras. En las últimas secuencias mencionadas se ve un registro espontáneo del estudiante mientras es recibido en las casas de familias

ARCHIVO FÍLMICO AMATEUR Y CONSTRUCCIÓN
ESTÉTICO-POLÍTICA (CHILE. 1920-1980) 53
DE MEMORIAS COLECTIVAS: ANÁLISIS DE REGISTROS FAMILIARES DESDE UNA PERSPECTIVA
Fotogramas Familia Guajardo

estadounidenses para celebrar la Navidad. Allí se le ve cenando, prendiendo el fuego de la chimenea, apaleando la nieve, abriendo regalos y compartiendo con la familia que lo recibe, actividades que están filmadas con naturalidad -como la de cualquier película familiar- pero siempre con foco en el protagonista de la historia. Sobre este ejemplo podemos decir que, si bien no existe una estructura argumental elaborada, sí se manifiesta un interés por documentar cada una de las vivencias que este joven está experimentando en este proceso excepcional de su vida.

Uno de los registros más particulares dentro de esta categoría corresponde a un pequeño cortometraje de ficción amateur realizado por un grupo de niños y jóvenes de la familia Prieto en la década de 1920. En las imágenes, filmadas en blanco y negro y en 16 mm, se puede ver a dos personajes, interpretados por dos niños, que llevan un vestuario improvisado para representar un par de ancianos. Mediante un truco fílmico, estos personajes con habilidades mágicas, “convierten” a una joven en un perro. En la escena siguiente, aparece un cuarto personaje interpretado por un joven que rescata a la protagonista transformándola nuevamente a su forma humana. Con respecto a las posibles influencias que están detrás del uso de este recurso, podemos mencionar, por una parte, la popularidad que tuvo el cine de Georges Méliès y su característico uso de estos artificios en las décadas previas a esta realización; y por otra, la mención de la “acción detenida” como una sugerencia experimental y creativa por los manuales para cineastas caseros:

“Este sencillísimo y popular truco cinematográfico consiste en hacer funcionar la cámara apoyándola sobre un soporte firme, detener repentinamente la acción que se desarrolla ante la cámara, efectuar en la escena los cambios que se requieran, según el efecto que pretendamos lograr, Y luego hacer que continúe el desarrollo de la acción paralelamente con la prosecución del funcionamiento

ARCHIVO FÍLMICO AMATEUR Y CONSTRUCCIÓN
ESTÉTICO-POLÍTICA (CHILE. 1920-1980) 54
DE MEMORIAS COLECTIVAS: ANÁLISIS DE REGISTROS FAMILIARES DESDE UNA PERSPECTIVA
Fotogramas Familia Miranda

de la cámara. Este es, en sí, el truco que se llama “acción detenida” aun cuando existen una infinidad de variantes.” (Eastman Kodak Company, 135)

Este ejercicio filmado por jóvenes realizadores, en una época aún temprana del cine casero, permite distinguir la motivación lúdica que los lleva poner en práctica una aspiración amateur ficcional.

f) Construcción de personajes

Esta categoría incluye una selección de registros en los que advertimos la construcción incipiente de personajes, en el sentido en que es posible observar una intención por caracterizar y señalar actitudes de los sujetos, las que se consolidan y se desarrollan a lo largo de las filmaciones, aun cuando tengan un carácter efímero y, tal vez, en algunos casos, incluso superficial. A diferencia de otros registros, estos casos destacan porque el énfasis en ciertos elementos de personalidad o en rasgos específicos del comportamiento de las personas, es puesto de relieve gracias a la elección de planos, los contenidos de los mismos y, como veremos en uno de los casos, al montaje que el realizador propone.

El primer ejemplo que nos interesa mencionar es el que encontramos en los registros de la Familia Araya y que remite a una suerte de personaje colectivo, “la familia lectora”, construido por el realizador a partir de la recurrencia de contenidos vinculados con la lectura y, más ampliamente, con los libros. En esta línea, destacamos la secuencia de planos que se detienen en la atenta lectura de uno de los protagonistas de estas cintas. En las tomas siguientes, encontramos a nuevos miembros de la familia registrados en medio de sus lecturas y filmados con atención. Finalmente, la cámara registra el interior de una librería, recorriendo las estanterías y seleccionando algunos libros en particular; sin embargo, estas tomas resultan oscuras y de difícil comprensión, pues no se cuenta con la iluminación suficiente para filmar en interiores. Este impedimento técnico, sin embargo, no merma el interés del realizador, quien se posiciona frente a la librería y, con una distancia de tan solo algunos metros, indaga curiosamente en la actitud y el comportamiento de los “lectores” que entran y salen del lugar. Si bien, no se trata del desarrollo de un personaje en particular, interpretamos este registro como un intento por enfatizar las características comunes de la familia e iluminar un contexto familiar y social de interés y dedicación en relación con la lectura y la literatura en general.

ARCHIVO FÍLMICO AMATEUR Y CONSTRUCCIÓN
ESTÉTICO-POLÍTICA (CHILE. 1920-1980) 55
DE MEMORIAS COLECTIVAS: ANÁLISIS DE REGISTROS FAMILIARES DESDE UNA PERSPECTIVA
Fotogramas Familia Prieto

El segundo caso que incluimos en esta categoría corresponde a un registro de la década del 30, perteneciente a la familia Arredondo. También se trata de la caracterización, incipiente y caricaturesca, de un personaje colectivo compuesto por cuatro jóvenes amigas que son retratadas en distintas escenas. Este film sobresale en relación a otros, pues el realizador propone un concepto legible, que se desarrolla a lo largo de su filmación y que se centra en la asociación metafórica de estas mujeres con un grupo de patos. Este concepto transversal se despliega a partir de una secuencia de escenas muy bien delimitadas y, a través de un ejercicio de montaje en cámara, que da curso al desarrollo de la ironía que aquí se expone.

En una primera escena, este grupo de amigas es filmado a través del encuadre natural que ofrece una ventana abierta, la que además sirve a ellas como “escenario” en el que se instalan y desde el cual se comunican con la cámara a través de juegos, poses y bromas que no buscan entrar en diálogo con el realizador, sino, más bien, exhibir una suerte de puesta en escena o actuación humorística con énfasis en el juego y la diversión.

En un segundo momento, el realizador filma a este grupo de amigas caminando abrazadas por lo que parece ser un parque y dirigiéndose hacia la cámara mientras se ríen y bromean entre ellas. Inmediatamente después de esta escena y antes de pasar a la tercera que hemos destacado, el realizador introduce un plano fijo de un grupo de cuatro patos que camina sobre un césped, probablemente en el mismo parque.

ARCHIVO FÍLMICO AMATEUR
PERSPECTIVA ESTÉTICO-POLÍTICA (CHILE. 1920-1980) 56
Y CONSTRUCCIÓN DE MEMORIAS COLECTIVAS: ANÁLISIS DE REGISTROS FAMILIARES DESDE UNA
Fotogramas Familia Araya Escena 1 Fotogramas Familia Arredondo

Escena 2 Fotogramas Familia Arredondo

Al finalizar el recorrido anterior, posan de manera individual frente a la cámara, realizando morisquetas y juegos que son registradas detenidamente.

Escena 3 Fotogramas Familia Arredondo

Luego, se construye una cuarta escena, en un escenario diferente, en el cual ellas se preparan para correr en grupo alejándose de la cámara.

Escena 4 Fotogramas Familia Arredondo

La quinta escena consiste en la aparición de cada una a través de una puerta, con una nueva vestimenta y posando sonrientes a la cámara fija que se ubica frente a ellas.

Escena 5 Fotogramas Familia Arredondo

ARCHIVO FÍLMICO
(CHILE. 1920-1980) 57
AMATEUR Y CONSTRUCCIÓN DE MEMORIAS COLECTIVAS: ANÁLISIS DE REGISTROS FAMILIARES DESDE UNA PERSPECTIVA ESTÉTICO-POLÍTICA

En la escena que cierra la participación de las mujeres, nuevamente enmarcadas por una ventana, ellas se despiden desde un tren que comienza a moverse y realizan distintos gestos amorosos y graciosos hacia la cámara: lanzan besos, agitan pañuelos, sacan parte del cuerpo hacia afuera, entre otros.

Finalmente, el montaje cierra con el mismo grupo de patos que caminan sobre el césped, lo que refuerza la interpretación propuesta acerca de la asociación metafórica entre el grupo de amigas y estos animales.

El último caso que incluimos en esta categoría se encuentra en los registros de la familia Figueroa y corresponde a la construcción de un personaje femenino protagónico en la hora y treinta minutos de material filmado que analizamos de esta familia. La mujer es pareja del realizador principal y es importante destacar que, en este caso, como también ocurre en otros que incluyen filmaciones de parejas, ellos intercambian roles a la hora de manejar la cámara de filmación. Además, ella siempre porta una cámara fotográfica a través de la cual captura sus propios registros. La pareja comparte distintos contextos de viaje en playas del litoral central, en Isla de Pascua, en Estados Unidos, entre otros. Aparentemente no viajan con niños/as, aunque es común verlos con amistades o con otros familiares. A lo largo de estos registros, observamos como la imagen de esta mujer se consolida y se desarrolla a partir de rasgos de temperamento muy marcados, que la presentan como una persona alegre, graciosa, temeraria y con mucha energía. En este rol, destacamos las tomas que la muestran trepando roqueríos o desplazándose por terrenos agrestes en medio de los viajes, jugando tenis y fútbol o riendo a carcajadas mientras posa para la cámara. Sin embargo, esta construcción de personaje, también enfatiza

ARCHIVO FÍLMICO
58
AMATEUR Y CONSTRUCCIÓN DE MEMORIAS COLECTIVAS: ANÁLISIS DE REGISTROS FAMILIARES DESDE UNA PERSPECTIVA ESTÉTICO-POLÍTICA (CHILE. 1920-1980)
Escena 6 Fotogramas Familia Arredondo Escena 7 Fotogramas Familia Arredondo

otros rasgos de personalidad relacionados con un ánimo introspectivo y reflexivo, lo que se revela cuando es filmada por largos momentos mirando el mar, paseando lentamente por un parque mientras acaricia a las ardillas o admirando conmovida el paisaje de Isla de Pascua.

g) Prácticas etnográficas

En esta categoría reunimos pequeñas secuencias que demuestran atisbos de una mirada etnográfica por parte de sus realizadores. En concordancia con esta puesta en valoración, Pablo Perelman advierte en una de las entrevistas: “una vocación documental” muy clara en aficionados de la primera década del siglo XX. Entendemos que la práctica etnográfica refiere a un trabajo de campo intensivo que apunta a “la construcción de datos para la descripción de la forma de vida de un grupo humano”, llevado a cabo por investigadores de las ciencias humanas y que, en este marco, posteriormente, el cine entra en la materia como un uso metodológico que contribuye a la exploración en terreno (Ardèvol, 1998: 221). Sin embargo, lo que buscamos acentuar al proponer esta categoría es la observación particular que por momentos se aparta del registro tradicional casero para intencionar el ingreso de determinados sujetos a la filmación o poner la mirada en ciertas personas, sus hábitos y sus entornos.

ARCHIVO FÍLMICO AMATEUR
(CHILE. 1920-1980) 59
Y CONSTRUCCIÓN DE MEMORIAS COLECTIVAS: ANÁLISIS DE REGISTROS FAMILIARES DESDE UNA PERSPECTIVA ESTÉTICO-POLÍTICA
Fotogramas Familia Figueroa

Destacamos el interés que los frailes mercedarios de la familia León ponen en las personas que se encuentran practicando pesca artesanal en uno de sus paseos. El registro, que comienza como la filmación de un paseo de compañeros de orden, se detiene en un pequeño grupo de pescadores artesanales que se encuentran trabajando en la playa. El realizador incluye en su registro, tanto tomas generales, en las que puede apreciarse a los recolectores de orilla en medio del oleaje, como planos más cerrados, en los que es posible apreciar en detalle las características de su oficio, la extracción de mariscos con sus manos, el uso de sus implementos para el oficio, entre otros. Mirando hacia la quebrada, el realizador captura las algas que yacen sobre las rocas, para después, filmar a una mujer alguera concentrada amarrando cochayuyo y, en una toma final, de pie, mirando a cámara y mostrando su trabajo terminado. Relevamos este registro por documentar un oficio artesanal tradicionalmente realizado por mujeres, por una parte, y por otra, por reflejar la mirada del realizador, sensible a diferentes prácticas humanas.

Otro registro en esta categoría se encuentra en los materiales de la familia Pichard, y se trata de un retrato de las actividades que los trabajadores de la hacienda San Miguel de Calleuque en Peralillo realizan en una jornada. La filmación, de la década de 1950, comienza por mostrar a todas las mujeres que se encuentran ordeñando en la lechería, luego, ante cámara, uno de los niños trabajadores lacea un novillo con cierta dificultad, para después verlo nuevamente, junto a otro niño, arreando el ganado por el exterior de la casa de los dueños de la hacienda. Ponemos interés en este registro pues dedica su filmación a las personas que sostienen el funcionamiento de la hacienda, en un espacio en el que hubiese sido atractivo filmar las ostentosas construcciones de los patrones en lugar de las actividades de los inquilinos.

ARCHIVO FÍLMICO AMATEUR Y CONSTRUCCIÓN DE MEMORIAS COLECTIVAS:
DESDE UNA PERSPECTIVA ESTÉTICO-POLÍTICA (CHILE. 1920-1980) 60
ANÁLISIS DE REGISTROS FAMILIARES
Fotogramas Familia León Fotogramas Familia Pichard

A diferencia del detalle que encontramos en las imágenes recientemente descritas, los registros etnográficos de la familia Correa del Río, se presentan más bien como postales fijas de un largo recorrido por distintos países de América Latina y de Europa. El realizador no se detiene en las prácticas de quienes filma por más de algunos segundos, sino que más bien, parece tener la intención de incluirlos en su registro de la ciudad y destacar sus vestimentas y su presencia en el marco de un relato “turístico” del paisaje. Así, encontramos breves tomas de mujeres lavanderas en Toledo realizando sus labores y conversando entre ellas aparentemente en un horario muy soleado, pues se trata de imágenes que destacan por su luminosidad natural. En otro contexto, se ocupa de registrar a las personas que llamaron su atención mientras viaja a bordo de una embarcación por Italia. Aparentemente con su autorización, se detiene algunos segundos en una pareja con vestimenta y rasgos hindúes, a quienes recorre con la cámara desde los pies hasta el rostro. Asimismo, filma con detención a una joven que viaja sentada y que no forma parte del grupo que lo acompaña, quien posa y sonríe nerviosa ante la cámara. También en Italia, pero en el marco de su paseo por Venecia, el realizador cuenta con diversos registros de la ciudad capturados desde una góndola, entre los que intercala tomas de la tripulación de variados transportes marítimos que transitan cerca y del gondolero que maneja la embarcación en la que él mismo se encuentra viajando. En su paso por Inglaterra, captura distintas imágenes de los funcionarios de la guardia del Palacio Real en distintos momentos de sus labores, poniendo especial atención a sus vestimentas y a sus roles. Por último, destacamos un registro realizado en Río de Janeiro, en medio de un paseo turístico a la estatua del Cristo Redentor o Cristo del Corcovado, a dos trabajadores que se encuentran en medio de sus labores de hermoseamiento y cuidado del sector, a quienes parece pedirles que posen para la cámara.

ARCHIVO FÍLMICO AMATEUR Y CONSTRUCCIÓN
PERSPECTIVA ESTÉTICO-POLÍTICA (CHILE. 1920-1980) 61
DE MEMORIAS COLECTIVAS: ANÁLISIS DE REGISTROS FAMILIARES DESDE UNA
Fotogramas Familia Pichard Fotogramas Familia Correa del Río

Destacamos también la etnografía urbana que el realizador de la familia Prieto filma en una ciudad no identificada en la década de 1920. Este registro se distingue de otros mencionados anteriormente, pues el realizador no se detiene en las prácticas y oficios de personas o en modos de vida llamativos, sino, en cambio, se dedica a filmar una calle concurrida. Aparecen en escena los automóviles y trolebuses de la época, personas bien vestidas en su paso rápido por la vereda, quienes reaccionan de distintos modos; mientras algunas reconocen y miran la cámara, otras la ignoran. La secuencia finaliza con un inusual movimiento de cámara en el que el plano cambia su horizonte en 180º para quedar pies arriba, lo que resulta especialmente llamativo y sugerente. Este registro logra transmitir el frenetismo de la urbe en el instante de su filmación y, junto con eso, el ímpetu del realizador por documentar dicha energía.

ARCHIVO FÍLMICO AMATEUR Y CONSTRUCCIÓN
PERSPECTIVA ESTÉTICO-POLÍTICA (CHILE. 1920-1980) 62
DE MEMORIAS COLECTIVAS: ANÁLISIS DE REGISTROS FAMILIARES DESDE UNA
Fotogramas Familia Correa del Río Fotogramas Familia Prieto

CONCLUSIONES

Este análisis buscó aproximarse a la dimensión “amateur” presente en este cine familiar, comprendiendo que el viaje de la categoría amateur hacia América Latina, desdibujó su especificidad como el apellido de cierto cine independiente y crítico del cine comercial; pues en nuestros territorios esa distinción -cine independiente y cine industrializado- no es tan clara. En este sentido, lo “amateur” en este corpus no fue abordado desde cierta idea “profesionalizante” del cine, sino que es entendido como las señas de una intencionalidad creativa y autorreflexiva, a veces incluso cercana a la experimentación.

Con esta referencia a la base, los objetivos de este trabajo tenían como foco el abordaje de los materiales desde una perspectiva que enfatizó su valor estético y político, entendido como la importancia que los filmes tienen en la reposición de contextos históricos, pero también en la creación de nuevos sentidos en torno al pasado y en la apertura de interrogantes frente al archivo y a la imagen. Por otra parte, este análisis apuntó a descubrir las marcas afectivas presentes en las filmaciones, como una manera de dar cuenta de la especificidad de este cine y de poner en relación su materialidad estética con su potencialidad política.

Encontramos numerosos ejemplos que nos hablan de los hábitos y la vida cotidiana de distintas épocas, pero también de subjetividades, de sensibilidades autoriales y prácticas creativas que surgen y se ven atravesadas por la particularidad afectiva que da existencia a este cine. Esta capacidad de registro de una imagen “afectada”, atravesada y marcada por los afectos, nos permite introducir nuevos elementos en la discusión acerca del cine doméstico, que se relacionan con la ampliación de la dimensión pragmática (Odin, 2010) y performativa (Czach, 2010) de este cine. En primer lugar, nos acercamos a los planteamientos acerca de la pragmática del cine doméstico, pero buscamos profundizar en esta dimensión a través del análisis estético. Desde la perspectiva de Odin, lo pragmático de este cine se expresa en el efecto “ritual”, que construye una mística y una identidad familiar, y en el efecto emocional que este cine estimula a nivel individual, en cuanto cada sujeto reacciona frente a estos recuerdos de una manera particular y única. Por nuestra parte, consideramos que un acercamiento frente a estos materiales que se da de manera autónoma, muchas veces descontextualizada, y distanciada en términos temporales, emocionales y disciplinarios, nos permite abrirnos a otras posibilidades de observación y a valorar la capacidad que este cine tiene de invocar y movilizar sensibilidades en tiempo presente a través de las materialidades y los lenguajes utilizados. En esta línea, nos aproximamos a los materiales descomponiéndolos en fragmentos que portan un potencial estético-afectivo sobresaliente, que movilizan emociones y reacciones en el espectador ajeno, es decir, que van más allá -y por fuera- del contexto familiar específico en el que las imágenes fueron construidas. Esta manera de aproximarnos a este cine, se refleja en una cita de Hervé Guibert referida por Roger Odin, que señala:

“Estaba deslumbrado [...] pegado a algunos planos como el plano de las manos de la abuela que desenvuelve en Navidad un par de botines, un viejo vehículo, antes de color negro, que rueda bajo

ARCHIVO FÍLMICO AMATEUR
ESTÉTICO-POLÍTICA (CHILE. 1920-1980) 63
Y CONSTRUCCIÓN DE MEMORIAS COLECTIVAS: ANÁLISIS DE REGISTROS FAMILIARES DESDE UNA PERSPECTIVA

la nieve, una mano fina de mujer salida de un pesado abrigo de piel que arroja un vaso de agua por la ventana del auto, o incluso ese dibujo anticuado en el calendario, o una manada de corderos que invade la carretera [...] Me gustaría arrancar esos planos de la película y montarlos aparte en una pequeña película, pero sería muy breve y surrealista” (Guibert cit. en Odin, 2010, 55).

Por otra parte, como hemos adelantado, los hallazgos nos muestran un material muy rico en cuanto a su despliegue creativo y con una alta capacidad de interpretar , a través de la imagen, las relaciones, la familiaridad y los afectos. Coincidimos en este sentido con lo que Liz Czach, tomando las ideas de Paul Arthur (1965), denomina un “intercambio performativo entre observador y observado” (Arthur cit. en Czach, 2010, 84). La autora establece que este intercambio performativo determina un estilo único de interpretación en este tipo de cine, el que surge de la intimidad y el nivel de accesibilidad entre quien filma y quienes son filmados/as y que se caracteriza por cierto tipo de relación directa con la cámara (poses, muecas, guiños, gestos lúdicos) que, por sobre todo, buscará reconocer el proceso de filmación y a la persona que se encuentra tras la cámara (85). Esta relación cineasta/sujeto filmado fue analizada en extenso a través de varias de las categorías propuestas y, desde nuestra perspectiva, revela no solamente un modo de interpretación o de actuación, sino que también incide en la imagen que se construye y se relaciona con elecciones estéticas específicas. En este sentido, estas imágenes dan forma, materialidad y movimiento a los afectos y los vínculos íntimos, lo que se expresa en los distintos niveles de la producción, la representación y la circulación de las imágenes.

Estas elecciones estéticas, muchas veces intuitivas, nos ofrecen una extensa galería de imágenes a destacar y valorar. Por ejemplo, en el caso de los retratos fijos aquí revisados, es posible establecer que estos no sólo nos ofrecen poses, similares a una fotografía que ahora pasa un formato en movimiento, sino que muchos dan cuenta de ciertos elementos de la personalidad, tanto de quienes son retratados como de quien se encuentra filmando. Tal es el caso de los retratos filmados por la familia León, la familia Correa del Río y familia Gana, quienes consiguen capturas en primer plano que develan admiración, simpatía y una marcada complicidad entre las personas. Asimismo, los retratos de artistas, como son el escritor Óscar Castro y el escultor Federico Assler, utilizan estructuras narrativas que, aunque breves e incipientes, describen a los personajes no solo a partir de su imagen retratada en la escena, sino también a través del registro de su quehacer y de su obra como un modo de acercarse íntimamente a ellos.

Por otra parte, en la sección que denominamos “Autoexposiciones del yo”, la selección de autorretratos pone en evidencia una práctica autorreflexiva, que introduce la cámara en la imagen y que devela los mecanismos de la representación; cuestión ampliamente debatida en torno a este tipo de cine. Así también, destacamos el autorretrato accidental de la familia Araya, pues nos permite descubrir a una mujer realizadora detrás de cámara, situación que no se da en otros casos y que invita a reinterpretar los roles que participan de la filmación. Otro tipo de mecanismo de autoexposición que destacamos fueron las contemplaciones o meditaciones fílmicas, las que, mediante largas secuencias y tomas repetitivas, nos ofrecen acceso a momentos de introspección y trance en conexión con el paisaje natural.

ARCHIVO FÍLMICO AMATEUR
(CHILE. 1920-1980) 64
Y CONSTRUCCIÓN DE MEMORIAS COLECTIVAS: ANÁLISIS DE REGISTROS FAMILIARES DESDE UNA PERSPECTIVA ESTÉTICO-POLÍTICA

Consideramos que estas experimentaciones resultan, además, generosas con el espectador, pues comparten ese pulso íntimo e invitan a la reflexión.

Las interacciones de la cámara-juguete materializan en imagen los vínculos paternofiliales o, en general, realizador-sujeto filmado. Así dan movimiento, altura y proximidad a la relación íntima, exhibiendo en el film las marcas afectivas de estos lazos. Es así como, a lo largo de los años, y en la observación de numerosas interacciones con la cámara, vemos desarrollarse la proximidad entre padre e hijo al interior de la familia Carvallo o la complicidad de la pareja en la familia Figueroa.

La categoría de papá-director nos permite acceder a distintos modos de la relación adulto-niño, algunos más espontáneos y permisivos, como el de la familia Costa, que registra improvisaciones y acepta “tomas arruinadas” por los intensos movimientos y algarabías de los personajes infantiles que participan de sus filmaciones. Y otros más planificados y direccionados en pos de la impecabilidad en la construcción de una “imagen familiar” amorosa y contenedora, como es el caso de la familia Guajardo. Junto con eso, la formulación de esta categoría señalada en masculino, también nos invita a reflexionar en torno al rol de género que existe en esta práctica fílmica lo que deriva en una disposición directiva que define la puesta en escena global y que se proyecta hacia todo el grupo familiar, incluyendo hijos y pareja.

Los relatos de viajes aquí examinados nos ofrecen diversas maneras en las que estos realizadores se relacionan con la experiencia del viaje y con el paisaje. Los modos de filmar utilizados en los registros seleccionados, conllevan la marca ineludible del ojo disciplinar de quien filma. Es así como encontramos el particular relato de viaje realizado por un arquitecto de la familia Jürgens, quien describe un paisaje urbano en relación con las personas que lo habitan, junto al entretenido relato y la llamativa composición fotográfica del paseo a la playa realizado por estudiantes de publicidad de la familia Toro. Por otra parte, en un registro que se distingue de los mencionados y de los viajes familiares filmados en general, destacamos el modo en que el realizador de la familia Correa del Río expresa, a través de la imagen, su pasión por el movimiento y la velocidad.

En relación con la construcción de argumentos advertimos intenciones de estructuración narrativa, tales como la principiante ficción mágica de la familia Prieto o el documentado intercambio estudiantil de un joven chileno en Estados Unidos como parte del material de la familia Miranda. Por otra parte, la construcción de personajes reúne caracterizaciones de personas o grupos con énfasis en ciertos rasgos y/o comportamientos. Ejemplo de ello son: la búsqueda por caracterizar al “personaje lector” o “familia lectora” en los materiales pertenecientes a la familia Araya; la representación cómica o caricaturesca de un grupo de muchachas en los registros de la familia Arredondo, que destaca por una secuencia de escenas y un montaje en cámara que abren la interpretación. Afirmamos, entonces, que estas construcciones remiten a una intencionalidad creativa y autorial que, aunque temprana e incipiente, desdibuja los límites entre cine familiar y cine amateur.

Por último, las etnografías propuestas ofrecen miradas particulares y sensibles a las prácticas humanas y sus entornos, que van desde observaciones en viajes y registros de dinámicas urbanas, hasta dedicados retratos del trabajo rural y artesanal

ARCHIVO FÍLMICO AMATEUR Y CONSTRUCCIÓN
PERSPECTIVA ESTÉTICO-POLÍTICA (CHILE. 1920-1980) 65
DE MEMORIAS COLECTIVAS: ANÁLISIS DE REGISTROS FAMILIARES DESDE UNA

en Chile, como es el caso de la filmación que el fraile de la familia León realiza de un grupo de recolectores de orilla y de una mujer alguera. También es el caso del registro que la familia Pichard hace de las actividades que un grupo de trabajadores realiza en una hacienda. Estos ejercicios fílmicos son interpretados como tempranas motivaciones documentales que no sólo presentan un registro del instante filmado, sino que también amplían las interpretaciones en torno a las intenciones creativas de los realizadores.

ARCHIVO
66
FÍLMICO AMATEUR Y CONSTRUCCIÓN DE MEMORIAS COLECTIVAS: ANÁLISIS DE REGISTROS FAMILIARES DESDE UNA PERSPECTIVA ESTÉTICO-POLÍTICA (CHILE. 1920-1980)

REFERENCIAS

Aasman, S. (2014) “Saving Private Reels: Archival Practices and Digital Memories (Formerly Known as Home Movies) in the Digital Age” en Rascaroli, L., Monahan, B., & Young, G. (eds.). Amateur Filmmaking. New York: Bloomsbury.

Abarca, S. (2014). “Estrategias de preservación de patrimonio audiovisual en la Biblioteca Nacional de Chile”. IFLA WLIC 2014, Lyon, France. http://library.ifla. org/954/

Ahmed, S. (2017). La política cultural de las emociones. Ciudad de México: UNAM.

Ardèvol, E. (1998). Por una antropología de la mirada: Etnografía, representación y construcción de datos audiovisuales. Revista de Dialectología y Tradiciones Populares, 53(2), 217-240. https://doi.org/10.3989/rdtp.1998.v53.i2.396

Arthur P. (2005) A Line of Sight: American Avant-Garde Film since 1965 Minneapolis: University of Minnesota Press.

Aumont, J. y Marie, M. (2001) Diccionario teórico y crítico del cine. Trad. Víctor Goldstein y Marina Mafé. Buenos Aires: La marca.

Benjamin, W. (2018) “La obra de arte en la época de su reproductibilidad técnica”. En Iluminaciones. Barcelona: PenguinRandomHouse.

Bongers, W., Torrealba, M. J., & Vergara, X. (eds.). (2011). Archivos i letrados: Escritos sobre cine en Chile: 1908-1940. Santiago: Editorial Cuarto Propio.

Chalfen, R. (1987) Snapshot Version of Life. Ohio: Bowling Green State University Popular Press.

Clough, P. (ed.) (2007). The affective turn: theorizing the social. Durham: DukeUniversityPress.

Cook, T. (2013). Evidence, memory, identity, and community: Four shifting archival paradigms. ArchivalScience, 13(2-3), 95-120. https://doi.org/10.1007/ s10502-012-9180-7

Cuevas, E. (2003) “Imágenes familiares: del cine doméstico al diario cinematográfico” Archivos de la Filmoteca: Revista de estudios históricos sobre la imagen, Nº 45.

__________(2010) “Introducción. Redescubrir el cine doméstico” y “De vuelta a casa. variaciones del documental realizado con cine doméstico” en Cuevas, E. (ed.) La casa abierta. El cine doméstico y sus reciclajes contemporáneos. Madrid: Ocho y Medio.

Czach, L. (2010) “Cómo ‘mejorar’ las películas. El discurso de perfeccionamiento y la interpretación en el cine doméstico” en Cuevas, E. (ed.) La casa abierta. El cine doméstico y sus reciclajes contemporáneos. Madrid: Ocho y Medio.

ARCHIVO FÍLMICO AMATEUR
ESTÉTICO-POLÍTICA (CHILE. 1920-1980) 67
Y CONSTRUCCIÓN DE MEMORIAS COLECTIVAS: ANÁLISIS DE REGISTROS FAMILIARES DESDE UNA PERSPECTIVA

del Amo García, A. (2008). Clasificar para preservar. Conaculta Cineteca Nacional Filmoteca Española.

Derrida, J. (1997): Mal de archivo. Una impresión freudiana, Valladolid: Editorial Trotta.

Eastman Kodak Company (1960 ca.) How to Make Good Movies. Nueva York.

Edmondson, R. (2018). Filosofía y principios de los archivos audiovisuales. París: UNESCO.

Foster, H. (2004): “AnArchival Impulse”, October, vol. 110, 3-22. _________(2017) Malos nuevos tiempos. Madrid: Akal.

Gallardo, M. y Salomone, A. (2017) “Memoria transgeneracional, resistencia y resiliencia en producciones artístico-literarias de autoras chilenas contemporáneas” en HeLix – Dossiers zurromanischenLiteraturwissenschaft Universidad de Heidelberg 10, 192-213. Digital https://journals.ub.uni-heidelberg.de/ index.php/helix/issue/view/3627

Gallardo, M. y Salomone, A. (2018) “Murmullos en el silencio. Subjetividades, lenguajes y estrategias compositivas en documentales autobiográficos de hijos y nietos en Chile”. En Sandoval, J y Donoso, A. (eds.), Investigación interdisciplinaria en cultura política, memoria y derechos humanos. Valparaíso: Centro CPMDH-UV.

García Díaz, N. (2019). Primeras películas. Reflexiones en torno al cine en primera persona. Una casa (2016-2019) (1era ed.). Madrid: AARS.

Gregg, M. y Seigworth, G. (2010) The affect theory reader. Durham: Duke UP.

Guasch, A.M. (2011): Arte y Archivo, 1920-2010. Genealogías, tipologías y discontinuidades, Madrid: Akal.

Guibert, H. (1981). L´image fantôme París: Éditions de Minuit.

Halbwachs, M. (1995) “Memoria colectiva y memoria histórica”. Trad. Amparo Lasén Díaz. Revista Española de Investigaciones Sociológicas, Nº 69. Recuperado de http://ih-vm-cisreis.c.mad.interhost.com/REIS/PDF/REIS_069_12.pdf. Pp. 209-219.

Horta, L (2013) “Archivos y recursos: Los medios digitales en la preservación del patrimonio fílmico chileno” en Dodds, T., & Ramírez, R. (eds.) La imagen en las sociedades mediáticas latinoamericanas. Actas de la IX Bienal Iberoamericana de Comunicación. Santiago: Instituto de la Comunicación e Imagen de la Universidad de Chile.

Illouz, E. (2007). Intimidades congeladas. Las emociones en el capitalismo. Buenos Aires: Katz Editores.

Lebow, A. (ed.) (2012). The cinema of me. The self and subjectivity in first person documentary. Columbia: Columbia UniversityPress.

ARCHIVO FÍLMICO AMATEUR
68
Y CONSTRUCCIÓN DE MEMORIAS COLECTIVAS: ANÁLISIS DE REGISTROS FAMILIARES DESDE UNA PERSPECTIVA ESTÉTICO-POLÍTICA (CHILE. 1920-1980)

Leyda, J. (1971) Films beget films. A study of the compilation film New York: Hill and Wang.

Losiggio, D. y Macón, C. (eds.) (2017). Afectos políticos. Ensayos sobre actualidad. Buenos Aires: Miño y Dávila Editores.

Macón, C. y Solana, M. (eds.) (2015). Pretérito indefinido. Afectos y emociones en las aproximaciones al pasado. Buenos Aires: Título.

Matuszewski, B. (2012). “Una nueva fuente de historia: La creación de un archivo para el cine histórico” (S. Pardo, Trad.). Revista On-Line Cine Documental, 5.

Mayer, S. & Oroz, E. (eds.). (2011). Lo personal es político: Feminismo y documental: una compilación de ensayos sobre documental y feminismo. Pamplona: Gobierno de Navarra.

Mirzoeff, N. (2003) “Introducción: ¿Qué es la cultura visual?”. En Una introducción a la cultura visual. Barcelona: Paidós Ibérica. Pp. 17-61.

Mitchell, W. J. T. (2003) “Mostrando el ver: una crítica de la cultura visual”. Revista Estudios Visuales [en línea], n.° 1. Recuperado de https://monoskop.org/File:Mitchell_ WJT_2002_2003_Mostrando_el_Ver_Una_critica_de_la_cultura_visual.pdf _______________(2016) Iconología. Imagen, texto, ideología. Trad. Mariano López Seoane. Buenos Aires: Capital Intelectual.

Moran, J. M. (2002) There’s no place like home video. Minneapolis: University of Minnesota Press.

Mulvey, L. (1975). “Visual Pleasure and Narrative Cinema” Screen, 16 (3). 6-18.

Nichols, B. (2011) La representación de la realidad. Trad. Mario Eskenazi. Madrid: Paidós.

Odin, R. (2007) “El film familiar como documento, enfoque semiopragmático” Archivos de la filmoteca: Revista de estudios históricos sobre la imagen, Nº 57-58, 2. ________(2010) “El cine doméstico en la institución familiar” en Cuevas, E. (Ed.) La casa abierta. El cine doméstico y sus reciclajes contemporáneos. Madrid: Ocho y Medio.

Piedras, P (2014) El cine documental en primera persona. Buenos Aires: Paidós.

Ramírez, E. (2016) “De restos a imágenes hápticas: un itinerario del documental chileno de la post-dictadura” en Villarroel, M. (coord. ), Memorias y representaciones en el cine chileno y latinoamericano, Santiago, LOM.

Rascaroli, L., Monahan, B., & Young, G. (eds.). (2014). Amateur filmmaking: The home movie, the archive, the Web. New York: BloomsburyAcademic.

Renov, M. (2004). The subject of documentary. Minneapolis: University of Minnesota Press.

ARCHIVO
69
FÍLMICO AMATEUR Y CONSTRUCCIÓN DE MEMORIAS COLECTIVAS: ANÁLISIS DE REGISTROS FAMILIARES DESDE UNA PERSPECTIVA ESTÉTICO-POLÍTICA (CHILE. 1920-1980)

Rich, B. R. (1979) “In the Name of Feminist Film Criticism” JumpCut, 19.

Ricoeur, P. (2013) La memoria, la historia, el olvido. Buenos Aires: Fondo de Cultura Económica.

Slootweg, T. (2018) “Home mode, Community mode, Counter mode: three functional modalities for coming to terms with amateur media practices”. En Aasman, S., Fickers, A., and Wachelder, J. (eds.) Materializingmemories. Dispositifs, generations, amateur. BloomsburyAcademic.

Taccetta, N. y Depetris, I. (2019). Afectos, historia y cultura visual. Una aproximaciones indisciplinada. Buenos Aires: Prometeo Libros.

Taccetta, N. (2018). “Memorias de infancia en dictadura: de la potencia del documento al afecto de archivo”. 452ºF. Nº 18 pp. 53-73.

Weinrichter, A. “Jugando en los archivos de lo real. Apropiación y remontaje en el cine de no ficción” en Torreiro, C., & Cerdán, J. (eds.). (2005). Documental y vanguardia. Madrid: Cátedra.

Veliz, M. S. (2020). “Archivos, familias y espectros en el documental latinoamericano contemporáneo” Revista Culturales, 8, 1-29. https://doi. org/10.22234/recu.20200801.e453

Zimmermann, P. R. (1995). Reel families: A social history of amateur film Bloomington: Indiana University Press. _________________(2008) “Introduction. The home movie movement: Excavations, artifacts, movements” en Ishizuka, K. L., & Zimmermann, P. R. (eds.) Mining the home movie: Excavations in histories and memories. Berkeley: University of California Press.

ARCHIVO FÍLMICO AMATEUR
70
Y CONSTRUCCIÓN DE MEMORIAS COLECTIVAS: ANÁLISIS DE REGISTROS FAMILIARES DESDE UNA PERSPECTIVA ESTÉTICO-POLÍTICA (CHILE. 1920-1980)

AMATEUR Y CONSTRUCCIÓN DE MEMORIAS COLECTIVAS: ANÁLISIS DE REGISTROS FAMILIARES DESDE UNA PERSPECTIVA ESTÉTICO-POLÍTICA (CHILE. 1920-1980)

ANEXOS

12. El código de tiempo representa: horas:minutos:segundos.

Familia Duración total13

1 Araya 0:37:39

2 Arredondo 0:09:17 3 Assler 0:08:51 4 Carvallo 5:00:28 5 Castro 0:10:01

6 Corral 0:07:30

7 Correa del Río 8:22:40 8 Costa 0:24:44

9 Figueroa 1:30:39 10 Gana 7:03:36 11 Guajardo 2:07:39 12 Jara 0:59:26

13 Jürgens 0:25:11 14 León 1:03:41 15 Miranda 1:11:52 16 Perelman 0:38:31 17 Pichard 4:25:13 18 Prieto 0:44:32 19 Raab 0:04:19 20 Ruiz 1:27:49 21 Toro 0:10:20

22 Warnier 2:14:22 Material total 39:08:20

2) Fichas catalogación

FAMILIA

DURACIÓN FORMATO

ARAYA 0:37:39 8 mm

DESCRIPCIÓN

DE CONTENIDOS

Registros familiares en 8 mm filmados durante la década de 1960 en Chile. Cumpleaños de niños, paseos al campo. La mayoría de los registros son filmados en espacios privados, aunque exteriores, pues no cuentan con iluminación para filmar en interiores. Destacan las filmaciones de niños y la recurrencia de tomas relacionadas con la lectura y con los "lectores/as".

FAMILIA

DURACIÓN FORMATO ARREDONDO 0:09:17 16 mm

DESCRIPCIÓN DE CONTENIDOS

3 rollos de registros familiares de la década de 1930 en 16 mm. Se observan imágenes de un paseo en lancha en alguna costa chilena, actividad urbana, probablemente posterior a un desfile, y un breve montaje en cámara que registra a cuatro mujeres jóvenes haciendo bromas.

71
ARCHIVO FÍLMICO

FAMILIA DURACIÓN FORMATO ASSLER 0:08:51 8 mm

DESCRIPCIÓN DE CONTENIDOS

Registro amateur en blanco y negro y en 8 mm del escultor y Premio Nacional de Arte Federico Assler, su obra, su taller y una exposición realizada en 1969 en el Museo de Bellas Artes. El registro destaca por ofrecer un retrato del artista a partir de la observación detallada de sus obras y de sus labores en el taller de creación.

FAMILIA DURACIÓN FORMATO CARVALLO 5:00:28 8 mm

DESCRIPCIÓN

DE CONTENIDOS

69 rollos filmados en 8 mm a color y blanco y negro a lo largo de las décadas de 1950 y 1960. Incluyen registros de los niños de la familia, a quienes se les ve crecer a lo largo de las filmaciones. La pareja que filma viaja a Europa por lo que pueden verse distintas ciudades de Francia, Italia, Yugoslavia y principalmente de Alemania donde se aprecian daños estructurales de la segunda guerra mundial. También recorren destinos en Chile como Algarrobo, Pucón, el lago Pirihueico y el centro de esquíPortillo a donde asisten a practicar frecuentemente.

FAMILIA

DURACIÓN FORMATO CASTRO

0:10:01 8 mm

DESCRIPCIÓN

DE CONTENIDOS

Registros familiares en 8 mm, capturados entre la década de 1930 y 1950 (años de referencia), las que incluyen imágenes de Óscar Castro y paseos del grupo literario Los Inútiles, ligado al círculo de periodistas de Rancagua y fundado en 1934. El grupo de escritores realiza un paseo a las Termas del Flaco y las imágenes registran momentos de complicidad y diversión entre amigos.

FAMILIA DURACIÓN FORMATO CORRAL

0:07:30 Súper 8 mm

DESCRIPCIÓN

DE CONTENIDOS

2 rollos con registros familiares a color y en Súper 8 mm, capturados entre 1968 y 1971. Corresponden a un paseo a Tongoy y a un viaje por Grecia, Turquía y Egipto. Las filmaciones por las ciudades se realizan con una cámara en mano, algunas a pie y otras desde automóviles en movimiento o desde la ventana de un avión. Se aprecian interiores de edificios, esculturas, pilares, arcos, jardines y arquitectura en general. La cámara y los turistas llaman la atención entre los transeúntes, quienes saludan en distintos momentos.

ARCHIVO FÍLMICO
72
AMATEUR Y CONSTRUCCIÓN DE MEMORIAS COLECTIVAS: ANÁLISIS DE REGISTROS FAMILIARES DESDE UNA PERSPECTIVA ESTÉTICO-POLÍTICA (CHILE. 1920-1980)

FAMILIA

DURACIÓN FORMATO

CORREA DEL RÍO 8:22:40 8 mm

DESCRIPCIÓN

DE CONTENIDOS

Registros familiares a color y en 8 mm, capturados entre 1953 y 1961 (años de referencia). Destacan viajes por distintos países de Europa y América Latina, tales como Brasil, Francia, Bélgica, Alemania, Austria, Italia, Suiza, España e Inglaterra. También se incluyen filmaciones en Chile, que retratan paseos de la familia al campo, carreras de autos y de motos, entre otros. Es posible apreciar un rasgo formal característico en estas filmaciones, pues el modo de recorrer las ciudades está marcado por la inclusión de numerosos travellings desde automóviles, embarcaciones y aviones en movimiento.

FAMILIA

DURACIÓN FORMATO COSTA

0:24:44 8 mm

DESCRIPCIÓN DE CONTENIDOS

Registros familiares a color y en blanco y negro, capturados entre las décadas de 1940 a 1970. Incluyen celebraciones familiares y religiosas, tales como cumpleaños y primera comunión. Destacan las imágenes de los niños de la familia jugando y aprendiendo a caminar, las que son filmadas con detenimiento e incluyen distintos momentos de juegos y complicidad.

DURACIÓN FORMATO FIGUEROA 1:30:39 8 mm

FAMILIA

DESCRIPCIÓN DE CONTENIDOS

Registros familiares a color y en 8 mm, correspondientes a la década de 1970. La mayoría son paseos y viajes de una pareja principalmente dentro de Chile, aunque también se aprecia una visita a Miami. Las filmaciones destacan por incluir variados paisajes naturales, tales como Los saltos del Laja, Isla de Pascua, entre otros. Además, destaca la imagen de la mujer protagonista, quien es retratada en distintos escenarios y poses, lo que permite desarrollar una caracterización del personaje bastante detallada.

FAMILIA

DURACIÓN FORMATO GANA

7:03:36 8 mm

DESCRIPCIÓN DE CONTENIDOS

Registros familiares a color y en 8 mm durante la década de 1960. Uno de los rollos incluye un registro de la década de 1920 o 1930 en California. Principalmente, se registra la vida cotidiana de la familia del Dr. Gonzalo Astorga en Virginia, EEUU. Las tomas predilectas son en interiores iluminados, con una fuerte presencia de la mujer protagonista y de los niños de la familia. También incluye paseos a Europa (Inglaterra, Francia, Italia y España), dentro de EEUU y a Chile. Destaca la filmación del funeral de John F. Kennedy en Washington en 1963.

ARCHIVO FÍLMICO
73
AMATEUR Y CONSTRUCCIÓN DE MEMORIAS COLECTIVAS: ANÁLISIS DE REGISTROS FAMILIARES DESDE UNA PERSPECTIVA ESTÉTICO-POLÍTICA (CHILE. 1920-1980)

FAMILIA

DURACIÓN FORMATO GUAJARDO 2:07:39 16 mm

DESCRIPCIÓN DE CONTENIDOS

Registros familiares filmados en 16 mm y a color durante la década de 1950. El padre de la familia, Hernán Leigh, registra con dedicación los eventos y paseos familiares. Filma numerosos cumpleaños de sus tres hijos y viajes a playas como Papudo y La Serena, junto con otros paseos a lugares como San Fernando.

FAMILIA DURACIÓN FORMATO JARA 0:59:26 Súper 8 mm

DESCRIPCIÓN

DE CONTENIDOS

Filmaciones en Súper 8 mm realizadas en las décadas de 1960 y 1970. Incluyen registros familiares con viajes a la playa y a Europa junto con algunas reducciones de películas comerciales. Destacamos un registro realizado por la agrupación literaria “Los Inútiles” del homenaje realizado al escritor Oscar Castro en 1975.

FAMILIA

DURACIÓN FORMATO JÜRGENS 0:25:11 8 mm

DESCRIPCIÓN DE CONTENIDOS

Registros familiares de la familia Lagarini Freire, a color y en blanco y negro, en Santo Domingo/San Antonio, Santiago, Quilpué y Río de Janeiro. Van desde la década del 30 al 60 y destacan imágenes de la familia en la playa, en Santiago y durante paseos al campo con niños. Se observa un viaje a Río de Janeiro en la década de 1960 filmado a color. También destaca un breve registro realizado en Quilpué por Patricio Lagarini Freire, hermano del realizador principal y arquitecto, quien retrata la ciudad enfatizando precisamente los rasgos arquitectónicos del entorno.

FAMILIA

DURACIÓN FORMATO LEÓN

1:03:41 16 mm

DESCRIPCIÓN DE CONTENIDOS

6 rollos en 16 mm, a color y en blanco y negro, filmados en las décadas de 1920 y 1930 por dos frailes de la Orden de la Merced. Incluyen filmaciones de familiares con paseos a distintos lugares de la zona central, entre ellos: el zoológico de Santiago y Quinta de Tilcoco. También cuenta con registros de viajes que la orden realiza a distintos sectores rurales como Pichilemu. Destacamos el registro de una Fiesta de Cuasimodo, celebración religiosa católica tradicional del valle central.

ARCHIVO FÍLMICO
74
AMATEUR Y CONSTRUCCIÓN DE MEMORIAS COLECTIVAS: ANÁLISIS DE REGISTROS FAMILIARES DESDE UNA PERSPECTIVA ESTÉTICO-POLÍTICA (CHILE. 1920-1980)

CONSTRUCCIÓN DE MEMORIAS COLECTIVAS: ANÁLISIS DE REGISTROS FAMILIARES DESDE UNA PERSPECTIVA ESTÉTICO-POLÍTICA (CHILE. 1920-1980)

FAMILIA

DURACIÓN FORMATO

MIRANDA 1:11:52 8 mm y Súper 8 mm

DESCRIPCIÓN

DE CONTENIDOS

15 rollos a color filmados en 8 mm y Súper 8 mm en las décadas de 1950 y 1960. Corresponde a registros de una familia chilena filmados principalmente Estados Unidos, donde pueden verse visitas a la Universidad de San Diego y a las Cataratas del Niágara. Destacamos el rollo titulado “Un estudiante chileno en EEUU” que documenta las actividades realizadas por un joven de intercambio en el país norteamericano.

FAMILIA

DURACIÓN FORMATO

PERELMAN 0:38:31 8mm

DESCRIPCIÓN

DE CONTENIDOS

5 rollos a color filmados en 8 mm en la década de 1960. Los materiales, depositados por el cineasta Pablo Perelman, corresponden a filmaciones personales del político Gabriel Valdés Subercaseaux que incluyen registros familiares y otros materiales de relevancia histórica como el registro de la gira a Europa del ex presidente Eduardo Frei Montalva y la visita de la Reina Isabel II a Chile en 1968, filmación en la que aparece el entonces senador Salvador Allende Gossens.

FAMILIA

DURACIÓN FORMATO PICHARD 4:25:13 8 mm

DESCRIPCIÓN DE CONTENIDOS

59 rollos filmados en 8 mm a color y en blanco y negro entre las décadas de 1940 y 1960. Incluye filmaciones familiares de matrimonios, primeras comuniones, revistas de gimnasia y cumpleaños y de paseos a distintos lugares de Chile como Viña del Mar, Saltos del Laja, Cauquenes, Constitución, entre otros. Se trata de una familia dedicada a la pesca, razón por la que se observan viajes a distintos ríos cordilleranos. Destacamos la filmación realizada desde el tren en su recorrido Talca-Constitución en 1945.

FAMILIA

PRIETO

DURACIÓN FORMATO

0:44:32 16 mm y 8 mm

DESCRIPCIÓN DE CONTENIDOS

Registros filmados en 16 mm y en 8 mm en blanco y negro en la década de 1920 y 1930. Incluye filmaciones de diversa índole entre las que se encuentran registros de personas practicando remo en la playa de Zapallar, paseos familiares en la playa y el campo, la construcción de un andarivel en los cerros de Las Condes, la celebración de la tradicional fiesta de la primavera en el Club Hípico de Santiago en 1929 y la filmación de un pequeño cortometraje de ficción realizado por niños, entre otros.

ARCHIVO FÍLMICO
75
AMATEUR Y

FAMILIA

DURACIÓN FORMATO

RAAB 0:04:19 8 mm

DESCRIPCIÓN DE CONTENIDOS

1 rollo filmado en 8 mm y en blanco y negro en la década de 1950. Corresponde al registro de un evento social diurno realizado en el patio de una casa particular en el que los invitados, quienes interactúan con la cámara, son filmados con detención. Se pueden apreciar en detalle distintas vestimentas usadas en la época.

FAMILIA

JUAN RUIZ

DURACIÓN FORMATO

1:27:49 8 mm y Súper 8 mm

DESCRIPCIÓN DE CONTENIDOS

10 rollos filmados en 8 mm y en Súper 8 mm a color y en blanco y negro. Incluyen registros de la familia donde pueden observarse a los niños de la familia jugando con padres y abuelos en el patio de la casa y en la calle donde viven, junto con el registro de cumpleaños y otros momentos familiares.

FAMILIA

DURACIÓN FORMATO TORO 0:10:20 16 mm

DESCRIPCIÓN DE CONTENIDOS

Filmaciones en 16 mm y en blanco y negro de la década de 1970. Incluyen avisos publicitarios participantes del Festival de Publicidad de la Universidad Técnica del Estado (hoy Universidad de Santiago) entre los que se encuentran un aviso para una marca de cigarrillos, una campaña de aseo y otra sobre el rol de la publicidad. Junto con esto, en los materiales se encuentran registros de los canales australes y de un paseo a la playa filmado por los estudiantes.

FAMILIA

DURACIÓN FORMATO WARNIER 2:14:22 8 mm

DESCRIPCIÓN DE CONTENIDOS

Registros filmados en 8 mm y a color entre las décadas de 1950 y 1960. Corresponden a filmaciones realizadas por un soldado francés entre las que aparecen registros de presentaciones en vivo en las que participa su esposa quien integra el elenco de danza del Teatro de París; una gira por Europa, Asia y Norteamérica con el elenco; e imágenes de la Argelia Francesa, sus calles y también entrenamientos del ejército francés en el territorio.

ARCHIVO FÍLMICO
76
AMATEUR Y CONSTRUCCIÓN DE MEMORIAS COLECTIVAS: ANÁLISIS DE REGISTROS FAMILIARES DESDE UNA PERSPECTIVA ESTÉTICO-POLÍTICA (CHILE. 1920-1980)

3) Pauta de entrevista a familiares

Nombre: Fecha: Temas: Presentación breve del entrevistado, incluyendo su vínculo con los materiales.

A. Recursos (humanos y técnicos) / Medios y materiales

¿Cómo describiría la relación que la familia tiene con la práctica fílmica?

• ¿De qué artefactos e insumos disponían? ¿cómo accedían a ellos?

• ¿Qué nivel de conocimientos técnicos manejaban?¿Cómo aprendieron?

¿Cuántas personas en la familia estaban en condiciones de (o autorizadas a) manejar las cámaras? ¿quién decidía esto?

• Cómo describiría los esfuerzos, tiempos y costos que su familia invirtió en esta práctica?

B. Revelado y edición

• ¿Cómo era el proceso de revelado? ¿con qué frecuencia se hacía? ¿Editaban los materiales? ¿quién estaba a cargo de esta tarea? ¿cómo lo hacía?

C. Creación y motivaciones

• ¿Qué se filmaba? ¿quién decidía? en caso que sea una persona en particular, ¿a qué se dedicaba él/ella? ¿Cuál era su relación con el cine, sus intereses?

• ¿Solo se registraba el cotidiano o también se recreaban ficciones?

¿Cuál era la relación con la cámara y el proceso de filmación? ¿qué importancia o recurrencia tenía esta práctica en el cotidiano de la familia?

• ¿Por cuánto tiempo se dedicaron a filmar? ¿cree usted que hubo un desarrollo en los aprendizajes sobre el proceso de filmación? ¿detecta cambios en los temas que se registraban?

D. Contexto de grabación

• ¿Dónde se filmaba? (fechas, lugares, hitos históricos relevantes)

¿El registro era cotidiano o excepcional? (eventos, viajes, ceremonias, etc.)

• ¿Relacionaría algunas de estas filmaciones con algún periodo histórico relevante? ¿por qué?

E. Contexto de circulación

• ¿Quiénes, cómo y con qué frecuencia visionaban estas filmaciones?

¿Las conocen los miembros más jóvenes de su familia? ¿Las siguen viendo? En caso que no, ¿por qué dejaron de verlas?

ARCHIVO FÍLMICO AMATEUR Y CONSTRUCCIÓN
PERSPECTIVA ESTÉTICO-POLÍTICA (CHILE. 1920-1980) 77
DE MEMORIAS COLECTIVAS: ANÁLISIS DE REGISTROS FAMILIARES DESDE UNA

FÍLMICO AMATEUR Y CONSTRUCCIÓN DE MEMORIAS COLECTIVAS: ANÁLISIS DE REGISTROS FAMILIARES DESDE UNA PERSPECTIVA ESTÉTICO-POLÍTICA (CHILE. 1920-1980)

F. Valoración del material

• ¿Qué significan estos materiales para la familia?

¿Quién los conservó y cómo los cuidó?

• ¿Por qué le parecen valiosos estos registros? ¿cuál le gusta más? ¿por qué?

¿Por qué decidieron depositar estos archivos a la Cineteca?

78
ARCHIVO
ARCHIVO FÍLMICO AMATEUR Y CONSTRUCCIÓN DE MEMORIAS COLECTIVAS: ANÁLISIS DE REGISTROS FAMILIARES DESDE UNA PERSPECTIVA ESTÉTICO-POLÍTICA (CHILE. 1920-1980) 79

Turn static files into dynamic content formats.

Create a flipbook
Issuu converts static files into: digital portfolios, online yearbooks, online catalogs, digital photo albums and more. Sign up and create your flipbook.