Missouri Family Physician: Exploring Endocrinology, Mental Health, and More

Page 1


FP

• CME Credit Available - See back cover for details • Behavior is Communication: Caring for Patients with Intellectual and Developmental Delay • Care of Patients with Down Syndrome: Transition from Pediatric to Adult Care • Understanding and Addressing Pediatric Depression

FP

EXECUTIVE COMMISSION

BOARD CHAIR Kara Mayes, MD, FAAFP (St. Louis)

PRESIDENT Afsheen Patel, MD (Kansas City)

PRESIDENT-ELECT Natalie Long, MD (Columbia)

VICE-PRESIDENT Beth Rosemergey, DO, FAAFP (Kansas City)

SECRETARY/TREASURER Lisa Mayes, DO (Macon)

BOARD OF DIRECTORS

DISTRICT 1 DIRECTOR Arihant Jain, MD, FAAFP (Cameron)

ALTERNATE Brad Garstang, MD (Kansas City)

DISTRICT 2 DIRECTOR Eric Lesh, DO (Kirksville)

ALTERNATE Katherine Holbrook, DO (Kirksville)

DISTRICT 3 DIRECTOR Dawn Davis, MD, FAAFP (St. Louis)

DIRECTOR Lauren Wilfling, MD, FAAFP (St. Louis)

ALTERNATE Christian Verry, MD (St. Louis)

DISTRICT 4 DIRECTOR Jennifer Allen, MD (Hermann)

ALTERNATE Jennifer Scheer, MD, FAAFP (Gerald)

DISTRICT 5 DIRECTOR Amanda Shipp, MD (Versailles)

ALTERNATE Vacant

DISTRICT 6 DIRECTOR David Pulliam, DO, FAAFP (Higginsville)

ALTERNATE Misty Todd, MD (Sedalia)

DISTRICT 7 DIRECTOR Chad Byle, MD, FAAFP (Kansas City)

DIRECTOR Jacob Shepherd, MD, FAAFP (Lee’s Summit)

ALTERNATE Rachel Hailey, MD, FAAFP (Lee’s Summit)

DISTRICT 8 DIRECTOR Andi Selby, DO, FAAFP (Branson)

ALTERNATE Barbara Miller, MD, FAAFP (Buffalo)

DISTRICT 9 DIRECTOR Douglas Crase, MD (Licking)

ALTERNATE Vacant

DISTRICT 10 DIRECTOR Gordon Jones, MD, FAAFP (Sikeston)

ALTERNATE Jenny Eichhorn, MD (Jackson)

DIRECTOR AT LARGE Stacy Jefferson, MD (St. Louis)

Krishna Syamala, MD, FAAFP (St. Louis)

Kento Sonoda, MD (St. Louis)

RESIDENT DIRECTORS

Kelly Dougherty, MD, Mercy

Noah Brown, MD, Mercy (Alternate)

STUDENT DIRECTORS

Abby Crede, UMKC

Mikala Cessac, UMC (Alternate)

AAFP DELEGATES

Peter Koopman, MD, FAAFP

Kate Lichtenberg, DO, FAAFP

Sarah Cole, DO, FAAFP Alternate Delegate

Jamie Ulbrich, MD, FAAFP Alternate Delegate

MAFP STAFF

EXECUTIVE DIRECTOR Kathy Pabst, MBA, CAE

ASSISTANT EXECUTIVE DIRECTOR Bill Plank, CAE

MEMBER COMMUNICATIONS AND ENGAGEMENT Brittany Bussey

The information contained in Missouri Family Physician is for informational purposes only. The Missouri Academy of Family Physicians assumes no liability or responsibility for any inaccurate, delayed, or incomplete information, nor for any actions taken in reliance thereon. The information contained has been provided by the individual/organization stated. The opinions expressed in each article are the opinions of its author(s) and do not necessarily reflect the opinion of MAFP. Therefore, Missouri Family Physician carries no respsonsibility for the opinion expressed thereon.

Missouri Academy of Family Physicians, 722 West High Street Jefferson City, MO 65101 • p. 573.635.0830 • f. 573.635.0148

Website: mo-afp.org • Email: office@mo-afp.org

CONTENTS

Exploring Endocrinology, Mental Health, and More

Behavior is Communication: Caring for Patients with Intellectual and Developmental Delay

An Aggressive Approach to Lung Cancer Decreases Mortality Care of Patients with Down Syndrome: Transition from Pediatric to Adult Care

Managing Infertility in the Primary Care Setting

Understanding and Addressing Pediatric Depression

FHFM Silent Auction Fundraiser

Vaccine Awareness and Acceptance in Missouri

Infertility in Individuals with a Substance Use Disorder

Missouri Sends Delegates to AAFP NCCL and ACLF

MAFP Supports New Physicians with Dues Reduction

ABFM “Certification 2025” Announced

Missouri Residency Program Selected to Test Competency-Based Medical Education

Missouri Physicians Health Program Under New Affiliation

Change Starts Here in Missouri

Members in the News

References

32nd Annual Conference Registration

MARK YOUR CALENDAR

July 18, 2024

Virtual CME Series: Our Newest Teammate: Integrating Artificial Intelligence into Family Medicine www.mo-afp.org/cme-events/virtual-cme/ July 31, 2024

Family Medicine Mixer: Kansas City Zoo www.mo-afp.org/cme-events/ August 15, 2024

Virtual CME Series: 2023 CDC Update: HIV Positive Birthing Persons and the Provision of Human Milk www.mo-afp.org/cme-events/virtual-cme/ August 20, 2024

Family Medicine Mixer: St. Louis Zoo www.mo-afp.org/cme-events/ September 10, 2024

Family Medicine Mixer: Central Missouri, Canterbury Hill Winery www.mo-afp.org/cme-events/ September 19, 2024

Virtual CME Series: Value Based Care for Family Physicians www.mo-afp.org/cme-events/virtual-cme/ October 17, 2024

Virtual CME Series: Primary Care Dermatology in Skin of Color www.mo-afp.org/cme-events/virtual-cme/ November 8-9, 2024

32nd Annual Fall Conference and Annual Meeting Intercontinental Kansas City at the Plaza www.mo-afp.org/cme-events/annual-fall-conference/

MISSOURI FAMILY PHYSICIAN

St. Louis, MO

Exploring Endocrinology, Mental Health, and More

This quarter’s magazine contains several updates from our Academy along with articles that focus on endocrinology and mental health. You’ll read about some of the great experiences our next wave of leaders had at the National Conference for Constituency Leaders, a new dues structure for family physicians fresh out of residency, an update on advocacy efforts, and some updates from our members that are doing remarkable things for family medicine. You’ll also have the opportunity to gain clinical knowledge with two articles focused on caring for patients with intellectual and developmental delays, two articles addressing infertility, a review of a study that helps guide clinical decisionmaking for pulmonary masses, and an article discussing pediatric depression. Several of these are eligible for CME.

IT MAKES ME FEEL GOOD KNOWING MISSOURI HAS DEDICATED FAMILY PHYSICIANS LIKE YOU THAT READ MAGAZINES LIKE THIS TO HELP YOUR PATIENTS ON THEIR JOURNEY TO THEIR HEALTHIEST LIVES POSSIBLE.

As you may know, my clinical focus is obesity medicine, which is a perfect example of where mental health and the endocrine system can interact. Many medications used for mental health concerns can lead to weight gain and metabolic

dysfunction. Obesity is often associated with significant shame and stigma for patients. Learning healthy coping skills for mental health concerns can help with a patient’s journey to better health. I think all family physicians have experienced caring for patients where depression is severely limiting their ability to treat their physical health concerns. But I think that is part of the benefit of having a family physician – we get to help the whole patient, not just care for a single disease!

Regardless of their path, many of our patients have experienced both physical and mental health challenges while in our care. It makes me feel good knowing Missouri has dedicated family physicians like you that read magazines like this to help your patients on their journey to their healthiest lives possible.

PS – I’m really excited about our Annual Fall Conference moving to Intercontinental on the Plaza in Kansas City on November 8-9, 2024. Have you registered yet? I hope to see you there! (See page 35 for details)

Mission Statement:

The Missouri Academy of Family Physicians is dedicated to optimizing the health of the patients, families and communities of Missouri by supporting family physicians in providing patient care, advocacy, education and research.

Behavior is Communication: Caring for Patients with Intellectual and Developmental Delay

Approximately 7.4 million people in the United States can be classified as people with intellectual or developmental disabilities (IDD).1 Within the health care field, they experience stigma, exclusion and devaluation, and often receive lower quality health care.2 Patients with IDD have a life expectancy that is up to 20 years lower than that of patients without IDD, even when controlling for co-morbid medical conditions.3 This is in no small part due to the lack of provider knowledge and education in treating patients with IDD.

Often, people with IDD have difficulty with both expressive and receptive communication.4 They may have limitations in interpreting internal cues such as anxiety or the need to urinate.5 They may be unable to effectively communicate their wants or needs in a neurotypical fashion. When IDD patients experience mental, physical, or emotional discomfort, they often communicate this discomfort through what is considered “challenging behaviors.” Challenging behaviors are actions harmful or dangerous to the patient, others, or the environment, or behaviors that limit opportunities for inclusion, participation and integration in the community. Such behaviors may include verbal or physical aggression, self-injury, refusal to follow instruction, refusal to eat, “inappropriate” gesturing, sexually inappropriate behavior, social withdrawal, or fecal or urinary incontinence.6

Anjani Urban, MD Saint Louis University School of Medicine
Kimberly Schiel, MD, FAAFP
Saint Louis University School of

When providers are unfamiliar with the care of IDD patients, they may misinterpret challenging behaviors and treat them as psychopathology. In fact, at least one study has shown that the presence of challenging behavior is independent of co-morbid psychopathology in patients with IDD.7 Adults and children with IDD are more likely than neurotypical patients to be inappropriately prescribed psychotropic medications for challenging behaviors.8 As a result, they are more likely to experience polypharmacy and adverse events.9 Patients with IDD have an increased incidence of obesity, diabetes, hyperlipidemia, hypertension, dizziness, movement disorders, mood changes, appetite changes, lethargy, bowel or bladder dysfunction, headaches, or nausea. Such problems contribute to a lower quality of life and potentially poorer health outcomes. When presented with a case of challenging behavior, exploration of psychiatric disorders should only occur after thoroughly considering other causes for behavioral change.10 It may take more than one consultation to properly gather data and evaluate the patient. It is of utmost importance that the provider be aware of the baseline communication skills and behavior patterns of the patient. Primarily this should be through familiarity and interaction with the patient but may heavily rely on reports from family and caregivers. A robust history should explore the timing of the new behavior with any pertinent social, environmental, physical or emotional changes that the patient has experienced. First assess the patient’s physical health. Do they have comorbid medical conditions that could have been exacerbated? Are vital signs typical? Have they started any new medications known to have adverse effects? Next evaluate

environmental support and expectations. Do they have the appropriate support to meet their needs? New caregivers may be overly restrictive or may be unaware of the extent of support that the patient needs. Third, explore changes in life experiences. Have they recently experienced a major life event, trauma, or emotional distress? People with IDD are far more likely to have experienced negative life experiences, trauma, or abuse compared to people without IDD.6

Medical conditions may present with various behaviors, and it is important to have a basic familiarity with those behavior patterns to accurately diagnose and treat the patient. Table 1 is adapted from Clinical Pearls in IDD Healthcare by Dr. Craig Escude.11

If all the above factors have been fully evaluated and the behavioral change is in fact believed to be psychiatric in nature, the first line of treatment should be behavioral intervention.9 Psychotropic medications should be used very sparingly (if at all) in the face of challenging behaviors in IDD, and only after careful evaluation of the behavioral changes. If such medications are prescribed and the behavior does not improve, then it is important to re-evaluate the patient and gather more information.

Care of IDD patients with communication limitations can be challenging. It takes time, patience, and practice. However, understanding behavior patterns can lead to a more satisfactory health care experience for the patient and physician.

References on page 33.

TABLE 1 - MEDICAL CAUSES FOR BEHAVIORS IN PEOPLE WITH IDD

GI Distress or Reflux

Constipation (common in IDD)

Dental Issues (common in IDD)

Hand mouthing, pica, food refusal, physical or verbal aggression around meals, coughing when lying down, distress in the middle of the night

Abdominal guarding, rocking, restlessness, hitting self in abdomen, lying in fetal position, physical or verbal aggression independent of mealtimes, food refusal

Hitting self, hand mouthing, food refusal, spitting out food, physical or verbal aggression around mealtimes

Head banging, head butting, hitting or slapping self, inserting objects into ear/nose, crying, withdrawal from light/noise, sitting with head in lap, “refusal” to listen (hearing problems), hands over ears or face, head tilting

New onset urine incontinence, agitation, restlessness, urine frequency, screaming when approaching the toilet, grabbing genitals, rubbing against objects, hands in pants, physical or verbal aggression, abdominal guarding, rocking, fatigue, mental status change

Fatigue, withdrawal, food refusal, falls, irritability, mental status change, refusal to lie down or sleep

Scratching, hitting or rubbing chest, crying, yelling out, anxiety, agitation, shortness of breath, weakness

New onset urine or fecal incontinence, withdrawal, excess masturbation, change in behavior during bathing or undressing, self restraint (wrapping self inside shirt/blanket or hugging knees to chest), sexual aggression, verbal or physical aggression towards people who share characteristics with their abuser, agitation, night terrors, suicidal behavior

A.T.

Kirksville, MO

A.T. Still University Kirksville College of Osteopathic Medicine

Kirksville, MO

An Aggressive Approach to Lung Cancer Decreases Mortality

A.T. Still University Kirksville College of Osteopathic Medicine

Kirksville, MO

A.T. Still University Kirksville College of Osteopathic Medicine

Kirksville, MO

In the primary healthcare continuum, the incidence of pulmonary masses continues to be a critical concern, where management may be hastily referred to CVT surgery. Such cases are frequently encountered, and they demand swift and precise diagnostic efforts to discern the characteristics of the mass and to strategize effective treatment modalities. The necessity of timely intervention is particularly evident in the context of untreated lung malignancies, with general survival estimates being alarmingly limited to approximately two years. This time frame is further compressed to about 7.5 months in the case of non-small cell lung cancer (NSCLC).1 This stark prognosis underscores the urgency for immediate and judicious clinical judgment.

Present is a proposed algorithm that advocates for a proactive stance, which diverges from traditional paradigms, but is supported by our clinical successes. Our institution is a referral site for 11 counties in Missouri and Iowa, situated at least 2.5 hours away from any major metropolitan area. Our methodology yielded exceptional outcomes when surgery was performed, achieving a survival rate of 100% for patients with Stage 1 lung cancer, a significant elevation from the 80% national average. In instances of Stage 2 lung cancer, our surgical survival rate (lobectomy and pneumonectomy) stands at 98%, in stark contrast to the 60-65% national average.2

At the macro level, lung cancer remains a formidable opponent in the oncological arena, recognized as the primary cause of cancer-related mortality among both sexes in the United States and globally.3 The year 2020 marked the diagnosis of over 2.2 million new lung cancer cases worldwide, with a disproportionately higher incidence among males. The death toll from lung cancer is similarly significant, reinforcing its status as a leading cause of cancer death on a worldwide scale.4 In

Zackary Sabetta, OMS2
Still University Kirksville College of Osteopathic Medicine
Collin Reynolds, OMS2
Steiv Shore, OMS2
Kent J. Blanke DO, FACOS

primary healthcare settings, it is vital to acknowledge the genderspecific impact of lung cancer. Historical patterns have shown men to be at a higher risk, a fact largely attributed to smoking patterns. Nevertheless, genetic factors and hormonal variances make women distinctly vulnerable to lung cancer, underscoring the importance of gender-tailored prevention and treatment modalities.5 Lung cancer is the chief cause of cancer-related mortality among women. Projections indicate an unsettling trend: the number of lung cancer-related deaths among women in the United States is anticipated to eclipse those from breast cancer by a considerable margin of over 50%.6,7 This forecast is a grim indicator of the pressing need for enhanced healthcare strategies and the importance of continuous innovation in diagnostic and therapeutic practices within primary care. The goal is to streamline the management of pulmonary nodules that are revealed through imaging for settings that do not have readily accessible CVT surgeons.

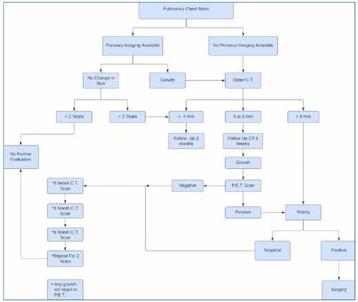
This flowchart directs the primary healthcare providers and serves as the basis for this clinical decision process. This flowchart includes some of the critical issues like existing imaging, progression of mass, and use of imaging techniques like CT scans or PET scans. Moreover, it describes the procedure that is based on biopsy results.

Initial Assessment

Evaluate to determine the availability of prior imaging records.

If Previous Imaging is Available

PET Scan Protocol

If the PET scan yields positive results, proceed with a biopsy. If the PET scan is negative, continue monitoring with periodic imaging at 6 weeks, 3 months, and every 6 months until there is no indication of growth for 2 years. If mass continues to increase in size and is irregularly shaped (stellate), even if PET is negative, recommend CTguided needle biopsy.

If no change in size is observed and the imaging is older than two years, no additional evaluation is required. This is due to evidence that untreated non-small cell lung cancer (NSCLC) shows mortality rate is very high, in fact these patients live on average for 7.15 months. When including small cell carcinoma, 2-year survivability for untreated stage 4 is less than 5%.8,9 These findings highlight the validity of our 2-year surveillance approach.

In cases where growth is detected in the mass

For masses smaller than 4 mm, schedule a follow-up CT after 3 months. If larger at that time, get a PET CT. For masses measuring 4-8 mm, arrange a follow-up CT after 6 weeks. If larger at that time, get a PET CT. For masses larger than 8 mm, a PET scan is recommended. If PET scan is positive, biopsy the mass. It should be noted the accuracy of PET is diminished when the mass is <8mm. If there is no growth seen after the first follow up CT, it is best to recommend repeat evaluation at 3 months and 6-month intervals thereafter until negative growth for 2 years.

Absence of Previous Imaging

In the absence of prior imaging records, order a CT scan to facilitate further evaluation. If the initial mass is less than 8 mm, continue with a structured follow-up regimen involving 6-week, 3-month, and 6-month CT scans over 2 years. If any growth is observed during these follow-ups, a PET scan is advised. If mass is initially >8 mm recommend PET CT.

Biopsy Outcomes

If the biopsy results are negative, persist with imaging follow-ups as above. If the biopsy results are positive, surgical intervention is indicated. However, if the mass is irregular, spiculated, and “looks like cancer”, an aggressive approach with a recommendation of thoracic wedge resection and possible lobe resection pending pathology results. (The algorithm below will be laminated and distributed to primary care physicians)

The strategic blueprint for clinical decision-making is a cornerstone for primary care practitioners addressing pulmonary masses. From monitoring the mass to the employment of intricate imaging modalities and even surgical intervention, this tool is multifaceted. Yet, it’s imperative to emphasize that the application of these clinical pathways is as diverse as the patient population itself, necessitating individualization based on each patient’s unique presentation and within the bounds of the physician’s expert judgment.

Comprehensive care delivery is a balance requiring the collaboration of thoracic surgeons, radiologists, and oncologists. While this framework provides a foundation, the individual narrative of each patient should ultimately guide care.

Addressing potential reservations, our proposed course may tread a more assertive path than some traditional stances. We fully recognize and empathize with the challenges faced by primary healthcare professionals in less urbanized areas, particularly with the logistical hurdles in referring cases to specialized thoracic surgeons. The disparity in the distribution of resources was a guiding consideration in our design of these practical guidelines.

References on page 33.

Figure 1

Care of Patients with Down Syndrome: Transition from Pediatric to Adult Care

Caring for patients with Down Syndrome (DS) can be an especially rewarding part of family practice. Although these patients are medically complex, they often have pleasant personalities and supportive families. Many young people with Down Syndrome receive care from developmental pediatricians, who have extensive training and resources available for meeting the medical, social and educational needs of this population. However, upon reaching young adulthood, the patient and family may find themselves thrust into a disorganized, unfamiliar system of adult medicine. The family practitioner is ideally trained to provide continuity and high-quality care during this challenging time.

The following recommendations are largely based on Medical Care of Adults With Down Syndrome: A Clinical Guideline 1 This is not a comprehensive digest of that guideline, but rather an overview with an emphasis on the challenges of transitioning from pediatric to adult care. The reader is encouraged to become familiar with the full guideline.

Introduction to family practitioner

If the family practitioner is not already the primary care provider for the patient with DS, the first introduction should occur well before the patient “graduates” from the integrated, supportive system of developmental pediatric clinics. The family physician will need to learn the patient’s history and assist with specialty care (psychiatry, neurology, GI, cardiology, etc.) being re-established with adult providers. The family practitioner may have to bridge the gap between pediatric and adult specialty care, with careful attention that stable medication regimens are continued without disruption.

Anjani Urban, MD

Day program or employment

Young people who are graduating out of the school system may grieve the loss of a stable, familiar, supportive environment. Employment at an appropriate job or participation in a day program may provide structure, purpose, socialization and cognitive benefits. Vocational training and information on day programs is available from your local Down Syndrome Association or developmental pediatrics clinic.

Cardiac

People with Down Syndrome have a very high rate of congenital heart disease (CHD), with about half of newborns with DS being diagnosed with CHD.2 All fetuses diagnosed with DS should receive a prenatal echocardiogram, and all newborns with DS should have an echocardiogram. If diagnosed with CHD, these patients will be enrolled in the care of a pediatric cardiologist with expertise in CHD. When transitioning to adult care, these patients should receive care from a cardiologist with expertise in structural heart disease. Those patients who are not diagnosed with CHD at birth should receive surveillance with auscultation and echocardiogram as clinically indicated.

Upon transition to adult care, patients with DS should continue to receive cardiac surveillance for structural heart disease as indicated by symptoms or exam findings. Despite a high rate of obesity, patients with DS are not at high risk of CAD, and in fact have a lower risk than the average population.3 They should receive risk assessment and treatment according to age-appropriate ASCVD guidelines.

Mental health

Mental health issues are common among people with DS, with higher than expected rates of depression, anxiety, OCD, psychosis and dementia.4 Diagnosis may be made via the DSM-5, or the Diagnostic Manual-Intellectual Disability 2 (DM-ID-2.) Upon transition to adult medicine, patients will have to re-establish with an adult psychiatrist, preferably one with expertise in working with people with intellectual and developmental delay. When considering the diagnosis of a mental health disorder, it is imperative to rule out medical issues first (medication effects, dental disease, constipation, pain). Behavioral approaches to mental health concerns are preferred. Pharmacologic therapy should be used with caution and the PCP should monitor for metabolic side effects. Collaboration between the caregivers, primary care physician and psychiatrist is invaluable.

Thyroid

Hypothyroidism is common in adults with DS, with approximately 50% being affected by age 30.5 TSH screening is recommended for children with DS,6 and it should continue to be done every 1-2 years starting at age 21.1 Physicians should not rely on symptoms to guide testing but should perform testing routinely.

Weight management

Multiple factors contribute to the high rate of obesity among people with Down Syndrome, including medications, lack of exercise, dietary indiscretion and neuro-hormonal differences.7 The guideline recommends yearly screening with BMI.1 Exercise has multiple benefits, both cognitive and physical,8 for patients with Down Syndrome and should be strongly encouraged.9

Sports participation:

Sports participation provides physical, social and mental health benefits. Given that approximately 10% of people with Down Syndrome have atlanto-axial instability on x-ray10 there is concern that

people with Down Syndrome may be at risk for neurological However, documented cases of spinal cord injury sports participation rare,11 and the benefits of participation are important. Guidelines recommend that people with Down Syndrome be screened with physical exam of symptoms (altered urinary incontinence, dropping objects, abnormal etc.) X-rays should to screen for atlantoaxial may result in false restriction of activity. only be used for those with screens.

Sexual health

Sexual activity may not have discussed during the pediatric years, and it is unlikely (and not recommended) that women with Down Syndrome have had pelvic exams before age 21. The family practitioner should not assume that people with Down Syndrome are not sexually active. A developmentally-appropriate discussion, with concern for autonomy and privacy, should determine the need for pap smears and For women who cannot tolerate a speculum examination, a finger-guided cervix can be used to test for with Down Syndrome, who have a tendency toward high body weight, may suffer from painful or heavy periods. Contraceptive pills or implants may serve a dual purpose of regulating periods and providing protection from pregnancy.

There are many resources to guide discussions of bodily development and sexual wellness for people with Down Syndrome. Sexuality coaches can provide accurate, developmentally appropriate information to people with Down Syndrome. Your local Down Syndrome Association may be able to provide referrals to these coaches. The LowDOWN podcast has episodes addressing sexuality in people with Down Syndrome. The Down Syndrome Resource Foundation has an online class for parents and caregivers to guide discussions with their loved one with Down Syndrome. Educational modules address basic sexual knowledge, forming safe and rewarding relationships, consent, STI prevention and decisions around pregnancy. Real-talk.org has videos of real conversations with people with intellectual and developmental delay regarding a wide range of topics on sexuality.

Taking care of patients with Down Syndrome is both challenging and rewarding. It calls upon all of a family practitioner’s skills in collaboration with colleagues, communicating with patients and families, and staying up to date on evolving standards of care.

References on page 33.

Clayre Parson, OMS4 Kansas City University

Barbara Miller, MD, FAAFP Program Director

KCU-GMEC Freeman Program/Family Medicine Residency Joplin, MO

Elizabeth Sherwood, OMS4 Kansas City University

Mariam Akhtar, MD Faculty - Kansas City University

Associate Program Director

KCU-GMEC Freeman Program/ Family Medicine Residency Joplin, MO

Managing Infertility in the Primary Care Setting

Infertility is the inability to conceive within 12 months of unprotected intercourse in women younger than 35 years old, or within 6 months if older than 351. Around 15% of couples of childbearing age are affected by infertility1. While specialists in women’s health are often consulted for the work-up of infertility, family physicians are commonly the first point of contact for patients struggling with infertility.

By beginning the work-up and treatment of infertility in the primary care setting, more patients can receive proper care without the added cost of specialist referrals. To help narrow the differential and determine the root cause of infertility, there are several questions primary care physicians (PCPs) should ask these patients. PCPs should gain an understanding of the patient’s sexual practices, including the timing and frequency of sexual intercourse and prior contraceptive methods.4 PCPs should ask details about the female partner’s gravidity and parity, and if the male partner has previously fathered children.4 It is valuable to have a conversation about sexual satisfaction, libido, partnership/marriage troubles, and feelings

Stephanie Cox, OMS4 Kansas City University
Simran Khanna, OMS4 Kansas City University

of anxiety, frustration, or depression surrounding the inability to conceive.2,4

Asking the female partner about specific symptoms can assist in diagnosing disease processes commonly associated with or leading to infertility. Chronic pelvic pain or pressure, menorrhagia, abdominal pain, back pain, bloating, dyspareunia, dysuria, and dyschezia may suggest endometriosis.2,3,4,5 Personal or family history of amenorrhea or oligomenorrhea may point to polycystic ovarian syndrome (PCOS) or premature ovarian insufficiency (POI).3,4,5 Excessive exercise and disordered eating habits could indicate hypothalamic amenorrhea.2,5 Galactorrhea is often indicative of hyperprolactinemia.2,5 Fatigue, hair loss, and constipation may represent hypothyroidism. Subclinical hypothyroidism can manifest with minor menstrual irregularities.3

It is important to ask about past medical history, and especially past menstrual history. Questions about menses should include duration, amount of blood loss, length between cycles, regularity, and age of menarche. Females who achieve menarche at younger ages are at increased risk of developing endometriosis, as are those with a family history of endometriosis.4 Obtaining a full history of sexually transmitted infections and subsequent treatment is necessary as it can impact fertility4,5 It is also important to ask about a personal or family history of uterine leiomyomas, autoimmune disease, early menopause, and exposure to chemotherapy or radiation.2,4,5 For male patients, inquire about any history of disorders that may impact fertility, such as erectile or ejaculatory dysfunction, mumps infections, cystic fibrosis (CF), and fragile X syndrome (FXS).4,5

Taking an accurate surgical history can yield further clues about potential causes of infertility. Inquire about past abdominal or pelvic surgery, fallopian tube surgery, or dilation and curettage.4,5 Gynecologic procedures performed for the treatment of cervical dysplasia/neoplasia increase the risk of cervical insufficiency, cervical stenosis, and preterm births.4 Surgeries that can adversely affect male factor fertility include vasectomy reversal, resection of testicular mass, cryptorchidism repair, and any abdominal or pelvic surgery.4

Gathering information about current and previous medications is crucial, specifically serotonergic antidepressants, antipsychotics, steroids, and chemotherapy.4,5 Knowing about recreational drug use, especially marijuana, nicotine, and alcohol is also important. In males, aspirin can negatively impact the quality of semen and has been associated with azoospermia.4,5 Males should also be asked about the use of propranolol, anabolic steroids, alpha-adrenergic blockers like tamsulosin, and 5-alpha reductase inhibitors such as finasteride.4

Physical examination findings can indicate the presence of underlying disease which can impact fertility. It is particularly important to assess BMI and age. Findings suggestive of PCOS include hirsutism, excessive acne, alopecia, and acanthosis nigricans.2,3,5 Purple abdominal striae are a common finding in Cushing disease.3 Presence of thyroid nodules, goiter, or thyromegaly suggest thyroid dysfunction.5 Pelvic examination should focus on looking for abnormal female anatomy. Key anatomical features to identify are patent cervical os, vaginal or cervical deformity, ulcerations, or the presence of discharge.4,5 Examination of the rectovaginal septum for nodularity is important to assess for endometriosis.3,4 On bimanual examination, assess for palpable adnexal masses or adnexal tenderness.4 In male patients, examine the scrotum and testes to check for testicular atrophy, testicular masses, and cryptorchidism.4,5

Consider possible differential diagnoses to rule out when ordering labs. Important labs to obtain include FSH, LH, estradiol, progesterone (7 days post-ovulation), TSH, and prolactin.4 Assess for any bacterial or viral causes for infertility with hepatitis B and C serology, HIV, syphilis, rubella and varicella titers, and urine or cervical swab testing for chlamydia & gonorrhea.4 It is important to look at patients’ overall health with a CBC, CMP, hCG, HbA1C, and lipid panel.4 Anti-mullerian hormone is reflective of egg reserve and any result < 1.0 ng/mL indicates very low levels.2,4,5 When assessing for male infertility, obtain similar labs including hepatitis B and C serology, HIV, syphilis, and

semen analysis.4 Other lab orders include total testosterone, FSH, and genetic testing if genetic disorders such as CF, Klinefelter, or Y Deletion are suspected.2

Imaging is also an important part of the infertility workup. Pelvic ultrasound can be used to assess for ovarian cysts/tumors and uterine abnormalities/tumors.5 Consider hysterosalpingography (HSG) or laparoscopy/hysteroscopy with dye to assess fallopian tubal blockage, endometrial polyps, and uterine anatomical abnormalities.3 Transrectal ultrasound may identify obstruction of vas deferens or epididymis via varicocele. Testicular biopsy may be used to help determine cause of azoospermia (obstructive vs nonobstructive).2 A pituitary MRI may be indicated if prolactin is elevated.4

Couples trying to conceive are advised to have sexual intercourse every 2-3 days.2 Effort should be made by both parties to improve their overall health. Couples should approach their nutrition and recreational activities with mindfulness. Battling with infertility can place significant strain on relationships and formal preconception counseling should be offered to promote healthy communication during this time of immense stress.2,3,4,5 They should try to avoid teratogenic substances, such as tobacco, alcohol, illicit drugs.

If the cause of infertility is determined to be anovulation secondary to PCOS, initiate treatment with clomiphene citrate and metformin. Start metformin 1,500-1,700 mg PO once-daily.2 Metformin has been proven to increase pregnancy rates in females with PCOS by increasing sex hormone-binding globulin levels and decreasing insulin, LH, and free testosterone levels.4 Clomiphene therapy can be used to induce ovulation, confirmed by a serum progesterone level after starting the medication. Initial clomiphene dosing is 50 mg PO daily taken for a total of 5 days, starting on day 2 of the patient’s menstrual cycle.2,3 If unsuccessful, increase the dose to 100 mg.2 Adverse effects should be discussed before initiating therapy, including ovarian hyperstimulation syndrome, increased risk of multiple gestation and thrombosis, vasomotor symptoms, visual changes, urticarial rash, alopecia, and headache.2,3,4,5 Prolonged use of clomiphene (greater than 3 months) is associated with an increased risk of developing ovarian cancer; therefore, clomiphene use should be limited to 3 months.2,3,4 If conception has still not occurred after 3 months, referral to a reproductive endocrinologist may be necessary. Other agents, such as letrozole and injectable gonadotropins, function by inducing ovulation.4,5

If hypothalamic amenorrhea is determined to be the cause of infertility, pulsatile GnRH administration can be considered to prompt the release of FSH and LH from the anterior pituitary.2 When an anatomic barrier to fertility, such as tubal obstruction, uterine adhesions, uterine anomalies, or uterine fibroids, is identified, referral to gynecology will be needed to discuss surgical options for treatment.5 Primary ovarian insufficiency requires prompt referral to a reproductive endocrinologist as their best chance at conception is typically accomplished with oocyte donation.2,3,5

When formulating a plan to address male factor infertility, males should be advised to avoid saunas and hot tubs as high temperatures may alter spermatogenesis.4 Medications that have shown efficacy in male factor infertility include anti-estrogens and gonadotropins.2,5 Supplements that have demonstrated promise include zinc, vitamin E, and L-carnitine.2 If attempts have been made to remedy cause of fertility as outlined then current mainstay treatment is in vitro fertilization (IVF) which requires referral to a reproductive endocrinologist.2,3,5

Family medicine physicians can play an integral role in helping patients struggling with infertility. By completing a thorough history, physical exam, and workup, PCPs can aid in diagnosing causes of infertility. They can then either begin treatment or refer to a specialist as appropriate. By utilizing PCPs during infertility workups, we can increase access to fertility care and hopefully lower medical costs.

References on page 33.

spectrum disorders (FASDs).

an alcohol-free Pregnancy is the best choice for your baby.

What we know

There’s no known

All types of alcohol

Alcohol can cause

What can happen:

What we know:

• Alcohol can cause problems for a developing baby throughout pregnancy, including before a woman knows she’s pregnant.

There’s no known safe amount of alcohol use during pregnancy or while trying to get pregnant.

What can happen:

What we know:

What we know:

• All types of alcohol are equally harmful, including all wines and beer.

• Drinking alcohol behavioral and intellectual

What you can

• There’s no known safe amount of alcohol use during pregnancy or while trying to get pregnant.

What we know:

• Drinking alcohol during pregnancy can cause miscarriage, stillbirth, and a range of lifelong physical, behavioral and intellectual disabilities. These disabilities are known as fetal alcohol spectrum disorders (FASDs).

• There’s no known safe amount of alcohol use during pregnancy or while trying to get pregnant.

• Alcohol can cause problems for a developing baby throughout pregnancy, including before a woman knows she’s pregnant. What can happen:

• FASDs are completely

• For more information,

• All types of alcohol are equally harmful, including all wines and beer.

• There’s no known safe amount of alcohol use during pregnancy or while trying to get pregnant.

What you can do:

• All types of alcohol are equally harmful, including all wines and beer.

• Drinking alcohol during pregnancy can cause miscarriage, stillbirth, and a range of lifelong physical, behavioral and intellectual disabilities. These disabilities are known as fetal alcohol spectrum disorders (FASDs).

• All types of alcohol are equally harmful, including all wines and beer.

• FASDs are completely preventable if a woman does not drink alcohol during pregnancy.

• Alcohol can cause problems for a developing baby throughout pregnancy, including before a woman knows she’s pregnant.

What can happen:

• For more information, visit www.cdc.gov/fasd or call 800–CDC–INFO

What you can do:

• Alcohol can cause problems for a developing baby throughout pregnancy, including before a woman knows she’s pregnant.

• Alcohol can cause problems for a developing baby throughout pregnancy, including before a woman knows she’s pregnant.

• FASDs are completely preventable if a woman does not drink alcohol during pregnancy.

What can happen:

What can happen:

• For more information, visit www.cdc.gov/fasd or call 800–CDC–INFO

• Drinking alcohol during pregnancy can cause miscarriage, stillbirth, and a range of lifelong physical, behavioral and intellectual disabilities. These disabilities are known as fetal alcohol spectrum disorders (FASDs).

• Drinking alcohol during pregnancy can cause miscarriage, stillbirth, and a range of lifelong physical, behavioral and intellectual disabilities. These disabilities are known as fetal alcohol spectrum disorders (FASDs).

What you can do:

• Drinking alcohol during pregnancy can cause miscarriage, stillbirth, and a range of lifelong physical, behavioral and intellectual disabilities. These disabilities are known as fetal alcohol spectrum disorders (FASDs).

What you can do:

Why take the risk?

• FASDs are completely preventable if a woman does not drink alcohol during pregnancy.

What you can do:

• For more information, visit www.cdc.gov/fasd or call 800–CDC–INFO.

• FASDs are completely preventable if a woman does not drink alcohol during pregnancy.

• FASDs are completely preventable if a woman does not drink alcohol during pregnancy.

• For more information, visit www.cdc.gov/fasd or call 800–CDC–INFO

• For more information, visit www.cdc.gov/fasd or call 800–CDC–INFO.

When a pregnant woman drinks alcohol, so does her baby. Why take the risk?

When a pregnant woman drinks alcohol, so does her baby. Why take the risk?

When a pregnant

Understanding and Addressing Pediatric Depression

Gracie is a 12-year-old female who presents to her primary care physician for her annual visit. She has lost weight, has an erratic sleep schedule, and her parents report that she is isolating a lot more in her room which they attribute to being in middle school and trying to fit in. Her grades have also dropped. She appears less engaged than previous appointments.

comorbidities.5 Some disorders to screen for include anxiety disorders, attention deficit hyperactivity disorder (ADHD), disruptive disorders, and substance use disorders to name a few. Other things to consider as part of a differential diagnosis include hypothyroidism, infectious mononucleosis, anemia, migraines, seizures, cancer, and medications that may cause depressive symptoms.

Even though depression is a clinical diagnosis, clinicians may use rating scales to support diagnosis of depression and also help in tracking response to treatment. Some of these rating scales include Patient Health Questionnaire-9 (PHQ-9) modified for adolescents6, the Mood and Feelings Questionnaire (MFQ)7, parent and child versions and the Preschool Feelings Checklist.8

of Missouri - Columbia

Pediatric depressive disorders are common psychiatric disorders seen in children and adolescents. The estimated lifetime and pastyear prevalence of Major Depressive Disorder (MDD) was 11 % and 7.5 % in the United States.1 Through adolescence, the prevalence of MDD increases considerably and more so among females than among males. About 30% of youth with MDD reported suicidality in the past year, and more than 10% reported a suicide attempt. Only about one third of adolescents with MDD received treatment, and only a third received treatment from the mental health sector.2

In the aftermath of COVID, in October 2021, organizations including American Academy of Pediatrics (AAP), American Academy of Child and Adolescent Psychiatry (AACAP) and Children’s Hospital Association (CHA) declared a national emergency in children’s mental health.4

In addition to this, in May 2022, AACAP released a workforce map that showed a severe national shortage of child and adolescent psychiatrists. With increased mental health needs of children and adolescents, and the national shortage of child and adolescent psychiatrists, it is crucial that mental health needs of children be addressed jointly with primary care, pediatricians, child psychiatrists, psychologists, social workers, and school staff. It is essential that nonchild psychiatrists are comfortable in screening, assessment, basic treatment, and appropriate referrals for patients that may present to them.

In the case mentioned, Gracie presents to her primary care physician for an annual visit with presenting symptoms concerning for depression. It would be crucial to screen for depression given her presentation. Ideally, it would be best to interview the patient as well as the parent(s)/guardian(s). This may be done separately or together depending on the developmental age of the child. While interviewing patients, it is important to also screen for psychiatric comorbidities. 40-90% of children with depression have psychiatric

CASE STUDY ADDITIONAL INFORMATION

On further discussion with Gracie and her family, it appears that this is not the first time she has felt this way. Gracie reports her mood as irritable and depressed at times. She is not motivated to do anything. She can occasionally enjoy spending time with her friends. She has not been turning in her homework and is having a hard time staying focused in class. She does not feel she can talk about how she feels to anyone. She has at times felt that life would be better off if she were not alive so she would not be a burden on anyone. She has not had any plans to end her life but has passive wishes. She has tried to harm herself using a razor so that she could feel better. She adamantly reports that this was not because she wanted to kill herself.

DSM-5-TR diagnostic criteria for MDD is characterized by at least 2-week duration of depressed or irritable mood and loss of interest or pleasure. Other accompanying symptoms may include changes in sleep patterns, appetite, decreased energy, fatigue, and decreased concentration. It is important to note that some kids may not have suicidal thoughts, whereas others may have passive death wishes, recurrent thoughts of suicide, and or active suicidal thoughts with intent and plan. It is important for clinicians to clearly screen for suicidal thoughts given the significant safety concerns.

DSM-5-TR DIAGNOSTIC CRITERIA FOR A MAJOR DEPRESSIVE EPISODE9

A. Five (or more) of the following symptoms have been present during the same two-week period and represent a change from previous functioning; at least one of the symptoms is either (1) depressed mood or (2) loss of interest or pleasure.

NOTE: Do not include symptoms that are clearly attributable to another medical condition.

1) Depressed mood most of the day, nearly every day, as indicated by either subjective report (eg, feels sad, empty, hopeless) or

Data and Statistics on Children’s Mental Health

observations made by others (eg, appears tearful). (NOTE: In children and adolescents, can be irritable mood.)

2) Markedly diminished interest or pleasure in all, or almost all, activities most of the day, nearly every day (as indicated by either subjective account or observation).

3) Significant weight loss when not dieting or weight gain (eg, a change of more than 5% of body weight in a month), or decrease or increase in appetite nearly every day. (NOTE: In children, consider failure to make expected weight gain.)

4) Insomnia or hypersomnia nearly every day.

5) Psychomotor agitation or retardation nearly every day (observable by others, not merely subjective feelings of restlessness or being slowed down).

6) Fatigue or loss of energy nearly every day.

7) Feelings of worthlessness or excessive or inappropriate guilt (which may be delusional) nearly every day (not merely self-reproach or guilt about being sick).

8) Diminished ability to think or concentrate, or indecisiveness, nearly every day (either by their subjective account or as observed by others).

9) Recurrent thoughts of death (not just fear of dying), recurrent suicidal ideation without a specific plan, or a suicide attempt or a specific plan for committing suicide.

B. The symptoms cause clinically significant distress or

impairment in social, occupational, or other important areas of functioning.

C. The episode is not attributable to the direct physiological effects of a substance or to another medical condition.

NOTE: Criteria A through C represent a major depressive episode.

NOTE: Responses to a significant loss (eg, bereavement, financial ruin, losses from a natural disaster, a serious medical illness or disability) may include the feelings of intense sadness, rumination about the loss, insomnia, poor appetite, and weight loss noted in Criterion A, which may resemble a depressive episode. Although such symptoms may be understandable or considered appropriate to the loss, the presence of a major depressive episode in addition to the normal response to a significant loss should also be carefully considered. This decision inevitably requires the exercise of clinical judgment based on the individual’s history and the cultural norms for the expression of distress in the context of loss.

D. The occurrence of the major depressive episode is not better explained by schizoaffective disorder, schizophrenia, schizophreniform disorder, delusional disorder, or other specified and unspecified schizophrenia spectrum and other psychotic disorders.

E. There has never been a manic or hypomanic episode.

NOTE: This exclusion does not apply if all of the manic-like or

Figure 1 - Centers for Disease Control3

hypomanic-like episodes are substance-induced or are attributable to the physiological effects of another medical condition.

Specify:

• With anxious distress

• With mixed features

• With melancholic features

• With atypical features

• With psychotic features

• With catatonia

• With peripartum onset

• With seasonal pattern

One needs to consider risk factors contributing to depression when assessing a child. MDD runs in families as evidenced by high risk, twin, and adoption studies.10 Family studies have shown a two-to-four-fold increase in risk of depression in first degree relatives. Depression may also be precipitated by stressors including loss, physical abuse, sexual abuse, neglect, exposure to violence, and bullying. Sexual minority youth have a threefold increase in risk for depression.11

Treatment of MDD may be a non-pharmacological approach, pharmacologic approach, or combined approach. Non-pharmacologic approach may include therapies such as cognitive behavioral therapy and interpersonal therapy. Pharmacologic approach, as suggested by AACAP, is to use selective serotonin reuptake inhibitors (SSRI), except paroxetine for treatment of MDD. Currently, the 2 SSRI’s approved for treatment of MDD by the Food and Drug Administration (FDA) are fluoxetine in youth 8 years and older and escitalopram for youth 12 years and older.

SSRIs are generally tolerated well. Side effects may include nausea, diarrhea, insomnia, somnolence, changes in appetite, suicidal thoughts, behavioral activation, mania/hypomania, and serotonin syndrome, to name a few. SSRIs do have a black box warning for suicidal thoughts and behaviors in youth and young adults. Comparing youth treated with all antidepressant classes versus a placebo, the absolute rates for suicidal ideation across all antidepressant classes was reported to be 3% for youth treated with an antidepressant and 2% for youth treated with a placebo.12

Despite the low risk, FDA does recommend close monitoring for suicidality especially when starting medications and during dose adjustments. As part of treatment planning, it is also important to assess safety. This should include thorough assessment of suicidal thoughts and imminent risk. Clinicians should also inquire about supervision in the home, access to medications, and other lethal means to assist the family with safety planning. They should also try and strengthen psychosocial supports in the community which may include home, extended family, school support, and other community supports that the family may be able to utilize. Clinicians should also be able to determine if, at patient presentation, symptoms can be managed as an outpatient or because of imminent safety concerns, patient requires a higher level of care and needs to be hospitalized.

CASE STUDY ADDITIONAL INFORMATION

Primary care physician was able to determine that Gracie was struggling with MDD. Her family was unaware of the extent of how much Gracie was struggling. They were able to discuss getting school counselors, church, and extended family to help support Gracie. They were able to discuss safety planning in the home and discuss locking up items that could be lethal. The primary care physician was able to find out about significant family history of MDD and the father being treated and managed well on escitalopram. Patient and family were able to discuss the risks and benefits of starting medications and were open to trying medications along with referral for psychotherapy. Primary care physician discussed a close follow up in 1 month to review progress.

Funder Acknowledgement

This project is supported by the Health Resources and Services Administration (HRSA) of the US Department of Health and Human Services (HHS) as part of an award totaling $3,700,000 with no percentage financed with nongovernmental sources. The contents are those of the author(s) and do not necessarily represent the official views of, nor an endorsement, by HRSA, HHS or the US government.

References on page 33.

FHFM Silent Auction Fundraiser

The Family Health Foundation of Missouri (FHFM) supports medical students and family medicine residents’ leadership development through participation in national and state conferences. We need your help to support these programs.

The FHFM will hold an auction during the Annual Fall Conference on November 8, 2024 at InterContinental on the Plaza in Kansas City, MO. Auction items will be available at the conference and on a virtual platform for those unable to attend our annual gathering.

With a goal of raising $5,000, the FHFM is counting on your generosity to help fund its scholarship program, tobacco/nicotine cessation program for 4th and 5th graders, and leadership development of residents and medical students. Deadline to submit a donation form - October 25. Please send photos of donated items to be included on our virtual auction site. However, all donations can be received through November 1st (unless they are being delivered at the conference).

Need an Idea? (Please keep portability in mind) Here are some items to consider, but not limited to:

• Anything local that represents your hometown / area

• Art (especially if made by a family physician or their family)

• Athletic tickets and gear

• Celebrity or team-autographed items

• “Of the Month” Gifts (wine, fruit, cookies, etc.)

• Performance tickets (theater, music, etc.)

• Restaurant certificates

• Subscriptions

• Theme baskets

• Trips and weekends (lake houses, resorts, condos, houseboats, etc.)

• Unique experiences and travel

You can submit a form for your donation at https://moafp. formstack.com/forms/auction, or by scanning the QR code. Questions? Contact Bill Plank, Assistant Executive Director, at bplank@ mo-afp.org or (573) 635-0830.

VACCINE AWARENESS AND ACCEPTANCE IN MISSOURI

80% of Missourians participating in the study said family physicians/healthcare providers are their most trusted source for vaccine information.

Tips, tricks, and tools abound for addressing vaccine hesitancy. But for a family physician sitting face-to-face with a skeptical patient, information specific to Missouri residents’ vaccine perceptions and behaviors may add helpful context. Recent research on vaccine awareness and confidence in Missouri from the Missouri Department of Health and Senior Services (DHSS) examined perceptions of vaccines and behaviors related to vaccine acceptance from two perspectives: Missouri residents and healthcare providers (HCPs).

Research with Missourians included surveying 950 residents statewide and hosting 11 focus groups with residents, including parents, those who identified as Black/African American and Hispanic/ Latino/Latinx, and those in rural or high Social Vulnerability Index (SVI) regions, along with other demographics. Missouri HCP research included in-depth interviews and an online survey of 242 HCPs across the state. HCPs included physicians, physician assistants, nurse practitioners, nurses and pharmacists. Over 30% of the physicians

responding to the survey were primary care providers.

When viewed together, the results from both residents and HCPs present a compelling picture of the state of vaccines and discussion about vaccines in Missouri.

TRUST IN HEALTHCARE PROVIDERS

Eight of ten Missouri residents surveyed said family physicians/ HCPs are their most trusted resource for vaccines and the source they turn to most for questions about vaccines. Similarly, eight in ten Missouri residents were comfortable discussing vaccines with HCPs. These providers were also the most cited source for vaccine questions, followed by online searches and local public health departments. Eight in ten Missourians said their primary care provider is the HCP most likely to mention vaccines to them.

Still, levels of trust and comfort varied by demographic and geographic location. Residents identifying as Black/African American, Hispanic/Latinx, and all other ethnicities also reported lower trust in family physicians/HCPs than those identifying as white. Similarly, residents identifying as Black/African American and Hispanic/Latinx felt less comfortable discussing vaccines than residents identifying with other racial/ethnic groups. Those in high SVI counties were also less likely to feel comfortable discussing vaccines with HCPs than residents in low SVI counties.

Parents of minors were twice as likely to have little or no trust in their family physicians/HCPs than non-parents.

CONCERNS ABOUT SAFETY, SIDE EFFECTS, AND EFFICACY

Nearly all Missourians who participated in the study got themselves and their children vaccinated, and 60 percent saw vaccines as important, especially long-standing, routine vaccines. Two out of three residents said they were “up-to-date or mostly up-todate” on their vaccines, while eight out of ten parents said the same for their children.

However, at least half of Missouri residents in the study had concerns about vaccine safety or side effects. A third were unsure or disagreed that vaccines are the easiest way to protect yourself and your family. Said a resident who declined vaccination: “[I] didn’t feel safe taking the vaccine because I had no idea what it could do to me currently or down the line... there was a lot of information but not the information I needed.”

These concerns were more common for those in high SVI counties, those in rural areas, and those identifying as Black/African American. Those identifying as Hispanic/Latinx were the most likely of any racial/ ethnic group to say vaccines are unsafe.

Parents of minors were less likely to agree vaccines are safe and more likely to have concerns about side effects than non-parents. They were also less likely to believe vaccines are the easiest way to prevent illness.

Concerns and questions from patients varied by vaccine type, but nearly 9 in 10 HCPs said the COVID-19 vaccine generates the most discussion – more than other vaccines by a wide margin. Overall, 1 in 4 HCPs say they are least confident in recommending the COVID-19 vaccine.

FREQUENCY OF VACCINE CONVERSATIONS

To capture all opportunities to vaccinate and to reinforce the importance of vaccines, the CDC recommends HCPs review vaccine status at every patient visit.1 The research showed Missouri HCPs and patients have differing perspectives on how often vaccine conversations occur.

Only one in five residents, or 20 percent, reported talking frequently (at most or all appointments) with their HCPs about vaccines. The majority of residents said they only discussed vaccines with their HCPs when they had questions or concerns, or if the HCP brought up the topic.

In contrast, only one in five HCPs said they bring up vaccines at every appointment. Nearly three out of four HCPs reported discussing vaccines with patients at least once daily, and roughly half reported discussing vaccines two or more times a day.

Frequency of vaccine discussions was higher among primary care physicians than all other physician respondents. Nine in 10 said they discuss vaccines at least once a day, while two out of three said they discuss vaccines multiple times a day.

VACCINE COUNSELING IN THE POSTPANDEMIC ENVIRONMENT

When asked if they noticed a change over the past two years in how patients respond to vaccine conversations, 60 percent of HCPs said patients have become less receptive to these discussions. They noted patients are more skeptical and less trusting of HCP expertise and vaccine safety and efficacy.

Sixty-eight percent of HCPs shared concerns about having these conversations due to patients’ political views, patients’ mistrust of vaccine manufacturers, and their own fear of alienating the providerpatient relationship, among other reasons.

Given the varying levels of trust and comfort in discussing vaccines,

HCPs indicated they feel patients have become less receptive to those discussions. Fortunately, Missouri residents offered some insight on the overall tone of vaccine conversations. Missourians felt public trust in vaccines has declined due to COVID-19 vaccine rollouts. Fifty percent said vaccine conversations, in general, have become more negative. As a result, Missourians had mixed feelings on whether to vaccinate, and they are more vocal in expressing these views.

EFFECTIVE COMMUNICATION STRATEGIES

Most HCPs reported handling vaccine conversations in the same way as they did before the COVID-19 pandemic. Around a fifth have shifted their approach. Eight out of 10 said they have not changed how they handle vaccine conversations. While the research did not prove one way was better than another, it did offer insights on having more effective discussions with patients. HCPs shared the following strategies:

• Normalize vaccines as standard of care: Though vaccine counseling competes with many other clinical priorities, discussing vaccines at every appointment can help reinforce their importance. One HCP shared an example of working vaccines into an appointment for other issues: “If [the patient] was in for a sprained ankle or an abscess, I may pull their record and say, ‘While you’re here today, let’s get these shots done.’”

• Use an empathetic, patient-centered approach. This means listening to the patient’s concerns in an open-minded and non-judgmental way, providing information, and supporting the patient in their decision, whatever they choose. An example: “Today your child is recommended to receive Tdap, HPV, and Men ACWY vaccines. What questions do you have for me? It’s also important to say, “I hear your concerns about the safety of the HPV vaccine. Dismissing patient questions and concerns may cause further division.

• Respect personal choice. Personal choice emerged as a consistent theme among Missouri residents. They don’t want to feel pressured or forced. They fear being judged, criticized, or belittled. They want their HCPs to listen and acknowledge their right to make informed decisions. An example: “I understand you have concerns regarding this vaccine. Is it okay to share with you the information I learned when researching these vaccines?”

the research showed Missourians think vaccines are important and want to discuss vaccines with their doctors

While concerns about safety, side effects, and efficacy combined with increased negative sentiment towards vaccines can make for difficult conversations, the research showed Missourians think vaccines are important and want to discuss vaccines with their doctors. While providers encounter many barriers to effective vaccine conversations, an empathetic, patient-centered approach can diffuse tension and make it easier to talk about vaccines with every patient at every visit.

For more details on the research and to access vaccine conversation resources/tools, please visit the DHSS Health Care Professionals’ Resource Hub: https://health.mo.gov/living/wellness/ immunizations/hcp-hub.php.

Reference on page 34.

Infertility in Individuals with a Substance Use Disorder

The fertility levels in the United States (US) have declined over the past decade, according to the Centers for Disease Control and Prevention (CDC) report.1 One aspect that warrants consideration as a possible contributing factor to changes in fertility rates is the increased rates of substance use. In 2022, 48.7 million people (17.3 percent of the US population) had a substance use disorder (SUD).2 The COVID-19 pandemic exacerbated an already growing problem, as 13% of Americans reported increasing or starting substance use to cope with more stress due to the pandemic.3 Given the trends of increased substance use, a closer look at the relationship between substance use and its impact on fertility is essential. Family physicians are well-positioned to provide comprehensive care to address infertility in individuals with SUD.

ALCOHOL

Alcohol is the most widely used substance in the U.S., with over 137.4

million individuals aged 12 or older having reported use the in the past month.2 The effects of alcohol on fertility are indeterminant due to the lack of standardization for type and amount of alcohol being consumed.4 However, several studies demonstrate that alcohol consumption can increase both the time it takes for one to get pregnant and the chances that conception will occur.5–8 Additionally, the teratogenic effects of alcohol include deficits in learning, memory, and executive functioning, behavioral issues, and various anatomic malformations.9,10 The CDC firmly states that there are no safe amounts of alcohol during pregnancy or while trying to conceive.11 In men, alcohol use can decrease testosterone level and sperm concentrations, leading to decreased fertility.12,13

TOBACCO

It has been long known that smoking during pregnancy negatively impacts fetal development and can increase

Mikala Cessac, MS4 University of Missouri-Columbia
Kento Sonoda, MD, FASAM,

risk of spontaneous abortion and sudden infant death syndrome (SIDS).14 SIDS risk has been shown to more than double with any instance of maternal smoking during pregnancy.15 Additionally, the overall rate of infant mortality is shown to be up to 40% higher in groups with smoking individuals who are pregnant as compared to non-smoking counterparts.16 According to the American Society for Reproductive Health, infertility rates in both male and female smokers are about twice the infertility rate in non-smokers.17 Cigarette smoke is considered to impact hormone formation, causes fallopian tube dysfunction, and decreases ovarian reserves.4,18 In men, smoking tobacco has been shown to impair sperm mobility decrease sperm concentration by 24%.19,20 The CDC recommends smoking cessation for all individuals who are pregnant or trying to conceive to decrease pregnancy complications.21

CANNABIS/MARIJUANA

In this review article, we use “cannabis” instead of “marijuana” due to the racist roots around Mexican immigrants. With the continued legalization of cannabis across the U.S., the interest and usage of cannabis continues to rise.22 Approximately 19 million people in the U.S. report having a cannabis use disorder in the last year, with the primary demographic being young adults aged 18-25.2 The impact on fertility is unclear mainly due to the various ways and dose cannabis can be consumed. As seen with other substances, it was demonstrated that men who smoke cannabis had decreased sperm count, concentration, and mobility.23 Another study shows that the average time to conception for women who regularly used cannabis was actually shorter than those who did not.23–25

STIMULANTS

Stimulant use encompasses a wide spectrum of drug types, from cocaine, methamphetamine, and prescribed use of stimulants for treatment of attention-deficit / hyperactivity disorder (ADHD). Stimulants have a vasoconstrictive effect, which is known to cause cardiovascular dysfunction in myocardial and placental tissue, causing serious effects for all individuals regardless of pregnancy status.26,27 Cocaine is known to impact menstrual cycle function, inducing disruption in folliculogenesis and ovulation.28 In men, cocaine, methamphetamine, and prescribed stimulants were found to negatively impact sperm count, concentration, and function.29,30 There are very few studies examining the use of ADHD medications and their effects on pregnancy or fertility in either men or women. A pilot study found that there was no significant difference of fertility rate in patient using amphetamine medications while undergoing IVF.31 Overall, the data surrounding the effects of prescribed stimulants and fertility are lacking. Individual risk factors and severity of symptoms should be considered for each patient as a part of family planning. The American College of Obstetricians and Gynecologists (ACOG) recommends avoidance of illicit drugs or prescription medications for non-medical reasons while pregnant or trying to conceive. However, the safety data for prescription medications during pregnancy remain unclear due to

insufficient evidence. According to Children and Adults with AttentionDeficit/Hyperactivity Disorder (CHADD), an open conversation between physician and patient about the risks and benefits of continuing prescribed ADHD medications is appropriate to create a plan prior to conception.33–35

OPIOIDS

As a family physician navigates the dynamic challenges of prescribing and managing opioid use disorder (OUD), the impact of these substances on fertility remains a significant concern. Opioid use has demonstrated to impact hormone levels, as one study showed that testosterone, estrogen, dehydroepiandrosterone (DHEA), luteinizing hormone (LH), and follicle-stimulating hormone (FSH) were significantly lower in opioid consumers than in control subjects.36 Opioid misuse has been shown to lead to hypogonadism, which can manifest as oligomenorrhea or amenorrhea in women and decreased libido and erectile dysfunction in men.37 Long-term opioid use can cause infertility, ovarian insufficiency, and early menopause, however, transition to long-acting opioids for treatment may improve fertility.38 Evidence is insufficient to conclude the direct impact of opioids on fertility.

BUPRENORPHINE AND METHADONE

Buprenorphine and Methadone have been used for decades as the foundational treatment for OUD. Much of the existing literature examining the effect of these medications on fertility are completed in males, with some studies finding that methadone usage decreases testosterone levels.39,40 In one systemic review, methadone was shown to have inhibitory action on the hypothalamus and GnRH, reducing hormone production from the anterior pituitary and decreasing sex hormone production downstream.41 No studies have been done looking specifically at the impact of buprenorphine on fertility levels. The Substance Abuse and Mental Health Services Administration (SAMHSA) clearly states that it is safe to use buprenorphine and methadone during pregnancy and while breastfeeding to treat OUD.42

Individual risk factors and severity of symptoms should be considered for each patient as a part of family planning

SEXUALLY TRANSMITTED INFECTIONS (STIS)

Substance use can affect our judgement skill and can put individuals at higher risk of contracting STIs.43 In people who inject drugs, one crosssectional analysis of national survey data found an increased risk for acquiring a chlamydia, gonorrhea, syphilis, or herpes simplex virus (HSV) diagnosis.44 Injection drug use accounts for approximately 10% of new HIV diagnoses in the United States.45 Additionally, use of methamphetamine, ketamine, and inhalants is positively associated with HIV and STI infection in men who have sex with men.46 Contraction of STIs, such as chlamydia, gonorrhea, and trichomonas, can negatively affect an individual’s fertility through fallopian tube inflammation and scarring.47 Ultimately, counseling individuals with SUD on STI prevention and treatment is crucial to minimize risks and improve pregnancy related and fetal outcomes.38

Family physicians can play a vital role in addressing both substance use disorder and sexually transmitted infections, eventually leading to infertility. Early detection with prompt referral/treatment is essential to improving patient outcomes in the long run.

References on page 34.

Family Medicine Mixers

Kansas City Zoo

Family Medicine

Family Medicine

Family Medicine

Family Medicine Mixers

Family Medicine

Family Medicine

These gatherings provide a chance to get out and have fun while connecting and networking with fellow family physicians in your community. Whether you’re within the region or beyond, you’re welcome to attend any of these events.

September 10th at 6:00 pm

Canterbury Hill Winery, Central MO

Family Medicine

Family Medicine

Family Medicine

July 31st at 6:00 pm – Kansas City Zoo

These gatherings provide a while connecting and networking in your community. Whether you’re you’re welcome to attend

August 20th at 6:30 pm

These gatherings provide while connecting and networking in your community. Whether you’re welcome to

These gatherings provide a chance while connecting and networking with in your community. Whether you’re within you’re welcome to attend any

These gatherings provide a chance to get out and have fun while connecting and networking with fellow family physicians in your community. Whether you’re within the region or beyond, you’re welcome to attend any of these events.

St. Louis Zoo

These gatherings provide a while connecting and networking in your community. Whether you’re you’re welcome to attend

Family Medicine

These gatherings provide a while connecting and networking in your community. Whether you’re you’re welcome to attend

These gatherings provide a chance while connecting and networking in your community. Whether you’re you’re welcome to attend

These gatherings provide a chance while connecting and networking in your community. Whether you’re you’re welcome to attend

These gatherings provide a chance while connecting and networking in your community. Whether you’re you’re welcome to attend

These gatherings provide a while connecting and networking in your community. Whether you’re you’re welcome to attend

21st at 6:00 pm – BigShots Golf, Springfield Sponsored by CoxHealth

July 31st at 6:00 pm – Kansas

July 31st at 6:00 pm – Kansas City Zoo

July 31st at 6:00 pm – Kansas City Zoo

September 10th at 6:00 pm

Canterbury Hill Winery, Central MO

September Canterbury

August 20th at 6:30 pm St. Louis Zoo

July 31st at 6:00 pm – Kansas City Zoo

July 31st at 6:00 pm – Kansas City Zoo

July 31st at 6:00 pm – Kansas City Zoo

July 31st at 6:00 pm – Kansas City Zoo

July 31st at 6:00 pm – Kansas City Zoo

July 31st at 6:00 pm – Kansas City Zoo

September 10th at 6:00 pm

September 10th at 6:00 pm

Canterbury Hill Winery, Central MO

July 31st at 6:00 pm – Kansas City Zoo

August 20th at 6:30 St. Louis Zoo

Canterbury Hill Winery, Central

September 10th at Canterbury Hill Winery,

July 31st at 6:00 pm – Kansas City Zoo

September 10th at Canterbury Hill Winery,

September 10th at Canterbury Hill Winery,

September 10th at

September 10th at 6:00

June 21st at 6:00 pm – BigShots Golf, Springfield Sponsored by CoxHealth

September 10th at 6:00

September 10th at 6:00

Canterbury Hill Winery,

Canterbury Hill Winery,

Canterbury Hill Winery,

Canterbury Hill Winery,

Members, prospective members, and children under years old can attend at no cost. Guests are invited to attend for a $50 fee. Scan the QR code visit www.mo-afp.org/cme-events/ to register.

September 10th at

Canterbury Hill Winery,

September Canterbury July 31st at 6:00 pm – Kansas

June 21st at 6:00 pm – BigShots Golf, Springfield

Sponsored by CoxHealth

June 21st at 6:00 pm – BigShots

June 21st at 6:00

June 21st at 6:00 pm

Sponsored by CoxHealth

Sponsored by CoxHealth

June 21st at 6:00 pm

Sponsored by CoxHealth

Sponsored by CoxHealth

Members, prospective members, and children under 13 years old can attend at no cost. Guests are invited to attend for a $50 fee. Scan the QR code or visit www.mo-afp.org/cme-events/ to register.

June 21st at 6:00 pm

June 21st at 6:00 pm

June 21st at 6:00 pm

June 21st at 6:00 pm –

Sponsored by CoxHealth

Sponsored by CoxHealth

Sponsored by CoxHealth

Sponsored by CoxHealth

June 21st at 6:00 pm

Sponsored by CoxHealth

Missouri Sends Delegates to AAFP NCCL and ACLF

The Missouri Academy of Family Physicians joined other state leaders at this year’s National Conference for Constituency Leaders (NCCL) and the Annual Chapter Leadership Form (ACLF). The conferences were held concurrently April 1821 in Kansas City. The AAFP State Legislative Conference was also intertwined throughout the full schedule of leadership development with six sessions.

This year’s National Conference of Constituency Leaders delegates were:

• Women - Julia Flax, MD, CoxHealth, Springfield

• LGBTQ+ - Anna Larson, MD, Mosaic Life Care, St. Joseph

• New Physician - Doug Crase, MD, CoxHealth, West Plains

• IMG - Kento Sonoda, MD, Saint Louis University, St. Louis

• Minority - Katy Liu, MD, DPC practice, St. Louis

The NCCL is an opportunity for these underrepresented member constituencies to impact change in policy and governance of the AAFP impacting their clinics, patients, and communities. This group was engaged in their respective constituency meetings and conferences to discuss issues that are important to them and their patients. This year’s conference crafted resolutions to improve care for certain patient populations, collaborate with the American College of Obstetrics and Gynecology to support OB/GYN hospital privileges for family physicians, create an executive leadership program for women, oppose anti-DEI efforts, and oppose non-sequential gender affirming care that were approved by the NCCL. These resolutions were debated in reference committees and approved by vote to be submitted to the AAFP Congress of Delegates meeting in September.

Kento Sonoda, MD, was elected co-convener of the IMG constituency for a two-year term. He will guide this delegation and their responsibilities of listening to all viewpoints; discern measures for adoption, substitution, not adopt, or reaffirm as current policy; and develop a consent calendar for action by the full NCCL. He will also serve as chair of a reference committee next year. Dr. Sonoda contributed to writing six resolutions on various topics and served on the Education Reference Committee.

“I was delighted to return and represent the MAFP as the IMG delegate at the AAFP NCCL” Dr. Sonoda said, “Building on my

experiences from last year, I guided first-time attendees through the process of resolution writing, which reaffirmed my passion for advocacy and issues concerning the IMG community. I eagerly anticipate returning and collaborating with allies from different states.”

Julia Flax, MD, representing the women’s delegation, had an enriching experience through connection with industry experts and peers from diverse backgrounds. “The conversations I had and the connections I made have already started to positively impact my work, and I am excited to see how they will continue to influence my professional journey in the future. Attending the NCCL conference has not only expanded my knowledge but also reignited my passion for our field. I return from the conference feeling inspired, motivated, and equipped with new ideas to implement in our projects.”

“It was sobering to listen to and address heavy topics at times, but it was empowering to know there were things each of us could do to move our spheres of influence towards a better future. It was inspiring to hear of others finding innovative ways in different settings across the country to break down barriers’ patients had to healthcare. As naturally different views arose during debates and testimonies, I was grateful to learn and observe in others diplomatic ways to respectfully disagree with people, while focusing on shared goals and inviting further genuine conversations to reach better understanding.” said Katy Liu, MD, as she reflected on her first-time experience at NCCL.

Your MAFP Executive Commission and Advocacy Commission joined the MAFP staff at the Annual Chapter Leadership Conference:

• Chair - Kara Mayes, MD, FAAFP

• President - Afsheen Patel, MD

• President Elect - Natalie Long, MD

• Vice President - Beth Rosemergey, DO, FAAFP

• Advocacy Commission Co-Chair - Peter Koopman, MD, FAAFP

This premier leadership conference for AAFP chapters and elected leaders brought together members and staff from 55 chapters for the 2-day conference. Learning opportunities available addressed connecting with new physician members, balancing member opinions on difficult advocacy topics, parliamentary procedure changes,

communications, physician leader recruitment and development, media training, implementing new codes for reimbursement, best practices for implementing a strategic plan, adapting CME for today’s learners, and Medicaid waiver engagement at the state level. The AAFP team provided an in-depth review of the membership experience and changes that are being implemented to further enhance members’ connection with AAFP.

“ACLF is always one of my favorite conferences of the year. It is refreshing to interact with leaders from other state chapters and share strategies and ideas,” said Kara Mayes, MD, MAFP Board Chair. “I enjoyed learning about strategic planning and incorporating different strengths into a board. But the best part of the conference is always the time I spend with other MAFP leaders, including our NCCL delegates.”

Beth Rosemergey, DO, FAAFP, and Vice President of MAFP, appreciated the opportunity to attend her first AAFP Annual Chapter Leadership Forum in Kansas City in April. “It was a great time to

connect with each other as a team and with others who are involved in chapter leadership from across the country. Great discussions were had regarding so many aspects of the future of family medicine. It was inspirational to spend time with so many passionate, committed individuals all gathered together to move our profession forward!”

MAFP Supports New Physicians with Dues Reduction

The American Academy of Family Physicians has been carefully monitoring recruitment and retention trends of new family physicians (less than 7 years after residency). Retention of new physicians for 2023 significantly dropped from previous years. Last year, Missouri AFP had the second-best new physician retention rate among large chapters at 90.2%. Our concern is that the retention of PGY3 residents to their first year as an active member has dropped from 80% in 2019 to 58.6% in 2023.

Based on feedback to AAFP from new physicians, one of the barriers to retention of PGY3 residents to new physicians is the financial obligation for both national and state chapter dues. AAFP and MAFP have a unified membership which means that you cannot join one association without membership in the other.

Prior to 2024, we both offered the first year of membership at a 50% discount which wasn’t enough to retain PGY3 residents to

become active members. The AAFP announced earlier this year that it is restructuring their active member dues rates for new physicians as follows:

Year 1 - $100

Year 2 - $200

Year 3 - $300

Years 4+ - Full membership dues rate

To complement the AAFP discounts, the MAFP board agreed to incentivize new physicians’ retention with an extended discount of dues. MAFP new physicians will receive a 50% discount on their active member dues for their first three years of membership.

You can help support this initiative by encouraging your colleagues to join and/or renew their membership in AAFP/MAFP. If you have a new physician colleague, discuss the importance of membership and the value of joining their national and state professional organization.

ABFM “Certification 2025” Announced

Beginning January 1, 2025, the American Board of Family Medicine (ABFM) will transition to Certification 2025, the new Continuous Certification 5-Year Cycle. It’s important to note that ABFM will honor the current 10-Year Exam requirement. This means Diplomates will not be required to transition to the new 5-Year Cycle any earlier than 10 years from the last time they met their exam requirement.

The new 5-Year Cycle is being implemented to meet the American Board of Medical Specialties (ABMS) Standards for Continuing Certification,1 based on the Vision for the Future Commission Final Report.2 This change will help Diplomates maintain awareness of increasingly rapid medical advancements and changes in practice guidelines.

The new ABMS Standards for Continuing Certification state that “member boards must determine an interval no longer than five years of whether a Diplomate is meeting continuing certification requirements to retain each certificate.”

As a trusted partner, we are sharing this upcoming change so you may have the information necessary to communicate with your

members. Please refer to the Certification 20253 ABFM web page and 5-Year Cycle Chart.

Please encourage your members to visit their MyABFM Portfolio4 for specific timing of when they will transition to the new 5-Year Cycle or reach out to me for additional questions.

Learn more at https://www.theabfm.org.

HCA Healthcare Kansas City Program/Lee’s Summit Medical Center was one of sixty-four family medicine residency programs that responded to an open call for applications for a Society of Teachers of Family Medicine (STFM) pilot project to test and refine resources and strategies for competency-based medical education (CBME). Through a rigorous review process, STFM selected 33 programs to participate.

Selected participants from each site will meet throughout the 2024-25 academic year via in person and virtual meetings. In addition to receiving formal education in CBME, including education on implementation of assessment strategies, sites will pilot:

Missouri Physicians Health Program Under New Affiliation Missouri Residency Program Selected to Test Competency-Based Medical Education

The Missouri Association of Osteopathic Physicians and Surgeons (MAOPS) has managed the osteopathic Physicians Health Program (PHP) since 1987. This program was administered through Capital Region Medical Center (CRMC) and was the only osteopathic physician health program in the United States. That long history came to an end with the acquisition of Capital Region Medical Center by the University of Missouri Health System earlier this year. While the program will remain intact, with the same wellness team at CRMC administering care to physicians and other healthcare providers, MAOPS will no longer be the administrator of the program. This duty will now be assumed by the University of Missouri Healthcare System.

MAOPS Executive Director Brian Bowles stated, “While MAOPS will no longer be the named sponsor of the program, we are confident that the team of wellness professionals that has long provided care to our members and other healthcare professionals will continue to do so at a high level.” More information about accessing the PHP will be provided once it becomes available.

• Integrating coaching strategies to promote resident development

• A mobile app-based competency assessment

• An individualized learning plan template and timeline

• Individuals who complete all assignments and participate in ALL the virtual and in-person meetings will graduate, receive certificates, and be recognized in STFM publications.

This project is supported by a grant from the ABFM Foundation.

Change Starts Here in Missouri

Missouri was well represented and engaged at this year’s AAFP Family Medicine Advocacy Summit. Eight MAFP members joined nearly 300 family physicians, residents, and medical students from across the country in Washington, DC. In attendance were Peter Koopman, MD, FAAFP, Advocacy Commission Co-Chair (Columbia), Beth Rosemergey, DO, FAAFP, MAFP Vice President (Kansas City), Doug Crase, MD (West Plains), Josephine Glaser, MD (St. Louis), Mariam Ahktar, MD (Joplin) and Kelly Dougherty, MD, Resident at Mercy Family Medicine Residency alongside MAFP Executive Director Kathy Pabst, and MAFP Assistant Director Bill Plank. During this one-day advocacy summit, the group joined their voices and met with eight congressional leaders/ staffers.

As part of the summit, they met with policymakers to discuss urgent health care issues affecting patients and practices. Health Resources and Services Administration Administrator Carole Johnson gave the keynote address.

Following a day of sessions learning how to advocate for patients, family physicians spent the day on Capitol Hill asking Congress to help address the burden of student loan debt by passing the Resident Education Deferred Interest (REDI) Act. They also advocated for Congress to introduce legislation requiring Part B coverage of all ACIP-recommended vaccines and pass the Primary and Virtual Care Affordability Act.

The REDI Act, which allows medical residents to defer their federal student loan interest during their residency, will save physicians significant interest they would otherwise accrue and have to pay back.

To keep our seniors healthy, they asked Congress to eliminate confusion and barriers to access by ensuring all ACIP-recommended vaccines, including the RSV vaccine, are covered by Medicare Part B. This would allow beneficiaries to readily access vaccines wherever it’s most convenient—including from their usual, trusted source of care, such as their family physician—and help improve vaccination rates.

Dr. Glaser represented members of different practice settings to advocate for patients to access coordinated, comprehensive, whole-person care.

“As a naturalized US citizen, I am deeply humbled and thankful for the freedoms guaranteed in the US Constitution that allow me access to members of Congress to advocate for policies that help family physicians and our patients,” Glaser said. “This year, your Missouri representatives asked for bipartisan support by legislators to bolster the primary care workforce.”

This year was the first time Dr. Rosemergey attended this national conference. She described the experience as empowering and inspiring and was honored to participate.

“Hearing from leaders in government relations, advocacy, and fellow family docs was a great learning opportunity,” Rosemergey said. “The backdrop of our capital with all of the reminders of why democracy matters and the diversity of family medicine is truly awesome. I am looking forward to continued advocacy work for family medicine and our patients with my colleagues both at the state and national level.”

Five Medical Students Receive Scholarships

The Family Health Foundation of Missouri awarded 5 scholarships to the top medical student graduating from each Missouri medical school (one school did not have a recipient). Each awardee has matched into a Missouri family medicine residency program. Thanks to your support and funding, the Family Health Foundation of Missouri was able to continue to award these annual scholarships.

This year’s recipients received a certificate and $500 scholarship:

Kamil Adamczewski, DO, Kansas City University

Farhan Hussain, MD, Saint Louis University

Brooke Wiewel, MD, University of Missouri Columbia

Abby Crede, MD, University of Missouri Kansas City Christopher Johnson, DO, A.T. Still University, Kirksville

Congratulations on a job well done!

Davenport-Kabonic named MAOPS President Elect and Physician of the Year

Katie Davenport-Kabonic, DO, FAAFP, was recently sworn in as President Elect of the Missouri Association of Osteopathic Physicians and Surgeons (MAOPS). She was also awarded with the MAOPS Physician of the Year Award. Congratulations, Dr. Davenport-Kabonic!

Bothwell Resident Presents at AMSSM and ACSM

Levi Harris, DO, MPH, recently had the opportunity to present his research at the American Medical Society for Sports Medicine (AMSSM) in Baltimore, MD, and the American College of Sports Medicine (ACSM) in Boston, MA. The presentations were titled “Broadening the Differential for Asymmetric Progressive Weakness” (Levi Harris, DO, MPH; Misty Todd, MD; Luke Stephens, MD, MSPH) and “A Systematic Review of Change in Bicycle Ridership Following the Construction of Bicycle-Dedicated Paths” (Levi Harris, DO, MPH).

Dr. Harris is a PGY2 at the University of Missouri - Bothwell’s rural Family Medicine Residency Program in Sedalia. He is very active in the high school athletics in Sedalia with Smith-Cotton, covering football, volleyball, soccer, basketball, wrestling, baseball, softball, and track and field events.

Research Resident Awarded for GLP-1 Presentation

Nicholas E. Woessner, DO, MIMFA, recently gave an oral presentation titled “Pharmacoepidemiology of GLP-1 Receptor Agonists” at the 2024 Rocky Mountain Healthcare Symposium. He received a first place award for his presentation. The presentation is available online at https://scholarlycommons. hcahealthcare.com/continental-midamerica-mountain2024/32/.

Dr. Woessner is a PGY1 at Research Family Medicine Residency Program in Kansas City.

Morris Named AAFP Liaison to ACIP

Laura Morris, MD, MSPH, FAAFP, was named AAFP’s Liaison to the Advisory Committee on Immunization Practice (ACIP). ACIP is a committee within the US Centers for Diseases Control and Prevention that provides advice and guidance on effective control of vaccine-preventable diseases in the US civilian population.

“This role brings a significant opportunity to influence national level vaccine policy,” says Dr. Morris. “My job is to represent to ACIP the perspective and needs of the AAFP as an organization, and broadly, the specialty of Family Medicine. It is a privilege to participate in the process.”

Dr. Morris is the Associate Program Director of the University of Missouri’s Family and Community Medicine Residency and Professor of Clinical Family and Community Medicine. She is also a Medical Education Director of MU-Area Health Education Centers.

MU Chief Residents Attend Leadership Program

The University of Missouri-Columbia sent their 2024-2025 Chief Residents to the AAFP’s Chief Resident Leadership Development Program. In attendance (left to right): Sam Holt McNair, MD; Elise Sherman, MD; Paige Beauparlant, MD; and Emma Cooper, MD. The program, held in Kansas City in May, offers an interactive, engaging experience that provides chief residents with the most up-to-date resources, tools, and instruction to become strong leaders.

Residents Explore Nature’s Health Benefits at Walk with a Doc Event

Residents of the CoxHealth Family Medicine Residency Program recently participated in a Walk with a Doc event and had the opportunity to hike with local National Park Service employees at Wilson’s Creek National Battlefield. Everyone enjoyed talking about lifestyle medicine and how access to green and blue spaces improve quality of life and mental health. They also partnered with the Springfield-Greene County Park Board to have a community Hike with a Doc event at Valley Water Mill Park. Participants learned about the health benefits of outdoor activity for CoxHealth providers, as well as hiking tips from the Park Board-Outdoor Initiatives staff leading the hike, which covered 1.5 miles over mixed terrain. The Springfield Walk with a Doc Chapter is led by Katie Davenport-Kabonic, DO, FAAFP, and the CoxHealth FMR Program.

DO YOU HAVE NEWS TO SHARE? Email it to office@mo-afp.org for review. We love to hear from our members!

MU Faculty Recognized for Awards and Promotion

Angie Whitesell, MD, FAAFP, Assistant Professor of FCM, was named Family Medicine Preceptor of the Year at the 2024 Springfield Clinical Campus (SCC) faculty appreciation dinner held in Springfield! Congratulations, Dr. Whitesell!

Mark Ellis, MD, MSPH, FAAFP, Associate Professor of FCM, has been named the new Curriculum Chair at the Springfield Clinical Campus. Congratulations, Dr. Ellis!

MU’s medical student class of 2025 nominated Laura Morris, MD, MSPH, FAAFP, for the 2024 Leonard Tow Humanism in Medicine Award. The Leonard Tow Humanism in Medicine Award, presented by The Arnold P. Gold Foundation, recognizes graduating medical students and faculty members who are exemplars of humanism in the care of patients. Congratulations, Dr. Morris, for earning this distinguished and highly prestigious award!

Crymes Moderates Food is Medicine Panel

Kristi Crymes, DO, served as moderator of the Food is Medicine: Bridging the Gaps Between Food, Community, and Healthcare panel discussion on April 13. The session was made possible in partnership with Springfield Community Gardens, Missouri Humanities, and the Springfield-Greene County Library District. Dr. Crymes is a faculty member at CoxHealth Family Medicine Residency Program.

Students Take First Place in Regional Simulation Competition

Ateam of A.T. Still University-Kirksville College of Osteopathic Medicine (ATSUKCOM) students recently took first place in a Regional Simulation Competition hosted at ATSU’s Drabing Human Patient Simulation Center.

The team of Cassadi Forman, OMS1, Angelina Hein, OMS1, Alex Kim, OMS2, and Erin Martin, OMS2, took the championship after posting the best scores from four different simulation scenarios. Teams were given 15 minutes in each simulated encounter, while judges watched from the control room.

From left, Alex Kim, OMS2, Erin Martin, OMS2, Cassadi Forman, OMS1, and Angelina Hein, OMS1.

References

Behavior is Communication: Caring for Patients with Intellectual and Developmental Delay

pages 6-7

1. Research and Training Center on Community Living and Institute on Community Integration. People with IDD in the United States. 2019 [cited 2024 May 15]; Available from: https://risp.umn.edu.

2. Johnston, K.J., M.H. Chin, and H.A. Pollack, Health Equity for Individuals With Intellectual and Developmental Disabilities. JAMA, 2022. 328(16): p. 1587-1588.

3. Lauer, E. and P. McCallion, Mortality of People with Intellectual and Developmental Disabilities from Select US State Disability Service Systems and Medical Claims Data. J Appl Res Intellect Disabil, 2015. 28(5): p. 394-405.

4. Williamson, H.J., et al., Health Care Access for Adults With Intellectual and Developmental Disabilities: A Scoping Review. OTJR (Thorofare N J), 2017. 37(4): p. 227-236.

5. Chew, K.L., T. Iacono, and J. Tracy, Overcoming communication barriers - working with patients with intellectual disabilities. Aust Fam Physician, 2009. 38(1-2): p. 10-4.

6. Green, L., et al., HELP for behaviours that challenge in adults with intellectual and developmental disabilities. Can Fam Physician, 2018. 64(Suppl 2): p. S23-S31.

7. McCarthy, J., et al., Challenging behavior and co-morbid psychopathology in adults with intellectual disability and autism spectrum disorders. Res Dev Disabil, 2010. 31(2): p. 3626.

8. Scheifes, A., et al., Adverse events and the relation with quality of life in adults with intellectual disability and challenging behaviour using psychotropic drugs. Res Dev Disabil, 2016. 49-50: p. 13-21.

9. McLaren, J.L. and J.D. Lichtenstein, The pursuit of the magic pill: the overuse of psychotropic medications in children with intellectual and developmental disabilities in the USA. Epidemiol Psychiatr Sci, 2019. 28(4): p. 365-368.

10. Sullivan, W.F., et al., Primary care of adults with developmental disabilities: Canadian consensus guidelines. Can Fam Physician, 2011. 57(5): p. 541-53, e154-68.

11. Escude, C., Clinical Pearls in IDD Healthcare. 2020: Health Risk Screening, Inc.

An Aggressive Approach to Lung Cancer Decreases Mortality

pages 8-9

1. Wao H, Mhaskar R, Kumar A, Miladinovic B, Djulbegovic B. Survival of patients with nonsmall cell lung cancer without treatment: a systematic review and meta-analysis. Syst Rev. 2013;2:10. doi:10.1186/2046-4053-2-10.

2. National Cancer Institute. Lung and Bronchus Cancer Cancer Stat Facts. SEER. Accessed February 15, 2024. https://seer.cancer.gov/statfacts/html/lungb.html.

3. Thandra KC, Barsouk A, Saginala K, Aluru JS, Barsouk A. Epidemiology of lung cancer. Contemp Oncol (Pozn). 2021;25(1):45-52. doi:10.5114/wo.2021.103829.

4. World Cancer Research Fund International. Lung cancer statistics. Accessed February 21, 2024. https://www.wcrf.org/cancer-trends/lung-cancer-statistics/.

5. Siegel RL, Miller KD, Jemal A. Cancer statistics, 2020. CA Cancer J Clin. 2020;70( ?1):7-30. doi:10.3322/caac.21590.

6. American Cancer Society. Cancer Facts & Figures 2020. Atlanta: American Cancer Society; 2020.

7. Howlader N, Noone AM, Krapcho M, et al, eds. SEER Cancer Statistics Review, 1975-2017. National Cancer Institute.

8. Wao H, Mhaskar R, Kumar A, Miladinovic B, Djulbegovic B. Survival of patients with nonsmall cell lung cancer without treatment: a systematic review and meta-analysis. Syst Rev. 2013;2:10. Published 2013 Feb 4. doi:10.1186/2046-4053-2-10

9. Cancer Research UK. Survival | Lung cancer | Cancer Research UK. Cancerresearchuk.org. Published 2017. https://www.cancerresearchuk.org/about-cancer/lung-cancer/survival

Care of Patients with Down Syndrome: Transition from Pediatric to Adult Care

pages 10-11

1. Tsou, A.Y., et al., Medical Care of Adults With Down Syndrome: A Clinical Guideline. JAMA, 2020. 324(15): p. 1543-1556.

2. Dimopoulos, K., et al., Cardiovascular Complications of Down Syndrome: Scoping Review and Expert Consensus. Circulation, 2023. 147(5): p. 425-441.

3. Sobey, C.G., et al., Risk of Major Cardiovascular Events in People with Down Syndrome. PLoS One, 2015. 10(9): p. e0137093.

4. Rivelli, A., et al., Prevalence of Mental Health Conditions Among 6078 Individuals With Down Syndrome in the United States. J Patient Cent Res Rev, 2022. 9(1): p. 58-63.

5. Alexander, M., et al., Morbidity and medication in a large population of individuals with Down syndrome compared to the general population. Dev Med Child Neurol, 2016. 58(3): p. 246-54.

6. Bull, M.J., et al., Health Supervision for Children and Adolescents With Down Syndrome. Pediatrics, 2022. 149(5).

7. Moreau, M., et al., Metabolic Diseases and Down Syndrome: How Are They Linked Together? Biomedicines, 2021. 9(2).

8. Merzbach, V., et al., Impact of Prescribed Exercise on the Physical and Cognitive Health of Adults with Down Syndrome: The MinDSets Study. Int J Environ Res Public Health, 2023. 20(23).

9. Li, C., et al., Benefits of physical exercise intervention on fitness of individuals with Down syndrome: a systematic review of randomized-controlled trials. Int J Rehabil Res, 2013. 36(3): p. 187-95.

10. Pikora, T.J., et al., Health conditions and their impact among adolescents and young adults with Down syndrome. PLoS One, 2014. 9(5): p. e96868.

11. Atlantoaxial instability in Down syndrome: subject review. American Academy of Pediatrics Committee on Sports Medicine and Fitness. Pediatrics, 1995. 96(1 Pt 1): p. 151-4.

Managing Infertility in the Primary Care Setting pages 12-13

1. Infertility Workup for the Women’s Health Specialist: ACOG Committee Opinion, Number 781. Obstet Gynecol. 2019;133(6):e377-e384.

2. Lindsay, T. J., & Vitrikas, K. R. (2015). Evaluation and treatment of infertility. American Family Physician, 91(5), 308–314.

3. Hanson, M. A., & Dumesic, D. A. (1998). Initial evaluation and treatment of infertility in a primary-care setting. Mayo Clinic Proceedings, 73(7), 681–685. https://doi-org.proxy. kansascity.edu/10.1016/S0025-6196(11)64894-5

4. Thable, A., Duff, E., & Dika, C. (2020). Infertility management in primary care. The Nurse Practitioner, 45(5), 48–54. https://doi-org.proxy.kansascity.edu/10.1097/01. NPR.0000660356.18430.0a

5. Cunningham, Jill MHS, PA-C. Infertility: A primer for primary care providers. Journal of the American Academy of Physician Assistants 30(9):p 19-25, September 2017. | DOI: 10.1097/01.JAA.0000522130.01619.b7

Understanding and Addressing Pediatric Depression pages 15-17

1. Avenevoli, S., Swendsen, J., He, J. P., Burstein, M., & Merikangas, K. R. (2015). Major Depression in the National Comorbidity Survey–Adolescent Supplement: Prevalence, Correlates, and Treatment. Journal of the American Academy of Child and Adolescent Psychiatry, 54(1). https://doi.org/10.1016/j.jaac.2014.10.010

2. Walter, H. J., Abright, A. R., Bukstein, O. G., Diamond, J., Keable, H., Ripperger-Suhler, J., & Rockhill, C. (2023). Clinical Practice Guideline for the Assessment and Treatment of Children and Adolescents With Major and Persistent Depressive Disorders. Journal of the American Academy of Child and Adolescent Psychiatry, 62(5). https://doi.org/10.1016/j. jaac.2022.10.001

3. Centers for Disease Control, Data and Statistics on Children’s Mental Health https://www. cdc.gov/childrensmentalhealth/data.html

4. American Academy of Pediatrics. AAP, AACAP, CHA Declare National Emergency in Children’s Mental Health. October 19. AAP News. Accessed May 3, 2024. Https:// Publications.Aap.Org/Aapnews/News/17718, (n.d.)

5. Birmaher B, Brent D. Depressive and Disruptive Mood Dysregulation Disorders. In: Dulcan MK, Ed. Dulcan’s Textbook of Child and Adolescent Psychiatry, 3rd Ed. American Psychiatric Association Publishing; 2022:245-278, (n.d.)

6. PHQ-9: Modified for Teens. Accessed May 3, 2024. Https://Www.Aacap.Org/App_ Themes/AACAP/Docs/Member_resources/Toolbox_for_clinical_practice_and_ Outcomes/Symptoms/GLAD-PC_PHQ-9.Pdf, (n.d.)

7. Mood and Feelings Questionnaire (MFQ). Accessed May 3, 2024. Https://Devepi. Duhs. Duke.Edu/Measures/the-Mood-and-Feelings-Questionnaire-Mfq/, (n.d.)

8. Luby, J. L., Heffelfinger, A., Koenig-McNaught, A. L., Brown, K., & Spitznagel, E. (2004). The preschool feelings checklist: A brief and sensitive screening measure for depression in young children. Journal of the American Academy of Child and Adolescent Psychiatry, 43(6). https://doi.org/10.1097/01.chi.0000121066.29744.08

9. UpToDate, The Diagnostic and Statistical Manual of Mental Disorders, Fifth Edition, Text Revision (DSM-5-TR), https://www.uptodate.com/contents/ image?imageKey=PSYCH/89994

10. Weissman, M. M., Berry, O. O., Warner, V., Gameroff, M. J., Skipper, J., Talati, A., Pilowsky, D. J., & Wickramaratne, P. (2016). A 30-year study of 3 generations at high risk and low risk for depression. JAMA Psychiatry, 73(9). https://doi.org/10.1001/ jamapsychiatry.2016.1586

11. Marshal, M. P., Dietz, L. J., Friedman, M. S., Stall, R., Smith, H. A., McGinley, J., Thoma, B. C., Murray, P. J., D’Augelli, A. R., & Brent, D. A. (2011). Suicidality and depression disparities between sexual minority and heterosexual youth: A meta-analytic review. In Journal of Adolescent Health (Vol. 49, Issue 2). https://doi.org/10.1016/j. jadohealth.2011.02.005

12. Bridge, J. A., Iyengar, S., Salary, C. B., Barbe, R. P., Birmaher, B., Pincus, H. A., Ren, L., & Brent, D. A. (2007). Clinical response and risk for reported suicidal ideation and suicide attempts in pediatric antidepressant treatment: A meta-analysis of randomized controlled trials. In JAMA (Vol. 297, Issue 15). https://doi.org/10.1001/jama.297.15.1683

Vaccine Awareness and Acceptance in Missouri

pages

18-19

1. Foster Support for Vaccination in Your Practice,” Centers for Disease Control and Prevention website. https://www.cdc.gov/vaccines/hcp/conversations/your-practice. html (Accessed February 5, 2024).

Infertility in Individuals with a Substance Use Disorder

pages

20-22

1. Hamilton E. B, Martin A. J, Osterman J.K. M. Births: Provisional Data for 2021. National Center for Health Statistics (U.S.); 2022. doi:10.15620/cdc:116027

2. Substance Abuse and Mental Health Services Administration. Key Substance Use and Mental Health Indicators in the United States: Results from the 2022 National Survey on Drug Use and Health. Published online November 2023.

3. Chacon NC, Walia N, Allen A, et al. Substance use during COVID-19 pandemic: impact on the underserved communities. Discoveries (Craiova). 9(4):e141. doi:10.15190/d.2021.20

4. de Angelis C, Nardone A, Garifalos F, et al. Smoke, alcohol and drug addiction and female fertility. Reprod Biol Endocrinol. 2020;18(1):21. doi:10.1186/s12958-020-05677

5. Tolstrup JS, Kjær SK, Holst C, et al. Alcohol use as predictor for infertility in a representative population of Danish women. Acta Obstetricia et Gynecologica Scandinavica. 2003;82(8):744-749. doi:10.1034/j.1600-0412.2003.00164.x

6. Mutsaerts MAQ, Groen H, Huiting HG, et al. The influence of maternal and paternal factors on time to pregnancy--a Dutch population-based birth-cohort study: the GECKO Drenthe study. Human Reproduction. 2012;27(2):583-593. doi:10.1093/ humrep/der429

7. Hakim RB, Gray RH, Zacur H. Alcohol and caffeine consumption and decreased fertility. Fertility and Sterility. 1998;70(4):632-637. doi:10.1016/S0015-0282(98)00257-X

8. Fan D, Liu L, Xia Q, et al. Female alcohol consumption and fecundability: a systematic review and dose-response meta-analysis. Sci Rep. 2017;7(1):13815. doi:10.1038/ s41598-017-14261-8

9. Ernhart CB, Sokol RJ, Martier S, et al. Alcohol teratogenicity in the human: A detailed assessment of specificity, critical period, and threshold. American Journal of Obstetrics and Gynecology. 1987;156(1):33-39. doi:10.1016/0002-9378(87)90199-2

10. Mattson SN, Schoenfeld AM, Riley EP. Teratogenic Effects of Alcohol on Brain and Behavior. Alcohol Res Health. 2001;25(3):185-191.

11. Centers for Disease Control and Prevention. Alcohol Use in Pregnancy. Accessed May 2, 2024. https://www.cdc.gov/ncbddd/fasd/alcohol-use.html

12. Finelli R, Mottola F, Agarwal A. Impact of Alcohol Consumption on Male Fertility Potential: A Narrative Review. International Journal of Environmental Research and Public Health. 2022;19(1):328. doi:10.3390/ijerph19010328

13. Muthusami KR, Chinnaswamy P. Effect of chronic alcoholism on male fertility hormones and semen quality. Fertility and Sterility. 2005;84(4):919-924. doi:10.1016/j. fertnstert.2005.04.025

14. National Center for Chronic Disease Prevention and Health Promotion (US) Office on Smoking and Health. The Health Consequences of Smoking—50 Years of Progress: A Report of the Surgeon General. Atlanta (GA): Centers for Disease Control and Prevention (US); 2014.

15. Anderson TM, Lavista Ferres JM, Ren SY, et al. Maternal Smoking Before and During Pregnancy and the Risk of Sudden Unexpected Infant Death. Pediatrics. 2019;143(4):e20183325. doi:10.1542/peds.2018-3325

16. Salihu HM, Aliyu MH, Pierre-Louis BJ, Alexander GR. Levels of excess infant deaths attributable to maternal smoking during pregnancy in the United States. Matern Child Health J. 2003;7(4):219-227. doi:10.1023/a:1027319517405

17. American Society for Reproductive Medicine. Smoking and Infertility. Accessed May 2, 2024. ttps://www.reproductivefacts.org/news-and-publications/fact-sheets-andinfographics/smoking-and-infertility/

18. Dechanet C, Anahory T, Mathieu Daude JC, et al. Effects of cigarette smoking on reproduction. Human Reproduction Update. 2011;17(1):76-95. doi:10.1093/humupd/ dmq033

19. Harlev A, Agarwal A, Gunes SO, Shetty A, du Plessis SS. Smoking and Male Infertility: An Evidence-Based Review. World J Mens Health. 2015;33(3):143-160. doi:10.5534/ wjmh.2015.33.3.143

20. Adashi EY, Vine MF, Margolin BH, Morrison HI, Hulka BS. Cigarette smoking and sperm density: a meta-analysis*. Fertility and Sterility. 1994;61(1):35-43. doi:10.1016/S00150282(16)56450-4

21. Centers for Disease Control and Prevention. Pregnancy. Accessed May 2, 2024. https://www.cdc.gov/tobacco/campaign/tips/diseases/pregnancy.html

22. Kerr DCR, Levy NS, Bae H, Boustead AE, Martins SS. Cannabis and Alcohol Use by U.S. Young Adults, 2008–2019: Changes in Prevalence After Recreational Cannabis Legalization. American Journal of Preventive Medicine. 2023;65(6):983-992. doi:10.1016/j.amepre.2023.06.009

23. Srinivasan M, Hamouda RK, Ambedkar B, et al. The Effect of Marijuana on the Incidence and Evolution of Male Infertility: A Systematic Review. Cureus. Published online December 2, 2021. doi:10.7759/cureus.20119

24. Riduan Joesoef M, Beral V, Aral SO, Rolfs RT, Cramer DW. Fertility and use of cigarettes, alcohol, marijuana, and cocaine. Annals of Epidemiology. 1993;3(6):592-594. doi:10.1016/1047-2797(93)90080-N

25. Wise LA, Wesselink AK, Hatch EE, et al. Marijuana use and fecundability in a North American preconception cohort study. J Epidemiol Community Health. 2018;72(3):208-215. doi:10.1136/jech-2017-209755

26. Bhuvaneswar CG, Chang G, Epstein LA, Stern TA. Cocaine and Opioid Use During Pregnancy: Prevalence and Management. Prim Care Companion J Clin Psychiatry. 2008;10(1):59-65.

27. Kevil CG, Goeders NE, Woolard MD, et al. Methamphetamine Use and Cardiovascular Disease. Arteriosclerosis, Thrombosis, and Vascular Biology. 2019;39(9):1739-1746. doi:10.1161/ATVBAHA.119.312461

28. Wetherington CL, Roman AB. Drug Addiction Research and the Health of Women. U.S. Department of Health and Human Services, National Institutes of Health, National Institute on Drug Abuse; 1998.

29. Fronczak CM, Kim ED, Barqawi AB. The Insults of Illicit Drug Use on Male Fertility. Journal of Andrology. 2012;33(4):515-528. doi:10.2164/jandrol.110.011874

30. Pham MN, Hudnall MT, Fantus RJ, et al. The adverse association between stimulant use for attention deficit hyperactivity disorder (ADHD) and semen parameters. Andrologia. 2022;54(2):e14315. doi:10.1111/and.14315

31. Rhodes Q, Bowman R, Nodler J. PILOT INVESTIGATION ON THE IMPACT OF AMPHETAMINE STIMULANT EXPOSURE ON OOCYTE MATURITY, FERTILIZATION AND BLASTOCYST DEVELOPMENT OUTCOMES. Fertility and Sterility. 2023;120(1):e65-e66. doi:10.1016/j.fertnstert.2023.05.120

32. American College of Obstetrics and Gynecologists. Tobacco, Alcohol, Drugs, and Pregnancy. Accessed May 2, 2024. https://www.acog.org/womens-health/faqs/ tobacco-alcohol-drugs-and-pregnancy

33. Children and Adults with Attention-Deficit/Hyperactivity Disorder. ADHD Medication and Pregnancy. Accessed May 2, 2024. https://chadd.org/for-adults/adhd-medicationand-pregnancy/

34. Jiang HY, Zhang X, Jiang CM, Fu HB. Maternal and neonatal outcomes after exposure to ADHD medication during pregnancy: A systematic review and meta-analysis. Pharmacoepidemiol Drug Saf. 2019;28(3):288-295. doi:10.1002/pds.4716

35. Huybrechts KF, Bröms G, Christensen LB, et al. Association Between Methylphenidate and Amphetamine Use in Pregnancy and Risk of Congenital Malformations: A Cohort Study From the International Pregnancy Safety Study Consortium. JAMA Psychiatry. 2018;75(2):167-175. doi:10.1001/jamapsychiatry.2017.3644

36. Daniell HW. Opioid Endocrinopathy in Women Consuming Prescribed SustainedAction Opioids for Control of Nonmalignant Pain. The Journal of Pain. 2008;9(1):28-36. doi:10.1016/j.jpain.2007.08.005

37. Vuong C, Van Uum SHM, O’Dell LE, Lutfy K, Friedman TC. The Effects of Opioids and Opioid Analogs on Animal and Human Endocrine Systems. Endocr Rev. 2010;31(1):98132. doi:10.1210/er.2009-0009

38. Turner S, Allen VM, Graves L, Tanguay R, Green CR, Cook JL. Guideline No. 443a: Opioid Use Throughout Women’s Lifespan: Fertility, Contraception, Chronic Pain, and Menopause. Journal of Obstetrics and Gynaecology Canada. 2023;45(11). doi:10.1016/j.jogc.2023.05.011

39. Agha-Mohammadhasani P, Mokhtaree M, Nazari A, Rahnama A. Comparison of Sexual Function and Serum Testosterone Levels in Men Opiate Addicts, under Methadone Maintenance Therapy, and Healthy Men. Addict Health. 2018;10(2):7685. doi:10.22122/ahj.v10i2.540

40. Gerra G, Manfredini M, Somaini L, Maremmani I, Leonardi C, Donnini C. Sexual Dysfunction in Men Receiving Methadone Maintenance Treatment: Clinical History and Psychobiological Correlates. European Addiction Research. 2016;22(3):163-175.

41. Ortman HA, Siegel JA. The effect of methadone on the hypothalamic pituitary gonadal axis and sexual function: A systematic review. Drug and Alcohol Dependence. 2020;207:107823. doi:10.1016/j.drugalcdep.2019.107823

42. Evidence-Based, Whole-Person Care for Pregnant People Who Have Opioid Use Disorder.; 2024. Accessed May 2, 2024. https://store.samhsa.gov/sites/default/files/ whole-person-care-pregnant-people-oud-pep23-02-01-002.pdf

43. Sharma V, Tun W, Sarna A, et al. Prevalence and determinants of unprotected sex in intimate partnerships of men who inject drugs: findings from a prospective intervention study. Int J STD AIDS. 2019;30(4):386-395. doi:10.1177/0956462418802142

44. Brookmeyer KA, Haderxhanaj LT, Hogben M, Leichliter J. Sexual risk behaviors and STDs among persons who inject drugs: A national study. Preventive Medicine. 2019;126:105779. doi:10.1016/j.ypmed.2019.105779

45. Centers for Disease Control and Prevention. HIV and People Who Inject Drugs. Accessed May 2, 2024. https://www.cdc.gov/hiv/group/hiv-idu.html

46. Mayer KH, O’Cleirigh C, Skeer M, et al. Which HIV-infected men who have sex with men in care are engaging in risky sex and acquiring sexually transmitted infections: findings from a Boston community health centre. Sexually Transmitted Infections. 2010;86(1):66-70. doi:10.1136/sti.2009.036608

47. Tsevat DG, Wiesenfeld HC, Parks C, Peipert JF. Sexually transmitted diseases and infertility. American Journal of Obstetrics and Gynecology. 2017;216(1):1-9. doi:10.1016/j.ajog.2016.08.008

32ND ANNUAL FALL CONFERENCE NOVEMBER

8-9, 2024

Intercontinental Kansas City at the

Plaza

CME Credits

Missouri Academy of Family Physicians

722 West High Street

Jefferson City, MO 65101

CME CREDIT AVAILABLE IN THIS ISSUE

The AAFP has reviewed articles in this issue of Missouri Family Physician Magazine and deemed them acceptable for AAFP credit. Term of approval is from 07/01/2024 to 07/01/2025. Physicians should claim only the credit commensurate with the extent of their participation in the activity. The articles on pages 6, 10, and 15 have been approved for 1.0 Enduring AAFP Prescribed credit each.

AAFP Prescribed credit is accepted by the American Medical Association as equivalent to AMA PRA Category 1 credit(s)™ toward the AMA Physician’s Recognition Award. When applying for the AMA PRA, Prescribed credit earned must be reported as Prescribed, not as Category 1.

In order to claim your CME credit, please fill out the form at https://moafp.formstack.com/forms/mhmag_cme. Contact Bill Plank with any questions at bplank@mo-afp.org.

Turn static files into dynamic content formats.

Create a flipbook
Issuu converts static files into: digital portfolios, online yearbooks, online catalogs, digital photo albums and more. Sign up and create your flipbook.