107040

Page 1


Master Thesis

submitted within the UNIGIS MSc programme presentada para el Programa UNIGIS MSc

Department of Geoinformatics - Z_GIS University of Salzburg

Modelo de priorización de proyectos de inversión en la Empresa Eléctrica Azogues, cantones Azogues y Déleg, Cañar, Ecuador

Investment project prioritization model at Empresa Eléctrica Azogues, cantons Azogues and Déleg, Cañar, Ecuador.

Diana Verónica Cabrera Saico 12144736

A thesis submitted in partial fulfilment of the requirements of the degree of Master of Science – MSc

Advisor I Supervisor: Karl Atzmanstorfer

Azogues – Ecuador, marzo 2025

Compromiso de Ciencia

Por medio del presente documento, incluyendo mi firma personal, certifico y aseguro que mi tesis es completamente el resultado de mi propio trabajo. He citado todas las fuentes que he usado y en todos los casos he indicado su origen.

Azogues – Ecuador, septiembre 2024

DEDICATORIA

A quienes llenan mi vida de amor y motivación: a mi esposo y mis hijos, que me inspiran cada día y me han acompañado con su apoyo incondicional en este logro.

AGRADECIMIENTOS

Un agradecimiento imperecedero al personal directivo y operativo que conforman la EmpresaEléctricaAzoguesS.A,porlacolaboraciónyconfianzabrindadaeneldesarrollo de este proyecto.

A mis amigos, compañeros de trabajo, de manera muy especial a la Jefatura de Control y Pérdidas, mi gratitud por su apoyo constante y compartir sus experiencias profesionales, contingente invaluable en el desarrollo de este trabajo de tesis; y a toda mi familia por ser un eje fundamental para mi progreso personal y profesional.

RESUMEN

La misión de la Empresa Eléctrica Azogues C.A. es la distribución y comercialización de energía eléctrica y alumbrado público bajo condiciones técnicas y económicas óptimas, buscando beneficios sociales yun uso eficiente de los recursos. Para ello debe tener como objeto primario el cumplimiento de los índices e indicadores de calidad, priorizando los proyectos que mayor beneficio brinden a la mejora del servicio eléctrico y satisfacción de sus clientes.

Actualmente, los proyectos de inversión se determinan a través de consensos entre los miembros del Comité de Coordinación. El presente estudio planteó establecer un modelo objetivo y sistemático que oriente a la priorización de proyectos de distribución y comercialización de energía.

En este contexto, es importante señalar que se consideraron aspectos como el levantamiento de información y la definición de los factores clave del negocio de la distribución y comercialización eléctrica. Para ello, se trabajó en conjunto con expertos de la empresa en las áreas técnica, comercial y de planificación.

La metodología propuesta para la identificación y priorización de áreas de desarrollo de proyectos de inversión se basó en la Evaluación Multicriterio (EMC), que constó de las siguientes fases: identificación de tipos de proyectos, análisis de criterios, análisis de la información, evaluación e implementación del modelo.

El enfoque propuesto aseguró que las decisiones de inversión estén alineadas con las necesidades y realidades prioritarias y específicas de la empresa, optimizando el desarrollo y la expansión de su infraestructura eléctrica.

El producto final del análisis de superposición ponderada mediante EMC identificó 80 proyectos con puntuaciones que van desde 87,93 hasta 100, incluyendo valores derivados de la evaluación de criterios como diseños existentes e indicadores de calidad de servicio técnico, reflejando la prioridad de los proyectos de inversión. El resultado de este estudio es específico para la Empresa Eléctrica Azogues C.A, puesto a que su gestión, así como sus prioridades, son diferentes a las del resto de empresas distribuidoras de energía del país.

ABSTRACT

The mission of “Empresa Eléctrica Azogues C.A.” is the distribution and commercialization of electric energy and public lighting under optimal technical and economic conditions, seeking social benefits and an efficient use of resources. For this, its primary objective should be the fulfillment of quality indices and indicators, prioritizing the projects that provide the greatest benefit to the improvement of electrical service and customer satisfaction.

Currently, investment projects are determined through consensus among the members of the Coordination Committee. This study proposed establishing an objective and systematic model that guides to the prioritization of energy distribution and commercialization projects.

In this context, it is significant to note that aspects such as collecting information and determining key factors in the electric distribution and commercialization business were considered. For this, we worked jointly with experts from the company in the technical, commercial, and planning areas.

The proposed methodology for identifying and prioritizing development areas of investment projects was based on Multi-Criteria Evaluation (MCE), which consisted of the following phases: project types identification, criteria analysis, information analysis, evaluation, and model implementation.

The proposed approach ensured that the investment decisions are aligned with the prioritized and specific necessities and realities of the company, optimizing its electrical infrastructure development and expansion.

The final product of the weighted overlay analysis through MCE identified 80 projects with scores ranging from 87.93 to 100, including values derived from the criteria evaluation such as existing designs and technical service quality indicators, reflecting the priority of investment projects. The result of this study is limited to "Empresa Eléctrica Azogues C. A." because its management and priorities are different from those of other energy distribution companies in the country.

LISTADO DE FIGURAS

Figura 1 Modelo de Jerarquías Analíticas......................................................................

Figura 2 Jerarquía Analítica y la Red Analítica .............................................................

Figura 3. Mapa de ubicación del estudio

Figura 4 Diagrama de flujo de la metodología...............................................................

Figura 5. Modelo de geoprocesamiento 60

Figura 6. Cobertura raster de la Antigüedad de postes H"A" clasificado ...................... 63

Figura 7. Cobertura raster de Postes de Madera clasificado........................................... 64

Figura 8. Cobertura raster de la Antigüedad de Transformadores clasificado 65

Figura 9. Cobertura raster del Crecimiento de la demanda por ruta de lectura clasificado 66

Figura 10. Cobertura raster de Pérdidas de Energía por áreas clasificado 67

Figura 11. Cobertura raster de la Cantidad de Clientes por áreas clasificado................ 68

Figura 12. Cobertura vector de los Diseños existentes. 69

Figura 13. Asignación de pesos a criterios..................................................................... 70

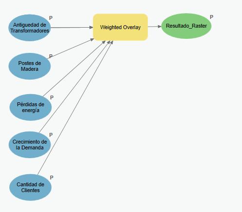
Figura 14. Resultado de áreas de proyectos de la herramienta Superposición Ponderada (utilizando 4 criterios) 71

Figura 15. Unión espacial de Estudios existentes y Áreas de proyectos con priorización

73

Figura 16. Integración de la capa de Indicadores de calidad de servicio técnico y la capa de las áreas de proyectos. 75

LISTADO DE TABLAS

Tabla

Tabla

Tabla 4. Análisis de la encuesta......................................................................................

Tabla 5. Matriz de comparación por pares

Tabla 6. Información recopilada.....................................................................................

Tabla 7. Detalle de criterios con los límites de rangos y calificación.

Tabla 8. Proceso de rasterización por capa

Tabla 9. Ponderación de criterios actualizado................................................................

GLOSARIO DE ABREVIATURAS

Abreviatura

AMI

AHP

ANP

ARCERNNR

BID

CNEL EP

CYME

EEA

EMC

FMIK

INEC

LOSPEE

MCDA

MERNNR

PED

PME

Definición

Infraestructura de Medición Avanzada

Proceso Analítico Jerárquico

Proceso Analítico en Red

Agencia de Regulación y Control de Energía y Recursos Naturales no Renovables

Banco Interamericano de Desarrollo

Corporación Nacional de Electricidad

Software de simulación para redes eléctricas

Empresa Eléctrica Azogues

Evaluación Multicriterio

Frecuencia media de interrupción por kVA nominal instalado por interrupción.

Instituto Nacional de Estadística y Censos

Ley Orgánica de Servicio Público de Energía Eléctrica

Multiple Criteria Decision Analysis

Ministerio de Energía y. Recursos Naturales no Renovables

Plan Estratégico de Desarrollo

Plan Maestro de Electricidad

SAP

SAPG

SIG

SPEE

TTIK

Systems Applications and Products in Data Processing

Servicio de Alumbrado Público General

Sistema de Información Geográfico

Servicio Público de Energía Eléctrica

Tiempo total de interrupción por kVA nominal instalado por interrupción

1. INTRODUCCIÓN

1.1 ANTECEDENTES

El 20 de octubre de 2008 se publicó en el Registro Oficial 449 la nueva y actual

Constitución de la República del Ecuador, que se caracteriza por ser garantista de derechos, es decir, tiene como objetivo principal, asegurar y proteger los derechos y libertades fundamentales de los ciudadanos a través de la aplicación correcta y efectiva de la Constitución de la República. En este sentido, el Estado se considera responsable de laprovisión de los servicios públicos, entre ellos, la energíaeléctrica(Decreto Legislativo 0, 2008).

El artículo 314 de la Constitución de la República preceptúa que el Estado será responsable de la provisión de servicios públicos, entre otros, el de energía eléctrica, de acuerdo con los principios de obligatoriedad, generalidad, uniformidad, eficiencia, responsabilidad, universalidad, accesibilidad, regularidad, continuidad y calidad. En concordancia a estos principios, el artículo 4 de la Ley Orgánica del Servicio Público de Energía Eléctrica (LOSPEE) establece los derechos de los consumidores o usuarios finales; entre estos, recibir el servicio público de energía eléctrica acorde con los principios constitucionales de eficiencia, responsabilidad, continuidad, calidad y precio equitativo; y, recibir un trato equitativo, no discriminatorio o abusivo, en la prestación del servicio público de energía eléctrica.

En cuanto a las actividades de distribución y comercialización, en el segundo acápite del artículo 43 de la LOSPEE, reza:

“Será obligación de cada empresa dedicada a la actividad de distribución y comercialización, expandir su sistema en función de los lineamientos para la planificación que emita el Ministerio de Electricidad y Energía Renovable, para satisfacer, en los términos de su título habilitante, toda demanda de servicio de electricidad que le sea requerida, dentro de un área geográfica exclusiva que será fijada en esemismo documento,enel quetambién sedeberá incluirlaobligación de cumplir los niveles de calidad con los que se deberá suministrar el servicio, según la regulación pertinente” (LOSPEE; 2015, p. 15).

El artículo 53 de la LOSPEE se refiere a la planificación e inversión en el sector eléctrico, en el que se indica que, la elaboración del Plan Maestro de Electrificación - PME, estará a cargo del Ministerio de Electricidad y Energía Renovable, con una proyección a diez años. El Plan identificará los programas de expansión y mejora en generación, transmisión, distribución y energización de zonas rurales aisladas. El PME garantizará que se incremente la cobertura de energía eléctrica en zonas rurales aisladas de manera progresiva. El Ministerio de Electricidad y Energía Renovable seleccionará, del referido plan, aquellos que serán desarrollados por el Estado y los que podrían ser propuestos a las empresas privadas y de economía popular y solidaria, previo el proceso público de selección establecido en la LOSPEE. La inversión requerida para ejecutar los proyectos de generación, transmisión y de distribución del PME por parte de las entidades y empresas públicas, será realizada con cargo al presupuesto general del Estado y/o a través de recursos propios. Alternativamente, para el financiamiento de los proyectos, las empresas públicas podrán contratar créditos con las garantías propias o del Estado.

El territorio ecuatoriano está dividido en 20 áreas de prestación del servicio público de energía eléctrica, de las cuales, 11 están asignadas a las Unidades de Negocio de la EmpresaEléctricaPúblicaEstratégicaCorporación Nacional de Electricidad(CNELEP); y, 9 a las empresas eléctricas. Del total de la superficie del país (257,215.30 km²), la CNEL EP tiene un área total de servicio de 115,877.98 km2, correspondiente al 45.05%; y del 54.95% restante, son responsables las empresas eléctricas (ARCERNNR, 2022).

A cada una de estas empresas le corresponde una red de suministro de servicio eléctrico, con base a la cual se definieron las áreas de prestación del servicio, cuyos límites no corresponden a la organización territorial del Estado.

La Empresa Eléctrica Azogues C.A (EEA) fue constituida en la provincial del Cañar el 27defebrerode1972,comounacompañíaanónimaqueformapartedelsectorestratégico público del Ecuador.

Consecuentemente conel marcolegal vigente,la misión delaEmpresa EléctricaAzogues C.A se basa en la distribución y comercialización de energía eléctrica y el alumbrado público, en condiciones técnicas y económicas óptimas para los usuarios, buscando beneficio social, uso eficiente de la energía y equilibrio económico sostenido, a través de procesos de mejora continua y protección al entorno (EEA, 2023).

Con base a las políticas eléctricas emanadas por el Ministerio de Energía y Minas, la Empresa Eléctrica Azogues C.A desarrolló el Plan Estratégico Institucional 2022-2025, en congruencia con el Plan de Creación de Oportunidades 2021-2025 (SNP, s/f), el Plan Maestro de Electricidad 2018-2027 (MERNNR, s/f) y el Plan Estratégico de Distribución 2022-2025 (Ministerio de Energía y Minas, 2022), planteando como objetivo el fortalecimientodelagestiónempresarial,quepermitaenfrentareficientementeproblemas y diseñar soluciones viables, de conformidad con los requerimientos y demandas de sus clientes.

No obstante, la priorización para la ejecución de proyectos de inversión en la Empresa Eléctrica Azogues C.A, se realiza con base a los consensos definidos en el Comité de Coordinación, conformado por el gerente y los directores departamentales, sin utilizar para el efecto, un modelo de puntuación objetivo y sistemático.

1.2 OBJETIVO GENERAL

Definir un modelo objetivo ysistemático de priorización para la elaboración de proyectos de inversión de distribución y comercialización en la Empresa Eléctrica Azogues C.A, como instrumento de orientación en la toma de decisiones dentro de su área de servicio.

1.3 OBJETIVOS ESPECÍFICOS

 Identificar las zonas y/o sectores prioritarios que requieren de inversión en reposición o expansión.

 Identificar las variables que se deben considerar para la identificación de los proyectos de inversión prioritarios.

 Describir el modelo de puntuación para priorizar los proyectos de inversión.

1.4 PREGUNTAS DE INVESTIGACIÓN

 ¿Cuáles son las zonas y/o sectores prioritarios que requieren de inversión en reposición o expansión, en el área de servicio de la empresa Eléctrica Azogues?

 ¿Cuáles son los criterios relevantes que deben considerarse para la identificación de los proyectos de inversión en la Empresa Eléctrica Azogues?

 ¿Cuál es el modelo de puntuación óptimo, para la priorización de los proyectos de inversión en una empresa de distribución eléctrica?

1.5 HIPÓTESIS

El modelo de priorización de proyectos de inversión, con enfoque multicriterio, aplicado en la Empresa Eléctrica Azogues, permite focalizar la inversión en los proyectos que generarán mejores beneficios en la calidad del servicio.

1.6 JUSTIFICACIÓN

A partir de julio del año 2021, la Empresa Eléctrica Azogues C.A experimentó una variación significativa en su recaudación, producto de la pérdida de su principal cliente regulado UCEM-GUAPAN; lo que representó una disminución de alrededor del 40% de los ingresos totales por concepto de venta de energía entre los años 2021 y 2022 (EEA, 2021).

Una de las metas definidas para el año 2022 en el Plan Estratégico Institucional 20222025 fue conseguir o sobrepasar el 90% de ejecución presupuestaria. Los valores alcanzados en los años 2021 y 2022 respectivamente fueron 62.16% y 78% (EEA, 2023).

La organización funcional de la Empresa Eléctrica Azogues C.A está basada en una estructura de tipo vertical, donde se definen los diversos niveles de jerarquía, con la finalidad de mejorar la eficiencia de la administración (Simon, 1961).

La priorización de proyectos de inversión a ser ejecutados en el área de servicio de la Empresa Eléctrica Azogues C.A es realizada en función de las necesidades establecidas en los programas anuales operativos, determinadas por su gerente y los directores departamentales, sin la aplicación de un modelo de valoración objetivo y sistemático.

El estudio de la propuesta del modelo de priorización de proyectos de inversión reviste una gran relevancia debido a los beneficios que conlleva para la entidad y sus clientes regulados. Es prioritario e indispensable contar con una herramienta que maximice el valor y acreciente la gestión empresarial.

En primer lugar, permitirá mejorar la focalización y uso adecuado de los recursos económicos disponibles, lo que resultará en la maximización de su valor, a través de una integraciónmássólidaentreelpresupuesto ylaplanificación. Los resultadossetraducirán en una mayor efectividad en el desarrollo y gestión presupuestaria, mejorando significativamente los indicadores asociados.

La optimización en el uso de los recursos de inversión tendrá un impacto directo en el fortalecimiento y modernización de la infraestructura eléctrica. Esto es fundamental para garantizar que el servicio público de energía eléctrica, prestado cumpla con los principios de calidad y eficiencia, aunado a un beneficio económico resultado de la disminución de la frecuencia y tiempos de interrupción del servicio eléctrico.

Desde la perspectiva de la empresa, los beneficios también serán significativos por la disminución y/o eliminación de las multas establecidas en la normativa legal ecuatoriana, previstas en los artículos 67 y 68, Capítulo V, de la Ley Orgánica del Servicio Público de Energía Eléctrica, relacionados con el Régimen de Infracciones y Sanciones.

En resumen, la implementación del modelo de priorización de proyectos de inversión en la Empresa Eléctrica Azogues, no solo mejorará el valor de los recursos económicos disponibles, sino que también vigorizará la infraestructura eléctrica, optimizará la calidad del servicio para los consumidores; y, reducirá las multas asociadas a las infracciones en el sector eléctrico. Es un paso crucial hacia una gestión más eficiente y efectiva de la empresa, con impactos positivos para los consumidores y usuarios finales.

1.7 ALCANCE

El área de prestación de servicio de la Empresa Eléctrica Azogues C.A es de 1,450.21 km², ubicada en la provincia del Cañar – Ecuador; incluye los cantones Azogues y Déleg, la parroquia Sageo del cantón Biblián (ARCERNNR, 2023).

Con la realización del presente estudio se espera obtener un modelo de priorización de proyectos de inversión, con enfoque a los procesos que constituyen la cadena de valor de la empresa, limitándose con ello al análisis de los proyectos de distribución y comercialización eléctrica; basado en la focalización de múltiples criterios evaluados a través de una ponderación.

Los resultados obtenidos permitirán a sus directivos, responsables de la gestión institucional, la toma de decisiones con base técnica y objetiva, que conlleve a una planificación y prestación del servicio eléctrico con altos índices de calidad y eficiencia, optimizando el uso de los recursos y propendiendo a la disminución de los tiempos y frecuencias de interrupción del servicio.

2. REVISIÓN DE LITERATURA

2.1 EL SECTOR ELÉCTRICO

América Latina y el Caribe se ha convertido en una de las regiones con mayor electrificación del mundo, pues, de acuerdo con los datos del Hub de Energía, la región pasó de tener el 52% de cobertura eléctrica en 1970, a 97,2% en 2019, avance que ha cambiado la vida de los habitantes de la región. Sin embargo, todavía hay 18 millones de personas que viven sin electricidad, que no pueden iluminar sus hogares por la noche, ni conservar sus alimentos en frío, ni usar otros beneficios (BID, 2020).

La región todavía tiene una brecha de acceso significativa y uno de los retos que enfrenta es la ubicación geográfica de quienes no tienen electricidad. Se calcula que hay alrededor de 4.5 millones de hogares sin electricidad, y de estos, dos tercios están en zonas rurales.

Se determina que, para cerrar esta brecha, la región necesita invertir en infraestructura eléctrica alrededor de 25 mil millones de dólares (Yepez et al., 2021).

El58%delageneración deelectricidaddeAméricaLatina yelCaribeprovienedefuentes de energía renovables, de los cuales, un 77% corresponde a centrales hidroeléctricas, seguido por la generación eólica y solar que juntas suman 13%, 9% de biomasas y 1% geotérmica. Las energías renovables están integradas por el recurso solar, eólico, geotérmico, hidráulico y biomasa, existiendo mayor disposición de estos en el ambiente que los recursos convencionales (BID, 2020).

En cuanto a los proyectos de inversión en América Latina y el Caribe, el Banco Interamericano de Desarrollo (BID) ha señalado que la región necesita invertir anualmente el 0,81% de su PIB, con la finalidad de proporcionar acceso universal a la electricidad a toda la población y avanzar en la descarbonización de la matriz de generación de electricidad (Brichetti et al., 2021).

En lo que respecta al Ecuador, el sector eléctrico representa uno de los ejes estratégicos para su desarrollo económico y social. Prevé entre sus metas principales, la generación de energía a través de recursos renovables, la diversificación de la matriz energética, el impulso de la inversión extranjera, y el suministro de un servicio de calidad, continuo y confiable. Enmarcados en este contexto, el Ministerio de Energía y Recursos Naturales

No Renovables (MERNNR) ha promovido varios proyectos de desarrollo en áreas como

generación, transmisión, distribución ycomercialización (Ministerio de Energía yMinas, 2022).

La capacidad de generación a nivel nacional en el año 2022, alcanzó los 8,864.37 MW de potencia nominal, de los cuales, el 61,21% corresponde a centrales con fuentes de energía renovable, y el 39,79% a centrales con fuentes de energía no renovable (ARCERNNR, 2023).

Según información publicada en el Hub de Energía, en el año 2021 la cobertura de electrificación en el Ecuador alcanzó el 97,29%, en tanto que 138.509 viviendas no tienen electricidad (BID, 2020).

Para la elaboración del Plan de Expansión y Mejoras de Distribución 2018 – 2027, las empresas eléctricas de distribución realizaron el análisis para los dos casos considerados en el PME, es decir para el Caso Base y Caso Matriz Productiva. Es importante resaltar que en la actualización del Plan Estratégico de Desarrollo (PED), las empresas eléctricas consideraronelabastecimientodelascargassingularesdesdelossistemasdedistribución, como es el caso de las cargas relacionadas con el sector camaronero proyectos de electromovilidad impulsados, entre otros.

Las metas para el año 2027, establecidas en el Plan Maestro de Electricidad (MERNNR, s/f), son:

Coberturaeléctrica,el númerodeclientesresidenciales incorporados al sistemacomercial de las empresas distribuidoras y el crecimiento demográfico de la población proyectado porel INEC,seplanteaqueparaelaño2027sealcanceunacoberturaeléctricade97,99%.

Con relación a las pérdidas de energía, se establece como meta para el año 2027, alcanzar un nivel de pérdidas totales de 8,92% en los sistemas eléctricos de distribución.

Luminarias a instalarse, considerando que la iluminación de las vías, pasajes, acceso a poblaciones aporta de manera significativa a la seguridad de la ciudadanía, así como al confort de laspersonas se plantea como metalainstalación de 534.076luminariasdurante el periodo 2018 – 2027.

Modernización y automatización de los sistemas de información de la distribución, el manejo de la información es un elemento fundamental para cumplir con los objetivos y metas planteadas, por lo que se prevé la siguiente implantación:

- Medidores AMI (Infraestructura de Medición Avanzada) Instalados: 15%.

- Automatización de alimentadores: 7%

- Subestaciones Automatizadas: 100%

- Transformadores de distribución monitoreados: 32%

Con relación alasinversiones, los recursosrequeridos porpartedelasempresas eléctricas de distribución para el desarrollo de los proyectos propuestos para el cumplimiento de las metas planteadas, dentro del Plan de Expansión y Mejoras de la Distribución, ascienden a 4.735 millones de USD para el Caso Base; y, 5.033 millones de USD para el Caso Matriz Productiva, conforme al alcance del Plan Maestro de Electricidad. Concretamente a la Empresa Eléctrica Azogues, las inversiones para el PED alcanzan los USD 11,34 millones; y, para el Caso Matriz Productiva los USD 11,27 millones (MERNNR, s/f).

A nivel local, a finales del año 2021, el índice de cobertura de la Empresa Eléctrica Azogues – EEA; alcanzó unporcentajede99.62%, conun áreadeservicio de1,187Km2, que comprende los cantones de Azogues y Déleg, y ciertas zonas aledañas a los cantones de Cuenca, Paute, Biblián, Cañar, Tambo y sector de Juval (EEA, 2023).

Dentro de las principales competencias y facultades de la EEA se encuentra la planificación, ejecución, control y gestión de la distribución y comercialización de energía eléctrica, además del suministro de alumbrado público. Con el objeto de ofrecer estos servicios, la entidad cuenta con una estructura organizacional vertical, es decir, de tipo jerárquico, donde se puede identificar, entre otras, las siguientes unidades operativas: Dirección Técnica yDirección Comercial,constituyéndoseensu cadenade valor,además de las Direcciones Financiera y de Planificación y Tecnologías, cuyas funciones establecidas se encuentran plenamente relacionadas con los referidos servicios institucionales (EEA, 2023).

Iglesias (2002) definió a la cadena de valor como aquellos elementos organizacionales cuya misión está enfocada a conseguir los objetivos específicos proyectados en el mercado durante un largo plazo. Quintero y Sánchez (2006) por su parte, indicaron que la cadena de valor proporciona a una entidad un acertado diagnóstico de su estado en el

mercado competitivo, además de precisar las acciones tendentes a desarrollar una ventaja competitiva sostenible. Finalmente, Gereffi (2000), citado por Sandoval (2012), define de manera más concreta a la cadena de valor como la amplia gama de actividades relacionadas con el diseño, producción y comercialización de un producto.

2.2 ADMINISTRACIÓN PÚBLICA Y SERVICIO

2.2.1 Administración Pública

Para Salazar Barquero (1997), el concepto de administración se remonta a épocas ancestrales, pues el hombre siempre ha buscado agruparse en organizaciones para lograr la consecución de objetivos comunes, en pro de satisfacer sus necesidades que, con el transcurrir del tiempo, se han ido modificando de acuerdo a la época ya las circunstancias por las que se atraviesa.

La administración pública en sus orígenes estuvo ligada a las ciencias políticas, pero con el desarrollo ha incorporado nuevas disciplinas, tales como la psicología social y la economía (Farah, 2011), que contribuyen de manera eficiente y económica al funcionamiento óptimo de la administración gubernamental (Hood, 1995; citado por Farah, 2011).

A finales de los años 60, cuando la gestión por objetivos ganó popularidad, el alcance de la calidad en el sector público o administración pública cambió. Luego, en los años 70 se impulsaron importantes iniciativas con el objeto de documentar la eficiencia en el sector público (Sabahudin et al., 2017). Posteriormente, en los años 80 se generó un cambio trascendental en los sistemas de gestión de las administraciones públicas, en consecuencia, de la aplicación de la Nueva Gestión Pública, pero sin duda, las crisis económicas, sumadas a la constante demanda de la ciudadanía por recibir servicios de calidad han generado la necesidad de implementar medidas de mejora de los mecanismos de gestión y administración pública (Moreno, Lorente y Gras, 2019).

Martín (2005) señala que la administración pública, como respuesta a los constantes cambios, debe ser eficaz, eficiente y de calidad. Debe estar sustentada en nuevas formas organizativas y modelos de gestión, que aproxime la decisión política con la actividad de los ciudadanos, todo con el fin de brindar un mejor servicio a la sociedad.

2.2.2

Servicio

Umer, Suleman, y Asim (2017) reseñan que después de la década de 1950, la gestión de servicios empezó a ser tratada como un campo de estudio, y no fue sino hasta la década de1980,quefuereconocidacomo unadisciplinaquesedesprendedel marketing.Añaden que durante el final del siglo XX e inicio del XXI, se identifica un cambio de paradigma, de orientación centrada en el producto a la orientación centrada en el servicio, es decir, de una visión centrada en la organización a una visión centrada en el cliente (Pekkala, Peltonen y Lammi, 2019).

Según Lytle et al. (1998), la naturaleza del servicio está integrada por 3 instancias. La primera considera que ser útil es atender y satisfacer las necesidades de los demás; en segundo lugar se comprende que el servicio siempre se presta al final a las personas, sea a través de persona a persona, prestación de servicios profesionales o no profesionales, de manera indirecta a través dispositivos de cierta tecnología, o de alguna combinación deestos; yentercerlugar,seconcibe desdeunpuntodevistaorganizativo,queelservicio solo se puede dar si existe de un lado servidores capaces de satisfacer necesidades, y del otro empleados.

En el ámbito del sector público, es el Estado el que presta los servicios, por lo tanto, el producto de la administración pública son los servicios públicos, o, dicho de otra manera, el servicio público es un vocablo que hace referencia a los servicios que la administración pública presta a sus ciudadanos. (Sabahudin et al., 2017).

La atención de las necesidades colectivas es la parte visible de la administración de un Gobierno, pues, la función del Estado es la de prestar servicios públicos a sus mandantes, entendiéndose como tal a todas aquellas actividades que realiza el Estado de manera uniforme y continua, para satisfacer las necesidades básicas de la comunidad (Cordero, 2011).

En la actualidad, se ha abierto una discusión de fuerte contenido ideológico en el que no se debate sobre qué servicios deben prestarse, sino sobre cómo deben prestarse (Tornos, 2016). El sector público encara el reto de reevaluar los procedimientos ymecanismos que utiliza en la prestación de servicios con una orientación hacia el ciudadano (Meričková y Muthová, 2021).

2.3

INDICADORES CLAVES DE CALIDAD REGULATORIOS

Con la “Resolución Nro. ARCERNNR-003/2023” (ARCERNNR, 2023), el Directorio de la Agencia de Regulación y Control de Energía de Recursos Naturales no renovables del Ecuador, expidió la “Regulación No. ARCERNNR-002/20 (Codificada)” (ARCERNNR, 2020), de 6 de enero de 2023, sobre la “Calidad de servicio de distribución y comercialización de energía eléctrica”, definiéndose al respecto, entre otros, los siguientes indicadores de calidad del servicio técnico:

2.3.1 Frecuencia media de interrupción (FMIK)

Corresponde a un indicador de calidad de servicio técnico, el cual representa el promedio de veces que cada kVA nominal instalado sufrió una interrupción de servicio, durante el período de control (mensual o anual), calculado de la siguiente manera:

2.3.2 Tiempo total de interrupción (TTIK)

El tiempo total de interrupción representa el tiempo promedio, expresado en horas, en que cada kVA nominal instalado estuvo fuera de servicio, durante el período de control (mensual o anual), calculado de la siguiente manera:

Donde:

FMIK i = Frecuencia media de interrupción por kVA nominal instalado por interrupción.

TTIK i = Tiempo total de interrupción por kVA nominal instalado por interrupción

kVA i = kVA nominales fuera de servicio en el sistema de distribución debido a la interrupción i.

kVA ti = kVA nominales totales instalados en la red o alimentador registrados en el instante de la interrupción i.

Ti = Tiempo de duración de la interrupción i, en horas.

Límite: Los valores máximos admisibles de los índices globales de calidad del servicio técnico, para un período de evaluación de doce (12) meses continuos del año calendario (enero a diciembre), tendrán los siguientes límites:

Frecuencia Media de Interrupción (FMIK) = 6 veces y Tiempo Total de Interrupción (TTIK) = 8 horas

2.4 TOMA DE DECISIONES

La toma de decisiones ha sido tema de estudio desde tiempos inmemoriales, he ahí que, grandes filósofos tales como Aristóteles, Platón y Santo Tomás de Aquino, sostuvieron que justamente este acto, es el que permite distinguir a los hombres de los animales (Barberis y Ródenas, 2011). Los autores sostienen que hoy en día, la decisión está esencialmente vinculada con una pluralidad de puntos de vista que pueden ser definidos como criterios, sin embargo, en la antigüedad primó el monocriterio, basado en una única escala de medida, aspecto que en la actualidad es considerado como forzado, limitado, inclusive como no natural.

La efectividad de la decisión tomada dependerá de la calidad de la información con la que se cuente, y del conjunto de criterios que se establezcan, los cuales, actualmente, consideran tomar en cuenta el contexto social, entendido éste como las implicaciones e impacto a los individuos y al medio ambiente (Feregrino et al., 2006).

Sánchez (2001) precisa que, tanto en el sector público como en el privado, la tarea de tomar decisiones, aunque represente una actividad periódica, involucra grandes incertidumbres y atañe riesgos, ya que una mala decisión puede llegar a perjudicar los intereses. Se considera entonces imperioso evaluar opciones y elegir aquella que

contribuya a conseguir los objetivos. Factores como la experiencia, el análisis, el conocimiento, las emociones y los riesgos, pueden influir en la toma de decisiones acertadas (Cornejo y Márquez, 2020).

Cabeza de Vergara y Muñoz (2006) indican que, incluso a lo largo de la historia, con la pretensión de dar solución a la toma de decisiones tanto individuales como para las organizaciones, se han desarrollado modelos matemáticos, los cuales fracasan cuando se involucran elementos psicológicos, sociales o personales, por lo que el análisis de la información resulta relevante con la finalidad de tomar de decisiones de modo objetivo.

El entorno exige a las organizaciones a adaptarse avivadamente a los cambios, y un instrumento fundamental para ellolo constituye el proceso deanálisis dedecisión,apartir del cual se va perfilando la organización en virtud de buenas o malas consecuencias producto de las decisiones que se han tomado. Quienes asumen la responsabilidad en esta toma de decisiones estratégicas son los directivos de primer y segundo nivel, personal que desempeña un papel predominante y decisivo en la búsqueda de la mejora de los índices de desempeño empresarial (Vélez, 2006).

La toma de decisiones es una actividad principal de los líderes de la organización (Riaz y Khalili, 2014; Verma et al., 2015). La estructura de la misma lo compone la distribución de las actividades, responsabilidades, y la asignación de la capacidad y la autoridad para tomar decisiones (Simon, 1961; Reichmann y Rohlfing, 2014; Marín y Losada, 2015).

Sin embargo, Riascos Arbeláez (2010) puntualizan que una gran parte de las decisiones son tomadas en base a estimaciones, y que, dependiendo de la dificultad, se acude al análisis deindicadores paraanalizarel real estadodel objetodeinterés. Bajo estapremisa, Hammond et al. (1998) conciben de gran utilidad, sistematizar los procesos de decisión y generar métodos de visualización y revisión de las preferencias emitidas. La carencia de estudio y análisis, así como la minimización de los riesgos detectados, generan toma de decisiones menos convenientes y acertadas, en consecuencia, produce frustración, enojo, desesperación, lo cual impide ver de manera clara las posibles soluciones a los problemas (Cornejo y Márquez, 2020).

2.5

LOS SISTEMA DE

INFORMACIÓN GEOGRÁFICA - SIG Y LA EVALUACIÓN MULTICRITERIO

La competitividad del mercado actual obliga a los decisores a ser muy precisos al momento de actuar. Un instrumento poderoso de gestión representa las herramientas informáticas; no obstante, al momento de efectuar la planificación y control de proyectos, no se considera el análisis de la dimensión geográfica e indicadores como un elemento clave para lograr un proceso de toma de decisiones efectivo y adecuado (Jiménez et al., 2016).

Fue en 1962 que Roger Tomlinson crea el primer Sistema de Información Geográfica (SIG; Aguirre 2013), buscando resolver problemas de gestión territorial y de recursos naturales, asuntos relacionados con el medio ambiente, logística militar, ciencias de la tierra (geología, geografía, etc.), navegación, arquitectura, entre otras (Radicelli et al., 2019).

De forma general, un SIG representa un sistema de datos, procedimientos, hardware, software y recursos humanos (Alonso, 2006; Santovenia, Tarragó y Cañedo, 2009), para facilitar la obtención, gestión, manipulación, análisis, modelado, representación y salida dedatosespacialmentereferenciados,pararesolverproblemascomplejosdeplanificación y gestión (Jiménez et al., 2016). Permite acceder de forma interactiva a datos geográficos digitales (latitud, longitud, altitud), permitiendo la combinación e integración de diversas cartografías, manejadas como capas de datos digitales superpuestas que se ven al mismo tiempo y como rasgos de un mismo espacio, para la producción de información aplicable a proyectos o temas específicos (Neteler et al., 2013; Taylor, 2013; Konecny, 2014; Longley et al., 2015 citados por Jiménez et al., 2016).

El uso de este tipo de sistemas para resolver diversos problemas ha sido una práctica común para los organismos gubernamentales (Lu, 2009; Wang, 2010; Kun et al., 2012 citados por Jiménez et al., 2016).

Los problemas de decisión espacial requieren evaluar un conjunto de opciones y criterios que pueden ser múltiples, conflictivos e inconmensurables. Las opciones dependen de los actores involucrados, que tienen preferencias únicas sobre los criterios. El análisis de decisión espacial implica considerar tanto la ubicación de las opciones como las preferencias de los actores. Esto hace que los resultados varíen según el patrón geográfico

y los juicios de valor. Por eso, muchos problemas de decisión espacial usan Sistema de Información Geográfica - Análisis de Decisión Multicriterio “SIG-MCDA”. Este es un proceso que combina y transforma los datos geográficos (mapas de entrada) y las preferencias de los actores en una decisión final (mapa de salida) en base a reglas de decisión específicas. Los SIG ayudan a procesar los datos geográficos para obtener información para decidir, pero tienen poca capacidad para guardar y analizar datos sobre las preferencias de los actores (Church, 2002).

La evaluación multicriterio representa una alternativa de modelizar los procesos de toma de decisión, donde interviene una decisión a ser tomada, los acontecimientos anónimos que pueden afectar los resultados, las alternativas de acción y los resultados en sí (Sanabria, 2013).

Según Ballestero y Cohen (1998), la metodología multicriterio se caracteriza por su rigurosidad y receptibilidad en cuanto al manejo de las variables decisionales, diferenciándose del modelo unicriterio en su flexibilidad y estrecho apego a la demanda y práctica diaria.

La evaluación multicriterio (EMC) inicia a partir de información básica integrada por variables en formato de layers, que sirven posteriormente como criterios, es decir, como elementos o variables de análisis (Fajardo y Pava, 2021), con el objeto de brindar las bases que permitan la interpretación de los escenarios obtenidos en el momento de la aplicación (Buzai et al., 2015).

Roy (1996) define el análisis y evaluación multicriterio como una herramienta matemática aplicable en la toma de decisiones, que permite comparar varios escenarios en función de criterios, que a menudo son contradictorios, con el fin de guiar al decisor hacia una elección juiciosa. Dicho análisis comparativo se basa en la ponderación a través de la asignación de pesos, que permiten a los usuarios indicar la importancia de cada variable, lo que a su vez influirán de manera positiva o negativa sobre el objeto de decisión, y serán evaluadas a través del cumplimiento de objetivos (Panagiotidou et al., 2016).

Desde finales de los años ochenta, la evaluación multicriterio se ha asociado a los SIG, con la consigna de mejorar la toma de decisiones en el que, las alternativas, criterios y

otros elementos del problema de decisión, tienen dimensiones espaciales explícitas (Chakhar y Mousseau, 2017).

2.6 MANEJO DE DATOS ESPACIALES EN SISTEMAS DE INFORMACIÓN GEOGRÁFICA (SIG)

2.6.1. Resolución espacial y escala de la información

La resolución espacial se refiere a la dimensión de un pixel o celda de un ráster, la cual representaunobjeto.Eldetalledelaceldadependerádesutamaño,mientras máspequeño sea mayor será el detalle. En este contexto, es importante que el tamaño del píxel sea lo adecuado: lo suficientemente pequeño para capturar los detalles necesarios y, al mismo tiempo, lo suficientemente grande para permitir un análisis eficiente (ESRI, 2014c).

Por otra parte, Lencinas y Siebert (2009) definen la escala como la relación entre la distancia que fue medida en el terreno comparada con la representada en el mapa. En este sentido, a mayor escala los detalles se vuelven más pequeños, mientras que, a menor escala, los detalles son más prominentes.

2.6.2. Rasterización de la información

Dentro de lo que comprenden los SIG, han evolucionado de manera paralela dos mundos: el mundo ráster y el mundo vectorial; sin embargo, en ocasiones, estos dos mundos no se encuentran de manera adecuada.

La rasterización consiste en la mutación de las capas vectoriales a ráster, incorporando así todas sus utilidades y permitiendo la realización de operaciones viables en este tipo de formatos, especialmente los relativos a álgebra de mapas (Varela, Pérez, Valiño, y López, 2011).

Los procesos para obtener un raster a partir de un vector son varios y dependerán del tipo de análisis posterior para la aplicación de uno de ellos, algunos procesos pueden ser:

- Ráster binario: Se refiere a un tipo de ráster en el que un vector se convierte en una representación de dos valores: 0 para áreas no aptas en el estudio y 1 para áreas aptas. A este ráster también se le conoce como máscaras.

Raster de distancia euclidiana: En este caso, a partir de un vector (ya sea un punto, línea o polígono), se calcula un modelo de distancia euclidiana. El objetivo es indicar qué sitios son más o menos favorables en el análisis. La distancia euclidiana se mide desde el centro de la celda de origen hasta el centro de cada una de las celdas vecinas (ESRI, 2014a).

2.7 MÉTODOS DE EVALUACIÓN MULTICRITERIO (EMC)

Los métodos de múltiples criterios tienen su base en el proceso de toma de decisiones, el cual necesita la utilización de enfoques de comparación para respaldar al tomador de decisiones, garantizando que sus elecciones estén completamente en línea con algún marco de racionalidad que se haya adoptado. Antes de aplicar los métodos, es esencial considerar la ponderación de los criterios utilizados, tarea para la cual existen enfoques cualitativos que exploran la interrelación entre variables y permiten una evaluación completa. Estos enfoques enriquecen y matizan la información cuantitativa, aunque carezcan de su objetividad inherente; sin embargo, al asignarles valores indicativos de niveles atributivos, pueden adoptar un carácter cuantitativo (Pacheco y Contreras, 2008).

Existen variadas técnicas de EMC que pueden ser utilizadas como modelo de evaluación y combinación de variables basadas en el análisis, discusión y jerarquización de alternativas con el fin de generar soluciones a problemas (Celemín, 2014).

El proceso de ponderación de variables puede variar de acuerdo al método de análisis utilizado; estas variables se clasifican en valores discretos o continuos, de acuerdo al dominio de alternativas. Los primeros tratan un número limitado de alternativas preestablecidas, en cambio los continuos tratan valores de decisión que son variables y se determinan en un dominio continuo o entero de unnúmero infinito (Chakhar yMousseau, 2017).

Munda (2004), en lo que respecta a la metodología de evaluación multicriterio, recalca la diferencia existente entre los métodos cuantitativos y cualitativos. En lo que concierne al manejo de la información cualitativa, especifica dos enfoques: directo e indirecto. En el enfoque directo, la información cualitativa se usa directamente en un método de evaluación cualitativa; en el enfoque indirecto, primero se transforma dicha información en cardinal, para después usar un método cuantitativo cualquiera.

2.7.1 Métodos Basados En Jerarquías Y Redes Analíticas ANP

Las técnicas para la toma de decisiones con múltiples criterios son notables por su amplio uso en el ámbito científico, destacándose en particular los enfoques del Proceso Analítico Jerárquico (AHP) y su generalización, y el método Proceso Analítico en Red (ANP).

Dichos enfoques comparten la característica de emplear una estructura jerárquica o una red para representar tanto el problema como las interacciones entre sus elementos, y consideran para ello dos aspectos fundamentales: la valoración de la importancia relativa de un criterio respecto a otro en relación con un nivel superior en la jerarquía, y la evaluación de cómo cada alternativa satisface cada criterio (Parodi de Camargo, 2013).

Estas metodologías han sido desarrolladas por el Profesor Thomas L. Saaty en 1986, quien sostiene que esta es la forma natural en la que las personas expresan la intensidad de sus juicios al enfrentar una decisión, por lo que las herramientas de apoyo a la toma de decisiones deben ajustarse a esta dinámica.

2.7.1.1 2 Proceso de jerarquías analíticas AHP

El Proceso Analítico Jerárquico (AHP) es un sistema flexible de análisis de decisión multicriterio discreta, basado en la estructuración de una graduación de criterios y opciones, que permite evaluar y comparar opciones de manera sistemática y organizar de forma eficiente y gráfica la información de un problema de decisión, descomponerla y analizarla por partes (Medina y García, 2016).

Beltrán Ayala et al. (2021) señalan que algunos autores plantean que el AHP no ha sido bien comprendido, ya que va más allá de ser una simple metodología para situaciones de elección.

Medina y García (2016) precisan que el método AHP es utilizado para jerarquizar un problema complejo en criterios ysubcriterios, yluego evaluar y comparar las alternativas en cada nivel; y, a través de la asignación de pesos y la realización de comparaciones de pares, cuantificar y medir las preferencias y prioridades de manera sistemática.

Dentro del entorno de los SIG, el método AHP se ha empleado de dos maneras distintas. En primer lugar, cuando el problema contiene un gran número de alternativas y es imposible compararlas por pares, las ponderaciones pueden combinarse con las capas de

mapas de atributos de forma similar a los métodos de combinación aditiva ponderada (Eastmanetal.,1993);y,ensegundolugar,elprincipioAHPpuedeutilizarseparaagregar prioridades en todos los niveles de la estructura jerárquica, incluido el nivel que representa las alternativas.

El AHP trata de desmenuzar un problema y luego unir todas las soluciones de los sub problemas en una conclusión, y concibe varios aspectos a considerar, como la estructura del modelo jerárquico, la priorización de los elementos, las comparaciones binarias entre los elementos, la evaluación mediante asignación de pesos, el ranking de las alternativas, síntesis y análisis de sensibilidad (Hurtado y Bruno, 2005).

La facilidad en la aplicación y al resultar intuitivamente atractivos para los responsables de la toma de decisiones, la popularidad de la aplicación de la suma ponderada y los métodos afines, en el entorno SIG, se ha propagado significativamente (Malczewski, 2006).

Para brindar una representación visual, la figura 1. exhibe una estructura jerárquica de cinco niveles. En el segundo nivel se encuentran "n" criterios, cada uno de los cuales se divide en subcriterios según el nivel de detalle deseado. El nivel final está compuesto por "s" alternativas (Parodi de Camargo, 2013).

Figura 1 Modelo de Jerarquías Analíticas

Una vez que se ha estructurado la jerarquía, se debe determinar la prioridad local o la importancia relativa de cada criterio en relación con el nivel que está por encima. Las comparaciones se realizan en pares, involucrando a criterios del mismo nivel (o alternativas en el último nivel) cuyo peso se busca establecer. En cada caso, se pregunta cuánto más importante es el criterio "i" en comparación con el criterio "j", con respecto alcriteriosuperioral que estánvinculados.Esteprocesodecomparacióncomienzaanivel de las alternativas, luego se extiende al nivel inmediatamente superior y así sucesivamente, ascendiendo hasta llegar al nivel más alto.

La Tabla 1 exhibe la escala fundamental empleada por el AHP para llevar a cabo estas comparaciones por pares (Saaty, 1986).

wi/wj

DEFINICIÓN

1 Igual

3 Moderada

5 Fuerte

7 Muy fuerte o demostrada

9 Extrema

EXPLICACIÓN

Ambos criterios se consideran igualmente importantes.

El criterio i es ligeramente más importante que el criterio j.

El criterio i es fuertemente más importante que el criterio j.

El criterio i es mucho más importante que el criterio j.

El criterio i es incuestionablemente más importante que el criterio j.

2,4,6,8 Valores intermedios Valores intermedios Tabla 1 Escala de Saaty, AHP

Cada nivel en la escala de Saaty corresponde a la intensidad (wi/wj) de la importancia del criterio i sobre el criterio j, con relación al criterio superior. En caso de que el criterio j sea más importante que el criterio i, el valor a asignar es el inverso (Parodi de Camargo, 2013).

Se conoció sobre un caso de estudio en el cual se aplicó la metodología de evaluación multicriterio para identificar y evaluar zonas con potencial eólico, en el proyecto: Sistemas de Información Geográfica y Métodos de Decisión Multicriterio en La Guajira (Colombia). Se observó la metodología aplicada que inició con la creación de mapas de

zonas restringidas y evaluadas, estableciéndose para ello diversos criterios ambientales, técnicos y económicos. Se constató la aplicación del método de Proceso de Análisis Jerárquico, denominado AHP, para calcular la importancia relativa de cada criterio, a partir de los pesos obtenidos y por medio de una superposición ponderada, finalmente, se propuso un índice de factibilidad de las zonas para el desarrollo de la energía eólica (Guerrero et al., 2019).

2.7.1.2 Proceso de Redes analíticas ANP

El Proceso de Redes Analíticas, ANP por sus siglas en inglés, es una generalización del Proceso de Jerarquías Analíticas que permite considerar las relaciones interactivas entre diversos factores en el proceso de evaluación. Para este propósito, emplea redes en lugar de jerarquías para plasmar la configuración del problema. La figura 2 ilustra la distinción entre una jerarquía y una red. Como se puede apreciar, una jerarquía se conforma como una estructura unidireccional de los factores pertinentes al problema, sin retroalimentación de los elementos desde niveles inferiores hacia niveles superiores. En contraste, una red representa las interacciones entre los componentes de un problema y entre los elementos dentro de cada componente (Parodi de Camargo, 2013).

Figura 2 Jerarquía Analítica y la Red Analítica

En una jerarquía se compone de un objetivo general, niveles de elementos relacionados al problema y conexiones ascendentes desde la base hasta la cúspide.

Por otro lado, una red se compone de grupos de elementos que pueden conectarse tanto entre grupos como dentro de cada grupo. En la figura 2, los grupos C1, C2, C3 y C4

interactúan entre sí, y los elementos dentro de los grupos C3 y C4 también interactúan mutuamente. Los niveles de elementos en una jerarquía se corresponden con los grupos de elementos en una red. El proceso de redes analíticas tiende a generar modelos más complejos en un esfuerzo por reflejar mejor cómo se toman decisiones en situaciones del mundo real. En consecuencia, maneja una mayor cantidad de información, cuya coherencia debe ser supervisada para garantizar resultados fiables. Además, este método se caracteriza por su enfoque intuitivo en la aplicación, su facilidad de comprensión y su sencillez de empleo (Parodi de Camargo, 2013).

Con relación a lo acotado, en el estado de Baja California, México, se realizó un caso de estudio cuyo objetivo fue determinar el potencial de localización de planta industriales, mediante la aplicación de técnicas como proceso de redes analíticas ANP y SIG. Se concluyó que ANP es adecuado para el cálculo reflejando valores apegados a la realidad y prestando mayor aproximación en las áreas desérticas (Medina et al., 2006).

2.6.2

Superposición Ponderada

La herramienta Weighted Overlay está enfocada al análisis de superposición para resolver problemas con múltiples criterios, para ello es necesario definir el problema, dividir el modelo en submodelos e identificar las capas de entrada.

Cuando las capas de criterios de entrada están en sistemas de numeración distintos con rangos diferentes, cada celda de cada criterio se debe reclasificar con una escala de preferenciacomún como 1a10, siendo10 el más favorable, para combinarlas enun único análisis.Unapreferenciaasignadaenlaescalacomúnimplicalapreferenciadelfenómeno para el criterio. Los valores de preferencia están en una escala relativa. Es decir, un valor de preferencia igual a 10 tiene el doble de preferencia que un valor de preferencia igual a 5. Los valores de preferencia no solo se deben asignar unos con respecto a otros en la capa, sino que deben tener además el mismo significado en las distintas capas. Por ejemplo, si a la ubicación para un criterio se le asigna una preferencia de 5, tendrá la misma influencia en el fenómeno que una preferencia de 5 en un segundo criterio (Esri, 2014b).

Estas técnicas son útiles porque ayudan a evitar sesgos y subjetividades en el proceso de toma de decisiones, y establecen criterios estratégicos relacionados con los índices de gestión de la distribución y comercialización de energía eléctrica definidos en la regulación ARCERNNR-002/20 Codificada, relacionado con la calidad del servicio de distribución y comercialización de energía eléctrica, teniendo como atributos de calidad de la distribuidora: calidad del producto y calidad del servicio técnico.

Encuanto ala aplicación deestos métodos, varios estudios handemostrado su efectividad en la planificación y optimización de proyectos eléctricos

Gutiérrez et al. (2018) proponen una metodología para la localización óptima de instalaciones de energía solar fotovoltaica en Tenerife. La investigación emplea un enfoque multicriterio que evalúa factores clave como la pendiente del terreno, irradiación solar,nubosidad,accesibilidadyconexionesalaredeléctrica.Elanálisis utilizaelmétodo de comparación por pares de Saaty. La integración de la información en un SIG facilita la visualización espacial de los resultados, lo que permite identificar las ubicaciones óptimas para los sistemas fotovoltaicos.

Olmedo y Plaza (2021), por su parte, revelan en un estudio que el empleo del análisis multicriterio (EMC) en el sector eléctrico, brindó beneficios importantes en la identificación de zonas potenciales para la explotación de energía eólica en las costas del litoral ecuatoriano. El objetivo es seleccionar los sitios más adecuados para la instalación de un parque eólico de 50 MW, contribuyendo a diversificar la matriz energética de Ecuador y reducir su dependencia de centrales térmicas. La metodología considera criterios ambientales, sociales y económicos, evaluando factores como las condiciones del viento, accesibilidad, proximidad a redes eléctricas e impactos ambientales. Tras la selección del sitio óptimo, se recopilan datos del viento para ajustar la posición de los aerogeneradores y maximizar la generación de energía. Finalmente, se realiza una evaluación de viabilidad económica, analizando los costos de inversión y operación, el costo nivelado de energía y el período de recuperación.

Este caso destaca cómo el EMC puede optimizar la localización de infraestructuras energéticas renovables, integrando factores técnicos, económicos y ambientales, promoviendo un desarrollo energético sostenible en Ecuador.

3. METODOLOGIA

3.1 Área de Estudio

El área de prestación de servicio de la Empresa Eléctrica Azogues C.A abarca una superficie de 1.150,21 km², situada en la provincia del Cañar, Ecuador. Esta área incluye los cantones de Azogues y Déleg, así como la parroquia Sageo del cantón Biblián (ARCERNNR, 2023).

Laregiónsecaracterizaporunatopografíavariadaqueincluye montañas,colinas yvalles. El terreno montañoso predomina, especialmente en los alrededores de Azogues, la capital provincial, que se encuentra a una altitud aproximada de 2.518 metros sobre el nivel del mar. Esta altitud proporciona un clima templado y un paisaje natural diverso, con ríos y quebradas que surcan la zona.

Centros Poblados:

 Azogues: Es el principal centro urbano y capital de la provincia del Cañar. Azogues es una ciudad que combina características modernas y tradicionales, con una infraestructura en desarrollo que incluye instituciones educativas, centros de salud y comercios.

 Déleg: Este cantón es conocido por su riqueza cultural y tradiciones ancestrales. Déleg, aunque más pequeño que Azogues, ofrece una visión más rural de la vida en la región.

 Parroquia Sageo (cantón Biblián): Sageo es una parroquia rural que forma parte del cantón Biblián.

El área de estudio, caracterizada por sus contrastes entre lo urbano y lo rural, enfrenta desafíos y oportunidades en la prestación del servicio eléctrico debido a su geografía variada y la distribución dispersa de sus centros poblados. En la Figura 3 se muestra el mapa de ubicación del estudio, lo cual proporciona un contexto visual esencial para entender la disposición geográfica de la región analizada. Adicionalmente, la Tabla 2 ofrece información técnica detallada sobre los aspectos específicos del servicio eléctrico en el área.

Figura 3. Mapa de ubicación del estudio

Información Técnica

Descripción

Valor

Área de servicio 1.150,21 km2

Subestaciones de Distribución 2

Capacidad Subestaciones 26 – 32,5 MVA

Líneas de subtransmisión SE Cuenca - SE 09 Azogues.

Redes de medio voltaje 862,33 Km2.

Nivel de voltaje primario 22KV

Transformadores de distribución 2,337

Número de luminarias 19.653

Capacidad instalada de transformadores 67,76 KVA

Demanda máxima del sistema 13,72 MW

Clientes 41.085

Tabla 2. Información Técnica

3.2 Procedimiento de Identificación, Jerarquización y Evaluación de criterios; y evaluación e implementación del modelo.

La metodología para identificar áreas con potencial para el desarrollo de proyectos de inversión y priorizar la ejecución de diseños existentes en la empresa eléctrica de distribución se fundamenta en la Evaluación Multicriterio (EMC). Este enfoque se basa en procesos decisorios que requieren la aplicación de métodos para comparar y ponderar factores o criterios, garantizando que las decisiones sean consistentes con la realidad del área de estudio.

3.2.1 Justificación de la Metodología

La EMC es una herramienta clave para gestionar la complejidad inherente a la toma de decisiones en entornos con múltiples variables. En el contexto de la planificación de proyectos eléctricos, donde intervienen factores como el crecimiento de la demanda, la confiabilidad del servicio, las condiciones de la infraestructura, y el impacto económico

y social, la EMC permite integrar de manera objetiva tanto información cualitativa como cuantitativa (Saaty, 2008; Pohekar y Ramachandran, 2004).

Mediante técnicas como la superposición ponderada, la EMC facilita la asignación de pesos a cada criterio en función de su importancia relativa, promoviendo decisiones más transparentes, justas y alineadas con los objetivos estratégicos de la empresa. Este enfoque asegura que los recursos se distribuyan de manera óptima, priorizando áreas que generen el mayor beneficio tanto para la empresa como para la comunidad (Zopounidis y Doumpos, 2002). Además, garantiza que las decisiones finales reflejen fielmente la realidad del área de estudio, lo que contribuye a una planificación más eficiente yefectiva (Malczewski, 1999; Munda, 2005).

La metodología planteada se presenta en el siguiente diagrama de flujo, segregando la misma en cinco fases, ver Figura 4.

Figura 4 Diagrama de flujo de la metodología

El procedimiento inicia con la identificación de los tipos de proyectos. En este contexto, se procede a identificar los proyectos relacionados con la calidad del servicio y la expansión de la infraestructura eléctrica.

En la fase del análisis de los criterios, primero se identifican aquellos factores clave que serán utilizados para la evaluación. Luego, se asignan pesos relativos a cada criterio para reflejar su importancia en la toma de decisiones, resultado que se obtendrá de encuestas realizadas a expertos en el tema de la distribución de energía eléctrica.

En la fase de análisis de la información, se procede a recolectar los datos relevantes sobre cada proyecto y los criterios identificados, y posteriormente se organizan previo su análisis. Una vez que se cuenta con los datos procesados, se aplican técnicas de evaluación multicriterio para evaluar y comparar los proyectos en función de lo establecido.

A continuación, se lleva a cabo una evaluación del modelo desarrollado para garantizar su eficacia en la toma de decisiones.

Finalmente, se implementa el modelo en la práctica empresarial, utilizando los resultados del análisis para guiar la ejecución de proyectos eléctricos en la Empresa Eléctrica

Azogues.

3.2.2 Aspectos Relevantes

Para llevar a cabo este estudio, se ha tenido en cuenta procesos fundamentales que se aplican en la empresa, que son esenciales para alcanzar los resultados deseados. A continuación, se describen detalladamente los aspectos relevantes que se deben considerar.

3.2.2.1 Levantamiento de información

Para lograr este objetivo, es necesario en primer lugar reconocer a los servidores clave involucrados en el manejo de la información relevante; e identificar los procesos, procedimiento, índices e indicadores claves en la gestión de la distribución eléctrica. Los actores deben tener la capacidad de suministrar información oficial sobre las necesidades y requisitos.

3.2.2.2 Definición de factores (criterios) y restricciones

Luego de recopilar la información, se procede a la clasificación de las variables que intervienen en el objeto de estudio, dividiéndolas en factores y restricciones.

3.2.2.3 Resolución espacial y escala de la información

Paraunaevaluaciónmulticriterioóptimautilizandolatécnicadesuperposiciónponderada en ArcGIS Pro, es necesario trabajar con datos en formato raster. Esto implica convertir las capas vectoriales a raster, estableciendo una cuadrícula con un tamaño de celda que defina la precisión.

Un puesto de transformación eléctrica cubre un área geográfica determinada, según su capacidad de distribución y la demanda de energía de los consumidores. Con base en la relación entre el área de servicio y el número de transformadores instalados, obtenida del SIG, se estima que cada puesto cubre aproximadamente 600 metros cuadrados. Sin embargo, esta cobertura puede variar según factores como la capacidad del transformador, la densidad de carga eléctrica y la topografía.

3.2.3 Fase 1: Identificación de los tipos de proyectos

Identificación de los proyectos de Calidad y Expansión

La Regulación Nro. ARCERNNR-006/21, que trata sobre el Régimen Económico y Tarifariodelosservicios deEnergíaEléctrica yAlumbradoPúblico,guíalaidentificación de proyectos. Esta regulación distingue entre proyectos que mejoran la calidad del servicio y reducen pérdidas de energía, y aquellos que amplían la cobertura del servicio eléctrico.

3.2.4 Fase 2: Análisis de Criterios

3.2.4.1 Identificación de criterios

Las variables para la evaluación multicriterio fueron seleccionadas en reuniones de trabajo con expertos técnicos de la Empresa Eléctrica Azogues. Esta selección se basó en lo dispuesto en la Regulación Nro. ARCERNNR-002/20 (codificada), la cual aborda la calidad del servicio de distribución y comercialización de energía eléctrica. Las variables consideradas incluyen los atributos relacionados con la calidad del producto, el servicio técnico y el servicio comercial.

La selección de cada variable para la EMC se fundamenta en su importancia para la evaluación. A continuación, se presenta una explicación de la relevancia de cada criterio.

C1. Larelación entrela antigüedaddelared ysus componentes conla calidaddel servicio técnico (Fmik, Ttik) radica en el aumento del riesgo de interrupciones en el servicio y en la prolongación de los tiempos de estas interrupciones a medida que la infraestructura envejece (se acerca a su vida útil).

C2. La sobrecarga de transformadores de distribución implica un riesgo de suspensión del servicio para los consumidores conectados a estos transformadores, además de provocar un aumento en las pérdidas técnicas asociadas a los mismos.

C3. La sostenibilidad en el crecimiento de la facturación de una empresa distribuidora tiene relación directa con el crecimiento de la demanda lo que conlleva a mayores ingresos.

C4. Las pérdidas de energía se consideran como el indicador más relevante en una empresa de distribución. A nivel nacional, el valor de este indicador es del 15%, lo que se considera elevado (ARCERNNR, s/f). La gestión para reducir las pérdidas de energía compromete a un aumento de los ingresos en una empresa.

C5. La cantidad de clientes es un criterio relevante ya que está directamente relacionado con el incremento de la satisfacción de los consumidores. A medida que más consumidores son atendidos en un proyecto, aumenta el beneficio social.

C6. La calidad del servicio técnico es fundamental debido a que los indicadores considerados en este estudio, como la frecuencia (Fmik) y duración de las interrupciones (Ttik), están directamente relacionados con la continuidad del servicio.

C7. La empresa dispone de un banco de proyectos con diseños aprobados por el ARCERNNR para su ejecución.

Estos proyectos han sido generados a partir de los requerimientos y consensos establecidos por el Comité de Coordinación de la empresa, que está compuesto por el gerente y los directores departamentales. A diferencia de los proyectos por identificar en la Fase 1, cuya priorización se basará en un modelo objetivo y sistemático.

A partir de lo anteriormente mencionado, se presenta a continuación una tabla que lista los siete criterios identificados.

Criterios Identificados

Criterio

C1 Antigüedad de la red y sus componentes

C2 Sobrecarga de transformadores de distribución

C3 Crecimiento de la demanda

C4 Pérdidas de energía

C5 Cantidad de clientes

C6 Indicadores de calidad de servicio técnico

C7 Diseños existentes

Tabla 3. Identificación de criterios

3.2.4.2. Jerarquización y ponderación de los criterios

En una evaluación multicriterio, la asignación de pesos a los criterios es un paso fundamental paralograrunaevaluación equilibrada. Los pasos aseguirson los siguientes: Definir el problema y estructurar el orden de los criterios, modelar la jerarquía de criterios, asignar pesos a los criterios, cálculo de pesos, consistencia y evaluar la consistencia de los resultados (Aznar Bellver, 2020).

Estos pasos proporcionan un marco sólido para abordar el proceso de toma de decisiones, asegurando que se consideren todos los aspectos relevantes de manera equitativa.

Para elaborar la matriz de comparación por pares y determinar el orden de importancia de los criterios, se consultó la opinión de 5 técnicos eléctricos expertos que laboran en los departamentos de planificación, técnico y comercial de la institución. Se llevó a cabo una encuesta en la que se les pidió a los expertos que priorizaran los criterios según su juicio y experiencia profesional en un rango de 1 a 10, en donde el número 10 se considera el valor más alto en importancia y el 1 el más bajo. En el anexo 5 se detalla los valores obtenidos.

Para resumir los resultados de las entrevistas, se aplicó el método de la media aritmética de las prioridades individuales (Aczél y Saaty, 1983; Forman y Peniwati, 1998). En este caso, todos los entrevistados tienen la misma importancia. En la tabla 4 se observa el orden de importancia de cada criterio.

Criterios Orden de importancia

C1 Antigüedad de la red y sus componentes 6,20

C2 Sobrecarga de transformadores de distribución 5,40

C3 Indicadores de calidad de servicio técnico 4,80

C4 Crecimiento de la demanda 2,40

C5 Pérdidas de energía 2,20

C6 Cantidad de clientes 3,80

C7 Diseños existentes. 3,20

Tabla 4. Análisis de la encuesta

Conbaseenlaescaladeimportanciapresentadaenlatablaanterior,seprocedeaconstruir la matriz de comparación por pares, utilizando los 7 criterios previamente definidos. Para este propósito, se empleó la escala fundamental establecida por el AHP según Saaty (1986).

Los pesos de ponderación de los criterios fueron establecidos mediante el proceso analítico jerárquico AHP. En la etapa inicial de este procedimiento, una vez estructurados yjerarquizados los criterios, seasignan valores numéricosopesos a cadafactor.Mediante este proceso, se identifican las variables con mayor prioridad en el análisis.

El resultado obtenido en el vector de prioridad muestra la ponderación o peso que va a tener cada una de los criterios, que se convierten en las variables geográficas para el álgebra de mapas que se realiza posteriormente.

La siguiente tabla indica los resultados de los pesos de cada criterio.

Tabla 5. Matriz de comparación por pares

Después de obtener la ponderación de cada una de las variables, es necesario realizar una evaluación de los resultados obtenidos Para esto, Saaty dentro de la metodología AHP propone el cálculo del cociente de consistencia (RC), el cual determina si los resultados obtenidos en el vector de prioridad son adecuados o si se deben hacer ajustes en la matriz de comparación por pares, para optimizar los resultados. Según la metodología AHP, el RC debe ser inferior a 0,1, si el resultado es mayor deben ser reconsiderados y modificados los valores de la matriz de comparación por pares. (Toskano, 2005)

Para este caso el RC obtenido fue de -0.2397; considerando que es una matriz de tamaño 7x7, se determinan como aceptables los valores obtenidos y se validan los resultados del análisis matricial y del vector prioridad.

3.2.5 Fase 3: Análisis de la información

3.2.5.1 Recopilación de información

Una vez definido el alcance del análisis y los criterios pertinentes, se procede a la recopilación de información esencial. En este proceso, se identifican las unidades dentro de la institución encargadas de la ejecución de proyectos de inversión, y que puedan suministrar datos eléctricos georreferenciados y cartográficos. Estas unidades incluyen los departamentos: técnico, comercial y de planificación, los cuales administran esta información a través de sistemas como SIG, Cyme y System Analysis Program Development (SAP).

El modelamiento y análisis espacial fue llevado a cabo en el software ArcGIS Pro de ESRI.

Los formatos de la información pueden ser de tipo vector, raster o archivos planos, los datos deben estar actualizados y cubrir el área analizada. En la Tabla 6, se detalla la información recolectada de la institución, fuente de los datos y el tipo.

Cobertura de información

Diseños Existentes.

Postes de madera tratada.

Antigüedad de transformadores.

Cargabilidad de transformadores.

Antigüedad de postes de hormigón armado.

Densidad de clientes

Pérdidas de energía

Fuente Tipo Año publicación

Base de datos Geográfica

Base de datos Geográfica

Base de datos Geográfica

Base de datos Geográfica

Base de datos Geográfica

Base de datos Geográfica

CYME

CAD 2023

Vector 2023

Vector 2023

Vector 2023

Vector 2023

Vector 2023

Vector 2023

Crecimiento de la demanda SAP Archivo plano 2023

Área de servicio

Manzanas, parcelas, vías

Indicadores de calidad de servicio

técnico Fmik y Ttik

Base de datos Geográfica

Base de datos Geográfica

CYME

Vector 2020

Vector 2012

Archivo plano 2023

Tabla 6. Información recopilada

La información recopilada presenta la siguiente descripción:

- Diseños Existentes: Los diseños existentes son estudios eléctricos debidamente realizados yautorizados para futuras construcciones, mismos que están aprobados por el órgano regulador que es el ARCERNNR. Están en formato CAD.

- Postes de madera tratada: En el SIG, actualmente se encuentran registradas 2.745 estructuras de soporte de madera utilizadas para sostener las líneas eléctricas de distribución y transmisión.

- Antigüedad de transformadores: La antigüedad de los puestos de transformación eléctricos son unfactorimportante aconsiderar en la planificación del mantenimiento yla inversión en infraestructura eléctrica. Los transformadores más antiguos pueden requerir inspecciones más frecuentes, mantenimiento preventivo o incluso reemplazo para garantizar su operación segura y eficiente. Actualmente en el SIG se encuentran 2.329 transformadores registrados.

- Cargabilidad de transformadores: Se refiere a la capacidad del transformador para soportar y manejar una carga eléctrica específica de manera segura y eficiente. Este valor se encuentra registrado en cada transformador en el SIG.

- Antigüedad de postes de hormigón armado: La antigüedad de los postes de hormigón armado se refiere al tiempo transcurrido desde su instalación hasta el presente, estos datos se encuentran registrados en el SIG en formato vectorial.

- Densidad de clientes: La densidad de clientes en una región tiene un impacto significativo en la planificación para la repotenciación de la red eléctrica. Las áreas con altadensidadde clientesrequieren atenciónprioritariadebido alamayor demanda de carga y la necesidad de prevenir sobrecargas en la infraestructura. Estos datos se registran en el SIG en formato vectorial para una visualización precisa.

Este concepto se refiere al aumento en el número de consumidores en una región específica. Este crecimiento proporciona una medida directa del incremento en la base de clientes, sin necesariamente reflejar variaciones en el consumo de electricidad por cada cliente individual. Así, la densidad de clientes es una medida cuantitativa que indica de manera clara el aumento en la cantidad total de usuarios del servicio eléctrico.

- Pérdidas de energía: Las pérdidas de energía son un aspecto fundamental en la industria eléctrica ya que representan una disminución en la eficiencia y una pérdida de recursos económicos. Estos datos son obtenidos de una simulación de datos en el sistema Cymdist que utiliza datos geográficos del SIG para la elaboración de estos cálculos. Este enfoque integrado permite tener una comprensión más completa de las pérdidas de energía en la red ytomar decisiones informadas para su mitigación.

Crecimiento de la Demanda: Este factor es crucial para identificar áreas con alta densidad de consumidores que requieren atención prioritaria para manejar la demanda de carga y prevenir sobrecargas en la red. El crecimiento de la demanda está relacionado con el incremento en el consumo total de electricidad y depende de varios factores clave:

o Tipo de Consumidor: Diferentes tipos de consumidores (residencial, comercial, industrial) tienen diferentes patrones de consumo. El crecimientoen cadatipopuedeafectardemaneradistintalademandatotal.

o Nivel de Voltaje: La demanda puede variar según el nivel de voltaje requerido por los consumidores. Por ejemplo, los consumidores industriales pueden necesitar altos niveles de voltaje y, por ende, demandar más electricidad en comparación con los consumidores residenciales.

- Área de servicio: Es el territorio geográfico en el cual la empresa proporciona servicio eléctrico a los usuarios.

- Manzanas, parcelas, vías: Información de manzanas, parcelas y vías en formato vector del área de servicio.

- Indicadores de calidad de servicio técnico Fmik y Ttik

o Frecuencia media de interrupción (FMIK)

Representa el promedio de veces que cada kVA nominal instalado sufrió una interrupción de servicio, durante el período de control (mensual o anual).

o Tiempo total de interrupción (TTIK)

Representa el tiempo promedio, expresado en horas, en que cada kVA nominal instalado estuvo fuera de servicio, durante el período de control (mensual o anual).

Una vez recolectada la información correspondiente a los 7 criterios especificados en la tabla 3, se procedió al análisis delos datos obtenidos. Tras realizar el análisis, se concluyó que la información sobre la Cargabilidad de Transformadores, relacionada con el Criterio

2 "Sobrecarga de Transformadores", no proporcionaba datos significativos para el estudio. Esto se debió a que solo se detectaron valores máximos indicativos de sobrecarga en 5 de los 2,343 transformadores analizados. Por consiguiente, se decidió excluir este criterio del estudio, quedando un total de 6 criterios considerados.

Utilizando los datos de los 6 criterios restantes, se procedió a clasificarlos en rangos específicos con el fin de asignar calificaciones y establecer una escala de valores que facilite una evaluación más precisa. A continuación, se presenta el detalle de los rangos utilizados para cada factor.

C1 Antigüedad de la Red: Para este criterio, se consideraron tres capas de información relevantes para el estudio: postes de madera, antigüedad de transformadores y antigüedad de postes de hormigón (H"A").

Por política de la empresa, todos los postes de madera deben ser cambiados independientemente de su antigüedad, por lo que se les asignó un nivel de importancia alto a todos.

De los transformadores en base a aspectos técnicos de política de la empresa se prioriza el cambio de transformadores que tienen una vida útil mayor a 26 años; debido a los recurrentes problemas que se tienen por la falla de los mismos y su consecuente suspensión de servicio; teniendo como segunda opción de priorización a los transformadores comprendidos entre 15 y 25 años de vida útil. De la misma forma la antigüedad de los postes de hormigón se prioriza el cambio a los que tienen una vida útil mayor a 13 años.

C2 Indicadores de calidad de servicio técnico: Se realizó una segregación basada en la información disponible, donde se identificó el alimentador con la mayor frecuencia de interrupciones (Fmik), el 224 - Déleg, con un valor de 3.76 veces que cada kVA nominal sufrió una interrupción de servicio, y el alimentador con la menor frecuencia, el 124 –Azogues Centro, con un valor de 0.43 veces. Del mismo modo, se efectuó una segregación para el tiempo de interrupción de reclamos (Ttik), observando que el alimentador con el mayor tiempo fue el 224 – Déleg, con un valor de 11.84 horas en que cada kVA nominal instalado estuvo fuera de servicio, y el alimentador con el menor tiempo fue el 124 – Azogues Centro, con un valor de 0.59 horas. Dada la pequeña

diferencia entre estos valores de frecuencia ytiempo de interrupción, se decidió dividirlos en 3 rangos.

C3. Crecimiento de la demanda: A partir de la información recopilada en el sistema Cis-CRM de SAP, implementado en junio de 2021, se dispone de datos sobre los consumos mensuales segregados en 17 rutas de lectura. Estos consumos se agrupan en tres rangos, que varían desde 42 kWh hasta 2,225 kWh.

La elección de estos tres rangos se debe a la baja variabilidad en los consumos, ya que el consumo promedio por cliente en la Empresa Eléctrica Azogues es el más bajo a nivel nacional y la dispersión entre clientes es mínima. Actualmente, el 91% de los clientes están en la tarifa residencial, yde estos, el 43% se benefician de la tarifa de dignidad. Esta baja dispersión en el consumo refleja una tendencia homogénea en el uso de electricidad entre los clientes, lo que contribuye a un perfil de consumo más uniforme en comparación con otras regiones.

C4. Pérdidas de Energía: De la información obtenida de las pérdidas de energía por alimentador mismas que van desde 4.96% en el alimentador 224 hasta 6.92% en el alimentador 124, y se clasificaron en 3 rangos.

C5.Cantidad declientes: Delainformación delos consumidores delaempresa,enáreas de 600 metros cuadrados se obtuvo el número de clientes por área; definiendo por lo tanto 2 rangos: Alto y Bajo, el rango Bajo con un número menor a 100 y el rango Alto con un número mayor a 100 y menor a 1667.

C6. Diseños existentes: Para este criterio se definieron todos como un alto nivel de importancia en virtud de que pasaron todos los filtros a nivel interno para ser considerado como un diseño definitivo, mismos que están aprobados por el órgano regulador que es el ARCERNNR.

En la tabla 7, se detallan los 6 criterios con los límites de rangos y su calificación. Criterios

Antigüedad de la Red

Tabla 7. Detalle de criterios con los límites de rangos y calificación.

3.2.5.2 Procesamiento

Paradefinireltipodeformatoautilizarenlosdatosrecopilados,seanalizaronlasventajas y desventajas de cobertura con archivos vector y raster, se analizó que el formato raster posibilita la realización de análisis de manera continua, ya que asigna valores a cada píxel sin delimitar el espacio mediante límites definidos. Esta característica es especialmente

valiosa en análisis geoespaciales, ya que facilita la representación y evaluación de fenómenos que exhiben variaciones graduales en el paisaje, como la temperatura, la elevación del terreno o la densidad de población.

En el uso de técnicas como la superposición de capas, los datos raster tienden a ofrecer resultados más precisos debido a su capacidad para realizar cálculos celda a celda. Esto permiteunaintegración másdetalladadelainformaciónespacial, yaquecadaceldapuede contener valores que representan características específicas del terreno. Por otro lado, los datos vectoriales, que se definen por límites precisos como polígonos o líneas, pueden pasar por alto información importante en áreas donde estos límites se superponen o se intersecan. Esto podría conducir a una representación menos precisa y la pérdida de detalles significativos en el análisis geoespacial.

Por lo tanto, para la evaluación multicriterio con la técnica de superposición ponderada en Arcgis Pro de manera óptima, es preciso trabajar con información en formato raster. En consecuencia, se hace necesario transformar las capas de formato vector a raster, lo cual implica establecer una cuadrícula con una extensión conocida, cuya precisión se define por el tamaño de sus celdas.

Un puesto de transformación eléctrica tiene la capacidad de suministrar energía a una determinada área geográfica, yesta área estárelacionadacon su capacidad dedistribución y la demanda de energía de los consumidores dentro de esa zona. De la relación entre el área de servicio de la empresa y el número de transformadores de distribución instalados, información obtenida a través del sistema SIG, se puede calcular la cobertura de estos equipos. Generalmente, se estima que cada puesto de transformación cubre un área aproximada de 600 metros cuadrados.

Esta medida se utiliza como una estimación general de la cobertura de un puesto de transformación. No necesariamente significa que todos los puestos de transformación tengan exactamente esa cobertura, ya que puede variar según diversos factores como la capacidad del transformador, la densidad de la carga eléctrica en el área, la topografía, entre otros.

Para esta investigación, se determinó que la resolución de los píxeles de los datos raster será de 600 metros. Sin embargo, al utilizar esta área como valor de referencia para la resolución de los píxeles en un archivo, se está tomando en cuenta una estimación

comúnmente aceptada de la cobertura de un puesto de transformación. Esto permite una representación adecuada de la distribución de la infraestructura eléctrica en un archivo geoespacial, lo que facilita el análisis y la toma de decisiones en el ámbito de la distribución eléctrica.

En la tabla 8, se detalla el proceso de rasterización con el tipo de asignación de celda definido por el rango de la tabla 8.

Capas de información Campo de valor Tipo de asignación de celda

Postes de madera tratada

ObjectID Recuento de postes

Antigüedad de transformadores Antigüedad Más frecuente

Antigüedad de postes de HA” Antigüedad Más frecuente

Densidad de clientes

Pérdidas de energía

Crecimiento de la demanda

Numero medidores Suma

Pérdidas totales_(kW) Suma

Demanda

Valor máximo

Tabla 8. Proceso de rasterización por capa

A continuación, se describe el proceso mediante el cual se obtuvo y procesó de manera general la información de cada criterio:

- C1. Antigüedad de la red y sus componentes

o Postes de madera tratada: La información de los postes fue extraída en formato vectorial del modelo de base de datos eléctrico de la institución. Conelobjetivodesimplificarsu análisis,setransformóaunformatoraster utilizando la técnica de conteo de postes por áreas de 600 metros.

o Antigüedaddetransformadores: Lainformaciónsobretransformadores se obtuvo del modelo de base de datos eléctrico de la institución. Para su análisis, se convirtió en un formato raster utilizando la función más frecuente con el campo de antigüedad, en áreas de 600 metros.

o Antigüedad de postes de hormigón armado: La información sobre transformadores se obtuvo del modelo de base de datos eléctrico de la

institución. Para su análisis, se convirtió en un formato raster utilizando la función más frecuente con el campo de antigüedad, en áreas de 600 metros

- C3. Crecimiento de la demanda: Se obtuvo utilizando los consumos de energía mensuales de los clientes, extraídos del SAP CIS CRM. Se realizó una proyección para definir el crecimiento por rutas de lectura. Para el análisis de superposición de capas, se convirtió a un formato raster utilizando la función de valor máximo en áreas de 600 metros.

- C4. Pérdidas de energía: Se obtiene a partir de un análisis de flujo de carga que considera la máxima demanda del sistema, utilizando la información del sistema de información geográfico en el software Cymdist. Posteriormente, se convierte a un formato raster mediante la suma de los valores de pérdidas en áreas de 600 metros.

- C5. Densidad de clientes: La información se derivó de la cantidad de clientes del sistema de información geográfico. Luego, se convirtió en un formato raster utilizando la función de la suma total de clientes por áreas de 600 metros.

- C6. Diseños Existentes: Los archivos de diseño se obtuvieron en formato CAD directamente de los archivos de la Dirección Técnica. Para integrar esta información en el análisis de superposición de capas, se llevó a cabo una conversión a un formato vectorial adecuado. Este criterio se considera aplicar en un segundo análisis en formato vectorizado.

3.2.5.3 Evaluación Multicriterio

Los dilemas en la práctica suelen estar marcados por la presencia de múltiples factores que compiten entre sí, y rara vez se encuentra una solución que logre satisfacer todos los criteriossimultáneamentedeltomadordedecisiones.Enconsecuencia,lasoluciónóptima se define por su capacidad para conciliar las expectativas y preferencias del decisor. En este contexto, los métodos empleados en esta investigación están orientados a proporcionar la mejor solución mediante la comparación y selección del resultado más favorable.

El método utilizado en esta investigación es la superposición ponderada, que es valiosa porque permite integrar diversos formatos raster con una escala de medición común y

ponderarlos según su relevancia relativa, se puede realizar una evaluación exhaustiva y objetiva. Esto es crucial para la toma de decisiones en proyectos de inversión eléctricos, ya que permite considerar una amplia gama de factores y criterios para seleccionar los sitios más adecuados.

Esta herramienta en la evaluación multicriterio realiza una operación básica que implica la combinación de estos criterios de decisión, cada uno ponderado por su importancia relativa, para evaluar y comparar diferentes alternativas. Para cada alternativa, se multiplica el valor de cada criterio por su respectivo peso y luego se suman estos productos para obtener una puntuación compuesta para cada alternativa.

A continuación, se indica la ecuación utilizada para definir el modelo de priorización para la elaboración de proyectos de inversión de distribución y comercialización, la misma es que es utilizada por la herramienta superposición ponderada yel análisis posterior con los criterios C2 y C6.

Donde:

SPi es la puntuación ponderada de la alternativa

Wj es el peso asignado al criterio j

Sij es la puntuación normalizada del criterio n es el número total de criterios.

Estaoperaciónesfundamentalparalaevaluaciónmulticriterioutilizandolasuperposición ponderada, ya que permite combinar de manera sistemática los valores de los diferentes criterios, teniendo en cuenta su importancia relativa, para determinar la mejor alternativa según las preferencias del tomador de decisiones.

La información de indicadores de servicio técnico y diseños existentes carecen de datos que contribuyan de manera efectiva al proceso de superposición ponderada de capas. Por esta razón, los criterios correspondientes a esta información (C2 "Indicadores de calidad de servicio técnico FMIK y TTIK" y C6 "Diseños existentes") han sido excluidos de este análisis inicial. Se ha determinado que estos dos criterios se analizarán en una segunda

etapa, una vez obtenidos los resultados de los otros cuatro criterios mediante la Superposición Ponderada.

En la siguiente tabla se encuentra el detalle de los cuatro criterios generales y su clasificación para el análisis de las áreas de proyectos con la herramienta superposición ponderada. Criterios

Tabla 9. Ponderación de criterios actualizado

Para crear el mapa detallado de las áreas destinadas a proyectos eléctricos se ha desarrollado unmodelode geoprocesamiento en ArcGis Pro. La función principalde este modelo es la herramienta de superposición ponderada, la cual desempeña un papel crucial en la evaluación y selección de las ubicaciones más adecuadas.

En la figura 5 se observa el modelo.

Figura 5. Modelo de geoprocesamiento

Con este resultado, la capa resultante en formato raster se convirtió a formato vectorial para facilitar el siguiente análisis con los criterios de estudios existentes e indicadores de servicio técnico Fmik y Ttik

Finalmente, se procede a integrar la capa resultante, convertida previamente a formato vectorial, con la capa de estudios existentes y la información de calidad Fmik y Ttik por alimentador. Esto se realiza utilizando la herramienta geoespacial "Spatial Join", que une los datos según su ubicación espacial. Posteriormente, se aplica la ecuación con los valores ponderados de cada criterio para calcular el valor final de puntuación de cada área y establecer su orden de prioridad.

3.2.6 Fase 4: Evaluación del modelo

Un principio ampliamente reconocido en el procesamiento de datos geoespaciales y la superposición ponderada es que, a medida que se incrementa la resolución (escala) de las capas raster, los valores individuales de esas capas ejercen un efecto más notable en el resultado final. Esto ocurre porque los detalles más finos se vuelven más evidentes y pueden influir de manera significativa en la salida.

Durante la evaluación del modelo, se realizaron pruebas con diferentes resoluciones en la superposición ponderada, y se observó que las diferencias entre los valores de las capas rastervariabanmásamedidaquelaescalaaumentaba.Paraasegurarqueestasvariaciones tuvieran un impacto importante en el resultado final, se decidió estandarizar la escala de valores entre 1 y 100.

3.2.7 Fase 5: Implementación del modelo

Durante la fase de implementación, se ejecuta el modelo de geoprocesamiento automatizado para realizar el proceso de obtención de sitios de interés. Este enfoque no solo facilita la toma de decisiones en el presente, sino que también sienta las bases para la continuidad del proceso en futuras aplicaciones.

En el modelo se agrega la información de los criterios de la geodatabase de la Empresa Eléctrica Azogues, con el fin de obtener los sitios de interés. En la figura 5 se indica que los parámetros de ingreso son los datos procesados de cada criterio identificado.

4. RESULTADOS Y DISCUSIÓN

4.1 Resultados

Para la priorización de los proyectos de inversión de distribución y comercialización en la EEA se usaron seis criterios: Antigüedad de la red y sus componentes (Antigüedad de postes H”A”, Postes de madera y la Antigüedad de transformadores), Indicadores de calidad de servicio técnico, Crecimiento de la Demanda, Pérdidas de energía, Cantidad Clientes y Diseños existentes.

Como primer resultado del procesamiento de la información de los criterios, para el primer análisis, está la conversión de formato vectorial a raster de los 4 criterios considerados: la antigüedad de la red ysus componentes (incluyendo la antigüedad de los postes de hormigón armado yde madera, así como la antigüedad de los transformadores), el crecimiento de la demanda, las pérdidas de energía y la cantidad de clientes. Como resultado en el segundo análisis, está la conversión de la información de los diseños existentes de CAD a polígonos en formato vectorial, mientras que los indicadores de calidad de servicio técnico se incorporaron en las redes de media tensión de los alimentadores.

A continuación, en las figuras 6 a 12, se presentan los resultados de las coberturas raster de cada una de las variables presentadas en la tabla 9.

En la Figura 6 se presenta la cobertura raster de la variable "Antigüedad de postes de hormigón armado". Este mapa muestra claramente que la mayoría de los postes tienen

unaantigüedadsuperiora 15años, lo cual es unindicadorimportanteparalaplanificación de su mantenimiento y reemplazo.

Figura 6. Cobertura raster de la Antigüedad de postes H"A" clasificado

En la Figura 7 se presenta la cobertura raster de la variable "Postes de madera". Este mapa indica claramente que estos postes están instalados en toda el área de servicio, lo que es crucial para la planificación de su reemplazo.

Figura 7. Cobertura raster de Postes de Madera clasificado.

En la Figura 8 se presenta la cobertura raster de la variable "Antigüedad de Transformadores". El mapa revela que un alto número de transformadores tiene más de 25 años, lo cual es fundamental para la planificación de su reemplazo; para disminuir pérdidas técnicas; y, evitar problemas en la continuidad del servicio, con la consecuente afectación de los indicadores de la calidad del servicio técnico.

Figura 8. Cobertura raster de la Antigüedad de Transformadores clasificado

En la Figura 9 se presenta la cobertura raster de la variable "Crecimiento de la demanda por ruta de lectura clasificado". El mapa revela que el crecimiento de nivel medio que está entre los 770 y 1497 kWh es el más representativo y concentrado, mientras que el consumo de nivel alto es escaso. Esto indica qué áreas son propensas para el análisis de nuevos proyectos.

9.

del Crecimiento de la demanda por ruta de lectura clasificado

Figura
Cobertura raster

En la Figura 10 se presenta la cobertura raster de la variable "Pérdidas de energía". El mapa revela que no existen áreas con altos índices de pérdidas de energía para el análisis.

Figura 10. Cobertura raster de Pérdidas de Energía por áreas clasificado

En la Figura 11 se presenta la cobertura raster de la variable "Cantidad de clientes por áreas". El mapa revela existe una alta densidad de clientes en áreas de 600 metros por el sector urbano del área de servicio. Esto indica qué áreas son propensas para el análisis de nuevos proyectos.

Figura 11. Cobertura raster de la Cantidad de Clientes por áreas clasificado.

En la Figura 12 se presenta la cobertura vector de la variable "Diseños existentes". En el mapa se pueden observar los diseños existentes de la Institución, los mismos que sirven como referencia el análisis de nuevos proyectos.

Figura 12. Cobertura vector de los Diseños existentes.

El resultado del procesamiento de las variables y la ponderación de los factores de acuerdo al método de jerarquización AHP fueron insumos para aplicar el método de evaluación multicriterio superposición ponderada, para obtener un archivo raster con las áreas de los proyectos priorizados en el primer análisis. Para eso, se ejecutó el modelo de geo procesamiento para la superposición ponderada que contiene los 4 criterios.

En la siguiente imagen se puede observar el peso asignado a cada criterio, el valor de escala de acuerdo a cada clasificación, considerando una escala de 1 a 100.

Figura 13. Asignación de pesos a criterios

La superposición de capas basada en los 4 criterios resultó en la identificación de 80 áreas críticas potenciales para el desarrollo de proyectos de inversión, cada una con una puntuación ponderada. En el Anexo 1 se enumeran estas áreas junto con sus respectivas puntuaciones. La Figura 14 muestra la clasificación de los sitios de acuerdo a sus puntuaciones dentro del área de servicio.

14. Resultado de áreas de proyectos de la herramienta Superposición Ponderada (utilizando 4 criterios)

Figura

Con base a este resultado, se llevó a cabo el segundo análisis mediante la superposición de las capas de Estudios existentes y la Información de calidad Fmik y Ttik por alimentador.

En los Anexos 2 y 3, se presentan los resultados de las tablas que muestran la unión de la capa resultante con los dos criterios de este análisis. Además, en la figura 15 se aprecia el mapa que combina las capas de los estudios existentes con la capa de resultados, revelando la coincidencia de 13 áreas con los estudios previos.

15. Unión espacial de Estudios existentes y Áreas de proyectos con priorización

Figura

La figura 16 muestra la integración de las capas de los indicadores de calidad del servicio técnico y la capa de áreas resultante de la superposición ponderada. En esta representación, se destaca la relación entre el alimentador y las áreas de proyectos. De este modo, se utilizan los valores de Fmik yTtik para calcular la incidencia de los valores del Fmik y Ttik en la priorización de las áreas según la ecuación establecida para la evaluación multicriterio.

16. Integración de la capa de Indicadores de calidad de servicio técnico y la capa de las áreas de proyectos.

Figura

En el Anexo 4, se detalla el resultado final de la aplicación del EMC en el cual se tienen 80 proyectos que van desde el valor 45.9 hasta el valor 87.93; además de los valores correspondientes derivados del primer análisis de superposición ponderada, el valor de los criterios de diseños existentes y de indicadores de calidad de servicio técnico, según la puntuación asignada. El resultado final refleja la prioridad de los proyectos de inversión.

Los 15 proyectos con las puntuaciones más altas, que oscilan entre 81.40 y 87.93, se encuentran en áreas con una alta concentración de clientes. En estas zonas, la antigüedad de los transformadores supera los 25 años, mientras que los postes de hormigón armado tienen más de 15 años de antigüedad. Además, estas áreas presentan niveles elevados de pérdidas de energía.

En la figura 17 se observan las áreas priorizadas para proyectos considerando todos los criterios definidos.

Figura 17. Áreas de proyectos priorizados

4.2 Discusión

Los resultados de la ponderación definida en este estudio para los criterios relevantes dados por los técnicos especialistas de la Empresa Eléctrica Azogues, son la clave para tener un modelo multicriterio que se aplique de manera adecuada.

Es importante destacar que los resultados de la ponderación son específicos para la Empresa Eléctrica Azogues, ya que los indicadores clave de gestión pueden variar entre diferentes distribuidoras eléctricas. Por ejemplo, mientras que en la E.E. Azogues los indicadores técnicosTtik yFmik, así como laspérdidasdeenergía,presentan niveles muy bajos (buena gestión), en otras distribuidoras estos indicadores son críticos. Por lo tanto, la priorización de estos indicadores también variará según las necesidades y características de cada distribuidora.

Es importante señalar que, en algunos criterios, la información no estaba disponible, mientras que en otros la información disponible no estaba detallada. Por lo tanto, es probable que estos resultados sufran modificaciones significativas una vez que se cuente con información más completa y detallada. Será crucial actualizar y complementar estos datos para obtener una visión más precisa, lo que permitirá ajustar y refinar aún más los resultados obtenidos.

Respecto al criterio de los diseños existentes realizados por la empresa, se observa que solo un 16.25% coincide con los parámetros establecidos. Esta disparidad resalta la necesidad de este estudio para una focalización más precisa de los proyectos futuros. Al identificar esta brecha entre los diseños realizados y las áreas generadas, se puede revisar y ajustar las estrategias de diseño, enfocándose en áreas donde se necesitan mejoras y optimizaciones.

Alanalizarlos resultados delordendeprioridadde loscriterios,seobservaquelamayoría de los técnicos expertos coinciden en los tres primeros criterios como prioritarios. Esta consistencia en la priorización refleja una clara tendencia hacia la importancia de estos aspectos. Es especialmente notable la unanimidad en la priorización del primer criterio, donde todos los encuestados, excepto uno, concuerdan. Esta coherencia en la evaluación sugiere una sólida base de consenso en la identificación de las áreas críticas para el éxito delproyecto.Además,esteanálisis proporcionaunaguíavaliosaparaenfocarlosrecursos

y esfuerzos en las áreas de mayor relevancia, maximizando así el impacto y la eficacia de nuestras acciones futuras.

Es pertinente que cada período fiscal, se actualice el método propuesto en este estudio, ya que se está desarrollando el sector industrial dentro del área de servicio.

Las zonas identificadas como prioritarias, en su mayoría coinciden con infraestructura que cumplió o está por cumplir su vida útil; lo que implica, que el modelo es totalmente aplicable.

En cuanto a las preguntas de investigación definidas, se pudo identificar con claridad, las zonas y/o sectores prioritarios que requieren de inversión en reposición o expansión, en el área de servicio de la empresa Eléctrica Azogues. Con el aporte y en coordinación con los expertos técnicos de la empresa, se identificaron los criterios relevantes que deben considerarse para la identificación de los proyectos de inversión en la Empresa Eléctrica Azogues; y, se determinó el modelo de puntuación óptimo, para la priorización de los proyectos de inversión en la Empresa Eléctrica Azogues.

5. CONCLUSIONES

La metodología utilizada en este estudio, para identificar áreas potenciales para priorizar proyectos de inversión, se fundamenta en la EMC; este enfoque se basa en procesos decisorios que requieren la aplicación de métodos para comparar y ponderar factores o criterios, garantizando que las decisiones sean consistentes con la realidad del área de estudio.

Las variables para la evaluación multicriterio fueron seleccionadas en reuniones de trabajo con expertos técnicos de la Empresa Eléctrica Azogues; identificando las siguientes con sus correspondientes pesos:

C1 Antigüedad de la red y sus componentes: 41%

C2 Sobrecarga de transformadores de distribución: 21%

C3 Crecimiento de la demanda: 15%

C4 Pérdidas de energía: 9%.

C5 Cantidad de clientes: 5%

C6 Indicadores de calidad de servicio técnico: 3%

 C7 Diseños existentes: 2%.

La información relacionada con las variables, se obtuvo a través de sistemas que cuenta la empresa eléctrica Azogues como: SIG, Cyme y SAP, la misma que fue consistente y suficiente a excepción de la información de los indicadores de servicio técnico (FMIk, TTIk); y, pérdidas de energía, que se disponía por alimentador no al detalle por transformador. Para la segregación de los rangos de cada criterio, límites, su peso; y, calificación, se consideró aspectos técnicos y políticas impartidas por la Empresa Eléctrica Azogues.

En el presente estudio se consideró que un puesto de transformación cubre aproximadamente un área de 600 metros cuadrados.

Para crear el mapa detallado de las áreas destinadas a proyectos eléctricos se ha desarrollado un modelo de geo procesamiento en ArcGis Pro; la función principal de este modelo es la herramienta de superposición ponderada, la cual desempeña un papel crucial en la evaluación y selección de las ubicaciones más adecuadas.

El modelo resultante de este estudio, es aplicable únicamente para la Empresa Eléctrica Azogues, ya que sus resultados de gestión yde los índices e indicadores de calidad difiere sustancialmente con el resto de distribuidoras, en tal virtud, las prioridades de la Empresa eléctrica Azogues no coincidirán con la de las otras distribuidoras.

Se cumplió con la hipótesis, ya que se logró priorizar los proyectos de inversión que generarán mayores beneficios en la calidad del servicio.

Los resultados de este estudio se presentarán a las autoridades de la empresa. Además, se detallará el procedimiento para aplicar este modelo en los futuros años fiscales.

BIBLIOGRAFÍA

Aczél, J., y Saaty, T. (1983). Procedures for synthesizing ratio judgements. Journal of Mathematical Psychology, 27(1), 93–102.

Aguirre, A.(2013). Sistemadeinformacióngeográficaparalagestióndelabioseguridad en la provincia Holguín. Ciencia en su pc, 4, 103-110.

Alonso, J. (2006). Temario de Geografía. Universidad de Murcia. Recuperado el 2 de enero de 2024 https://www.um.es/geograf/sigmur/temariohtml/index.html

ARCERNNR, Agencia de Regulación y Control de Energía y Recurso Naturales No Renovables (2022). Atlas del Sector Eléctrico Ecuatoriano. Quito – Ecuador.

ARCERNNR, Agencia de Regulación y Control de Energía y Recurso Naturales No Renovables (2023). Resolución Nro. ARCERNNR-003/2023. Regulación Nro. ARCERNNR 002/20 (Codifica). Quito – Ecuador.

ARCERNNR, Agencia de Regulación y Control de Energía y Recursos (s/f). Estadística Anual 2023. Gob.ec. Recuperado el 2 de enero de 2024, de https://www.controlrecursosyenergia.gob.ec/wpcontent/uploads/downloads/2024/04/EstadisticaAnual2023-WEB-2.pdf

ARCERNNR, Agencia de Regulación y Control de Energía y Recursos No Renovables (2020) Regulación Nro. ARCERNNR-002/20: Calidad de servicio de distribución y comercialización de energía eléctrica. Quito – Ecuador.

Aznar Bellver, J. (2021). Valoración de activos por métodos multicriterio AHP, ANP y CRITIC. Colección Académica.

Ballestero, E., y Cohen, D. (1998). Metodología multicriterio en las decisiones empresariales. Dirección y Organización, (19).

Barberis, G. F., y Ródenas, M. D. C. E. (2011). La Ayuda a la Decisión Multicriterio: orígenes, evolución y situación actual. In VI Congreso Internacional de Historia de la Estadística y de la Probabilidad.

Beltrán Ayala, J. M., Acurio Hidalgo, G. F., Alulema Zurita, P. S., Beltrán Ayala, J. M., Acurio Hidalgo, G. F., y Alulema Zurita, P. S. (2021). Método AHP de Saaty para determinar los factores del quantum indemnizatorio por daño inmaterial en materia penal en Ecuador. Revista Universidad y Sociedad, 13(2), 249-256.

BID, Banco Interamericano de Desarrollo (2020). Hub de Energía. Recuperado el 11 de septiembre de 2023, de https://blogs.iadb.org/energia/es/cinco-cosas-que-debes-sabersobre-energia-en-america-latina-y-el-caribe/

Brichetti,J.P.,Mastronardi, L.,Rivas,M.E.,Serebrisky,T., ySolís,B.(2021). Labrecha de infraestructura en América Latina y el Caribe: estimación de las necesidades de

inversión hasta 2030 para progresar hacia el cumplimiento de los Objetivos de Desarrollo Sostenible. Inter-American Development Bank.

Buzai, G. D., Fuenzalida, M., Buzai, G. D., Moreno Jiménez, A., y García de León Loza, A. (2015). Potencialidad de la metodología de evaluación multicriterio aplicada con Sistemas de Información Geográfica. Geografía, geotecnología y análisis espacial: tendencias, métodos y aplicaciones, 99-111.

Cabeza de Vergara, L.; Munoz, A. (2006). Análisis del proceso de toma de decisiones en las grandes empresas de Barranquilla utilizando el análisis por conglomerados Pensamiento y Gestión, 20, 55109

Celemin, J. (2014). El proceso analítico jerárquico en el marco de la evaluación multicriterio: Un análisis comparativo. Universidad Nacional de Luján. Departamento de Ciencias Sociales; Geografía y sistemas de información geográfica, 6, 6, 47-63

Chakhar, S., Mousseau, V. (2017). Multicriteria Decision-Making, Spatial. In: Shekhar, S., Xiong, H., Zhou, X. (eds) Encyclopedia of GIS. Springer, Cham. https://doi.org/10.1007/978-3-319-17885-1_839

Church, R. L. (2002). Geographical information systems and location science. Computers y Operations Research, 29, 541–562 Cordero, J. (2011). LOS SERVICIOS PÚBLICOS COMO DERECHO DE LOS INDIVIDUOS. Ciencia y Sociedad, 36, 4, 682-701.

Cornejo, V., y Márquez, B. L. (2020). Toma de decisiones: una revisión de literatura. REVISTA DOXA DIGITAL, 9(17), 33–43.

Decreto Legislativo 0 sobre Constitución de la República del Ecuador. Registro Oficial 449, Quito, Ecuador, 20 de octubre de 2008

Directorio de la Agencia de Regulación y Control de Energía de Recursos Naturales no renovables (2020). Resolución Nro. ARCERNNR-017/2020: Regulación No. ARCERNNR – 002/20.

Eastman, J., McKendry, J., y Fulk, M. (1993). Explorations in geographic information systems technology. United Nations Institute for Training and Research.

EEA, EMPRESA ELÉCTRICA AZOGUES (2023). Plan Estratégico Institucional 20222025. Azogues. p. 28.

EEA, EMPRESA ELÉCTRICA AZOGUES (2021), Memoria proforma presupuestaria EEDS 2021 Recuperado el 6 de septiembre de 2023 de https://www.eea.gob.ec/static/docs/Presupuesto/memoria_proforma_presupuestaria_eed s_2021-signed.pdf

ESRI, Environmental Systems Research Institute (2014a). Comprender el análisis de la distancia euclidiana. Accedido el 1 de agosto de 2023 en http://desktop.arcgis.com/es/arcmap/10.3/tools/spatial-analyst-toolbox/understandingeuclidean-distance-analysis.htm

ESRI, Environmental Systems Research Institute (2014b). Cómo funciona Superposición ponderada. ArcGIS Pro. Accedido el 1 de agosto de 2023 en https://pro.arcgis.com/es/pro-app/latest/tool-reference/spatial-analyst/how-weightedoverlay-works.htm

ESRI, Environmental Systems Research Institute. (2014c). Tamaño de celda de datos ráster. Accedido el 1 de agosto de 2023 en http://desktop.arcgis.com/es/arcmap/10.3/managedata/raster-and-images/cell-size-of-raster-data.htm

Fajardo, L. y Pava, A. (2021). La evaluación multicriterio en la ubicación de las ventas ambulantes en Tibasosa, Boyacá, Colombia. Apuntes del Cenes, 40, 72, 151-179.

Farah, M. (2011). Administração pública e políticas públicas. Revista de Administração Pública, 45, 813-836.

Feregrino H., V. M., Reza G., J. C., y Ortiz Esquivel, L. R. (2006). LA TOMA DE DECISIONES BASADA EN PROBLEMAS CONTEXTUALIZADOS. Revista Cubana de Química, XVIII(2), 18.

Forman, E. y Peniwati, K., (1998). Aggregating individual judgments and priorities with the Analytic Hierarchy Process. European Journal of Operational Research, 108, 165169.

Guerrero B., Vélez F., y Morales D. (2019). Energía eólica y territorio: sistemas de información geográfica y métodos de decisión multicriterio en La Guajira (Colombia). Ambiente y Desarrollo, 23, 44.

Gutiérrez,J., Aguiló,M, yVelázquez, J.(2019). Metodologíaparalalocalizaciónóptima de instalaciones de energía solar fotovoltaica en la isla de Tenerife, España. Rumbo 20.30 Conama 2018, Universidad Católica de Ávila, España

Hammond, J.; Keeney, R., Raiffa, H (1998). The hidden traps in decision making Harvard Bussiness Review.

Hurtado,T.Bruno,G.(2005). Elprocesodeanálisis jerárquico(AHP)comoherramienta para la toma decisiones en la selección de proveedores. Universidad Nacional Mayor de San Marcos, Lima, Perú.

Iglesias, D. (2002). Cadena de valor como estrategia: las cadenas de valor en el sector agroalimentario. Obtenido de eumed.net: http://www.eumed.net/ce/dhi-cadenas.pdf.

Jiménez, G., León, A., Piñero, P., Romillo, A. (2016). SIGESPRO: Sistemas de Información Geográfica para controlar proyectos. Revista Cubana de Ciencias Informáticas, 10, 2, 181-196.

Lencinas, J., y Siebert, A. (2009). Relevamiento de bosques con información satelital: Resolución espacial y escala. Quebracho, 17, 101–105.

Ley Orgánica del Servicio Público de Energía Eléctrica (LOSPEE). Registro Oficial 418 Tercer Suplemento, Quito, 16 de enero de 2015

Lytle, R. S., Hom, P. W., y Mokwa, M. P. (1998). SER*OR: A Managerial Measure of Organizational Service-Orientation. Journal of Retailing, 74(4), 455-489.

Malczewski, J. (2006). GIS-based multicriteria decision analysis: A survey of the literature. International Journal of Geographical Information Science, 20(7), 703-726.

Malczewski, J. (1999). GIS and Multicriteria Decision Analysis John Wiley & Sons.

Marín, D., y Losada, L. (2015). Estructura organizacional y relaciones interorganizacionales: análisis en Instituciones Prestadoras de Servicios de Salud públicas de Colombia. Estudios Gerenciales, 31, 134, 88-99.

Martín, J (2005). La administración inteligente: un modelo de administración pública orientada al servicio del ciudadano. Auditoría Pública, 36, 47-60.

Medina, A., Cloquell, V., Santamarina M., Cloquell, V. (2006). DETERMINACIÓN DEL POTENCIAL DE LOCALIZACIÓN INDUSTRIAL MEDIANTE TÉCNICAS DE PROCESOS JERÁRQUICOS Y REDES ANALÍTICAS: EL CASO DE BAJA CALIFORNIA (MÉXICO). X Congreso Internacional de Ingeniería de Proyectos, Valencia, España. Recuperado el 6 de septiembre de 2023, de https://www.aeipro.com/files/congresos/2006valencia/ciip06_2585_2595.863.pdf

Medina, B. M., y García, M. R. (2016). Aplicación de métodos de decisión multicriterio discretos al análisis de alternativas en estudios informativos de infraestructuras de transporte Pensamiento matemático, 6, 2, 27-45.

Meričková, B. y Muthová, N. (2021). Innovative Concept of Providing Local Public Services Based on ICT NISPAcee Journal of Public Administration and Policy, Sciendo, 14(1), 135-167.

MERNNR, Ministerio de Energía y Recursos Naturales No Renovables (s/f). Plan Maestro de Electricidad 2018-2027. Recuperado el 6 de septiembre de 2023 de https://www.cnelep.gob.ec/wp-content/uploads/2020/01/Plan-Maestro-de-Electricidad2018-2027.pdf

MinisteriodeEnergía yMinas(2022). MinisteriodeEnergíapresentóelPlanEstratégico de Distribución 2022-2025. Boletín de Prensa, Ministerio de Energía y Minas Recuperado el 6 de septiembre de 2023, de https://www.recursosyenergia.gob.ec/116132/

Moreno, M., Lorente, L., y Gras, E. (2019). Social and Political Factors Affect the Index of Public Management Efficiency: A Cross-Country Panel Data Study Social Indicators Research, 144(1), 299-313

Munda, G. (2004). Métodos y procesos multicriterio para la evaluación social de las políticas públicas. Revibec: revista iberoamericana de economía ecológica,1, 31-45.

Munda, G. (2005). Multiple Criteria Decision Analysis: Some Thoughts Based on the Economics Paradigm Springer.

Olmedo, J y Plaza, H. (2021). Análisis multicriterio para la identificación de zonas potenciales para la explotación de energía eólica en las costas del litoral ecuatoriano Escuela Superior Politécnica del Litoral, Guayaquil, Ecuador

Pacheco, J. F., y Contreras, E. (2008). Manual metodológico de evaluación multicriterio para programas y proyectos. Instituto Latinoamericano y del Caribe de Planificación Económica y Social. CEPAL. Santiago de Chile.

Panagiotidou, M., Xydis, G., y Koroneos, C. (2016). Environmental Siting Framework for Wind Farms: A Case Study in the Dodecanese Islands Resources, 5, 3, 24. MDPI AG. Recuperado de http://dx.doi.org/10.3390/resources5030024

ParodideCamargo,V.D. R.(2013). Propuestametodológicaparalaevaluaciónintegral de proyectos en el sector energético (Doctoral dissertation, Universitat Politècnica de València).

Pekkala, J., Peltonen, S., y Lammi, M. (2019). Service orientation–based tool for assessing and improving service design and development practices in manufacturing industry. The Design Journal, 22(1), 2089-2103.

Pohekar, S. D., y Ramachandran, M. (2004). Application of Multi-Criteria Decision Making to Sustainable Energy Planning A Review Renewable and Sustainable Energy Reviews, 8(4), 365-381.

Quintero, J., ySánchez, J. (2006). La cadena de valor: Una herramienta del pensamiento estratégico. Telos. Revista de Estudios Interdisciplinarios en Ciencias Sociales, 8, 3, 377389.

Radicelli, C., Pomboza, M., Villacrés, P., Bodero, E. (2019). SISTEMAS DE INFORMACIÓN GEOGRÁFICA Y SU APLICACIÓN EN LAS CIENCIAS SOCIALES: UNA REVISIÓN BIBLIOGRÁFICA. CHAKIÑAN, REVISTA DE CIENCIAS SOCIALES Y HUMANIDADES, 8, 24-35

Reichmann, S., y Rohlfing-Bastian, A. (2014). Decentralized task assignment and centralized contracting: On the optimal allocation of authority Journal of Management Accounting Research. 26, 1, 33-55.

Riascos Arbeláez, E. M. (2010). El análisis multicriterio en la gestión de la Biodiversidad (Doctoral dissertation, Universidad Nacional de Colombia).

Riaz, M. N.; Khalili, M. T. (2014). Transformational, transactional leadership and rational decision making in services providing organizations. Moderating role of knowledge management processes. Pakistan Journal of Commerce and Social Sciences 8, 2, 55-364

Roy, B. (1996). Multicriteria Methodology for Decision Aiding. Springer Science y Business Media.

Saaty T.L. (1986), Decision Making for Leaders. The Analytical Hierarchy Process for Decisions in a Complex World, RWS Publications, Pittsburgh, Pa., USA.

Saaty, T. L. (2008). Decision making with the analytic hierarchy process International Journal of Services Sciences, 1(1), 83-98.

Sabahudin, J., Džeraldina, M., Samir, L., y Safet, B. (2017). STANDPOINTS OF EMPLOYEES ABOUT INTRODUCED QUALITY SYSTEMS IN PUBLIC ADMINISTRATION ON THE SAMPLE OF FIVE MUNICIPALITIES OF THE ZENICADOBOJ CANTON. Stavovi zaposlenika o uvedenim sustavima kvalitete u javnoj upravi naprimjerupetopćinaZeničko-dobojskogkantona,Technical Gazette24 (6),1877-1888.

Salazar Barquero, J. (1997). Las facetas del cambio no están lejos del entorno cotidiano. Revista de Ciencias Administrativas y Financieras de la Seguridad Social, 5(2), 1-6.

Sanabria, M. (2006). Toma de Decisiones con Criterios Múltiples: un resumen conceptual Universidad Estatal a Distancia. Recuperado el 23 de septiembre de 2023 de https://repositorio.uned.ac.cr/handle/120809/824

Sánchez, R. (2001). La toma de decisiones con múltiples criterios: Un resumen conceptual y teórico. Centro de Planificación y Gestión, CEPLAG – Universidad Mayor de San Simón, UMSS. Documentos de trabajo. No. 4. Bolivia

Sandoval, S. (2012). Gobernabilidad y ascenso en la cadena de valor: discusión conceptual. Análisis Económico, 27, 66, 7-23.

Santovenia, J., Tarragó, C. y Cañedo, R. (2009). Sistemas de Información Geográfica para la gestión de la información. ACIMED, 20, 5, 72-75

Simon, H. (1961). Administrative behavior Macmillan. New York. USA.

SNP, Secretaria Nacional de Planificación (s/f). Plan de Creación de Oportunidades 2021-2025. Recuperado el 6 de septiembre de 2023, de https://observatorioplanificacion.cepal.org/sites/default/files/plan/files/Plan-deCreaci%C3%B3n-de-Oportunidades-2021-2025-Aprobado_compressed.pdf Tornos, J., (2016). Servicios públicos y remunicipalización. Derecho PUCP,76, 51-76.

Toskano,G.(2005). El proceso de análisis jerárquico (AHP) como herramienta para la toma de decisiones en la selección de proveedores. Universidad Nacional Mayor de San Marcos, Lima, Perú.

Umer, M., Suleman, A., Asim, I.(2017). Evolution of service quality management and paradigm shift from product to service orientation: a historical review of literatura International Journal of Business Forecasting and Marketing Intelligence, 3, 2.

Varela, E. R. D., Pérez, M. F. M., Valiño, J. A. R. y López, C. J. Á. (2011). Análisis de la preservación de información en procesos de rasterización mediante uso de datos categóricos e índices de paisaje. XV Congreso Internacional de Ingeniería de Proyectos. (pp. 6–8).

Vélez, M. (2006). El proceso de toma de decisiones como un espacio para el aprendizaje en las organizaciones. Revista Ciencias Estratégicas, 14, 16, 153-169

Verma, N., Bhat, A.B., Rangnekar, S. y Barua, M.K. (2015). Association between leadership style and decision making style in Indian organizations Journal of Management Development. 34, 3, 246-26

Yepez, A., Perez, L., Carvajal, F., Hallack, M., Snyder, V. (2021). Cinco cosas que debes saber sobre el sector energía en América Latina y el Caribe [Web log post]. Accedido el 1 de agosto de 2023 en https://blogs.iadb.org

Zopounidis, C., y Doumpos, M. (2002). Multicriteria Decision Aid in Financial Decision Making: Methodologies and Literature Review Journal of Multi-Criteria Decision Analysis, 11(4-5), 167-186.

ANEXOS

Anexo 1. Resultado de áreas de la herramienta Superposición Ponderada

Anexo 2 Archivo de combinación entre la capa de indicadores de calidad de servicio técnico y los resultados obtenidos.

Anexo 3. Archivo de combinación entre la capa de estudios existentes y los resultados obtenidos.

Anexo 4. Resultado final que indica la prioridad de los proyectos de inversión.

Anexo 5. Resultados de la encuesta realizada a los expertos técnicos de la entidad

Turn static files into dynamic content formats.

Create a flipbook
Issuu converts static files into: digital portfolios, online yearbooks, online catalogs, digital photo albums and more. Sign up and create your flipbook.