
Estimación cartográfica del nicho ecológico
actual y futuro de la especie Thalassia testudinum en el Litoral, Córdoba, Colombia.
Master Thesis
for the attainment of the Master`s degree “Master of Science”, abbreviated “MSc”
submitted within the Master`s Program for Further Education “Geographical Information Science & Systems – (UNIGIS MSc)” at the Department of Geoinformatics - Z_GIS, Faculty of Digital and Analytical Sciences, University of Salzburg submitted by
Héctor Rasheed Picón Martínez
Supervisor: Dr. Karl Atzmanstorfer
Bucaramanga, Colombia,14 de Julio de 2025
Compromiso de ciencia
Por medio del presente documento, incluyendo mi firma personal certifico y aseguro que mi tesis es completamente el resultado de mi propio trabajo. He citado todas las fuentes que he usado en mi tesis y en todos los casos he indicado su origen.
Bucaramanga, Colombia, Junio 2025

(Lugar, Fecha) (Firma)
Agradecimientos
A lo largo del desarrollo de esta tesis, he contado con el apoyo y acompañamiento invaluable de mis padres, mi familia y muchas personas e instituciones, a quienes deseo expresar mi más sincero agradecimiento.
Agradezco a Unigis Salzburg y al programa de Maestría en Unigis Latinoamérica por ofrecerme los recursos y el entorno académico necesario para llevar a cabo esta investigación.
A mi familia, por su amor incondicional y por creer en mí incluso en los momentos más difíciles
A mi director de Tesis Karl Atzmanstorfer, a la profesora Laure Collet, por su orientación constante, paciencia y valiosas observaciones que enriquecieron este trabajo
A mis compañeros del programa de maestría, quienes compartieron conmigo esta experiencia académica y siempre estuvieron dispuestos a brindar su apoyo y colaboración.
Al Coach, el equipo docente y administrativo, por compartir su experiencia y conocimientos en este camino hacia la tesis.
Finalmente, agradezco a todos aquellos que, de una forma u otra, han sido parte de este camino, recordándome que el aprendizaje y la perseverancia son esenciales para alcanzar nuestros objetivos
“La incertidumbre, la impermanencia, los instantes que no se asemejan; dejan rastro en donde se aprecian, y con elocuencia aluden a la fragilidad de nuestra memoria, recordándonos que somos, al final un recuerdo en el olvido”. H.R.P.M
Resumen
En el litoral costero del departamento de Córdoba (Colombia), se realizó un análisis evolutivo del nicho ecológico para la especie Thalassia testudinum. Este estudio tiene como objetivo presentar la contribución de variables oceanográficas en el ecosistema de pastos marinos, las cuales son determinantes en la predicción de condiciones ecosistémicas presentes y futuras del nicho ecológico de la especie. A su vez, la distribución de los pastos marinos se encuentra intrínsecamente ligada a su nicho ecológico, y cualquier variación en los factores ambientales o climáticos afecta su capacidad para colonizar y mantenerse en su hábitat.
Así mismo, se hizo el modelado de nicho ecológico, mediante el cual se obtuvo una distribución potencial actualizada de los pastos marinos tipo Thalassia testudinum De igual modo, se proyectó el nicho ecológico en escenarios de bajas y altas emisiones, específicamente los escenarios SSP26 y SSP85. Y, el modelado fue realizado utilizando MAXENT con el aplicativo KUENM, enfocado en el análisis predictivo, lográndose estimar la relación entre las condiciones bioclimáticas/oceanográficas más favorables para la supervivencia y crecimiento de la especie.
En términos generales, la validación de la similitud climática fue verificada mediante el análisis de MESS, cuya interpretación se realizó utilizando un mapa binario, el cual proporciona unos resultados de una visión actualizada y proyectada del nicho ecológico de Thalassia testudinum bajo diferentes escenarios de cambio climático.
Por consiguiente, el modelado de nicho ecológico logro predecir alta probabilidad de presencia de la especie estudiada, en el litoral de Córdoba Colombia lo cual reflejó condiciones climáticas favorables en la estabilidad geográfica de la especie.
Palabras clave: Nicho ecológico, modelado, Kuenm, MaxEnt, pastos marinos, Thalassia testudinum
Abstract
An evolutionary analysis of the ecological niche for the species Thalassia testudinum was carried out in the coastal zone of the department of Córdoba (Colombia). This study aims to use the contribution of oceanographic variables in the seagrass ecosystem, which are determinant in the prediction of present and future ecosystemic conditions of the ecological niche of the species. The distribution of seagrasses is intrinsically linked to their ecological niche, and any variation in environmental factors affects their ability to colonize and maintain their habitat.
Likewise, ecological niche modeling was done, through which an updated potential distribution of Thalassia testudinum seagrasses was obtained. In addition, the ecological niche was projected in low and high emission scenarios, specifically the SSP26 and SSP85 scenarios. The modeling was carried out using MAXENT with the KUENM application, focused on predictive analysis, which allowed estimating the most favorable bioclimatic and oceanographic conditions for the survival and growth of the species.
In general terms, the validation of the climatic similarity was verified by means of the MESS analysis, whose interpretation was performed using a binary map. These results provide an updated and projected view of the ecological niche of Thalassia testudinum under different climate change scenarios.
Therefore, the ecological niche modeling was able to predict a high probability of presence of the species studied in the coastal of Córdoba, Colombia, which reflected favorable climatic conditions for the geographical stability of the species.
Key words: ecological niche, modeling, ArcGIS Pro, MaxEnt, seagrasses, Thalassia testudinum
3.4.2
4. Resultados 61
4.1 Objetivo 1 Relevancia e idoneidad bioclimática/oceanográfica para la distribución del nicho ecológico de la Sp Thalassia testudinum ......................................................................................... 61
4.1.1 Selección modelo de nicho ecológico ................................................................................ 61
4.1.2 Distribución potencial actual del nicho ecológico para la especie Thalassia testudinum .. 62
4.2 Objetivo 2 Proyección y estimación del nicho ecológico de pastos marinos a futuro 64
4.2.1 Probabilidad de presencias de pastos marinos Thalassia testudinum SSP 26 64
4.2.2 Distribución estimada en mapa binario del nicho ecológico bajo el escenario SSP26 de la especie Thalassia testudinum ..................................................................................................... 65
4.2.3 Probabilidad de presencias de pastos marinos Thalassia testudinum bajo el escenario SSP 85 ................................................................................................................................................. 66
4.2.4 Distribución estimada del nicho ecológico en mapa binario, bajo escenario SSP 85 de la especie Thalassia testudinum 68
4.3 Validación de Resultados: 69
4.4 Objetivo 3 Contribución de variables del modelo general con extrapolación y clamping ........ 71
4.4.1 Contribución de variables modelo optimizado réplica 5 (extrapolación y clamping) ........ 72
4.4.2 Comparación de curvas de respuesta marginales para el modelo general y mejor modelo optimizado (réplica 5). 73
4.4.3 Interpretación curvas de respuesta modelo optimizado (réplica 5) extrapolación con clamping 73
5.1 Objetivo 1 Análisis y evaluación del modelado de nicho ecológico sobre la especie Thalassia testudinum ...................................................................................................................................... 77
5.2 Objetivo 2 Proyección y estimación del nicho ecológico de pastos marinos a futuro 79
5.3 Objetivo 3 Interpretación de contribución de variables modelo general y optimizado (réplica 5) ..................................................................................................................................................... 81
5.4 Mejoras metodológicas .............................................................................................................
5.5 Consideración del Cambio Climático en las Proyecciones del Nicho Ecológico de Thalassia
Anexo 1 Script en R studio para el corte de variables bio climáticas con el área de accesibilidad para el escenario SSP26 ............................................................................................................................... 99
Anexo 3 Ajuste de píxeles de ocurrencias dentro de los ráster de variables oceanográficas. 101
Anexo 4 Mapa de probabilidad de presencia en escala térmica para el nicho ecológico en el escenario SSPS 26
102
Anexo 5 Mapa de probabilidad de presencia en escala térmica para el nicho ecológico en el escenario SSP 85 103
Anexo 6 Transformación de archivos .NC a archivos .ASC .................................................................
104
Anexo 7 Modelos candidatos previos a la selección del mejor modelo de nicho ecológico ............
105
Anexo 8 Nicho ecológico Sp Thalassia testudinum evaluado por la lista roja de especies amenazadas en el año 2007 de la International Union for Conservation of Nature (IUCN) 109
Glosario
• AICc: Akaike information criterion, es un estimador de errores de predicción de la calidad relativa de modelos estadísticos para un conjunto de datos.
• Agenda 2030: conjunto de metas y objetivos adoptados por las Naciones Unidas para lograr el desarrollo sostenible mundial conocidos como objetivos de desarrollo sostenible (ODS).
• Algas calcáreas: algas marinas que depositan carbonato de calcio en sus paredes celulares, formando estructuras rígidas. Contribuyen a la formación de arrecifes y hábitats costeros.
• Análisis de Similitud Climática MESS (Multivariate Environmental Similarity Surface): Técnica que evalúa la similitud ambiental o climática entre un área proyectada y las condiciones de referencia, indicando zonas donde las predicciones de modelos pueden ser inciertas debido a condiciones climáticas no representadas en los datos originales.
• Análisis Multicriterio AHP (Proceso Analítico Jerárquico): Método estructurado para toma de decisiones que organiza criterios en una jerarquía, asignando pesos relativos para comparar y evaluar múltiples opciones y variables espaciales.
• Angiosperma: grupo de plantas con flores que producen semillas dentro de un ovario cerrados, representando el grupo vegetal más diverso de la tierra.
• Aplicativo de nicho ecológico NTBOX: Es una herramienta paquete de R, que facilita la construcción y visualización de modelos de nicho ecológico.
• ArcGIS: Sistema de softwares de manejo de información geográfica.
• Área de influencia Buffer: Crea zonas de distancia alrededor de entidades espaciales como puntos, líneas o polígonos.
• ASC: Archivo que consta de una secuencia de caracteres ASCII, organizado en filas y columnas.
• AUC: Área bajo la curva.
• Bahía Chenge: Ubicada en el parque nacional natural Tayrona cerca de Santa Marta, Colombia.
• Bio 1: Temperatura media anual.
• Bio 12: Precipitación anual.
• BIOCLIM: Método que utiliza únicamente variables de presencia (omitiendo ausencias) para estimar la idoneidad de un nicho de una especie en específico, relacionando variables bioclimáticas y ambientales.
• Bio-geografía: rama de la biología que estudia la distribución de los seres vivos sobre la tierra en función de factores geográficos, históricos y ecológicos.
• Bio-Oracle: Plataforma web que ofrece bases de datos ambientales marinos, optimizados para modelado de nicho ecológico y análisis biogeográficos a escala global.
• Bióticas: Factores vivos o biológicos de un ecosistema.
• Bosque aleatorio/ Random forest: Algoritmo de aprendizaje automático basado en múltiples arboles de decisión independientes.
• BRT (Bosted Regression Tress): es un enfoque de aprendizaje automático predictiva utilizada en estudios de nicho ecológico.
• Carbono azul: Termino para definir el carbono almacenado en los ecosistemas marinos y costeros.
• CARICOMP : Caribbean Coastal Marine Productivity
• Cartagena: Ciudad costera ubicada en el caribe colombiano, capital del departamento de Bolívar
• CHEC: Compañía de energía, encargada de la distribución y comercialización de energía eléctrica.
• Chelonia mydas: Tortuga verde marina, especie de amplia distribución en mares tropicales y subtropicales.
• Chunk: En el contexto de R Markdown y otros entornos, es un bloque de código (chunk) que permite ejecutar fragmentos de script en R o Python de forma organizada dentro de un documento, facilitando la reproducibilidad y el reporte de resultados.
• Clamping: El clamping limita los valores extrapolados a un rango máximo y mínimo, evitando valores irreales.
• Clip raster de ArcGIS: permite recortar o “cortar” una capa raster (imagen satelital) según los límites de otra capa polígono.
• Cloglog: Función de enlace (complementary log-log) usado en modelos de regresión para estimar probabilidades de presencia de especies en condiciones ambientales específicas.
• CMIP6 (Coupled model intercomparison Project phase 6): Es un proyecto colaborativo que reúne modelos climáticos de distintas instituciones a nivel mundial.
• COLCIENCIAS: Departamento administrativo de ciencia, tecnología e innovación de Colombia (Min ciencias).
• COP: Conferencia de las partes.
• Corales: Animales marinos que forman colonias de individuos; también se refiere a las estructuras calcáreas que construyen, formando arrecifes.
• CORALINA: Autoridad ambiental regional en el archipiélago de San Andrés, Providencia y Santa Catalina, Colombia.
• Córdoba Colombia: Departamento de la región caribe colombiana.
• CROP: Función de la librería para R “terra” para recortar un subconjunto geográfico.
• CSV: Documento delimitado por comas.
• Curaduría de datos: es el proceso de selección, depuración, validación y documentación de datos, asegurando su calidad y confiabilidad antes de emplearlos en análisis o modelados.
• Detrito: Materia orgánica muerta (restos de plantas, animales o excreciones) que se acumula en fondos marinos o terrestres.
• Dibulla: Municipio ubicado en el departamento de la Guajira, en la costa caribe colombiana.
• Distribución de especies: Patrón espacial que indica dónde se encuentran las poblaciones de una especie. Puede representarse en mapas, modelarse y analizarse en estudios de ecología y biogeografía.
• ENFA: Análisis factorial de nicho ambiental.
• Entorno: Conjunto de factores físicos, químicos y biológicos que rodean e influyen a un organismo o proceso, tanto de manera inmediata como a largo plazo.
• Entropía: En ecología y estadísticas, puede referirse a la media de la diversidad o el desorden dentro de un sistema.
• EPSG: Código numérico estándar del European Petroleum Survey Group que identifica sistemas de referencia espacial (CRS) en sistemas de información geográfica (GIS-SIG).
• Especie Invasora: Es una especie que se establece en un nuevo lugar, fuera de su ubicación geográfica nativa.
• Especie R. arabica: Especie de arbusto espinoso con frutos similares a moras silvestres, ubicada en regiones árabes.
• Ex situ: Fuera del lugar de trabajo.
• Extrapolación: Técnica utilizada en SIG para predecir valores fuera del intervalo original de los datos usados en modelos.
• Extensión .NC (NetCDF): Formato (Network Common Data Form), utilizado para almacenar datos científicos multivariados, especialmente en meteorología y oceanografía, soporta grandes conjuntos de datos y la creación de metadatos.
• Faunística: Rama de la zoología y biología que estudia la composición y distribución de la fauna (conjunto de especies animales) en una región determinada.
• Fondos sedimentarios: Zonas del fondo marino o lacustre compuestas principalmente por sedimentos (arenas, limos, gravas). Sirven de hábitat para invertebrados y fauna bentónica.
• Fósiles: Son los restos o huellas de organismos que vivieron en el pasado y han sido preservados en las rocas.
• GAM: Modelos aditivos generalizados.
• GARP: Generic Algorithm for Rule-set Prediction. Algoritmos genéricos.
• GBIF: En sus siglas en ingles Global Biodiversity Information Facility El Sistema Global de Información sobre Biodiversidad, es una red internacional e infraestructura de datos.
• GEI (Gases de Efecto Invernadero): Son gases atmosféricos que atrapan radiación infrarroja, contribuyendo al calentamiento global. Entre los más importantes están el dióxido de carbono (CO₂), metano (CH₄) y óxido nitroso (N₂O).
• GLM: Modelos lineales generalizados.
• Golfo de Morrosquillo: Bahía amplia en la costa Caribe de Colombia, entre los departamentos de Sucre y Córdoba. Presenta importantes ecosistemas costeros y marinos (manglares, praderas marinas).
• Grados Centígrados /Celsius (°C): Unidad de medida de temperatura del sistema métrico decimal.
• GUI (Interfaz Gráfica de usuario): Es la forma en que un programa o sistema que interactúa visualmente con el usuario, usualmente con ventanas, menús y botones que facilitan su uso.
• La Guajira Colombia: Departamento situado en el extremo norte de Colombia, limitando con el Mar Caribe. Posee diversos ambientes costeros, desérticos y zonas montañosas (Sierra Nevada de Santa Marta).
• Ha: Hectáreas.
• Hábitat: es el entorno físico donde vive una especie. Incluye factores como vegetación, disponibilidad de agua, temperatura y estructuras que influyen en su supervivencia y reproducción.
• Herramienta ArcGIS Table To XY Data: Permite transformar una tabla que contiene coordenadas (X e Y) en una capa de puntos dentro de ArcGIS, con el fin de visualizar y analizar espacialmente estos datos contenidos.
• Herramienta de SIG InVEST (Integrated Valuation of Ecosystem Services and Tradeoffs): Software que permite evaluar y cuantificar servicios ecosistémicos mediante modelado espacial, apoyando decisiones sobre conservación y uso sostenible del territorio.
• Herramienta Toclose paquete Kuenm: Permite acercar píxeles fuera de un raster sobre un área delimitada.
• HTML (Hypertext Markup Language): Es el lenguaje de marcado estándar para la creación de páginas web.
• IUCN (International Union for Conservation of Nature): Unión internacional para la conservación de la naturaleza
• In situ: En el lugar o zona de estudio.
• INVEMAR: Instituto de Investigaciones Marinas y Costeras.
• Jackknife: Técnica de remuestreo estadístico que evalúa la robustez de un modelado de nicho ecológico al eliminar secuencialmente subconjuntos de datos y recalcular parámetros.
• JPG o JPEG: Formato de compresión de imágenes digitales que reduce el tamaño del archivo.
• KUENM: Librería del lenguaje R para el desarrollo optimizado de análisis de nichos ecológicos.
• Km: Abreviatura de kilómetros, es una unidad métrica de longitud que se emplea para indicar distancia
• Laguna arrecifal: Área de aguas someras y protegidas que se forma entre un arrecife de coral y la costa. Es un ambiente con menor oleaje y alta diversidad de especies marinas.
• Librería terra para R studio: Es un paquete especializado en la manipulación y análisis de datos espaciales (raster y vector).
• Litoral: Zona o franja costera donde interactúan el mar y la tierra, incluyendo la playa y áreas cercanas.
• Litorales rocosos: Áreas costeras compuestas por formaciones rocosas que pueden estar expuestas o sumergidas según la marea. Albergan comunidades de algas, moluscos y otros organismos adaptados a la fuerte acción del oleaje.
• m: Metros.
• M: Área de accesibilidad.
• mm: Milímetros
• Manglares: Bosques de árboles tolerantes a la sal que crecen en zonas costeras tropicales y subtropicales inundadas por mares.
• Maxent: Algoritmo de máxima entropía.
• min: Minuto.
• MNE: Modelos de nicho ecológico.
• Modelado de nicho ecológico: Conjunto de métodos y técnicas para predecir la distribución potencial de una especie en función de condiciones ambientales y datos de presencia y/o ausencia, ayudando a entender su rango ecológico y sus requerimientos.
• MOP: Movilidad orientada por parámetros- Mobility Oriented Parity.
• MVE: Elipsoides de volumen mínimo.
• Nicho ecológico: Es el intervalo de condiciones ambientales y recurso que permiten la supervivencia, reproducción y mantenimiento de una especie. Incluye factores bióticos, y abióticos.
• Ocurrencias en modelado de nicho: Registros de presencia de una especie (puntos georreferenciados) utilizados para entrenar y validar modelos de distribución o nicho ecológico.
• ODS: Objetivos de Desarrollo Sostenible que hacen parte de la agenda 2030.
• Online: Estado de conexión o disponibilidad a través de internet.
• OR: Tasa de omisión / Omission Rate.
• Pepinos de mar: Equinodermos de cuerpo blando y alargado que cumplen importantes funciones ecológicas, como la bioturbación y el reciclaje de nutrientes en fondos marinos.
• PNNT: Parque Nacional Natural Tayrona.
• Presencia en nicho ecológico: se refiere a registros de localización donde la especie ha sido observada u obtenida, indicando lugares que cumplen con las condiciones ambientales favorables para su existencia.
• Pseudoausencias: En modelado de nicho ecológico, son puntos generados artificialmente en sitios donde no se tienen registros de presencia de la especie, pero que se emplean como ausencias para entrenar modelos predictivos.
• Píxeles: Son la unidad mínima en una imagen raster o digital.
• Python: Lenguaje de programación, usado en análisis de datos, desarrollo web, inteligencia artificial, etc.
• QGIS (Quantum GIS): Software libre y de código abierto para Sistemas de Información Geográfica, ampliamente utilizado para visualizar, gestionar, editar y analizar datos espaciales.
• R: Lenguaje de programación para la plataforma R Studio.
• Raster: Formato de datos espaciales compuesto por una matriz o cuadrícula de píxeles, donde cada píxel tiene un valor específico que representa información geográfica, como elevación o temperatura.
• R studio: Entorno de desarrollo integrado IDE, para el lenguaje de programación R.
• Bosque Aleatorio / Random Forest: Algoritmo de aprendizaje automático basado en múltiples árboles de decisión independientes, usado en SIG para clasificación, regresión y predicción, proporcionando alta precisión y robustez.
• RED LIST: Lista roja, referida comúnmente a la lista de especies amenazadas de la IUCN que clasifica las especies según su riesgo de extinción.
• Regresión logística: Método estadístico para modelar probabilidad de ocurrencia de un evento binario, (ejemplo, presencia o ausencia de una especie) en función de una o más variables explicativas.
• Riohacha Colombia: Capital del departamento de La Guajira, en la costa Caribe. Destaca por sus paisajes desérticos y diversidad cultural, además de ecosistemas marino-costeros.
• ROC: Herramienta estadística para analizar y clasificar un intervalo de valores posibles de una variable predictora.
• Rodadero en Colombia: Zona turística ubicada en Santa Marta, famosa por sus playas y proximidad al Parque Tayrona. Presenta una gran afluencia de visitantes y atractivos marinos.
• SAI: Archipiélago de San Andrés y Providencia.
• Satélite Copernicus: Programa europeo de observación de la Tierra, coordinado por la Agencia Espacial Europea (ESA), que proporciona datos satelitales abiertos sobre clima, ambiente, seguridad y monitoreo global.
• Satélite NOAA: Satélites operados por la Administración Nacional Oceánica y Atmosférica (NOAA) de EE.UU., utilizados para la observación climática y ambiental global, incluyendo datos meteorológicos y oceánicos.
• SIG: Sistemas de Información Geográfica. Herramientas y metodologías para capturar, almacenar, analizar y representar datos georreferenciados, muy usados en estudios ambientales y de planificación territorial.
• Sobreestimación: Cuando el modelo abarca áreas más extensas que las ocupadas por la especie en la realidad.
• Sp: Abreviatura de species (especie).
• SSP: Shared Socieconomic Pathways.
• SSP26: Escenario de bajas emisiones de gases de efecto invernadero.
• SSP85: Escenario de altas emisiones de gases de efecto invernadero.
• St. Catherine: Área protegida que ocupa gran parte de la región central del Sur del Sinaí.
• Subestimación: Cuando el modelo predice un intervalo o área de distribución más pequeña que la real de la especie.
• Sustrato: Superficie o material físico (roca, arena, fango) sobre el que se asientan o crecen los organismos en un ambiente determinado.
• Threshold: El umbral threshold en modelado de nicho ecológico especialmente con MaxEnt es un valor numérico utilizado para convertir las predicciones continuas de idoneidad del hábitat valores probabilísticos entre 0 y 1 en un mapa binario de presencia/ausencia.
• UPS: Variación promedio mensual de la salinidad
• WGS 84 (World Geodetic Sytem 1984): Sistema de referencia geodésico global más usado para la cartografía y la navegación, incluyendo GPS.
Lista de figuras
de probabilidad de presencias de pastos marinos “Thalassia
Ilustración 9 Mapa de probabilidad de presencia de Thalassia testudinum Réplica 5 SSP 85
Ilustración 10 Modelo binario escenario SSP 85
Ilustración 11 Análisis de MESS SSP 26 .............................................................................
Ilustración 12 Análisis de MESS SSP 85
Ilustración 13 Curvas de respuesta marginal ....................... ¡Error! Marcador no definido.
Lista de tablas
Tabla 1 tipos de algoritmos de modelado de nicho ecológico
Tabla 2 Parámetros sección de calibración del modelado con KUENM 53
Tabla 3 Modelos candidatos ................................................................................................ 55
Tabla 4 Parámetros para modelos finales dentro del aplicativo KUENM 55
Tabla 5 Mejor modelo seleccionado ....................................................................................
Tabla 6 Porcentaje de contribución modelo general con extrapolación y clamping
Tabla 7 Porcentaje de contribución modelo optimizado (réplica 5)
Tabla 8 Comparación de las curvas de respuesta marginales modelo general y modelo optimizado 74
Tabla 9 Interpretación de contribución porcentual tablas 6 y 7 sobre la influencia de variables oceanográficas en la presencia de Thalassia testudinum en el litoral de Córdoba
1. Introducción
1.1
Antecedentes del problema
En el contexto de la presente investigación, los objetivos de desarrollo sostenible para la agenda 2030 de las Naciones Unidas son una meta clave que abarca la protección de vida submarina y se centran en la conservación de ecosistemas marinos y la lucha contra el cambio climático. Específicamente, el objetivo de desarrollo sostenible 13 (Acción por el clima) y el objetivo 14 (vida submarina) resaltan la urgencia de adoptar medidas para mitigar el cambio climático, sus impactos, en la conservación de estos ecosistemas marinos costeros y los recursos marinos (CMNUCC, 2015)
Cabe señalar que el estado actual de conocimiento de pastos marinos especialmente la especie Thalassia testudinum en el departamento de Córdoba (Colombia) no cuenta con actualización de muestreos desde hace más de una década, especialmente en lo referente a su distribución en el litoral costero
Ahora bien, los pastos marinos o fanerógamas son un ecosistema que ocupa el 0.2% del océano y desempeña múltiples funciones de vital importancia para el litoral, caracterizado por su capacidad de captura de CO2 que contribuye significativamente en el almacenamiento de “carbono azul”, lo cual representa el 20% de captura de CO2 oceánico (INVEMAR, 2006; Orth et al., 2006; Greiner et al., 2013).
A pesar de su importancia, considerando el estado actual del monitoreo e investigaciones de los pastos marinos en el litoral costero colombiano, se observa poca actividad en la ejecución de proyectos a gran escala y seguimientos detallados según los informes del Instituto de investigaciones marinas y costeras (INVEMAR) y Departamento administrativo de ciencia, tecnología e innovación (COLCIENCIAS) actual ministerio de ciencia, tecnología e innovación. Sin embargo, se ha mantenido cierta continuidad en los monitoreos significativos en el área de Santa Marta (INVEMAR, 2006)
Cabe destacar, que un primer monitoreo anual fue realizado por INVEMAR desde 1994 hasta 2005 en el Parque Nacional Natural Tayrona (PNNT), como parte de la red
Caribbean Coastal Marine Productivity (CARICOMP). Así mismo, en 1998, se realizó un segundo monitoreo en el balneario de la Bahía del Rodadero, desarrollado por la Universidad Jorge Tadeo Lozano (INVEMAR, 2006).
1.2 Objetivo General
Estimar el nicho ecológico de Thalassia testudinum y su vulnerabilidad a variables oceanográficas y ambientales en el Litoral, Córdoba, Colombia con proyección al año 2050.
¿Cómo se proyecta el nicho ecológico de la especie Thalassia testudinum en el litoral de Córdoba, Colombia, en relación a la influencia de variables oceanográficas?
1.3 Objetivos específicos
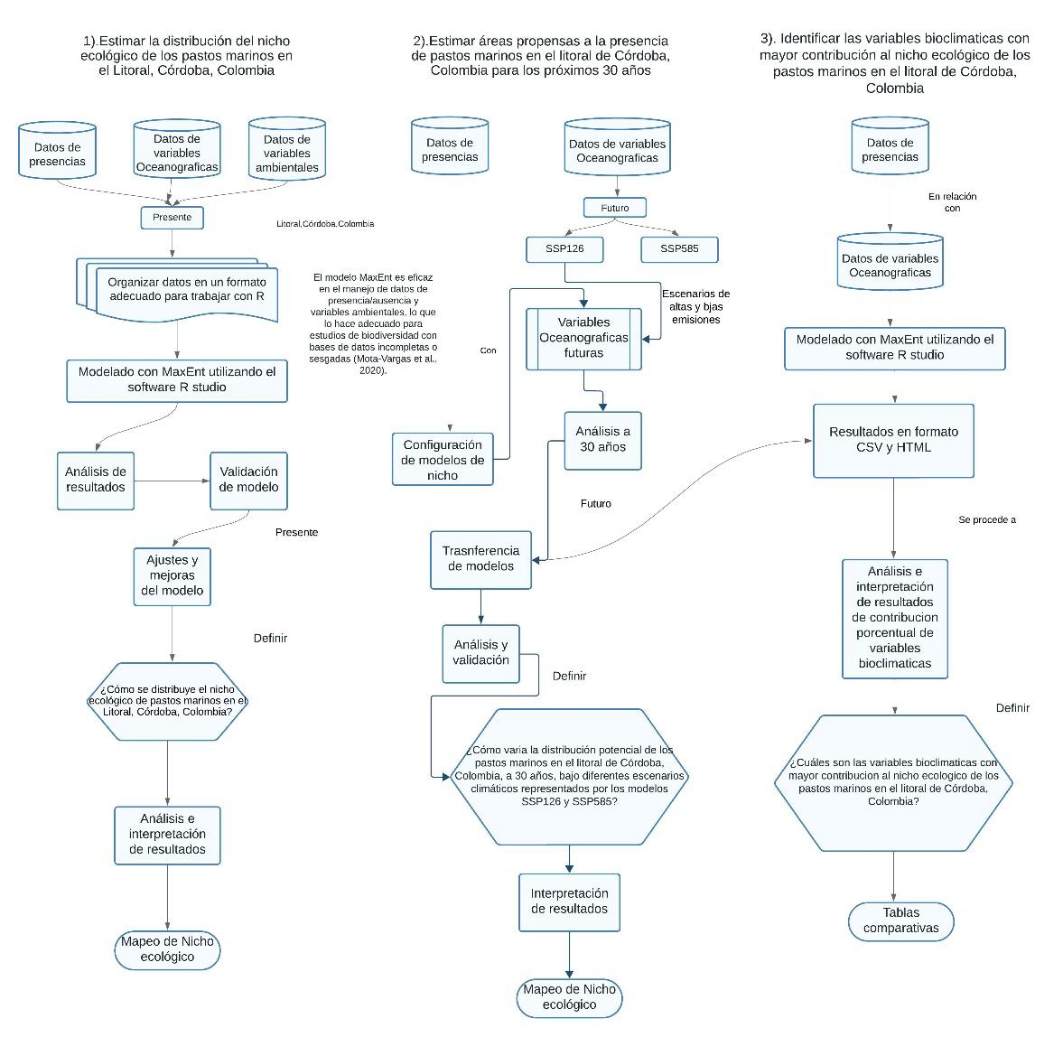
1. Estimar la distribución del nicho ecológico de los pastos marinos en el litoral, Córdoba, Colombia.
¿Cómo se caracteriza el nicho ecológico de pastos marinos en el Litoral, Córdoba Colombia?
2. Estimar áreas propensas a la presencia de pastos marinos en el litoral de Córdoba, Colombia para los próximos 30 años
¿Cómo varia la distribución potencial de los pastos marinos en el litoral de Córdoba, Colombia, a 30 años?
3. Identificar las variables bioclimáticas/oceanográficas con mayor contribución al nicho ecológico de los pastos marinos en el litoral de Córdoba, Colombia.
¿Cuáles son las variables bioclimáticas/oceanográficas con mayor contribución al nicho ecológico de los pastos marinos en el litoral de Córdoba Colombia?
1.4 Hipótesis
El nicho ecológico de los pastos marinos referente a la especie Thalassia testudinum se conservará en los próximos 30 años por la influencia de variables bio climáticas/oceanográficas (Clorofila, Oxígeno disuelto, etc.) y esta tendencia se confirma con los análisis cartográficos de similitud climática MESS, idoneidad climática y presencia/ausencia del nicho ecológico en el Litoral, Córdoba, Colombia.
1.5 Justificación
Estudiar el nicho ecológico de los pastos marinos tiene gran importancia en términos ambientales, constituyéndose en herramienta fundamental en el almacenamiento y captación de carbono como “carbono azul”. Su protección también es ligada a la conservación de la biodiversidad marina. Por lo tanto, esta investigación contribuye a los esfuerzos globales para alcanzar estas metas internacionales, destacando la necesidad urgente en la gestión y conservación efectiva del ecosistema de pastos marinos en el litoral de Córdoba, Colombia (CCA, 2016; UNESCO et al., 2019).
Adicionalmente, los ecosistemas de pastos marinos proporcionan protección del litoral contra la erosión y las marejadas siendo las diversas especies de pastos marinos una variable biológica clave en la conservación del hábitat marino. Y, debido a la disminución del hábitat de pastos marinos y falta de datos muestreados presentes, el conocimiento del estado futuro de vulnerabilidad ante escenarios de bajas y altas emisiones enfocaría futuras investigaciones hacia la conservación y gestión de los pastos marinos (UNEP, 2020).
En este contexto, la presente investigación se centra en el litoral de Córdoba, Colombia, debido a la falta de datos muestreados en los últimos años, estimando escenarios idóneos de nicho ecológico en el litoral de Córdoba, Colombia, con referencia en el actual nicho presente en la RED LIST (Orth et al., 2006).
Por consiguiente, se requiere utilizar datos disponibles (ocurrencias) georeferenciados de la especie Thalassia testudinum, y, con ayuda de un análisis de modelado de nicho ecológico, estimar su nicho ecológico actual y hacer una proyección en escenarios de cambio climático a 30 años. Esto facilitará entender las posibles transformaciones en el
nicho ecológico de los pastos marinos frente al cambio climático y permitirá representar en el área de estudio la presencia potencial de la especie de pastos marinos Thalassia testudinum
De igual manera, el análisis, estudio y protección de los pastos marinos es una prioridad para alcanzar las metas y objetivos globales de mitigación de emisiones presentados en la conferencia de las partes COP-21 de 2015 Acuerdo de París (CMNUCC , 2015).
A su vez, las subsiguientes conferencias de las partes en análisis de biodiversidad y cambio climático se relacionan directamente con los objetivos de desarrollo sostenible (ODS) en la agenda 2030 destacándose, la preservación de vida submarina, factor clave en la acción por el cambio climático.
Cabe resaltar la importancia de investigaciones en lo referente a flora marina, nicho ecológico. Por consiguiente, la presente tesis evalúa, estima y predice el nicho ecológico del ecosistema de pasto marinos (especie: Thalassia testudinum) en el litoral de Córdoba Colombia, bajo escenarios actuales y escenarios de cambio climático futuros (Naciones Unidas, 2018)
En este contexto, la importancia del modelado de nicho ecológico se enfoca en el análisis predictivo permitiendo estimar las condiciones bio climáticas más favorables para la supervivencia y crecimiento de los pastos marinos. Así mismo, integrando información sobre variables ambientales y socioeconómicas, se logra una mejora en la capacidad predictiva de los efectos del cambio climático y otras influencias antrópicas sobre estos ecosistemas críticos. En este sentido, el modelado de nicho ecológico se convierte en un aliado indispensable en la planificación de medidas de protección y restauración de los pastos marinos (Castillo Torres, 2011)
En efecto, predecir los impactos futuros del cambio climático sobre las especies se asocia a la importancia crítica del enfoque adaptativo de estrategias de mitigación y conservación. Así mismo, estrategias tipo in situ y ex situ, protección de los hábitats naturales, bancos de genes y jardines botánicos, lo cual asegura la supervivencia de especies fuera de sus hábitats naturales, logrando así un bienestar ecológico futuro (Abdelaal, 2020).
Por consiguiente, la protección, análisis y estudio de los pastos marinos son relevantes en pro de alcanzar los objetivos globales de la agenda de desarrollo sostenible 2030. Cabe resaltar, de los objetivos globales, los numerales N°13 y N°14, en lo relacionado a la importancia de establecer medidas urgentes para combatir el cambio climático y su impacto sobre los ecosistemas oceanográficos, desarrollando estrategias de conservación en el uso sostenible de los océanos, mares, litorales y recursos marinos subrayando la importancia de investigaciones como la presente, que buscan evaluar, estimar y proyectar el estado y nicho ecológico del ecosistema de pasto marinos en el litoral de Córdoba Colombia, bajo escenarios actuales y escenarios de cambio climático futuros (Naciones Unidas, 2018)
Por otro lado, analizar el nicho ecológico de los pastos marinos es fundamental para entender su dinámica poblacional, su interacción con el ambiente e influencia de las variables oceanográficas en su rol con la biodiversidad marina. Estas plantas submarinas ofrecen un hábitat vital para innumerables especies marinas, sino también proveen servicios ecosistémicos clave para la protección del litoral y un servicio destacado en la captura de carbono. Por ende, estudiar su nicho ecológico permite discernir los factores que impactan su distribución y salud, lo cual es esencial para implementar estrategias efectivas de conservación y manejo (Ríos Muñoz et al., 2021)
Por consiguiente, la presente investigación, proporcionará una comprensión del nicho ecológico de los pastos marinos en el litoral de Córdoba. Adicionalmente, ofrecerá una documentación y análisis frente a la necesidad de implementar estrategias de conservación efectivas. Por consiguiente, al identificar áreas críticas y proyectar futuras condiciones climáticas, se busca contribuir con la necesidad de conservación y el requerimiento de políticas de manejo que aseguren la supervivencia de este ecosistema tan importante para el desarrollo marino-costero (INVEMAR, 2006; UNESCO et al., 2019).
Así mismo, identificar condiciones oceanográficas ideales entre variables de estudio en el modelado del nicho ecológico de los pastos marinos en esta región proporcionará resultados sobre su afectación y estado evolutivo. Estos resultados se obtendrán comparando escenarios ambientales presentes y futuros, necesarios para entender el desarrollo de los pastos marinos en el litoral de Córdoba, Colombia
De igual manera, la distribución de los pastos marinos está intrínsecamente ligada a su nicho ecológico; cualquier variación en los factores ambientales puede afectar su capacidad para colonizar y mantenerse en una región determinada. Por lo tanto, al entender el nicho ecológico, se puede predecir la distribución de estas especies y estimar cambios con el paso del tiempo, estimando áreas más susceptibles a las variaciones de condiciones climáticas y cambios ambientales (Navarrete-Ramírez et al., 2014; Gómez Cubillos et al., 2015; Teutli Hernández et al., 2020).
En consecuencia, los análisis detallados en sinergia entre los métodos SIG y algoritmos para desarrollar nichos ecológicos, junto con el desarrollo continuo de técnicas, es esencial en la actualización predictiva de los modelos de nicho ecológico y distribución de especies abordando desafíos de conservación biológica global.
En términos generales, en el contexto del cambio climático, esta investigación apoya los esfuerzos internacionales para mitigar los efectos adversos del cambio climático y promueve la conservación de ecosistemas marino costeros críticos. De esta manera, la investigación influye en la formulación de políticas y estrategias de conservación que sean coherentes con los compromisos globales de desarrollo sostenible, asegurando que los resultados tengan relevancia tanto a nivel local como internacional.
1.6 Alcance
La presente investigación realiza un modelado del nicho ecológico para la especie Thalassia testudinum en el litoral Córdoba Colombia, en escenario actual y futuro
Es fundamental estimar el nicho ecológico potencial de la especie Thalassia testudinum en el ecosistema de pastos marinos del litoral costero del departamento de Córdoba, Colombia (entre el municipio de San Antero Córdoba (Longitud – 75.699819°, Latitud 9.4122363°) y el municipio de Arboletes Antioquia (Longitud -76.416366°, Longitud 8.883360°) a partir de ocurrencias georreferenciadas históricamente, en donde se
evidencia la presencia de la especie y su relación con las variables oceanográficas obtenidas a partir de imágenes satelitales a resolución de 5 minutos
Así mismo, la investigación proporciona información actualizada del nicho ecológico de la Thalassia testudinum, lo cual permitirá continuar con desarrollos futuros de muestreo y captura de datos de pastos marinos, fortaleciendo la predicción del nicho ecológico con la ayuda del modelado basado en Kuenm (librería para el lenguaje R para el desarrollo de análisis de nichos ecológicos).
En términos generales, la presente investigación amplía la compresión científica y la urgente visión de conservación y gestión local de los pastos marinos, también se extiende a contribuir con los objetivos de desarrollo sostenible de la agenda 2030 en sus numerales 13 y 14, al proporcionar datos actualizados y proyecciones sobre el nicho ecológico de los pastos marinos.
2. Revisión de Literatura
En el siguiente capítulo se tratarán conceptos y definiciones sobre los pastos marinos y su importancia para el ecosistema marino.
2.1 Pastos marinos
El siguiente subcapítulo desarrolla y trata conceptos sobre definiciones de pastos marinos, principales zonas del hábitat de pastos marinos, ecología e importancia de los pastos marinos y el estado actual del ecosistema de pastos marinos en Colombia.
2.1.1 Definición de pastos marinos o fanerógamas
Los fanerógamas o pastos marinos son plantas marinas ubicadas en la zona intermareal hasta 25 metros de profundidad en costas tropicales. Su crecimiento puede darse tanto en áreas a fuertes mareas, sobre sustratos en arenas gruesas y también en condiciones de salinidad entre 25 y 45 variación promedio mensual de la salinidad, valores promedios de temperatura se encuentran entre 27°C-30°C, valores promedios de oxígeno disuelto de 4.99 y valores promedio de clorofila entre 3.39 (UPS; Ospina-Hoyos et al., 2014;INVEMAR, 2006; Kjerfve, 1998; López-Calderón et al., 2013; Azmi et al., 2016) Los pastos marinos ofrecen múltiples servicios al ecosistema marinos, se desempeñan como moderador sobre el movimiento de la marea, proveen protección al litoral costero sobre la erosión y son el hábitat de variedad de organismos sésiles y vágiles de importancia comercial y ecológica y proveen una diversa red alimentaria (Díaz et al., 2003; Millán et al., 2016).
De igual modo, el ecosistema de los pastos marinos es fundamental para los entornos marino-costeros, albergando especies clave en los niveles tróficos (Orth et al., 2006). A pesar de su amplia distribución global, la baja diversidad genética y la amenaza de extinción para varias especies son preocupaciones significativas. En el Caribe colombiano, Thalassia testudinum, Halodule wrightii y Syringodium filiforme son las especies predominantes de praderas de pastos marinos (INVEMAR, 2006).
Así mismo, estos ecosistemas tienen la capacidad de capturar CO2, y contribuyen significativamente al almacenamiento de "carbono azul", representando el 20% del carbono azul oceánico, a pesar de ocupar sólo el 0.2% del océano (Greiner et al., 2013).
2.1.2 Principales zonas del hábitat de pastos marinos
En departamento de la Guajira, entre el cabo de La Vela y Dibulla, los ecosistemas de pastos marinos ocupan 53,587 Ha, representando el 83% del total de pastos marinos colombianos (Millán et al., 2016). En el litoral entre el Cabo de la Vela y Riohacha, se encuentran pastos marinos mixtos de Halodule wrightii y Syringodium filiforme, mientras que por debajo de los cuatro metros de profundidad se extiende pastos marinos denominados T. testudinum. También se destaca la presencia de la tortuga verde Chelonia mydas, su fuente de alimento siendo los pastos marinos e intensamente explotada en la Guajira como fuente de alimento para los ciudadanos (Navarrete-Ramírez et al., 2014; Millán et al., 2016.).
Así mismo, en la zona central del litoral caribe colombiano, entre Cartagena y las costas suroccidentales del golfo de Morrosquillo, incluyendo las islas de San bernardo y el Rosario, se identifican otras praderas de pastos marinos, pero con una extensión de 5,714 Ha (13.2 %), y en este entorno la presencia de fauna son las estrellas de mar, erizos, pepinos, esponjas y corales (Navarrete-Ramírez et al., 2014)
A su vez, en el Archipiélago de San Andrés, proyectos de investigación realizados en 1997 indican que los pastos marinos ocuparon en el litoral costero de la isla una extensión de 506 Ha, y aunque esta cifra incluye fondos vegetados por algas y rodales en dimensiones menores, en comparación, estudios más reciente indican que aproximadamente 400 Ha corresponden a zonas vegetadas por pastos marinos con coberturas mayores al 30 %,distribuyéndose principalmente al interior de la cuenca de la laguna arrecifal, al este y norte de la isla, hasta una profundidad de 12 m (Navarrete-Ramírez et al., 2014)
2.1.3 Ecología e importancia en Colombia
El ecosistema de pastos marinos está constituido aproximadamente por 57 especies, agrupadas en doce géneros y cuatro familias. Por consiguiente, el presente estudio se enfoca en la especie Thalassia testudinum, la cual se caracteriza por ser una especie única de las
angiospermas marinas, que han evolucionado desde inmediaciones en tierra firme hacia el mar (Orth et al., 2006; Short y Green, 2003).
Taxonómicamente “los pastos marinos o fanerógamas” no son pastos, y su denominación se debe a su similitud de apariencia de campos de césped (Díaz et al., 2003). Así mismo, los pastos marinos desempeñan diversas funciones ecológicas fundamentales para el mantenimiento y sostenimiento de la vida marina, incluyendo la producción de alimentos, suministro de sustrato para la fijación de epífitos, su contribución a la recirculación de nutrientes y estabilización de sedimentos (Orth et al., 2006; Short y Green, 2003; Short et al., 2016).
En términos generales, los pastos marinos albergan una amplia comunidad faunística, posibilitando hábitats de alimentación, cría y protección para numerosas especies de importancia comercial, económica y biológica (INVEMAR, 2006) Además, los pastos marinos son altamente productivos y contribuyen significativamente con grandes cantidades de detrito al ecosistema marino costero (INVEMAR, 2006)
En el Caribe, estos ecosistemas de pastos marinos son esenciales en las zonas del litoral costero (INVEMAR, 2006), siendo, para Colombia, los pastos marinos uno de los cinco ecosistemas marino-costeros fundamentales, junto con arrecifes de corales, manglares, litorales rocosos y fondos sedimentarios, destacados por su labor y contribución a la biodiversidad y funcionalidad dentro del entorno marino en el país (INVEMAR, 2006).
En cuanto, a la distribución de los pastos marinos en el caribe colombiano, dentro del proyecto realizado por INVEMAR entre 2000 y 2002 (Díaz et al., 2003; INVEMAR, 2006), se determinó que las praderas de pastos marinos conforman una extensión total de 23,223 hectáreas, distribuidas de manera discontinua a lo largo del litoral costero continental y el archipiélago de san Andrés y providencia, Colombia (SAI).
Por consiguiente, se destacó que sólo el 4.6% (2,006Ha.) se ubican en el archipiélago de SAI, mientras que el 95.4% (41,218Ha.) se distribuye en aguas someras en el perímetro de la costa continental y alrededor de las islas situadas a cierta distancia de la costa sobre la plataforma continental colombiana (INVEMAR, 2006).
2.1.4
Estado actual del ecosistema de pastos marinos en Colombia
En los años ochenta, el balneario del rodadero, ubicado en el litoral costero del departamento del Magdalena, Colombia, experimentó un retroceso del litoral costero en el caribe colombiano, y ante la preocupación por una posible invasión del mar, se propuso una solución de dragado en 1985.La empresa CHEC llevó a cabo un relleno hidráulico que amplió significativamente la playa y posteriormente en 1996, se inició una evaluación de las praderas de pastos marinos que cubrían la zona antes del dragado, mayormente compuestas por la especie de pastos marinos Thalassia testudinum (INVEMAR, 2006)
Así mismo, el seguimiento continuo desde 1996 hasta 2004 proporcionó información detallada sobre la dinámica de estas praderas. Se observó una tendencia a la disminución en el porcentaje de cobertura de las especies de pastos marinos, especialmente después de 2002. Este declive podría deberse a las características estructurales de las especies y su susceptibilidad a factores ambientales y cambios oceanográficos (INVEMAR, 2006)
El análisis de densidad mostró el predominio de Halodule wrightii, con condiciones favorables para ambas especies, y la presencia de nuevas especies, como Syringodium filiforme, y variaciones en la materia orgánica sugieren dinamismo en el ecosistema de pastos marinos, en donde el aumento anómalo en la materia orgánica en 2003 se asoció con mayores aportes de lluvia (INVEMAR, 2006).
Sin embargo, a pesar de los esfuerzos para comprender la recuperación de las praderas, no se evidencio el restablecimiento de Thalassia testudinum, posiblemente debido a limitaciones en la oferta natural de semillas. Finalmente, la nueva configuración de praderas en el balneario del rodadero, aunque diferente a la original, contribuye a la estabilización del sustrato y proporciona hábitat para diversas especies (INVEMAR, 2006).
Así mismo, la incertidumbre persiste sobre si la composición de especies cambiara con el tiempo y si se producirá una restauración natural de esta especie Thalassia testudinum de pastos marinos en el litoral caribe colombiano (INVEMAR, 2006). Por otro lado, el estado de conocimiento actual de los pastos marinos en el litoral costero en el departamento de Córdoba evidencia una interrupción en proyectos de monitoreo a gran escala y seguimientos detallados en años posteriores al 2003 según los informes de INVEMAR/COLCIENCIAS (Díaz et al., 2003; INVEMAR, 2006).
De igual modo, se ha mantenido la continuidad en dos monitoreos significativos en el área de Santa Marta. El primero corresponde al monitoreo anual llevado a cabo por INVEMAR desde 1993 en el PNNT, como parte de la red Caricomp. Esta iniciativa ha proporcionado una extensa base de datos que registra, analiza y monitorea las variables físicas y bióticas que podrían afectar los ecosistemas marinos en el Gran Caribe INVEMAR, 2006). El segundo monitoreo, realizado por la Universidad Jorge Tadeo Lozano en el balneario de la bahía del rodadero desde 1998 INVEMAR, 2006).
De igual modo, se destaca la existencia de otra estación Caricomp en la isla de San Andrés, a cargo de Coralina. Sin embargo, en el año 2004, no se pudieron realizar muestreos de pastos marinos en esta estación (INVEMAR, 2006)
A su vez, el monitoreo de Thalassia testudinum en la bahía de Chengue, PNNT, abarcando el periodo de 1994 a 2004, reveló la falta de un patrón distintivo en los atributos de la pradera de pastos marinos, excepto en el año 1999, donde se registraron los mayores promedios de biomasa total. La única variable ambiental que parece correlacionarse con este aumento es la precipitación, según lo señalado por informe de INVEMAR (2005).
Sin embargo, varios autores a nivel del litoral caribe colombiano han documentado variaciones temporales en las praderas de pastos marinos, lo que sugiere que estos incrementos pueden considerarse normales (INVEMAR, 2006).
Entre 2003 y 2004, no se observaron cambios significativos, y la mayoría de las variables medidas mantuvieron promedios dentro de los intervalos de variación histórica para los pastos marinos en la zona de Chengue. Se destacó un aumento notable, de aproximados siete veces en la biomasa de algas calcáreas, posiblemente indicando un proceso continuo de recuperación de este componente iniciado en 2003 (INVEMAR, 2006).
De igual modo, aunque los valores de biomasa no alcanzaron los niveles de 1994 a 1995 en 2004, este aumento proporcionó un antecedente interesante sobre la dinámica temporal de las algas calcáreas asociadas a praderas INVEMAR , 2006).
Este evento, probablemente un fenómeno natural, contrasta con la información histórica de la bahía de Chenge en comparación con otras localidades del gran caribe dentro de la red Caricomp. Los promedios tienden a ubicarse entre los mayores, sugiriendo que esta pradera ha mantenido una alta vitalidad, buen estado de conservación y desarrollo normal en los últimos años (INVEMAR, 2006).
2.2 Nicho Ecológico
El siguiente subcapítulo presenta definiciones y conceptos relacionados al nicho ecológico, modelado del nicho y distintos algoritmos aplicados al modelado de nicho ecológico
2.2.1 Definición Nicho Ecológico
El nicho ecológico es un conjunto de condiciones ambientales y bióticas óptimas para la supervivencia de una especie preservando la capacidad de reproducción en un ecosistema, incluyendo su hábitat, dieta e interacciones con otras especies, también su comportamiento es un papel clave en el flujo de energía y nutrientes del ecosistema (Polechová y Storch, 2008)
De igual forma, el nicho ecológico puede ser entendido como una combinación de requerimientos abióticos y bióticos, en donde su función ecológica y su posición en la comunidad es fundamental para el equilibrio ecosistémico (Polechová y Storch, 2008).
Así mismo, el nicho ecológico, entendido a través del tiempo, se presenta como una construcción que ha evolucionado significativamente desde sus concepciones iniciales. Inicialmente centrado en las condiciones abióticas esenciales para la supervivencia de las especies, este concepto ha ampliado su enfoque para incluir un espectro más amplio de interacciones bióticas, como la competencia y la depredación, que son claves para entender cómo las especies interactúan dentro de sus ecosistemas. Esta expansión refleja un reconocimiento más profundo en la red de relaciones ecológicas y cómo estas configuran las dinámicas de las comunidades y los ecosistemas, subrayando la importancia de cada especie en el mantenimiento del equilibrio ecológico y en el flujo de energía y nutrientes a través de diferentes niveles tróficos (Mota-Vargas et al., 2019; Soberón et al., 2017).
Finalmente, se clarifica esencialmente la distinción entre nichos ecológicos y áreas de distribución, resaltando que, aunque a menudo se usan indistintamente, representan conceptos fundamentalmente diferentes. Los nichos ecológicos se definen por las condiciones abióticas y bióticas bajo las cuales las especies pueden sobrevivir y reproducirse, formando la base de su existencia dentro de un ecosistema.
Por otro lado, las áreas de distribución se refieren a las ubicaciones geográficas reales donde las especies se encuentran actualmente, lo cual no sólo depende de su nicho ecológico sino también de factores históricos y biogeográficos que afectan su capacidad de dispersión y colonización. Este enfoque dual subraya la importancia de entender tanto las capacidades intrínsecas de las especies como las influencias externas en su distribución, lo que es crucial para las aplicaciones prácticas en conservación y manejo de especies y sus hábitats (Mota-Vargas et al., 2019; Soberón et al., 2017)
2.2.2 Modelado de nicho ecológico con algoritmos de predicción
El modelado de nicho ecológico es una metodología utilizada en ecología y biogeografía para predecir la distribución geográfica potencial estimada de una especie en función de las condiciones ambientales y ecológicas que definen su nicho. Este proceso implica el uso de modelos matemáticos y estadísticos que relacionan las observaciones de presencias y a veces ausencia de una especie con variables ambientales, como temperatura, precipitación, altitud, tipo de suelo, entre otras (Kass et al., 2018)
Adicionalmente, el modelado de nicho se utiliza para entender dónde y bajo qué condiciones una especie puede existir. Esto es clave para la conservación, la planificación de áreas protegidas, la evaluación de impacto de cambio climático, y la gestión de especies invasoras.
Por otro lado, una configuración clave en el modelado de nicho ecológico es establecer el área de accesibilidad (M) se deben tener en cuenta varios factores relevantes como: historia evolutiva, bio-geográfica y ecológica. Esta área de accesibilidad (M) siendo un polígono mínimo convexo, un buffer de los puntos geográficos de las presencias de especies o polígonos por ecorregiones en donde se analiza donde se interceptan la capa de puntos de presencias con la capa de ecorregiones oceanográficas, siendo el área M, clave por cuanto proporciona un marco para evaluar las condiciones ambientales en las que una especie puede existir (Barve et al., 2011; Anderson y Raza, 2010)
Así mismo, debido a que estos factores son diferentes para cada especie en particular, en el contexto de esta investigación, se utilizó el método de ecorregiones para abarcar todas las ocurrencias georreferenciadas dentro de la base de datos de El Sistema Global de
Información sobre Biodiversidad (GBIF), logrando incluir todos los puntos de ocurrencias en un mismo polígono continuo de área de accesibilidad (M) (Barve et al., 2011; Anderson y Raza, 2010)
También, en los resultados del modelado de nicho ecológico se consolida información tipo curva AUC (Área Bajo la Curva), la cual se obtiene a partir de la curva ROC (Receiver Operating Characteristic). La AUC se convierte en una medida utilizada en la evaluación de modelos de nicho ecológico y de distribución de especies para determinar su capacidad predictiva. Sin embargo, en investigaciones recientes recomiendan el empleo de indicadores tipo tasa de omisión (OR) o criterio de información de Akaike corregido AICc, por cuanto mejoran los resultados del modelado de nicho evitando sesgos en los resultados, proporcionando una mejor validación del modelo (Peterson et al., 2008; Lobo et al., 2008).
Por consiguiente, el modelado de nicho es una herramienta útil para predecir el establecimiento de especies, incluyendo invasoras, utilizando variables ambientales y bioclimáticas. Aunque no es un enfoque directamente de estimación de densidad de población, puede identificar áreas potencialmente adecuadas para la presencia de la especie en función de condiciones ambientales de muestreos existentes en otros puntos geográficos, estimando si hay presencia en un punto geográfico especifico bajo distintos escenarios ambientales y climáticos (Castelblanco-Martínez et al., 2021).
Así mismo, existen técnicas tipo modelos lineales generalizados (GLM) y los modelos aditivos generalizados (GAM), que, aunque podrían considerarse menos complejos ofrecen una flexibilidad al manejar datos de presencias, mediante incorporaciones de píxeles del fondo o pseudo-ausencias. Estos modelos permiten aproximaciones más flexibles en el análisis que métodos más especializados como el uso del algoritmo Maxent
Por otro lado, la elección del tipo de algoritmo a usar en el modelado de nicho depende de varios aspectos, entre los que se citan: naturaleza, disponibilidad de los datos, objetivos del estudio, las preferencias del investigador en términos de complejidad del modelo, la interpretabilidad, y capacidad computacional disponible.
Algunos métodos, como el algoritmo BIOCLIM, facilitan de manera rápida y sencilla la identificación de condiciones adecuadas para estimar el nicho de una especie dentro de un intervalo de variables ambientales definidas, otros como GLM, GAM y
MaxEnt, ofrecen un marco de análisis más flexible y potencialmente más preciso para explorar relaciones entre las especies y su entorno.
Los análisis detallados y la comparación de estos métodos, junto con el desarrollo continuo de técnicas, es esencial para avanzar en la capacidad de predicción de los modelos de nicho ecológico (MNE) abordando desafíos de conservación biológica global (Ríos Muñoz et al., 2021).
De igual manera, en el modelado de nicho ecológico existen diversos algoritmos de predicción que permiten estimar la idoneidad climática potencial de las especies basándose en datos biológicos y variables ambientales. En la tabla 1, se presenta un resumen de los principales algoritmos utilizados en este contexto. Por ejemplo, MaxEnt tiene un enfoque basado en la máxima entropía, utiliza datos de presencia y características del entorno para predecir distribuciones (Elith et al., 2011) .
Tabla 1 tipos de algoritmos de modelado de nicho ecológico
Nombre
Tipo de algoritmo Fuente bibliográfica Datos biológicos
MaxEnt Máxima entropía
GARP Algoritmos Genéticos
Elith et al. (2011) Presencia y entorno
Stockwell y Peters (1999) Presencias y entorno
Gam Modelos aditivos Hastie y Tibshirani (1986)
GLM Modelos lineales generalizados McCullagh y Nelder (1989)Guisan et al. (2020)
BRT Árboles de regresión impulsado
Presencias y pseudo ausencias
Presencias y Pseudo ausencias
Elith et al. (2008) Presencias y Pseudo ausencias
Random Forest Bosque aleatorios Breiman (2001) Presencias y Pseudo ausencias
MVE Elipsoides de volumen mínimo Van Aelst y Rousseeuw (2009)Qiao et al. (2019)
Referenciado de: Qiao et al. (2015)
Presencias
Además, métodos como los bosques aleatorios y los árboles de regresión impulsados, citados por Breiman (2001) y Elith et al. (2008) respectivamente, integran datos de presencia y ausencia, ampliando las posibilidades de análisis.
Finalmente, los enfoques como los elipsoides de volumen mínimo (MVE) se basan exclusivamente en datos de presencia, según Van Aelst y Rousseeuw (2009).
2.2.2.1 Bioclim
Bioclim es uno de los primeros algoritmos desarrollados para modelar el nicho ecológico de una especie y predecir su distribución geográfica potencial. Creado en la década de 1980, bioclim utiliza variables bioclimáticas para definir el nicho ecológico de una especie, basándose en el concepto de intervalos específicos de condiciones ambientales en las cuales pueden sobrevivir y reproducirse (Booth et al., 2014).
Así mismo, este algoritmo se enfoca en analizar la distribución de las especies en función de intervalos de variables (temperatura, precipitación, etc), determinando así las áreas geográficas donde estas condiciones son adecuadas para la presencia de la especie (Booth et al., 2014).
Por otro lado, el funcionamiento de bioclim es relativamente simple y se basa en la identificación de los valores de las variables ambientales en los puntos donde se ha registrado la presencia de una especie. A su vez, para cada variable bioclimática, el algoritmo bioclim calcula los percentiles que delimitan el intervalo dentro del cual se encuentran la mayoría de las observaciones de la especie, típicamente entre el 5% y el 95%.
Este intervalo define el nicho climático de la especie y una vez establecido el nicho de referencia, bioclim compara las condiciones ambientales de otras áreas geográficas con este nicho referente para predecir donde es probable que la especie pueda existir (Booth et al., 2014)
Por consiguiente, el resultado es un mapa que detalle áreas con condiciones ambientales que coinciden con los intervalos definidos, indicando así las regiones potencialmente habitables para la especie, siendo este proceso computacionalmente eficiente, permitiendo su aplicación en grandes escalas geográficas (Booth et al., 2014)
De igual modo, bioclim se caracteriza por su simplicidad y facilidad de uso, siendo accesible incluso para investigadores con conocimiento limitados en modelado ecológico. Al no requerir la estimación de parámetros complejos ni asumir relaciones específicas entre las variables y la presencia de la especie, bioclim es un método directo y fácil de implementar. Es ideal para estudios preliminares donde se necesita un modelo rápido y eficiente (Varela et al., 2014).
Sin embargo, su simplicidad también presenta limitaciones en el desempeño de interacciones complejas entre variables, y su enfoque basado únicamente en intervalos de
percentiles resulta en predicciones generales, llevando a subestimación o sobreestimación de las áreas potenciales de distribución de la especie, especialmente en casos donde el nicho ecológico es más complejo o no lineal (Varela et al., 2014) Además, debido a que bioclim se basa exclusivamente en datos de presencia, no tiene en cuenta la ausencia de la especie en áreas con condiciones aparentemente adecuadas limitando la precisión de sus predicciones (Varela et al., 2014).
Agregando a lo anterior, bioclim ha demostrado ser una herramienta eficaz en proyectos de conservación, particularmente en el estudio de la distribución ecológica de especies vegetales utilizadas en medicinas tradicionales australianas. Este método es clave para identificar regiones donde las condiciones ambientales son óptimas para diversas especies vegetales, resaltando áreas valiosas tanto ecológica como culturalmente. El uso de bioclim en estos contextos señala zonas prioritarias para la conservación, enfatizando la importancia de proteger la biodiversidad local y el conocimiento medicinal indígena (Gaikwad et al., 2011)
Así mismo, la aplicación de bioclim en estos estudios demuestra su capacidad para ofrecer evaluaciones útiles de las áreas de distribución de las especies, a pesar de las limitaciones inherentes al modelo en contextos de alta complejidad ecológica. Los mapas resultantes de la modelización con bioclim facilitan la planificación de acciones de conservación y gestión, fomentando la integración de la ciencia con los conocimientos tradicionales. Este enfoque integral mejora la precisión de los modelos de distribución de nichos ecológicos y asegura que los valores culturales y el conocimiento tradicional se integren en las políticas de conservación (Gaikwad et al., 2011).
2.2.2 2 Análisis factorial - ENFA
Métodos tipo análisis factorial de nicho ambiental (Ecological Niche Factor Analysis, ENFA; Hirzel et al., 2002)junto con los algoritmos genéticos, constituyen técnicas de optimización y búsqueda basada en los procesos de evolución natural, selección, mutación y recombinación. Comúnmente utilizados en otros tipos de modelado ecológico para la predicción de conjuntos de reglas que otorgan alternativas para modelar idoneidad ambiental omitiendo los datos de ausencias (Stockwell y Noble, 1992).
De igual modo, ENFA es un método que no requiere datos de ausencia, lo cual es ventajoso en estudios donde estos datos son difíciles de obtener. ENFA se basa en un análisis factorial que compara el espacio ambiental utilizado por la especie con el espacio ambiental disponible en el área de estudio. El análisis ENFA produce factores que describen la marginalidad (cuánto difiere el nicho de la especie del ambiente promedio) y la especialización (cuán estrecho es el nicho de la especie) (Préau et al., 2018; Hirzel et al., 2002)
En efecto, ENFA es una herramienta diseñada para analizar el nicho ecológico de una especie utilizando únicamente datos de presencia, convirtiéndolo en una herramienta útil en estudios de nicho de especies raras o invasoras, donde los datos de ausencia son difíciles de obtener o poco fiables. En lugar de comparar la presencia con la ausencia, ENFA evalúa como se distribuye una especie en el espacio geográfico en relación a variables ecológicas en comparación con la distribución general de estas variables en el entorno. Esta metodología permite calcular un índice de idoneidad del hábitat que puede representarse en mapas, mostrando las áreas con mayor probabilidad de presencia de la especie según su nicho ecológico (Hirzel et al., 2002)
De igual modo, el análisis mediante ENFA se destaca como un enfoque complementario robusto, especialmente en el caso del íbice alpino en Suiza. A diferencia de bioclim, ENFA no se limita a los intervalos de variables climáticas, sino que incorpora una gama amplia de variables oceanográficas, permitiendo un análisis más detallado de la marginalidad y especialización del hábitat de la especie. Esta metodología permite identificar con precisión aquellos factores ambientales específicos que influyen en la distribución de la especie, ofreciendo una visión más refinada y matizada del nicho ecológico que bioclim podría pasar por alto (Hirzel et al., 2002).
Así mismo, al emplear el ENFA en el estudio del íbice alpino, se pudo determinar la idoneidad del hábitat en función de la presencia de la especie, sino también explorar la especialización y la marginalidad del nicho en relación con el entorno general de Suiza. Esto resultó en un modelo de idoneidad del hábitat que destacó áreas sub utilizadas, pero potencialmente adecuadas, proporcionando un mapa de distribución más preciso y útil para las estrategias de conservación. Tal enfoque es particularmente valioso en entornos alpinos donde las interacciones entre variables ambientales son complejas y a menudo no lineales,
demostrando cómo ENFA complementa y mejora las limitaciones de los modelos como bioclim en contextos ecológicos desafiantes (Hirzel et al., 2002).
A su vez, el método ENFA se basa en el uso de dos factores principales: la marginalidad y la especialización. La marginalidad mide cuánto se desvía el nicho ecológico de la especie de las condiciones promedio del entorno, mientras que el factor especialización evalúa cuán restringido es el nicho de la especie en comparación con la variabilidad ecológica general. Estos factores ayudan a comprender si una especie tiene un nicho amplio o especializado y se pueden utilizar para generar mapas de idoneidad del hábitat, que son valiosos para la conservación y manejo de especies (Hirzel et al., 2002).
En términos generales, ENFA es un análisis multivariante que simplifica la interpretación de los resultados al transformar variables ecológicas correlacionadas en factores no correlacionados Esta técnica es ideal para estudios que sólo disponen de datos de presencia, permitiendo una interpretación clara y significativa de los nichos ecológicos. Sin embargo, tiene limitaciones, como su enfoque en dependencias lineales y la falta de intervalos de confianza en los mapas generados, lo que puede restringir su aplicabilidad en algunos contextos (Hirzel et al., 2002)
2.2.2.3 Algoritmo genérico - GARP
Generic Algorithm for Rule-set Prediction (GARP) es un algoritmo utilizado en el modelado de nichos ecológicos para predecir la distribución geográfica potencial de una especie. Se basa en la creación de un conjunto de reglas que definen el nicho ecológico de una especie utilizando un enfoque evolutivo, similar a los procesos de selección natural. Este método utiliza datos de presencia y pseudo-ausencia (es decir, lugares donde no se ha registrado la especie) para generar modelos que predicen áreas adecuadas para la especie en función de las condiciones ambientales (Townsend Peterson et al., 2007)
Así mismo, GARP opera a través de un proceso iterativo en el que se seleccionan, prueban y refinan reglas que describen la distribución de la especie. En cada iteración, el algoritmo selecciona un método (como regresión logística o las reglas bioclimáticas) para generar una nueva regla, la cual se evalúa utilizando datos de prueba internos. Las reglas pueden evolucionar mediante modificaciones como cambios puntuales para mejorar su
capacidad predictiva. El proceso continúa hasta que el modelo alcanza una convergencia o se completa un numero predeterminado de iteraciones (Townsend Peterson et al., 2007)
Por consiguiente, se seleccionan los mejores modelos basados en un equilibrio entre los errores de omisión (áreas donde se deberían predecir la especie, pero no se predice) y comisión (áreas predichas como adecuadas, pero que no lo son en realidad) (Townsend Peterson et al., 2007).
Por otro lado, GARP genera modelos basados en un conjunto de reglas que describen las condiciones bajo las cuales una especie puede existir. Estas reglas se extienden a lo largo del proceso iterativo para maximizar la precisión predictiva del modelo. En cuanto, a las pseudo ausencias utiliza aleatoriamente áreas donde la especie no ha sido registrada, para mejorar la diferenciación entre hábitats adecuados y no adecuados (Townsend Peterson et al., 2007)
De igual modo, GARP se distingue por su capacidad para ajustar adaptativamente sus reglas de predicción a medida que recibe más datos, lo cual permite refinar continuamente el modelo a medida que se incorpora nueva información sobre la distribución de la especie (Préau et al., 2018).
Por consiguiente, este enfoque basado en reglas es particularmente útil cuando se trata de interacciones ecológicas complejas y variables ambientales con influencias no lineales sobre la distribución de las especies. Mediante GARP, se maneja efectivamente la complejidad de los nichos ecológicos dinámicos. A diferencia de otros modelos como MaxEnt, que asumen una distribución más uniforme de las condiciones ambientales, GARP puede revelar patrones más sutiles y específicos de las condiciones favorables para la especie, ofreciendo un entendimiento más profundo y detallado del nicho ecológico (Préau et al.,2018)
Además, GARP es reconocido por su eficacia en situaciones donde los datos de presencia son limitados, cuya característica en sus algoritmos genéticos buscan optimizar las reglas de presencia en base a las entradas disponibles, lo cual es crucial para estudios en áreas mal muestreadas o para especies raramente observadas. Esto lo convierte en una herramienta valiosa para la conservación, donde a menudo se enfrentan desafíos debido a la escasez de datos. Aunque MaxEnt también es útil para trabajar con datos de presencia, la capacidad de GARP para ajustar detalladamente las reglas basadas en la ecología específica
de una especie ofrece ventajas en la modelización de nichos más específicos y detallados (Préau et al., 2018)
En efecto, las reglas se ajustan y evolucionan durante el proceso, lo que permite a GARP explorar una amplia variedad de posibles configuraciones para encontrar la mejor combinación que predice la distribución de la especie. De igual modo, GARP tiende a generar modelos con un mayor grado de error comisión (prediciendo áreas más extensas de lo necesario), también es capaz de capturar una mayor parte del potencial de distribución de una especie, lo que lo hace particularmente útil en escenarios donde se necesita proyectar distribuciones en áreas no muestreadas o poco conocidas (Townsend Peterson et al., 2007) .
2.2.2 4 Algoritmo de máxima entropía MAXENT
MaxEnt es un algoritmo de máxima entropía utilizado en el ámbito del modelado de nicho ecológico y la predicción de la distribución de especies. Su funcionamiento se basa en la selección de la distribución de probabilidad que maximiza la entropía dentro de las restricciones impuestas por los datos disponibles. Este enfoque es útil cuando se trabaja con conjuntos de datos incompletos o limitados, permitiendo inferir áreas con mayor probabilidad de presencia de la especie en función de las variables ambientales asociadas a los registros de presencia (Varela et al., 2014; Ríos Muñoz et al., 2021; Booth et al., 2014).
A su vez, una de las funcionalidades principales de MaxEnt es su manejo de datos continuos y categóricos, lo cual facilita su aplicación en diversos contextos ecológicos. El modelo opera mediante un algoritmo determinista que asegura la convergencia hacia una solución óptima al iterar sobre los datos de entrada y ajustar las predicciones hasta alcanzar la máxima entropía permitida por las restricciones impuestas. Este enfoque garantiza un proceso de modelado reproducible y permite un análisis detallado de los resultados (Abdelaal, 2020; Phillips et al., 2006).
Así mismo, MaxEnt incorpora un mecanismo de regularización que ayuda a evitar el sobreajuste del modelo, un aspecto importante cuando se trabaja con conjuntos de datos limitados. La regularización ajusta la complejidad del modelo para que no se ajuste demasiado a los datos de entrenamiento, lo que podría llevar a predicciones menos precisas en áreas o condiciones no incluidas en los datos originales. Este mecanismo es relevante en
estudios de conservación y biodiversidad, donde es frecuente encontrar datos de presencia limitados o sesgados (Varela et al., 2014)
Por lo cual, el modelado de nicho ecológico con MaxEnt genera predicciones continuas en lugar de clasificar áreas en adecuadas o inadecuadas, proporcionando un intervalo de probabilidades que indica la idoneidad relativa de diferentes áreas geográficas. Esta característica es útil en la planificación de la conservación, permitiendo identificar tanto las áreas de mayor probabilidad de presencia como aquellas que, aunque marginales, podrían volverse críticas bajo escenarios de cambio climático o alteraciones ambientales (Abdelaal, 2020; Fletcher y Fortin, 2018)
De igual modo, el algoritmo MaxEnt permite examinar la respuesta de las especies a variaciones específicas en el entorno, siendo estos detalles críticos para predecir cómo los cambios climáticos en el uso del suelo podrían impactar la distribución de la especie. Así mismo, según Abdelaal (2020), en sus estudios realizaron predicciones espaciales en la cartografía generando mapas a detalle de la distribución potencial de la especie R.arabica en áreas como St.Catherine, identificando áreas de alta, moderada y baja idoneidad, siendo esta clasificación un valor agregado para la planificación de la conservación de la especie
También, el modelo identificó las áreas actuales más adecuadas para la especie R.arabica, lo cual permitió el desarrollo de los objetivos en términos de conservación y restauración al señalar áreas con condiciones ecológicas medioambientales favorables (Abdelaal, 2020)
Ahora bien, con MaxEnt, en comparación con otros métodos tipo GARP, se resalta la facilidad de uso y la capacidad del modelo para representar y manejar diferentes tipos de datos, proporcionando resultados coherentes como replicables.
De igual modo, en comparación con BIOCLIM, es un algoritmo más simple que se basa en el cálculo de percentiles para cada variable ambiental en los puntos de presencia de la especie. Aunque BIOCLIM es fácil de implementar y útil para estudios preliminares, su enfoque no maneja bien las interacciones entre variables ni las complejidades inherentes a los nichos ecológicos con más detalle. MaxEnt, en cambio, utiliza un enfoque probabilístico que considera todas las combinaciones posibles de las variables ambientales, permitiendo un
modelado más robusto y ajustado, especialmente en contextos donde los datos son limitados o tienen sesgos.
Por otro lado, en comparación con ENFA, siendo su enfoque en análisis factorial, puede resultar menos preciso en comparación con MaxEnt cuando se trata de capturar la complejidad del nicho ecológico. MaxEnt, al utilizar una metodología basada en la máxima entropía, logra integrar de manera más eficiente múltiples variables y manejar datos de diferentes tipos, lo que le permite generar predicciones más detalladas y adaptativas (Varela et al., 2014)
En términos generales, estas diferencias subrayan la importancia de seleccionar el algoritmo adecuado en función de las necesidades específicas del estudio, considerando factores como la disponibilidad de datos, la complejidad del nicho ecológico y los objetivos de la investigación.
2.2.3
Modelado de Nicho Ecológico en aplicativos
En un contexto sobre las herramientas utilizadas para el modelado de nicho ecológico, es importante mencionar tres (3) aplicativos destacados: Wallace, Ntbox y Kuenm
Cabe destacar que los tres (3) aplicativos permiten el modelado de nicho empleando el algoritmo MaxEnt dentro de las configuraciones de las interfaces gráficas para el desarrollo del modelado.
2.2.3.1 Wallace
Wallace es un aplicativo GUI basado en lenguaje para R que se centra en la construcción, evaluación y visualización de modelos de nicho ecológico y distribución de especies. Es conocido por ser de código abierto, expandible, flexible, interactivo y reproducible. A su vez, “Wallace” permite a los usuarios descargar datos de presencia de especies en bases de datos en línea o importarlos manualmente, y proporciona la capacidad
de guardar código en R para replicarlo, lo que facilita la transparencia de los estudios (Kass et al., 2018)
2.2.3.2 NTBOX
NTBOX es una herramienta de modelado de nicho ecológico que también se basa en código de R y ofrece una interfaz gráfica de usuario para facilitar el análisis. Esta librería de R permite realizar evaluaciones de idoneidad del hábitat y proyecciones futuras, además de ofrecer funciones para el pre y post procesamiento de la base de datos de presencias y variables bioclimáticas. Aunque NTBOX es útil y fácil de usar, no ofrece profundidad en la calibración y evaluación en el modelado de nicho ecológico que proporciona Kuenm (Osorio-Olvera et al., 2019)
2.2.3.3 Kuenm
Kuenm es un aplicativo de modelado de nicho tipo script chunk para R studio (Cobos et al., 2019), el cual utiliza el algoritmo de MaxEnt, que permite una calibración detallada del modelado de nicho ecológico, múltiples combinaciones de parámetros para seleccionar el o los más adecuados en función de significancia estadística, capacidad predictiva y complejidad de los modelos. Así mismo, ofrece evaluaciones robustas facilita la configuración de pasos críticos en la modelización del nicho ecológico mediante automatizaciones como la calibración, creación y evaluación de modelos, además de la transferencia a múltiples escenarios (Cobos et al., 2019).
Así mismo, mediante la métrica MOP, también conocida como análisis de paridad orientado a la movilidad, es una técnica utilizada en el modelado de nicho ecológico para evaluar la similitud ambiental entre las áreas donde se calibra el modelo generalmente condiciones actuales y las áreas hacia donde se transfiere o proyecta el modelo a escenarios futuros o zonas no muestreadas (Cobos et al., 2019)
De igual modo, el análisis MOP no se siempre se recomienda en todos los casos porque su uso se justifica principalmente cuando existe una alta probabilidad de extrapolación hacia áreas o escenarios ambientales muy diferentes a los utilizados para
calibrar el modelo, el MOP puede no aportar información adicional significativa y, además introducir una complejidad operativa y computacional innecesaria (Cobos et al., 2019)
2.3 Modelos climáticos futuros
El modelado climático se define como una representación matemática de los fenómenos climáticos del globo terráqueo en los cuales se incluyen interacciones entre la atmósfera, océanos, superficie terrestre, polos y ecosistemas (McGuffie y HendersonSellers, 2014). Básicamente el modelado se logra mediante ecuaciones termodinámicas e hidrológicas, lo cual permite comprender y predecir el fenómeno climático bajo escenarios presentes y futuros (McGuffie y Henderson-Sellers, 2014)
En los escenarios climáticos futuros, dentro de los modelos SSPs (Shared Socieconomic Pathways), los SSP 26 y SSP 85 representan dos trayectorias de emisiones contrastantes que ayudan a proyectar diferentes futuros climáticos y socioeconómicos:
SSP 26 (Bajas emisiones): Este escenario describe un futuro con bajas emisiones de gases de efecto invernadero, se caracteriza por un cambio hacia la sostenibilidad, con la implementación de políticas estrictas para reducir las emisiones, avances en tecnologías limpias, y una transición hacia energías renovables. Este camino sugiere un esfuerzo global exitoso para limitar el calentamiento global por debajo de los 2°C respecto a los niveles preindustriales, resultando en impactos climáticos con menor severidad, y menores riesgos para los ecosistemas y las sociedades humanas (Hausfather, 2019).
SSP 85 (Altas emisiones): Este escenario representa un futuro con altas emisiones, donde las políticas de mitigación son insuficientes o se implementan tarde. Se asume un desarrollo económico acelerado basado en un uso intensivo de combustibles fósiles, lo que lleva a un aumento considerable de las emisiones de gases de efecto invernadero. Este escenario está asociado con un calentamiento global que supera los 4° C para finales de siglo, resultando en impactos climáticos graves, y eventos extremos más frecuentes y
severos, pérdidas significativas de biodiversidad, y grandes retos para las sociedades humanas en términos de adaptación (Hausfather, 2019)
3. Metodología
Definidos los objetivos de investigación, en la presente sección se especifican las técnicas y procedimientos adecuados en pro del diseño del plan metodológico y análisis de resultados, por objetivo propuesto.
3.1 Área de Estudio


Ilustración 1 Zona de estudio Litoral del departamento de Córdoba Colombia
La ilustración 1 presenta el área de estudio seleccionada para la presente tesis (litoral costero del departamento de Córdoba).
El área de estudio consta de las siguientes características:
Dimensiones del departamento de Córdoba:
- El litoral costero del departamento de Córdoba ubicado entre el municipio de San Antero Córdoba (Longitud – 75.699819°, Latitud 9.4122363°) y el municipio de
Arboletes Antioquia (Longitud -76.416366°, Longitud 8.883360°) toma de datos con ArcGIS online
- El departamento consta de una extensión aproximada de 24,989 Km2 toma de datos con ArcGIS online.
- Cuenta con un litoral que se extiende a lo largo de la costa del mar Caribe, con una longitud aproximada de 177 Km (INVEMAR, 2006).
Clima predominante:
Córdoba presenta un clima tropical húmedo, con variaciones que van desde un clima cálido seco en algunas zonas hasta un clima tropical húmedo en otras. Las temperaturas suelen oscilar entre los 24°C y 30°C, y las precipitaciones anuales varían significativamente entre las zonas costeras y las áreas más internas, alcanzando entre 1.000 y 3.000 mm anuales (INVEMAR,2006).
Tiene una estación seca que suele ocurrir entre diciembre y marzo y una estación lluviosa que se presenta entre abril y noviembre INVEMAR, 2006.
Factores que impactan los pastos marinos: Actividades socioeconómicas y cambio climático
- Pesca: especialmente la artesanal, es una actividad económica importante en las comunidades costeras de Córdoba Sin embargo, la pesca no regulada y las prácticas destructivas, y el uso de redes de arrastre, pueden dañar significativamente los pastos marinos, alterar los hábitats y remover la vegetación marina (Martínez et al., 2007).
- Agricultura y Ganadería: Las prácticas agrícolas y ganaderas en áreas cercanas a la costa pueden contribuir a la sedimentación y eutrofización de los cuerpos de agua, afectando negativamente los pastos marinos. El uso excesivo de fertilizantes y pesticidas también puede llevar a la contaminación del agua, provocando sofocación o eliminación de los pastos marinos (FAO, 2022; Martínez et al., 2007).
- Turismo y desarrollo costero: Es una actividad económica creciente en el litoral costero de Córdoba, a su vez, el desarrollo costero incluyendo la construcción de infraestructura turística, puede llevar a la destrucción de hábitat marinos, incluido los
pastos marinos, debido a estas edificaciones, desechos contaminantes de las edificaciones en áreas sensibles puede llevar al deterioro del hábitat de los pastos marinos (Martínez et al., 2007)
- Cambio climático: el cambio climático está causando el aumento del nivel del mar y la variabilidad en las temperaturas y patrones de precipitación, lo cual también puede tener un impacto negativo en los ecosistemas de pastos marinos, debido a la sensibilidad a cambios en las condiciones ambientales (Martínez et al., 2007; CVS Córdoba, 2016).
3.2 Descripción y Justificación de la metodología
El modelado de nicho ecológico con el algoritmo de máxima entropía (MaxEnt) se caracteriza por su asequibilidad y facilidad de uso lo cual permite su accesibilidad en softwares tales como: R studio, aplicativos Wallace, NTBOX y Kuenm, representando una opción eficiente para análisis en diferentes niveles de experiencia en estadística espacial y modelado de distribución de especies y nicho ecológico (Varela, 2013; Qiao et al., 2015; Castillo Torres, 2011).
Cabe destacar que el modelado de nicho ecológico es una herramienta útil para predecir la distribución y establecimiento de especies, incluyendo especies invasoras, utilizando variables ambientales. De igual modo, mediante el modelado de nicho ecológico con el algoritmo de máxima entropía se logra estimar la presencia en distintos escenarios ambientales y escenarios de cambio climático, identificando áreas potencialmente adecuadas para la presencia de la especie Thalassia testudinum en función de variables oceanográficas y ambientales (Castelblanco-Martínez et al., 2021; Townsend Peterson et al., 2007).
Así mismo, en el contexto del modelado de nicho ecológico, el algoritmo MaxEnt permite estimar la distribución de probabilidad de la presencia de especies en un área dada, utilizando sólo datos de presencias, variables ambientales de interacción (Fletcher y Fortin, 2018) Este método es particularmente útil en ecología para modelar distribuciones de especies y nichos ecológicos trabajando con bases de datos limitadas, proporcionando un
medio eficaz para abordar problemas de conservación, gestión de hábitats y estudios de biodiversidad (Booth et al., 2014)
Por consiguiente, el algoritmo MaxEnt permite mitigar el sobre ajuste en la interacción de la base de datos con los parámetros de regularización. Potencializándolo, es una herramienta para mitigar el sesgo de muestreo. De igual modo, cuenta con una flexibilidad para generar predicciones continúas convirtiéndolo en una herramienta valiosa en la planificación, conservación de ecosistemas y otras aplicaciones ambientales, ofreciendo un enfoque generativo en escenarios donde los datos son limitados. Además, el algoritmo identifica variables ambientales en lo referente a contribución para el modelo final de nicho ecológico (Phillips et al., 2006; Warren y Seifert, 2011).
Así mismo, basados en los resultados de la tesis ‘The endemic vascular plant species of Egypt: distribution patterns and implications for conservation’ (Abdelaal, 2020), el algoritmo utilizado presenta un alto rendimiento predictivo en el set de datos de entrenamiento y prueba reflejando una alta eficiencia en la predicción de la distribución de R.arabica Sugiere que el modelado estima y presenta áreas adecuadas para la especie R.arabica basándose en las variables ambientales, bioclimáticas y topográficas (Abdelaal, 2020).
En efecto, el modelo desarrollado con el algoritmo MaxEnt selecciona variables específicas del medio marino que reflejan directamente los factores limitantes y propicios para la vida oceánica. En eso, la temperatura del agua y la salinidad son fundamentales para determinar las zonas habitables marinas, mientras que los nutrientes tipo fosfatos, nitratos y silicatos son indicativos de las zonas de alta productividad biológica, claves para especies que dependen de la cadena alimenticia del fitoplancton.
Así mismo, el oxígeno disuelto es un indicador de salud ecológica, clave para la supervivencia de muchas especies marinas. La clorofila, por su parte, proporciona una medida directa de la biomasa de fitoplancton disponible, esencial para la mayoría de las cadenas alimenticias marinas. Al integrar estas variables en el modelado con MaxEnt en el aplicativo Kuenm, se puede predecir con gran precisión las áreas potencialmente habitables
y responder de manera proactiva a los desafíos que presenta el cambio climático para la conservación marina
A continuación, se hace un descripción y justificación objetivo por objetivo:
Objetivo 1:
La elección del algoritmo de máxima entropía MaxEnt y el modelado con el aplicativo Kuenm para R Studio se fundamenta en delimitar el análisis de nicho ecológico con datos de presencias, excluyendo ausencias y pseudo ausencias. Por consiguiente, en estudios de biodiversidad marina en donde los datos de ausencia no son confiables, el algoritmo MaxEnt es adecuado para este tipo de análisis, el cual se caracteriza principalmente por los siguientes ítems:
1. Permite integrar múltiples variables ambientales y bioclimáticas para generar mapas precisos de idoneidad del hábitat.
2. Facilita la identificación de áreas de alta probabilidad de ocurrencia de los pastos marinos, lo cual es esencial para determinar las zonas críticas para la conservación y el manejo sostenible en Córdoba.
3. El aplicativo Kuenm garantiza un proceso de calibración robusto, seleccionando modelos óptimos basados en criterios estadísticos (ROC parcial, tasas de omisión y complejidad (AICc)), asegurando resultados confiables y reproducibles.
4. Esta metodología permite obtener predicciones precisas, suficientemente flexibles para incorporar datos ambientales locales, y variables tipo salinidad y temperatura marina, aumentando la relevancia de los resultados para el ecosistema específico del litoral de Córdoba.
Objetivo 2:
El uso de escenarios climáticos proyectados (SSP 26 y SSP 85) en combinación con el algoritmo de máxima entropía y aplicativo Kuenm permite abordar este tipo de modelado caracterizado por los siguientes ítems:
• MaxEnt, a través de Kuenm, permite transferir los modelos calibrados a escenarios futuros, utilizando capas ambientales proyectadas, lo que posibilita evaluar el impacto del cambio climático en la distribución de los pastos marinos.
• La selección de escenarios SSP proporciona un intervalo de posibles condiciones futuras, desde trayectorias más conservadoras (SSP 26) hasta escenarios de emisiones altas (SSP 85). Por tanto, se identifican zonas vulnerables y áreas potencialmente resilientes ante cambios climáticos.
• El aplicativo Kuenm garantiza un análisis robusto del riesgo de extrapolación mediante la métrica MOP que evalúa las diferencias ambientales entre las condiciones actuales y futuras, asegurando que las predicciones sean válidas y evitando interpretaciones erróneas.
En términos generales, esta metodología es esencial para planificar estrategias de conservación y mitigación adaptativas que consideren el escenario actual de los pastos marinos, en conjunto con escenarios futuros lo cual permite analizar impactos del cambio climático en las próximas décadas.
Objetivo 3:
La adecuada selección de variables claves en el desarrollo del modelado del nicho ecológico permite evaluar y ponderar la capacidad e importancia de la contribución de cada variable en la idoneidad ambiental del nicho ecológico, caracterizado por:
• Porcentaje de contribución de variables: Permite cuantificar la influencia relativa de cada variable en el modelo.
• Pruebas de Jackknife: Evaluación de la ganancia del modelo al incluir o excluir cada variable, identificando aquellas que aportan mayor información.
• Curvas de respuesta: Muestran la relación entre cada variable y la idoneidad del hábitat, lo que ayuda a interpretar la afección en la distribución del nicho ecológico (temperatura, nutrientes, precipitación, etc).
3.3 Flujograma metodológico
A continuación, en la ilustración 2, se ilustra el flujograma de la metodología desarrollada en la presente tesis.

Ilustración 2 Metodología desarrollada
En la ilustración 2 se observa el flujograma el cual describe los pasos metodológicos en el desarrollo de los objetivos de la presente tesis, estructurando objetivo por objetivo, a continuación, se resume el paso a paso:
Objetivo 1) Estimar la distribución del nicho ecológico de los pastos marinos en el presente:
1. Inicia con la recolección de datos de presencias y variables bioclimáticas actuales.
2. Luego se organiza y modela la información en Kuenm utilizando el algoritmo MaxEnt en R Studio.
3. Se procede a la validación del modelo y ajuste, con el objetivo de entender cómo se distribuye actualmente el nicho ecológico de los pastos marinos en el litoral de Córdoba Colombia.
4. Finalmente, se realiza un análisis de interpretación y mapeo del nicho ecológico.
Objetivo 2, estimación de áreas propensas a la presencia de pastos marinos en los próximos 30 años, la metodología es la siguiente:
El estudio se enfoca en proyectar la futura distribución del nicho ecológico considerando escenarios climáticos específicos SSP26 Y SSP85.
1. Los datos de presencia y variables oceanográficas/bio climáticas futuras son utilizados para configurar modelos de nicho, que luego son validados y transferidos a modelos proyectados.
2. El análisis y la interpretación de resultados se enfocan en cómo podría variar la distribución bajo estos escenarios climáticos.
Objetivo 3, identificación de variables bioclimáticas con mayor contribución al nicho ecológico, se estructura de la siguiente forma:
1. Se combinan los datos de presencia con variables oceanográficas para identificar las variables oceanográficas/bioclimáticas más influyentes.
2. Este análisis se realiza mediante modelado y luego se interpretan los resultados, generando tantos formatos .CSV y HTML, y tablas comparativas en formato JPG.
3.4 Pasos metodológicos por objetivo
La presente tesis se desarrolla en tres (3) objetivos específicos, que actúan de manera complementaria en la orientación del modelado de nicho ecológico de la especie thalassia testudinum.
3.4.1 Metodología del Objetivo 1
Estimar la distribución del nicho ecológico de los pastos marinos en el litoral, Córdoba, Colombia.
3.4.1.1 Selección y Recolección de Datos
Se utilizó la base de datos de GBIF, la cual es una red internacional que proporciona acceso abierto a bases de datos sobre biodiversidad de todo el mundo. Financiada por gobiernos, su objetivo es centralizar y estandarizar información de diversas fuentes, en museos y observaciones de campo, para apoyar la investigación y la conservación de especies (GBIF Secretariat, 2022).
GBIF, coordinado desde Copenhague, facilita el intercambio de datos utilizando formatos estándar, lo que permite su aplicación en estudios científicos y en la formulación de políticas ambientales. Por consiguiente, en el presente estudio científico, se aplicaron filtros específicos dentro del portal GBIF para el nombre de la especie, tipo de registros (observación humana y espécimen preservado), y el estado de ocurrencia presente (GBIF Secretariat, 2022).
Esto permitió descargar un archivo “.csv” con 9.021 registros, distribuidos en los litorales costeros de mar Caribe, golfo de México y Florida, Estados Unidos. Estos datos, confiables y estandarizados, son fundamentales para apoyar investigaciones científicas y decisiones de conservación, asegurando estudios rigurosos y bien fundamentados sobre la especie Thalassia testudinum (GBIF, 2024)
Por otro lado, se utilizó la base de datos marina avanzada BIO-ORACLE, que proporciona capas de datos ambientales esenciales para la modelización ecológica. La versión más reciente, BIO-ORACLE v3.0, ofrece datos físicos, químicos y biológicos del océano global, fundamentales para el desarrollo de modelos de nicho ecológico marino precisos y robustos. Estas capas de datos representan las condiciones ambientales actuales, lo que permite identificar los factores que determinan la distribución geográfica de la especie Thalassia testudinum en el área de estudio (Assis et al., 2024; Tyberghein et al., 2012).
Además, BIO-ORACLE facilita la integración de datos en flujos de trabajo científicos mediante librerías en R y Python, simplificando el proceso de construcción y evaluación de modelos ecológicos. Esta característica es particularmente valiosa para generar modelos
actuales que reflejen la idoneidad bioclimática y oceanográfica de los pastos marinos en el litoral de Córdoba, Colombia (Assis et al., 2024; Tyberghein et al., 2012).
De igual manera, es ampliamente reconocido y citado en estudios de alto impacto, reforzando su fiabilidad en la comunidad científica. Además, el equipo de expertos que lo desarrolla mantiene y mejora continuamente la base de datos, asegurando su relevancia y calidad para apoyar la investigación, la conservación y la gestión basadas en datos científicos robustos (Tyberghein et al., 2012).
Ahora bien, se utilizó el portal web BIO-ORACLE, para descargar las variables bioclimáticas oceanográficas más representativas para el nicho ecológico de la especie Thalassia testudinum siendo estas: Fosfatos, nitratos, salinidad, temperatura, clorofila, oxígeno disuelto y silicatos, en formatos raster .NC, con atributos de publicación para la década de 2010, experimento línea de base y Reino depthsurf (Assis et al., 2024; Tyberghein et al., 2012).
3.4.1.2
Procesamiento y Preparación de Datos
El procesamiento de la base de datos se realizó mediante una curaduría eliminando registros de coordenadas repetidas, incertidumbres altas, celdas vacías en latitud y longitud, preparando así una base de datos depurada con 1.041 registros finales, y posterior uso en el aplicativo de nicho ecológico Kuenm
Adicionalmente, la base datos de ocurrencias requirió una curaduría espacial con filtros en la celda de incertidumbre que sean mayores a 15000, filtros a las celdas de latitud y longitud para celdas vacías o nulas y coordenadas con menor exactitud en cantidad de decimales (GBIF, 2024).
Así mismo, se procede a insertar la base de datos en ArcGIS Pro para determinar el área de accesibilidad M. Existen varios métodos para delimitar y determinar el área de envolvente M con base en el nicho ecológico. Cabe destacar el criterio personalizado en la elección del método (buffer, envolvente en forma de polígono, envolvente en forma de rectángulo y ecorregiones).
Para definir la envolvente M se deben tener en cuenta varios factores relevantes: historia evolutiva, bio-geográfica y ecológica, siendo diferente para cada especie, y para
efectos del desarrollo del objetivo 1. Existen varios métodos para determinar el área de accesibilidad, el buffer, polígono mínimo convexo, ecorregiones entre otros Se utilizó el método de ecorregiones porque permitía abarcar todas las ocurrencias georreferenciadas y estas ocurrencias no perdían conexión entre ellas debido a que algunas se presentaban fuera de los litorales costeros, lográndose incluir todos los puntos de ocurrencias en un mismo polígono continuo de área de accesibilidad “M”.
Sin embargo, se presentaron ocurrencias georreferenciadas fuera de las ecorregiones oceanográficas (se presentaron dentro de tierra firme) y se necesitó hacer un ajuste para estos píxeles y mediante la función dentro de Kuenm “toclose” interpolando a los píxeles más cercanos de los datos presentes (ver anexo 3) (Soberón et al., 2017; Barve et al., 2011; Cobos et al., 2019)
Ahora bien, para definir el área de accesibilidad (M) sobre el “archivo.csv” de la base de datos de ocurrencias, se debe convertir la tabla en un archivo georreferenciado con la herramienta “table to xy data” en ArcGIS pro.
Así mismo, los archivos de las variables oceanográficas (variables_.NC) descargados desde la plataforma web bio Oracle se transformaron en archivos compatibles (*.ASC) mediante un script para R studio (ver anexo 6).
Cabe destacar, que debido al error “The geometry is not z-aware” se realizó la transformación de los archivos de las variables con extensión .NC a archivos .ASC asignado sistema de coordenadas WGS 84 a través del software R studio.
Luego, mediante la herramienta CLIP RASTER de ArcGIS pro se cortaron las capas de las variables oceanográficas sobre la envolvente de área de accesibilidad (M) para luego ser exportadas en formato “.asc” requeridas para el directorio de trabajo de la librería de R studio KUENM (Cobos et al., 2019).
Así mismo, para las ecorregiones marinas, se realiza una intersección con la selección por localización en ArcGIS Pro utilizando la tabla de presencias, permitiendo obtener un área de accesibilidad continua para todos los datos georreferenciados.
3.4.1.3 Modelos finales a partir de modelos candidatos
Los modelos finales procesados con MAXENT dentro del aplicativo de nicho ecológico KUENM y la proyección a tiempos futuros o regiones se realizan bajo los parámetros seleccionados en la sección de calibración (ver ilustración 3; ver parámetros en la Tabla 2).


La configuración de estos parámetros sugiere un enfoque idóneo para la calibración del modelo del nicho ecológico de Thalassia testudinum. La selección del umbral threshold en 5 que determina la presencia o ausencia de la especie en el modelo, específicamente, en el
modelado de nicho o predicciones probabilísticas, se usa para convertir las probabilidades continuas en valores binarios (presencia/ausencia), lo que facilita la interpretación y análisis de los resultados. De igual modo, se configuran 500 iteraciones, lo que garantiza que el modelo sea preciso y robusto (Merow et al., 2013).
Así mismo, un umbral de corte bien ajustado minimiza errores de comisión y omisión, asegurando predicciones fiables para el modelado de nicho. Además, un número elevado de iteraciones permite que el modelo capture mejor la variabilidad de los datos de entrada, lo cual es clave para los resultados del modelo. Siendo esta rigurosa calibración esencial para asegurar que el modelo pueda predecir con precisión las áreas de presencia potencial de la especie Thalassia testudinum (Cobos et al., 2019; Merow et al., 2013).
Por otro lado, el uso del 50% de las iteraciones de forma aleatoria para la calibración y validación cruzada asegura que el modelo no esté sesgado. Este método, conocido como validación cruzada, permite evaluar el rendimiento del modelo en múltiples subconjuntos de datos, proporcionando una estimación más robusta de la capacidad predictiva. Y, al conservar el 50% de las iteraciones, se garantiza que el modelo no dependa de un solo conjunto de datos, reduciendo el riesgo de sobre ajuste y aumentando la confiabilidad de las predicciones del modelo en datos no observados (Cobos et al., 2019; Merow et al., 2013)
A su vez, la utilización de criterios de selección tipo OR y AICc asegura que los modelos seleccionados tengan una alta capacidad predictiva y sean menos complejos. La tasa de omisión mide la proporción de puntos de presencia que no son correctamente predichos en la detección de presencias para el modelo, mientras que el AICc ajusta el modelo reduciendo la complejidad del mismo, favoreciendo modelos más simples que explican bien el análisis de los datos. Estos criterios de selección permiten identificar los modelos que ofrecen el mejor equilibrio entre precisión y simplicidad, garantizando predicciones en el modelado, fiables y aplicables a la conservación del hábitat de las especies y la gestión del ecosistema (Cobos et al., 2019; Merow et al., 2013)
Ahora bien, en el proceso de modelado del nicho ecológico para la especie Thalassia testudinum, inicialmente se generaron un total de 168 modelos, como se observa en el resumen de la tabla 3. Estos modelos fueron evaluados con base a diferentes criterios estadísticos y de ajuste, específicamente la tasa de omisión y el criterio de información Akaike (AICc).
3 Modelos candidatos

Por otro lado, la generación de múltiples modelos se fundamenta en la necesidad de capturar la variabilidad y el comportamiento de los datos bajo diversas condiciones y configuraciones de parámetros ver Tabla 4 e ilustración 4. Este proceso iterativo, que incluye la realización de 500 iteraciones y la selección aleatoria del 50% de estas validaciones cruzadas, permite evaluar de manera exhaustiva la estabilidad y precisión del modelo.
Tabla 4 Parámetros para modelos finales dentro del aplicativo KUENM


Ahora bien, se generaron 168 modelos, de los cuales 33 cumplieron con los criterios de tasa de omisión, y solamente un (1) modelo cumplió con los criterios de tasa de omisión y AICc. Lo cual potencializó el modelo más robusto y ajustado para el escenario bajo análisis.
En resumen, sólo aquellos modelos que cumplen criterios estrictos, tipo tasa de omisión y el criterio AICc son seleccionados a candidatos finales, garantizando predicciones más precisas y confiables.
3.4.2 Metodología del Objetivo 2
Estimar áreas propensas a la presencia de pastos marinos en el litoral de córdoba, Colombia para los próximos 30 años
3.4.2.1 Proyección y estimación del Nicho Ecológico de pastos marinos
Para estimar las áreas propensas a la presencia de pastos marinos en el litoral de Córdoba, Colombia, durante los próximos 30 años, se empleó la base de datos marina avanzada BIO-ORACLE. Esta plataforma proporciona capas de datos ambientales fundamentales para la proyección de cambios en la distribución de la biodiversidad marina bajo escenarios futuros. La versión más reciente, BIO-ORACLE v3.0, incluye capas que representan tanto las condiciones ambientales actuales como las proyecciones climáticas hasta finales del siglo XXI. Estas proyecciones se basan en un conjunto de modelos
climáticos (CMIP6) que consideran diferentes trayectorias socioeconómicas (SSP), lo que permite evaluar cómo el cambio climático podría afectar la distribución de Thalassia testudinum en el futuro (Assis et al., 2024; Tyberghein et al., 2012).
Para la proyección a 30 años, se descargaron las variables oceanográficas más representativas del nicho ecológico de Thalassia testudinum, incluyendo fosfatos, nitratos, salinidad, temperatura, clorofila, oxígeno disuelto y silicatos. Estas variables se obtuvieron en formato raster .NC y corresponden a escenarios climáticos SSP 26 y SSP 85, los cuales representan trayectorias socioeconómicas contrastantes en cuanto a emisiones y políticas ambientales. Los datos utilizados pertenecen al experimento línea de base y el reino depthsurf, lo que garantiza una cobertura amplia y precisa para el modelado de escenarios futuros (Assis et al., 2024; Tyberghein et al., 2012).
El uso de BIO-ORACLE y su integración con herramientas estadísticas a través de librerías en R y Python permitió simplificar el procesamiento de datos y la construcción de modelos de nicho proyectados, facilitando la evaluación de posibles cambios en la distribución geográfica de los pastos marinos bajo diferentes condiciones climáticas.
El modelado desarrollado en el objetivo 2 selecciona las mejores condiciones e influencias de variables oceanográficas las cuales sirven de punto de partida para el desarrollo del tercer objetivo que consiste en proyectar y transferir las contribuciones de las variables bioclimáticas del presente en el futuro en la década del 50.
Así mismo, mediante dos conjuntos de instrucciones tipo script codificadas en R studio, uno para el escenario SSP26 y otro para el escenario SSP85 (ver anexo 1 y anexo 2 respectivamente), se logró adjuntar las variables (xxx.asc) al directorio de trabajo del aplicativo para R studio “Kuenm” dentro del script chunk , y utilizando la función “CROP” de la librería terra se cortaron las capas de las variables oceanográficas sobre la envolvente de área de accesibilidad (M) para luego ser exportadas en formato .asc requeridas para el directorio de trabajo de la librería de R studio KUENM (Cobos et al., 2019).
3.4.2.2 Selección de Escenarios Climáticos
La incorporación de escenarios de bajas emisiones SSP26 y de altas emisiones SSP85 en el modelado de nichos ecológicos a través de la herramienta KUENM permite realizar proyecciones detalladas sobre cómo podrían cambiar las condiciones ambientales
críticas para los pastos marinos en escenarios de bajas y altas emisiones de gases de efecto invernadero, respectivamente.
De igual modo, la preparación de los conjuntos de datos climáticos para los escenarios SSP26 (bajas emisiones) y SSP85 (altas emisiones) involucra la selección y procesamiento de las variables bioclimáticas oceanográficas más relevantes a la distribución de los pastos marinos. Herramientas como la librería Kuenm pueden facilitar este proceso, permitiendo una integración eficiente de datos climáticos futuros en el modelado de nicho ecológico.
Por otro lado, en la proyección a escenarios futuros, el modelo se ajustará a los datos previstos en el objetivo 1, permitiendo estimar cómo podría cambiar la distribución de la especie bajo condiciones climáticas diferentes. Este tipo de análisis es esencial en estudios sobre cambio climático, donde se busca prever los impactos futuros en la biodiversidad.
Así mismo, es necesario especificar un conjunto de datos con las variables oceanográficas en condiciones futuras. Estas variables se almacenan en el directorio “G_VARIABLES”. Este paso es fundamental, debido a que las proyecciones se basarán en estas variables, las cuales deben estar cuidadosamente seleccionadas y preprocesadas para reflejar con precisión los escenarios climáticos a la década del 2050.
Finalmente, la validación del modelo se realiza en dos etapas:
1. La primera etapa consiste en el empleo de una parte del conjunto de datos de ocurrencias de pastos marinos para entrenamiento y calibración del modelo propuesto.
2. La segunda etapa consiste en la verificación y validación mediante pruebas con el restante conjunto de datos logrando elegir la mejor configuración.
En efecto, mediante el análisis de MESS se obtiene una validación de similitud climática avalando la interpretación del mapa binario, con resultados óptimos de la presencia de pastos marinos en los dos escenarios de emisiones.
Referente a la calibración del modelo las iteraciones de los modelos resultantes pueden crearse con tres tipos de extrapolación:
1. libre
2. con sujeción / clamping
3. Sin extrapolación.
La extrapolación libre se refiere a un método en el que se permite que el modelo haga predicciones en áreas con condiciones ambientales diferentes a las de la zona donde se entrenó (o calibró) el modelo. Sin embargo, este enfoque no fue adecuado para el modelado del nicho ecológico, debido a los indicadores claves, valores ambientales, la tasa de omisión (la frecuencia con la que el modelo no predice correctamente la presencia de la especie) y el AICc (criterio estadístico para seleccionar modelos), mostraron tendencias que indican que las predicciones del modelo eran poco fiables fuera de la zona de calibración. Esto sugiere que el modelo no podía generalizar correctamente a nuevas áreas con condiciones diferentes.
Así mismo, con el método de extrapolación y clamping se limita la aplicación en las predicciones de áreas con condiciones ambientales diferentes a las de la zona de calibración. Es decir, si las condiciones en una nueva área son muy distintas, el modelo ajusta o restringe sus predicciones para evitar errores.
En esta configuración, las respuestas del modelo reflejan entornos que difieren de los de la zona de calibración, pero se ajustan a los valores observados en las áreas periféricas de dicha zona. Esto significa que el modelo produce predicciones más conservadoras y controladas en estas áreas periféricas, reduciendo el riesgo de errores en ambientes desconocidos.
Por último, en los métodos de extrapolación y para el método de tipo “Sin extrapolación”, el modelo adopta una postura más estricta y no hace ninguna predicción en áreas donde las condiciones ambientales son más extremas que las de la zona de calibración.
Si bien, el modelo detecta que las condiciones en una nueva área son significativamente diferentes de las que conoce, simplemente asigna un valor de cero, indicando que no hay probabilidad de encontrar la especie o fenómeno modelado en ese lugar. Esta estrategia asegura que el modelo no haga predicciones erróneas en entornos radicalmente diferentes y mantiene la fiabilidad dentro de los límites conocidos.
3.4.3
Metodología del Objetivo 3
En el desarrollo del objetivo 3, se utilizaron los datos obtenidos a partir de los objetivos 1 y 2, producto del modelado de nicho ecológico. Las tablas de contribución
porcentual y curvas de respuesta marginales para las variables oceanográficas, se constituyen en una interpretación y presentación de la contribución de estas variables a la distribución del nicho ecológico estudiado.
Por consiguiente, la interpretación de resultados a partir de las curvas de respuesta marginales y univariable se deben tener en cuenta los siguientes ítems:
- La representación gráfica se hace en plano cartesiano en donde el eje y representa la probabilidad de presencia-ausencia en escala Log-Log.Y, para el eje x, en escala original se representa la variable ambiental que MaxEnt está empleando.
- En el contexto de MaxEnt, se utiliza la función enlace complementary log-log en donde la probabilidad (p) de presencia- ausencia, se define:
Cloglog (p)= log(-log1-p))
Cabe destacar, que la salida o representación Cloglog aproxima mejor una probabilidad de presencia, y se caracteriza por su interpretación muy similar a salidas tipo logísticas (entre 0 y 1), sin embargo, la relación exacta con el predictor lineal (idoneidad o energía) que MaxEnt calcula es diferente.
1. El eje y, representa la respuesta clog-log en el intervalo 0 y 1, y se interpreta como la probabilidad estimada de presencia para cada variable.
2. El eje y, en valores cercanos a 1 indican condiciones muy favorables para la especie.
3. El eje y, en valores cercanos a 0 indican condiciones poco favorables para la especie.
4. En el eje x se representan las cantidades originales de la participación de las variables en cuanto a la probabilidad de presencia de la especie.
4. Resultados
A continuación, se presentan los resultados para cada objetivo de la investigación, organizados en subcapítulos. Los mapas incluidos en la sección de resultados presentan una ampliación de la ventana cartográfica, abarcando zonas colindantes que exceden del área de estudio definida. Esta elección metodológica responde al objetivo de contrastar los resultados en el área de estudio con patrones similares identificados en regiones adyacentes, proporcionando así un marco comparativo más amplio que refuerza la interpretación y validación del modelado de nicho ecológico de la especie thalassia testudinum
4.1 Objetivo 1 Relevancia e idoneidad bioclimática/oceanográfica para la distribución del nicho ecológico de la Sp Thalassia testudinum
Los resultados, en términos de la idoneidad bioclimática de pastos marinos, se lograron mediante la estimación del modelado de nicho ecológico de pastos marinos
Thalassia testudinum en el litoral de Córdoba, con base en los 168 modelos candidatos obtenidos en las tablas del anexo 7, los cuales fueron analizados para luego seleccionar un modelo favorable ajustándose a los criterios de AICc y tasa de omisión
4.1.1 Selección modelo de nicho ecológico
De los 168 modelos candidatos, fue seleccionado el de mayor potencial mediante el desarrollo del modelado de nicho ecológico dentro del aplicativo KUENM, a partir de los mejores resultados de los criterios AICc y tasas de omisión (ver ilustración 5). Y el modelo más relevante fue la réplica número 5 del modelado empleando extrapolación con clamping

Ilustración 5 Modelo seleccionado
De la ilustración 5, se observa el modelo seleccionado indicado en viñeta triangular color azul ( ▲ ) y los restantes modelos candidatos en forma viñeta circular sin relleno (○) Cabe destacar, el empleo de la correlación entre el AICc y tasas de omisión para la selección del mejor modelo
Tabla 5 Mejor modelo seleccionado
La tabla 5 presenta el mejor modelo de nicho ecológico para pastos marinos con un resultado de 3.9% para una tasa de omisión menor al 5% y un AICc favorable del 1.6%, indicadores de buen desempeño en lo referente a idoneidad climática
4.1.2 Distribución potencial actual del nicho ecológico para la especie
Thalassia testudinum
El modelado final permitió elaborar un mapa binario (ilustración 6) para representar el potencial nicho ecológico en tiempo presente de la especie Thalassia testudinum, en el área de estudio Este mapa, construido bajo el sistema de coordenadas de referencia EPSG 4326 (WGS84), muestra zonas de idoneidad ambiental altas y bajas, proporcionando una representación de las áreas donde las condiciones son óptimas para la presencia de Thalassia testudinum, bajo condiciones climáticas oceanográficas específicas: temperatura, salinidad, nitratos, silicatos, clorofila, oxígeno disuelto y fosfatos.


Ilustración 6 Nicho ecológico a tiempo presente
La ilustración 6 presenta puntos blancos o píxeles blancos los cuales representan las ubicaciones geo referenciadas donde se ha confirmado la presencia de Thalassia testudinum y con las que se ha entrenado el modelo.
Por otro lado, en la ilustración se observa una alta idoneidad climática en tonos azules, indicador de presencia potencial de la especie Thalassia testudinum a lo largo de toda la zona de estudio (litoral de Córdoba Colombia), la cual abarca su actual nicho ecológico, siendo este los litorales costeros del caribe colombiano previstos para la supervivencia de especies de pastos marinos.
De igual manera, en la ilustración 6 se presenta alta idoneidad climática sobre los litorales costeros de La Guajira, Venezuela y Panamá en tonos azules. A su vez, presenta condiciones de baja idoneidad climática en tonalidades grisáceas sobre los litorales de Barranquilla y Cartagena, Indicadores de baja presencia o nula de la especie Thalassia testudinum.
4.2 Objetivo 2 Proyección y estimación del nicho ecológico de pastos marinos a futuro
Los resultados en la proyección de los modelos a escenarios de bajas emisiones SSP26 y altas emisiones SSP85, se exponen en mapas de probabilidad de presencia en escala térmica, siendo los colores más cálidos mejores condiciones climáticas para la especie de pastos marinos.
A su vez, se exponen resultados en mapas binarios para cada escenario (SSP26 y SSP85) para una mejor comprensión e interpretación de la presencia de los pastos marinos en su nicho ecológico.
4.2.1 Probabilidad de presencias de pastos marinos Thalassia testudinum SSP 26
A continuación, se presenta el mapa de probabilidad de presencia de pastos marinos en el área de estudio a escala térmica para el escenario de bajas emisiones SSP 26, y en toda su extensión de su nicho ecológico en el anexo 4


La ilustración 7 presenta un mapa de probabilidad de presencia para la especie Thalassia testudinum generado por un modelo con el algoritmo MaxEnt en Kuenm, basado en algunas variables oceanográficas Señala las áreas con colores más cálidos (rojo, naranja, amarillo) como indicador de condiciones idóneas para la especie. Es decir, para estas zonas, el modelo de bajas emisiones SSP26 predice con mayor probabilidad la presencia de Thalassia testudinum a 2050 sobre los litorales de Córdoba, La Guajira, Panamá y Venezuela. Así mismo, las zonas azules y verdes muestran condiciones menos favorables según la proyección del modelo sobre las áreas de los litorales de Barranquilla y Cartagena.
A continuación, se enumeran los principales aspectos interpretativos:
1. Los puntos blancos o píxeles blancos representan las ubicaciones geo referenciadas donde se ha confirmado la presencia de Thalassia testudinum con las que se ha entrenado el modelo.
2. La zona del litoral costero de Córdoba presenta alta probabilidad según el modelo de probabilidad de la ilustración 7.
3. Esta proyección del mapa predictivo de probabilidad debe contrastarse con el mapa binario y el análisis de similitud climática MESS
4.2.2 Distribución estimada en mapa binario del nicho ecológico bajo el escenario SSP26 de la especie Thalassia testudinum
En la ilustración 8, se presenta el mapa binario para escenario de bajas emisiones de dióxido de carbono y otros gases GEI (SSP26), caracterizado por su alta idoneidad climática proyectando a la década del año 2050, presencia de pastos marinos tipo Thalassia testudinum.
Por eso, la estimación de distribución proyectada del nicho ecológico de Thalassia testudinum en el área de estudio (litoral costero de Córdoba Colombia) se ve reflejada.


Ilustración 8 Modelo binario escenario SSP 26
En la ilustración 8, las áreas azules indican una alta idoneidad climática para el nicho ecológico de Thalassia testudinum bajo el escenario SSP 26 y proyectando una alta probabilidad de presencia de pastos marinos al año 2050 sobre los litorales de Córdoba, La Guajira, Panamá y Venezuela Así mismo, las áreas en gris representan baja similitud climática, y, por lo tanto, menor probabilidad de presencia de pastos marinos sobre los litorales de Barranquilla y Cartagena.
4.2.3 Probabilidad de presencias de pastos marinos Thalassia testudinum bajo el escenario SSP 85
En la ilustración 9, se presenta el mapa de probabilidad de presencia de pastos marinos en escala térmica, para el escenario de altas emisiones en el área de estudio y en su extensión completa ver anexo 5.


Ilustración 9 Mapa de probabilidad de presencia de Thalassia testudinum Réplica 5 SSP 85
La ilustración 9 presenta un mapa de probabilidad en paleta de colores térmicos, el color azul indica baja probabilidad de presencia de la especie, y el color rojo probabilidad alta de presencia, y, con el color verde y amarillo se indican probabilidades medias presencia.
A su vez, en el mapa se observan áreas idóneas para la especie Thalassia testudinum en las zonas del área de estudio, las cuales corresponden al litoral costero del departamento de Córdoba. Y, de forma similar, en los litorales costeros de La Guajira, Panamá y Venezuela, se presenta alta idoneidad climática, indicador de alta probabilidad de presencia del pasto marino Thalassia testudinum.
A continuación, aspectos a tener en cuenta para la interpretación cartográfica:
- Los puntos blancos o píxeles blancos representan las ubicaciones empleadas en el entrenamiento del modelo y donde se ha confirmado la presencia de Thalassia testudinum
- Esta proyección del mapa predictivo debe contrastarse con el mapa binario y el análisis de similitud climática MESS, para validar la idoneidad climática del nicho ecológico.
4.2.4 Distribución estimada del nicho ecológico en mapa binario, bajo escenario SSP 85 de la especie Thalassia testudinum
El modelado bajo el escenario de altas emisiones SSP 85, presenta la distribución proyectada del nicho ecológico de Thalassia testudinum en el área de estudio (litoral costero de Córdoba Colombia), caracterizado por una alta idoneidad climática, interpretándose la presencia futura de pastos marinos para la especie Thalassia testudinum en la década de los años 2050


En la ilustración 10, se observa un escenario de altas emisiones SSP85, en donde la alta idoneidad climática es representada en color azul y la baja idoneidad en color gris. El área de estudio (litoral costero de Córdoba) presenta alta idoneidad, de igual manera los litorales de la Guajira, Venezuela y Panamá, indicador de una alta similitud climática donde
las condiciones ambientales son ideales para la supervivencia de la especie Thalassia testudinum
Por otro lado, el modelado de nicho ecológico realizado presentó cartográficamente resultados de baja idoneidad climática para la supervivencia de la especie, sobre los litorales de Barranquilla, Cartagena y un sector del golfo de Maracaibo.
4.3
Validación de Resultados:
Con herramientas gráficas de análisis de similitud climática MESS se realiza una comparación con el modelo binario, evaluando la similitud climática sobre las proyecciones del modelado de nicho en los escenarios de bajas y altas emisiones SSP26 Y SSP85 respectivamente.


Ilustración 11 Análisis de MESS SSP 26
En la ilustración 11, se observa el área de estudio delimitada por zonas de color azul en el litoral costero de Córdoba, indicador de condiciones ambientales favorables para la supervivencia de la especie Thalassia testudinum, siendo relevante la validación Mess con los resultados del modelado a tiempo presente representado en la cartografía binaria del nicho ecológico de la Thalassia testudinum (ver ilustración 6), lo cual proyecta resultados favorables en cambios de condiciones climáticas futuras, con un estimado de preservación de la especie al año 2050 (escenario de bajas emisiones SSP 26)


Ilustración 12 Análisis de MESS SSP 85
En la ilustración 12, se observa el área de estudio delimitada por zonas de color azul en el litoral costero de Córdoba, indicador de condiciones climáticas idóneas y similares al modelado a tiempo presente (ver ilustración 6), validado por la cartografía de análisis Mess, lo cual refleja alta probabilidad de presencia y supervivencia de la especie Thalassia testudinum, en la década del año 2050 sobre el escenario de altas emisiones SSP85.
4.4 Objetivo 3 Contribución de variables del modelo general con extrapolación y clamping
En el ámbito del modelado de nicho ecológico con el algoritmo MaxEnt, la influencia de cada variable ambiental se expresa en porcentajes para indicar su relevancia relativa en cada modelo. Este método es útil en la determinación del impacto para cada variable en la significancia global del modelo.
Además, al presentar las contribuciones de las variables en forma porcentual, se simplifica la tarea de comparar y entender la afectación de las variables en la predicción del modelo, lo cual es esencial para identificar las variables más decisivas en la configuración del nicho ecológico.
Cabe destacar, que el aplicativo Kuenm en sinergia con MaxEnt mediante scripts chunk (R studio), presenta la contribución porcentual para cada variable (ver tabla 6).
Tabla 6 Porcentaje de contribución modelo general con extrapolación y clamping

La tabla 6 muestra un resultado porcentual promedio normalizado en la contribución de cada variable al nicho ecológico del litoral de Córdoba con una contribución mayor del 60.5% en la variable clorofila y una menor contribución porcentual de 0.9% para la variable oxígeno disuelto.
En términos generales, el aplicativo Kuenm se caracteriza por su robustez estadística y reducción del sesgo en los diferentes subconjuntos de datos para evitar sobreajustes. Sin embargo, es requerida una optimización de iteraciones que por defecto el aplicativo define en 5 réplicas, cuya finalidad radica en evitar la multicolinealidad y datos sesgados mediante el análisis de las respectivas permutaciones.
Cabe destacar, que se manejan 5 réplicas (default del paquete) con el objetivo de equilibrar la variabilidad de los datos sin aumentar demasiado el tiempo de cómputo. Por consiguiente, se mejora la interpretabilidad de los datos siendo un mejor indicador de la relevancia de cada variable, logrando que MaxEnt no sobreestime algunas contribuciones.
4.4.1 Contribución de variables modelo optimizado réplica 5 (extrapolación y clamping)
En el modelado de nicho usando el algoritmo MaxEnt, se expone la contribución de cada variable ambiental en porcentajes para destacar su significancia en cada modelo. Así mismo, este método proporciona una medida clara de la influencia de cada variable en el contexto general del modelo.
A su vez, la cuantificación porcentual facilita la identificación de las variables más influyentes en el nicho ecológico de la Thalassia testudinum. Así mismo, estas contribuciones permiten una comparación y análisis más sencillos de cómo cada factor impacta en las predicciones del modelo.
Tabla 7 Porcentaje de contribución modelo optimizado (réplica 5)

La tabla 7 presenta los resultados de la optimización de influencia de las variables destacadas para el modelo de nicho ecológico del litoral de Córdoba Se observa un mayor porcentaje de contribución para la variable clorofila con un 66.1% y en menor grado de contribución el oxígeno disuelto con un 0.6%.
4.4.2 Comparación de curvas de respuesta marginales para el modelo general y mejor modelo optimizado (réplica 5).
En la interpretación de las curvas de respuesta marginales para el modelo general y optimizado (extrapolación y clamping), se obtienen las estimaciones de influencia de las variables oceanográficas en la probabilidad de presencia de pastos marinos en el litoral de Córdoba presentadas en la tabla #8.
Se consolida así, la interpretación de las curvas respuesta marginales dentro del modelo de nicho ecológico con extrapolación y clamping para los pastos marinos en los siguientes ítems.
4.4.3 Interpretación curvas de respuesta modelo optimizado (réplica 5) extrapolación con clamping
La selección del mejor modelo para el nicho ecológico mediante el uso de extrapolación y clamping, se obtiene con la presentación de los resultados idóneos de curvas de respuestas tipo marginal y univariable.
Curvas de respuesta marginal

Ilustración 13 Curvas de respuesta marginal
En el apartado 3.7 de la presente tesis (metodología del objetivo 3), se describe en detalle los lineamientos requeridos para la interpretación de las curvas de respuesta.
Tabla 8 Comparación de las curvas de respuesta marginales modelo general y modelo optimizado
Variable Modelo general
Clorofila La probabilidad de presencia es alta en niveles bajos de clorofila, pero disminuye a medida que la concentración de clorofila aumenta. Sugiere una preferencia por aguas menos ricas en fitoplancton y un rechazo a niveles altos de clorofila.
Optimizado (Réplica 5)
Mostró un umbral significativo, indicando un intervalo relevante donde la probabilidad de presencia de pastos marinos aumenta notablemente. Fuera de este intervalo, la probabilidad de presencia disminuye. Sugiere que la clorofila es una variable limitante con un intervalo óptimo.
Oxígeno Disuelto
Presenta una variabilidad significativa en la curva, indicando incertidumbre en la influencia del oxígeno sobre la probabilidad de presencia. Refleja un umbral desfavorable para cantidades excesivamente altas de oxígeno.
Salinidad La probabilidad de presencia es mayor en un intervalo específico de salinidad, disminuyendo en niveles más bajos y más altos. Sugiere una preferencia de la especie por un intervalo específico.
La curva es plana, sugiriendo que cambios en los niveles de oxígeno disuelto no tienen un impacto significativo en la probabilidad de presencia. La especie es relativamente poco sensible a variaciones de oxígeno disuelto en el intervalo presentado.
La curva muestra un aumento gradual seguido de un pico y un descenso más suave. Indica que existe un intervalo de salinidad óptimo, pero la especie puede tolerar cierta variabilidad hasta que la salinidad afecta negativamente su distribución.
Temperatura
Similar a la clorofila, muestra un intervalo de temperaturas que favorecen la presencia. La probabilidad de presencia disminuye con temperaturas muy bajas o muy altas.
La curva muestra un incremento sostenido en la probabilidad de presencia con el aumento de la temperatura, alcanzando un nivel alto a lo largo de un intervalo antes de que el modelo deje de predecir. Sugiere una preferencia por temperaturas más altas hasta un límite.
La ilustración 13 presenta resultados gráficos (plano cartesiano) de la relevancia de cada una de las variables elegidas en el modelado de nicho ecológico. A continuación, se describe su interpretación:
La variable clorofila: en el eje y presenta un pico en 1, el cual representa alta presencia de la Thalassia testudinum en condiciones de bajas a medianas cantidades de clorofila, por tanto, no tolera aguas con muy poco nutrientes ni muy eutróficas.
Así mismo, el oxígeno disuelto: Presenta un incremento de probabilidad (eje y) hasta alcanzar un umbral de oxígeno disuelto y más allá puede mantenerse estable, reflejando que la especie necesita una cantidad de oxígeno mínima para sobrevivir y prosperar.
Para el caso de la variable salinidad: se incrementa gradualmente y a su vez presentando un pico aproximado en 35 PSU para luego estabilizarse en un valor alto de salinidad, en donde, para la especie Thalassia testudinum, la salinidad requiere valores cercanos a la salinidad oceanográfica (25-45PSU) disminuyendo la idoneidad climática para la especie.
Por otro lado, la temperatura: presenta un pico en 29 grados Celsius, y un intervalo de tolerancia relativamente pequeño, en donde la especie podría desarrollarse de manera idónea.
Curvas de respuesta univariable

Ilustración 14 Curvas de respuesta univariable
La ilustración 14 presenta las curvas de respuesta univariable (plano cartesiano) de cada una de las variables elegidas en el modelado de nicho ecológico. A continuación, se describe su interpretación:
Clorofila: Presenta un incremento rápido y un pico cercano a 1 indicador de alta probabilidad de presencia para la especie
Oxígeno disuelto: presenta un pico moderado entre 0,6-0,7 (eje y), indicador de probabilidad de presencia moderada; además, se caracteriza por su intervalo relativamente
amplio de oxígeno disuelto entre 180-240 ppm (eje x), en donde, a valores más bajos de oxígeno disuelto para la especie se alcanza una mayor probabilidad de presencia
Cabe destacar que, a medida que el oxígeno disuelto aumenta, la probabilidad de presencie de la especie desciende, indicador que niveles muy altos de oxígeno disuelto no son adecuados para la especie.
En cuanto, a la variable salinidad: La curva permanece casi en 0, indicando probabilidad baja de presencia de la especie. Cabe destacar, un pico de probabilidad de presencia entre 0,7-0,8 (eje y) y entre 20-35 PSU (eje x), lo cual sugiere que la especie puede desarrollarse en aguas estuarios o de salinidad reducida. A su vez, indica que la especie Thalassia testudinum tiende a preferir un intervalo marino típico de 30-35PSU, donde alcanza su mayor probabilidad de presencia.
Por último, la variable temperatura: reporta un incremento gradual de probabilidad de presencia entre 20°C- 30°C. Confirmando, que a bajas temperaturas la probabilidad de presencia permanece cerca de 0 (eje y) indicador de que la especie no se desarrolla bajo esas condiciones climáticas, reafirmando su característica de especie marina tropical o subtropical
Por otro lado, a partir de los 15 grados Celsius la curva empieza a mostrar incremento de probabilidad, sugiriendo un intervalo de temperatura templado-calido aceptable para la especie.
Por consiguiente, entre 20-30 grados Celsius la curva se acerca a su máximo valor en la escala de probabilidad (0,6-0,7) estabilizándose en este intervalo, lo cual refleja la preferencia y adaptabilidad a aguas cálidas de ambientes tropicales alcanzando su mayor probabilidad de desarrollo de la especie.
5.1 Objetivo 1 Análisis y evaluación del modelado de nicho ecológico sobre la especie Thalassia testudinum
El análisis y evaluación del modelado de nicho ecológico de Thalassia testudinum implica la selección de un modelo de mayor significancia, el cual involucra las variables más relevantes luego de la calibración de los modelos candidatos. Para el presente caso de estudio fueron 168 modelos, de los cuales fueron seleccionados 33 modelos con criterio de omisión significativos, y, un (1) modelo con mayor significancia con resultados estadísticos relevantes
De los 168 modelos ejecutados, el mejor modelo del análisis de nicho ecológico con el algoritmo de máxima entropía en Kuenm fue ‘M_0.1_F_lq_Set_pc_m’, en conjunto con la correlación “lineal cuadrática” caracterizada por la capacidad para capturar relaciones no lineales entre variables ambientales y la distribución de la especie (Phillips et al., 2006). Así mismo, se caracterizó por presentar resultados con una tasa de omisión del 3.9% y con un AICc de 1.6% indicadores clave de robustez estadística (Warren y Seifert, 2011), reflejando un valor favorable para el modelado del nicho ecológico de la especie Thalassia testudinum Cabe resaltar su capacidad predictiva y precisión para modelar el nicho de esta especie.
La selección de un modelo robusto y estadísticamente significativo asegura resultados confiables, y, minimiza la incertidumbre asociada al modelado de especies con requerimientos ecológicos complejos.
De igual modo, el mapa binario generado representa la distribución potencial de Thalassia testudinum en el litoral de Córdoba, mostrando zonas de alta y baja idoneidad ambiental bajo condiciones climáticas y oceanográficas específicas. La identificación de variables: temperatura, salinidad, clorofila, nitratos, fosfatos, silicatos y oxígeno disuelto fueron determinantes en el modelado del nicho ecológico reafirmando el rol crítico de estas en la supervivencia y distribución de la especie (Orth et al., 2006; Tyberghein et al., 2012).
Por consiguiente, la distribución del nicho ecológico de Thalassia testudinum en el litoral de Córdoba muestra una alta idoneidad ambiental en toda su extensión, particularmente aquellas con condiciones óptimas de temperatura, salinidad, clorofila y
oxígeno disuelto, mientras que zonas con valores extremos de estas variables presentan una baja probabilidad de presencia.
De igual modo, la comparativa con el nicho ecológico propuesto por la lista roja de especies amenazadas de la IUCN representa y valida la presencia de la especie thalassia testudinum sobre el área de estudio (ver anexo 8).
Sin embargo, es importante considerar las posibles limitaciones del enfoque utilizado. Aunque MaxEnt es ampliamente reconocido por su precisión en modelado de distribución de especies, la dependencia exclusiva de datos climáticos y oceanográficos podría subestimar otros factores relevantes, como las interacciones ecológicas o la presión antropogénica (Soberón et al., 2017; Fletcher y Fortin, 2018). Además, la construcción del mapa binario implica una simplificación de la idoneidad ambiental, dejando fuera matices importantes que podrían ser relevantes en escalas de mejor resolución. A pesar de esto, los resultados obtenidos proporcionan una base sólida para futuras investigaciones y para el diseño de estrategias de conservación adaptadas a las condiciones actuales y los posibles escenarios de cambio climático
Por último, la representación espacial del nicho ecológico bajo el sistema de referencia EPSG 4326 (WGS84) facilita su integración en herramientas de gestión y planificación territorial (Teutli Hernández et al., 2020 UNEP, 2020). Este aspecto es clave para el diseño de políticas locales orientadas a la protección de Thalassia testudinum, considerando su rol esencial en la estabilidad de los ecosistemas costeros y su contribución a los servicios ecosistémicos. Por consiguiente, los resultados subrayan la necesidad de implementar medidas de manejo integradas que consideren tanto las condiciones naturales como los impactos antrópicos sobre los ecosistemas marinos del litoral de Córdoba (LópezCalderón et al., 2013;Orth et al., 2006).
Ahora bien, respondiendo a la pregunta de investigación ¿Cómo se distribuye el nicho ecológico de pastos marinos en el litoral de Córdoba, Colombia?
La distribución del nicho ecológico de Thalassia testudinum en el litoral de Córdoba muestra una alta idoneidad ambiental en la mayor parte de su extensión, especialmente en áreas donde se encuentran condiciones óptimas de temperatura, salinidad, clorofila y oxígeno disuelto. Estas variables fueron identificadas como las más relevantes en el modelo seleccionado mediante el algoritmo de máxima entropía (MaxEnt) en Kuenm.
El mapa binario generado en la ilustración 6 refleja visualmente esta distribución, mostrando áreas con alta idoneidad ambiental en tonos cálidos, mientras que las zonas menos favorables se representan en tonos fríos. Esto sugiere que el litoral costero de Córdoba proporciona un hábitat adecuado para la especie.
5.2 Objetivo 2 Proyección y estimación del nicho ecológico de pastos marinos a futuro
En cuanto a la relevancia de la proyección del nicho ecológico en escenarios
“SSP26” y “SSP 85” de bajas y altas emisiones respectivamente, se presentaron mapas de probabilidad de presencia generados por Kuenm con el algoritmo MaxEnt para la especie Thalassia testudinum, basado en algunas variables oceanográficas, y, se ha demostrado la efectividad de proyectar nichos ecológicos en sinergia, como lo confirman estudios previos en ecosistemas marinos (Tyberghein et al., 2012; Elith et al., 2011; Merow et al., 2013; Cobos et al., 2019).
Se destaca que, en los mapas de probabilidad climática, el uso de escalas térmicas para la identificación de áreas idóneas en colores rojo, naranja, amarillo representando mayor probabilidad de presencia de Thalassia testudinum y las áreas en colores azules y verdes representan condiciones menos favorables según la proyección del modelo seleccionado.
De igual manera, se estimó una distribución proyectada del nicho ecológico de Thalassia testudinum alta en el escenario de bajas emisiones de dióxido de carbono “SSP 26” sobre el área de estudio del litoral de costero de Córdoba, lo cual sugiere una presencia significativa de pastos marinos en esta región para la década de los años 2050.
Por otro lado, en el escenario SSP85, la proyección de distribución del nicho ecológico de Thalassia testudinum también muestra una alta idoneidad climática en el área de estudio (litoral costero de Córdoba) para la década de los años 2050. Esto indica que, incluso en un escenario de mayores emisiones de dióxido de carbono, las condiciones seguirán siendo favorables para la presencia de pastos marinos en esta región.
Ahora bien, la zona de estudio (litoral costero de Córdoba), caracterizada por una alta presencia según el mapa de probabilidad en el escenario de bajas emisiones SSP 26, y, el mapa de probabilidad para el escenario de altas emisiones SSP 85, se convierte en indicativo de una alta resiliencia de la especie Thalassia testudinum.
Por otro lado, la validación climática MESS y los mapas binarios (Qiao et al., 2019) aseguran proyecciones consistentes evitando extrapolaciones no realistas para Thalassia testudinum en el área de estudio (Barve et al., 2011). Siendo esto un factor determinante en la interpretación de estabilidad proyectada en ambos escenarios (SSP26 Y SSP85), donde los colores cálidos en los mapas reflejan alta idoneidad climática (Phillips et al., 2006).
En términos generales, en el área de estudio (litoral costero de Córdoba), bajo este escenario de bajas emisiones (SSP 26), se estiman condiciones climáticas futuras similares a las actuales para la presencia de pastos marinos, estabilidad y presencia en las próximas décadas.
Mediante el análisis con la similitud climática (Mess) para el escenario SSP 26 y para el escenario SSP 85 se obtiene una validación de similitud climática con la interpretación del mapa binario, y, con resultados de la presencia de pastos marinos en los dos escenarios de emisiones.
A su vez, en el comparativo de mapas (Mess y binario) el área de estudio del litoral costero de Córdoba en color azul indica condiciones ambientales que coinciden con el intervalo de valores de los datos de entrenamiento del modelo a tiempo presente, concluyéndose que no habrá cambios en condiciones climáticas futuras para el escenario de bajas emisiones SSP26.
Por otro lado, en el área de estudio del litoral de Córdoba, en comparativa con el análisis de similitud climática (MESS) para el escenario de altas emisiones SSP 85, se caracterizó por condiciones climáticas favorables similares al escenario presente
Así mismo, la alta idoneidad climática presentada bajo el escenario de altas emisiones coincide con investigaciones globales sobre la resiliencia de los pastos marinos a cambios térmicos (Orth et al., 2006; UNEP, 2020) A su vez, investigaciones como las de
Greiner et al. (2013) y Short et al. (2016) enfatizan su capacidad para actuar como sumideros de carbono (carbono azul), indicador de su importancia ecológica en Córdoba.
Por último, la estabilidad proyectada bajo escenarios climáticos a 30 años, se conectan con investigaciones en el Caribe, donde los pastos marinos sobreviven bajo presiones climáticas (López-Calderón et al., 2013).
Ahora bien, respondiendo a la pregunta ¿Cómo varía la distribución potencial de los pastos marinos en el litoral de Córdoba, Colombia, a 30 años?
La distribución potencial de los pastos marinos (Thalassia testudinum) en el litoral de Córdoba, Colombia, para los próximos 30 años se proyecta como altamente estable y favorable bajo ambos escenarios climáticos (SSP26 y SSP85).
Sobre el escenario SSP26 de bajas emisiones refleja una alta idoneidad climática en la mayoría del litoral costero de Córdoba, estimando que las condiciones ambientales en el año 2050 serán similares a las actuales. Los mapas de probabilidad generados indican que las áreas representadas con colores cálidos (rojo, naranja, amarillo) corresponden a zonas de mayor presencia potencial de pastos marinos, mientras que los tonos fríos (azul y verde) indican baja idoneidad.
De igual modo, la similitud climática (MESS) también respalda esta predicción, mostrando que las condiciones ambientales futuras se alinean con las actuales, lo que implica una alta estabilidad y resiliencia ecológica para la especie en el escenario de bajas emisiones.
5.3 Objetivo 3 Interpretación de contribución de variables modelo general y optimizado (réplica 5)
En la interpretación de la contribución porcentual para modelo final con extrapolación y clamping, se proponen las siguientes estimaciones de influencia de las variables oceanográficas en la probabilidad de presencia de pastos marinos en el litoral de Córdoba y se estructuran en los siguientes ítems.
Tabla 9 Interpretación de la contribución porcentual de las tablas 6 y 7 sobre la influencia de variables oceanográficas en la presencia de Thalassia testudinum en el litoral de Córdoba
Variable General Optimizada réplica 5
Clorofila
Temperatura
Salinidad
Oxígeno Disuelto
La probabilidad de presencia es alta en niveles bajos de clorofila, pero disminuye a medida que la concentración de clorofila aumenta. Sugiere una preferencia por aguas menos ricas en fitoplancton y un rechazo a niveles altos de clorofila.
Similar a la clorofila, muestra un intervalo de temperaturas que favorecen la presencia. La probabilidad de presencia disminuye con temperaturas muy bajas o muy altas.
La probabilidad de presencia es mayor en un intervalo específico de salinidad, disminuyendo en niveles más bajos y más altos. Sugiere una preferencia de la especie por un intervalo específico.
Presenta una variabilidad significativa en la curva, indicando incertidumbre en la influencia del oxígeno sobre la probabilidad de presencia. Refleja un umbral desfavorable para cantidades excesivamente altas de oxígeno.
Presenta la mayor contribución porcentual al modelo, siendo la variable más influyente en la distribución de la especie. La importancia de permutación es alta, indicando una significativa influencia predictiva.
Contribución significativa, aunque menor que la clorofila. La permutación de sus valores muestra un impacto notable en la capacidad predictiva del modelo, pero menor que la clorofila.
Contribución porcentual baja, sugiriendo una influencia menor en el modelo. La importancia de permutación es incluso menor, indicando una limitada influencia en la predicción del modelo.
Contribución porcentual muy baja, siendo la variable menos importante. La importancia de permutación sugiere que no es un predictor significativo de la presencia de la especie.
Ahora bien, el mejor resultado de las iteraciones del modelado ecológico de pastos marinos de la especie Thalassia testudinum, en el litoral de Córdoba Colombia, en la presente tesis, se pudo identificar y cuantificar las variables más relevantes: clorofila, salinidad, oxígeno disuelto y temperatura, las cuales influyen en el nicho ecológico de estos pastos marinos; aportando información en la contribución y consolidación, de condiciones favorables para el establecimiento del nicho ecológico.
En cuanto, a la clorofila, se determinó que tuvo la mayor influencia en la distribución de Thalassia testudinum. Así, la probabilidad de presencia de los pastos marinos es mayor en niveles bajos de clorofila, pero disminuyendo a medida que aumenta la concentración de clorofila. Indica que los pastos marinos prefieren aguas con niveles moderados de biomasa de fitoplancton, indicador de preferencia por ambientes no eutrofizados (Orth et al., 2006; UNEP, 2020). Reflejando similitudes con estudios que señalan altos niveles de clorofila en pastos marinos (Azmi et al., 2016)
A su vez, la temperatura también influyó, con un intervalo óptimo específico que favoreció la presencia de los pastos marinos. Por lo cual, fuera de este intervalo, tanto temperaturas muy bajas como muy altas, la probabilidad de presencia disminuye, lo que sugiere una fuerte dependencia de Thalassia testudinum hacia condiciones térmicas estables y moderadas (Tyberghein et al., 2012). Así mismo, se presentó un intervalo específico de salinidad favorable en términos de una alta probabilidad de presencia de los pastos marinos
Se demuestra que la Thalassia testudinum tiene un intervalo de tolerancia salina definido, fuera del cual su capacidad para prosperar disminuye (López-Calderón et al., 2013).
De igual manera, aunque se caracterizaron por una menor contribución directa al modelo, los niveles de oxígeno disuelto tienen un impacto significativo cuando se alteran. Y, una cantidad excesivamente alta de oxígeno disuelto resulta ser desfavorable, indicando que un equilibrio específico de oxígeno es necesario para el bienestar de los pastos marinos (López-Calderón et al., 2013)
En términos generales, el modelo seleccionado del nicho ecológico de pastos marinos de la especie Thalassia testudinum presenta una alta idoneidad bajo condiciones oceanográficas especificas en donde se destacan las siguientes variables: clorofila, temperatura, salinidad y oxígeno disuelto. Así mismo, estos hallazgos, son respaldados por investigaciones globales que subrayan la necesidad de monitorear estas variables garantizan
la persistencia y supervivencia de los pastos marinos frente a cambios climáticos y antrópicos (Elith et al., 2011; Merow et al., 2013)
En conclusión, el modelado con MaxEnt (librería R-KUENM) demostró que la distribución del nicho ecológico de Thalassia testudinum en el litoral de Córdoba es altamente dependiente del balance entre estas variables oceanográficas. Proporcionando información sobre las condiciones óptimas para la supervivencia de los pastos marinos
5.4 Mejoras metodológicas
El enfoque metodológico utilizado en la presente tesis para estimar la distribución actual del nicho ecológico de los pastos marinos demostró ser adecuado, identificando clara y eficientemente el área espacial de la especie en cuestión. Ahora bien, la resolución espacial puede optimizarse para ajustar la escala a los patrones ecológicos observados, implementando un enfoque multiescalar que permita identificar dinámicas locales y regionales. Además, el optimizar el flujo de trabajo al implementar automatizaciones mediante el uso de herramientas tipo ModelBuilder en ArcGIS o scripts en R/Python agiliza y reduce tiempos de procesamiento.
En cuanto, a la integración de datos, y la incorporación de fuentes en tiempo real mediante satélites (Copernicus o NOAA) enriquece el análisis al mantener actualizadas las variables oceanográficas. También se observó que la representatividad de los datos de presencia podría mejorarse mediante la corrección de sesgos derivados de la subrepresentación en áreas menos estudiadas. Finalmente, se sugiere explorar estrategias avanzadas de visualización, mapas interactivos y análisis multitemporal en QGIS o ArcGIS, para comunicar mejor los resultados y facilitar su interpretación (Hausfather, 2019).
La proyección futura del nicho ecológico bajo los escenarios climáticos SSP26 y SSP85 teniendo en cuenta una resolución de 5 minutos para las variables oceanográficas, describe y designa las áreas propensas a la presencia de Thalassia testudinum.
Sin embargo, considerar otras resoluciones espaciales para un análisis comparativo más detallado en la sensibilidad a los modelos climáticos garantiza una representación más detallada Por otro lado, esto implica mayor tiempo de procesamiento, análisis e
interpretación del modelado de nicho. Por otro lado, se pueden incorporar análisis avanzados de conectividad ecológica, muestreo estratificado y fragmentación del hábitat para evaluar los cambios proyectados en la continuidad de los ecosistemas de pastos marinos (Barve et al., 2011).
A su vez, el flujo de trabajo asociado a las proyecciones puede beneficiarse con una integración más eficiente de datos climáticos mediante bases de datos espaciales (PostGIS), lo cual, permite una gestión más escalable de los datos. Además, se recomienda incluir mapas tridimensionales para representar variables oceanográficas: la salinidad, la temperatura, etc, en diferentes profundidades, proporcionando una comprensión más detallada de las condiciones futuras. En términos de validación y modelado, la incorporación de validaciones cruzadas externas, como observaciones de campo, fortalece la confianza en las proyecciones.
En términos generales, se puede explorar el uso de modelos híbridos, combinando MaxEnt con enfoques tipo Random Forest, para mejorar la capacidad predictiva y minimizar la incertidumbre (Breiman, 2001)
Así mismo, el análisis para identificar las variables más influyentes en el nicho ecológico de los pastos marinos puede enriquecerse utilizando mayor cantidad de variables a contribuir, y, la influencia antrópica. De igual modo, el uso de herramientas avanzadas de análisis multicriterio, como el AHP, permite priorizar variables clave en función de su importancia ecológica y su impacto en la distribución futura.
A su vez, la visualización de resultados se mejora empleando mapas temáticos interactivos o paneles de control dinámicos, facilitando la comunicación de los hallazgos a audiencias técnicas y no técnicas. Además, se recomienda realizar análisis complementarios, tipo evaluaciones de servicios ecosistémicos mediante el conjunto de herramientas
“InVEST”. Esta misma se caracteriza por resaltar los beneficios de valorar los bienes y servicios que los ecosistemas proporcionan a la humanidad, y contextualizar la importancia de las variables identificadas (Greiner et al., 2013).
5.5 Consideración del Cambio Climático en las Proyecciones del Nicho Ecológico de Thalassia testudinum
El análisis del impacto del cambio climático sobre las variables oceanográficas en el modelado del nicho ecológico de Thalassia testudinum consideró escenarios climáticos futuros como parte esencial de la evaluación. Los escenarios SSP26 (bajas emisiones) y SSP85 (altas emisiones) fueron integrados en el modelo para proyectar las condiciones oceanográficas del litoral de Córdoba cambiantes hacia la década de los años 2050.
El escenario SSP26 representa una trayectoria donde se logran reducciones significativas en las emisiones de dióxido de carbono, mientras que el escenario SSP85 refleja una situación con altas emisiones continuas. Estos escenarios permitieron evaluar la sensibilidad de las variables oceanográficas críticas frente al cambio climático y su influencia en la distribución de la especie.
Ahora bien, dentro de las variables consideradas, la temperatura del agua fue identificada como uno de los factores más sensibles al cambio climático. Los aumentos proyectados de temperatura podrían alterar la idoneidad del hábitat para Thalassia testudinum, dada su dependencia en un intervalo térmico específico. Aunque en SSP26 se espera que las temperaturas permanezcan dentro de un intervalo favorable, en SSP85 se observa un mayor estrés térmico en ciertas áreas, limitando la expansión de la especie.
Así mismo, la salinidad, influenciada por los cambios en los patrones de precipitación y descarga de agua dulce, presentó ser otra variable clave. La clorofila, como indicador de la productividad primaria y de posibles eventos de eutrofización, también fue modelada. Los resultados mostraron que Thalassia testudinum prefiere niveles bajos a moderados de clorofila, reflejando una sensibilidad a cambios en la disponibilidad de nutrientes y la calidad del agua.
Por otro lado, en el escenario de altas emisiones-SSP85, el incremento de la temperatura y posibles cambios en las corrientes oceánicas aumentan la concentración de clorofila en algunas áreas, reduciendo la idoneidad del hábitat. Así mismo, el oxígeno disuelto también se incluyó en el análisis, siendo directamente proporcional a la temperatura. Aunque, esta variable tuvo una menor contribución al modelo, se observó que niveles muy altos o muy bajos de oxígeno disuelto pueden ser desfavorables para la especie, lo que resalta la importancia de mantener un equilibrio adecuado (Orth et al., 2006)
De igual modo, el uso del análisis de similitud climática (MESS) permitió validar la consistencia en las proyecciones futuras con las condiciones actuales para las variables seleccionadas. En SSP26, se observó una alta similitud climática, lo que indica que las condiciones actuales probablemente se mantendrán en el futuro, favoreciendo la estabilidad del nicho ecológico de Thalassia testudinum. En contraste, SSP85 mostró áreas con menor similitud climática, lo que refleja posibles alteraciones significativas en ciertas variables debido al impacto del cambio climático.
En términos generales, el análisis destaca la resiliencia de Thalassia testudinum en el litoral de Córdoba frente a diferentes escenarios de cambio climático. Sin embargo, también subraya la importancia de monitorear las condiciones futuras de temperatura, salinidad, clorofila y oxígeno disuelto, especialmente bajo escenarios de altas emisiones (SSP85). Los resultados obtenidos proporcionan una base sólida para la planificación de estrategias de conservación, enfatizando la necesidad de mitigar los impactos antropogénicos y conservar las condiciones oceanográficas actuales para garantizar la sostenibilidad de los pastos marinos en un contexto de cambio climático.
6 Conclusiones
En la presente tesis se logró predecir mediante el modelado de nicho ecológico la evolución e impacto de las principales variables oceanográficas en su contribución de condiciones favorables para la presencia de la especie de pastos marinos Thalassia testudinum bajo el escenario de bajas y altas emisiones para la década del 2050.
El análisis del nicho ecológico de Thalassia testudinum en el litoral de Córdoba evidenció una alta idoneidad bioclimática y oceanográfica para la distribución de la especie bajo condiciones actuales. De los 168 modelos evaluados, se seleccionó el modelo más adecuado (M_0.1_F_lq_Set_pc_m), con una tasa de omisión del 3.9% y un AICc del 1.6%.
Este modelo permitió la creación de un mapa binario que destacó áreas de alta y baja idoneidad, donde las variables, temperatura, salinidad, nitratos, silicatos, clorofila, oxígeno disuelto y fosfatos jugaron un rol determinante en la distribución del nicho ecológico.
El modelo estadísticamente confirma la relevancia de las variables oceanográficas para identificar áreas óptimas de distribución del nicho. Sin embargo, se recomienda fortalecer el modelado incluyendo las interacciones ecológicas y las presiones antropogénicas.
Recomendaciones:
• Utilizar los mapas de idoneidad y mapas binarios generados en la presente tesis lo cual permite priorizar estrategias de conservación.
• Ampliar el análisis a otras especies marinas del litoral de Córdoba.
Por otro lado, las proyecciones del nicho ecológico de Thalassia testudinum bajo escenarios futuros de bajas emisiones (SSP26) y altas emisiones (SSP85) indicaron una alta idoneidad climática en el escenario de tiempo presente y los escenarios futuros al año 2050.
• Bajo el escenario de bajas emisiones SSP26, la estabilidad climática garantizó condiciones ideales similares a las actualmente estudiadas.
• Bajo el escenario de altas emisiones SSP85, se observan ligeras variaciones, y se mantiene una alta probabilidad de presencia de la especie estudiada, caracterizada por su alta resiliencia en escenarios de emisiones más adversos.
• El análisis de similitud climática (MESS) validó la correspondencia entre las condiciones actuales y futuras en ambos escenarios.
En términos generales, los resultados obtenidos en la presente tesis respaldan la hipótesis en referencia a la distribución de la especie demostrando que se mantiene estable bajo condiciones climáticas futuras. De igual modo, en los escenarios de bajas y altas emisiones se mantiene la idoneidad climática
Recomendaciones:
• Incorporar los mapas desarrollados en la planificación ambiental y conservación marina.
• Monitorear continuamente las condiciones climáticas y oceanográficas para mantener actualizado el modelado.
Ahora bien, el análisis del modelo con extrapolación y clamping reveló la contribución diferencial de las variables oceanográficas:
• Siendo la Clorofila la variable más influyente, con un 66.1%, mostrando niveles moderados esenciales para la especie.
• Al igual, la Temperatura se caracteriza por una influencia significativa con un intervalo óptimo definido.
• Y la Salinidad, oxígeno disuelto tuvo menor impacto, pero se identificaron umbrales específicos que podrían influir en la distribución de la especie.
Por consiguiente, el modelo con el algoritmo MaxEnt se constituyó por ser una herramienta eficaz para cuantificar las variables clave que configuran el nicho ecológico. Los resultados validan que el equilibrio entre clorofila, temperatura, salinidad y oxígeno disuelto es esencial para la supervivencia de Thalassia testudinum.
Se recomienda:
• Priorizar la gestión y seguimiento en los niveles adecuados de clorofila para evitar eutrofización.
• Monitorear variables críticas tipo temperatura, salinidad y oxígeno disuelto.
• Ampliar el análisis integrando nuevos factores tipo presiones antrópicas y cambios oceanográficos.
En términos de valoración general para la hipótesis inicial planteada en lo referente al nicho ecológico de Thalassia testudinum se reduciría en los próximos 30 años debido a cambios en variables oceanográficas (clorofila, oxígeno disuelto, etc). En términos generales se obtuvo una interpretación bajo los dos escenarios de emisiones:
En el escenario de bajas emisiones (SSP26), las proyecciones indican estabilidad climática, asegurando la continuidad del nicho ecológico.
En el escenario de altas emisiones (SSP85), aunque se presentan ligeras variaciones en las condiciones, la especie muestra resiliencia, manteniendo una alta idoneidad.
7 Bibliografía
Abdelaal, M.L.S. (2020). The endemic vascular plant species of Egypt: Distribution patterns and implications for conservation [Tesis doctoral, Università degli Studi di Cagliari, PhD in Earth and Environmental Sciences and Technologies, Cycle XXXII]. IRIS-UniCA. Recuperado el 19 de abril 2024 de: https://iris.unica.it/retrieve/e2f56ed8-dd2f-3eaf-e0533a05fe0a5d97/Ph.D%20thesis_Mohamed%20Sadek.pdf
Anderson, R. P. y Raza, A. (2010). The effect of the extent of the study region on GIS models of species geographic distributions and estimates of niche evolution: Preliminary tests with montane rodents (genus Nephelomys) in Venezuela. Journal of Biogeography, 37(7), 1378–1393. https://doi.org/10.1111/j.1365-2699.2010.02290.x
Assis, J., Fernández Bejarano, S. J., Salazar, V. W., Schepers, L., Gouvêa, L., Fragkopoulou, E., Leclercq, F., Vanhoorne, B., Tyberghein, L., Serrão, E. A., Verbruggen, H. y De Clerck, O. (2024). Bio-ORACLE v3.0: Pushing marine data layers to the CMIP6 Earth System Models of climate change research. Global Ecology and Biogeography. https://doi.org/10.1111/geb.13813
Azmi, A. A., Yoshida, T., Toda, T., Ross, O. B. H. y Cob, Z. C. (2016). Comparison of zooplankton abundance and community in seagrass and non-seagrass areas of Merambong Shoal. AIP Conference Proceedings, 1784. https://doi.org/10.1063/1.4966840
Barve, N., Barve, V., Jiménez-Valverde, A., Lira-Noriega, A., Maher, S. P., Peterson, A. T., Soberón, J. y Villalobos, F. (2011). The crucial role of the accessible area in ecological niche modeling and species distribution modeling. Ecological Modelling, 222(11), 1810–1819. https://doi.org/10.1016/j.ecolmodel.2011.02.011
Booth, T. H., Nix, H. A., Busby, J. R. y Hutchinson, M. F. (2014). Bioclim: The first species distribution modelling package, its early applications and relevance to most current MaxEnt studies. Diversity and Distributions, 20(1), 1–9. https://doi.org/10.1111/ddi.12144
Breiman, L. (2001). Random forests. Machine Learning, 45(1), 5–32. https://doi.org/10.1023/A:1010933404324
Castelblanco-Martínez, D. N., Moreno-Arias, R. A., Velasco, J. A., Moreno-Bernal, J. W., Restrepo, S., Noguera-Urbano, E. A., Baptiste, M. P., García-Loaiza, L. M. y Jiménez, G. (2021). A hippo in the room: Predicting the persistence and dispersion of an invasive megavertebrate in Colombia, South America. Biological Conservation, 253, 108923. https://doi.org/10.1016/j.biocon.2020.108923
Castillo Torres, P. A. (2011). Uso de modelos de nicho ecológico para el análisis de la distribución geográfica y ambiental a escala regional de la ictiofauna continental del estado de Tabasco [Tesis de maestría, Instituto de Ciencias del Mar y Limnología, Universidad Nacional Autónoma de México]. Repositorio de Tesis UNAM. Recuperado el 13 de mayo de 2025, de https://hdl.handle.net/20.500.14330/TES01000672595
CCA, Comisión para la Cooperación Ambiental. (2016). Carbono azul en América del Norte: Evaluación de la distribución de los lechos de pasto marino, marismas y manglares, y su papel como sumideros de carbono. Comisión para la Cooperación Ambiental. Recuperado el 4 de diciembre de 2024, de https://www.cec.org/es/publications/carbono-azulen-america-del-norte-evaluacion-de-la-distribucion-de-los-lechos-de-pasto-marinomarismas-y-manglares-y-su-papel-como-sumideros-de-carbono/
CMNUCC, Convención Marco de las Naciones Unidas sobre el Cambio Climático. (2015). Acuerdo de París (Documento FCCC/CP/2015/10/Add.1). Naciones Unidas. Recuperado el 3 de abril de 2025, de https://unfccc.int/resource/docs/2015/cop21/spa/10a01s.pdf
Cobos, M. E., Townsend Peterson, A., Barve, N. y Osorio-Olvera, L. (2019). Kuenm: An R package for detailed development of ecological niche models using Maxent PeerJ, 7, e6281. https://doi.org/10.7717/peerj.6281
CVS Córdoba, Corporación Autónoma Regional de los Valles del Sinú y del San Jorge. (2016). Plan departamental de adaptación al cambio climático para el departamento de Córdoba: Servicios científicos y tecnológicos para la formulación del plan departamental de adaptación al cambio climático, tomo 3: Etapa de diagnóstico y gestión de la información. Recuperado el 4 de diciembre de 2024, de https://cvs.gov.co/download/525/cambio%20climatico/11690/informe_fase_de_diagnostico. pdf
Díaz, J. M., Barrios, L. M. y Gómez, D. I. (2003). Studies on Caribbean Mollusca. Documento recuperado de ResearchGate. https://doi.org/10.13140/2.1.3025.0566
Elith, J., Leathwick, J. R. y Hastie, T. (2008). A working guide to boosted regression trees Journal of Animal Ecology, 77(4), 802–813. https://doi.org/10.1111/j.13652656.2008.01390.x
Elith, J., Phillips, S. J., Hastie, T., Dudík, M., Chee, Y. E. y Yates, C. J. (2011). A statistical explanation of MaxEnt for ecologists. Diversity and Distributions, 17(1), 43–57. https://doi.org/10.1111/j.1472-4642.2010.00725.x
FAO, Organización de las Naciones Unidas para la Alimentación y la Agricultura. (2022). Santander: Análisis departamental de vulnerabilidad y riesgo frente al cambio climático para el sector agropecuario (Manual técnico). FAO Colombia / Ministerio de Agricultura y Desarrollo Rural. Recuperado el 3 de mayo de 2025, de https://cambioclimatico.fao.org.co/wpcontent/uploads/2022/09/SANTANDER_24.09.2022.pdf
Fletcher, R. y Fortin, M.-J. (2018). Species distributions. In Spatial ecology and conservation modeling (pp. 213–269). Springer International Publishing. https://doi.org/10.1007/978-3-030-01989-1_7
Gaikwad, J., Wilson, P. D. y Ranganathan, S. (2011). Ecological niche modeling of customary medicinal plant species used by Australian Aborigines to identify species-rich and culturally valuable areas for conservation Ecological Modelling, 222(18), 3437–3443. https://doi.org/10.1016/j.ecolmodel.2011.07.005
GBIF Secretariat, Global Biodiversity Information Facility, Raymond, M., Rodrigues, A. y Russell, L. A. (2022). Introduction to GBIF (Version 2). GBIF Secretariat. https://doi.org/10.35035/ce-fcmk-aq49
GBIF, Global Biodiversity Information Facility. (2024). Occurrences database [Conjunto de datos]. Recuperado el 16 de marzo de 2024, de https://www.gbif.org/occurrence/download/0014806-240314170635999
Gómez Cubillos, C., Licero, L., Perdomo, L., Rodríguez, A., Romero, D., Ballesteros Contreras, D., Gómez López, D., Melo Valencia, A., Chasqui, M., Ocampo Rojas, M., Alonso, D., García Murcia, J., Peña Mejía, C., Bastidas Salamanca, M., & Ricaurte, C. (2015). Portafolio: Áreas de arrecifes de coral, pastos marinos, playas de arena y manglares con potencial de restauración en Colombia (Serie de Publicaciones Generales No. 79). Instituto de Investigaciones Marinas y Costeras “José Benito Vives de Andréis” (INVEMAR). Recuperado el 19 de abril de 2024, de https://observatorio.epacartagena.gov.co/ftp-uploads/pub-0079PortafolioAreasdeArrecifesdeCoralPastosMarinosPlayasdeArenayManglaresconPotencialde RestauracionenColombia.pdf
Greiner, J. T., McGlathery, K. J., Gunnell, J. y McKee, B. A. (2013). Seagrass restoration enhances “blue carbon” sequestration in coastal waters. PLoS ONE, 8(8), e72469. https://doi.org/10.1371/journal.pone.0072469
Guisan, A., Edwards, T. C., Jr. y Hastie, T. (2002). Generalized linear and generalized additive models in studies of species distributions: Setting the scene Ecological Modelling, 157(2–3), 89–100. https://doi.org/10.1016/S0304-3800(02)00204-1
Hastie, T. y Tibshirani, R. (1986). Generalized additive models. Statistical Science, 1(3), 297–310. https://doi.org/10.1214/ss/1177013604
Hausfather, Z. (2019). CMIP6: The next generation of climate models explained Carbon Brief. Recuperado el 4 de diciembre de 2024, de https://www.carbonbrief.org/cmip6-thenext-generation-of-climate-models-explained/
Hirzel, A. H., Hausser, J., Chessel, D. y Perrin, N. (2002). Ecological-niche factor analysis: How to compute habitat-suitability maps without absence data. Ecology, 83(7), 2027–2036. https://doi.org/10.1890/0012-9658(2002)083[2027:ENFAHT]2.0.CO;2
INVEMAR, Instituto de Investigaciones Marinas y Costeras. (2006). Informe del estado de los ambientes marinos y costeros en Colombia: Año 2005 (Serie de Publicaciones Periódicas No. 8). INVEMAR. Recuperado el 19 de abril de 2024, de http://hdl.handle.net/20.500.12324/13092
Kass, J. M., Vilela, B., Aiello-Lammens, M. E., Muscarella, R., Merow, C. y Anderson, R. P. (2018). Wallace: A flexible platform for reproducible modeling of species niches and distributions built for community expansion. Methods in Ecology and Evolution, 9(4), 1151–1156. https://doi.org/10.1111/2041-210X.12945
Kjerfve, B. (Ed.). (1998). CARICOMP: Caribbean coral reef, seagrass and mangrove sites (Coastal region and small island papers, Vol. 3). UNESCO. Recuperado el 3 de abril de 2025, de https://www.researchgate.net/profile/Jorge-Cortes13/publication/287645768_Cahuita_and_Laguna_Gandoca_Costa_Rica_pp_107113/links/56784e6208ae125516ee7d88/Cahuita-and-Laguna-Gandoca-Costa-Rica-pp-107113.pdf
Lobo, J. M., Jiménez-Valverde, A. y Real, R. (2008). AUC: A misleading measure of the performance of predictive distribution models. Global Ecology and Biogeography, 17(2), 145–151. https://doi.org/10.1111/j.1466-8238.2007.00358.x
López Calderón, J. M., Guzmán, H. M., Jácome, G. E. y Barnes, P. A. G. (2013). Decadal increase in seagrass biomass and temperature at the CARICOMP site in Bocas del Toro, Panama. Revista de Biología Tropical, 61(4), 1815–1826. https://doi.org/10.15517/rbt.v61i4.12854
Martínez, M. L., Intralawan, A., Vázquez, G., Pérez Maqueo, O., Sutton, P. y Landgrave, R. (2007). The coasts of our world: Ecological, economic and social importance. Ecological Economics, 63(2–3), 254–272. https://doi.org/10.1016/j.ecolecon.2006.10.022
McCullagh, P. y Nelder, J. A. (1989). Generalized linear models (2.ª ed.). Chapman & Hall/CRC. https://doi.org/10.1201/9780203753736
McGuffie, K. y Henderson-Sellers, A. (2014). The climate modelling primer (4th ed.). John Wiley & Sons.
Merow, C., Smith, M. J. y Silander, J. A. (2013). A practical guide to MaxEnt for modeling species’ distributions: What it does, and why inputs and settings matter Ecography, 36(10), 1058–1069. https://doi.org/10.1111/j.1600-0587.2013.07872.x
Millán, S., Bolaños, J. A., García-Valencia, C. y Gómez-López, D. I. (2016). Teledetección aplicada al reconocimiento de praderas de pastos marinos en ambientes de baja visibilidad: La Guajira, Colombia Boletín de Investigaciones Marinas y Costeras, 45(2), 289–315. Recuperado el 19 de abril de 2024, de https://boletin.invemar.org.co/ojs/index.php/boletin/article/download/687/655/2663
Mota-Vargas, C., Encarnación-Luévano, A., Ortega-Andrade, H. M., Prieto-Torres, D. A., Peña-Peniche, A. y Rojas-Soto, O. R. (2019). Una breve introducción a los modelos de nicho ecológico. En C. E. Moreno (Ed.), La biodiversidad en un mundo cambiante: Fundamentos teóricos y metodológicos para su estudio (pp. 39–63). Universidad Autónoma del Estado de Hidalgo / Libermex. Recuperado el 19 de abril de 2024, de https://repositorio.ikiam.edu.ec/jspui/handle/RD_IKIAM/340
Naciones Unidas. (2018). La Agenda 2030 y los Objetivos de Desarrollo Sostenible: Una oportunidad para América Latina y el Caribe (LC/G.2681 P/Rev. 3). CEPAL. Recuperado el 3 de abril de 2025, de https://repositorio.cepal.org/handle/11362/40155
Navarrete-Ramírez, D. I., Navas-Camacho, S. M., Díaz-Sánchez, R. C., Muñoz-Escobar, M. y Galeano, L. (2014). Protocolo Indicador Condición Tendencia Praderas de Pastos Marinos (ICT PM): Indicadores de monitoreo biológico del Subsistema de Áreas Marinas Protegidas (SAMP) (Serie de Publicaciones Generales del INVEMAR No. 68). Instituto de Investigaciones Marinas y Costeras (INVEMAR), Fondo para el Medio Ambiente Mundial (GEF) y PNUD. Recuperado el 19 de abril de 2024, de https://plataformabohio.com.do/wpcontent/uploads/2022/12/Protocolo-Indicador-Condicion-Tendencia-Praderade-PastosMarinos-ICTPM.pdf
Orth, R. J., Carruthers, T. J. B., Dennison, W. C., Duarte, C. M., Fourqurean, J. W., Heck, K. L., Hughes, A. R., Kendrick, G. A., Kenworthy, W. J., Olyarnik, S., Short, F. T., Waycott, M. y Williams, S. L. (2006). A global crisis for seagrass ecosystems. BioScience, 56(12), 987–996. https://doi.org/10.1641/0006-3568(2006)56[987:AGCFSE]2.0.CO;2
Osorio-Olvera, L., Lira-Noriega, A., Soberón, J., Townsend Peterson, A., Falconi, M., Contreras-Díaz, R. G., Martínez-Meyer, E., Barve, V. y Barve, N. (2019). ntbox: An R package with graphical user interface for modeling and evaluating multidimensional ecological niches Methods in Ecology and Evolution, 11(10), 1199–1206. https://doi.org/10.1111/2041-210X.13452
Ospina-Hoyos, J. B., Palacio Baena, J. A. y Vargas Ochoa, A. F. (2014). Macroepifauna móvil asociada a una pradera de Thalassia testudinum en la bahía Triganá, Golfo de Urabá, Colombia Biota Colombiana, 15(1), 47–61. Recuperado el 19 de abril de 2024, de https://revistas.humboldt.org.co/index.php/biota/article/view/307
Peterson, A. T., Papeş, M. y Soberón, J. (2008). Rethinking receiver operating characteristic analysis applications in ecological niche modeling Ecological Modelling, 213(1), 63–72. https://doi.org/10.1016/j.ecolmodel.2007.11.008
Phillips, S. B., Aneja, V. P., Kang, D. y Arya, S. P. (2006). Modelling and analysis of the atmospheric nitrogen deposition in North Carolina. International Journal of Global Environmental Issues, 6(2–3), 231–252. https://doi.org/10.1016/j.ecolmodel.2005.03.026
Polechová, J. y Storch, D. (2008). Ecological niche. En S. E. Jørgensen y B. D. Fath (Eds.), Encyclopedia of ecology (Vol. 2, pp. 1088–1097). Elsevier. https://doi.org/10.1016/B978008045405-4.00811-9
Préau, C., Trochet, A., Bertrand, R. y Isselin-Nondedeu, F. (2018). Modeling potential distributions of three European amphibian species comparing ENFA and MaxEnt. Herpetological Conservation and Biology, 13(1), 91–104. Recuperado el 4 de diciembre de 2024, de https://www.herpconbio.org/Volume_13/Issue_1/Preau_etal_2018.pdf
Qiao, H., Soberón, J. y Peterson, A. T. (2015). No silver bullets in correlative ecological niche modelling: Insights from testing among many potential algorithms for niche estimation Methods in Ecology and Evolution, 6(10), 1126–1136. https://doi.org/10.1111/2041-210X.12397
Qiao, H., Feng, X., Escobar, L. E., Peterson, A. T., Soberón, J., Zhu, G. y Papeş, M. (2019). An evaluation of transferability of ecological niche models. Ecography, 42(3), 521–534. https://doi.org/10.1111/ecog.03986
Ríos Muñoz, C. A., Vega Flores, M., Vega Flores, K. M., Hernández Rubio, S. y Espinosa Martínez, D. V. (2021). Del concepto a su aplicación: El proceso del modelado de nichos ecológicos y sus algoritmos Revista Latinoamericana de Herpetología, 4(1), 11–25. https://doi.org/10.22201/fc.25942158e.2021.1.253
Short, F. T. y Green, E. P. (Eds.). (2003). World atlas of seagrasses. University of California Press / UNEP WCMC. Recuperado el 19 de abril de 2024, de https://archive.org/details/worldatlasofseag03gree
Short, F. T., Torio, D. D., Arroyo Mora, P., Fajardo, P., Hatvany, M. y van Ardenne, L. (2016). Carbono azul en América del Norte: Evaluación de la distribución de los lechos de pasto marino, marismas y manglares, y su papel como sumideros de carbono (Informe de proyecto). Comisión para la Cooperación Ambiental. Recuperado el 19 de abril de 2024, de https://www.cec.org/files/documents/publications/11664-north-america-s-blue-carbonassessing-seagrass-salt-marsh-and-mangrove-es.pdf
Soberón, J., Osorio-Olvera, L. y Peterson, T. (2017). Diferencias conceptuales entre modelación de nichos y modelación de áreas de distribución. Revista Mexicana de Biodiversidad, 88(2), 437–441. https://doi.org/10.1016/j.rmb.2017.03.011
Stockwell, D. R. B. y Noble, I. R. (1992). Induction of sets of rules from animal distribution data: A robust and informative method of data analysis. Mathematics and Computers in Simulation, 33(5–6), 385–390. Recuperado el 30 de agosto de 2024, de https://www.sciencedirect.com/science/article/pii/0378475492901262
Stockwell, D. y Peters, D. (1999). The GARP modelling system: Problems and solutions to automated spatial prediction. International Journal of Geographical Information Science, 13(2), 143–158. https://doi.org/10.1080/136588199241391
Teutli Hernández, C., Higinio, L., Peba, S., Mendoza González, G., Chiappa Carrara, X. C., Gallardo, A. y Carranza, A. (2020). Servicios ecosistémicos de las praderas de pastos marinos de la península de Yucatán: Guía de medidas para reducir nutrientes, contaminantes y otras presiones antrópicas (Folleto técnico). Universidad Nacional Autónoma de México, Unidad Multidisciplinaria de Docencia e Investigación – ENES Mérida. Recuperado el 19 de abril de 2024, de https://drive.google.com/file/d/160WbuwM90WbK6WH4Fk4tFdvdRToiwcnG/view
Townsend Peterson, A., Papeş, M. y Eaton, M. (2007). Transferability and model evaluation in ecological niche modeling: A comparison of GARP and Maxent Ecography, 30(4), 550–560. https://doi.org/10.1111/j.2007.0906-7590.05102.x
Tyberghein, L., Verbruggen, H., Pauly, K., Troupin, C., Mineur, F. y De Clerck, O. (2012). Bio-ORACLE: A global environmental dataset for marine species distribution modelling Global Ecology and Biogeography, 21(2), 272–281. https://doi.org/10.1111/j.14668238.2011.00656.x
UNESCO, Comisión Oceanográfica Intergubernamental (IOC), Unión Internacional para la Conservación de la Naturaleza (IUCN) y Conservation International. (2019). Carbono azul: Métodos para evaluar las existencias y los factores de emisión de carbono en manglares, marismas y pastos marinos (Manual técnico). UNESCO. Recuperado el 30 de agosto de 2024, de https://unesdoc.unesco.org/ark:/48223/pf0000372868_spa
UNEP, United Nations Environment Programme. (2020). Out of the blue: The value of seagrasses to the environment and to people. United Nations Environment Programme. Recuperado el 19 de abril de 2024, de https://www.unep.org/resources/report/out-blue-valueseagrasses-environment-and-people
Van Aelst, S. y Rousseeuw, P. (2009). Minimum volume ellipsoid. Wiley Interdisciplinary Reviews: Computational Statistics, 1(1), 71–82. https://doi.org/10.1002/wics.019
Varela, S. (2013, 11–15 de enero). Macroecology and species distribution models [Presentación en taller]. Departamento de Ecología, Charles University, Ostrava, República Checa.
Varela, S., Mateo, R. G., García-Valdés, R. y Fernández-González, F. (2014). Macroecology and ecoinformatics: Evaluating the accuracy of the ecological niche models calibrated with species occurrence data with biases and/or errors Ecosistemas, 23(1), 46–53. https://doi.org/10.7818/ECOS.2014.23-1.07
Warren, D. L. y Seifert, S. N. (2011). Ecological niche modeling in Maxent: The importance of model complexity and the performance of model selection criteria. Ecological Applications, 21(2), 335–342. https://doi.org/10.1890/10-1171.1
8 Anexos
Anexo 1 Script en R studio para el corte de variables bio climáticas con el área de accesibilidad para el escenario SSP26
library(raster)
setwd("C:/Users/Rasheed Picon/Documents/UNIGIS/PROYECTO DE GRADO/BIBLIO_OBJ_2/ORACLE_BIOS/NC_SSP126/ascii_full")
clorofila <- raster("clorofila.asc")
temp <- raster("temperatura.asc")
d_ox <- raster("d_oxygen.asc")
fos <- raster("fosfatos.asc")
nitra <- raster("nitratos.asc")
salinity <- raster("salinidad.asc")
sili <- raster("silicatos.asc")
library(sf)
M <- read_sf("M_thala.shp")
# corte de las capas crop_clo<- crop(clorofila, M)
# corte de las capas crop_temp<- crop(temp, M)# corte de las capas crop_d_ox<- crop(d_ox, M)# corte de las capas crop_fos<- crop(fos, M)# corte de las capas crop_nitra<- crop(nitra, M)# corte de las capas crop_salin<- crop(salinity, M)# corte de las capas crop_sili<- crop(sili, M)
# Crea una lista con todas las capas recortadas rasters_cropped <- list( clorofila = crop_clo, temp = crop_temp, d_ox = crop_d_ox, fos = crop_fos, nitra = crop_nitra, salinity = crop_salin, sili = crop_sili )
# Exporta todas las capas recortadas a archivos .asc
lapply(names(rasters_cropped), function(x) { writeRaster(rasters_cropped[[x]], paste0("bios_26_50_R/", x, ".asc"), overwrite = TRUE) })
# exportar dir.create("bios_26_50_R")
lapply(names(crop_temp), function(x){ writeRaster(crop_temp[[x]], paste0("bios_26_50/", x,".asc"),overwrite=TRUE)})
Anexo 2 Script en R studio para el corte de variables bio climáticas con el área de accesibilidad para el escenario SSP85
library(raster)
setwd("C:/Users/Rasheed Picon/Documents/UNIGIS/PROYECTO DE GRADO/BIBLIO_OBJ_2/ORACLE_BIOS/NC_585/ASCII_SIN_CORTAR")
clorofila <- raster("cloro.asc")
temp <- raster("temp.asc")
d_ox <- raster("d_o.asc")
fos <- raster("fosfa.asc")
nitra <- raster("nitra.asc")
salinity <- raster("salinity.asc")
sili <- raster("sili.asc")
library(sf)
M <- read_sf("M_thala.shp")
# corte de las capas crop_clo<- crop(clorofila, M)
# corte de las capas crop_temp<- crop(temp, M)# corte de las capas crop_d_ox<- crop(d_ox, M)# corte de las capas crop_fos<- crop(fos, M)# corte de las capas crop_nitra<- crop(nitra, M)# corte de las capas crop_salin<- crop(salinity, M)# corte de las capas crop_sili<- crop(sili, M)
# Crea una lista con todas las capas recortadas rasters_cropped <- list( clorofila = crop_clo, temp = crop_temp, d_ox = crop_d_ox, fos = crop_fos, nitra = crop_nitra, salinity = crop_salin, sili = crop_sili
)
# Definir el nombre del directorio de salida output_dir <- "bios_85_50_R"
# Crear el directorio si no existe if (!dir.exists(output_dir)) { dir.create(output_dir) }
# Exportar todas las capas recortadas a archivos .asc lapply(names(rasters_cropped), function(x) { # Definir la ruta completa del archivo .asc filepath <- file.path(output_dir, paste0(x, ".asc"))
# Escribir el archivo writeRaster(rasters_cropped[[x]], filename = filepath, format = "ascii", overwrite = TRUE) })
Anexo 3 Ajuste de píxeles de ocurrencias dentro de los ráster de variables oceanográficas.
setwd("C:/Users/Rasheed Picon/Documents/UNIGIS/PROYECTO DE GRADO/BIBLIO_OBJ_2/PROYECTO_KUENM")
library(devtools) library(htmltools) library(sp) library(raster)
devtools::install_github("marlonecobos/KUENM")
devtools::install_github("marlonecobos/KUENM", force = TRUE)
install.packages("htmltools") library(KUENM) library(htmltools)
KUENM_start("Thalassia_t_KUENM")
# Cargar los archivos CSV
Sp_joint <- read.csv("Sp_joint.csv")
Sp_test <- read.csv("Sp_test.csv")
Sp_train <- read.csv("Sp_train.csv")
library(raster) library(sp)
# Cargar y ajustar las ocurrencias para cada capa raster utilizando las nuevas rutas # Batimetría
var_batimetria <- raster("M_variables/Set_pc/batimetria.asc") data_corrected_batimetria <- KUENM_toclosest(data = Sp_joint, longitude = "x", latitude = "y", raster.layer = var_batimetria, limit.distance = 200)
Anexo 4 Mapa de probabilidad de presencia en escala térmica para el nicho ecológico en el escenario SSPS 26

Anexo 5 Mapa de probabilidad de presencia en escala térmica para el nicho ecológico en el escenario SSP 85

Anexo 6 Transformación de archivos .NC a archivos .ASC
# Cargar las librerías necesarias library(terra)
# Define la ruta al archivo NetCDF file_path <- "E:/UNIGIS/PROYECTO DE GRADO/BIBLIO_OBJ_2/ORACLE_BIOS/NC_SSP126/TEMP.nc"
# Define la carpeta donde quieres guardar los archivos ASCII output_path <- "E:/UNIGIS/PROYECTO DE GRADO/BIBLIO_OBJ_2/ORACLE_BIOS/NC_SSP126/ASCI"
# Cargar el archivo NetCDF raster_nc <- rast(file_path)
# Mostrar las bandas disponibles para confirmar (opcional) print(raster_nc)
# Iterar por cada capa en el archivo NetCDF y exportar a formato ASCII for (i in 1:nlyr(raster_nc)) {
# Extraer la capa individual layer <- raster_nc[[i]]
# Crear un nombre de archivo para la capa ASCII output_file <- paste0(output_path, "/temperatura_band_", i, ".asc")
# Guardar la capa como archivo ASCII writeRaster(layer, output_file, overwrite = TRUE)
cat("Archivo exportado:", output_file, "\n")
}
cat("Conversión completada.\n")
Anexo 7 Modelos candidatos previos a la selección del mejor modelo de nicho ecológico




Anexo 8 Nicho ecológico Sp Thalassia testudinum evaluado por la lista roja de especies amenazadas en el año 2007 de la International Union for Conservation of Nature (IUCN)
