105497

Page 1

Master Thesis ǀ Tesis de Maestría

submitted within the UNIGIS MSc programme

presentada para el Programa UNIGIS MSc

at/en

Interfaculty Department of Geoinformatics- Z_GIS

Departamento de Geomática – Z_GIS

University of Salzburg ǀ Universidad de Salzburg

Modelo espacial para la identificación y delimitación de las áreas periurbanas de Cuenca, Ecuador

Spatial model for identifying and delimitating peri-urban areas of Cuenca, Ecuador.

by/por

Jessica Graciela Chica Carmona

105497

A thesis submitted in partial fulfilment of the requirements of the degree of Master of Science (Geographical Information Science & Systems) – MSc (GIS)

Advisor ǀ Supervisor: Leonardo Zurita Arthos, PhD.

Cuenca - Ecuador, marzo 2022

COMPROMISO DE CIENCIA

Por medio del presente documento, incluyendo mi firma personal certifico y aseguro que mi tesis es completamente resultado de mi propio trabajo. He citado todas las fuentes que he usado en mi tesis y en todos los casos he indicado su origen.

Cuenca, 20 de marzo del 2022

(Lugar, Fecha) Firma

A g r a d e c i m i e n t o s

A la vida por brindarme una segunda oportunidad.

A mi tutor, Karl Atzmanstorfer PhD, por guiarme en el proceso de elaboración de la tesis.

A Xavier por su apoyo incondicional

A mi familia, por ser el pilar fundamental de mi vida.

R e s u m e n

Cuenca es una ciudad intermedia de Ecuador, que al igual que la mayoría de ciudades latinoamericanas, presentó una expansión urbana acelerada a partir de la década de los noventa. En este sentido, la estructura urbano-rural empezó a experimentar profundos cambios en sus dimensiones y organización territorial, especialmente en los espacios llamados periurbanos. Si bien existe amplia literatura sobre la definición de este término, existen pocos estudios que operacionalizan este concepto multidimensional. En esta perspectiva, la presente investigación buscó generar un modelo espacial que permita identificar y delimitar las áreas periurbanas basándose en sistemas de información geográfica.

La investigación utilizó una metodología cuantitativa y multidimensional abordada en tres escalas de análisis. Cada dimensión se definió en función de los objetivos específicos de la investigación: i) conocer la dinámica de urbanización del cantón en las últimas tres décadas a través de la dimensión denominada dinámica, estudiada a escala cantonal, ii) identificar los distintos espacios geográficos del territorio mediante la dimensión denominada urbanización, la cual se analizó a escala de cuadrícula de 500 x 500 metros superpuesta en el territorio cantonal, y iii) delimitar y caracterizar el área periurbana a través de la dimensión llamada composición, analizada a escala de predios. Un punto de partida de estos análisis fue la disponibilidad de datos secundarios facilitadas por las entidades municipales o disponibles en la web. Los hallazgos del estudio determinaron que los espacios periubanos se emplazan principalmente en los bordes de las áreas urbanas, alrededor de las cabeceras parroquiales y a lo largo de las vías de conexión urbano rural. En estos espacios se exhibió mejores condiciones de aptitud de suelo urbano y mayores densidades poblacionales respecto a los datos de las zonas netamente rurales. Estas áreas presentaron alta fragmentación de suelo y mayor dinámica de urbanización.

En consecuencia, esta investigación contribuirá a las metodologías de planificación del Ecuador, pues los tomadores decisiones podrán planificar y gestionar los territorios con base en las particularidades de cada espacio geográfico y con ello promover políticas propias orientadas al crecimiento sostenible del territorio.

Palabras clave: análisis espacial, ciudad intermedia, expansión urbana, interfaz urbano-rural, SIG.

| 4

Cuenca is an intermediate city in Ecuador, which, like most Latin American cities, experienced an accelerated urban expansion beginning in the 1990s. As a result, the urbanrural structure began to undergo profound changes in its dimensions and territorial organization, especially in the so-called peri-rban areas. Although there is ample literature on the definition of this term, there are few studies that operationalize this multidimensional concept. In this perspective, the present research sought to generate a spatial model to identify and delimit peri-urban areas based on geographic information systems.

The research used a quantitative and multidimensional methodology approached at three scales of analysis. Each dimension was defined according to the specific objectives of the research: i) to know the urbanization dynamics of the canton in the last three decades through the dimension called dynamics, studied at the cantonal scale, ii) to identify the different geographic spaces of the territory through the dimension called urbanization, which was analyzed at a grid scale of 500 x 500 meters superimposed on the cantonal territory, and iii) to delimit and characterize the peri-urban area through the dimension called composition, analyzed at the scale of properties. A starting point for these analyses was the availability of secondary data provided by the municipal entities or available on the web. The findings of the study determined that periruban spaces are mainly located on the edges of urban areas, around parish headwaters and along urban-rural connection roads. These areas exhibited better urban land suitability conditions and higher population densities than the data from purely rural areas. These areas presented high soil fragmentation and greater urbanization dynamics. Consequently, this research will contribute to Ecuador's planning methodologies, as decision makers will be able to plan and manage the territories based on the particularities of each geographic space and thus promote their own policies aimed at the sustainable growth of the territory.

Key words: spatial analysis, intermediate city, urban sprawl, urban-rural interface, GIS.

| 5 A
b s t r a c t
| 6 C o n t e n i d o s 1. I N T R O D U C C I Ó N .......................................................................................... 13 1.1 ANTECEDENTES ..................................................................................................... 13 1.2 OBJETIVOS ............................................................................................................ 15 1.3 PREGUNTAS DE INVESTIGACIÓN ............................................................................ 15 1.4 HIPÓTESIS ............................................................................................................. 15 1.5 JUSTIFICACIÓN ...................................................................................................... 16 1.6 ALCANCE ............................................................................................................... 17 1.7 ESTRUCTURA DE LA TESIS....................................................................................... 18 2. R E V I S I Ó N L I T E R A R I A............................................................................. 19 2.1 MARCO TEÓRICO........................................................................................................ 19 2.1.1 La urbanización: entre lo urbano y lo rural 19 2.1.2 Las áreas periurbanas, una interfaz compleja ............................................................................ 25 2.1.3 El proceso de periurbanización en las ciudades Latinoamericanas 29 2.1.4 Modelos en los sistemas de información geográfica 32 2.2 MARCO HISTÓRICO .................................................................................................... 34 2.3 MARCO METODOLÓGICO ........................................................................................... 37 2.3.1 La teledetección 38 2.3.2 Análisis multicriterio 45 2.3.3 Análisis geoespacial: álgebra de mapas y operaciones geométricas vectoriales ......................... 47 2.3.4 Teselas vectoriales..................................................................................................................... 50
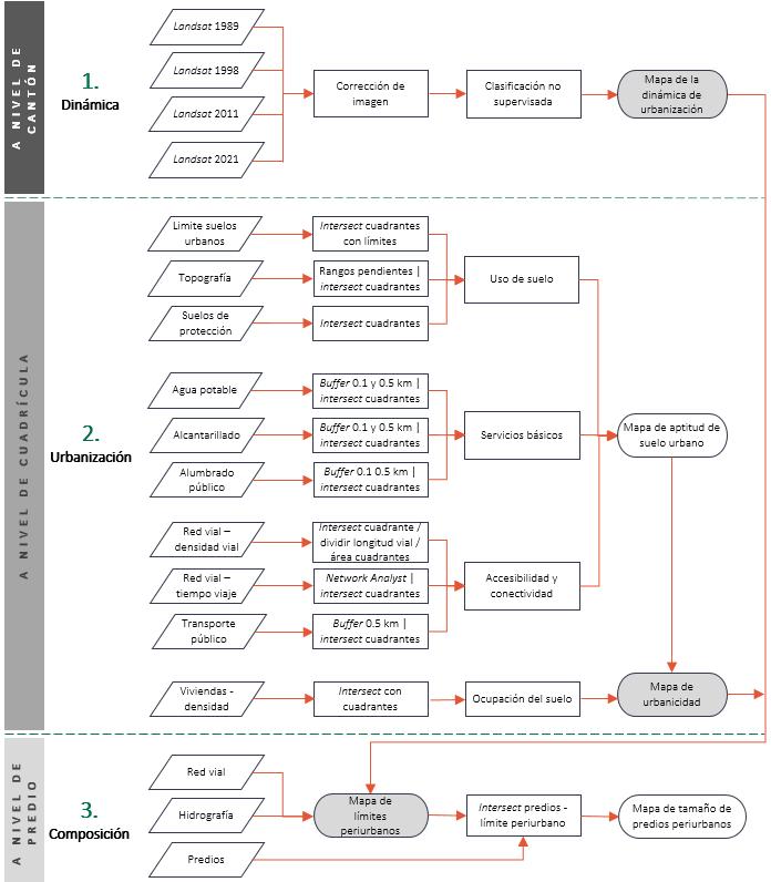
| 7 3. M E T O D O L O G Í A........................................................................................... 52 3.1 ÁREA DE ESTUDIO ...................................................................................................... 52 3.1.1 Contextualización del área de estudio 52 3.1.2 Área específica de estudio 59 3.2 FLUJOGRAMA DE ANÁLISIS Y DATOS ........................................................................... 59 3.2.1 Análisis multi-escala 60 3.2.2 Enfoque multidimensional 61 3.2.3 Flujograma de análisis 62 3.2.4 Datos 62 3.3 PASOS METODOLÓGICOS DE LA INVESTIGACIÓN......................................................... 63 3.3.1 Dinámica. Cambio de la cobertura terrestre 1989 - 2021 | nivel área de estudio 63 3.3.2 Urbanización. Clasificación del suelo cantonal | nivel de cuadrículas......................................... 67 3.3.3 Composición. Delimitación y caracterización del periurbano | nivel de predio 84 4. R E S U L T A D O S Y A N Á L I S I S .................................................................... 90 4.1 RESULTADOS.............................................................................................................. 90 4.1.1 Dinámica de urbanización 90 4.1.2 Urbanización actual ¡Error! Marcador no definido. 4.1.3 Composición del periurbano 104 4.2 ANÁLISIS DE LOS RESULTADOS...................................................................................109 4.2.1 Dinámica de urbanización........................................................................................................ 109 4.2.2 Urbanización actual 112 4.2.3 Composición del periurbano 115 5. C O N C L U S I O N E S.........................................................................................117 B I B L I O G R A F Í A....................................................................................................121

A b r e v i a t u r a s

ADMC Análisis de decisión multicriterio

AHP AnalyticHierarchyProcess (Proceso Analítico Jerárquico)

BID Banco Interamericano de Desarrollo

ETM + Sensor EnhancedThematicMapper (Landsat 7)

GAD Gobierno Autónomo Descentralizado

INEC Instituto Nacional de Estadísticas y Censos

ISODATA Técnicas iterativas de análisis de datos auto organizados

LOOTUGS Ley Orgánica de Ordenamiento Territorial, Uso y Gestión del Suelo

NASA NationalAeronauticsandSpaceAdministration

OECD Organización para la Cooperación y el Desarrollo Económico

ONU Organización de Naciones Unidas

OSM OpenStreetMap

SIG Sistemas de Información Geográfica

TM Sensor ThematicMapper(Landsat 4 o 5)

USGS Servicio Geológico de los Estados Unidos

| 8
| 9 Í n d i c e d e f i g u r a s Figura 1. Esquema general de la tesis. 18 Figura 2. Comparación de variables que caracterizan los espacios urbanos, periurbanos y rurales. 29 Figura 3. Modelo evolutivo de la ciudad latinoamericana según Borsdorf, Bähr y Janoschka (2002). 30 Figura 4. Clasificación del suelo de Ecuador según LOOTUGS. 31 Figura 5. Proceso de un modelo. 33 Figura 6. Etapas de un proceso de teledetección. ...............................................................38 Figura 7. Esquema de funcionamiento de la clasificación supervisada................................40 Figura 8. Proceso para la clasificación no supervisada 41 Figura 9. Ejemplo de una clasificación no supervisada de una imagen Landsat 8 42 Figura 10. Proceso de clasificación no supervisada por método k-medias 43 Figura 11. Proceso de clasificación no supervisada por método ISODATA 43 Figura 12. Espectro electromagnético. Imágenes satelitales 44 Figura 13. Proceso para la elaboración de un SIG-ADMC 45 Figura 14. Combinación de dos capas a través de una suma...............................................48 Figura 15. Teselas regulares.................................................................................................51 Figura 16. Ubicación del área de estudio: el cantón Cuenca................................................53 Figura 17. Porcentaje de población urbana entre
-
Comparación entre Cuenca, Ecuador, América Latina-El Caribe y el promedio de las ciudades del mundo. 54 Figura 18. Comparación de la población de las parroquias rurales del cantón Cuenca según censos: 1990, 2001 y 2010 y su relación con la ciudad. 55
1950
2020.

Figura 19. Fotografías de la ciudad de Cuenca: (izq) vista del centro histórico de Cuenca y río Tomebamba, 1955, (der) Vista El Ejido y centro histórico desde mirador Turi, 2020.

Figura 20. Línea de tiempo de los instrumentos de planificación, censos y tamaño de la ciudad de Cuenca.................................................................................................................58

Figura 22. Flujograma metodológico utilizado.....................................................................62

Figura 23. Características principales de las imágenes satelitales Landsat (color natural).

Figura 24. Corrección de bandeo de imagen satelital Landsat 7: imagen Cuenca 2011, banda

Figura 25. Imágenes Landsat de los años 1989, 1998, 2011 y 2021: combinación de bandas

Figura 26. Clasificación no supervisada de las imágenes satelitales Landsat: 1989, 1998, 2011, 2021

Figura 27. Delimitación de

| 10
56
60
Figura 21. Escalas de estudio: área de estudio, cuadrícula y predio-vivienda.
.64
7. 65
falso
66
color 7 - 4 - 2.
67
suelos y la valoración de los cuadrantes 71 Figura 28. Rango de pendientes topográficas y la valoración de los cuadrantes................72 Figura 29. Suelos naturales y valoración de los cuadrantes.................................................72 Figura 30. Cobertura de la red de agua potable y la escala de valoración. 73 Figura 31. Cobertura de la red de alcantarillado y escala de valoración de los cuadrantes. 74 Figura 32. Alumbrado público y valoración de los cuadrantes 75 Figura 33. Densidad vial km/km2 y su valoración 76 Figura 34. Tiempo de viaje desde el centro de la ciudad y su valoración 77 Figura 35. Redes de transporte público y la valoración de cuadrantes 79
| 11 Figura 36. Densidad de vivienda y su valoración 80 Figura 37. Simulaciones del grado de urbanicidad 83 Figura 38. Cuadrantes periurbanos y mancha urbana 2021 85 Figura 39. Cartografía base para definición del periurbano: red vial e hidrográfica ............86 Figura 40. Proceso para delimitar las áreas periurbanas 87 Figura 41. Comparación del suelo urbanizado del cantón Cuenca desde 1989 - 2021........91 Figura 42. Proceso de expansión urbana del cantón Cuenca...............................................92 Figura 43. Uso de suelo a nivel de cuadrante 93 Figura 44. Cuadrantes según uso de suelo 94 Figura 45. Disponibilidad de los servicios básicos a nivel de cuadrante 95 Figura 46. Cuadrantes según disponibilidad de servicios básicos 96 Figura 47. Densidad vial, tiempo de viaje y transporte público por cuadrante 97 Figura 48. Cuadrantes según nivel de accesibilidad y conectividad 98 Figura 49. Aptitud de suelo urbano 99 Figura 50. Valoración de los cuadrantes según la densidad de vivienda............................101 Figura 51. Clasificación del suelo cantonal: urbano, periurbano, rural y rural natural ......102 Figura 52. Delimitación del área periurbana del cantón Cuenca 104 Figura 53. Tamaño de predios en el área periurbana de Cuenca (P1 – P6) 106 Figura 54. Tamaño de predios en el área periurbana de Cuenca (P7 – P11) 107
| 12 Í
Tabla 1. Matriz de objetivo, escala, dimensión, criterio, variable y fuente de datos de la información secundaria utilizada 63 Tabla 2. Variables de análisis y su escala de valoración. 68 Tabla 3. Matriz de método analítico jerárquico (AHP) de las variables de estudio según temática de análisis. 69 Tabla 4. Matriz de método analítico jerárquico (AHP) para determinar la aptitud de suelo urbano 69 Tabla 5. Opciones de simulación del modelo de urbanización, su fórmula y descripción ...81 Tabla 6. Valoración de cuadrantes según simulaciones de urbanicidad ..............................82 Tabla 7. Parroquias periurbanas según tamaño de lotes 108 Tabla 8. Superficie y edificaciones en los espacios geográficos de Cuenca 108
n d i c e d e t a b l a s

1.I N T R O D U C C I Ó N

1.1 ANTECEDENTES

Desde mediados del siglo XX las ciudades a nivel global, especialmente las ubicadas en países en desarrollo, están experimentado una transformación en el modelo de crecimiento, dejando de lado las urbes compactas con densidades medias y altas por un modelo de ciudad difusa y extendida de bajas densidades (Angel et al., 2011; Arellano y Roca, 2017) A medida que este fenómeno ocurre se desencadenan procesos espaciales complejos con una variedad de cambios en la estructura de los territorios. Generalmente las mayores presiones para la urbanización ocurren en la periferia, áreas donde es probable la conversión de una gran parte de la tierra, debido a su cercanía con las áreas ya urbanizadas de la ciudad por donde se expanden los servicios públicos y las carreteras (Oviedo y Dávila, 2016; Berry, 1978)

En este marco la noción del término rural pierde su significado, pues la dinámica de estas sociedades es mucho más compleja debido a que deja de estar asociada únicamente a la actividad agropecuaria. Ahora se presenta una diversidad de actividades y relaciones sociales que se vinculan estrechamente con los centros urbanos (Rosas-Baños, 2013). Estas nuevas configuraciones espaciales, denominadas como zonas periurbanas o suburbanas, se conceptualizan como paisajes altamente dinámicos caracterizados por una mezcla de estructuras socioeconómicas, de usos y funciones de la tierra (Karg et al., 2019)

| 13

Bajo este contexto, se han desarrollo algunas investigaciones enfocadas al análisis, caracterización y clasificación de las áreas periurbanas. Galimberti (2021) tras un análisis temporal de expansión urbana identifica el proceso de creación del suelo urbano y periurbano, asi como los actores que intervienen este proceso. Por otra parte, Cruz-Muñoz (2020) analiza la expansión urbana y la ocupación de las zonas periurbanas desde el ámbito de la densidad y morfología en cuatro megaurbes de latinoamérica, demostrando la impotancia de la planificación en estas áreas. En el contexto ecuatoriano, Mejía (2020) através de una imagen satelital nocturna determina que la urbanización de la ciudades de Ecuador es un proceso expansivo de baja densidad que transforma progresivamente los suelos periféricos y rurales. En cada uno de estos estudios la ocupación de los sistemas de información geográfica (SIG) ha sido de vital importancia.

La mayor parte de la literatura se centra en clasificar los suelo periurbanos de manera teórica, son pocos los estudios que formulan métodos para operacionalizar estos conceptos multidimensionales (Karg et al., 2019), especialmente en ciudades Latinoamericanas donde las áreas periurbanas se están utilizado de manera improvisada, sin reglas claras de planificación propia (Linares, 2013), ilegible en la definición de sus partes y sin una demarcación establecida que promueva un crecimiento sostenible.

Cuenca es la ciudad intermedia con mayor número de habitantes del sistema de ciudades de Ecuador, y no es ajena al proceso de expansión urbano. En un lapso de 60 años (1950 –2010) la ciudad se ha expandido más rápido de lo que incrementa su población, el aumento demográfico fue de 8.30 veces, mientras que la expansión física fue de 25.34 veces más (Hermida et al., 2015). Esta urbanización se expande cada vez más hacia los suelos rurales, generando nuevos espacios con características funcionales y estructurales propias que producen que la delimitación de urbano y rural sean insuficientes para definir estas transformaciones territoriales por lo que es necesario reconocer a un nuevo espacio geográfico, el periurbano. Es así que mediante esta investigación se buscó identificar y delimitar las áreas periurbanas de Cuenca, con la finalidad de generar un aporte para las políticas propias de estos territorios.

| 14

1.2 OBJETIVOS

Esta tesis propone generar un modelo espacial multidimensional en conjunción con los sistemas de información geográfica para identificar las áreas periurbanas producidas a causa de la acelerada expansión urbana de las ciudades intermedias, tomando el cantón de Cuenca, Ecuador, como ejemplo.

Objetivo general

 Desarrollar un modelo espacial para identificar y delimitar las áreas periurbanas del cantón Cuenca en Ecuador, en función de las dinámicas de urbanización producidas entre 1989 y 2021 y las características espaciales multidimensionales actuales.

Objetivos específicos

 Analizar la dinámica de urbanización del cantón Cuenca entre los años 1989 y 2021.

 Identificar el suelo urbano, periurbano y rural del cantón Cuenca en función de características espaciales multidimensionales

 Delimitar el suelo periurbano de Cuenca y con base en ello conocer las características particulares de este espacio geográfico.

1.3 PREGUNTAS DE INVESTIGACIÓN

Las interrogantes que han guiado el desarrollo de la investigación son las siguientes:

 ¿Cuál es la dinámica de urbanización que ha experimentado el cantón Cuenca entre 1989 y 2021?

 ¿Cuáles son los suelos urbanos, periurbanos y rurales de Cuenca?

 ¿Cuáles son los límites espaciales de las áreas periurbanas de Cuenca?

1.4 HIPÓTESIS

Las áreas periurbanas de Cuenca son el espacio geográfico que mayor dinámica de urbanización presenta en comparación con los suelos urbanos y rurales. La transformación

| 15

acelerada de las áreas periurbanas se da en un contexto de expansión y de una reorganización territorial a nivel cantonal.

1.5 JUSTIFICACIÓN

La urbanización es un proceso de transformación social, económico y ambiental que se está produciendo a una escala sin precedentes en todo el mundo (Bhat et al., 2017). La urbanización como tal no se considera una amenaza sino más bien un fenómeno que impulsa el desarrollo socioeconómico de una comunidad (Abudu et al., 2018). No obstante, este proceso no planificado ni controlado desencadena una expansión urbana que consume aceleradamente las tierras agrícolas (Nengroo et al., 2017; Skog y Steinnes, 2016), altera el paisaje natural, deteriora los ecosistemas (Bhat et al., 2017), e inclusive produce cambios en los estilos de vida de la población emplazada en las área periurbanas (Bhatta et al., 2010)

La configuración territorial del entorno urbano-rural de Cuenca, Ecuador se ha transformado sustancialmente debido al proceso de crecimiento demográfico y urbanización acelerada. En las últimas tres décadas Cuenca ha experimentado una transformación significativa en sus actividades productivas y su dinámica poblacional producto de la expansión urbana. Según el Instituto Nacional de Estadísticas y Censos (INEC) en el año 2030 el incremento de población de todo el cantón (área urbana y parroquias rurales) será de 156 600 habitantes (INEC, 2019), por lo que la incorporación de 53 500 viviendas debe ser considerada y planificada. No obstante, el área urbana dispone alrededor de 12 690 predios vacantes. Por tal razón, las nuevas viviendas tenderán a emplazarse en las zonas periurbanas como lo están realizando en la actualidad, proceso que al no contar con una planificación eficaz generará cada vez mayores problemas.

La organización general del país clasifica al suelo cantonal en zonas urbanas, que corresponde a la ciudad, y parroquias rurales (Ministerio de Coordinación de la Política, 2011), no se consideran espacios intermedios de transición urbano-rural. En este contexto, las áreas periurbanas pertenecen legal y administrativamente a las parroquias rurales. Esta situación produce la ausencia o superposición de instituciones con diferentes competencias espaciales y físicas en la interfaz urbano-rural que impiden abordar eficazmente los desafíos propios de las áreas periurbanas.

| 16

Por lo tanto, tener una idea sobre la extensión espacial de estas áreas es de suma importancia especialmente para facilitar la planificación urbana, rural y regional. No obstante, debe ir más allá de una definición física, generalmente entendida como entidades administrativas delimitadas sino a una comprensión más amplia de los patrones de asentamientos, servicios e infraestructura.

1.6 ALCANCE

Los resultados esperados en la investigación apuntan a la construcción de un aporte concreto a las metodologías de planificación territorial que se encuentran vigentes a nivel cantonal en el caso de Ecuador. Determinar la extensión y ubicación de las áreas periurbanas, así como sus principales características tiene como finalidad introducir un enfoque que busque superar las limitaciones existentes en la actualidad respecto a estos espacios geográficos y de esta manera se puedan construir políticas de planificación que permitan un crecimiento sostenible del territorio en general. No obstante, poner límites claros a un territorio dinámico resulta difícil y requiere de algunos criterios cuantitativos que ayuden a delimitarlos.

La investigación se desarrolla en el cantón Cuenca que cuenta con una superficie de 3190 km2 y 693 669 habitantes (INEC, 2010). A través de un análisis multidimensional y multi-escala se pretende obtener los siguientes resultados:

 Mapa con la dinámica de urbanización del cantón Cuenca en 1989, 1998, 2011 y 2021.

 Mapa con la identificación de los espacios urbanos, periurbanos y rurales.

 Límite geográfico de las áreas periurbanas de Cuenca.

 Caracterización del suelo periurbano de Cuenca.

Estos resultados permiten mejorar el análisis y la posterior toma de decisiones en materia de planificación y gestión territorial, en busca de territorios equilibrados y justos. Por ello constituyen una herramienta clave para las instituciones encargadas de la planificación territorial, empresas que dotan de los servicios básicos, académicos y ciudadanía en general

| 17

1.7 ESTRUCTURA DE LA TESIS

En la figura 1 se especifica la estructura general de la tesis

| 18
Figura 1 Esquema general de la tesis

2.R E V I S I Ó N L I T E R A R I A

2.1 MARCO TEÓRICO

2.1.1 La urbanización: entre lo urbano y lo rural

A lo largo del tiempo han existido acontecimientos relevantes en la historia, en que la ciudad y el campo han sufrido diversas transformaciones tanto en su estructura funcional como física (Geisse, 2014). Hasta mediados del siglo XVIII los cambios característicos de los territorios eran las decisiones políticas y sociales (López-Goyburu, 2017), en donde la distinción entre urbano y rural era indiscutible. La ciudad formada por un espacio urbanizado en el que se concentraban las instituciones importantes, los servicios religiosos, los monumentos y el mercado, constituyéndose como centro de toda la vida social. Mientras que el campo era el espacio natural circundante a la centralidad urbana, de vastas extensiones, caracterizado por la producción agrícola auto – suficiente (Fuica et al., 2014). Consecuentemente, los usos de suelo eran los que permitían definir el campo y la ciudad, incluso algunas urbes se separaban adicionalmente a través de murallas que constituían sus límites físicos (López-Goyburu, 2017)

Sin embargo, la era industrial y capitalista marcan un punto de inflexión en la historia del urbanismo (Segado-Vazquez y Espinosa-Muñoz, 2015). A partir de estos dos sucesos estrechamente vinculados entre sí, se produce una rápida urbanización en el que los territorios experimentan cambios esenciales que se reflejan en el incremento de población urbana, el crecimiento físico y la migración del campo a la ciudad (García-Ayllón, 2016). En este sentido, las urbes pasaron a ser una zona principal de producción, donde las clases

| 19

dominantes y dominadas se reúnen en un mismo espacio con el fin de la reproducción capitalista, constituyéndose como el lugar de la vida colectiva. Mientras que las zonas rurales pasan a ser subordinadas por la ciudad industrial, en el que pierde su carácter autosuficiente por la dependencia frente a las crecientes demandas de productos, servicios y tecnologías ofrecidos por la ciudad (Limonad y Monte-Mór, 2012).

Bajo este contexto, tanto la ciudad como el campo han perdido sus características sustantivas de origen, por ende, las calificaciones de urbano y rural pasan a representar alusiones de realidades transformadas e integradas a una nueva organización territorial más compleja (Berardo, 2019)

a. Efectos de la urbanización

Las ciudades por su naturaleza no dejan de crecer y expandirse. En este sentido, la población puede incrementar de dos maneras: por efecto de la densificación dentro de los límites urbanos definidos o por la expansión como resultado de un espacio insuficiente en la ciudad. Bajo este contexto se establecen dos principales modelos de ciudad: el uno basado en la concentración y el otro en la dispersión. Si bien son conceptos opuestos, ninguno de ellos se encuentra en estado puro, son abstracciones de la realidad que intentan describir el proceso de urbanización de las ciudades (Alarcón, 2020).

Las urbes de los países en desarrollo, como los de América Latina, se caracterizan por tener un modelo de crecimiento difuso con un proceso acelerado de urbanización (Angel et al., 2011; Martner, 2016). Los signos más evidentes de este crecimiento urbano son la expansión de las áreas edificadas y la extensión de las redes de infraestructura (Hersperger et al., 2012), los cuales son el resultado intrínseco del crecimiento poblacional y la migración rural-urbana (Gutiérrez y Grau, 2014). Este proceso se desarrolla generalmente de manera caótica, dispersa y no planificada. Por tal razón, la ciudad difusa de América Latina se conceptualiza generalmente como un modelo de fragmentación territorial, desigualdad espacial e insostenibilidad ambiental (Martner, 2016)

En América Latina el proceso de urbanización se ha incrementado significativamente a partir de mediados del siglo XX (García-Ayllón, 2016) Es por ello que ahora constituye la región

| 20

más urbanizada del mundo, en el que alrededor del 80 % de la población vive en las ciudades, cifra mayor al promedio mundial de 56 % y se prevé que la población urbana seguirá incrementándose en los próximos años, especialmente en los países en desarrollo (The World Bank, 2021). Con el aumento global proyectado de la urbanización, incrementará consecuentemente la presión sobre la disponibilidad de suelo para uso urbano (Jacquin et al., 2008)

Si bien en la actualidad tan solo el 3% de la superficie mundial es ocupada por las ciudades, la urbanización conlleva implicaciones importantes sobre la sociedad y el ecosistema (Jacquin et al., 2008) Algunos estudios explican que el cambio de la cobertura de suelo ha sido reconocido como un factor importante del cambio ambiental global Uno de los temas de debate es la deforestación de los bosques los cuales es el resultado del crecimiento poblacional, el incremento de viviendas y la creciente demanda de productos agrícolas que trasforman estos espacios naturales (Gutiérrez y Grau, 2014) Por ello se considera que la urbanización es una de las principales fuerzas impulsoras de la pérdida de biodiversidad, que induce a cambios de microclima, afecta a los sistemas hídricos y modifica la productividad primaria (Leveau y Leveau, 2012)

Otros autores explican que existe una estrecha relación ente la contaminación ambiental y la urbanización. Por una parte, el crecimiento de la población urbana conlleva al incremento de consumo y el despilfarro de energía, situación que provoca más contaminantes ambientales. Por otra parte, las tasas de urbanización se desarrollan a ritmos más acelerados que las de crecimiento poblacional, esta descoordinación produce espacios de baja densidad, dispersos y dependientes de vehículos motorizados y con ello todos los efectos que este modo de movilización produce al medio ambiente como los gases efecto invernadero (Han, 2020; Zhang, 2021)

La velocidad del proceso de urbanización y crecimiento poblacional ha limitado la capacidad de planificación por parte de las entidades encargadas, especialmente de las ciudades de América Latina que ha tenido desafíos constantes para dirigir el crecimiento urbano de manera eficiente (García-Ayllón, 2016) Como resultado se tiene suelos dispersos de baja densidad con grandes inequidades espaciales y segregación residencial, escasez de

| 21

viviendas, limitaciones en la dotación de servicios básicos y otras desiguales que deterioran la calidad de vida de la población (Pérez, 2003)

b. Características de los suelos urbanizados

Los procesos de urbanización dan lugar a cambios radicales en la configuración de los territorios. Lo urbano considerado como una de las formas de organizar el territorio hasta el momento no es una cuestión clara en un territorio cada vez más urbanizado y expandido. En este sentido, existen algunas vertientes para definir un suelo urbanizado, desde el ámbito socioeconómico se analizan aspectos como la actividad productiva, el modo de vida, el grado de interacción social, el estrato económico, el nivel de educación y otros criterios establecidos por los organismos de estadística de cada país (Berardo, 2019). No obstante, esta información es más costosa de recolectar debido a que son datos a nivel de hogar que deben ser recogidos a través de encuestas. Otra vertiente de análisis es a través de datos espaciales, los cuales en función de sus valores cuantitativos o de cobertura permiten determinar el grado de urbanización de un espacio geográfico. Bajo este contexto, a continuación, se describen las variables e indicadores más comúnmente utilizados.

 Uso de suelo

Una de las principales variables para determinar los suelos urbanizados es a través de sus usos. En este sentido, los equipamientos son un componente esencial para el desarrollo de la sociedad pues cumple rol fundamental para atender las necesidades básicas de los ciudadanos. Ocupan un lugar importante en el espacio construido que permite mejorar la calidad de vida a través de la interacción social, la inclusión y el derecho a la ciudad. No obstante, el papel de los equipamientos está vinculados directamente con las distintas realidades territoriales. Generalmente los espacios planificados para la vida urbana, dentro de unos límites definidos, son los que presentan mejores coberturas, proximidad y calidad de equipamientos, con distribuciones equitativas en el territorio. Mientras que en zonas no planificadas existen altos déficit de equipamientos (Franco y Zabala, 2012).

| 22

En ciudades montañosas, la topografía es un variable fundamental de urbanización, puesto que es la que configura la morfología urbana y la que limita la expansión, generando poca disponibilidad de suelos aptos para la vivienda (Dame et al., 2019). En estas urbes los cambios de cobertura terrestre no se producen de manera homogénea en todo el paisaje, se presentan diferentes patrones espaciales condicionados por interacciones complejas relacionadas entre los atributos ambientales, como la topografía (Gutiérrez y Grau, 2014) Por ello, la expansión ejerce presión sobre los suelos con vulnerabilidad a riesgo incrementando la exposición al emplazamiento de viviendas en zonas de altas pendientes con riesgo a deslizamientos.

El uso de suelo de protección constituye espacios territoriales que por sus características ambientales, paisajísticas o geográficas son de vital importancia para el adecuado funcionamiento de los ecosistemas. Poseen gran diversidad de fauna y flora, permiten filtrar el agua, mitigan la contaminación del aire y el cambio climático, por estas y otras razones más son suelos que deben ser protegidos y conservados. Estos espacios pueden emplazarse en cualquier parte del territorio, por ello es necesario identificarlos para poder restringir su urbanización (Ministerio del Ambiente, 2012)

 Servicios básicos

Los servicios básicos son indispensables para asegurar la vida digna de la población. Las zonas con mayor dotación de agua potable, energía eléctrica y alcantarillado dan cabida a mayor población, mientras que las zonas dispersas con bajas densidades limitan la capacidad de dotación de los servicios (ONU-Hábitat, 2014) En este marco, los suelos urbanizados son los que presentan mejor dotación de servicios básicos.

 Accesibilidad y conectividad

La red vial es la que estructura a las ciudades, guía su crecimiento, permite la interconexión de los espacios, es el centro de la vida colectiva y, además, es por donde se transportan los servicios básicos. Por ende, las vías son determinantes para el desarrollo eficiente de las ciudades. En este sentido, las zonas con mayor densidad vial se relacionan con suelos

| 23

mayormente fraccionados y urbanizados. Entre el 25 y 35 % del suelo urbanizado está dedicado generalmente a la infraestructura vial (ONU-Hábitat, 2014)

El tiempo de viaje es otro indicador importante para medir la accesibilidad ya que determina el tamaño de una ciudad y su accesibilidad. Las zonas urbanizadas se localizan cerca a los centros urbanos, por ende, los tiempos de recorrido son relativamente cortos, mientras que las zonas dispersas de bajas densidades se emplazan cada vez más distantes de las ciudades y sus centralidades, además poseen menor infraestructura vial situación que provoca mayores tiempos de viaje (ONU-Hábitat, 2014)

Por otra parte, el transporte público es una variable que permite determinar la conectividad a los diferentes espacios territoriales. Este medio de movilización es el más utilizado en la mayoría de las ciudades debido a que presenta grandes beneficios para la población. Es una de las alternativas más económicas para los pasajeros y además constituye el medio de transporte con mayor aceptabilidad ecológica y racionalidad espacial (Morton et al., 2016; Šipuš y Abramović, 2017). No obstante, el transporte público está influenciado en términos de eficiencia como competitividad en las zonas urbanas, pero cuanto más disperso y menos estructurado es el territorio, menor es la calidad ofertada (Braçe et al., 2017)

 Ocupación del suelo

La densidad de vivienda es una variable importante para determinar el grado de urbanización, este indicador permite definir el número de viviendas en una unidad específica de superficie y con ello se establecer si una ciudad o sector es compacto o disperso (Alarcón, 2020; Berardo, 2019). No obstante, las diversas realidades territoriales no permiten definir cuantas viviendas por hectárea debe haber para que se considere como urbanizado Una ciudad con un crecimiento planificado a lo largo de su historia presentará altas densidades de vivienda y con ello estará próximo a una vida urbana sostenible (Rodríguez y Rivero, 2017). Mientras que en ciudades menos planificadas las densidades de vivienda serán mucho más bajas debido a que presentan mayor dispersión y expansión. Por ende, la densidad de vivienda refleja distintas consideraciones de planificación urbana, economía y ecología (ONU-Hábitat, 2014)

| 24

Si bien se ha descrito algunas variables que permiten diferenciar los suelos urbanizados, la Nueva Agenda Urbana considera que se deben identificar cada vez más zonas para el crecimiento, asegurándose que se aleje de zonas vulnerables, sean áreas contiguas a las zonas consolidas que cuenten con una infraestructura existente y servicios básicos adecuados para una vida digna (Naciones Unidas, 2017).

2.1.2 Las áreas periurbanas, una interfaz compleja

El creciente físico de las ciudades ha consumido ampliamente el suelo rural: superficies agrícolas, naturales o forestales, por tal razón, los límites de las ciudades son cada vez más imperceptibles. Este proceso de expansión constituye una de las formas más irreversibles de transformación del suelo (Salazar et al., 2021) Si bien la expansión urbana es un proceso natural generalmente tiene connotaciones negativas debido a que se caracteriza por ser un proceso que se desarrolla de manera descontrolada y caótica formando nuevos espacios fragmentados de bajas densidades (Cieślak et al., 2020)

Las principales ciudades de América Latina se han transformado de urbes radiocéntricas y delimitadas hacia configuraciones espaciales complejas con delimitaciones difusas que se expanden aceleradamente. Como resultado se forman nuevas aglomeraciones con morfologías fragmentadas de baja densidad que originan una serie de demandas de infraestructura, servicios, transporte y otros requerimientos necesarios para subsistir (De Mattos, 2010)

Este proceso de expansión y urbanización realizado sin una adecuada planificación ni control del suelo rural, conduce a un desarrollo insostenible de las ciudades con repercusiones de orden social, económico y ambiental (Cieślak et al., 2020). En este marco, es necesario que los países implementen estrategias basados en modelos capaces de territorializar las políticas públicas principalmente en las interfaces urbano-rurales, o también conocidas como áreas periurbanas, espacio geográfico que presenta mayor dinámica de urbanización (Encarnação y Sposito, 2014)

| 25

a. Las áreas periurbanas y su conceptualización

El término periurbano se ha convertido en un concepto inherente del proceso de expansión urbana (Narain, 2017). Sin embargo, no existe un consenso unánime sobre la definición de lo que es este espacio. La diversidad de criterios utilizados para conceptualizarlo se sustenta en las diferentes formas de asentamientos humanos que presenta cada contexto geográfico (Karg et al., 2019). En los países industrializados el periurbano es una zona de reestructuración del espacio con cambio social y económico, mientras que, en los países del mundo en desarrollo, el periurbano suele ser una zona de urbanización caótica que conduce a la dispersión. En ambos casos lo periurbano puede considerarse no solo una franja intermedia entre campo y ciudad sino también una zona de transición, un nuevo tipo de territorio multifuncional (Nilsson et al., 2013).

De igual manera, el concepto varía en función de las diferentes ramas del conocimiento. Los economistas los definen con base a variables funcionales referentes a producción, empleo, renta y otros afines, los especialistas del medioambiente se enfocan en las características del medio natural y su paisaje, mientras que los sociólogos tienden a enfatizar rasgos demográficos y socioeconómicos de la sociedad (Reig et al., 2016)

McGee y Greenberg (1992) utilizaron el término desakota (pueblo-ciudad) para describir el periurbano, definiendole como un espacio heterogéneo en el que coexistían usos urbanos y agrícolas. Por su parte, Webster (2002) concibió al periurbano como un proceso en el que las áreas rurales ubicadas alrededor de las ciudades se vuleven más urbanas tanto en términos físico como social y económico. Allen (2003) lo definió como un espacio con diversidad social, económica y ambiental que se caracteriza por posibilidades y conflictos particulares, en el que la falta de instituciones y competencias propias para estos espacios genera desafíos constantes en su planificación. Mientras que Narain (2017), determinó que el espacio periurbano se conceptualizaba de tres formas diferentes: como proceso, para denotar un lugar y como concepto. Como proceso, es el lugar en el que coexisten actividades e instituciones urbanas y rurales; como lugar, hace referencia a las zonas marginales que rodean las ciudades; y como concepto se lo utiliza para estudiar las relaciones núcleoperiferia. Por su parte Salem etal. (2020), analiza al periurbano desde la morfología física

| 26

como un espacio que se encuentran generalmente en el borde de una región urbana funcional y su límite cambia rápidamente a medida que el área urbana se expande y reestructura. En este marco, la variedad de definiciones con respecto a los espacios periurbanos no permite la medición precisa y única de sus límites en una ciudad.

Si bien el término de periurbano varía en función de diversos aspectos se requiere de una diferenciación espacial que permita delimitar estos espacios con la finalidad de que cuenten con políticas propias orientadas a mitigar los múltiples problemas presentes en estas áreas e incentivar un crecimiento sostenible (Allen, 2003; Mortoja et al., 2020)

b. Características de las zonas periurbanas

Si bien no existe un consenso unánime sobre las áreas periurbanas existen rasgos comunes que permiten caracterizarlas. McGee y Greenberg (1992) identificaron seis características de las zonas periurbanas (desakota):

 Una gran población de pequeños agricultores

 Un incremento de las actividades no agrícolas

 Extrema fluidez y movilidad de la población

 Mezcla de usos de suelo que incluye: agricultura, industrias artesanales y desarrollo suburbano

 Mayor participación de la mano de obra femenina

 Falta de responsabilidad administrativa que fomenta actividades de urbanización informales e ilegales (llamadas zonas grises administrativas)

Webster (2002) identifica cuatro características del periurbano:

 Cambio de la economía basada en agricultura a una economía dominada por la manufactura.

 Cambio de empleo de agricultor a manufactura

 Rápido crecimiento de la población

 Cambio de los patrones de desarrollo espacial

Por su parte, Nilsson etal. (2013) determina cuatro características del periurbano:

| 27

 La densidad de población es relativamente baja en comparación con la ciudad.

 Son asentamientos dispersos.

 Tienen gran dependencia del transporte para desplazarse.

 Falta de gobernanza espacial

Owusu y Chigbu, (2020) manifiestan que los espacios periurbanos se transforman por tres aspectos básicos:

 Cambios físicos referentes a la conversión de tierras de uso agrícola a usos no agrícolas, desarrollo de infraestructuras y crecimiento poblacional.

 Cambio económico medidos por desarrollo del mercado de suelo, altos precios de la tierra y diversificación de los medios de vida.

 Cambio social e institucional referentes a los cambios en los estilos de vida

El territorio constituye un elemento continuo que no puede ser analizado por partes, es por ello que para definir y caracterizar las zonas periurbanas es necesario considerar también el ámbito urbano y rural. En este marco, la mayor parte de la literatura revisada caracteriza al periurbano como un espacio dinámico de cambio que es comparado con los atributos de la ciudad y de las zonas rurales Si bien estos espacios geográficos cambian en función del contexto, existen algunas características que permiten diferenciarlos como el uso de suelo, la gobernanza, la densidad poblacional, las actividades económicas a las que se dedican, el transporte público, el sistema vial y el valor del suelo (figura 2)

| 28

2.1.3 El proceso de periurbanización en las ciudades Latinoamericanas

Si bien las nuevas configuraciones territoriales se presentan a nivel global, todas las ciudades muestran realidades diversas que caracterizan este proceso. En las regiones latinoamericanas las dinámicas de urbanización expandida empezaron a manifestarse en las urbes económicamente dinámicas desde la década de 1980 (Carrión, 2020; Galimberti, 2021). Aquí se profundizó el enfoque del modelo neoliberal de desarrollo urbano que tuvo como resultado la mercantilización del suelo. Las ciudades intermedias tuvieron dinámicas demográficas y económicas mayores a las grandes urbes, en términos relativos (Martner, 2016) La conversión del suelo generó nuevos espacios atractivos en las periferias en la que se presentan dos realidades: la producción de la vivienda individual y la concentración de las inversiones inmobiliarias en conjuntos habitacionales, condominios o urbanizaciones. En ambos casos se favorece la vivienda unifamiliar, situación que se ve reflejada en las bajas densidades poblacionales y el alto nivel de fragmentación de las ciudades (Cruz-Muñoz,

| 29
Figura 2 Comparación de variables que caracterizan los espacios urbanos, periurbanos y rurales Elaboración: Propia, basada en la literatura revisada

2020). Esta suburbanización se produce de manera desordenada y dispersa lo que trae consigo repercusiones de índole social, económico y ambiental, problemas que se ven agravados por la escasa o inexistente capacidad administrativa, por la carencia de herramientas de planificación y la ausencia de políticas enfocadas a atender estas nuevas realidades territoriales (Mejía, 2020).

a. Modelos de crecimiento urbano

Se han desarrollado algunos modelos urbanos para explicar el crecimiento de las ciudades latinoamericanas y su distribución social (Buzai, 2016) El modelo dinámico más reconocido es el elaborado por Borsdorf et al. (2002) debido a que se asemeja de mejor manera a la realidad. Desde la perspectiva espacial, se establece estructuras que parte de un desarrollo evolutivo que aparecen en secuencia histórica y se va modificando a medida que las ciudades crecen física y demográficamente Parte de una ciudad compacta que se transforma a una ciudad fragmentada (figura 3)

Elaboración: Buzai (2016)

| 30
Figura 3 Modelo evolutivo de la ciudad latinoamericana según Borsdorf, Bähr y Janoschka (2002)

b. El periurbano en Ecuador

Ecuador es un país latinoamericano que se gobierna de manera descentralizada a través de una organización territorial jerarquizada (Asamblea Constituyente, 2008). En este sentido, se encuentra dividido en regiones, que constituye su primera división político administrativa, consecutivamente cada región está formada por provincias, las cuales a su vez se subdividen en cantones, cada cantón está conformado por parroquias urbanas y rurales, siendo estas la unidad más local del gobierno ecuatoriano (Serrano y Acosta, 2011)

Según los diferentes instrumentos normativos y de planificación el territorio se clasifica en suelo urbano y rural, en el que cada espacio es administrado por gobiernos autónomos descentralizados (GAD), quienes tienen competencias exclusivas para sus territorios (Asamblea Constituyente, 2008; Ministerio de Coordinación de la Política, 2011). Por su parte, la Ley Orgánica de Ordenamiento Territorial, Uso y Gestión de Suelo, LOOTUGS, realiza una subclasificación del suelo urbano y rural (figura 4). Para la delimitación del suelo urbano se debe considerar al menos las variables de: “sistemas públicos de soporte, accesibilidad,densidadedificatoriae integración con la malla urbana” (Asamblea Nacional, 2016: Art. 18)

| 31
Figura 4 Clasificación del suelo de Ecuador según LOOTUGS Elaboración: Propia, basada en la LOOTUGS (2016).

La subclasificación de la LOOTUGS presenta tres características particulares:

 Las cabeceras parroquiales se consideran como suelo urbano, aunque estén emplazadas en las parroquias rurales y son administradas por el GAD parroquial al igual que el resto del territorio rural.

 Una de las clasificaciones del suelo rural es de expansión urbana, espacio definido para crecimiento urbano a futuro, en el que por su ubicación y clasificación posiblemente sea administrado por el GAD parroquial, gobierno con mayores limitaciones económicas y de gestión en comparación con el GAD cantonal.

 No existe la clasificación de un suelo de transición urbano – rural, es decir la ley no contempla a los suelos periurbanos, a pesar que en la tercera conferencia mundial de las Naciones Unidas se determinara la relevancia de estos espacios y la necesidad de contar con una planificación integral urbano, periurbano y rural orientadas a generar un crecimiento urbano sostenible (Naciones Unidas, 2017)

En este marco se evidencia que, si bien existen instrumentos de planificación para el suelo urbano y rural, se genera complicaciones al momento de que se produce la periurbanización, eso debido a que no se definen con claridad si estos espacios pertenecen a la ciudad o a las parroquias rurales y con ello la sobreposición o carencia de competencias territoriales y administrativas. Por lo tanto, la ausencia de la definición de espacios intermedios, área periurbana, limita la generación de políticas propias que permitan guiar un crecimiento adecuado.

2.1.4 Modelos en los sistemas de información geográfica

Los sistemas de información geográfica (SIG) se han convertido en una herramienta potente que trabaja de manera rápida y eficaz con datos espaciales. Su característica principal es que son una tecnología que basada en computadoras permite la captura, almacenamiento, análisis y visualización de un conjunto de datos complejos de carácter multidisciplinario (Classen, 1977; Heywood et al., 2011) Con el paso de los años los SIG han experimentado

| 32

un profundo desarrollo convirtiéndose en una herramienta de gran aplicabilidad para las diversas ramas del conocimiento (Kruiger et al., 2021) Este sistema geográfico tiene la capacidad de elaborar modelos a través del procesamiento de información del mundo real a estructuras digitales en el que se puede analizar un proceso específico en un tiempo determinado (Mitchell, 2012). La construcción de modelos constituye un instrumento eficaz para una adecuada toma de decisiones tanto para la planificación como para la gestión de sistemas complejos (figura 5).

Elaboración: Propia, basada en la teoría de Mitchell (2012)

Para la conceptualización de un modelo se debe considerar que se pueden analizar los fenómenos en tres dimensiones: de manera espacial, temporal y espacio-temporal (Peuquet, 1984).

a. Modelo espacial

Un modelo espacial constituye una representación simplificada de una realidad en un área geográfica definida. Cada objeto que se encuentra en el espacio tiene propiedades descriptivas (atributos) y geométricas (topología) que puede ser georreferenciados a una ubicación y por lo tanto transformarse de manera abstracta a un formato digital para que pueda ser entendida por un ordenador. En este sentido, se han desarrollado diferentes

| 33
Figura 5 Proceso de un modelo

softwares que permiten procesar grandes cantidades de datos geográficos de manera estructurada los cuales se desarrollan mediante un modelamiento de datos que facilitan la representación de cualquier fenómeno del mundo real (Goodchild y Haining, 2005)

Un reto importante al momento de construir un modelo espacial es la conceptualización de modelos teóricos del mundo físico. El desafío de este proceso es integrar diferentes metodologías, datos y visiones que permitan generar modelos espaciales genéricos capaces ser evaluados desde diferentes perspectivas. Si bien no se puede determinar si un modelo es correcto, si se puede establecer si un modelo es bueno o malo. En este sentido, el nivel de conocimiento y experiencia del analista es de vital importancia.

b. Modelo temporal

El modelo temporal comparte la teoría de un modelo especial, pero se diferencia porque el tiempo cumple un rol fundamental. El estudio de las series de tiempo es unidireccional, es decir preservan un orden en el tiempo que va de atrás hacia adelante. Mientras que los modelos espaciales (d=1) una dirección puede ser bidireccional y los eventos pueden estar ligados en dos direcciones (Romo, 2019) Gran parte de los entornos geográficos son dinámicos por lo tanto incorporar la variable de tiempo es de gran importancia para determinar los cambios o movimientos de los eventos (Martínez-Rosales y Serguei, 2014).

c. Modelo espacio-temporal

La combinación de modelos espacio-temporales es de creciente interés debido a que los fenómenos están vinculados tanto al tiempo como al espacio. Es así que una ubicación espacial puede afectarse en el tiempo, es decir un comportamiento de un proceso puede modificarse en función de las interacciones del espacio y de la serie de tiempo (Romo, 2019).

2.2 MARCO HISTÓRICO

La delimitación de los espacios geográficos en el territorio es esencial por varios motivos que van más allá de la delineación de orden espacial. Desde el punto de vista de la planificación y gestión, muchas políticas de desarrollo carecerían de sentido si no apuntaran a espacios perfectamente definidos. De igual manera, si no existiera contornos urbanos vinculados a

| 34

áreas administrativas sería difícil hablar de ciudades (Reig et al., 2016) Es por ello que conocer dónde termina lo rural y comienza lo periurbano y a su vez donde termina el periurbano y comienza lo urbano es un desafío latente que tienen la mayoría territorios. Bajo este contexto, existen algunos estudios que intentar definir los distintos espacios geográficos, no obstante, poner límites claros a un territorio dinámico resulta difícil y requiere de algunos criterios cuantitativos que ayuden a delimitarlos.

Se han planteado algunos enfoques metodológicos para demarcar los espacios geográficos desde de la perspectiva de diferentes disciplinas La Organización para la Cooperación y el Desarrollo Económico (OECD, 2020) utiliza la densidad poblacional como indicador para definir la ciudad y sus zonas circundantes. Se identifican tres categorías de territorio: la ciudad (áreas densas), los pueblos y áreas de densidad intermedia (densidad poblacional menor) y las áreas rurales (zonas escasamente pobladas).

Reig, Goerlich y Cantarino (2016) utilizan tres dimensiones para diferenciar los espacios urbanos de los rurales en ciudades europeas: i) la demografía, define que las zonas con una densidad poblacional menor a 150 habitantes/km2 corresponden a territorios rurales. ii) La cobertura del suelo prevaleciente medida a través de la intensidad de la intervención humana en el territorio, aquí se manifiesta que una entidad debería considerarse rural si al menos el 90 % de su superficie está cubierta por suelo natural, usos agrícolas o bosques. iii) El grado de accesibilidad a los servicios públicos como factor que permite determinar las posibilidades de desarrollo de las diferentes áreas, medidas con base al tiempo requerido para desplazarse, se utiliza el umbral de 45 minutos para definir que un asentamiento es accesible.

Dodier (2007) caracteriza las zonas periurbanas de una ciudad francesa desde el punto de vista de la sociología. Determina que estos espacios son cada vez más heterogéneos donde la composición social varía en función de la distancia con el centro, situación que se configura en función del mercado inmobiliario.

Beynon, Crawley y Munday (2016) identifican y clasifican las zonas urbanas y rurales de Reino Unido a través de un índice de ruralidad basado en tres indicadores: i) las dinámicas de población y vivienda medidas a través de la densidad poblacional, actividad laboral,

| 35

población activa, empleo agrícola y disponibilidad de viviendas, ii) dinámica migratoria asociado a los cambios en el mvimiento de la oblación y compuesto por el porcentaje de inmigración, emigración y migración neta, y iii) dinámica social referente a las tendencias socioeconómicas medido por el porcentaje de población que no se desplaza y por el cambio de población (2000-2010). Este estudio identificó que las características tradicionales de ruralidad ocultan las dinamicas sociales y físicas más complejas de una localidad.

Karg, et al. (2019) clasifican las zonas periurbanas de una ciudad en Ghana (África) mediante una metodología multidimensional basada en tres elementos centrales: i) índice de urbanidad, medida relativa para conocer cuan urbano es lugar y su gente determinada mediante indicadores de servicio, infraestructura y medios de vida, ii) la diversidad de hogares referido a los medios de vida y al acceso a los servicios urbanos, y iii) dinámica del uso de suelo determinada a través de la teledetección. Los resultados muestran que el periurbano cuenta con dos zonas: las áreas periurbanas interiores son impulsadas por la expansión urbana y la conversión del suelo es más visible en comparación de las áreas periurbanas exteriores que son menos dinámicas con densidades más bajas. Los hallazgos de esta investigación revelaron que las áreas periurbanas se desarrollan principalmente a lo largo de los principales corredores de transporte a través de las divisiones administrativas, así como en forma de islas periurbanas en la zona rural.

Saksena etal. (2014) utilizaron la teledetección y datos censales para construir y validar un modelo que clasifica a los municipios de Vietnam (Asia) en función de características socioeconómicas y biofísicas en: rural, periurbano, urbano y urbano central. Se utilizaron cuatro indicadores para ello: fracción de hogares que subsisten de la agricultura, fracción de tierras dedicadas a la agricultura, viviendas con saneamiento moderno y la densidad de vegetación medida por el índice de vegetación de diferencia normalizada (NDVI). Los resultados obtenidos identificaron que las zonas clasificadas como periurbanas son gestionadas como zonas rurales por lo gobiernos locales. Además se encontró diferencias entre las zonas periurbanas y se las clasificó en tres tipos: aglomerados situados en la periferia de las grandes ciudades, aglomerados emplazados a lo largo de las carreteras y los asociados con actividades administrativas, proyectos industriales o energéticos. Por tanto, en este estudio se encuentró un hallazgo importante, al demostrar que la proximidad a las

| 36

ciudades no define por sí mismo lo periurbano sino que es la coexistencia de características tanto urbanas como rurales.

En general, la literatura revisada muestra que el proceso de expansión está cambiando el aspecto morfológico y físico de las áreas periurbanas. Es así que algunos estudios han identificado distintos tipos de zonas de transición urbana rural. Los más comunes son los que se expanden relativamente uniforme alrededor de las zonas urbanas, otras estructuras se desarrollan a lo largo de ciertos corredores viales, también existen zonas periurbanas más alejadas de las zonas urbanas y relacionadas con usos especiales. Estas zonas delimitadas como periurbanas generalmente están relacionadas con los aspectos funcionales de la ciudad y experimentan los impactos directos de las demandas de tierra por el crecimiento urbano. La diversidad de realidades se refleja en las múltiples metodologías y criterios utilizadas para definir las áreas periurbanas.

Si bien existen diferencias específicas en cada contexto de análisis, la mayoría de autores destacan el carácter dinámico del espacio periurbano que se caracteriza por la heterogeneidad de su territorio, estructuras económicas diferentes y falta de instituciones y políticas propias para estas áreas. Es por ello que los parámetros utilizados se basan comúnmente en la densidad poblacional, datos de hogar, usos de suelo, aspectos socioeconómicos, infraestructuras y servicios. De esta manera se han identificado cuatro diferencias específicas en la delimitación de las áreas periurbanas de la literatura revisada: i) la escala espacial de análisis: a nivel de comunidad, ciudad, región o país, ii) las fuentes de datos: primarias o secundarias, iii) tiempo de análisis: estudios transversales (un solo punto en el tiempo) o temporales (período de tiempo), y iv) nivel de resolución: unidades administrativas (límites oficiales) o unidades homogéneas continuas (teselaciones espaciales).

2.3 MARCO METODOLÓGICO

Trabajar en SIG se trata fundamentalmente de diseñar flujos de trabajo como respuestas a preguntas analíticas cuyas respuestas aún se desconocen. En este sentido, los SIG presentan una colección de métodos para analistas que implica el conocimiento y creatividad para descubrir cómo se pueden transformar los datos espaciales para obtener una respuesta a

| 37

una problemática planteada. El modelo por lo tanto debe representar el potencial analítico de un conjunto de datos para responder preguntas sobre un fenómeno concreto basado en una buena teoría sobre cuestiones espaciales (Scheider et al., 2020).

2.3.1 La teledetección

La teledetección es la ciencia que examina los mecanismos de los efectos humanos en el entorno natural mediante la observación del sistema de la superficie terrestre. Esta tecnología integral permite la adquisición de información espacial mediante la medición de la radiación electromagnética entre el territorio y sensores ubicados lejos del objeto. La captación de imágenes por teledetección permite obtener los atributos geométricos de los elementos superficiales en función de las características de las ondas electromagnéticas, que son irradiadas o reflejadas por los objetos superficiales que luego registran los sensores (Pei et al., 2021) La evolución de este método ha mejorado la capacidad para explorar los recursos naturales de la Tierra (figura 6)

Elaboración:

En la década de 1972 se puso en órbita al primer satélite de observación terrestre y desde entonces se inició con la técnica de remotesensing o teledetección (Taloor et al., 2021). Con el paso de los años se han lanzado muchos otros satélites con mejoradas tecnologías de sensores y con ello la fotografía espacial ha experimentado constantes evoluciones que permite tener mayor conocimiento sobre el planeta (Aldana-Martín et al., 2022)

| 38
Figura 6 Etapas de un proceso de teledetección Granell y Aguilar (2020)

Los datos de los satélites de teledetección brindan oportunidades para adquirir información sobre la Tierra en distintas resoluciones y se han utilizado ampliamente para estudios de detección de cambios. A través del análisis de imágenes multitemporales se puede identificar el proceso de expansión y urbanización que experimenta el territorio en un determinado lapso de tiempo (Arellano y Roca, 2017; Bhat et al., 2017; Karg et al., 2019; Møller-Jensen et al., 2020; Nengroo et al., 2017; Saksena et al., 2014; Yang et al., 2018)

La detección de cambios se puede definir como el proceso de identificar diferencias en el estado de un objeto o fenómeno observándolo en diferentes momentos de tiempo que cubren exactamente la misma área geográfica Este proceso se puede realizar mediante varios métodos como la diferenciación directa de imágenes, la diferenciación de índices espectrales y las técnicas de clasificación de imágenes.

a. Clasificación de imágenes satelitales

La clasificación de imágenes es un método para derivar información temática a partir de datos ráster sobre una característica o área en particular. Los datos disponibles contenidos en la imagen ráster han aumentado debido a los refinamientos en la resolución espacial y las bandas espectrales adicionales. Estos datos se pueden obtener de varios sensores diferentes como satélites, aviones, drones y otros (Copernicus, 2018).

Existe dos métodos principales para clasificación de imágenes satelitales: el supervisado y el no supervisado, cada uno de ellos tiene requisitos de datos de entrada específico y diferentes salidas posibles Además, cada método crea un ráster de salida que define una clase temática para cada píxel dentro del ráster de entrada (ESRI, 2016; Gašparović, 2020)

 Clasificación supervisada

Este método utiliza muestras de entrenamiento que el usuario define previamente para crear los clústeres que permiten identificar clases específicas. El conjunto de muestras debe representar todos los tipos de superficie presentes en el área de análisis, las cuales deben seleccionarse los más espectralmente puras para mejorar la clasificación. Por lo tanto la clasificación supervisada aprovecha la entrada del usuario inicialmente para ayudar a determinar las clases dentro del área de estudio, en lugar de depender de la computadora

| 39

para agrupar los valores de los píxeles como lo hace la clasificación no supervisada (ESRI, 2016; Gašparović, 2020) (figura 7)

Figura 7 Esquema de funcionamiento de la clasificación supervisada

Elaboración: Olaya (2012)

Una muestra de entrenamiento correctamente definida debe tener un rango de valores definidos de manera estrecha en todas las bandas especificadas para reducir las posibilidades de clasificar incorrectamente una celda. Debe existir un equilibrio entre representar toda la variabilidad espectral y mantener cada muestra de entrenamiento única.

En consecuencia, crear las muestras de entrenamiento adecuadas constituye un proceso interactivo de creación, evaluación y modificación constante (ESRI, 2016)

Consecuentemente, el método supervisado es una buena opción para clasificar espacios específicos, con imágenes satelitales de alta resolución que permitan identificar los distintos componentes presentes en una imagen. No obstante, para identificar zonas urbanizadas a gran escala, que es el objetivo de esta investigación, resulta un método no tan apropiado debido a que únicamente se quiere conocer donde se localizan las zonas urbanizables, sin distinción de que sean viviendas, plazas, vías, equipamientos u otros.

 Clasificación no supervisada

Esta técnica utiliza un algoritmo de clasificación para agrupar valores de píxeles según la similitud de los valores espectrales, el resultado son llamadas clases espectrales las cuales corresponden a un tipo de cobertura del suelo Aunque la clasificación del ráster es un

| 40

proceso automatizado, los usuarios deben etiquetar los grupos clasificados en un número específico de clases El número de clases especificado en la entrada de la herramienta debe ser mucho mayor que el número de clases visibles para permitir la variedad espectral. Por lo general, más de una de las clases iniciales representan la clase de análisis deseada y el usuario debe combinar las clases en el número deseado de clases para el análisis (ESRI, 2016; Gašparović, 2020; Rullán-Silva et al., 2011) (figura 8).

Bajo este contexto, la clasificación no supervisada funciona bien para rásteres que tienen una resolución espacial baja, donde las características individuales son difíciles de identificar como datos Landsat. Los datos de estos sensores satelitales cubren grandes áreas del mundo y están disponibles durante muchos períodos de tiempo, lo que los hace ideales para medir cambios en toda la región. Sin embargo, los datos de Landsat tienen una resolución espacial de 30 metros para la mayoría de las 11 bandas disponibles, lo que hace que las características individuales como edificios, árboles y aceras sean difíciles de reconocer. Estas bandas espectrales adicionales también contienen más información sobre el área fuera de la parte visible del espectro electromagnético (ESRI, 2016).

En la figura 9 se muestra un ejemplo de clasificación no supervisada. En la imagen a la izquierda se observa un ejemplo de datos ráster Landsat 8 de un área específica, en el que las características individuales de la imagen son difíciles de reconocer debido a su resolución (30 m), no obstante, los datos ráster contienen mucha información espectral para ser evaluada como se observa en el raster temático clasificado (imagen de la derecha) en el cual se pudo distinguir cuatro clases diferentes y mediante una evaluación visual, se puede interpretar qué cobertura terrestre describe dichas clases (ESRI, 2016).

| 41
Figura 8. Proceso para la clasificación no supervisada

Elaboración: ESRI,

o Ventajas y desventajas de la clasificación no supervisada

Como todos los métodos, la clasificación no supervisada presenta beneficios y limitaciones que deben considerarse:

Beneficios: i) no requiere muestras de formación especificadas por el usuario; ii) adapta el número de clases en función de las características espectrales del ráster de entrada; y iii) tiene una velocidad de procesamiento rápida.

Limitaciones: i) el resultado inicial puede ser difícil de interpretar; ii) se requiere un esfuerzo manual para identificar las clases encontradas por el algoritmo; y iii) no considera píxeles adyacentes.

A pesar de las limitaciones existentes, este método de clasificación es adecuado para identificar clases en grandes extensiones territoriales, donde el detalle no es tan relevante. Es por ello que se convierte en una buena alternativa para identificar los suelos urbanizados a gran escala.

o Métodos de clasificación de los clustering

El agrupamiento o clustering segmenta a una imagen en n clases desconocidas, las cuales posteriormente se etiquetarán. La clasificación se puede realizar a través de varios métodos como (Arango et al., 2005):

| 42
Figura 9. Ejemplo de una clasificación no supervisada de una imagen Landsat 8 2016

Elaboración:

K-medias (K-means): Divide las observaciones en k grupos no superpuestos predefinidos, es decir se divide unos datos de entrada en k-clusters similares ya sea igual tamaño, mismo color o características. Este algoritmo asigna un centroide a un grupo y todo el algoritmo busca minimizar la suma de distancias entre el centroide de ese grupo y los puntos de datos dentro de ese grupo (figura 10).

Elaboración:

ISODATA (Técnica de análisis interactivo de datos auto-organizados): Calcula el promedio de las clases distribuidas en el espacio y posteriormente agrupa interactivamente los píxeles restantes utilizando técnicas de distancia mínima. En cada iteración se recalculan las medias y se reclasifican los pixeles Este proceso continúa hasta que el número de píxeles de cada clase alcance el número máximo de interacciones (figura 11).

| 43
Figura 10 Proceso de clasificación no supervisada por método k-medias Propia, basada en Arango et al., 2005 Figura 11. Proceso de clasificación no supervisada por método ISODATA Reuter (2002)

ISODATA es el algoritmo de agrupamiento más utilizado debido a su simplicidad y utilidad. Además, ISODATA es suficientemente flexible para realizar agrupaciones sin conocimientos previos (Wang et al., 2020) Por tal razón, en la presente investigación se utilizó el algoritmo ISODATA como método de agrupamiento y segmentación para clasificar automáticamente las zonas urbanizadas.

b. Imágenes satelitales Landsat

Los satélites Landsat han sido lanzados desde 1972 hasta la actualidad. En total se han realizado 8 lanzamientos de los cuales cinco han finalizado (Landsat 1 -5 ), landsat_6 no llegó a órbita y están dos vigentes: Landsat 7, que desde el año 2003 tiene exploración defectuosa, y Landsat 8 que se encuentra operando normalmente (USGS, 2018). Los datos de los sensores de Landsat cubren grandes áreas del mundo y están disponibles durante muchos periodos de tiempo, lo que los hace ideales para medir cambios en toda la región. Sin embargo, los datos de Landsat tienen una resolución espacial de 30 metros para la mayoría de las bandas disponibles, lo que hace que las características individuales como edificios, árboles y aceras sean difíciles de reconocer (Copernicus, 2018) Una imagen multiespectral consta de varias bandas, las imágenes de Landsat 4, 5 y 7 poseen 7 bandas, mientras que Landsat 8 posee 11 bandas, las cuales permiten capturar datos dentro de rangos de longitud de onda específicos mediante el espectro electromagnético (ESRI, 2021) (figura 12).

| 44
Figura 12 Espectro electromagnético. Imágenes satelitales Elaboración: Propia, basada en ESRI (2021)

2.3.2 Análisis multicriterio

El análisis de decisión multicriterio (ADMC) es una técnica que permite utilizar múltiples criterios para tomar decisiones sobre problemas de complida naturaleza (Malczewski, 2007) Ofrece un proceso estructurado y lógico que facilita la identificación y priorización de los diferentes factores involucrados en la temática. En los problemas relacionados con el ámbito geográfico, los SIG complementan de manera muy eficiente esta técnica. El uso de SIG-ADMC permite clasificar, transformar, analizar y organizar datos geográficos y juicios de valor para resolver problemas espaciales (Vaissi y Sharifi, 2019) Por lo tanto, constituyen un gran soporte para lograr mayor efectividad en el proceso de toma de decisiones espaciales.

a.

Para este proceso se debe considerar los modelos de datos geográficos, la dimensión espacial de los criterios de evaluación y las alternativas de decisión para la evaluación de criterios (Ryan y Nimick, 2019). En la figura 13 se muestra un esquema del proceso para la elaboración de un SIG-ADMC

Elaboración: Propia, basada en la teoría de Ryan y Nimick (2019).

| 45
Proceso de un SIG-ADMC Figura 13 Proceso para la elaboración de un SIG-ADMC

El método SIG-ADMC tiene un enfoque práctico que puede ser utilizado en las diferentes áreas del conocimiento. Uno de los principales campos de aplicación es para la identificación y zonificación de espacios geográficos, como zonas de protección, diversidad ecológica, usos de suelo (Chen, 2014; Malczewski, 2007; Vaissi y Sharifi, 2019; Zhaoguo y Xishihui, 2016).En la presente investigación se utilizó el método combinado de SIG-ADMC para identificar el grado de urbanización del territorio.

b. Métodos de decisión multicriterio

La objetividad para la toma de decisiones es uno de los temas más cuestionados en la literatura. Por consiguiente, las metodologías de decisión multicriterio si bien están lejos de ser consideradas como certeras e infalibles permiten encontrar una solución adecuada basada en componentes cuantitativos que aportan a la mejora en la toma de decisión. Bajo este contexto, existen dos clasificaciones de métodos: i) las decisiones multicriterio discretas, que sirven para aquellos problemas que tienen finitas alternativas de decisión, y ii) las decisiones multiobjeto que se utilizan para problemas con infinitas alternativas de decisión (Berumen y Llamazares, 2007)

En este sentido, se analizarán las decisiones multicriterio discretas, las cuales cuentan con cuatro métodos principales:

 Ponderación lineal (scoring): El método consiste en obtener un valor global con la suma de las contribuciones de cada variable analizada. Para ello es importante primero normalizar las variables, para que todas se encuentren en una misma escala numérica (Berumen y Llamazares, 2007)

 Método de agregación de utilidad multiatributo: En este método los criterios y atributos están en función de las preferencias del tomador de decisión. Por ende, esta persona debe tratar de maximizar una función en el que se encuentren todos los puntos de vista de relevancia para el problema. El método consiste en medir la utilidad parcial de cada criterio con respecto a cada alternativa y en función de ello determinar la utilidad global (Bernal y Niño, 2018).

| 46

 Método de relaciones de sobrecalificación: Desarrollado por Roy en la década de los setenta. Este método se basa en relaciones binarias con conceptos de concordancia y discordancia (Berumen y Llamazares, 2007), que buscan determinar si una alternativa supera a otra, aunque no lo sea en todos los criterios. Las relaciones pueden ser de tres clases: indiferencia, preferencia o incomparabilidad (S. Bernal y Niño, 2018).

 Proceso analítico jerárquico (AHP): Creado por Thomas Saaty en 1980 AHP es un método estructurado el cual a través de una descomposición del problema de manera jerárquica se permite optimizar la toma de decisiones. Se intenta definir cómo influye cada uno de los criterios en el problema central, para ello se realizan comparaciones por pares y se asignan valores numéricos en una matriz cuadrada, en función de las preferencias señaladas por las personas o expertos que intervienen en dicho proceso. La escala de valoración va de 1 (misma importancia) hasta 9 (absolutamente más importante). La suma de la matriz permite calcular los pesos relativos de cada criterio en función de la importancia para el problema en cuestión (Berumen y Llamazares, 2007)

2.3.3 Análisis geoespacial: álgebra de mapas y operaciones geométricas vectoriales

Existen dos tipos de variables territoriales: las continuas y las discretas. Las variables continuas son propias de la cartografía vectorial, en el cada píxel representa un conjunto de datos lo cual permite tener distintos valores a lo largo de la superficie como la altitud del suelo. Por otra parte, están las variables discretas que son características de la cartografía vectorial, estas tienen un valor único constante en toda su superficie como un límite de un espacio geográfico (Gis&Beers, 2019)

Bajo este contexto, existen métodos específicos para cada una de las variables, el álgebra de mapas son expresiones de tipo matemático generalmente aplicado a variables continúas debido a que la regularidad propia de su estructura permite analizar los valores de cada píxel. Mientras que en los datos discretos o vectoriales, las entidades están asociadas a

| 47

atributos espaciales los cuales permiten realizar numerosas operaciones geométricas (Olaya, 2012)

a. Álgebra de mapas

El álgebra de mapas es un conjunto general de variables, capacidades y técnicas que se han adoptado ampliamente para su uso con los sistemas de información geográfica. Permite ejecutar herramientas y procesamientos sobre una o varias capas generalmente de tipo ráster, en el que mediante una sintaxis adecuada se obtiene como resultado nuevos datos geográficos (Olaya, 2012) En este sentido, las expresiones algebraicas contienen operadores y funciones, de las cuales las más utilizadas son:

 Aritméticos: Permiten realizar operaciones básicas como suma, resta, multiplicación y división (figura 14).

 Relacionales: Permiten construir pruebas lógicas, devolviendo valores de verdadero o falso. Los operadores relacionales son el igual, mayor que, menor que.

 Booleanos: Permiten encadenar pruebas lógicas pruebas lógicas, devolviendo valores de verdadero o falso. Los operadores son: and,or,not.

 Lógicos: Permiten construir pruebas lógicas, pero se implementan con reglas específicas. Los operadores son: diff (diferencia lógica), in (contenido en la lista), over (sustituir)

| 48
Figura 14 Combinación de dos capas a través de una suma Elaboración: Olaya (2012)

b. Operaciones geométricas vectoriales

Existen una serie de operaciones que actúan sobre las geometrías vectoriales transformando sus datos, los cuales se basan en su posición y en las relaciones topológicas entre objetos. Los resultados son nuevas capas o atributos que aportan información adicional o a su bien la transforman para generar nuevas operaciones o análisis (Olaya, 2012). En este marco, a continuación, se describen algunas de las operaciones más utilizadas:

 Zonas de influencia

o Buffer: Las zonas de influencia, buffer, son herramientas comunes de análisis de vectores que se utilizan para abordar cuestiones de proximidad en un SIG. Estas áreas son polígonos de salida creados a una distancia euclidiana determinada de una entidad: punto, línea o polígono. Las áreas cubiertas son las que reflejan la influencia de dicha entidad. En este sentido, se puede obtener el área de cobertura de un equipamiento educativo (entidad punto), el área de servicio de una ruta de transporte público (entidad línea) o el área de influencia de una ciudad (entidad poligonal). Por lo tanto, esta operación es de gran utilidad tanto por la facilidad como por la versatilidad que posee en los distintos análisis espaciales

o Isócronas: Si bien no son catalogadas como operaciones geométricas, debido a que están principalmente enlazadas a los análisis de red, sin embargo, son la opción más realista de las zonas de influencia debido a que consideran una amplia gama de factores de la vida real como la geografía local, la congestión y las redes de transporte, que los buffers no consideran. Se utilizan principalmente para representar tiempos de viaje, en el que se crea un perímetro de tiempo de viaje alrededor de una ubicación de inicio, para lo cual es necesario considerar un modo de transporte específico (caminata, bicicleta, vehículo o transporte público) y una velocidad determinada según el medio de movilización (Martin y Salazar, 2020). Para elaborar un isócrona se utiliza la extensión Network Analyst y la herramienta de áreas de servicio.

| 49

 Superposición

Las operaciones de superposición o solape utilizan las coordenadas de cada entidad para realizar distintos cálculos geométricos y obtener nuevas entidades. En este sentido extisten cuatro tipos de operaciones de superposicicón: intersección, recorte, diferencia y unión.

o Intersección: La operación de intersección (intersect) equivalente a una operación boleana con el conector and. Permite buscar la zona de superposcicion de dos capas y en el que el archivo de salida se recoge la extensión espacial del común de las capas, en el cual se conservan los atributos y características de las dos capas.

o Unión: La superposición de unión emplea la operación boleana or, la cual solo se puede utilizar en dos capas de polígonos. La capa de salida es la unión de las geometrías de ambas capas, en las cuales se conservan todas sus características y atributos.

o Recorte:Esta operación toma dos capas, la una de entrada, la cual dispone la información de interés y la otra una capa de polígonos que es la que muestra el espacio de interés. La capa de salida mantiene la información solo de las entidades que se encuentran total o parcialmente en el recorte. A esta operación también se la conoce con el nombre de clip.

o Diferencia: Esta operación es contraria al recorte, debido a que si bien el proceso es similar, en este caso la capa de salida no es la que se encuentra dentro polígono (como el clip) sino lo que se queda fuera de la extensión de la capa poligonal. Por lo tanto sirve para excluir zonas de análisis. La herramienta utilizada para esta operación se llama erase.

2.3.4 Teselas vectoriales

Existen varias maneras para representar estructuras de datos en el espacio geográfico, una de ellas es a través de teselas, las cuales consisten en una abstracción geométrica de una subdivisión de un espacio geográfico en n divisiones, conformando regiones equivalentes no superpuestas ni con huecos. También son conocidas como particiones o látices. La forma de las teselas es infinita, pero en el ámbito de los SIG, las teselaciones regulares son las más utilizadas. Estas se basan en polígonos regulares (lados iguales y ángulos internos iguales) de un solo tipo y tamaño, formando patrones geométricos con una secuencia ordenada. En

| 50

este sentido, solo los triángulos equiláteros, cuadrados y hexágonos permiten realizar una teselación regular (Bernal, 2018) (figura 15).

Figura 15 Teselas regulares

La construcción de las teselas regulares se realiza a partir de modelos de datos espaciales en este caso de tipo vectorial, no obstante, las teselas también se pueden realizar con datos ráster. Las teselas vectoriales tienen mejor rendimiento, son más dinámicas y flexibles de utilizar. Ofrecen un zoom infinito sin la necesidad de cambiar el tamaño del archivo de las teselas, lo que le convierte en una gran ventaja frente a las teselas ráster que no cuentan con una resolución adecuada con zoom a gran escala. Además, el tamaño y forma de la tesela vectorial puede variar en función de las variables analizadas y de la escala de representación. Por lo tanto, trabajar con datos vectoriales resulta mejor de manejar, debido a que con la información disponible se puede elaborar mapas de muy alta resolución

Las teselas permiten de una forma particular representar y evaluar el área geográfica en estudio. Tienen el propósito de transformar la entidad de análisis con una nueva representación de tamaño homogénea, la cual facilita el análisis comparativo. Por tanto, los datos geográficos deben procesarse en las teselas vectoriales para que puedan ser analizadas y simbolizadas.

La elección correcta de la estructura topológica permite obtener resultados realistas y precisos. Las teselas cuadradas y hexagonales son las más utilizadas en análisis territoriales (Bernal, 2018). En este sentido, se utilizó una estructura teselar cuadrada como base del modelo espacial de la urbanización.

| 51

3.M E T O D O L O G Í A

3.1 ÁREA DE ESTUDIO

3.1.1 Contextualización del área de estudio

El cantón Cuenca es el espacio geográfico seleccionado como área de estudio. Se localiza en la provincia de Azuay al sur de Ecuador. Tiene un paisaje predominante de relieves montañosos característicos de las regiones de la cordillera de los Andes, con una altitud que va desde los 300 msnm hasta los 4560msnm (Municipio de Cuenca, 2015). Su superficie es de 3190 km2 y constituye el tercer cantón más poblado de Ecuador, con 505 585 habitantes según su último censo (2010) y con una proyección al 2020 de 636 996 personas (INEC, 2010b). El cantón Cuenca se divide en: i) 21 parroquias de carácter rural, cada una cuenta con una cabecera parroquial que constituye su centro administrativo local, y ii) una zona urbana, que es la ciudad bajo su mismo nombre, Cuenca, en donde se concentra la mayor cantidad de población cantonal, el 65.64 % (INEC, 2010a) (figura 16).

Cuenca fue declarada como ciudad intermedia por la UNESCO debido a sus características poblacionales y funcionales, tanto por el número de habitantes que cuenta (menor a un millón de personas), así como por constituir un importante centro de mercado y servicios para la región sur de Ecuador (Serrano, 2016). Es la ciudad intermedia con mayor número de habitantes del sistema de ciudades de Ecuador, 331 888 personas según su último censo (2010) y con una proyección para el 2020 de 418 152 habitantes (INEC, 2010b). Actualmente su límite urbano es de 7248.23 ha, que representa cerca del 2% del territorio cantonal. Se

| 52

caracteriza por ser una ciudad de baja densidad, 51.55 hab/ha, que crece de manera dispersa y fragmentada (Hermida et al., 2015)

a. Urbanización de Cuenca desde la perspectiva de la demografía

La población urbana de Cuenca ha incrementado considerablemente en las últimas décadas, al igual que la mayoría de ciudades de América Latina. En la década de 1950 tenía una población de 39 983, que representaba el 32.66 % de la población cantonal (INEC, 2001). No obstante, desde la década de los sesenta se presentó un fenómeno urbano generalizado en Ecuador, incluida la ciudad de Cuenca, en el que la población empezó a concentrarse en las urbes producto de los procesos de industrialización, generando así un éxodo rural (Carpio,

| 53
Figura 16 Ubicación del área de estudio: el cantón Cuenca Elaboración: Propia con base a datos espaciales del Municipio de Cuenca (2015).

1976). Es así que en 1982 la población urbana ya superaba a la rural, 55.41 % (INEC, 2001)

Este incremento se ha mantenido y en la actualidad la población que habita dentro de los límites de la ciudad de Cuenca representa el 65.64 % (INEC, 2010a), es decir el doble del porcentaje del año 1950. De continuar con esta tendencia se prevé que para el año 2050 la población podría ascender a 901 499 habitantes, representando entre el 80 y 90 % de la población total del cantón (BID, 2015)

Si bien los datos de crecimiento porcentual de la población urbana de Cuenca son menores al promedio de las ciudades de América Latina y el Caribe (1950 | 41 % - 2020 | 81 %), su incremento es mayor con respecto a los urbes de Ecuador (1950 | 28 % - 2020 | 64 %) así como del promedio de todas las ciudades del mundo (1950 | 28 % - 2020 | 56 %) (The World Bank, 2021). Esta situación evidencia la rápida urbanización que experimenta la ciudad de Cuenca (figura 17).

Figura 17 Porcentaje de población urbana entre 1950 - 2020. Comparación entre Cuenca, Ecuador, América Latina-El Caribe y el promedio de las ciudades del mundo.

Elaboración: Propia basada en The World Bank (2021); INEC (2001, 2010).

El alto incremento de la población urbana no significa que el crecimiento poblacional de las parroquias rurales sea negativo, sino más bien es un incremento a menor escala que la urbana. Pasó de tener 82 451 habitantes en 1950 a tener 173 697 en el año 2010, es decir que en 60 años la población se duplicó. En este proceso se presentó un punto de inflexión a finales de la década de los noventa, una fuerte crisis económica provocó una masiva

| 54

emigración internacional especialmente de la población rural de la región Sierra del Ecuador (Larrea, 2004), como el caso de Cuenca, en el que las parroquias rurales pasaron de tener una tasa de crecimiento superior al 1 %, a una de 0.34% (promedio) entre 1990 y 2001, inclusive ciertas parroquias tuvieron crecimientos negativos. No obstante, la emigración generó el incremento de las construcciones en suelos rurales producto de las remesas enviadas (Lowder, 2003) Entre el año 2001 y 2010 se produjo un incremento elevado de la población rural con una tasa promedio de 2.38 %. Las parroquias rurales que presentan mayor dinámica poblacional son las que se encuentran en la periferia de la ciudad, especialmente Ricaurte, El Valle, Sinincay y Baños (figura 18).

Elaboración: Propia, basado en los datos del Instituto Nacional de Estadísticas y Censos (INEC).

| 55
Figura 18 Comparación de la población de las parroquias rurales del cantón Cuenca según censos: 1990, 2001 y 2010 y su relación con la ciudad.
0 5000 10000 15000 20000 25000 0 1 2 3 4 5 6 7 8 9 10 11 12 13 14 15 16 17 18 19 20 21 1990 2001 2010 Turi San Joaquín Ricaurte El Valle Sinincay Baños Sayausí Paccha Sidcay Chiquintad Checa h Llacao Nulti Tarqui Santa Ana Octavio Cordero Vict. del Portete Cumbe g Quingeo Molleturo Chaucha Parroquias rurales
área urbana Población rural parroquias periféricas
del cantón Cuenca según distancia con el área urbana

En este marco, el crecimiento de la población de las parroquias rurales, si bien surge con respecto al aumento natural y a la migración neta, también se produce como resultado del movimiento de las personas, de la ciudad y de las áreas rurales remotas hacia las zonas rurales cercanas a la urbe, los espacios periurbanos. Aquí los procesos de auto-urbanización se han desarrollado sin adecuada planificación que pueda preverlos ni controlarlos (Lowder, 2003)

b. Crecimiento físico de Cuenca

Consecuente con el crecimiento poblacional, Cuenca experimentó un crecimiento físico de su mancha urbana. En 1946 Cuenca tenía una superficie de 288.29 ha y en la actualidad tiene una extensión de 7248.23 ha (Hermida et al., 2015), es decir que el límite urbano se ha incrementado más de 25 veces en aproximadamente 70 años (figura 19). Por lo tanto, el modelo de crecimiento resulta insostenible en el tiempo, tomando en cuenta el incremento poblacional y la falta de espacio apto para urbanizar

Figura 19 Fotografías de la ciudad de Cuenca: (izq) vista del centro histórico de Cuenca y río Tomebamba, 1955, (der) Vista El Ejido y centro histórico desde mirador Turi, 2020.

Autor: tomadas de internet, sin autor.

A partir de la década de los noventa, en Cuenca al igual que en la mayoría de las ciudades latinoamericanas, se evidenció un proceso de expansión urbana. La tasa de crecimiento pasó de 2.74 % entre 1982 y 1990 a una de 3.92 % de 1990 a 2001 (INEC, 2001) La expansión de la ciudad provocó la continua ampliación de los límites urbanos hacia las zonas rurales. Con ello se presentó además un rápido incremento en la superficie urbana, de 2674.99 ha en 1982 a 7248.23 ha en la actualidad (Hermida et al., 2015), es decir 2.7 veces más.

| 56

Si bien la urbe tiene un límite político – administrativo identificable, este ha estado vigente desde 1998 (con pequeños ajustes posteriores), por ello el proceso de urbanización evidenciado ha generado que los atributos que caracterizan los espacios urbanos están presentes en espacios más allá de dicha delimitación.

c. La planificación en Cuenca

A lo largo de la historia, Cuenca ha contado con distintos instrumentos de planificación que de una u otra manera han regido su crecimiento. En total se han desarrollado cuatros procesos de planificación:

 Primer plan regulador de Cuenca: se realizó en 1947 y tuvo una vigencia de 24 años. Los principales lineamientos de crecimiento se enmarcaron en incrementar su área urbana (de 288 ha – 850 ha) hacia la zona sur de la ciudad, El Ejido. Se planeó para que sea un área para el emplazamiento de quintas y huertos con edificaciones aisladas con amplias áreas verdes, bordeadas por vías anchas arboladas. Por tanto, se planeó un crecimiento de baja densidad.

 Plan director de desarrollo urbano: se desarrolla en 1971 y estuvo vigente durante 11 años. Se zonificó a la ciudad en zonas y barrios para mejorar la dotación de equipamientos, se crearon vías de borde y se expandió su límite urbano. Este plan al igual que el anterior planifica únicamente el área urbana. Se mantiene un crecimiento de baja densidad, con pequeñas zonas de intensificación edificatoria de baja altura.

 Plan de desarrollo urbano del área metropolitana de la ciudad de Cuenca: entró en vigencia desde 1982 y tuvo una duración de 15 años. Este plan abarca un ámbito más grande, como su nombre lo indica, considerando importante la relación entre la ciudad sus las zonas periféricas. Propone la descentralización del casco central de la ciudad, plantean propuestas para la ocupación del suelo urbano vacante y refuerza la creación de nuevos centros poblados. Se continua con el crecimiento de baja densidad con predominancia de edificaciones de baja altura.

 Ordenanza que sanciona el plan de ordenanza territorial del cantón Cuenca: se elabora en 1997 y se actualiza levemente en el 2003. Esta ordenanza es la que rige

| 57

el crecimiento hasta la actualidad, por lo que ha tenido una vigencia de 25 años aproximadamente. Este instrumento de planificación plantea lineamientos de usos y ocupación para todo el cantón Cuenca: su área urbana, el área de influencia inmediata y el resto del territorio cantonal. Si bien se permite la construcción vertical en ciertas zonas de la ciudad, existe la predominancia de viviendas unifamiliares.

Cada uno de los planes ha ampliado el limite urbano de la ciudad, sin embargo, desde 1997 no se ha aprobado un nuevo instrumento de planificación a pesar de que según los datos censales de población muestran un proceso rápido de urbanización en las últimas décadas. Por lo tanto, la planificación ha perdido de cierta manera su función principal que es de prever el crecimiento futuro de Cuenca, sino que se ha quedado inmersa en las necesidades de hace 25 años (figura 20). Es así que la ciudad real sobrepasa los límites de la ciudad administrativa lo que generan nuevos espacios que administrativamente son rurales, pero presentan características urbanas, zonas que la literatura los llama periurbanos.

| 58
Figura 20. Línea de tiempo de los instrumentos de planificación, censos y tamaño de la ciudad de Cuenca

3.1.2 Área específica de estudio

Cuenca representa una de las muchas ciudades intermedias de Latinoamérica que experimentan un crecimiento físico descontrolado y no planificado que se expande cada vez más hacia las áreas rurales (Ortiz, 2019). En este marco, la actual delimitación de suelos urbanos y rurales existente no refleja las estructuras internas del territorio en el que se evidencia la conformación de nuevos espacios en la periferia urbana. A pesar de ello, la normativa ecuatoriana aún no reconoce en sus instrumentos de planificación estos suelos de transición urbano-rural (Asamblea Constituyente, 2008; Asamblea Nacional, 2016; Ministerio de Coordinación de la Política, 2011). Bajo este contexto, el presente estudio pretende identificar y clasificar los suelos periurbanos de Cuenca.

En este marco, es necesario definir el área específica de estudio para poder identificar el suelo periurbano. Algunos estudios se han basado en la distancia o tiempo de viaje para definir hasta donde estudiar el periurbano Adam (2001) tomó como territorio de muestreo aquel que está dentro de un círculo de 40 km medido desde el centro de la ciudad, mientras que Karg et al. (2019) aplicaron un enfoque de tiempo de viaje para llegar al centro urbano, se estableció un tiempo máximo de 40 minutos siguiendo las carreteras y las velocidades máximas de cada vía. No obstante, estas medidas son hasta cierto punto arbitrarias, debido a que la literatura existente no establece con claridad hasta que distancia o tiempo se pueden localizar las zonas periurbanas, todo depende de la organización territorial y la morfología urbana. Por ello para la presente investigación se consideró pertinente tomar como área de estudio todo el suelo cantonal tanto urbano como rural, en el que las variables de análisis sean las que definan los distintos espacios geográficos.

3.2 FLUJOGRAMA DE ANÁLISIS Y DATOS

Para la identificación y delimitación del suelo periurbano se utilizó una metodología cuantitativa con un enfoque multi-escala y multidimensional, que partió de la disponibilidad de información como eje principal de análisis.

| 59

3.2.1 Análisis multi-escala

Se utilizó la integración de tres escalas de análisis para identificar y clasificar con mayor claridad los diferentes espacios territoriales: a nivel de cantón, a nivel de cuadrícula y a nivel predial (figura 21):

 A nivel de cantón: se analiza el cantón en toda su extensión.

 A nivel de cuadrícula: la unidad de análisis de los datos fue una tesela cuadricular de 500 x 500 metros (Karg et al., 2019) que se superpuso sobre toda la superficie del cantón, obteniéndose un total de 12 347 cuadrículas con una área de 25 ha. Cada una de ellas se intersectaron con información georreferenciada de los medidores de energía eléctrica, variable utilizada como indicador de vivienda (1 medidor de luz = a una vivienda) permitiendo de esta manera conocer el número de viviendas por cada cuadrante. 8950 cuadrantes no tuvieron ninguna edificación, es decir la mayor parte del territorio del cantón, el 72.48 %, está conformado por suelos naturales de

| 60
Figura 21 Escalas de estudio: área de estudio, cuadrícula y predio-vivienda.

protección, conservación o uso agrícola. Mientras que los otros 3397 cuadrantes tienen entre una y 2365 viviendas. Por lo tanto, esta escala de análisis se basó únicamente en los cuadrantes que tienen edificaciones, es decir el universo de análisis son los 3397 cuadrantes.

 A nivel de predio: se analizan las características prediales de los espacios geográficos definidos como periurbanos.

3.2.2 Enfoque multidimensional

La complejidad de la interfaz periurbana requiere la cuantificación de más de una dimensión de análisis para poder identificarla (Gonçalves et al., 2017; Karg et al., 2019; Lincaru y Atanasiu, 2014; Owusu y Chigbu, 2020). Es así que el modelo espacial se construyó a partir de tres dimensiones que fueron capaces de revelar las estructuras espaciales del suelo urbano, periurbano y rural, las cuales son:

 Dinámica: permitió determinar el incremento de las zonas urbanizadas en las tres últimas décadas, proceso desarrollado por teledetección a nivel de cantón (escala mayor)

 Urbanización: se definieron un conjunto de diez variables, de las cuales nueve se utilizaron para identificar la aptitud de suelo urbano de cada cuadrante, para ello se las agrupó en tres temáticas: uso del suelo, servicios básicos y accesibilidad –conectividad La otra variable, densidad de vivienda, permitió analizar la ocupación para determinar la distribución espacial de la urbanización en el territorio. Cada una de las diez variables utilizadas en esta dimensión fueron seleccionadas en función de la literatura revisada. Es importante mencionar que el criterio principal de selección fue la disponibilidad de información, lo que a su vez se convirtió en una limitante al momento de escoger a las variables. La dimensión de urbanización utilizó información de tipo vectorial los cuales se procesaron a nivel de cuadrícula

 Composición: Una vez determinado el grado de urbanización de los cuadrantes, se procedió a delimitar los suelos periurbanos tomando como referencia la red vial, hidrografía y deslinde predial. Con base en ello se analizó la composición predial del periurbano.

| 61

3.2.3 Flujograma de análisis

En la figura 22 se observa el flujograma que explica las escalas de análisis, las dimensiones, los datos y procedimiento realizados para identificar y clasificar el periurbano de Cuenca.

3.2.4 Datos

La información se obtuvo de fuentes secundarias facilitadas por entidades gubernamentales y privadas: Municipio de Cuenca, la empresa que dota del servicio de agua potable (ETAPA)

| 62
Figura 22 Flujograma metodológico utilizado.

y la empresa que abastece de energía eléctrica (Centrosur). También se obtuvo información de la web: OpenStreetMap y EarthExplorer En la tabla 1 se relacionó los objetivos de la investigación con el modelo espacial de análisis propuesto, en el que se especifica la fuente de información.

Tabla 1 Matriz de objetivo, escala, dimensión, criterio, variable y fuente de datos de la información secundaria utilizada

3.3 PASOS METODOLÓGICOS DE LA INVESTIGACIÓN

3.3.1 Dinámica. Cambio de la cobertura terrestre 1989 - 2021 | nivel área de estudio

La dinámica del uso de suelo se realizó a través un análisis espacio-temporal mediante teledetección y clasificación no supervisada de imágenes satelitales, métodos más utilizados para determinar los cambios de cobertura terrestre (Arellano y Roca, 2017; Møller-Jensen et al., 2020). Para ello se trabajó sobre la escala mayor, a nivel de cantón, para poder conocer la variación del uso de suelo de todo el territorio de Cuenca.

| 63

a.

Selección, adquisición y corrección de las imágenes satelitales

Para la selección y adquisión de las imágenes satelitales se utilizó el servidor EarthExplorer del Servicio Geológico de Estados Unidos, USGS, (https://earthexplorer.usgs.gov/). Se obtuvieron múltiples imágenes de diferentes satélites, pero se seleccionaron aquellas que tenían menor cobertura de nubes (menor al 20%) y en lapsos de tiempo de diez años aproximadamente. Se seleccionaron cuatro imágenes satelitales Landsat que cumplian con estos requisitos: 1989, 1998, 2011 y 2021, en formato tiff y georeferenciadas con coordenadas UTM, datum WGS84, zona 17S (figura 23)

Fecha de registro: 1989 | 12 | 28

Satélite: Landsat_5 | Sensor: TM

Tamaño de celda: 30 x 30

Fecha de registro: 1998 | 07 | 14

Satélite: Landsat_5 | Sensor: TM

Tamaño de celda: 30 x 30

Fecha de registro: 2011 | 10 | 14

Satélite: Landsat_7 | Sensor: ETM +

Tamaño de celda: 30 x 30

Fecha de registro: 2021 | 07 | 05

Satélite: Landsat_7 | Sensor: ETM+

Tamaño de celda: 30 x 30

Figura 23 Características principales de las imágenes satelitales Landsat (color natural).

Fuente: USGS

Desde el año 2003 el corrector de escaneo lineal que compensa el movimiento de avance de Landsat 7 fracasó, por ello ahora las imágenes de este satélite presentan un error de escaneo que generan franjas paralelas inclinadas con ausencia de información (Copernicus,

| 64

2018) La corrección puede realizarse a través de diferentes procesos de interpolación en algún SIG. En este caso se corrigieron las dos imágenes de Landsat 7 en QGIS mediante la herramienta - Ráster/Análisis/Rellenar sin datos (figura 24).

Fuente: USGS

b. Clasificación de las imágenes satelitales

Se realizó una clasificación de imágenes basada en pixeles no supervisada. Esta técnica es la más adecuada para rásters de baja resolución como los de Landsat, donde las características individuales de la imagen son difíciles de identificar (Rullán-Silva et al., 2011) Con esta clasificación los valores de píxeles similares se agrupan en un número de clases establecido por el analista. Debido a que el objetivo era analizar la dinámica de urbanización se definieron únicamente dos clases: suelo urbanizado y suelo no urbanizado. El procesamiento de las imágenes se realizó en ArcGIS Pro 2.4.

La validación de la clasificación de las imágenes se basó en las distintas combinaciones de las bandas (Camacho-Sanabria et al., 2015). Se orientó mayores esfuerzos en las zonas urbanizadas, objeto de estudio, mediante la combinación de bandas 7, 4 y 2, las cuales resaltan las áreas urbanas en tonos magentas (figura 25).

| 65
Figura 24 Corrección de bandeo de imagen satelital Landsat 7: imagen Cuenca 2011, banda 7

7 - 4 - 2.

Fuente: USGS

c. Identificación de la dinámica del uso de suelo urbano

El análisis de la dinámica de suelo se orientó a identificar los cambios de cobertura de las zonas urbanizadas con la finalidad de identificar la expansión de la mancha urbana. Para ello, los resultados del proceso de clasificación de los usos de suelo se transformaron de formato ráster a vectorial y se obtuvo datos tabulares sobre las superficies de cada clase, los cuales se presentan en el apartado de resultados en el tema referente a la dinámica de urbanización.

En la figura 26 se muestra el resultado individualizado de la clasificación no supervisada de las imágenes satelitales estudiadas. Se toma como referencia el límite urbano actual que permitió evidenciar de mejor manera el proceso de urbanización y expansión de Cuenca en las últimas décadas.

| 66
Figura 25 Imágenes Landsat de los años 1989, 1998, 2011 y 2021: combinación de bandas falso color

La complejidad del espacio periurbano requirió que se utilice un análisis multicriterio para poder diferenciar los espacios urbanos, periurbanos y rurales. Sin bien existen múltiples variables para calcular el grado de urbanización de los espacios geográficos (Chen, 2014; Gonçalves et al., 2017; Karg et al., 2019; Lincaru y Atanasiu, 2014), la poca disponibilidad de información cantonal se convirtió en una limitante para el análisis. Por ello se excluyen del

| 67
Figura 26 Clasificación no supervisada de las imágenes satelitales Landsat: 1989, 1998, 2011, 2021 3.3.2 Urbanización. Clasificación del suelo cantonal | nivel de cuadrículas

estudio variables sociales y económicas, pues no existe información actualizada a nivel cantonal sobre dichas temáticas.

Bajo este contexto, se analizó la urbanización desde dos ámbitos:

 Aptitud de suelo urbano: para urbanizar un espacio geográfico se requiere de características adecuadas para ello, en este sentido se analizaron nueve variables las cuales permitieron identificar los cuadrantes que por sus condiciones tienen mayor posibilidad para urbanizarse Para ello se asignó un valor a cada cuadrícula en función de dichas variables. Estos valores se normalizaron en una escala comprendida entre 0 y 1 para homogenizar los resultados de cada cuadrante. Las variables se agruparon en tres temas generales: uso de suelo, servicios básicos y accesibilidad (tabla 2)

El mapa resultante de cada una de la tres temáticas: usos de suelo, servicios básicos y accesibilidad y conectividad, se obtuvo en función del valor medio, asignando el mismo peso a cada variable como lo establece Karg et al. (2019). Eso debido a que en función del proceso analítico jerárquico (AHP), método que permite asignar pesos en función de cómo influye cada variable en el problema central, y de gran uso en las investigaciones territoriales (Berumen y Llamazares, 2007; S. López et al., 2021),

| 68
Tabla 2. Variables de análisis y su escala de valoración.

se pudo determinar que cada una de las variables tiene la misma importancia en el estudio de cada temática. Esta valoración se obtuvo en un taller conjunto con tres expertos en la ordenación del territorio (tabla 3).

Los resultados del uso de suelo, la disponibilidad de servicios básicos y la accesibilidad y conectividad permitieron identificar la aptitud de suelo urbano de cada cuadrante. Por lo tanto, el mapa final de aptitud resultó de la combinación de todas las variables atribuyendo pesos iguales a cada una, debido que tienen la misma importancia en el estudio, según lo determinado en el método AHP (tabla 4).

| 69
Uso de suelo 1. Suelo urbano 2. Topografía 3. Protección Matriz normalizada Vector promedio 1. Suelo urbano 1.00 1.00 1.00 0.33 0.33 0.33 0.33 2. Topografía 1.00 1.00 1.00 0.33 0.33 0.33 0.33 3. Protección 1.00 1.00 1.00 0.33 0.33 0.33 0.33 Suma 3.00 3.00 3.00 Servicios básicos 4. Agua potable 5. Alcantarillado 6. Alumbrado público Matriz normalizada Vector promedio 4. Agua potable 1.00 1.00 1.00 0.33 0.33 0.33 0.33 5. Alcantarillado 1.00 1.00 1.00 0.33 0.33 0.33 0.33 6. Alumbrado público 1.00 1.00 1.00 0.33 0.33 0.33 0.33 Suma 3.00 3.00 3.00 Accesibilidad y conectividad 7. Densidad vial 8. Tiempo de viaje 9. Transporte público Matriz normalizada Vector promedio 7. Densidad vial 1.00 1.00 1.00 0.33 0.33 0.33 0.33 8. Tiempo de viaje 1.00 1.00 1.00 0.33 0.33 0.33 0.33 9. Transporte público 1.00 1.00 1.00 0.33 0.33 0.33 0.33 Suma 3.00 3.00 3.00
Tabla 3. Matriz de método analítico jerárquico (AHP) de las variables de estudio según temática de análisis.
Aptitud de suelo urbano Uso de suelo Servicios básicos Accesibilidad y conectividad Matriz normalizada Vector promedio Uso de suelo 1.00 1.00 1.00 0.33 0.33 0.33 0.33 Servicios básicos 1.00 1.00 1.00 0.33 0.33 0.33 0.33 Accesibilidad y conectividad 1.00 1.00 1.00 0.33 0.33 0.33 0.33 Suma 3.00 3.00 3.00
Tabla 4 Matriz de método analítico jerárquico (AHP) para determinar la aptitud de suelo urbano

 Ocupación del suelo: Para este análisis fue necesario contar con datos georreferenciados sobre las edificaciones, si bien el procesamiento de la imagen satelital del año 2021 es una aproximación esta no permitió determinar a detalle la densidad de construcción. Por ello se utilizó como base la información de la empresa que dota de energía eléctrica al cantón, Empresa Centrosur, la cual cuenta con datos de libre acceso sobre la ubicación de los medidores de luz desde el año 2008 hasta el 2020. La georreferenciación de dicha información mostró una gran aproximación a la urbanización del cantón, por ello se estableció que un medidor de energía representa una vivienda unifamiliar. Esta relación se realizó debido a los datos del último censo (2010), que mostraron que el 96.82 % de las viviendas son unifamiliares y tan solo el 5.06 % de las viviendas del cantón no disponen de este servicio básico (INEC, 2010). Al igual que las otras variables, para la densidad de vivienda se asignó una valoración con valores comprendidos entre 0 y 1. a. Aptitud del suelo

o Suelo urbano: los límites tanto de la ciudad como de las cabeceras parroquiales se utilizaron como indicador de uso de suelo, puesto que son las áreas en las se emplazan generalmente los equipamientos, los centros de administración local, el comercio y los servicios (Ortiz, 2019). En este marco se consideró que los cuadrantes dentro del límite urbano tienen mayores usos de suelo con dotación de equipamientos, adecuados para el correcto funcionamiento de la vida urbana, por ello se les asignó una valoración de 1. Los cuadrantes de las cabeceras parroquiales se les asignó una valoración de 0.5, debido a que, si bien son zonas planificadas para la urbanización, sus equipamientos son de carácter local, todavía dependen en gran porcentaje de la ciudad. Mientras que el resto de territorio se asignó una valoración de 0, debido a que son suelo no planificados para la urbanización, por ende, presentarán déficit de cobertura de equipamientos (figura 27).

| 70
 Uso de suelo

o Pendientes topográficas: son una variable clave para definir los territorios urbanizables y no urbanizables, sobre todo en territorios montañosos como los de Cuenca. Las pendientes menores o iguales al 12% permiten que se urbanice con facilidad, por ello se le asignó una valoración de 1, en pendientes entre 13-30% también se puede construir, pero con algunas restricciones debido a que las laderas presentan inestabilidad y son propensas a deslizamientos, por lo cual se les asignó una valoración de 0.5, mientras que en pendientes superiores al 30% ya no es viable la construcción tanto por temas económicos como medioambientales, por lo que deben ser considerados con usos de protección y conservación (J. López y López, 2004), por ello se le asignó un valor de 0 (figura 28).

o Suelos protección: Debido a la riqueza natural, biodiversidad que poseen algunos territorios se los cataloga como suelos de protección. En este sentido, la categoría de usos de suelo planteada en el plan de desarrollo y ordenamiento territorial (2015) establece algunos suelos de protección, a los cuales se los ha agrupado en: reservas naturales (El Cajas y Quimsacocha), fuentes hídricas (márgenes de ríos y quebradas)

| 71
Figura 27 Delimitación de suelos y la valoración de los cuadrantes

y páramos. Por ende, los cuadrantes que estén en territorios de protección tendrán una valoración de 0 y los otros 1 (figura 29).

| 72
Figura 28 Rango de pendientes topográficas y la valoración de los cuadrantes Figura 29 Suelos naturales y valoración de los cuadrantes

Las tres variables de análisis tienen el mismo nivel de importancia, por ello el modelo de uso de suelo se obtuvo del resultado del promedio de estas variables. Las ponderaciones cercanas a 1 son los que no tienen mayores restricciones para urbanizar, y, al contrario, los valores cercanos a 0 presentan mayores dificultades. El mapa de uso de suelo se analiza en el apartado de resultados, en el tema de urbanización actual.

 Servicios básicos

La disponibilidad de los servicios básicos es un aspecto de relevancia para determinar la urbanización de un territorio, debido a que las zonas urbanas generalmente disponen de todos los servicios mientras que las áreas rurales tienen limitaciones en la cobertura de los servicios

o Agua potable: la red de agua potable se definió con respecto a la distancia euclidiana de las redes (Kang et al., 2019). Los cuadrantes que se encuentren hasta 100 m de distancia tienen una ponderación de 1 (con servicio directo), los que se encuentren en una cobertura entre 101 y 500 m tienen una ponderación de 0.5 (servicio indirecto) y el resto que no disponen de una red cercana tienen una valoración de 0 (figura 30).

| 73
Figura 30. Cobertura de la red de agua potable y la escala de valoración de los cuadrantes.

o Alcantarillado: la cobertura máxima de la red de alcantarillado es de 500 m, a cada lado de la red (Kang et al., 2019). En este sentido, los cuadrantes con alcantarillado directo, a menos de 100 m, tienen una valoración de 1, mientras que los que se emplazan entre 101 y 500 m tienen una ponderación de 0.5. Los cuadrantes que se encuentran a una distancia mayor a 500 m, es decir no disponen de este servicio, se les asignó una valoración de 0 (figura 31).

o Alumbrado público: la energía eléctrica es el otro servicio básico de importancia, no obstante, sus datos fueron utilizados para determinar las cuadrículas de análisis (un medidor = una vivienda). Por ello se utilizó en su reemplazo los datos de alumbrado público. La cobertura de los puntos del alumbrado se definió con las mismas valoraciones y distancias de los otros dos servicios. Los cuadrantes que tengan alumbrado a menos de 100 m se les asignó una valoración de 1, los que se localizan entre 101 y 500 m una ponderación de 0.5 (figura 32).

| 74
Figura 31. Cobertura de la red de alcantarillado y escala de valoración de los cuadrantes.

Las tres variables tienen igual nivel de importancia, por ello el modelo de servicios básicos se obtuvo del resultado del promedio de estas variables. Las ponderaciones cercanas a 1 son los que más disponibilidad de servicios tienen, por lo tanto, tienen mayor grado de urbanización y, al contrario, los valores cercanos a 0 tienen menor cobertura de servicios.

 Accesibilidad y conectividad

o La densidad vial mide la relación existente entre los kilómetros de vías construidas y la superficie medida en km2. Este indicador está asociado directamente con la accesibilidad y conectividad urbana, mientras mayor sea la densidad de un cuadrante, menor es la distancia hacia la siguiente carretera y mayor grado de urbanización (valor 1). De acuerdo a ONU-Hábitat, el rango de densidad vial para ciudades está entre 10 y 20 km/km2 , valor que varía según el contexto geográfico.

Para el caso Cuenca se consideró con ponderación 1 a aquellos cuadrantes con densidad vial superior a 10 km/km2, un valor de 0.5 si tienen entre 5.01 y 10.00 km/km2 y si es menor o igual de 5 km/km2 una valoración de 0 (figura 33).

| 75
Figura 32 Alumbrado público y valoración de los cuadrantes

Los datos espaciales de las vías fueron obtenidos por OpenStreetMap (julio, 2021), se seleccionaron las vías vehiculares principales: trunk,primary,secondary,tertiary, residential y unclassified.

o El tiempo de viaje es una variable muy importante que permite medir la accesibilidad, mientras menos tiempo se invierta para movilización, mayor tiempo de productividad (Obregón y Ángeles, 2018). ONU-Hábitat (2018) estima que el tiempo óptimo de desplazamiento de una persona debería ser en total 60 minutos diarios, en este sentido se realizaron isócronos a través de la extensión Network Analyst de ArcGIS Pro Se calculó los tiempos tomando como origen el centro de la ciudad, velocidad máxima de cada vía, modo de conducción vehículo y se realizó la simulación en un día normal en hora pico (martes 28 septiembre 2021, 7h00). Los cuadrantes de 15 minutos o menos (30 minutos ida y vuelta) se les asignó una valoración de 1, entre 16 y 30 minutos una ponderación de 0.5, y mayor a 30 minutos (más de 60 minutos ida y vuelta) una valoración de 0 (figura 34).

| 76
Figura 33 Densidad vial km/km2 y su valoración

o La disponibilidad de servicio de transporte público posibilita que la población pueda movilizarse y acceder a distintos lugares según sus requerimientos (Obregón y Ángeles, 2018). Se consideró como un área cubierta si se encuentra a menos de 500 m a cada lado de la red de transporte público (Mavoa et al., 2012; Saghapour et al., 2016). Los cuadrantes que se estén dentro de la cobertura tienen mayor conectividad y accesibilidad. No obstante, la diferencia de la calidad de servicio de autobuses brindada al cantón, generó que se diferenciara la ponderación dada a los cuadrantes con cobertura de transporte público

En Cuenca existen dos sistemas de transporte público el tranvía y el servicio de autobuses. El sistema tranviario empezó a funcionar a finales del año 2020 y abastece únicamente al área urbana, con una frecuencia de paso de 10 minutos (Municipio de Cuenca, 2021). Por el momento este sistema está aislado de los otros medios de transporte debido a que no se encuentra vinculado ni física, ni funcional ni tarifariamente. Por su parte el servicio de autobuses brinda el servicio tanto a la ciudad como a las parroquias rurales. El servicio de autobuses se divide en tres tipos: i) el convencional o urbano, este servicio abastece a toda la ciudad y a siete parroquias rurales cercanas.

| 77
Figura 34 Tiempo de viaje desde el centro de la ciudad y su valoración

Esta administrado por siete empresas privadas y cuentan con 495 unidades en total, sus frecuencias oscilan entre tres y veinte minutos según la ruta de destino. Desde el año 2019 se encuentran en proceso de renovación de toda la flota vehicular. ii) Autobuses microregionales, este servicio está dado por las mismas empresas y unidades del servicio urbano, pero a parroquias más distantes. Ciertas rutas urbanas alargan sus recorridos a ciertas horas del día y otras son rutas distintas. En general, la frecuencia de este servicio es limitada. iii) Autobuses interparroquiales, este servicio abastece a las parroquias más distantes de la ciudad y cuenta con dos terminales propios cercanos al centro de la urbe. Este servicio se caracteriza por sus frecuencias limitadas, unidades de transporte en mal estado, tarifa diferenciada en función de distancia de recorrido, sobreposición con rutas urbanas (Flores et al., 2017)

Bajo este contexto, los cuadrantes con servicio del tranvía y autobuses urbano tienen mayor frecuencia de paso (entre 3 y 20 minutos) y mejor calidad por lo tanto cuentan con mejores condiciones de movilidad y se les asignó un valor de 1, mientras que los cuadrantes abastecidos por servicio microregional e interparroquial, tienen limitadas frecuencia de viaje y peor calidad de servicio por ende la ponderación del cuadrante es menor, valor 0.5, y los cuadrantes sin cobertura del servicio se asignó un valor de 0 (figura 35).

Las tres variables tienen igual nivel de importancia, por ello el modelo de accesibilidad y conectividad se obtuvo del promedio de estas variables. Los valores cercanos a 1 son los que cuenta con mejor accesibilidad y conectividad y corresponden a suelos urbanos.

| 78

La densidad de vivienda es un indicador fundamental para determinar el grado de ocupación del territorio. Los cuadrantes de análisis con superficie de 25 ha tienen entre una y 2365 viviendas, es decir una densidad de vivienda entre 0.04 viv/ha y 94.6 viv/ha. En función de la densidad se determinó los tipos de suelo y su nivel de fragmentación a partir de la clasificación de Serrano y Durán (2020) que establece los suelos compactos y muy compacto tiene baja fragmentación, suelos dispersos y atomizados de nivel de fragmentación media y territorio rural que tienen una alta fragmentación.

Para poder asignar las puntuaciones se basó en los datos de Cuenca, debido a que los valores umbrales de la literatura no pueden aplicarse en este estudio, puesto que no responden a la realidad del contexto local. En este sentido, al analizar la información de densidades de vivienda se tiene que si bien existen cuadrantes altamente densos estos son muy pocos. Tan solo 13 cuadrantes tienen densidades superiores a 50 viv/ha, esto es el 4 % de los cuadrantes urbanos y el 0.4% de todos los cuadrantes de estudio. Las teselas con densidades entre 30 y 50 viv/ha representa el 20% de las celdas urbanas y el 2% de toda la cuadrícula. Mientras que entre 15 y 20 viv/ha están 83 cuadrantes, es decir el 27 % de los cuadrantes urbanos y

| 79
Figura 35 Redes de transporte público y la valoración de cuadrantes b. Ocupación de suelo

el 2.4 % de toda la malla analizada. En general, se tiene que cerca del 5% de los cuadrantes tienen densidades superiores a 15 viv/h y se localizan principalmente dentro del área urbana (figura 36).

Bajo este contexto, se consideró que la puntuación 1, suelos urbanos, las densidades superiores a 15 viv/ha que es donde se concentra el suelo compacto y muy compacto, una valoración de 0.75 a las densidades entre 10.01 y 15.00 viv/ha, un valor de 0.50 en densidades comprendidas entre 5.01 – 10.00, para las cuadrículas con densidades comprendidas entre 1.01 y 5 viv/ha se le asignó una valoración de 0.25, y finalmente para las cuadriculas con densidades ≤1, se le dio una valoración de 0 La valoración de la densidad de vivienda se visualiza en los resultados, en el apartado correspondiente al tema de urbanización.

| 80
Figura 36 Densidad de vivienda y su valoración

c. Mapa de urbanicidad

El mapa de urbanicidad se obtuvo de la combinación de los resultados del mapa de aptitud de suelo urbano y el de ocupación del suelo, datos que permitieron determinar el grado de urbanización de cada cuadrante y con ello diferenciar los espacios urbanos, periurbanos Para ello se realizaron cuatro simulaciones con distintas ponderaciones que permitió determinar cuál es el que más refleja la realidad del territorio (tabla 5)

Tabla 5 Opciones de simulación del modelo de urbanización, su fórmula y descripción

Fórmula Descripción

S1 = 0.5 AS + 0.5 OS

Tanto la aptitud del suelo como la ocupación del suelo tienen el mismo peso en el modelo de urbanización.

S2 = 0.25 AS + 0.75 OS Se considera mayor relevancia a la ocupación del suelo .

S3 = 0.75 AS + 0.25 OS Se considera mayor relevancia a la aptitud del suelo.

S4 = AS * OS

Si un cuadrante tiene una densidad muy baja de vivienda, automáticamente se considera como suelo rural, a pesar de que tenga una buena aptitud para suelo urbano. Lo mismo ocurre, al contrario, si un suelo tiene alta densidad, pero no tienen aptitud del suelo (ejemplo viviendas emplazadas en suelos con altas pendientes), se consideraría como un suelo rural.

S = Simulación | AS= Aptitud del suelo | OS = Ocupación del suelo

Los modelos simulados mostraron algunas variaciones con respecto a los porcentajes de cada cuadrante. En todas las simulaciones los porcentajes con el valor más alto de urbanicidad (0.76 – 1) fue similar, variaron entre el 5 y 7 %. En el valor de 0.51 a 0.75, se observó mayor variabilidad porcentual, especialmente entre la simulación 3 y 4. Mientras que la simulación 1 y 2 tuvieron porcentajes similares, 6 y 4 % respectivamente. Por otra parte, la simulación 1 y 2 fueron muy similares con las valoraciones ≤ 0.5, por su parte la simulación 3 no presentó tanta diferencia porcentual de las simulaciones 1 y 2, no obstante, la simulación 4, es la que varió totalmente con respecto a lo datos de las otras tres simulaciones. En general, todas las simulaciones mostraron que el mayor porcentaje de los cuadrantes, entre el 83 % y 94 % tuvo un grado de urbanicidad bajo (valor ≤ 0.5), como se visualiza en la tabla 6

| 81

Tabla 6 Valoración de cuadrantes según simulaciones de urbanicidad

Bajo este contexto, se estableció 4 categorías de suelo: los cuadrantes con valoración entre 0.76 y 1.00, son suelos urbanos, las celdas con una valoración comprendida entre 0.51 y 0.75 corresponde a suelos con características periurbanas, los cuadrantes con valoración entre 0.1 y 0.5 son suelos rurales y menores a 0.1 como suelos rurales naturales, debido a que tienen baja aptitud de suelo urbano y poca densidad de vivienda.

En la figura 37 se evidencia lo mostrado en la tabla 6, los suelos categorizados con mayor puntuación son similares en las 4 simulaciones, la mayor parte de cuadrantes están dentro del límite urbano vigente y en algunas cabeceras parroquiales cercanas a la ciudad: Ricaurte, Baños, El Valle y San Joaquín. La mayor diferencia radicó en los suelos catalogados como periurbanos y rurales Al comparar la simulación 1 con la 2, se observó que los cuadrantes urbanos eran los mismos (0.76 – 1.00). Por su parte, los cuadrantes con valoración entre 0.51 y 0.75, periurbanos, tuvieron con comportamiento parecido en las zonas norte, sur y este de la ciudad. Hacia el oeste la diferencia es dentro de los límites de la ciudad, puesto que en el modelo de simulación 2, en el que el extremo del límite de la ciudad los valora como suelos rurales (valor entre 0.26 – 0.50), mientras que en la simulación 1, estos cuadrantes son periurbanos (valor 0.51 - 0.75).

| 82
Valoración cuadrantes Simulaciones S1 = 0.5 AS + 0.5 OS S2 = 0.25 AS + 0.75 OS S3 = 0.75 AS + 0.25 OS S4 = AS * OS 0 1% 1% 1% 70% 0.01 - 0.25 67% 69% 58% 20% 0.26 - 0.50 20% 20% 24% 4% 0.51 - 0.75 6% 4% 10% 1% 0.76 – 1.00 6% 6% 7% 5% Total 100% 100% 100% 100%

La simulación 3 mostró un territorio periurbano grande, que se expande alrededor de la ciudad y de seis cabeceras parroquiales Por otra parte, la simulación 4 es al contrario los cuadrantes con características periurbanas son muy pocos, básicamente en espacios dentro del límite urbano y en cuatro cabeceras parroquiales. Con estas características se determinó que tanto la simulación 3 como la 4 son las que menos reflejan la realidad del territorio (figura 37).

| 83
Figura 37. Simulaciones del grado de urbanicidad

Bajo este contexto, se estableció que la simulación 1 y 2 son las que más se adaptaron a la realidad con comportamientos similares en los rangos de valores de los cuadrantes. No obstante, es la simulación 1 la que permite mejor diferenciación de los diferentes espacios geográficos del cantón.

3.3.3 Composición. Delimitación y caracterización del periurbano | nivel de predio

La dimensión de composición se la dividió en dos partes debido a que no se puede evaluar el actual periurbano sin antes haberlo delimitado, en consecuencia, primero se delimitó el área periurbana y luego se analizó las características prediales.

a. Delimitación del área periurbana

La delimitación de los espacios geográficos es una necesidad que surge del ámbito administrativo, quienes requieren de límites espaciales claramente identificables para la aplicación de normas y políticas de planificación y gestión de los espacios (Jiménez, 2015)

En este sentido, fue importante considerar algunos principios para crear nuevos límites de circunscripciones territoriales (Asamblea Nacional, 2013):

o Límites vigentes: respetar los límites preexistentes legalmente constituidos que no tengan conflictos territoriales. En este caso es necesario considerar el límite urbano, el límite de las cabeceras parroquiales y los límites parroquiales rurales.

o Linderos: precisión en la delimitación para evitar conflictos territoriales.

o Continuidad: las nuevas circunscripciones se deben constituir sobre la continuidad de ámbitos territoriales.

Bajo estas condiciones se analizaron dos aspectos principales: i) los resultados de las dimensiones de urbanización y dinámica, las cuales fueron el punto de partida para la definición del periurbano, y ii) la cartografía base, conformada por la red vial y la hidrografía las cuales sirvieron de hitos para la delimitación precisa del periurbano.

| 84

 Urbanización y dinámica

A través del análisis de las dimensiones de dinámica y urbanización se pudo tener una aproximación a las áreas periurbanas, pero en rasgo generales El análisis de urbanización definió 195 cuadrantes como periurbanos, de los cuales el 41 % se localizaron dentro del límite urbano, el 11 % en las cabeceras parroquiales y el 48 % en la periferia de la ciudad y de las cabeceras parroquiales, estos últimos fueron la base para la delimitación del área periurbana del cantón Cuenca. No obstante, también se identificaron 8 cuadrantes con características urbanas en las parroquias rurales, las cuales se sumaron a los cuadrantes base para la delimitación, en total 102 cuadrantes (figura 38, izq). Por su parte, la dimensión de la dinámica, analizada a través de imágenes satelitales, específicamente la del año 2021, permitió mostrar una gran mancha de urbanización de la parroquias rurales, no obstante, es una información que no permite analizar la intensidad de la urbanización, por ello se sobrepuso las cuadrículas base y se pudo identificar dos realidades, por una parte existen cuadrantes que están totalmente cubiertos por la mancha de la urbanización del 2021, mientras que los otros están parcialmente cubiertos, generalmente los emplazados en la zona sur y este de la ciudad (figura 38, der).

| 85
Figura 38 Cuadrantes periurbanos y mancha urbana 2021

Los cuadrantes base si bien en su mayoría se emplazan alrededor del límite urbano, también existen otros que se emplazan aisladamente en el territorio, o en zonas alejadas del borde urbano, por tal razón estos últimos fueron excluidos del análisis debido a que no siguieron el principio de continuidad.

 Cartografía base: Hitos para la delimitación

La delimitación consiste en determinar con precisión los límites de una circunscripción territorial. Para ello se utilizó información que permitió diferenciar y separar espacios geográficos con facilidad, estas son las vías y la hidrografía. En la red vial se seleccionaron las de tipo primario, secundario, terciario y residenciales, estas a su vez se intersectaron con los cuadrantes base y se obtuvo la base cartográfica de la red vial. De igual manera se realizó con la red hidrográfica, las cuales se interceptaron con los cuadrantes periurbanos (figura 39).

Bajo este contexto, en la figura 40 se detalló el proceso realizado para la definición de los polígonos periurbanos. Se identificaron en total 11 polígonos emplazados en siete parroquias periféricas a la ciudad, mapa que se visualiza en el apartado de resultados.

| 86
Figura 39. Cartografía base para definición del periurbano: red vial e hidrográfica

b. Caracterización del área periurbana

Una vez delimitada las áreas periurbanas fue posible caracterizar estos espacios, lo que permitió comprender la problemática a la que están expuestos estos territorios y la necesidad de que cuenten con políticas propias que se adapten a las realidades cambiantes

| 87
Figura 40. Proceso para delimitar las áreas periurbanas

de estos territorios. Para ello se realizó un análisis a nivel predial, escala menor, en el que se intersectó los predios rurales con el límite de los polígonos generados, si bien existieron ausencia de información de algunas zonas, esta fue mínima.

A través del tamaño de lotes se pudo identificar el nivel de fraccionamiento de las áreas periurbanas. Para ello se basó en lo que establece la normativa vigente en el que divide al territorio rural en cinco zonas, aparte de las cabeceras parroquiales (Municipio de Cuenca, 2003):

 Corredores de crecimiento consolidado: Vía Baños – Cuenca, Sinincay – Cuenca, lote mínimo 500 m2

 Corredores en proceso de consolidación: vías que conectan Cuenca con las 13 parroquias periféricas, el lote mínimo es de 750 m2

 Sectores con tendencia a la conformación de núcleos de población: zonas geográficas de cinco parroquias (Baños, Sayausí, Sinincay, Ricaurte y El Valle), el lote mínimo es de 750 m2

 Área de influencia inmediata: espacio geográfico amplio formado como un buffer alrededor del límite urbano, en donde el lote mínimo es de 1500 m2

 Resto del territorio rural: corresponde a toda el área que no se encuentra en las cuatro categorías anteriores ni en las cabeceras parroquiales. No existen mayores especificaciones de este amplio territorio, solo en ciertas zonas se estable que el lote mínimo es de 10 000 m2 .

Para determinar los rangos de superficie de análisis predial se excluyó la de lotes mínimos de los corredores de crecimiento consolidado debido a que son dos pequeñas zonas puntuales y la del resto del territorio rural debido a que es una zona muy amplia destinada netamente para suelo rural. En este sentido, se determinó que los lotes mínimos varían entre 750 y 1500 m2, en función de ello se estableció cuatro rangos de análisis: < 750 m2; ≥ 750 y < 1500 m2; ≥ 1500 y < 5000 m2; y ≥ 5000 m2. Con ello se pudo determinar si la normativa vigente ha sido aplicada en estos territorios o si a su vez el acelerado proceso de urbanización ha sobrepasado la capacidad de planificación y gestión del suelo rural.

| 88

Por otra parte, se realizó un análisis de las viviendas en los polígonos periurbanos, en el que se comparó las viviendas del año 2010 y las del 2020 con el que se pudo determinar el porcentaje de incremento de urbanización tanto del área periurbana, así como del resto del cantón. Con lo cual se pudo comparar y determinar en donde existió mayor dinámica.

| 89

4.R E S U L T A D O S Y A N Á L I S I S

4.1 RESULTADOS

El análisis multi-escala y multidimensional realizado en el presente estudio permitió obtener resultados concluyentes y valiosos sobre los procesos de urbanización que se desarrollan en ciudades intermedias, como el caso de Cuenca, en el que el crecimiento real ha sobrepasado el polígono que define administrativamente a una ciudad. Conocer la dinámica de urbanización, identificar el grado de urbanización y delimitar los espacios periurbanos para poder caracterizarlos, son la base para entender la actual forma de organización de los territorios, los desafíos y oportunidades existentes. En consecuencia, los resultados que se muestran a continuación permiten evidenciar la complejidad del periurbano y la necesidad que tienen de contar con planificación y políticas propias que se adapten a la cambiante realidad de estos espacios, en busca de generar territorios equilibrados, justos y sostenibles.

4.1.1 Dinámica de urbanización

El procesamiento de las imágenes satelitales muestra la dinámica de urbanización del cantón Cuenca en las últimas tres décadas, años que según la literatura es donde empieza la expansión de las ciudades de la región Latinoamericana (Martner, 2016; Serrano y Durán, 2020) Los datos procesados muestran una expansión urbana evidente de la ciudad. Cuenca pasó de tener un suelo urbanizado de 2155 ha en 1989 a 3515 ha en el año 1998, esto es un incremento del 1.62 %. Esta tendencia continuó hasta el año 2011 en el que el área urbanizada era de 5747 ha, es decir 1.63 % más que el año 1998. En estos dos periodos tuvieron un crecimiento porcentual similar No obstante, en el año 2021 el crecimiento es

| 90

aún mayor llegando a tener un suelo urbanizado de 11 194 ha, este incremento es de casi el doble, 1.95 %, con respecto al año 2011 Situación que evidencia que el crecimiento de la mancha urbana se expande aceleradamente, en donde la superficie urbanizada incrementa en intervalos cada vez mayores, lo cual se demuestra con la línea de tendencia exponencial de r=0.99 (figura 41).

Los suelos periurbanos identificados en 1989 se convirtieron en suelos urbanos en 1998 Para 1989 el límite oficial de la ciudad de Cuenca era de 2674.99 ha y para 1998 ascendía a 6395.99 ha (Hermida et al., 2015) En 1998 el área urbanizada estaba dentro del límite de la ciudad, pero también se expandía hacia algunas parroquias rurales cercanas como Baños y Ricaurte. En el año 2011 se evidencia un crecimiento mayor, las áreas urbanizadas desbordan el límite administrativo definido en el año 2003 y vigente hasta la actualidad (7248.23 ha). Este desbordamiento se evidencia aún más en el año 2021, donde el espacio que separaba a la ciudad de las cabeceras parroquiales se ha disminuido notoriamente, quedando en la actualidad seis cabeceras colindando con la ciudad. En este marco, las imágenes satelitales muestran tres fenómenos: la consolidación del área urbana, la expansión hacia los territorios rurales, especialmente a los colindantes a la ciudad y finalmente el cambio de suelo rural a periurbano por la consolidación del mismo y luego para convertirse este en urbano por la ampliación de los límites (figura 42).

| 91
Figura 41 Comparación del suelo urbanizado del cantón Cuenca desde 1989 hasta el 2021.
2155 ha 3518 ha 5747 ha 11194 ha R² = 0.9937 0 2000 4000 6000 8000 10000 12000 1989 1998 2011 2021 Superficie [ha]
| 92
Figura 42. Proceso de expansión urbana del cantón Cuenca

4.1.2 Urbanización actual

a. Aptitud de suelo urbano

 Uso del suelo

De los 3397 cuadrante de estudio, el 9% se localizan dentro del límite urbano, mientras que el 2% en las cabeceras parroquiales, estas zonas al ser planificadas para la urbanización poseen mayor diversidad de usos de suelo, dotación de equipamientos y condiciones adecuadas para receptar asentamientos humanos. Por otra parte, el 62 % del suelo tiene pendientes superiores al 30% por lo que es necesario que se protejan y conserven. Mientras que el 13 % de los cuadrantes tienen características de importancia natural, condición por la cual deben ser protegidos y por lo tanto no son aptos para urbanizar (figura 43).

Figura 43 Uso de suelo a nivel de cuadrante

El resultado de la combinación de las variables se muestra en la figura 44. El 8 % de los cuadrantes tienen aptitud para uso de suelo urbano (valor 0.76-1), los cuales se localizan dentro del área urbana y de 11 cabeceras parroquiales. El 12 % de los cuadrantes tienen una valoración entre 0.51 y 0.75, es decir tienen una aptitud mediana de urbanización, e localizan en ciertos corredores viales y en las zonas periféricas de la ciudad y de algunas cabeceras parroquiales. El 71 % de los cuadrantes tiene un valor entre 0.25 y 0.50, por lo tanto, presentan mayores limitaciones para urbanizar, mientras que el 9 % restante prácticamente no podría urbanizarse por las condiciones que presenta, de este porcentaje el 7% tiene un valor de 0 y el 2% un valor comprendido entre 0.01 y 0.25.

| 93
9% 21% 87% 2% 17% 89% 62% 13% 0% 20% 40% 60% 80% 100% Suelo urbano Topografía Protección 1 (buenas condiciones uso urbano) 0.5 0 (restricción uso urbano)
| 94
Figura 44 Cuadrantes según uso de suelo Elaboración: Propia con base a datos del Municipio de Cuenca

 Servicios básicos

El alumbrado público es el servicio que abastece a la mayor parte del territorio urbanizado del cantón, el 76 % de los cuadrantes están dotados de este servicio, el 30 % con servicio directo (≤ 100 m) y el 46 % con servicio indirecto (101 – 500 m). La red de agua potable da cobertura al 31 % de los cuadrantes de manera directa y al 28 % de manera indirecta. Tanto el agua como la luz no brindan el servicio a las zonas más alejadas y dispersas del cantón. Por su parte, el alcantarillado es el que tiene menos cobertura en el territorio, sirve al 29 % de los cuadrantes, de manera directa e indirecta, los cuales se emplazan en la ciudad y las zonas cercanas a ella (figura 45).

En la figura 46 se observa el resultado de la disponibilidad de servicios básicos. El 19 % de los cuadrantes cuentan con todos los servicios (valor 0.76-1), los cuales se emplazan dentro del área urbana, cabeceras parroquiales, así como en zonas cercanas a estos núcleos poblacionales y a ciertos corredores viales. El 10 % de los cuadrantes tienen una aceptable cobertura de servicios, valores mayores entre 0.51 y 0.75. Un importante porcentaje de celdas, el 34% tienen cobertura regular con valores comprendidos entre 0.26 y 0.50. Mientras que el 19 % de los cuadrantes no cuentan con ningún servicio y el 20 % tienen mala cobertura de servicios (valor 0.25-0.50). Este 39 % con servicio malo o nulo corresponde a las zonas más alejadas y dispersas del cantón. En este marco se puede evidenciar que la dotación de los servicios básicos en la ciudad, cabeceras parroquiales y ejes viales cercanos es buena.

| 95
Figura 45 Disponibilidad de los servicios básicos a nivel de cuadrante
31% 14% 30% 28% 15% 46% 41% 71% 24% 0% 20% 40% 60% 80% 100% Agua potable Alcantarillado Alumbrado público 1
0
(con servicio directo) 0.5 (servicio indirecto)
(sin servicio)

Elaboración:

| 96
Figura 46 Cuadrantes según disponibilidad de servicios básicos Propia con base a los datos de las empresas ETAPA y Centrosur

 Accesibilidad y conectividad

La densidad vial más alta representa el 8 % y corresponden mayoritariamente a cuadrantes emplazados dentro del límite urbano, no obstante, también existen alta densidad en algunos corredores viales y en las cabeceras parroquiales cercanas a la ciudad como la de Ricaurte, Baños y San Joaquín. En cuanto al tiempo promedio de viaje, el 20 % de los cuadrantes se encuentra a menos de 15 minutos del centro de la ciudad, este porcentaje abarca la mayor parte de los cuadrantes emplazados en dentro del límite urbano y un anillo periférico que no supera los 10 km de distancia, en el cual se encuentran 7 cabeceras parroquiales, mientras que el 29 % de los cuadrantes se encuentran muy distantes de la ciudad y por ende los tiempos de viaje son muy largos. Las redes de transporte público abastecen al 44 % de los cuadrantes, el 14 % con servicio bueno y el 30% con servicio regular. Es importante recalcar que todas las cabeceras parroquiales tienen cobertura de este servicio por ende tienen una buena conectividad con la ciudad (figura 47)

1 (buena accesibilidad) 0.5 (accesibilidad regular) 0 (mala accesibilidad)

Los cuadrantes con mejor accesibilidad y conectividad representan el 11 % (valor 0.76-1), los cuales corresponden a cuadrantes mayoritariamente de la zona urbana y las siete cabeceras parroquiales más cercanas a la urbe y sus corredores viales El 4 % tiene una conectividad buena (valor 0.51 – 0.75) y el 25% una conectividad regular (valor 0.26 - 0.50).

Mientras que, los cuadrantes sin buena accesibilidad son la mayor parte de los cuadrantes de estudio, el 60%, de los cuales el 28% tienen accesibilidad mala (valor 0.01 – 0.25) y el 32% sin accesibilidad (figura 48).

| 97
Figura 47 Densidad vial, tiempo de viaje y transporte público por cuadrante
8% 20% 14% 34% 34% 30% 58% 46% 56% 0% 20% 40% 60% 80% 100% Red vial Tiempo de viaje Transporte público
| 98
Figura 48 Cuadrantes según nivel de accesibilidad y conectividad Elaboración: Propia con base a los datos de Open Street Map y Municipio de Cuenca

La figura 49 presenta el resultado final del paso metodológico para determinar la aptitud del suelo urbano. En este se muestra que el 10 % de los cuadrantes tienen muy buenas condiciones para la urbanización (valor entre 0.76 – 1), los cuales se emplazan principalmente en lo zona urbana, en trece cabeceras parroquiales y en ciertos corredores viales urbano-rurales. El 11 % de los cuadrantes tienen condiciones un poco menos adecuadas, pero donde sería posible urbanizar (valor 0.51 - 0.75) estos territorios se localizan en la periferia, alrededor de la ciudad y de las cabeceras parroquiales, así como en algunos corredores viales. Mientras que, el 79% de los cuadrantes presentan mayores dificultades para urbanizar (valor ≤ 0.5).

| 99
Figura 49 Aptitud de suelo urbano

b. Ocupación del suelo

Las densidades de vivienda calculadas se agruparon en cinco rangos:

 El 70 % de las cuadrículas tienen una valoración de 0 debido a que son densidades ≤ 1viv/ha, estas se localizan generalmente en las zonas más dispersas del territorio, hacia el sur y oeste del cantón.

 El 20% de los cuadrantes tiene una valoración de 0.25 ya que su densidad esta entre 1.01 y 5.00 viv/ha. Se emplazan principalmente hacia el norte y sur de la ciudad.

 El 4 % de los cuadrantes tienen una valoración de 0.5 con densidades entre 5.01 y 10 viv/ha, las cuales se localizan en los bordes urbanos y en algunos corredores viales.

 El 1.5 % de las celdas tienen asignado el valor de 0.75 pues sus densidades oscilan entre 10.01 y 15 viv/ha, estas se localizan principalmente en el borde urbano.

 Finalmente, el 4.5 % de los cuadrantes tienen una valoración de 1, debido a que sus densidades son mayores a 15 viv/ha, las que se emplazan principalmente dentro del límite urbano vigente, no obstante, también se encuentran estas densidades en tres cabeceras parroquiales.

Hacia el oeste de la ciudad se localizan principalmente cuadrantes de baja densidad, con alto grado de dispersión, esto debido a que en esta zona del cantón se concentra la mayor parte de suelos de protección. Sin embargo, existe un alto porcentaje de cuadrantes de baja densidad (≤ 5viv/ha) que se extiende principalmente hacia el norte, sur y este de la ciudad, formando una gran región metropolitana. Mientras que las densidades más altas se localizan tanto en la ciudad como en sus áreas periféricas, de esta manera se evidencia que los límites que separan lo urbano de lo no urbano son únicamente por temas administrativos (figura 50).

| 100

Finalmente, en la figura 51 se presenta el resultado final de la dimensión urbanización, en el que con base a la aptitud del suelo urbano y la ocupación del suelo se determinó el grado de urbanicidad de los cuadrantes. Para ello se utilizó la simulación 1 en el que tanto la aptitud del suelo urbano como la ocupación del suelo tuvieron el mismo peso dentro del modelo final de urbanicidad. Los cuadrantes se agruparon en 4 clases: urbano, periurbano, rural y rural natural, es esta última clasificación se agrupan tanto los cuadrantes con valoración menor a 0.1, así como el resto del territorio que no fue analizado debido a que no poseían edificaciones.

| 101
Figura 50 Valoración de los cuadrantes según la densidad de vivienda c. Mapa de urbanicidad

A continuación, se detallan cada uno de los tipos de

 Suelo urbano

El suelo definido como urbano es aquel que obtuvo una valoración entre 0.76 – 1.00, representa el 6 % de los cuadrantes, si bien su localización se encuentra principalmente dentro del actual límite urbano (5.5 %), también existen cuadrantes con características urbanas en cuatro cabeceras parroquiales cercanas a la ciudad, el 0.3 %, las cuales

| 102
Figura 51. Clasificación del suelo cantonal: urbano, periurbano, rural y rural natural suelo:

corresponden a: Ricaurte, El Valle, Baños y San Joaquín, y el 0.2 % de los cuadrantes urbanos se localizan en corredores viales urbano rurales o cercanos a la ciudad En consecuencia, se forma un continuo urbano en el que se desborda el límite poligonal que define a la ciudad.

 Suelo periurbano

Los suelos clasificados como periurbanos son los que obtuvieron una valoración entre 0.51 -0.75, representa el 6 % de los cuadrantes estudiados. Se emplazan en tres áreas específicas:

i) dentro del límite de la ciudad (2.5 %) espacios que, si bien están concebidos como urbanos, sus características de urbanización evidencian que se encuentran en proceso de consolidación. ii) En quince cabeceras parroquiales (0.7 %), las cuales por sus condiciones de núcleos urbanos-rurales se encuentran en proceso de consolidación. iii) En las áreas periféricas de la ciudad y sus corredores viales (2.8 %), especialmente cerca de las cabeceras de Baños, San Joaquín, Sayausí, Sinincay, Ricaurte y El Valle. Si bien los cuadrantes con características periurbanas se encuentran en estos tres lugares, se podrían establecer que solo los que no se emplazan dentro del límite urbano ni de las cabeceras parroquiales podrían considerarse como periurbanos.

 Suelo rural

El suelo definido como rural representa el 88 % de los cuadrantes estudiados, los cuales, si bien presentan edificaciones, su grado de urbanización lo cataloga con características de suelos rurales, obtuvieron una valoración inferior a 0.5 en la escala de 0 a 1 definida. En esta categoría se definieron dos tipos de suelos rurales: los netamente rurales los cuales representan el 58 % que tienen valoración mayor a 0.1 y menor a 0.5, aquí se localizan las dos cabeceras parroquiales más distantes de la ciudad (Quingeo y Chaucha). A la otra clasificación se denominó suelo rural natural en el que se encuentra el 30 % de los cuadrantes analizados, los cuales cuentan con una intervención antrópica leve (valoración 0 – 0.09). En esta categoría se ubicó también al resto de los cuadrantes del cantón, que no fueron analizados debido a que no contaban con edificaciones, los 8950 cuadrantes

| 103

4.1.3 Composición del periurbano

El área periurbana definida cuenta con una superficie de 2057.91 ha, que representa el 0.6% del territorio cantonal. Se distribuye en once polígonos emplazados en siete parroquias: Baños, San Joaquín, Sayausí, Sinincay, Ricaurte, El Valle y Turi Estos polígonos se localizan principalmente en dos espacios: colindantes a la ciudad o a las cabeceras parroquiales, formándose continuos urbanizados (figura 52).

| 104
Figura 52 Delimitación del área periurbana del cantón Cuenca

Sinincay es la parroquia que tiene más superficie considerada como periurbana, 500 53 ha, seguida de Ricaurte con 453.17 ha. Los polígonos emplazados en Baños y San Joaquín forman un continuo con superficies similares, Baños 326.65 ha y San Joaquín con 310.88 ha. Por su parte, El Valle tiene una superficie periurbana de 315.70 ha, mientras que las parroquias de Sayausí y Turi son las que menos superficie periurbana tienen, 112.88 ha y 38.11 ha respectivamente.

En el área definida como periurbana se localizan 22 661 predios, de los cuales la mayoría, el 69 %, tienen superficies menores a 750 m2 , mientras que el 19 % tienen un área entre 750 y 1499 m2. En este sentido, es importante mencionar que la mayor parte de los polígonos periurbanos se localizan en zonas llamadas “en proceso de consolidación” y “área de influencia inmediata” según la normativa vigente (2003) en donde los lotes mínimos establecidos son de 750 m2 y 1499 m2 por lo tanto, en cualquiera de los casos más de la tercera parte de los predios no se podrían construir legalmente, y los que ya tienen construcción lo han realizado posiblemente de manera irregular, construyéndose un periurbano de manera autoregulada en función de las necesidades de la población. Estos datos reflejan la alta fragmentación de los suelos periurbanos.

Tan solo el 12 % de los predios podrían construirse de manera formal debido a que cuentan con áreas de 1500 m2 o más: el 11% corresponde a lotes entre 1500 y 4999 m2 y el 1 % a superficies igual o mayor a 5000 m2. Es importante mencionar que los predios con extensa área pertenecen generalmente a equipamientos (educativos, recreativos, de culto o salud).

En las figuras 53 y 54 se observan los distintos polígonos periurbanos con los rangos de superficie analizada en el que se visualiza la alta fragmentación del suelo la cual se desarrolla a través de un sistema vial poco planificado. Información que se complementa con los datos de la tabla 7, en el que a través de datos porcentuales se desglosa la información del tamaño predial por parroquias en las que se encuentra polígonos periurbanos. Entre el 65 y 74 % de los predios de las parroquias con polígonos periurbanas tienen superficies menores a 750 m2. Entre el 16 y 23 % de los lotes tienen áreas que van desde los 750 hasta los 1499 m2. En porcentajes menores se encuentran los predios con superficie mayor a 1500 m2

| 105
| 106
Figura 53 Tamaño de predios en el área periurbana de Cuenca (P1 – P6)
| 107
Figura 54 Tamaño de predios en el área periurbana de Cuenca (P7 – P11)

En el área periurbana se localizan 9344 viviendas en el año 2010 y 14 808 viviendas en el año 2020, esto es un incremento del 58 % en 10 años. Al comparar estos datos con los otros espacios geográficos del cantón se determina que porcentualmente el área definida como periurbana tienen mayor dinámica de urbanización, incluso que sus áreas urbanas. La ciudad tiene un incremento del 36 %, las cabeceras parroquiales de un 46 %, el resto del territorio rural tiene un aumento del 39 % y analizado a nivel de cantón el incremento es del 38 % (tabla 8).

| 108
Parroquias periurbanas Superficie (ha) Predios Tamaño de predios < 750 ≥ 750 y < 1500 ≥ 1500 y < 5000 ≥ 5000 Total Baños 326.65 3802 72% 17% 10% 1% 100% San Joaquín 310.88 3092 68% 19% 11% 2% 100% Sayausí 112.88 1232 68% 19% 12% 1% 100% Sinincay 500.53 5518 67% 20% 12% 1% 100% Ricaurte 453.17 5312 74% 16% 9% 1% 100% El Valle 315.70 3363 71% 17% 10% 2% 100% Turi 38.11 342 65% 23% 10% 2% 100% Total 2057 91 22661 69% 19% 11% 2% 100%
Tabla 7. Parroquias periurbanas según tamaño de lotes
Espacios geográficos Superficie Edificaciones Ha % 2010 2020 Incremento Urbano 7248.23 2.3 106 068 143 939 1.36 Cabeceras parroquiales 1327.97 0.4 6611 9676 1.46 Periurbano 2057.91 0.6 9344 14 808 1.58 Resto rural 308 365 89 96.7 34 955 48 667 1.39 Total 319 000.00 100.0 156 978 217 090 1.38
Tabla 8. Superficie y edificaciones en los espacios geográficos de Cuenca

4.2 ANÁLISIS DE LOS RESULTADOS

Los hallazgos de esta investigación muestran que las ciudades intermedias como Cuenca presentan un crecimiento físico acelerado que desborda el polígono que define su área urbana, formando espacios periurbanos que se desarrollan en un contexto de reorganización territorial a nivel cantonal, afirmando de esta manera la hipótesis planteada en la investigación.

A grandes rasgos, la investigación permitió identificar los suelos periurbanos de Cuenca mediante un análisis multidimensional y multi-escala. La clasificación de los suelos se basó en la integración de tres dimensiones de estudio: i) la dinámica, la cual mediante un análisis espacio temporal permitió entender el proceso de urbanización que ha experimentado Cuenca en las tres últimas décadas y con ello constatar la dinámica de urbanización de los suelos periurbanos. ii) La urbanización, la cual mediante un análisis multicriterio se estudiaron variables capaces de revelar las estructuras espaciales a lo largo del territorio cantonal. iii) La composición, la cual permitió delimitar y caracterizar los espacios periurbanos del cantón Cuenca. De igual manera se realizó un análisis con tres escalas las cuales aseguraron la cobertura de toda el área cantonal. Cada uno de estos enfoques han sido de vital relevancia para entender de manera más amplia la complejidad de la interfaz periurbana y ofrecer algunas ideas sobre la caracterización de estos espacios en rápida urbanización.

4.2.1 Dinámica de urbanización

El proceso de urbanización que caracteriza el crecimiento de Cuenca se enmarca en la dinámica de expansión urbana y externalidades que caracterizan a las ciudades intermedias latinoamericanas como lo menciona (Ortiz, 2019). La interacción del análisis de la dinámica, expresada a través del cambio de cobertura terrestre en las últimas tres décadas, confirma lo planteado por Martner (2016) y Serrano y Durán (2020) quienes expresan que el crecimiento de las ciudades latinoamericanas se evidencia con mayor fuerza desde la década de 1990. En este marco, el análisis ha sido posible debido al creciente acceso a datos

| 109

satelitales históricos que facilitan identificar las dinámicas territoriales. Es así que el modelo espacio temporal se construyó con el análisis de cuatro imágenes del satélite Landsat

Si bien se intentó realizar un estudio cada década (1990, 2000, 2010 y 2020), las características de las imágenes satelitales impidieron esta periodicidad debido a que las imágenes en estos años presentaban alto porcentaje de nubes (> 20 %) o a su vez no contemplaban toda el área de estudio (cantón Cuenca). En este sentido, se seleccionaron imágenes en años cercanos a los inicialmente definidos (1989, 1998, 2011, 2021), los cuales cumplían con las condiciones establecidas La resolución espacial de estas imágenes (30 m) produjo limitaciones para la clasificación de las mismas como lo menciona Gašparović (2020) Por ello se realizó una clasificación no supervisada pues los resultados fueron más acertados que los obtenidos por la clasificación supervisada, en el que la resolución de la imagen impedía obtener muestras de entrenamiento espectralmente puras generando confusiones al momento del procesamiento de las imágenes. Bajo este contexto se obtuvo información aproximada de la mancha urbana de Cuenca a partir de 1989.

El área urbanizada de 1989 contempla una superficie de 2155 ha, esta se localiza principalmente dentro del actual límite urbano presentando poca dispersión lo cual la ubicaría en la tercera fase del modelo de crecimiento de las ciudades latinoamericanas establecidas por Borsdorf et al. (2002): la ciudad polarizada. Con esta superficie y la población de 194 981 habitantes, establecida en 1990 (INEC, 2010), se obtendría una densidad poblacional de 90.48 hab/ha, difiriendo notoriamente con lo calculado por Hermida et al. (2015) quienes determinan una densidad poblacional bruta de 40 hab/ha. Esta significativa diferencia se produce principalmente porque el cálculo del indicador realizado por Hermida et al. utilizó la superficie total del límite urbano de 1990, el cual ascendía a 4580.21 ha, y por lo tanto se consideró todo el espacio interior de la ciudad (superficie bruta) a diferencia del análisis realizado en esta investigación que clasifica únicamente la superficie urbanizada (superficie neta).

En 1998 el área urbanizada de Cuenca era de 3515 ha, 1360 ha más que en 1989. Este crecimiento se expandió principalmente hacia el norte, este y oeste de la ciudad, hacia el sur el incremento fue menor. La forma de la ciudad dejó de ser elipsoidal, como se

| 110

observaba en 1989, para obtener una nueva morfología de carácter tentacular que se expande hacia las vías de conexión urbana rural, similar a los establecido por De Mattos (2010). Esta nueva estructura se plasma también en la delimitación administrativa, que paso de tener una forma más o menos regular en 1990 a una forma irregular en 1998, fecha donde se establece la primera ordenanza con alcance cantonal (Municipio de Cuenca, 2003). El procesamiento de la imagen de 1998 también muestra que las parroquias con las cabeceras más próximas a la ciudad (Baños y Ricaurte), presentan un proceso de urbanización, generando una mancha urbana discontinua en sus extremos Con ello se evidencia que Cuenca está iniciando con la cuarta fase del modelo de crecimiento de ciudades establecido por Borsdorf et al. (2002): la ciudad fragmentada. Por otra parte, el análisis de densidad poblacional utilizando la población del año 2001, genera una densidad aproximada de 75 hab/ha, mientras que lo establecido por Hermida et al. (2015) es de 43.37 hab/ha, diferencias dadas por lo descrito en el análisis anterior.

En el año 2011 el crecimiento físico de la urbe es aún más evidente, el área urbanizada ascendía a 5747 ha, 2232 ha más que en el año 1998 y 3592 ha más que en 1989. Una tendencia de incremento de 1.62 % aproximadamente en cada período (1989 -1998 y 1998 - 2011). El procesamiento de la imagen muestra una mayor expansión y dispersión del suelo urbanizado, produciéndose un desbordamiento del polígono que define lo urbano, creando nuevas áreas de viviendas en el periurbano. En este año es más evidente el modelo de ciudad fragmentado establecido por Borsdorf et al. (2002). El límite establecido en 1998 varió levemente en el 2003, año cuando se realizó una actualización de la ordenanza, pasó de 6395,99 ha a 7.248,23 y desde entonces no se han realizado modificaciones al límite urbano. No obstante, las continuas ampliaciones del límite urbano redujeron la distancia entre la ciudad y las cabeceras parroquiales, generando que cinco cabeceras colinden con el límite urbano. Esta situación produce que se forme una mancha de urbanización continua con límites difusos que separan la ciudad de las zonas rurales, generando espacios con características urbanas emplazadas en las parroquias rurales, el periurbano. Y en otras áreas un crecimiento como manchas de aceite que evidencian la dispersión y fragmentación característico de las ciudades latinoamericanas (Buzai, 2016). La densidad poblacional, considerando la población del año 2010, es de 82 hab/ aproximadamente, dato mayor al de 1998 debido a que el límite urbano no se modificó notoriamente.

| 111

En la actualidad, año 2021, el procesamiento de la imagen satelital generó un resultado de urbanización mucho mayor, alcanzando una superficie de 11 194 ha, este incremento es de casi el doble, 1.95 %, con respecto al año 2011 y de cerca de cinco veces más que en 1989. En consecuencia, se está produciendo un crecimiento con tendencia exponencial que de seguir así provocará la innegable pérdida de las zonas rurales con vocación agrícola y forestal poniendo en riesgo la sostenibilidad de los territorios, procesos ya evidenciados en las grandes ciudades como lo manifiesta Cruz-Muñoz (2020). La principal dinámica de cambio de uso de suelo se evidencia en las zonas rurales que se transforman en periurbanas, generando una suburbanización caótica y fragmentada, con grandes desafíos y limitaciones para la gestión de la misma. Por lo tanto, la ciudad administrativa difiere notoriamente de la ciudad real, esta ciudad que se expande a un ritmo sin precedentes conformando nuevas áreas periurbanas cada vez más complejas, con problemas y desafíos propios, pero sin una delimitación que permita conocer los diferentes procesos que en ellos ocurren.

Bajo este contexto, los resultados de la dimensión de la dinámica han sido la base para conocer la historia de los procesos de urbanización, en los que se evidencia que existe una nueva forma de organización territorial cantonal que requiere una actualizada forma de concebir a los distintos espacios geográficos, especialmente a los suelos periurbanos, los cuales no son concebidos en los instrumentos de planificación actuales (Asamblea Nacional, 2016) Por lo tanto, conocer el pasado es una buena manera de entender el presente para que con base en ello se tomen decisiones adecuadas al momento de gestionar los distintos espacios geográficos.

4.2.2 Urbanización actual

La complejidad del espacio periurbano definido a través de la dinámica de urbanización, evidencia que su diferenciación de los suelos urbanos y rurales requiere de múltiples variables de análisis como lo establecen Karg et al. (2019), Lincaru y Atanasiu (2014), Owusu y Chigbu (2020) y Salazar et al. (2021). No obstante, la disponibilidad de información fue una limitante para un análisis más completo que aborde todas las aristas de estos espacios. A pesar de esta situación, se pudo realizar el análisis de diez variables, nueve de ellas se agruparon en tres temáticas: uso de suelo, disponibilidad de servicios básicos, y accesibilidad

| 112

y conectividad, las cuales permitieron conocer la aptitud de suelo urbano de cada cuadrante de análisis, es decir aquellos territorios que, por sus condiciones naturales, físicas y de dotación de servicios e infraestructura tienen aptitud para ser urbanizados. Por otra parte, la décima variable, la densidad de vivienda, permitió conocer la ocupación de suelo actual (2020). En este sentido, el modelo de urbanicidad se obtuvo al combinar la aptitud de suelo urbano con la ocupación actual, para ello se realizaron cuatro simulaciones, siendo la más adecuada aquella que contemplaba igual peso para los dos temas: aptitud de suelo urbano y ocupación del suelo. Los diferentes grados obtenidos de urbanización variaron a lo largo del territorio cantonal, en función de la ponderación de cada variable de análisis, las cuales al combinarse permitiendo clasificar las cuadrículas en urbanas, periurbanas y rurales.

Las viviendas representadas a través de los medidores de luz, constituyeron el insumo base de análisis que permitió medir el grado de ocupación de cada uno de los cuadrantes. Es así que para delimitar la escala de análisis se tomó únicamente los cuadrantes que poseían al menos una vivienda, analizando en esta dimensión 3397 cuadrantes. En este sentido, la combinación de la densidad de vivienda con variables que permitieron determinar la aptitud del suelo (uso de suelo, servicios básicos y accesibilidad) enfatizaron la interacción dinámica entre las actividades antrópicas y las naturales que se desarrollan en cada uno de los cuadrantes, valorados en una escala numérica entre 0 y 1.

De los 3397 cuadrantes, tan solo el 11 %, están emplazados dentro de los límites urbanos de la ciudad o de alguna cabecera parroquial, por ende, estos son los que cuentan con buenas condiciones para la urbanización y consolidación de estos territorios. Por otra parte, el 62 % de los cuadrantes tienen pendientes topográficas superiores al 30 % y por lo tanto en ellos no es oportuna la construcción, no obstante, estos cuadrantes cuentan con viviendas situación que pone en riesgo la integridad de las familias que habitan en estos sectores como lo menciona López y López (2004) Por otra parte, el 13 % de los cuadrantes son espacios de protección natural, por ende, la urbanización es restringida, no obstante, presentan viviendas, situación que pone en riesgo la conservación de estos espacios de riqueza ambiental.

| 113

El modelo de uso de suelo permitió identificar los cuadrantes que por sus condiciones naturales está prohibido urbanizarse, así como los suelos que por estar planificados para el crecimiento urbano tienen mejores aptitudes y condiciones para el emplazamiento de asentamientos humanos.

En cuanto a la disponibilidad de servicios, la empresa que brinda de alumbrado público tiene gran cobertura del servicio, el 76 % del territorio tiene servicio directo (a menos de 100 m) o con servicio indirecto (a menos de 500 m). El agua potable abastece al 59 % del territorio de análisis con servicio directo e indirecto, mientras que el alcantarillado es el que tienen menos cobertura de servicio, el 71 % del territorio se localiza a más de 500 m de una red de alcantarillado. Los cuadrantes con menor disponibilidad de servicios son los cuadrantes que se encuentran más distantes a la ciudad. Si bien disponer de todos los servicios mejoran la calidad de vida de la población, el contar con las distintas redes de servicios incluso en territorios no aptos para urbanización generan múltiples conflictos debido a que se convierten en áreas propensas de urbanizar. Por ende, un aspecto a considerar dentro de este tema es que la disponibilidad de servicios debe ser evaluado conjuntamente con las instituciones que gestionan la ciudad

En cuanto al tema de accesibilidad y conectividad, la densidad vial, la cobertura del transporte público y el tiempo de viaje hacia el centro de la ciudad favorecen a los cuadrantes emplazados, lógicamente dentro de la ciudad, así como en las cabeceras parroquiales cercanas a la misma.

Con estas tres temáticas de análisis se determinó la aptitud del suelo urbano de cada cuadrante, considerando que todas las variables tienen el mismo peso dentro del modelo. Es así que se identificó que tal solo el 21 % de las celdas tienen condiciones para ser urbanizadas: el 10 % tiene muy buenas condiciones (valores entre 0.76 – 1), mientras que el 1 % tiene condiciones aceptables (valor entre 0.51 – 0.75). Esto significa que el 78 % no tienen buenas condiciones para que se urbanice, no obstante, actualmente cuentan con viviendas, las cuales posiblemente tienen múltiples limitaciones e incluso tienen riesgo al emplazarse en zonas de altas pendientes o suelos de protección.

| 114

La ocupación del suelo medida a través de la densidad de vivienda permitió identificar que los cuadrantes más densos son los que se localizan evidentemente dentro del límite urbano y de las cabeceras parroquiales, pero también en las áreas periféricas y alrededor de vías de conexión urbano-rural. En este sentido es importante mencionar, que si bien existen cuadrantes con altas densidades viviendas (hasta cerca de 95 viv/ha), el 90 % de las celdas tienen densidades menores a 5 viv/ha. Por ello para definir la valoración de cada cuadrícula entre 0 y 1 se tomó la realidad local, y se estableció con 1 las densidades mayores a 15 viv/ha, y valoración de 0 o 0.25, suelos rurales, aquellos que tengan menos de 5 viv/ha. Este rango de densidades varía en cada contexto geográfico, por ejemplo en ciudades grandes como Quito, Serrano y Durán (2020) establecen que el suelo rural es menor de 10 viv/h. Mientras que según las normas de ciudades prósperas establecidas por ONU-Habitat (2018) se plantea que debe existir una densidad mínima de 150 hab/ha en una urbe, es decir de 37.5 viv/ha, no obstante, estos datos son muy altos para la realidad de Cuenca, una ciudad intermedia de baja densidad.

Una vez obtenido la valoración de los cuadrantes según la aptitud del suelo urbano y su ocupación, se pudo establecer el mapa de urbanicidad de cada cuadrante, identificándose los suelos urbanos, periurbanos y rurales en función de una escala de valores comprendidas entre 0 y 1. Las características urbanas se centraron en los cuadrantes dentro del límite urbano, en una forma elipsoidal, similar al crecimiento identificado en el procesamiento de la imagen satelital de 1989. El suelo con características periurbanos se localiza en los bordes internos del límite urbano vigente, al cual se lo considera suelo en proceso de ocupación como lo menciona Serrano y Durán (2020). El suelo periurbano también abarca cuadrantes en las periferias cercanas a la ciudad como lo menciona Lincaru y Atanasiu (2014) y en ciertas cabeceras parroquiales, coincidiendo con lo que establece y Ortiz (2019) quien menciona que una características del crecimiento de Cuenca es a través de estos núcleos poblacionales

4.2.3 Composición del periurbano

La definición del área periurbana vincula una unidad administrativa con características espaciales de la zona urbana y rural en una perspectiva de constante dinámica. Basándose

| 115

en los resultados del modelo generado se puede obtener un perfil con las características de las zonas periurbanas de Cuenca, una ciudad intermedia latinoamericana.

El límite espacial del periurbano se trazó sobre la base cartográfica existente, excluyendo las áreas dentro de la ciudad o cabeceras parroquiales, límites administrativos definidos en la planificación superior. Se obtuvo un área de 2057 91 ha, los cuales están contenidos en once polígonos colindantes con la ciudad o las cabeceras parroquiales, demostrando de esta manera que los efectos de la expansión urbana no solo inciden en la ciudad sino también en las cabeceras parroquiales como lo indica Ortiz (2019).

El análisis predial demostró la alta fragmentación a la que están expuestos estos territorios. De los 22 661 predios existentes, el 69 % tienen superficies menores a 750 m2 , situación que demuestra que la urbanización y densificación se están realizando de manera irregular, puesto que el promedio del lote de estos territorios para construir es de 750 m2, en el mejor de los casos (Municipio de Cuenca, 2003)

En cuanto a las viviendas, se analizó las implantadas hasta el año 2010 y luego las existentes en el 2020 en el cual se determinó un incremento del 58 % en este periodo de tiempo. Al comparar estos datos con el resto del territorio: área urbana, cabeceras parroquiales y resto del territorio rural se observa que la dinámica de construcción, en valores porcentuales, es mucho mayor en el periurbano definido, confirmando de esta manera la hipótesis planteada que las áreas periurbanas son el espacio geográfico con mayor dinámica de urbanización en el territorio.

Bajo este contexto, se tiene que existen 22 661 predios, de los cuales 14 808 están construidos, esto significa que el 35 % de los predios son lotes vacantes, los cuales con una adecuada planificación y gestión del territorio podrían ocuparse adecuadamente y constituir la base alcanzar un desarrollo sostenible del territorio, con base a requerimientos y políticas propia de cada espacio geográfico.

Finalmente es importante mencionar, que si consideramos la aptitud de suelo urbano (figura 49), se podría considerar que los territorios seguirán creciendo y expandiéndose hacia estas extensas con condiciones más o menos adecuadas para urbanizar.

| 116

5.C O N C L U S I O N E S

La investigación aborda la problemática de la expansión urbana, la cual en América Latina se ha caracterizado por la forma insostenible de urbanización que crece a ritmos más acelerados que el incremento demográfico. Situación que se agrava aún más cuando el incremento global proyectado prevé la presión sobre mayor disponibilidad de suelo urbano. Espacio que rebasa la capacidad de las áreas delimitadas como urbanas, sobre todo en ciudades como Cuenca, que presentan bajas densidades por la priorización de las viviendas unifamilares. En este contexto, el análisis de las áreas periurbanas cumple un rol fundamental. Por ello, se planteó el objeto del estudio fue identificar y delimitar las áreas periurbanas del cantón Cuenca en Ecuador, en función de las dinámicas de urbanización producidas entre 1989 y 2021 y las características espaciales multidimensionales actuales.

Para ello se planteó una metodología operativa que vinculó un análisis multidimensional organizado en tres escalas que permitieron identificar y delimitar las áreas periurbanas, las cuales fueron enlazadas con tres preguntas de investigación que guiaron la investigación y de las cuales se tienen las siguientes conclusiones:

1. ¿Cuál es la dinámica de urbanización que ha experimentado el cantón Cuenca entre 1989 y 2021?

En las tres últimas décadas Cuenca ha experimentado un proceso de expansión acelerado que se evidencia en su incremento progresivo y desmesurado de la mancha urbana que ocupa cada vez más espacios rurales. En este contexto, dos aspectos deben ser precisados: primero, que, coincidiendo con otros estudios de ciudades Latinoamericanas, Cuenca

| 117

presenta una urbanización que incrementa con tendencia exponencial la cual ha sobrepasado los límites definidos para este fin, ocupando cada vez más suelo rural Este proceso se ha desarrollado de manera caótica, con espacios fragmentados y dispersos, situación que de continuar así pondría aún más en riesgo la sostenibilidad de los territorios. Segundo, que las áreas que mayor dinámica de urbanización presentan son las que se encuentran precisamente fuera del límite urbano, generando espacios de transición urbanorural con grandes desafíos de planificación y gestión de su territorio.

2. ¿Cuáles son los suelos urbanos, periurbanos y rurales de Cuenca?

En Cuenca y en las ciudades de Ecuador se diferencian dos tipos de suelo: el urbano constituido por las ciudades y las cabeceras urbano parroquiales, y el rural que es el resto del territorio fuera de las circunscripciones urbanas. No obstante, esta organización territorial difiere de lo que en la realidad ocurre. Por ello, las variables de análisis de esta investigación permitieron definir dos aspectos principales: i) por una parte la aptitud del suelo urbano mostró que la mayor parte del territorio cantonal son suelos con poca o nula aptitud de urbanizar, no obstante, existe un importante porcentaje de suelo urbanizable en las áreas periféricas de la ciudad, así como alrededor de ciertos corredores viales. ii) la ocupación del suelo medido a través de la intensidad de densidad de vivienda permitió evidenciar las zonas donde se está concentrando la urbanización, las cuales, si bien en su mayoría se localizan dentro de las áreas catalogadas como urbanas, también se van creando polígono de viviendas en las zonas rurales, especialmente cerca a los límites de la ciudad o de las cabeceras parroquiales. De igual manera permitió conocer de mejor manera lo determinado en la dinámica de urbanización, que el emplazamiento de las viviendas es cada vez más disperso.

En conjunto, la aptitud del suelo urbano con la ocupación permitió diferenciar los diferentes espacios territoriales. Los suelos definidos como urbanos sobrepasan el polígono que define estos tipos de suelo, alcanzando las cabeceras parroquiales con mayor desarrollo como es Ricaurte, Baños, El Valle y Sinincay, por ende, actualmente el límite vigente únicamente sirve para temas administrativos. El suelo periurbano pudo ser definido en dos espacios, i) un periurbano interior que se localiza dentro del límite urbano, en sus bordes evidenciando que

| 118

la ciudad aún tiene espacios en proceso de consolidación, así mismo dentro de cabeceras parroquiales poco consolidadas, y ii) un periurbano exterior, que se localiza en los bordes de ciertas zonas de la ciudad, formando un continuo con la ciudad y las cabeceras parroquiales

El suelo rural corresponde al resto del territorio en donde se definió dos tipos: el suelo rural donde existe poca densidad de vivienda y bajas condiciones de aptitud de suelo urbano y un suelo rural natural donde la presencia de viviendas es prácticamente nula, la cual está formada principalmente por suelo de protección. De esta manera se evidencia que la separación concebida a través de los diferentes límites actuales a perdido eficacia.

3. ¿Cuáles son los límites espaciales de las áreas periurbanas de Cuenca?

Espacialmente el área periurbana está conformada por once polígonos emplazados en siete parroquias rurales. Cada polígono forma un continuo con la ciudad o a su vez con la cabecera parroquial. Estos polígonos son los que presentan mayor densidad de vivienda y mayor aptitud de suelo urbano.

En los últimos diez años (2010 – 2020) presentaron mayor dinámica de urbanización (en números porcentuales) con respecto a los suelos urbanos y rurales. Con estos datos se puede afirmar la hipótesis la cual planteaba que las áreas periurbanas de Cuenca son el espacio geográfico que mayor dinámica de urbanización presenta en comparación con los suelos urbanos y rurales. La transformación acelerada de las áreas periurbanas se da en un contexto de expansión y de una reorganización territorial a nivel cantonal.

Bajo este enfoque, la delimitación final del espacio periurbano constituye el punto de partida para evidenciar las problemáticas existentes en estos lugares y con base en ello plantear propuestas de planificación con respuestas acordes a la realidad actual. Por lo tanto, esta información es de gran ayuda para los responsables de la toma de decisiones, quienes deben dar respuestas adaptadas a los tiempos y requerimientos que necesita la sociedad que se emplaza en estos territorios, promoviendo un crecimiento sostenible que respete el medio ambiente y reconozcan las características propias de estos espacios de transición urbanorurales. Por lo tanto, no se puede hablar de ciudad sin estudiar y vincular su espacio periurbano desde una perspectiva integradora que vaya más allá de los límites administrativos.

| 119

Por otra parte, con los análisis realizados se pudo obtener datos relevantes que se deben profundizar a detalle en futuras investigaciones. Uno de ellos es la aptitud del suelo urbano, la cual evidenció que existe un alto porcentaje de territorio periférico a la ciudad que cuenta con condiciones aceptables para la urbanización, a pesar de que la normativa vigente no lo estipule. La dotación de servicios básicos como la luz y el agua se expanden por gran parte del territorio, no obstante, no se están ejecutando de la mano con la planificación urbana, estos servicios se prestan a espacios cada vez más distantes y dispersos sin importar las limitantes ambientales que presenten (altas pendientes, suelos de protección). Esto prevé que se siga urbanizando cada vez más en espacios no aptos para ello generando mayor inversión en infraestructura, pérdida de la biodiversidad, mayor contaminación, despilfarro de energía, entre otros Por ello, es relevante que las futuras investigaciones estudien la articulación de la planificación territorial con las empresas que dotan de servicios e infraestructura a la ciudad, para que en conjunto apuntalen a un crecimiento sostenible basado tanto en las necesidades de la población como del territorio.

Por otra parte, también se identificó viviendas en suelo con altas pendientes topográficas y en zonas de protección, situación que además de afectar al medio ambiente pone en riesgo a las personas que residan en estos lugares y a sus viviendas. Esta problemática debe estudiarse detalladamente para que se puedan mitigar y prever situaciones adversas como ya se ha evidenciado en algunos lugares de Ecuador y el mundo en general.

Finalmente, las ciudades se encuentran en un crecimiento constante en donde la necesidad de mayor suelo urbano es un problema latente, sobre todo en ciudades montañosas como Cuenca que cuentan con espacios reducidos para ello. En este sentido, es indispensable que se analice el crecimiento poblacional a futuro y su necesidad de vivienda para que con base en ello se pueda prever de espacios que sean receptores de la urbanización. Es necesario que se plantee una adecuada planificación, que cumpla su rol esencial, el de prever y ordenar los espacios geográficos, la cual debe ir actualizándose continuamente y con ella mejorando los procesos y mecanismos de control y gestión del suelo.

| 120

B I B L I O G R A F Í A

Abudu, D., Echima, R. A., y Andogah, G. (2018). Spatial assessment of urban sprawl in Arua Municipality, Uganda. The Egyptian Journal of Remote Sensing and Space Science

https://doi.org/10.1016/J.EJRS.2018.01.008

Adam, M. (2001). Definition and Boundaries of the Peri-urban Interface: Patterns in the Patchwork. In WasteCompostingforUrbanandPeri-UrbanAgriculture:Closingthe Rural–UrbanNutrientCycleinSub-SaharanAfrica (pp. 193–208). Food and Agriculture Organization of the United Nations.

Alarcón, J. (2020). La ciudad compacta y la ciudad dispersa: Un enfoque desde las perspectivas de convivencia y sostenibilidad. Revista San Gregorio, 1(39), 1–14.

https://doi.org/10.36097/RSAN.V1I39.1352

Aldana-Martín, J., García-Nieto, J., del Mar Roldán-García, M., y Aldana-Montes, J. (2022). Semantic modelling of Earth Observation remote sensing. Expert Systems with Applications, 187.

https://doi.org/10.1016/J.ESWA.2021.115838

Allen, A. (2003). Environmental planning and management of the peri-urban interface: perspectives on an emerging field. Environment and Urbanization, 15(1), 135–148.

https://doi.org/10.1177/095624780301500103

Angel, S., Parent, J., Civco, D., Blei, A., y Potere, D. (2011). The dimensions of global urban expansion: Estimates and projections for all countries, 2000–2050. Progress in Planning, 75(2), 53–107.

https://doi.org/10.1016/j.progress.2011.04.001

Arango, M., Branch, J., y Botero, V. (2005). Clasificación no supervisada de coberturas vegetales sobre imágenes digitales de sensores remotos: Landsat -ETM. Revista Facultad Nacional de Agronomía-Medellín, 58(1), 2611–2634.

http://www.redalyc.org/articulo.oa?id=179914238003

Arellano, B., y Roca, J. (2017). Defining urban and rural areas: a new approach. In Thilo Erbertseder (Ed.), RemotesensingtechnologiesandaplicationsinurbanenviromentsII (p. 18).

https://doi.org/doi: 10.1117 / 12.22

| 121

Asamblea Constituyente. (2008). ConstitucióndelEcuador

Asamblea Nacional. (2013). Ley para la fijación de límites territoriales internos.

https://www.gob.ec/sites/default/files/regulations/2018-10/Docuemento_Ley-parafijación-límites-territoriales-internos.pdf

Asamblea Nacional. (2016). LeyOrgánica deOrdenamientoTerritorial, UsoyGestiónde Suelo (p. 31). https://www.habitatyvivienda.gob.ec/wpcontent/uploads/downloads/2016/08/Ley-Organica-de-Ordenamiento-TerritorialUso-y-Gestion-de-Suelo1.pdf

Berardo, M. (2019). Más allá de la dicotomía rural-urbano. Quid 16, 11, 316–324.

https://dialnet.unirioja.es/servlet/articulo?codigo=6974421

Bernal, A. (2018). Modeloespacial-temporalparasistemasdinámicosdiscretosensistemas de información geográfica [Instituto Politénico Nacional].

https://www.cs.cinvestav.mx/TesisGraduados/2018/TesisAndresBernal.pdf

Bernal, S., y Niño, D. (2018). Modelo Multicriterio Aplicado a la Toma de Decisiones representables en Diagramas de Ishikawa. 137.

https://repository.udistrital.edu.co/bitstream/handle/11349/13894/BernalRomeroSer gio2018.pdf?sequence=1&isAllowed=y

Berry, D. (1978). Effects of Urbanization on Agricultural Activities. GrowthandChange, 9(3), 2–8. https://doi.org/10.1111/j.1468-2257.1978.tb01024.x

Berumen, S., y Llamazares, F. (2007). La utilidad de los métodos de decisión multicriterio (como el ahp) en un entorno de competitividad creciente. Cuadernos de Administración, 20(34), 65–87.

https://www.redalyc.org/pdf/205/20503404.pdf

Beynon, M., Crawley, A., y Munday, M. (2016). Measuring and understanding the differences between urban and rural areas. EnvironmentandPlanningB:PlanningandDesign, 43(6), 1136–1154.

https://doi.org/10.1177/0265813515605096

Bhat, P. A., Shafiq, M. ul, Mir, A. A., y Ahmed, P. (2017). Urban sprawl and its impact on landuse/land cover dynamics of Dehradun City, India. International Journal of Sustainable Built Environment, 6(2), 513–521.

https://doi.org/10.1016/J.IJSBE.2017.10.003

Bhatta, B., Saraswati, S., y Bandyopadhyay, D. (2010). Quantifying the degree-of-freedom, degree-of-sprawl, and degree-of-goodness of urban growth from remote sensing data.

AppliedGeography, 30(1), 96–111.

https://doi.org/10.1016/j.apgeog.2009.08.001

BID. (2015). Cuenca Ciudad Sostenible. http://propone.net/cccv.ec/docs/cuenca-cuidadsostenible.pdf

Borsdorf, A., Bähr, J., y Janoschka, M. (2002). Die Dynamik stadtstrukturellen Wandels im Modell der lateinamerikanischen Stadt. Geographica Helvetica, 4, 300–310.

| 122

https://gh.copernicus.org/articles/57/300/2002/gh-57-300-2002.pdf

Braçe, O., Garrido, M., Gálvez, D., y López, E. (2017). Evaluando la influencia de la dispersión urbana en la elección de modos de transporte. BoletíndeLaAsociacióndeGeógrafos Españoles, 75, 497–507.

https://doi.org/10.21138/bage.2510

Buzai, G. (2016). Urban Models in the Study in Latina American Cities. In Innsbrucker Geographische Studien (pp. 271–288). Universität Innsbruck.

https://www.researchgate.net/publication/305433398_Urban_Models_in_the_Study _of_Latin_American_Cities

Camacho-Sanabria, J., Juan, J., Pineda, N., Cadena, E., Bravo, L., y Sánchez, M. (2015). Cambios de cobertura/uso del suelo en una porción de la Zona de Transición Mexicana de Montaña. Madera y Bosques, 21(1), 93–112.

http://www.scielo.org.mx/scielo.php?script=sci_arttext&pid=S140504712015000100008

Carpio, J. (1976). Las etapas de crecimiento de la ciudad de Cuenca, Ecuador. Revista Geográfica , 84, 77–101. https://doi.org/10.2307/40992302

Carrión, F. (2020). El sistema transurbano global: sus formas de articulación y nuevos retos. Metapolis. https://metapolis.net/es/project/el-sistema-transurbano-global-susformas-de-articulacion-y-nuevos-retos/

Chen, J. (2014). GIS-based multi-criteria analysis for land use suitability assessment in City of Regina. EnvironmentalSystemsResearch, 3(13), 1–10. https://doi.org/10.1186/21932697-3-13

Cieślak, I., Biłozor, A., y Szuniewicz, K. (2020). The Use of the CORINE Land Cover (CLC) Database for Analyzing Urban Sprawl. Remote Sensing, 12(2), 282.

https://doi.org/10.3390/rs12020282

Classen, R. (1977). An introduction to geographic information systems. Computers and IndustrialEngineering, 1(2), 131–138. https://doi.org/10.1016/0360-8352(77)90015-8

Copernicus. (2018). Fundamentos de teledetección aplicada

https://www.ign.es/web/resources/docs/IGNCnig/actividades/OBS/Programa_Marco _Copernicus_User_Uptake/2_Fundamentos_teledeteccion_aplicada.pdf

Cruz-Muñoz, F. (2020). Patrones de expansión urbana de las megaurbes latinoamericanas en el nuevo milenio. RevistaEURE-RevistadeEstudiosUrbanoRegionales, 47(140).

https://doi.org/10.7764/eure.47.140.02

Dame, J., Schmidt, S., Muller, J., y Nusser, M. (2019). Urbanisation and socio-ecological challenges in high mountain towns: Insights from Leh (Ladakh), India. Landscapeand UrbanPlanning, 189, 189–199. https://doi.org/10.1016/j.landurbplan.2019.04.017

De Mattos, C. (2010). Globalización y metamorfosis metropolitana en América Latina. De la

| 123

ciudad a lo urbano generalizado. Revista de Geografia Norte Grande, 47, 81–104.

https://doi.org/10.4067/s0718-34022010000300005

Dodier, R. (2007). Quelle articulation entre identité campagnarde et identité urbaine dans les ménages « périurbains »? Norois, 202, 35–46. https://doi.org/10.4000/norois.1616

Encarnação, M., y Sposito, B. (2014). CristiánHenríquezRuiz.Modelandoelcrecimientode ciudades medias. Hacia un desarrollo urbano sustentable (1st ed.). Ediciones EC.

https://www.jstor.org/stable/j.ctt17t772d

ESRI. (2016, October 17). ¿Qué es la clasificación de imagen?

https://desktop.arcgis.com/es/arcmap/10.3/guide-books/extensions/spatialanalyst/image-classification/what-is-image-classification-.htm

ESRI. (2021). Percibirloimperceptible.Lossensoresnosproporcionanojossobrehumanos The ArcGIS Imagery Book. https://learn.arcgis.com/es/arcgis-imagerybook/chapter4/#learn-more

Flores, E., García, J., Chica, J., y Mora, E. (2017). El transporte público como medio para el desarrollo. ASRI Revista Investigativa Arte y Sociedad., 13, 1–15.

https://dialnet.unirioja.es/servlet/articulo?codigo=6173006

Franco, Á., y Zabala, S. (2012). Los equipamientos urbanos como instrumentos para la construcción de ciudad y ciudadanía. DEARQ, 11, 10–21.

https://www.redalyc.org/pdf/3416/341630320003.pdf

Fuica, P., Lira, J., Alvarado, K., Araneda, C., Lillo, G., Miranda, R., Tenorio, M., y Pérez-Salas, C. P. (2014). Habilidades cognitivas, contexto rural y urbano: Comparación de perfiles

WAIS-IV en jóvenes. Terapia Psicologica, 32(2), 143–152.

https://doi.org/10.4067/S0718-48082014000200007

Galimberti, C. (2021). Nuevos procesos de expansión metropolitana: incremento acelerado de suelo urbano en el Área Metropolitana de Rosario (1990-2010). EURE, 47(140).

https://doi.org/10.7764/eure.47.140.03

García-Ayllón, S. (2016). Rapid development as a factor of imbalance in urban growth of cities in Latin America: A perspective based on territorial indicators. Habitat International, 58, 127–142.

https://doi.org/10.1016/J.HABITATINT.2016.10.005

Gašparović, M. (2020). No TitleUrban growth pattern detection and analysis. UrbanEcology, 35–48.

https://doi.org/Gašparović, M. (2020). Urban growth pattern detection and analysis. Urban Ecology, 35–48. doi:10.1016/b978-0-12-820730-7.00003-3

Geisse, G. (2014). Tres momentos historicos en la ciudad hispanoamericana del siglo XIX. Eure, 38, 7–33.

Gis&Beers. (2019). Claves para trabajar correctamente el álgebra de mapas

http://www.gisandbeers.com/claves-trabajar-correctamente-algebra-de-

| 124

mapas/#:~:text=El álgebra de mapas es,mano de la cartografía vectorial.

Gonçalves, J., Gomes, M. C., Ezequiel, S., Moreira, F., y Loupa-Ramos, I. (2017). Differentiating peri-urban areas: A transdisciplinary approach towards a typology. Land UsePolicy, 63, 331–341.

https://doi.org/10.1016/j.landusepol.2017.01.041

Goodchild, M., y Haining, R. (2005). SIG y análisis espacial de datos: perspectias convergentes. Investigaciones Regionales, 6, 175–201. http://www.redalyc.org/articulo.oa?id=28900609

Granell, C., y Aguilar, E. (2020). Observandodesdeelespacio:agriculturaymedioambiente. GEOTEC. https://geotecinit.github.io/GISDay2020

Gutiérrez, J., y Grau, R. (2014). Assessment of swaps and persistence in land cover changes in a subtropical periurban region, NW Argentina. LandscapeandUrbanPlanning, 127, 83–93.

https://doi.org/10.1016/J.LANDURBPLAN.2014.01.021

Han, J. (2020). Can urban sprawl be the cause of environmental deterioration? Based on the provincial panel data in China. Environmental Research, 189, 1–12.

https://doi.org/10.1016/j.envres.2020.109954

Hermida, M. A., Hermida, C., Cabrera, N., y Calle, C. (2015). La densidad urbana como variable de análisis de la ciudad: El caso de Cuenca, Ecuador. EURE(Santiago), 41(124), 25–44.

https://doi.org/10.4067/S0250-71612015000400002

Hersperger, A., Langhamer, D., y Dalang, T. (2012). Inventorying human-made objects: A step towards better understanding land use for multifunctional planning in a periurban Swiss landscape. Landscape and Urban Planning, 105(3), 307–314. https://doi.org/10.1016/J.LANDURBPLAN.2012.01.008

Heywood, D., Cornelius, S., y Carver, S. (2011). AnIntroductiontoGeographicalInformation Systems (Cuatro). Pearson Prentice Hall.

https://abdn.pure.elsevier.com/en/publications/an-introduction-to-geographicalinformation-systems

INEC. (2001). Fasículo cantonal: Cantón Cuenca (p. 4).

https://www.ecuadorencifras.gob.ec/documentos/webinec/Bibliotecas/Fasciculos_Censales/Fasc_Cantonales/Azuay/Fasciculo_Cuenca.pdf

INEC. (2010a). Población y Demografía. https://www.ecuadorencifras.gob.ec/censo-depoblacion-y-vivienda/

INEC. (2010b). Proyeccióndelapoblaciónecuatoriana,porañoscalendariosegúncantones. https://www.ecuadorencifras.gob.ec/proyecciones-poblacionales/

INEC. (2019). Sistema integrado de consultas.

http://redatam.inec.gob.ec/cgibin/RpWebEngine.exe/PortalAction

Jacquin, A., Misakova, L., y Gay, M. (2008). A hybrid object-based classification approach for

| 125

mapping urban sprawl in periurban environment. Landscape and Urban Planning, 84(2), 152–165.

https://doi.org/10.1016/J.LANDURBPLAN.2007.07.006

Jiménez, C. (2015). Tamañoydensidadurbana.Análisisdelaocupacióndesueloporlas áreas urbanas españolas. [Biblioteca CF+S].

http://habitat.aq.upm.es/tydu/atydu_3.html

Karg, H., Hologa, R., Schlesinger, J., Drescher, A., Kranjac-Berisavljevic, G., y Glaser, R. (2019). Classifying and Mapping Periurban Areas of Rapidly Growing Medium-Sized SubSaharan African Cities: A Multi-Method Approach Applied to Tamale, Ghana. Land , 8(3), 40.

https://doi.org/10.3390/LAND8030040

Kruiger, J. F., Kasalica, V., Meerlo, R., Lamprecht, A., Nyamsuren, E., y Scheider, S. (2021). Loose programming of GIS workflows with geo‐analytical concepts. TransactionsinGIS, 25(1), 424–449.

https://doi.org/10.1111/tgis.12692

Larrea, C. (2004). Dolarización y desarrollo humano en Ecuador. Iconos.RevistadeCiencias Sociales, 19, 43–53. http://www.redalyc.org/articulo.oa?id=50901906

Leveau, L., y Leveau, C. (2012). The role of urbanization and seasonality on the temporal variability of bird communities. Landscape and Urban Planning, 106(3), 271–276.

https://doi.org/10.1016/J.LANDURBPLAN.2012.03.008

Limonad, E., y Monte-Mór, R. (2012). Por el derecho a la ciudad, entre lo rural y lo urbano. Scripta Nova. Revista Electrónica de Geografía y Ciencias Sociales, 16(0).

https://doi.org/10.1344/SN2012.16.14813

Linares, S. (2013). Las consecuencias de la segregación socioespacial: un análisis empírico sobre tres ciudades medias bonaerenses (Olavarría, Pergamino y Tandil). Cuaderno Urbano.Espacio,Cultura,Sociedad, 14(14), 5–30.

Lincaru, C., y Atanasiu, D. (2014). Periurban Areas And Population Density Clustering Model. Romanian Journal of Regional Science, 8(2), 29

https://ideas.repec.org/a/rrs/journl/v8y2014i2p29-44.html

44.

López-Goyburu, P. (2017). Miradas innovadoras sobre la interfase urbano-rural: el plan de Extensión de Ámsterdam, los planes del Condado de Londres y del Gran Londres, y el plan Dedos de Copenhague. Eure, 43(128), 175–196.

López, J., y López, C. (2004). El urbanismo de ladera: Un reto ambiental, tecnológico y del ordenamiento territorial. Revista Bitácora Urbano Territorial, 1(8), 94–102.

http://www.redalyc.org/articulo.oa?id=74800814

López, S., Chung, P., y Ramírez, M. (2021). Proceso Analítico Jerárquico (AHP) como método multicriterio para la localización óptima de estaciones intermodales. Economía, SociedadyTerritorio, 21(66), 315–358. https://doi.org/10.22136/EST20211583

Lowder, S. (2003). Cambios de estilos de vida y los procesos de producción de la vivienda:

| 126

los nuevos espacios sociales de Cuenca, Ecuador. Scripta Nova, 7(146).

http://www.ub.edu/geocrit/sn/sn-146(078).htm

Malczewski, J. (2007). GIS‐based multicriteria decision analysis: a survey of the literature. International Journal of Geographical Information Science, 20(7), 703–726.

https://doi.org/10.1080/13658810600661508

Martin, C., y Salazar, D. (2020). ¿Qué son las isócronas? Geoestrategias.

https://geoestrategias.com.mx/blog/2020/09/15/que-son-las-isocronas/

Martínez-Rosales, M., y Serguei, L. (2014). Modelo conceptual de entornos geográficos dinámicos. Ingeniería, Investigación y Tecnología, 15(2), 163–174.

https://doi.org/10.1016/S1405-7743(14)72207-3

Martner, C. (2016). Expansión dispersa, ciudad difusa y transporte: el caso de Querétaro, México. EURE , 42(125), 31–60. https://doi.org/10.4067/S0250-71612016000100002

Mavoa, S., Witten, K., McCreanor, T., y O’Sullivan, D. (2012). GIS based destination accessibility via public transit and walking in Auckland, New Zealand. Journal of TransportGeography, 20(1), 15–22. https://doi.org/10.1016/j.jtrangeo.2011.10.001

McGee, T., y Greenberg, C. (1992). The Emergence of Extended Metropolitan Regions in ASEAN: Towards the Year 2000. ASEAN Economic Bulletin, 9, 22–44. https://doi.org/10.2307/25770399

Mejía, V. (2020). Morfología urbana y proceso de urbanización en Ecuador a través de la imagen satelital nocturna de la Tierra, 1992-2012. EURE, 46(138). http://eure.cl/index.php/eure/article/view/3006/1295

Ministerio de Coordinación de la Política. (2011). COOTAD (p. 254).

Ministerio del Ambiente. (2012). ÁreadebosqueyvegetaciónprotectoraKutukú-Shami.

Mitchell, A. (2012). ModelingSuitability,Movement,andInteraction (C. Redlands (ed.)). Esri Press.

Møller-Jensen, L., Allotey, A., Kofie, R., y Yankson, P. (2020). A Comparison of Satellite-Based Estimates of Urban Agglomeration Size for the Accra Area. ISPRSInternationalJournal ofGeo-Information, 9(2), 79. https://doi.org/10.3390/ijgi9020079

Mortoja, M. G., Yigitcanlar, T., y Mayere, S. (2020). What is the most suitable methodological approach to demarcate peri-urban areas? A systematic review of the literature. Land UsePolicy, 95, 104601. https://doi.org/10.1016/j.landusepol.2020.104601

Morton, C., Caulfield, B., y Anable, J. (2016). Customer perceptions of quality of service in public transport: Evidence for bus transit in Scotland. CaseStudiesonTransportPolicy, 4(3), 199–207. https://doi.org/10.1016/j.cstp.2016.03.002

Municipio de Cuenca. (2003). Reforma,actualización,complementaciónycodificacióndela

| 127

ordenanza que sanciona el Plan de Ordenamiento Territorial del Cantón Cuenca. Determinacionesparaelusoylaocuapcióndelsuelourbano (pp. 1–480).

Municipio de Cuenca. (2015). Plan de Desarrollo y Ordenamiento Territorial del cantón Cuenca (p. 729). http://www.cuenca.gob.ec/?q=system/files/PDOT 2016 editado_0.pdf

Municipio de Cuenca. (2021). Itinerarios de operación por parada del Tranvía. Tranvía.

http://tranvia.cuenca.gob.ec/content/itinerarios-por-parada

Naciones Unidas. (2017). Nueva agenda urbana - Habitat III.

https://uploads.habitat3.org/hb3/NUA-Spanish.pdf

Narain, V. (2017). Taken for a ride? Mainstreaming periurban transport with urban expansion policies. Land Use Policy, 64, 145–152.

https://doi.org/10.1016/j.landusepol.2017.01.050

Nengroo, Z. A., Bhat, M. S., y Kuchay, N. A. (2017). Measuring urban sprawl of Srinagar city, Jammu and Kashmir, India. Journal of Urban Management, 6(2), 45–55.

https://doi.org/10.1016/J.JUM.2017.08.001

Nilsson, K., Pauleit, S., Bell, S., Aalbers, C., y Nielsen, T. (2013). Peri-urban futures: Scenarios and models for land use change in Europe. In Peri-UrbanFutures:ScenariosandModels for Land use Change in Europe. Springer-Verlag Berlin Heidelberg.

https://doi.org/10.1007/978-3-642-30529-0

Obregón, S., y Ángeles, M. (2018). Diseño metodológico para estimar indicadores de accesibilidad en entornos periféricos de una zona metropolitana. Estudios DemográficosyUrbanos, 33(1), 111–147. https://doi.org/10.24201/edu.v33i1.1740

OECD. (2020). Ciudades del mundo. Una nueva perspectiva sobre la urbanización

https://www.oecd.org/cfe/Cities-in-the-world-Highlights-SPA.pdf

Olaya, V. (2012). Sistemas de información geográfica

http://www.icog.es/TyT/files/Libro_SIG.pdf

ONU-Hábitat. (2014). Planeamiento urbano para autoridades locales

https://unhabitat.org/sites/default/files/download-manager-files/Urban Planning for City Leaders_Spanish.pdf

ONU-Hábitat. (2018). Índice básico de las ciudades prósperas.

https://unhabitat.org/sites/default/files/documents/201905/indice_basico_de_las_ciudades_prosperas_-_merida_yucatan_mexico_0.pdf

Ortiz, P. (2019). Análisis de los patrones morfológicos de urbanización en la gradiente urbano-rural de Cuenca: el rol de las cabeceras parroquiales en la conformación del territorio. In Recomendacionesdepolíticasurbanasparaelusoylagestióndelsueloen Cuenca (pp. 5–28). FLACSO Ecuador.

| 128

https://biblio.flacsoandes.edu.ec/libros/digital/57907.pdf

Oviedo, D., y Dávila, J. (2016). Transport, urban development and the peripheral poor in Colombia Placing splintering urbanism in the context of transport networks. Journal of Transport Geography, 51, 180–192.

https://doi.org/10.1016/J.JTRANGEO.2016.01.003

Owusu, B., y Chigbu, U. (2020). The Nexus between Peri-Urban Transformation and Customary Land Rights Disputes: Effects on Peri-Urban Development in Trede, Ghana. Land, 9(6), 187. https://doi.org/10.3390/land9060187

Pei, T., Xu, J., Liu, Y., Huang, X., Zhang, L., Dong, W., Qin, C., Song, C., Gong, J., y Zhou, C. (2021). GIScience and remote sensing in natural resource and environmental research: Status quo and future perspectives. Geography and Sustainability, 2(3), 207–215.

https://doi.org/10.1016/J.GEOSUS.2021.08.004

Pérez, B. (2003). Efectos de la urbanización en la salud de la población. AnalesVenezolanos de Nutrición, 16(2), 97–104. http://ve.scielo.org/scielo.php?script=sci_arttext&pid=S079807522003000200006&lng=es&nrm=iso&tlng=es

Peuquet, D. (1984). A conceptual framework and comparison of spatial data models. Cartographica: The International Journal for Geographic Information and Geovisualization, 21(4), 66–113. https://doi.org/10.3138/D794-N214-221R-23R5

Reig, E., Goerlich, F., y Cantarino, I. (2016). Delimitacióndeáreasruralesyurbanasanivel local (1st ed.). Fundación BBVA.

https://www.fbbva.es/wpcontent/uploads/2017/05/dat/DE_2016_IVIE_delimitacion_areas_rurales.pdf

Reuter, F. (2002). Teledetección Forestal. In FacultaddeCienciasForestales-UNSE (p. 155).

https://fcf.unse.edu.ar/archivos/lpr/pdf/p11.PDF

Rodríguez, J., y Rivero, F. (2017). Cálculo de la densidad de viviendas para una ciudad compacta. Aplicación a la ciudad de Sevilla. MonfragüeDesarrolloResiliente, 7(2), 106–118.

http://www.unex.es/eweb/monfragueresilentehttp://www.unex.es/eweb/monfrague resilente

Romo, J. (2019). Modelosespacialesyespacio-temporalesparalamodelacióndedatoscon excesodeceros.

Rosas-Baños, M. (2013). Nueva Ruralidad desde dos visiones de progreso rural y sustentabilidad: Economía Ambiental y Economía Ecológica. RevistaLatinoamericana POLIS, 34, 1–16. https://journals.openedition.org/polis/8846

Rullán-Silva, C., Gama-Campillo, L., Galindo-Alcántara, A., y Olthoff, A. (2011). Clasificación no supervisada de la cobertura de suelo de la región Sierra de Tabasco mediante imágenes LANDSAT ETM +. Universidad y Ciencia, 27(1).

| 129

http://www.scielo.org.mx/scielo.php?script=sci_arttext&pid=S018629792011000100003

Ryan, S., y Nimick, E. (2019). Multi-Criteria Decision Analysis and GIS

https://storymaps.arcgis.com/stories/b60b7399f6944bca86d1be6616c178cf?fbclid=I wAR3j0AhIwuNy-y6WE2TBVXVKanY64TR7UIPCZxfqoQ4fJRtxzhO7KzazL2Y

Saghapour, T., Moridpour, S., y Thompson, R. G. (2016). Public transport accessibility in metropolitan areas: A new approach incorporating population density. Journal of TransportGeography, 54, 273–285. https://doi.org/10.1016/j.jtrangeo.2016.06.019

Saksena, S., Fox, J., Spencer, J., Castrence, M., DiGregorio, M., Epprecht, M., Sultana, N., Finucane, M., Nguyen, L., y Vien, T. D. (2014). Classifying and mapping the urban transition in Vietnam. Applied Geography, 50, 80–89.

https://doi.org/10.1016/j.apgeog.2014.02.010

Salazar, E., Henríquez, C., Durán, G., Qüense, J., y Puente-Sotomayor, F. (2021). How to Define a New Metropolitan Area? The Case of Quito, Ecuador, and Contributions for Urban Planning. Land, 10(4), 1–23. https://doi.org/10.3390/land10040413

Salem, M., Tsurusaki, N., Divigalpitiya, P., y Kenawy, E. (2020). An Effective Framework for Monitoring and Measuring the Progress towards Sustainable Development in the PeriUrban Areas of the Greater Cairo Region, Egypt. World, 1(1), 1–19.

https://doi.org/10.3390/world1010001

Segado-Vazquez, F., y Espinosa-Muñoz, V. M. (2015). La ciudad herida. Siete ejemplos paradigmáticos de rehabilitación urbana en la segunda mitad del siglo XX. Eure, 41(123), 103–129.

https://doi.org/10.4067/S0250-71612015000300005

Serrano, C., y Acosta, P. (2011). El proceso de descentralización en el Ecuador. Proyecto gobernanza subnacional para el desarrollo territorial en los Andes. RIMISP, 562, 1–25.

Serrano, C., y Durán, G. (2020). Geografía de la fragmentación en el periurbano de Quito: Un análisis de las nuevas centralidades Cumbayá-Tumbaco y San Antonio de Pichincha. Revista EURE - Revista de Estudios Urbano Regionales, 46(137), 247–271.

https://doi.org/10.4067/S0250-71612020000100247

Šipuš, D., y Abramović, B. (2017). The Possibility of Using Public Transport in Rural Area. ProcediaEngineering, 192, 788–793.

https://doi.org/10.1016/j.proeng.2017.06.136

Skog, K., y Steinnes, M. (2016). How do centrality, population growth and urban sprawl impact farmland conversion in Norway? Land Use Policy, 59, 185–196.

https://doi.org/https://doi.org/10.1016/j.landusepol.2016.08.035

Taloor, A., Adimalla, N., y Goswami, A. (2021). Remote Sensing and GIS applications in Geoscience. Applied Computing and Geosciences, 11.

https://doi.org/10.1016/J.ACAGS.2021.100065

| 130

The World Bank. (2021). Población urbana (% del total) https://datos.bancomundial.org/indicador/SP.URB.TOTL.IN.ZS

USGS. (2018). LandsatLook Images. https://www.usgs.gov/landresources/nli/landsat/landsatlook-images?qtscience_support_page_related_con=0#qt-science_support_page_related_con

Vaissi, S., y Sharifi, M. (2019). Integrating multi-criteria decision analysis with a GIS-based siting procedure to select a protected area for the Kaiser’s mountain newt, Neurergus kaiseri (Caudata: Salamandridae). Global Ecology and Conservation, 20. https://doi.org/10.1016/J.GECCO.2019.E00738

Wang, Z., Du, J., Xia, J., Chen, C., Zeng, Q., Tian, L., Wang, L., y Mao, Z. (2020). An Effective Method for Detecting Clouds in GaoFen-4 Images of Coastal Zones. RemoteSensing , 12(18). https://doi.org/10.3390/RS12183003

Webster, D. (2002). OntheEdge:ShapingtheFutureofPeri-urbanEastAsia. Asia/Pacific Research Center. http://aparc.stanford.edu

Yang, Y., Li, Y., y Du, G. (2018). Quantifying spatio-temporal patterns of urban expansion in Beijing during 1985–2013 with rural-urban development transformation. Land Use Policy, 74, 220–230. https://doi.org/10.1016/J.LANDUSEPOL.2017.07.004

Zhang, H. (2021). The Impact of Urban Sprawl on Environmental Pollution: Empirical Analysis from Large and Medium-Sized Cities of China. InternationalJournalofEnvironmental Research and Public Health 2021, Vol. 18, Page 8650, 18(16), 1–19.

https://doi.org/10.3390/IJERPH18168650

Zhaoguo, W., y Xishihui, D. (2016). Monitoring Natural World Heritage Sites: optimization of the monitoring system in Bogda with GIS-based multi-criteria decision analysis. EnvironmentalMonitoringandAssessment, 188(7). https://doi.org/10.1007/S10661016-5391-3

| 131

Turn static files into dynamic content formats.

Create a flipbook
Issuu converts static files into: digital portfolios, online yearbooks, online catalogs, digital photo albums and more. Sign up and create your flipbook.