107077

Page 1


Master Thesis

submitted within the UNIGIS MSc programme presentada para el Programa UNIGIS MSc

Department of Geoinformatics - Z_GIS University of Salzburg

Análisis espacial del ajuste de los datos del Sistema Global de Navegación por Satélite del Instituto Geográfico Nacional de Costa Rica entre 2020-2023

Spatial analysis of the adjustment of the data of the Global Navigation Satellite System of the National Geographic Institute of Costa Rica between 2020-2023 by Maikel Daniel Arceyuth Alfaro 12144734

A thesis submitted in partial fulfilment of the requirements of the degree of Master of Science – MSc

Advisor I Supervisor: Leonardo Zurita Arthos PhD

Heredia – Costa Rica, Agosto 2024

Compromiso de Ciencia

Por medio del presente documento, incluyendo mi firma personal certifico y aseguro que mi tesis es completamente el resultado de mi propio trabajo. He citado todas las fuentes que he usado en mi tesis y en todos los casos he indicado su origen.

Heredia – 16 de Agosto del 2024 (Lugar, Fecha) (Firma)

Resumen

El Instituto Geográfico Nacional de Costa Rica cuenta con un conjunto de 14 estaciones de medición continúa distribuidos en el territorio costarricense. Los datos procesados de estos receptores son utilizados para brindar un servicio de procesamiento y ajuste de datos satelitales en línea. Una vez analizada la información este sistema brinda un informe con datos valiosos como estaciones utilizadas, tiempos de medición, precisión de las observaciones, entre otros. Estos datos no están siendo aprovechados por la institución, lo que limita la evaluación de la calidad del servicio y como los profesionales están utilizando estos insumos. El propósito de esta investigación consistió en evaluar la calidad de los datos que brinda el ajuste y procesamiento de datos en línea de las estaciones de medición continua.

En esta investigación se realizó un análisis geoespacial y estadístico de las observaciones ajustadas y los vectores procesados de las estaciones de medición continua. Utilizando una clasificación de los datos mediante variables como el tiempo de medición, precisión de los puntos y calidad de los vectores se determinó zonas optimas, regulares y deficientes utilizando como herramienta la densidad de Kernel. Además, utilizando una clasificación de los puntos, se determinó los posibles trabajos que están realizando los profesionales con los datos.

Los resultados son positivos, en la mayoría de las estaciones de medición continua generan puntos óptimos, lo que conlleva a una gran cobertura de datos de buena calidad, mientras que los datos regulares y deficientes contienen una menor concentración y cantidad de datos. Y es que los principales tipos de trabajos como el catastro con un 21%y la geodesia con un 45% de los datos, están dentro del rango de datos óptimos. Por lo tanto, las estaciones de medición continua y el servicio de procesamiento de datos en línea del Instituto Geográfico Nacional son funcionales y brindan datos de calidad en todo el territorio costarricense, generando un impacto positivo en la georreferenciación de los proyectos topográficos.

Palabras claves: Estaciones de medición continua, Análisis geoespacial, Datos óptimos, Observaciones ajustadas, Procesamiento.

Abstract

The Instituto Geográfico Nacional de Costa Rica has a set of 14 continuous measurement stations distributed throughout the Costa Rican territory. The processed data from these receivers are used to provide an online satellite data processing and adjustment service. Once the information is analyzed, this system provides a report with valuable data such as stations used, measurement times, accuracy of observations, among others. These data are not being utilized by the institution, which limits the evaluation of the quality of the service and how professionals are using these inputs. The purpose of this research was to evaluate the quality of the data provided by the online adjustment and processing of data from the continuous measurement stations.

In this research, a geospatial and statistical analysis of the adjusted observations and the processed vectors of the continuous measurement stations was carried out. Using a classification of the data through variables such as measurement time, accuracy of the points, and quality of the vectors, optimal, regular, and deficient areas were determined using Kernel density as a tool. In addition, using a classification of the points, the possible tasks that professionals are doing with the data were determined.

The results are positive, as most of the continuous measurement stations generate optimal points, which leads to a large coverage of good quality data, while regular and deficient data contain a lower concentration and quantity of data. And it is that the main types of jobs such as the cadastre with 21% and geodesy with 45% of the data, are within the range of optimal data. Therefore, the continuous measurement stations and the online data processing service of the National Geographic Institute are functional and provide quality data throughout the Costa Rican territory, generating a positive impact on the georeferencing of topographic projects.

Keywords: Continuous measurement stations, Geospatial analysis, Optimal data, Adjusted observations, Processing."

5.1

5.3

Índice de ilustraciones

Ilustración 1. Funcionamiento sistema GNSS. Fuente: TOPOSERVIS (2024). 18

Ilustración 2. CORS Network. Fuente: GuyNode's (2019) .......................................19

Ilustración 3. Mapa de estaciones de medición continua. Fuente: Álvarez Calderón y

Gómez Salazar (2020) 24

Ilustración 4. Proyección de Mercator. Fuente: Fernández Coppel (2001). .............25

Ilustración 5. Estimación de densidad. Fuente: Silverman (1986). 31

Ilustración 6. Mapa área de estudio. ........................................................................

Ilustración 7. Cantidad de estación por provincia.

Ilustración 8. Mapa de datos totales.

Ilustración 31. Mapa de los datos RIDC 61

Ilustración 32. Mapa de los datos SAGE..................................................................61

Ilustración 33. Gráfico de la calidad de las observaciones ajustadas ......................68

Ilustración 34. Puntos según la provincia 68

Ilustración 35. Porcentaje de puntos procesados en todo el territorio nacional........71

Ilustración 36. Gráfico con la mayor cantidad de puntos por categoría clasificada. 73

Ilustración 37. Gráfico de mayor cantidad de puntos por cantón .............................73

Ilustración 38. Mapa del centro del país y las estaciones de medición continua. 75

Ilustración 39. Distancias máximas y promedio de las observaciones ajustadas 77

Ilustración 40. Distancias máximas de las clasificaciones........................................77

Ilustración 41. Análisis de las distancias promedio de las clasificaciones 78

Ilustración 42. Cantidad de puntos utilizados por cada estación..............................

Índice de Tablas

Tabla 4. Clasificación de datos óptimos, regulares y deficientes de los puntos ajustados

Tabla 5. Clasificación de tipos de trabajo según tiempo y RMS...............................

Tabla 6. Estadística de PosnQlty3D

Tabla 7. Estadística de cantidad de puntos..............................................................

Tabla 8. Estadística de distancias datos totales

Tabla 9. Estadística de distancias datos óptimos

Tabla 10.Estadística de distancias datos regulares

Tabla 11.Estadística de distancias datos deficientes

Tabla 12. Cantidad de puntos óptimos, regulares y deficientes...............................

Tabla 13. Datos de correlación espacial

Tabla 14. Cantidad de puntos totales de la clasificación por trabajos......................

Glosario

ASCII: Código Estándar Americano para Intercambio de Información.

CRTM: Costa Rica Transversal de Mercator.

GNSS: Sistema global de navegación por satélite

GPS: Sistema de Posicionamiento Global

IFGN: Instituto Físico Geográfico Nacional.

IGN: Instituto Geográfico Nacional

ITRF: Marco de referencia terrestre internacional

MOPT: Ministerio de Obras Públicas y Transporte.

NAD 27: Datum Norte Americano de 1927.

NTRIP: El transporte en red de RTCM a través del protocolo de Internet.

PosnQlty3D: Error en el eje X,Y,Z.

RINEX: Archivo de Intercambio independiente del receptor

RMS: Error medio cuadrático.

RTK: Cinemático en tiempo real

SIG: Sistema de información geográfica.

SIRGAS: Sistema de Referencia Geodésico para las Américas

URSS: Unión de Repúblicas Socialistas Soviéticas

1. Introducción

1.1 Antecedentes

Los sistemas de información geográfica se encuentran integrados en la sociedad de forma directa, como es el caso de los aplicativos de consumo de alimentos, software de seguridad, redes sociales, aplicativos de navegación e inclusive los Sistemas de Información Geográfica (SIG) están fundamentados en los sectores de geociencia tal es el caso de la topografía y la geodesía, las cuales son la base de referencia de las posiciones de los objetos En la actualidad las ciencias geográficas utilizan recursos tecnológicos, físicos y matemáticos para describir los objetos geoespaciales en la superficie terrestre y así ser representados por los sistemas de información geográfica, pero la pregunta fundamental es: ¿Cómo se obtiene la posición correcta en todos estos aplicativos?, aquí yace los principios fundamentales del posicionamiento global

Cada país debe de tener una referencia fija y física con el fin de enlazar el sistema de coordenadas en todo el territorio, ya que, si no se cuenta con estas referencias, los datos nunca coincidirán por los errores satelitales Es aquí en donde el Instituto Geográfico Nacional (IGN), institución pública que se encarga de velar por todos los aspectos geográficos, geodésicos y geofísicos, cuenta con 14 estaciones de medición continúa distribuidas en Costa Rica, las cuales son utilizadas para definir el marco geodésico del país.

Las observaciones satelitales son procesadas y referenciadas con los sistemas terrestres a nivel mundial o regional, además están ligadas al marco de referencia para las Américas (SIRGAS). Esto permite al país mantenerse en un solo sistema continuo a nivel regional. Los equipos que utilizan para la georreferenciación fija ofrecen la posibilidad que los profesionales ajusten sus proyectos tanto topográficos como geodésicos a este marco de referencia. Además, ofrece un servicio de procesamiento de datos Sistema global de navegación por satélite (GNSS) en línea para el público en general

El servicio de procesamiento de datos que ofrece el IGN es un plan nacional de fortalecimiento geodésico del país y brinda la posibilidad a aquellos profesionales que

no cuenten con un software de procesamiento y ajuste de datos propio El resultado de este servicio de procesamiento de los datos GNSS son reportes con información como la precisión de los vectores, precisión de los puntos ajustados, los tiempos y distancias de medición, la cantidad de satélites utilizados para el procesamiento y las estaciones que fueron utilizadas para el ajuste, sin embargo, son almacenados únicamente, es decir no existe un análisis de los datos que verifiquen las calidades de los procesamientos y los tipos de trabajos o actividades que los profesionales realizan con estos datos

En Costa Rica existe una clasificación en la precisión de los trabajos topográficos y geográficos, puesto que no es lo mismo la exactitud en los datos catastrales como la precisión de los datos para una red de tercer orden geodésica. Es por ello que la información del procesamiento de los datos ayuda a determinar en cuales zonas se están realizando labores como catastrales, geodésicos, agrícolas, civiles entre otros. Al no contar con este tipo de datos se plantea una problemática en cuanto al uso que los profesionales hacen de estos datos, los tipos de trabajos que se están llevando a cabo y la calidad con la que se procesan los datos en las estaciones de medición continua.

Un punto por analizar es como se está realizando el ajuste de los datos de las observaciones procesadas en el software del IGN Este software realiza un ajuste de las observaciones con las 5 estaciones de medición continua con la posición más cercana del equipo No obstante, existe la posibilidad que en algunas zonas las estaciones no sean las óptimas para el ajuste. Es por ello que, en esta investigación, se propone evaluar la calidad de los datos de los ajustes de las observaciones y los tipos de trabajos que podrían estar empleando los profesionales con los datos, considerando análisis de patrones espaciales como Moran's I.

Otro de los análisis propuestos es la clasificación los datos en óptimos, regulares y deficientes para así calcular las densidades utilizando análisis de Kernel y se llevará a cabo un análisis geográfico de clasificación de los datos, considerando múltiples variables, con el fin de determinar el tipo de trabajo que los profesionales realizan en los cantones de Costa Rica. Se tendrán en cuenta las precisiones, los tiempos de

medición utilizadas en los cálculos de ajuste de puntos en el sistema de procesamiento de datos del IGN.

1.2 Objetivos y preguntas de investigación

1.2.1

Objetivo General

➢ Evaluar los productos de las observaciones ajustadas del Sistema Global de Navegación por Satélite de los usuarios del Instituto Geográfico Nacional de Costa Rica entre los años 2020 al 2023

1.2.2

Objetivos específicos

➢ Determinar las zonas en las cuales los puntosajustados son óptimos, regulares o deficientes en el territorio costarricense.

➢ Identificar los tipos de trabajos ya sean catastrales, geodésicos, constructivos, agrícolas, entre otros que se realizaron en los distritos de Costa Rica entre los años 2020-2023

➢ Analizar la calidad de la información que se está obteniendo producto del procesamiento de los vectores de las estaciones de medición continua.

1.2.3 PREGUNTAS DE INVESTIGACIÓN

➢ ¿Cuáles son las zonas en donde los ajustes de las observaciones de los profesionales son óptimas, regulares y deficientes?

➢ ¿Cuál es la finalidad en que los profesionales están utilizando este servicio?

➢ ¿Cuáles estaciones brinda un mejor o peor calidad en los ajustes de las observaciones?

1.3 Hipótesis

Se plantea la expectativa de que la mayoría de las zonas geográficas del territorio presenten datos óptimos, abarcando al menos el 75% del territorio, mientras que una proporción menor de zonas serán deficiente y regulares.

Al tener datos de buena calidad en la mayor parte del territorio costarricense, se espera que los profesionales estén utilizando la mayoría de los datos para fines catastrales y geodésicos, los cuales brindan una mejor presión. Por último, se prevé que la calidad del procesamiento de los datos utilizando las estaciones sean optimas, en donde la mayoría de los datos de cada una de las estaciones sean de muy buena calidad

1.4 Justificación

El motivo de esta investigación surge de la necesidad de analizar y comprender en profundidad el funcionamiento de las estaciones de medición continua del IGN. Estas 14 estaciones desempeñan un papel fundamental al ofrecer una amplia gama de servicios valiosos para profesionales y expertos en diversas áreas relacionadas con la topografía y la georreferenciación de proyectos. Una de las funciones destacadas de estas estaciones es la posibilidad de descargar datos de archivo de Intercambio independiente del receptor (RINEX), los cuales son indispensables para llevar a cabo proyectos topográficos y lograr una georreferenciación precisa. Además, las estaciones permiten el procesamiento en línea de las observaciones, lo cual brinda informes detallados con resultados ajustados, precisión de los datos utilizados, estaciones involucradas y precisión del ajuste realizado. A pesar de la disponibilidad de estas herramientas y servicios, existe una falta de análisis por parte del IGN en cuanto a la utilización de los datos y qué estaciones ofrecen un mejor ajuste de la información.

La calidad del ajuste de los datos es un aspecto crítico en proyectos de topografía y georreferenciación. Por tanto, es fundamental comprender qué factores inciden en la precisión de los ajustes y cómo mejorar estos aspectos clave. Entre los factores que influyen se encuentran, los tiempos de medición y las distancias entre los puntos de interés y las estaciones del IGN.

Este estudio de investigación tiene como propósito colmar esta falta de conocimiento y proporcionar información valiosa tanto para los profesionales como para la comunidad científica.

En resumen, este estudio busca comprender a fondo el funcionamiento de las estaciones de medición continua del IGN en Costa Rica y su impacto en la precisión de los ajustes. Se espera que los resultados obtenidos proporcionen orientación valiosa y fomenten mejoras en el uso y la calidad de los datos geodésicos en el país.

1.5 Alcance

Los alcances de este trabajo conllevan a un resultado que en el día de hoy en el IGN no tienen conocimiento y es en como los usuarios utilizan la información del postproceso en línea del IGN y como se está post-procesando la información de los profesionales. Esta investigación brindara un panorama claro y evidenciara los tipos de trabajos que se están realizando en el país, específicamente en los distritos de Costa Rica y como los servicios que ofrece el Spider Web del IGN son esenciales para los profesionales que realizan los procesos catastrales, geodésicos y civiles del país

En este trabajo se pretende analizar las 14 estaciones de medición continua, tanto la calidad del ajuste y el procesamiento de los datos. Otra aplicación de este trabajo de investigación es entender cuales estaciones brindan un mejor servicio y cuales no, esto con el fin de analizar las ubicaciones de estas estaciones Sin embargo, en este proyecto no se contemplará cambios de ubicación o posición, únicamente se analizará como están funcionando las estaciones y si existe un patrón o agrupación que describa el por qué en los lugares analizados se está mejorando o empeorando los procesos de ajuste de las observaciones.

Los resultados obtenidos pueden tener un impacto significativo en el ámbito de la topografía y la georreferenciación en Costa Rica, al brindar un panorama claro sobre la óptima utilización de las estaciones del IGN y así mejorar sustancialmente la precisión de los ajustes. Asimismo, esta investigación puede beneficiar a los profesionales y expertos que hacen uso de los servicios ofrecidos por el IGN, al proporcionar información basada en evidencias sólidas que les permita tomar decisiones informadas en sus proyectos. Además, los hallazgos obtenidos pueden tener implicaciones prácticas en términos de optimización del uso de las estaciones y mejora de la calidad de los datos geodésicos en Costa Rica.

2. Revisión literatura

2.1 Marco teórico

2.1.1 ¿Qué es la geodesia? y ¿qué es la topografía?

A lo largo de la historia, el ser humano ha buscado describir su entorno En la antigüedad se describía la Tierra de forma plana y no fue hasta los años 500-340 a.C donde filósofos como Pitágoras, Plantón y otros realizaron experimentos para evaluar la Tierra como una esfera. No obstante, fue hasta cuando Galileo en los años 1564 al 1642 con la implementación del telescopio que se afirmó que la Tierra es esférica, lo cual coincidían con las hipótesis planteados por los antiguos científicos (Asimov, 1993).

En la era moderna, con los avances tecnológicos y científicos, se entiende que la geodesia es una ciencia que estudia diferentes componentes físicos terrestres que describen la forma de la Tierra, tal es el caso de la gravedad, variaciones temporales en la superficie, rotación terrestre, curvatura terrestre y forma tanto plana como geodésica (Torge, 2001) El mundo es un ente dinámico, físico y vivo que cambia con respecto al tiempo, es por ello la importancia de la geodesia en muchos ámbitos ingenieriles.

Si la geodesia estudia las relaciones físicas de la Tierra, la topografía es la ciencia que estudia las posiciones relativas o absolutas de la Tierra, es decir la topografía busca representar la forma de la Tierra en un plano incluyendo sus detalles y características tanto planimétricas como altimétricas (Alcántara García, 2014).

La diferencia entre la topografía y la geodesia radica no solo en los componentes físicos que integra la geodesia para el análisis de la forma de la Tierra y la topografía busca representar de forma plana la Tierra, sino que las escalas de estudios conllevan a una distinción entre ambas ramas fuertemente relacionadas, al estudiar zonas con mayor proporción los efectos físicos como la curvatura de la Tierra influyen en las mediciones de distancias (Martín García, Rosique Campoy y Segado Vázquez, 1994).

2.1.2 Global Navigation Satellite System

Existen varias constelaciones de satélites en el mundo que se utilizan para determinar la posición de equipos en la Tierra. Estas constelaciones forman GNSS, que incluye el Sistema de Posicionamiento Global (GPS) de Estados Unidos, el GLONASS de Rusia, el Galileo de la Unión Europea y el BeiDou de China (Álvarez García, 2008)

La tecnología GNSS funciona mediante ondas electromagnéticas que viajan a la velocidad de la luz en forma de frecuencias de radio. Estas señales no se ven afectadas por las condiciones climáticas al ingresar a la atmósfera y pueden ser codificadas para calcular la distancia entre el equipo emisor y el receptor (Teunissen y Montenbruck, 2017). Los receptores GNSS interceptan estas señales y las decodifican, traduciendo la información a una posición.

2.1.3 Principios de la geolocalización satelital

La localización mediante satélites es una técnica de alta precisión que fue impulsada a partir de año 1957, con el lanzamiento del primer satélite artificial de la historia humana, específicamente el satélite Sputnik I enviado por la Unión de Repúblicas Socialistas Soviéticas (URSS), (Huerta, Mangiaterra y Noguera, 2005). Años más tarde, el mundo entro en el apogeo satelital y con ello la posibilidad de la georreferenciación mundial con precisión.

La geolocalización satelital es un proceso que conlleva 3 aristas importante para su funcionamiento como el componente satelital, el control y usuarios. El segmento espacial prácticamente sería el hardware de esta tecnología, donde los satélites son lanzados al espacio en una órbita, velocidad, inclinación, altitud y muchos otros parámetros físicos para conocer la ubicación del equipo. Los satélites son equipados con múltiples instrumentos de medición, como relojes u osciladores atómicos que se encargan de calcular los tiempos en que la señal viaja hacia la Tierra con precisión, además incluyen dispositivos que emiten ondas electromagnéticas de código L (Huerta et al., 2005).

El segmento de control es la base para que todos los satélites visibles puedan sincronizarse con sus relojes atómicos. Estas bases de control son el datum terrestre de esta tecnología, están equipadas con receptores de señales satelitales que son procesadas para así confirmar la ubicación mediante correcciones de orbitas y tiempos (Huerta et al., 2005).

En la ilustración 1, se determina que el segmento usuario es el último de este proceso de georreferenciación mediante la tecnología satelital, aquí al igual que el segmento de control son utilizados los receptores de señales satelitales, estos equipos decodifican las señales de la banda L mediante canales decodificadoras que permiten calcular la distancia entre el satélite y el receptor.

Ilustración 1 Funcionamiento sistema GNSS. Fuente: TOPOSERVIS (2024).

Para obtener la posición de un receptor, se requiere al menos la señal de tres satélites en el mismo período de tiempo y que sean visibles para el receptor, lo que proporciona una ubicación tridimensional es decir (X, Y, Z), sin embargo, no se completa la ambigüedad, es decir es necesario un cuarto satélite, con esto se eliminan los errores de redundancia en las observaciones (Pozo-Ruz et al., 2000).

2.1.4 Estaciones de medición continua (Receptores GNSS)

Las estaciones de medición continua son instrumentos terrestres que pueden recibir y enviar información continua desde y hasta los satélites. Los equipos que únicamente reciben la información satelital son las estaciones pasivas (Berné Valero, Garrido Villén y Capilla Roma, 2023).

En la ilustración 2, las estaciones de medición continua son utilizadas para crear uno o varios conjuntos de puntos ya sean locales, nacionales e inclusive continentales para así geo posicionar con coordenadas conocidas dichos vértices. La información que reciben estos equipos es almacenada y procesada por los entes organizadores para ser publicados mediante el formato RINEX a los usuarios y poder georreferenciar los levantamientos. Otra ventaja de estos dispositivos es la posibilidad de detectar los cambios y velocidad del desplazamiento de la corteza terrestre, al recibir la información diaria, es posible calcular los cm/año de desplazamiento de los puntos.

Ilustración 2 CORS Network. Fuente: GuyNode's (2019)

2.1.5 Formato RINEX

Los cálculos y la información que reciben los receptores GNSS se traducen a un formato de intercambio independiente llamado RINEX. Este formato de archivo de Código Estándar Americano para Intercambio de Información (ASCII), se utiliza para almacenar observaciones GNSS. Los datos en bruto carecen de ubicación precisa, ya que presentan cierto grado de error y las observaciones no están referenciadas a un sistema definido. Por ello, es importante realizar el procesamiento y ajuste de las observaciones. El postproceso implica la interrelación de las posiciones de los datos GNSS con una red o conjunto de estaciones que realizan mediciones continuas y cuyas observaciones son conocidas. Esto permite obtener correcciones en las observaciones y garantizar una mayor precisión en los datos (El-Mowafy, 2011)

2.1.6

Redes geodésicas

Las redes geodésicas son un conjunto de puntos materializados en el terreno formando geometrías triangulares previamente planteadas que incluyen una logística de medición como son los tiempos de medición, la distancia entre receptores, los cambios de equipos y vectores de medición (Henneberg, 1986) Las redes geodésicas buscan al usuario poder ajustar las observaciones que son realizadas para así conocer con exactitud los errores empelados en el ajuste. Esta técnica de medición de las redes geodésicas se denomina metodología estática. En el caso de las redes geodésicas de estaciones de medición continua, estas son utilizadas para el control de la posición de cada uno de los puntos geodésicos.

2.1.7 Metodología de medición estática y estático rápido

La tecnología de medición estática consiste en la medición en simultaneo de 1 o más de 2 receptores o antenas por un tiempo acordado en la planificación de la campa de medición GNSS. El tiempo dependerá primeramente de la longitud del vector, de la precisión del equipo y de la exactitud que se desea alcanzar. Los puntos que pueden ser utilizados pueden ser nuevos, es decir no conocer las coordenadas o pueden ser puntos con coordenadas conocidas como el caso de las estaciones de medición continua (Instituto Nacional de Estadística y Geografía, 2015) La idea es que los

receptores capten en simultaneo las señales satelitales para así poder ser procesadas y ajustadas.

El estilo de levantamiento estático rápido, como su nombre describe es una metodología de medición estática, pero con una cantidad de tiempo de medición mucho menor Este estilo de levantamientos es utilizado para fines catastrales o cuando las líneas base entre los receptores son cortas. Cabe destacar que con las tecnologías actuales es posible adquirir una buena exactitud en las mediciones con menores tiempos de ejecución.

2.1.8 Post procesamiento de datos GNSS

El procesamiento de datos se efectúa posterior a la campaña de medición, uno de los objetivos del post procesamiento de los datos es mejorar la calidad del vector y decodificar la información recibida por parte de los satélites, mediante un software computacional, esta emplea cálculos utilizando la información de las posiciones de los satélites, tiempos de medición y longitud de vector para determinar la posición y exactitud del punto o redes geodésicas (SBG Systems, 2023)

2.1.9 Vector geodésico

Muchas veces se cree que una magnitud ya sea distancia o velocidad es un vector, no obstante, si solo se define a un vector de esta forma, realmente habla de un escalar, pero si a esta magnitud se asigna un sentido o dirección, este escalar pasa a ser un vector. Por lo tanto, un vector es una magnitud física orientada (Tipler y Mosca, 2021) En geodesia, específicamente cuando habla de redes geodésicas las líneas imaginarias que conectan los vértices geodésicos son denominados vectores, estos resultantes son un conjunto de distancias entres puntos y orientadas mediante dirección, es la línea “A” corresponde a la distancia entre el punto 1 y punto 2 con un azimut o Angulo “α”

Esta forma de representar las magnitudes físicas en los procesamientos y ajustes geodésicos permite orientar los puntos geodésicos y así calcular las coordenadas tanto geodésicas (Latitud, Longitud, Altura) como planas (Este, Norte, Elevación).

2.1.10 Ajuste de redes geodésicas

El ajuste es un proceso estadístico que permite distribuir los errores de las observaciones en las redes geodésicas con el fin de determinar la calidad del levantamiento y si cumple con los estándares de aceptación estadística (Zepeda, 2016) Existen 2 tipos de ajustes geodésicos, los ajustes libres y ajustes amarrados.

Los ajustes libres son cuando todos los vértices geodésicos son ajustados sin conocer coordenadas previas o de amarre, las implicaciones de estos ajustes resultan con una red libre que puede ser desplazada por la compensación de las coordenadas ajustas.

El ajuste amarrado es cuando uno o más vértices de las redes geodésicas poseen coordenadas conocidas, esto ayuda a que la red no sufra desplazamientos bidimensionales o tridimensionales, debido que estos puntos ayudan como ancla en el ajuste de datos. Generalmente estos puntos son conformados por estaciones de medición continua o datum geodésicos materializados en la superficie terrestre. Los ajustes permiten evidenciar el nivel de confianza de los datos y generalmente en términos de datos GNSS son empelados mediante software especializados que incluyen procedimientos para realizar el ajuste.

2.2 Marco histórico

2.2.1

Instituto Geográfico Nacional (IGN) de Costa Rica

El Instituto Geográfico Nacional de Costa Rica es un ente público ligado al Registro Nacional de la propiedad, encargado de gestionar, administrar y crear los insumos cartográficos, geodésicos y geográficos del país. El IGN fue constituido mediante tres etapas, la primera etapa data del año 1889, en donde, mediante el Decreto No. XLII (1889), nace el Instituto Físico Geográfico Nacional de Costa Rica (IFGN) con el fin de estudiar los ámbitos de la geografía, ecología, cartografía y ante la necesidad que existía en la época de implementar un mapa del territorio nacional, así como delimitar las zonas territoriales del país (Registro Nacional de Costa Rica, 2024)

En el año 1936, el IFGN fue suspendido y fue hasta en el año 1944 que se fundó el Instituto Geográfico Nacional (IGN) mediante la ley N° 59 en el año 1991, con el fin de retomar los alcances y labores realizados por IFGN (Registro Nacional de Costa Rica, 2024).

Como tercer y última etapa, el IGN en el año 2012 es trasladado del Ministerio de obras públicas y transportes (MOPT) al Registro Nacional de la propiedad, con el fin de fortalecer a la institución en temas catastrales, cartográficos, geofísicos, geográficos y geodésicos (Chaverri Roig, 1994).

2.2.2 Red geodésica nacional

En el año 1935 se realizó la primera georreferenciación geodésica en Costa Rica, en donde se estableció como datum o referencia de medición de Ocotepeque, siendo este el primer marco de referencia del país, este proceso intentaba crear un vínculo con las redes de México. Posteriormente el IGN establece un enlace geodésico utilizando el datum norteamericano el NAD27, el cual brindo la posibilidad de realizar la primera cartografía a nivel nacional.Posteriormente, mediante técnicas de medición satelital como el GPS, se define un nuevo datum de referencia para el país, ligado al Marco de referencia terrestre internacional (ITRF90), sin embargo, existía diferencias con la cartografía realizada en el Datum Norte Americano de 1927 (NAD 27), (IGN, 2016)

El IGN necesitaba mantener una referencia constante en el tiempo y es que, en el año 2005, se implementó la construcción de la primera red geodésica de estaciones de medición continua del país. Esta red activa de medición se enlazó a la red pasiva o red geodésica de datos convencionales para así aumentar las capacidades cartográficas del país. Esta red estaba constituida con 8 estaciones distribuidas en todo el territorio nacional, ubicadas en bancos estatales o instituciones públicas, con el fin de servir como enlace a todos los levantamientos realizados en Costa Rica (IGN, 2016)

En la ilustración 3 se observa que actualmente el IGN posee en total 14 estaciones que brindan diferentes servicios como procesamiento en línea y descarga de datos brutos. Esta red esta enlazada a SIRGAS, este ente se encuentra en diferentes países de América con el fin de analizar los datos recolectados por estos equipos y uificar el enlace continental de todos los sistemas de coordenadas de los paises asociados (Álvarez Calderón et al., 2021)

Ilustración 3. Mapa de estaciones de medición continua. Fuente: Álvarez Calderón y Gómez Salazar (2020)

2.2.3 Proyecciones cartográficas

Las proyecciones cartográficas buscan como objetivo representar de forma geométrica y matemática la superficie terrestre en un plano, es decir es la transformación de coordenadas geodésicas a coordenadas planas. Existentes distintos tipos de proyecciones como las cónicas, cilíndricas y azimutales entre otras que cumplen con la conservación de parámetros como ángulos, formas, distancias y áreas (Peña, 1998)

2.2.4

Proyección cartográfica CRTM05

La proyección cartográfica oficial para Costa Rica es la Costa Rica Transversal de Mercator 2005 (CRTM05), la cual fue definida en 2007 mediante el Decreto Ejecutivo 33797-MJ-MOPT (2007). En este decreto, define al sistema de coordenadas proyectadas Transversal de Mercator. Tal y como se observa en la ilustración 4, esta proyección utiliza un cilindro tangente transversal mente al elipsoide para así representa la forma de la Tierra manteniendo equidistancia y forma (Fernández Coppel, 2001).

Ilustración 4. Proyección de Mercator. Fuente: Fernández Coppel (2001).

2.2.5

Spider Web

El software Leica Spider Business Center es una herramienta del grupo Leica, la cual brinda las capacidades de procesamiento, ajuste y descarga de datos GNSS de los receptores o antenas geodésicas. Este software es utilizado por el IGN como mecanismo de carga de datos y procesamiento de datos en la red para sus 14 estaciones de medición continua. Los datos de los equipos son organizados por el personal del IGN y son publicados en el portal Red de Estaciones GNSS del Registro Nacional (Registro Nacional, 2020).

2.3 Marco Metodológico

2.3.1

Ley de Tobler

En geoestadística existe una ley fundamental sobre la correlación de los datos y es la ley de Tobler, la cual indica que las cosas que están más cercanas unas a las otras tienen mucha mayor correlación especial que los datos que están más alejados (Leitner et al., 2018)

Esta ley tiene mucho sentido cuando se trata de objetos espaciales, ya que mediante esta ley se evidencia un patrón o un acontecimiento en lugar, como ejemplo, un mapa de vías municipales y midiendo la información de cada accidente en un año, si se observa el resultado, se concluiría que las carreteras más concurridas tienen más accidentes que otras, aquí se encuentra una correlación espacial en las autopistas con mayor velocidad y con mayor flujo vehicular tienden a aumentar los accidentes. En el caso de las carreteras secundarias podrían existir datos de accidentes, pero de forma dispersa por lo tanto cuando más cerca están las cosas más relación tendrán.

2.3.2 Autocorrelación espacial

La autocorrelación espacial bajo la ley de Tobler es como los datos coexisten formando una relación de sus atributos y su posición, es decir la autocorrelación permite encontrar patrones en los datos o determinar si un conjunto de observaciones es efectuado aleatoriamente, también se podría decir que es una propiedad estadística con un patrón geoespacial (O'Sullivan y Unwin, 2003)

La autocorrelación espacial se puede dividir en 3 formas: autocorrelación espacial positiva, negativa y sin autocorrelación.

La autocorrelación positiva indica que existe valores que se encuentran altamente correlacionables, es decir son datos con valores similares que son ubicados en una proximidad. En esta autocorrelación se evidencia las zonas donde existen mayor correlación y zonas donde exista menos (Celemín, 2009).

La autocorrelación negativa indica que los valores se encuentran más cercano a la aleatoriedad, no obstante, sigue existiendo autocorrelación, pero débil, es decir los datos se encuentran cerca, pero las características de los atributos son distintas (Leitner et al., 2018)

La no autocorrelación es la aleatoriedad de los datos totales, además los datos se encuentran dispersos, los cuales no generan un grupo de los datos vecinos (Celemín, 2009)

En la autocorrelación espacial se establece indicadores para determinar si existe la relación espacial, estos indicadores dependerán de los datos y el objetivo del estudio pues los indicadores globales proporcionan una relación única para todo el conjunto de datos analizados, mientras que los indicadores locales analizan la relación de las agrupaciones en cada uno de sus puntos.

2.3.3 índice global de Moran

’s

El indicador o índice de Moran’s es una herramienta para determinar la correlación espacial de los datos de una variable, generalmente es uno de los más usados en geoestadística para elcálculo exploratorio de los datos El índice de Moran´s se puede dividir en dos, el local y el global donde practicante la diferencia es en como analiza los datos, ya sea individualmente o como un conjunto y el resultado es una autocorrelación positiva, en la que todos los datos son altamente correlacionables, autocorrelación negativa los datos similares no se encuentran tan cercanos, es decir se encuentran más alejados unos de otros y por último la aleatoriedad (Hidalgo Bucheli, 2019)

Según Leitner et al. (2018) el cálculo del índice de Moran’s Global se expresa de la siguiente forma:

En donde:

I: Es el índice de Moran’s n: Es la cantidad de unidades geográficas.

Xi: Es el valor de un atributo en una ubicación particular o unidad de enumeración.

Xj: Es el valor del mismo atributo en otro lugar o unidad de enumeración (donde i ≠ j).

X̅ : es la media del atributo

Wij: Es el peso aplicado a la comparación entre la ubicación o unidad de enumeración i y la ubicación o unidad de enumeración j.

El valor de W puede formar una matriz de proximidad o pesos basado en la distancia, el peso se establece en 1 si dos unidades de enumeración comparten un límite común, 0 en caso contrario. En el caso del peso basado en la distancia, W suele ser la distancia inversa (d) entre localidades o unidades de enumeración i y j (Leitner et al., 2018)

Para interpretar los datos del índice de Moran’s, se utiliza la siguiente formula

��(��)= 1 �� 1

En donde:

E(I): Es el valor esperado

N: La cantidad de unidades geográficas.

El resultado de I se encuentra en el rango de los valores -1 a 1, en donde el valor esperado E(I) es negativo pero muy cercano a 0, por lo tanto, si el valor de I es superior a E(I), entonces existe una autocorrelación espacial positiva, mientras que los valores de I menores a E(I) nos muestra una autocorrelación espacial negativa y, por último, valores igual es decir I = E(I) su tendencia es a valores aleatorios (Leitner et al., 2018).

2.3.4 Geary’s C

Geary’s C es un indicador de autocorrelación espacial global al igual que el índice de Moran’s, en donde calcula la correlación espacial de los datos vecinos, no obstante, este índice realiza una suma de las diferencias al cuadrado entre los valores, es decir es una métrica de covarianza, en donde si los valores son 0 entonces existe aleatoriedad, si los valores son menores a 1 pero mayor a 0 entonces existe una correlación espacial positiva mientras que valores mayores a 1 entonces existe una autocorrelación negativa (Nepal y Pickell, 2023).

En donde:

C: Es el valor del índice de Geary´s.

n: Es el número de observaciones.

Xi: Es el valor de un atributo en una ubicación particular o unidad de enumeración.

Xj: Es el valor del mismo atributo en otro lugar o unidad de enumeración (donde i ≠ j).

X̅ : es la media del atributo

Wij: Es el peso aplicado a la comparación entre la ubicación o unidad de enumeración i y la ubicación o unidad de enumeración j.

Tanto el índice de Moran’s como Geary’s C son métodos exploratorios para determinar si un conjunto de datos espaciales se encuentra auto correlacionados o simplemente se encuentran aleatoriamente.

2.3.5

Densidad de Kernel

La densidad de Kernel es una solución en función de la probabilidad y estadística, es una técnica que permite estimar la densidad utilizando puntos o líneas, mediante un radio de búsqueda, sumando todos los valores que se incluyen para así visualizar y analizar la distribución espacial de los datos (Yin, 2020)

Este método es aplicable para 2 elementos geométricos los cuales son puntos que pueden ser utilizados para el estudio de poblaciones, mientras que las líneas estudian las regiones en las cuales pueden tener mayor densidad de un fenómeno o variables elegida

En los SIG este método de Kernel realiza una función curva suavizada tipo gaussiana para cada uno de los puntos o líneas. Para determinar la altura de la curva se agranda más el radio y se suman estas curvas para así generar una mayor en donde se ubica la concentración de los puntos y reduce la curva mientras más se aleja (Jiménez, 1991).

2.3.6 Densidad de Kernel en Puntos

La densidad del Kernel de puntos se calcula asignando un Kernel a cada punto en la matriz de datos espaciales. El Kernel es una función de densidad de probabilidad suave y simétrica, que se ubica en cada punto de la matriz de datos y se suma a los valores de densidad de los demás Kernels. A medida que los Kernels se suman, se genera una superficie de densidad de puntos suavizada en el área de interés, la cual puede visualizarse mediante mapas de calor. Los valores de densidad de probabilidad disminuyen gradualmente desde el centro del Kernel hacia el exterior, lo que permite identificar áreas de mayor concentración de puntos geográficos (Humacata, 2021)

Con ayuda de la ilustración 5 y según ESRI (2023), al observar la fórmula matemática para el cálculo de la densidad de Kernel.

En donde:

i = 1,…, n son los puntos de entrada. Solo incluya puntos en la suma si están dentro de la distancia del radio de la ubicación (x, y).

- pop i es el valor del campo de población del punto i, que es un parámetro opcional.

- dist i es la distancia entre el punto i y la ubicación (x, y).

Es decir, para el cálculo de la densidad se necesitan conocer dos parámetros importantes los cuales son los núcleo o centros y el radio de búsqueda o banda de ancho. El núcleo es cada punto para analizar y el radio de búsqueda puede ser estimado o calculado tal y como se observa en la ilustración 5

Ilustración 5. Estimación de densidad. Fuente: Silverman (1986)

2.3.7 Radio de búsqueda Kernel

El radio de búsqueda es tan importante como la elección de los centros de Kernel, esta distancia es utilizada para generar la suavidad de la densidad, ya que a mayor radio los patrones serán más generales y a menor radio los valores serán más específicos (Valle Lara, 2004).

Para la elección de la banda de ancho se puede realizar de 3 formas según Jiménez Moreno (1991), la primera forma es una elección subjetiva, mediante previsualizaciones de la suavidad e inclusive por experiencia, en donde si se tienen una certeza de cómo es la composición de la densidad se podría realizar de forma experimental hasta encontrar la forma adecuada, si no se tiene esta información es probar distintos radios de tal forma en la que los datos sean congruentes con la visualización y conjunto de dato utilizado por los sistemas de información geográfica tal es el caso de ArcGIS Pro, este software realiza el cálculo de radio mediante dos formas, por distancia pondera o sin ponderar (ESRI, 2023). Para esto se realizan los siguientes pasos:

- Se calcula el centro medio de los puntos de entrada. Si se proporcionó un campo de población, este y todos los cálculos siguientes se ponderarán según los valores de ese campo.

- Se calcula la distancia desde el centro medio (ponderado) para todos los puntos.

- Se calcula la mediana (ponderada) de estas distancias, Dm.

- Se calcula la distancia estándar (ponderada), SD.

- Se consulta la herramienta estadística espacial de distancia estándar para obtener más detalles al respecto.

Se aplica la siguiente fórmula para calcular el ancho de banda.

- Dm es la distancia mediana (ponderada) desde el centro medio (ponderado).

- n es el número de puntos si no se utiliza ningún campo de población, o si se proporciona un campo de población, n es la suma de los valores del campo de población.

- SD es la distancia estándar.

Distancia no pondera

- x yo, y yo y z yo son las coordenadas para la característica

- {x̄ , ȳ, z̄ } representa el centro medio de las características

- n es igual al número total de características.

Distancia ponderada

- w i es el peso en la característica

- {x w, y w, z w} representa el centro medio ponderado

La segunda forma en la cual se puede elegir la ventana o el radio de búsqueda es utilizando funciones para el cálculo de los Kernel, mediante un radio que minimice la media de los errores cuadráticos entre los valores obtenidos por la función. Cabe resaltar que para este caso de deber de conocer un aproximado de cómo será la distribución, por ejemplo, si se está analizando la distribución demográfica en una provincia, se espera que los núcleos urbanos tengan una mayor densidad, mientras que las zonas rurales la influencia del radio de búsqueda sea menor.

El ancho de banda no ponderado, todos los puntos de datos tienen el mismo peso y la misma contribución en la estimación de la densidad de probabilidad. En el ancho de banda ponderado, se asigna un peso diferente a cada punto, lo que significa que la contribución de cada punto a la densidad de probabilidad depende de su distancia al punto central (Silverman, 1986)

La tercera forma de realizar para generar la banda de ancho sería de forma automática que pueden brindar los SIG, esta medida minimiza entre la función verdadera y su estimador.

2.4 Casos de estudios utilizando el método de densidad de Kernel

El uso de la densidad de Kernel es utilizada en múltiples ámbitos y en muchas ciencias, como la social, demográfica, natural, científica, ingenieril y muchos otros.

Esta herramienta brinda las soluciones para analizar individuos, comunidades, objetos y hasta características.

En el ámbito demográfico, el análisis de densidad de Kernel ayuda en la facilidad de entendimiento de los fenómenos evolutivos y ayuda en la comparación de datos de una forma más fácil, ya que se consigue una distribución y representación a lo largo de la superficie estudiada, asimismo representa un fenómeno como lo es la evolución demográfica que permite plasmar los cambios en las sociedades de una forma cartográfica (Valle Lara, 2004).

Otro caso de estudio en el cual se utiliza el análisis geoespacial de densidad de Kernel son los ámbitos transportes como los accidentes, según Pérez Cantor (2020)

en donde se analizó las zonas de influencia en los accidentes con motocicleta en Colombia, se identificaron la concentración de accidentes en las autopistas con mayor velocidad, utilizando procesos cartográficos para su representación. Cabe destacar que, en este análisis, es en una zona pequeña con gran cantidad de información por lo tanto los resultados son óptimos.

En el ámbito económico los Kernel brindan una forma de analizar la situación economía de una región o país mediante los sistemas de información geográfica en distintos tiempos para así determinar cuáles zonas necesitan un impacto económico (Gutiérrez Flores, 2008).

El marketing emplea muchos de estos análisis de densidad, en donde se utilizan para calcular la oferta y demanda de productos, para así determinar en donde se necesitan más productos y quienes lo están ofreciendo. Otra de la utilidad de estos procesos es en la ubicación de los mejores lugares para colocar un negocio, como en el caso de la localización de los posibles mejores lugares para expendios de carne porcina en Argentina, se tomaron en cuenta las densidades de personas que consumen estos alimentos y donde se ubican las carnicerías para así determinar la mejor zona para la colocación de un nuevo establecimiento (Cardozo, Bondar y Odriozola, 2010) Aquí se puede observar cómo influye los radios de búsqueda y la suavidad de la distribución de la densidad.

En términos ambientales es muy utilizado para analizar las concentraciones de grupos de ciertos tipos de animales y así identificar cuáles son los lugares más aptos para su habitad. Como el caso del Lobo descrito por Hernández Palacios y Quirós Menendez de Luarca (2021), en donde analizan los posibles grupos de lobos, así como los lugares en donde se encuentran y podrían radicarse.

Por último, se puede evidenciar el caso de estudio en donde se analiza en un ámbito geodésico la ubicación y distribución de las estaciones de medición continua de la red Magna-Eco en donde se utilizan técnicas de densidad para así encontrar posibles lugares para la colocación de nuevas estaciones con el fin de optimizar la red y así tener mejores resultados (Mora Urquiza, 2017)

3. Metodología

3.1 Área de estudio

El territorio costarricense cuenta con una superficie continental de 51,085 63 km2 y un área insular de 94.29 km2, para un total de 51,179.92 km2 (Instituto Geográfico

Nacional, 2021). El país se divide en 7 provincias, estas provincias se dividen en 84 cantones y esos cantones se dividen en 492 distritos.

El país de Costa Rica se ubica al norte de la República de Panamá y al sur de la República de Nicaragua, al oeste con el Océano Pacífico y al este con el Océano

Atlántico. En coordenadas geográficas se encuentra entre la altitud de 8°02’ y 11°13’ norte; mientras con una longitud entre los 82°34’ y 85°58’ oeste. cartográficamente

Costa Rica se ubica entre las zonas 16 y 17 del sistema Universal Transverse Mercator (UTM)

Ilustración 6. Mapa área de estudio.

En la ilustración 6 se observa que el sistema de estaciones de medición continúa operativas y funcionales cuenta con un total de 14 equipos distribuidos en todo el territorio costarricense. En la ilustración 7 se observa gráficamente la distribución de las estaciones por provincias. La provincia de Puntarenas cuenta con el mayor número de estaciones, en total son 4 (NEIL, PJMZ, QUEP, PUNT), posteriormente la provincia de Limón (BRBR, LIMN,CAPO) y Guanacaste (NYCO,LIBRA,LCRZ) cuentan con un total de 3 estaciones cada una, por último, las provincias de Alajuela (CHLS, CIQE) y San José (SAGE,RIDC) con un total de 2 estaciones cada uno. También, se observa que las provincias de Heredia y Cartago no cuentan con estaciones de medición continua, no obstante, la ubicación de esta red de puntos se encuentra cerca de las otras provincias.

Estaciones por provincia

Provincias N ° de estaciones

San José Alajuela Cartago Heredia Puntarenas Guanacaste Limón

Ilustración 7. Cantidad de estación por provincia.

Las 14 estaciones de medición continua se ubican dentro del SIRGAS, es decir cada estación es monitoreada y procesada para brindar como apoyo a la red continental de las Américas (Registro Nacional de Costa Rica, 2023a).

Ilustración 8. Mapa de datos totales.

En la ilustración 8, se observa la distribución de la totalidad de los puntos medidos por los profesionales para analizar, de los cuales se utilizarán 7,673 puntos distribuidos en el territorio nacional, con precisiones desde los milímetros hasta los metros entre los años 2020 y 2023 (septiembre). En la ilustración 9, se encuentra la cantidad de puntos por provincias.

Puntos observados por provincia

Ilustración 9. Puntos observados por provincia

San José Alajuela Cartago Heredia Puntarenas Guanacaste Limón

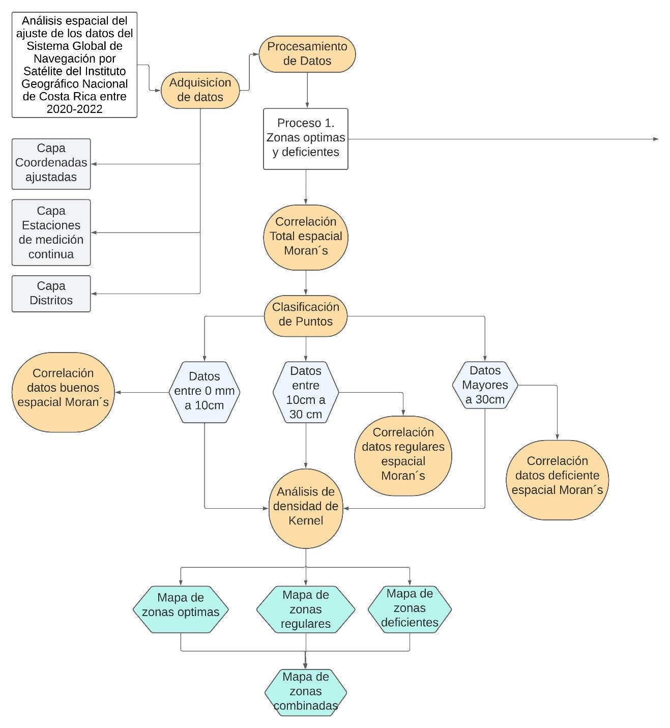
3.2 Flujograma de metodología

En la ilustración 10 se puede observar el proceso metodológico de esta investigación, la cual radica en 3 ejes, el análisis de los puntos ajustados, identificar los tipos de trabajos con mayor demanda por cantón mediante las precisiones y tiempos de medición y por último se analizará propiamente la calidad de los datos que brindan los ajustes en línea del Spider Web del IGN.

Para el análisis de los puntos ajustados y procesados por el software Spider Web del IGN se empleó 3 métodos de análisis que buscaron determinar cómo esta herramienta está siendo utilizada por el gremio topográfico, geodésico y geográfico del País.

El primer eje buscó identificar si existen patrones y concentraciones en los datos ajustados, específicamente de la variable de precisión y es que, al contar con una amplia zona geográfica y numerosos puntos, la correlación espacial busca encontrar la existencia de similitudes de los datos en toda la región. Al tratar con datos de tipo punto y polígonos, se planteó utilizar la herramienta de análisis de densidad de Kernel, lo cual evidencio el agrupamiento e intensidad de las agrupaciones de valores similares, es por ello la importancia de la existencia de una correlación de los datos, ya que brindó un panorama en que existe homogeneidad de los datos (Celemín, 2009)

El segundo proceso buscó relacionar la clasificación de los datos con la cantidad de observaciones en los cantones según la precisión de los puntos y la cantidad de observaciones, así fue como se clasficaron las labores que más impacto han tendio en los distritos pues, al tratarse de geometrias de puntos y poligonos el conteo fue una herramienta básica para determinar en cuales cantones tienen una mayor clasificación de posibles trabajos realizados por los profesionales.

En el tercer y ultimo proceso buscó al igual que el primer eje, una relación espaial de los datos utilizando un analisis de densidad de los puntos mediante una clasificación de los datos según su presición y se identificó la existencia de zonas optimas, regulares o deficientes utilizando la herramienta de analisis de Kernel. Esta herramienta permitio identificar las zonas con una mayor concentración de los

puntos mediante geoestadistica, utilizando un ancho de banda para determinar la concentración de puntos (Caudillo Cos y Coronel Enríquez, 2017).

3.3 Metodología aplicada

3.3.1 Preparación de

los datos

Como se muestra en la tabla 1, en esta investigación se contempló un total de 4 capas únicamente, las cuales fueron las capas de puntos ajustados, los puntos de referencia o estaciones de medición continua, una capa de provincias y una capa de distritos.

Tabla 1. Datos por utilizar

Nombre de la capa Tipo de Geometría Método 1 Método 2 Método 3

Datos Ajustados Punto X X X

Datos Estaciones Punto X

Distritos Polígono X X X

Provincias Polígono X X X

Dentro de la capa de datos ajustados existió un conjunto de datos que fueron procesados entre los años 2020 y septiembre del 2023 por el sistema en línea de postprocesado Spider Web del IGN. Este conjunto de datos se generó en formato .txt, y fueron compilados para ser importados en el software ArcGis.

En la tabla 2 se observa la lista de atributos de los datos ajustados. Únicamente se incluyeron aquellos datos que fueron utilizados para la metodología, en los cuales, se encuentra distintos formatos de datos como numérico, texto, hora, entre otros.

Tabla 2. Atributos por utilizar

Atributo base Formato

Descripción Método 1 Método 2 Método 3

Punto Texto Nombre de las estaciones X X X

Norte punto ajustado

Numérico Coordenadas ajustadas en el sistema CRTM05. X X X

Este punto ajustado Numérico Coordenadas ajustadas en el sistema CRTM05. X X X

M0 ajustado Numérico Desviación estándar a posteriori del punto ajustado. X X

Q11 ajustado Numérico Varianza de la coordenada norte X X

Q22 ajustado Numérico Varianza de la coordenada este X X

Q33 ajustado Numérico Varianza de la coordenada altura.

Hora inicio punto ajustado

Hora final punto ajustado

Hora Tiempo de inicio de la medición. X

Hora Tiempo de final de la medición. X Norte estación continua

Numérico

Esta estación continua

M0

Referencia 1

M0

Referencia 2

M0

Referencia 3

M0

Referencia 4

M0

Referencia 5

Q11

Referencia 1

Q22

Referencia 1

Q11

Referencia 2

Q22 Referencia 2

Q11

Referencia 3

Q22

Referencia 3

Q11

Referencia 4

Q22

Referencia 4

Q11

Referencia 5

Q22

Referencia 5

Coordenadas estación de medición en el sistema CRTM05. X

Numérico Coordenadas estación de medición en el sistema CRTM05. X

Numérico Desviación estándar a posteriori del vector ajustado Refe1. X

Numérico Desviación estándar a posteriori del vector ajustado Refe2. X

Numérico Desviación estándar a posteriori del vector ajustado Refe3. X

Numérico Desviación estándar a posteriori del vector ajustado Refe4. X

Numérico Desviación estándar a posteriori del vector ajustado Refe5. X

Numérico Varianza de la coordenada norte referencia 1. X

Numérico Varianza de la coordenada este referencia 1.

Numérico Varianza de la coordenada norte referencia 2.

Numérico Varianza de la coordenada este referencia 2.

Numérico Varianza de la coordenada norte referencia 3. X

Numérico Varianza de la coordenada este referencia 3.

Numérico Varianza de la coordenada norte referencia 4.

Numérico Varianza de la coordenada este referencia 4.

Numérico Varianza de la coordenada norte referencia 5.

Numérico Varianza de la coordenada este referencia 5. X

De esta lista de atributos se calcularon otros atributos importantes para las metodologías. En la tabla 3 se observan los atributos cálculos:

Tabla 3. Atributos calculados

Atributo Calculado Descripción Formato Método 1 Método 2 Método 3

Tiempo ajustado Tiempo total medido

PosnQlty3D Ajustado Error medio cuadrático de ajustado

Clasificación por conteo Se clasificará, siendo 1 datos catastrales, 2 datos geodésicos, 3 datos cartográficos y 4 datos prueba.

Nombre Refe Nombre de la estación de medición.

PosnQlty3D Refe Error medio cuadrático del vector

Numérico X

Numérico X X

Numérico X

Numérico X

Numérico X

3.3.2 Zonificación de la calidad de los puntos

El primer método, determinó aquellos lugares en donde se concentra la mayor cantidad de puntos según su clasificación por medio de la precisión del error medio cuadrático. Esto ayudó a identificar aquellas zonas en donde los datos fueron ajustados de forma eficaz y de forma deficiente.

3.3.2.1 Correlación espacial de los datos totales

Para el cálculo de la correlación espacial, se procesó en el software ArcGIS Pro, esto para encontrar las similitudes entre los datos y la existencia de patrones espaciales.

Ilustración 11 índice de Moran’s ArcGIS Pro.

El resultado de este análisis reflejó tal y como se observa en la ilustración 11, en donde se determinó si los datos se encuentran agrupados y según la precisión del Error medio cuadrático (RMS) o PosnQlty3D

3.3.2.2 Clasificación de los puntos

En esta fase, se realizó la clasificación de los datos en 3 clases, según se observa en la tabla 4, en donde los puntos óptimos rondan una precisión mayor a 0mm y menor a 10 cm, tal y como establece la norma técnica de georreferenciación del Registro Nacional para el catastro. Los datoscon una precisión regular son aquellos datos con una precisión mayor a 10 cm, pero menor a 30 cm los cuales podrían ser utilizados para algunos proyectos Por último, los datos mayores a 30 cm fueron considerados como datos malos o deficientes, los cuales de igual forma podrían ser utilizados para distintos tipos de trabajos, pero no son recomendables (IGN, 2016).

Tabla 4. Clasificación de datos óptimos, regulares y deficientes de los puntos ajustados

Tipo de punto Rango Formula selección

Optimo – Bueno 0.1mm a 10 cm Where + PosnQlty3D > 0mm and + PosnQlty3D ≤ 10 cm

Regular 10 cm a 30 cm Where + PosnQlty3D > 10cm and + PosnQlty3D ≤ 30 cm

Deficiente – Malo Mayor a 30 cm

Where + PosnQlty3D > 30cm

Como resultado se obtuvieron 3 capas según la clasificación de los datos por medio de las precisiones según sus densidades, estos datos fueron analizados por separado.

3.3.2.3

Correlación espacial de los datos clasificados

El análisis de correlación espacial se aplicó no solo a los datos totales, sino a cada conjunto de datos según su clasificación utilizando como variable a analizar la precisión de los datos. Se analizó la existencia de una relación en la información, dado que si hubiese existido datos aleatorios se clasificaría como una zona mixta o incierta, es decir zonas que pueden adquirir cualquier tipo de información.

Los resultados del incide de Moran´s indican autocorrelación espacial cuando los datos de P sean cercanos a 0 y los valores de Z sean positivos. Mientras que valores mayores en P y negativos en Z corresponden a valores aleatorios (ArcGIS Pro, 2023).

3.3.2.4 Análisis de densidad de Kernel según categoría

La clasificación de los datos geoespaciales se empleó según su calidad y precisión en 3 grupos, utilizando los márgenes de las precisiones del IGN (IGN, 2016). Se procedió a realizar un análisis de la densidad de Kernel para cada una de las clases

El análisis de las clases brindó un panorama individual de la distribución de los datos En total se realizaron 3 análisis de densidades para los datos óptimos, regulares y deficientes.

Este proceso se realizó en el software de ArcGIS Pro Primeramente, se realizaron varias pruebas con distintos parámetros, sin embargo, utilizando los parámetros cargados por el software, los datos brindaban sentido lógico y se mostraron acorde con la información de los puntos.

La simbología de los resultados se clasificó mediante la desviación estándar de los datos utilizando un rango de baja densidad hasta alta densidad. Cada una de las densidades de Kernel tuvo el mismo valor y para el caso de los datos óptimos el color de la clasificación fue verde, mientras que para los valores regulares amarillos y para los valores malos o deficientes de color rojo.

Las zonas que no fueron clasificados con alguna de estas 3 categorías mostraron un color gris claro, estas zonas se podrían indicar como “sin clasificación de datos” , es decir estas ubicaciones existen faltante de datos para ser analizados y no se encuentra una concentración de puntos.

En total se generó 4 capas que indicaron las zonas optimas, regulares, malas y combinado, de los puntos ajustados utilizados en el software Spider Web del Registro Nacional.

3.3.2.5 Análisis de densidad de Kernel total

Como resultado final se realizó un mapa que incluyó las 3 zonas clasificadas como los datos óptimos, regulares y deficientes En las 3 clasificaciones, se encontraron zonas en común producto a la cantidad de datos existentes. Esta es distinta a las zonas sin datos, ya que producto de la faltante de una concentración de datos son zonas con incertidumbre, ya sea una o múltiples clasificaciones.

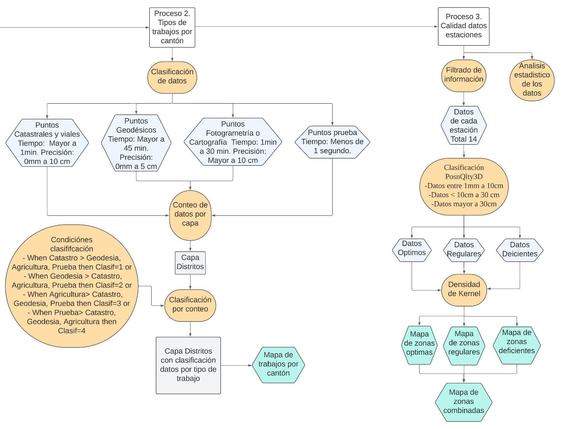
3.3.3 Tipos de trabajos topográficos por cantón según múltiples variables

Las mediciones topográficas, específicamente las que incluyen sistemas GNSS brindan distintos procesos para obtener la ubicación de un punto en el espacio integrando el factor de error en la observación. Las metodologías comprenden distintos procesos de medición, tal es el caso del método estático, estático rápido, Cinemático en tiempo real (RTK), el transporte en red de RTCM a través del protocolo de Internet (NTRIP) entre otros. Cada una de estas técnicas emplea una cantidad de tiempo distinta para las observaciones, así como sus precisiones, también sus formas de operar cambian una con otra.

En el caso de la metodología estático rápido, para vectores mayores de 5km y con más de 5 satélites, el tiempo de observación ronda entre los 5 y 30 minutos, mientras que la metodología estática, los vectores superan los 15km y con 5 satélites, el tiempo de medición es igual o mayor a 1 hora (Leica Geosystems, 2000). Estos parámetros podrían variar dependiendo del equipo, procesamiento y condiciones climáticas.

En la ilustración 12 se encuentra el flujo de trabajo de la metodología número 2.

Clasificación de los datos según precisión y tiempo

Divisíon de puntos según su clasificación

Ilustración 12 Flujo de trabajo médoto 2.

Conteo de puntos dentro de la capa poligonos

Simbología Clasificada

3.3.3.1

Clasificación de los datos

Para efectos de esta investigación se tomaron en cuenta dos parámetros, tal y como se observa en la tabla 5 Esta clasificación se dividió en datos de tipos catastral, geodésico, cartográficos o fotogramétricos y pruebas.

Tabla 5. Clasificación de tipos de trabajo según tiempo y RMS.

Tipo de datos Condición

Catastral y vial -Mas de 1 minuto menos de 45 minutos con precisiones menos de 10cm. -Mas de 45 minutos presiones más de 5cm, pero menos de 10cm

Geodésico Mas de 45 minutos con precisiones menor a 5cm

Cartografía o fotogrametría

Mas de 1 minuto con presiones entre 10cm a 30cm

Prueba y error Menos de 1 minuto con presiones mayores a 0mm y precisiones mayores a 30cm con cualquier tiempo

Tiempo RMS Clasificación

Time > 1 min

PosnQlty3D < 10 cm 1

Time > 45 min

PosnQlty3D < 5 cm 2

Time > 1 min 10 cm < PosnQlty3D < 30 cm 3

Time < 1 min

Time = ∀ Mas de 0mm Mas de 30cm 4

Los parámetros de elección para los trabajos de tipo catastral y vial, se utilizaron el RMS o error medio con base a la “Guía de Georreferenciación de catastro” (Registro Nacional de Costa Rica, 2020a) en donde los valores máximos o iguales que se utilizaron para puntos catastrales utilizando técnicas geodésicas y ligadas al Registro Nacional fue de 10 cm, mientras que el tiempo de medición fue elegido mayor a 1 minuto, según la metodología estático rápido y RTK de Leica.

El rango del RMS para elegir los trabajos de tipo geodésico se utilizó con base a la norma técnica del IGN (IGN, 2016), en donde, para redes geodésicas de primer orden, segundo orden y análisis de deformaciones el valor máximo del error medio cuadrático, debe ser menor que 5cm. Con respecto al tiempo de medición se utilizó 45 minutos para la metodología estática, 15 minutos menos según el manual de Leica, pero es un tiempo dentro del rango estático.

El rango del RMS para elegir los trabajos de tipo cartográfico o sensores remotos fueron con base a la norma técnica del IGN y con el análisis de datos óptimos y regulares de la metodología 1, en donde los errores mayores a 10 cm, pero

menores o iguales a 30 cm se les atribuyen a datos tipo cartográfico, con respecto al tiempo los datos que son mayores a 1 minuto son considerados para esta clasificación.

Para la clasificación de los datos mediante prueba y error, se optaron por dos criterios. El primer criterio se aplicó cuando los valores tienen un tiempo de medición inferior a 1 minuto y una precisión superior a 0 mm. En el segundo criterio se utilizó cuando el tiempo de medición puede ser cualquier valor, siempre que el RMS sea superior a 30 cm. Estos datos fueron catalogados como datos deficientes, pruebas o error. Aunque no este ligado a un tipo de trabajo fue considerado como una acción que los profesionales utilizaron la herramienta y no pueden ser utilizados para un trabajo enfocado a la topografía sino pruebas o errores del sistema Cabe resaltar que el verdadero motivo de la utilización de estos puntos dependerá del profesional, este análisis es una idea representativa de cómo podrían ser utilizados según estos parámetros, ya que datos muy buenos como los geodésicos podrían ser utilizados para catastro o cartografía y datos como los catastrales podrían ser utilizados para trabajos cartográficos, agrícolas entre otros.

3.3.3.2 Contabilización de puntos

Como resultado del anterior proceso se obtuvo una clasificación de los datos en cuatro clases. Para definir el tipo de trabajo que más se realizó en los cantones se procedió a realizar una agrupación de los datos según la clasificación es decir se generó 4 capas de puntos según su clasificación.

Para el conteo de los puntos, se utilizó el software de ArcGIS Pro específicamente la herramienta “Summarize Within”, el cual cuenta la cantidad de puntos dentro de un polígono o varios. Un ejemplo es la ilustración 13 en donde se procedió a realiza el conteo de los puntos que intersequen o se encuentren dentro de los polígonos, como resultado se obtuvieron 4 atributos con la cantidad de puntos por clasificación.

Ilustración 13. Conteo de puntos con polígonos. Fuente: ESRI (2024)

3.3.3.3 Simbología clasificada de datos según trabajos por cantón.

Por último, una vez obtenido el conteo total de los puntos según su clasificación, se realizó la selección del atributo con mayor cantidad de datos y se utilizó la clasificación del tipo de trabajo. Esto con el fin de realizar una simbología por categorización en la cual los cantones con mayor cantidad de puntos del tipo de trabajo “catastro” fueron de color verde claro, mientras que el tipo de trabajo “geodesia” morado, la categoría de “fotogrametría o cartografía” en color cian mientras que los datos “prueba” de color naranja

3.3.4 Calidad de datos estaciones medición continua

En este último apartado metodológico se analizó la calidad de los procesamientos de los datos GNSS de las observaciones ajustadas mediante el software de postprocesamiento Spider Web de IGN. Primeramente, se empleó un análisis estadístico de los datos, como la media, máximo, mínimo, promedio, distancia máxima, distancia mínima de cada una de las estaciones. Posteriormente se determinó la calidad en función del error estándar de los tres ejes cartesianos lo cual generó mapas de cada estación mediante 3 clases, datos óptimos, con valores

de RMS menor a 10cm, datos regulares entre 10cm a 30cm y datos deficientes con valores mayores a 30cm.

3.3.4.1

Estadística de datos procesados

Al ser un estudio donde se involucran gran cantidad de datos, fue importante realizar un análisis estadístico de la información. Se analizó en 2 formas, la primera sobre la densidad y posición de los datos en forma general Es decir se contabilizó, para cada una de las estaciones, información vital como la cantidad de puntos totales, cantidad de puntos óptimos, regulares y deficientes; distancia máxima de observación ajustada, distancia mínima de observación ajustada, luego se identificó la información estadística de los datos como, media del RMS, promedio del RMS, máximo RMS y mínimo RMS.

3.3.4.2 Filtrado de la información y clasificación

Mediante el proceso de selección de datos en ArcGIS Pro, se definieron los datos para las 14 estaciones de medición continua, utilizando el atributo de estación. Una vez filtrado la información se realizó una clasificación de los PosnQlty3D en tres clases para cada una de las estaciones de medición continua. Como resultado se obtuvieron 3 capas de datos según la clasificación de su precisión por cada estación de medición continua. Los criterios de clasificación se describen a continuación:

When 1mm ≤ PosnQlty3D ≤ 10cm = Datos óptimos

When 10cm ≤ PosnQlty3D ≤ 30 cm= Datos regulares

When PosnQlty3D ≥ 30cm= Datos deficientes

3.3.4.3 Densidad de Kernel para la detección de áreas optimas, regulares y deficientes

Este proceso fue similar al realizado en el método 1, no obstante, los datos utilizados fueron los PosnQlty3D de cada una de las estaciones de medición continua. Se usó la función de Kernel para realizar el cálculo de densidad y así se determinó las zonas planteadas en el método 3. Se visualizó en 3 colores, los

cuales verde fueron los datos óptimos, amarillos los datos regulares y rojo los datos deficientes.

Para una mejor visualización de los datos, los resultados óptimos fueron visualizados como un ráster que abarco las zonas optimas, mientras que las deficientes y regulares fueron representadas con el contorno de la zona, esto para mejorar la precepción de aquellas zonas en donde se consiguieron los datos mixtos, es decir las tres clases en una zona.

Como resultado se generaron 14 mapas los cuales se identificaron las zonas que tienen un mejor procesamiento y aquellas las cuales se obtuvieron peores resultados Para las zonas que no fueron representadas, se indicó como información nula o incierta producto de la cantidad mínima o nula de la información.

4. Resultados

4.1 Resultados de zonas optimas y deficientes ajustadas.

En la figura 14 se puede observar que el resultado de la correlación espacial entre los datos es elevado, es decir existen agrupaciones de los datos y no son un resultado de la aleatoriedad, el valor de Z es grande por lo tanto la correlación y agrupación es alta. La correlación de los datos tanto óptimos con valor Z= 31 330856, regulares con un valor de Z de 7 314597 y deficientes con un valor de Z= 6.831806 son igualmente positivas, por tanto, existe una relación amplia entre la ubicación y la precisión de los datos ajustados.

La diferencia entre los valores totales, óptimos, regulares y deficientes radica en la cantidad de puntos y la calidad de la agrupación, ya que los puntos buenos son mayores a los puntos regulares y deficientes, es decir los puntos óptimos tienen una mayor correlación por la cantidad y cercanía de los puntos con respecto a los otros datos.

En los anexos 1 al 4 se evidencia los resultados de las correlaciones espaciales de cada una de las categorías tal y como se observa en la ilustración 14, la cual corresponde al análisis de correlación espacial de los datos totales.

Ilustración 14. índice de correlación espacial Moran´s datos generales

En la ilustración 15 se evidencia un mapa de las ubicaciones de las zonas de densidades según la calidad de los puntos ajustados. Se observa que las zonas optimas son mayores que la zonas deficientes y regulares, las cuales se notan muy poco debido la poca cantidad de puntos que fueron procesados. También se observa que a pesar de la gran cantidad de información que se procesó existe aún zonas sin datos o con una correlación baja para designar una clasificación de los datos.

La intensidad de la clasificación muestra la densidad o agrupamiento, es decir para las 3 clases entre mayor intensidad de color o mayor porcentaje, mayor es la agrupación de esa clasificación, mientras que a menor intensidad o menor porcentaje los datos se encuentran más aleatorios o con menor densidad.

Ilustración 15. Mapa Zonas optimas, regulares y deficientes de los puntos ajustados

4.2 Resultado tipos de trabajos según RMS y tiempo

Los tipos de trabajos que los profesionales emplean en Topografía dependen de factores como la precisión o el tiempo de medición, es por ello por lo que en la ilustración 16 se logra observar los tipos de trabajos según la presión de los datos (RMS) y tiempos de medición al utilizar la herramienta del Spider Web.

Es importante indicar que estos tipos de trabajos son analizados con la información de los datos procesados por los profesionales mediante el Spider Web, en la realidad laboral podría cambiar el concepto de tipos de trabajos.

Ilustración 16. Mapa según tipo de trabajos por cantón en Costa Rica

4.3 Calidad de datos estaciones medición continua

4.3.1 Resultado zonas optimas, regulares y deficientes de las observaciones de las estaciones de medición continua

Entre las ilustraciones 17 al 31, se pueden observar los resultados de cada una de las estaciones de medición continua, como esel rango de proceso de datos y cuáles son las zonas en las cuales los datos son ajustados de forma óptima, regular y deficiente.

Estos datos fueron procesados con las calidades de los vectores u observaciones de las estaciones de medición continua. Los rangos van para los valores óptimos menores a 10cm, valores regulares entre 10 cm a 30 cm y deficientes mayores a 30 cm.

Ilustración 17 Mapa de zonas totales

En la figura 17 se observa la unificación de las zonas optimas, regulares y deficientes de cada una de las estaciones de medición continua.

Ilustración 18 Mapa de los datos CAPO

En la ilustración 18 se observa la cobertura de la calidad de los datos para las tres zonas, únicamente de la estación de medición continua CAPO.

Ilustración 19. Mapa de los datos BRBR

En la ilustración 19 se observa la cobertura de la calidad de los datos para las tres zonas, únicamente de la estación de medición continua BRBR

Ilustración 20 Mapa de los datos CHLS

En la ilustración 20 se observa la cobertura de la calidad de los datos para las tres zonas, únicamente de la estación de medición continua CHLS

Ilustración 21 Mapa de los datos CIQE

En la ilustración 21 se observa la cobertura de la calidad de los datos para las tres zonas, únicamente de la estación de medición continua CIQE

Ilustración 22. Mapa de los datos LBRA

En la ilustración 22 se observa la cobertura de la calidad de los datos para las tres zonas, únicamente de la estación de medición continua LBRA

Ilustración 23 Mapa de los datos LIMN

En la ilustración 23 se observa la cobertura de la calidad de los datos para las tres zonas, únicamente de la estación de medición continua LIMN.

Ilustración 25 Mapa de los datos NEIL

En la ilustración 24 se observa la cobertura de la calidad de los datos para las tres zonas, únicamente de la estación de medición continua NEIL

Ilustración 26 Mapa de los datos LCRZ

En la ilustración 25 se observa la cobertura de la calidad de los datos para las tres zonas, únicamente de la estación de medición continua LCRZ

Ilustración 27. Mapa de los datos NYCO

En la ilustración 26 se observa la cobertura de la calidad de los datos para las tres zonas, únicamente de la estación de medición continua NYCO

Ilustración 28. Mapa de los datos PJMZ

En la ilustración 27 se observa la cobertura de la calidad de los datos para las tres zonas, únicamente de la estación de medición continua PJMZ.

Ilustración 29 Mapa de los datos QUEP

En la ilustración 28 se observa la cobertura de la calidad de los datos para las tres zonas, únicamente de la estación de medición continua QUEP

Ilustración 30 Mapa de los datos PUNT

En la ilustración 29 se observa la cobertura de la calidad de los datos para las tres zonas, únicamente de la estación de medición continua PUNT.

Ilustración 31. Mapa de los datos RIDC

En la ilustración 30 se observa la cobertura de la calidad de los datos para las tres zonas, únicamente de la estación de medición continua RIDC.

Ilustración 32 Mapa de los datos SAGE

En la ilustración 31 se observa la cobertura de la calidad de los datos para las tres zonas, únicamente de la estación de medición continua SAGE.

4.3.2

Estadística de los datos

Los datos procesados por cada estación brindan información sumamente importante para entender si los equipos y el software están realizando buenos trabajos.

En la tabla 6 se evidencian los primeros datos estadísticos de importancia y es la media y el promedio de las precisiones de las observaciones para cada una de las estaciones, además de las precisiones máximas y mínimas que fueron registradas por cada estación. Con esta información, se podría interpretar las calidades de los datos a priori, porque si la media y el promedio presentan valores pequeños, la calidad de los datos se puede considerar buena, caso contrario al tener un promedio y una media altos, las estaciones podrían presentar deficiencias.

En general, los datos de la media fueron menores a 2cm mientras que los datos máximos rondan los metros y los mínimos 0.1 mm. En el caso de los datos máximos podrían ser casos aislados en los cuales se cometieron errores de medición.

Tabla 6. Estadística de PosnQlty3D

En la tabla 7, se analizó la cantidad de puntos que fueron procesados con cada uno de los equipos, como es el caso de CIQE, en donde el software proceso 5086 puntos utilizando esta estación, por lo tanto, se puede decir que esta estación junto a PUNT y RIDC fueron las estaciones más utilizadas en los cálculos del procesamiento de datos, mientras que PJMZ y NEIL fueron los puntos menos utilizados

Con respecto a los puntos óptimos, regulares y deficientes, se observa que la mayoría de los puntos procesados fueron óptimos, mientras que los deficientes y regulares se mantuvieron en parámetros similares.

Tabla 7. Estadística de cantidad de puntos

Estaciones Cantidad de puntos Puntos Óptimos Puntos Regulares Puntos Deficientes

En la tabla 8 se puede apreciar las distancias máximas, mínimas y promediadas con las cuales las estaciones de medición continua fueron procesadas con la totalidad de los puntos Por ejemplo, el punto más lejano que proceso la estación BRBR fue de 238.59 km, mientras que la distancia mínima fue 0 km, mientras que el promedio de las observaciones fue de 87.97 km.

Tabla 8. Estadística de distancias datos totales

Distancia Máxima

Distancia Mínima

Estaciones

En la tabla 9 se puede apreciar las distancias máximas, mínimas y promediadas con las cuales las estaciones de medición continua fueron procesadas con los puntos óptimos únicamente. Por ejemplo, el punto más lejano que proceso la estación CAPO en calidad optima fue de 140.66 km, mientras que la distancia mínima fue 0 km, mientras que el promedio de las observaciones fue de 70.84 km.

Tabla 9.Estadística de distancias datos óptimos

Estaciones Distancia Max. Óptimos (KM)

Min. Óptimos (KM)

Prom. Óptimos (KM)

En la tabla 10 se puede apreciar las distancias máximas, mínimas y promediadas con las cuales las estaciones de medición continua fueron procesadas con los puntos regulares únicamente. Por ejemplo, el punto más lejano que procesó la estación CHLS en calidad regular fue de 154.92 km, mientras que la distancia mínima fue 33.30 km, mientras que el promedio de las observaciones fue de 99.51 km.

Tabla 10.Estadística de distancias datos regulares

Estaciones

Max. Regu (KM)

En la tabla 11 se puede apreciar las distancias máximas, mínimas y promediadas con las cuales las estaciones de medición continua fueron procesadas con los puntos deficientes únicamente. Por ejemplo, el punto más lejano que proceso la estación CIQE en calidad deficiente fue de 239.79 km, mientras que la distancia mínima fue 0 km, mientras que el promedio de las observaciones fue de 86.68 km.

Tabla 11.Estadística de distancias datos deficientes

Estaciones

Distancia Max. Deficientes (KM)

Distancia Min. Deficientes (KM)

Distancia Prom. Deficientes (KM)

5. Discusión

5.1 Zonas optimas, regulares y deficientes de las observaciones ajustadas

Las zonas optimas, regulares y deficientes brindan un panorama claro de cómo y en donde se concentran las calidades del ajuste de las observaciones Si bien existen zonas sin abarcar, producto de las altas concentraciones de bosques y reservas naturales en el país, implica que no existan puntos medidos para el análisis.

Las zonas optimas prácticamente abarcan por completo el país, e incluse con mayor concentración de observaciones, es decir que en todo el territorio costarricense se obtiene una buena precisión de los puntos ajustados mediante el Spider Web, aplicando un tiempo de medición correcto y lo que implica una campaña de medición satelital.

Las zonas regulares si bien se logran apreciar en algunas partes del país, principalmente en las costas, tienen una menor influencia y concentración. Estas observaciones podrían ser utilizadas para algunos trabajos topográficos o catastrales.

Las zonas deficientes tienen un impacto mínimo, es decir que no se logra apreciar las zonas deficientes producto a la menor cantidad de observaciones de mala calidad lo que implica en que los profesionales, en conjunto de un buen software de procesamiento mejoran las observaciones, lo cual ratifica en la cantidad muy pequeña de datos de mala calidad, como se observa en la tabla 12.

Tabla 12. Cantidad de puntos óptimos, regulares y deficientes

Tipo de datos Cantidad de puntos

Optimo 6,645

Regular 519

Deficiente 503

CALIDAD DE LOS PUNTOS AJUSTADOS

Optimo Regular Deficiente

Ilustración 33. Gráfico de la calidad de las observaciones ajustadas

Según la ilustración 32, con un 87% de la totalidad de los puntos analizados, se evidencia que la mayoría del país se han realizado mediciones y ajustado las observaciones de una buena calidad, por lo tanto, se afirma que las zonas optimas son las que más se aprecian en el país.

Los motivos que podrían influir en que se obtengan en todo el país una mayor concentración en zonas optimas es debido a la buena configuración de las estaciones en todo el país Otro de los factores es la buena metodología que implementan los profesionales en las mediciones de los puntos, utilizando tiempos de medición correctos y por último que el software de procesamiento y ajuste del Spider Web ayuda a mejorar el procesamiento y ajuste de los datos (Sedano Agredano, 2020).

PUNTOS SEGÚN LA PROVINCIA

Optimos Regulares Deficientes

Ilustración 34. Puntos según la provincia

Analizando los datos de la ilustración 33, las provincias de Guanacaste y Puntarenas son los lugares en donde existe una mayor concentración de los datos

SAN JOSÉ ALAJUELA CARTAGO HEREDIA GUANACASTE PUNTARENAS LIMÓN

óptimos Como se observó en la sección 3.1 área de estudio, estas dos provincias contienen al menos 3 estaciones de medición continua lo que evidencia los resultados una mayor cantidad de puntos óptimos ajustados No obstante, Limón con al menos 3 estaciones de medición continua no tiene una cantidad de puntos ajustados como en el caso de Guanacaste y Puntarenas; esto debido a la falta de desarrollo en esa provincia del país. En las provincias de Cartago y Heredia presentan la menor cantidad de puntos óptimos, esto debido nuevamente a lo observado en la sección 3.1 área de estudio, en donde estas provincias no tienen ni una estación.

Las provincias donde tienen una mayor concentración de puntos regulares y deficientes son las costeras, como Guanacaste, Puntarenas y Limón, en el caso de las dos primeras se produce por tener una mayor concentración de puntos

Los datos utilizados para esta investigación se encuentran alrededor del país, por lo tanto, es importante identificar si la existencia de aleatoriedad o una correlación espacial de los datos. Según los resultados de la tabla 13, las pruebas del índice de Moran´s, utilizando la totalidad de los datos, muestran una alta correlación espacial de los datos, es decir que los valores medidos de los puntos en el espacio no exponen una aleatoriedad de los datos cercanos, ya que tienen una similitud entre ellos.

Tabla 13 Datos de correlación espacial

Clasificación Moranes Index z-score p-value

Totalidad de puntos 0 005279 75 274408 0 Óptimos 0 276532 31 330856 0

Regulares 0.239682 7.314597 0

Deficientes 0 004134 6 831806 0

Analizando la información del índice de Moran’s, se observa que todas las clasificaciones tienen un valor de P igual a 0, lo que indica una alta probabilidad de agrupación en los datos. En el caso del valor del índice de Moran’s, todos los valores positivos mayores a 0, lo que indica una autocorrelación espacial positiva,

mientras que los valores de Z indican el grado de autocorrelación, en donde z mayores una mayor agrupación y z menores menor agrupación.

Al realizar un análisis exhaustivo de todos los puntos, se revela una densa concentración de datos, caracterizada por la presencia de numerosos elementos con información similares. En el contexto de los datos óptimos, se observa una homogeneidad notable, con un 87% de los datos demostrando una tendencia marcada hacia la formación de agrupaciones, presentando una alta probabilidad de correlación.

Por otro lado, los datos clasificados como regulares y deficientes, al exhibir una menor cantidad de puntos, también muestran una disposición hacia la agrupación de datos, aunque con una concentración menor Es decir, existen datos más dispersos, pero no aleatorios en las zonas regulares y deficiente, mientras que en las zonas optimas y la totalidad de los puntos son más homogéneos o similares entre sí.

5.2 Tipos de trabajos según tiempos de medición y precisión

En esta investigación se eligieron 4 categorías para analizar el comportamiento en como los profesionales de ingeniería están utilizando los resultados del procesamiento y ajuste de las observaciones de los receptores. Estas cuatro categorías corresponden a los ejes principales del profesional en Costa Rica, los cuales son: Catastro, Geodesia, Fotogrametría y un apartado de pruebas o errores

El apartado de errores o pruebas no es un tipo de trabajo, debido que existen observaciones que fueron realizadas como experimentos para el sistema, por lo tanto, se incluyó dentro de la categoría En Costa Rica la ingeniería en topografía, catastro y geodesia está fuertemente respaldada por el Colegio Federado de Ingenieros y Arquitectos, lo anterior indica que los únicos profesionales que pueden ejercer la topografía, geodesia, catastro, fotogrametría y cualquier otro trabajo de índole ingenieril en la descripción de la superficie terrestre, los responsables son los Ingenieros topógrafos (Colegio de Ingenieros Topógrafos de Costa Rica, 2012)

Tabla 14. Cantidad de puntos totales de la clasificación por trabajos

Tipo de trabajo

Geodesia

Cantidad de puntos por clasificación

PORCENTAJE DE PUNTOS EN EL TODO EL TERRITORIO

Geodesia Catastro Fotogrametria Prueba

Ilustración 35 Porcentaje de puntos procesados en todo el territorio nacional

En los resultados de la tabla 14 y la ilustración 34, se determina, según la cantidad de puntos por clasificación en cada uno de los cantones, la aplicación que frecuentemente los profesionales emplean utilizando la herramienta del Spider Web es la clasificación de la geodesia con un 45% de los cantones de Costa Rica. Era muy esperable que la geodesia tuviese una gran participación en la cantidad de puntos por cantones, ya que los cimientos de cualquier trabajo de topografía es la base geodésica, uno de los principales motivos de la creación de una red de estaciones de medición continua fue emplear una georreferenciación con un marco geodésico estable, como es el caso de la red de estaciones de medición continua es por ello la alta tasa de puntos colectados y procesados por los profesionales (IGN, 2016).

En el caso del catastro, el porcentaje ronda un 29% de los cantones clasificados de esta manera Para ser el catastro es un porcentaje muy bajo, debido que en el nicho topográfico es uno de los trabajos que más se realizan por los profesionales, la razón del porque el porcentaje de catastro es bajo se debe a que otro de los

principales objetivos de la implementación de este sistema de georreferenciación es el mejoramiento de catastro nacional. Actualmente cerca del 53.9% del territorio nacional se encuentra en zona catastrada, es decir existe un montaje catastral de los predios a nivel nacional, en donde la información registral y catastral están ligadas (Registro Nacional de Costa Rica, 2023b)

Por legislación todos los levantamientos en zona catastral deben de estar ligados al marco de referencia nacional mediante dos metodologías, geodésica y convencional, no obstante, uno de los factores que podrían afectar es que existen zonas en las cuales no se encuentran catastradas por ende las mediciones son menos frecuentes

Con respecto a los datos de prueba existe un 21% de estos datos que fueron calculados de forma poco precisa, debido a que los profesionales no empleaban una metodología concreta de medición o simplemente deseaban probar con un intervalo de medición corto y en condiciones adversas la calidad de los resultados del procesamiento. Es importante destacar que, si bien existen cantones bajo esta clasificación, es producto de la falta de datos de las otras clasificaciones.

La densidad de puntos por cantones en la fotogrametría y cartografía es la aplicación en que menor cantidad de puntos es utilizada en el software del IGN, esto debido a que muchos trabajos de esta índole utilizan puntos con una mejor precisión De igual forma una de las razones de este faltante de datos de cartografía se debe a que hoy en día es más fácil obtener buenos resultado mediante distintas técnicas como RTK, NTRIP, los cuales muchos drones vienen con esta tecnología, lo que implica una disminución en la utilización de los servicios de procesamiento de datos con software libre. En la era de la fotogrametría por avión era más común la utilización de puntos de referencia con una menor precisión para el mapeo y la creación de cartográfica masiva de los países.

Existe la posibilidad que en el porcentaje de la clasificación de geodesia y otras existan puntos utilizados para otros fines, uno de los principales motivos radica en la formación de los profesionales y las capacidades de los nuevos equipos, estas

nuevas tecnologías, tienen mayores capacidades lo que obliga a replantear las metodologías de medición. Otro de los factores radica en la decisión final del profesional ya que en esta investigación no se determina el uso final de la información, sino en los resultados de la clasificación de los ajustes y procesamientos de los datos.

Los datos recopilados categorizan los primeros tres cantones basándose en la cantidad de puntos por clasificación geodésica. Sin embargo, algunos cantones, aunque tienen una concentración alta en geodesia, también muestran una concentración menor en otras clasificaciones, lo que indica una diversidad de actividades. Esto sugiere que, aunque se categorizan en un área específica, también abarcan otras categorías significativas.

MAYOR CANTIDAD DE PUNTOS POR CATEGORIA CLASIFICADA

Geodesia Catastro Prueba

Ilustración 36. Gráfico con la mayor cantidad de puntos por categoría clasificada

MAYOR CANTIDAD DE PUNTOS POR CANTONES

Geodesia Catastro Fotogrametría Prueba

Ilustración 37. Gráfico de mayor cantidad de puntos por cantón

En las ilustraciones 35 y 36 se observa los 3 primeros cantones con mayor cantidad de números de puntos por categoría clasificada y por cantón. El caso de Pérez Zeledón que, si bien los resultados lo clasifican como un cantón en donde el tipo de trabajo es catastro, también en el sector de prueba tiene un valor a considerar, por lo que se podría decir que este cantón tiene un 50% de una categoría y 50% de la otra.

En el caso de Santa Cruz y Puntarenas, se encuentran con valores a considerar dentro de las tres de las cuatro clasificaciones lo que indican que en estos y otros cantones a pesar de que se clasificó en una sola categoría, también existe el ejercicio en las otras áreas

A lo largo del país se dan todas las categorías planteadas, sin embargo, en algunos cantones son más que otros. Esto hace reflexionar en que, en el país según los resultados anteriores, los tipos de trabajos con mayor frecuencia realizan los profesionales en topografía es la geodesia en términos de porcentaje cantones y en densidad de puntos por cantones también la geodesia es la categoría en donde los profesionales utilizan más los servicios del IGN

5.3 Análisis de la calidad de datos obtenidos por las estaciones medición continua

Para determinar si una estación de medición continua está siendo útil en el procesamiento y ajuste de las observaciones se deben de analizar los resultados de las posiciones y calidades de los datos Por lo tanto, el análisis de la calidad de los datos ajustados por las estaciones de medición continua conlleva 3 aspectos a tomar en cuenta, la primera es la cobertura, la segunda la distancia con la cual están siendo utilizados los datos y como ultimo parámetro la cantidad de puntos tantos óptimos, regulares y deficientes.

5.3.1 Análisis de la cobertura

Para realizar el análisis de la cobertura de las estaciones de medición continua, de forma visual, se emplea un mapa con los datos y el alcance de estos, según los

resultados obtenidos de la ilustración 36, las estaciones que mayor cobertura tienen son: CIQUE, RIDC, SAGE, PUNT y QUEP. La cobertura de estas 5 estaciones de medición continua abarca gran parte del territorio costarricense, la razón yace en que estas 5 estaciones se encuentran en el centro del país lo que funciona como enlace adecuado para las otras estaciones ya que en el ajuste geodésico de observaciones satelitales el principio de homogeneidad y triangulación y trilateración imperan para la ubicación de los puntos de control. En este caso estas 5 estaciones fungen como el centro de la red geodésica del país (Hidalgo Jiménez y Carrillo Quirós, 2011).

Ilustración 38. Mapa del centro del país y las estaciones de medición continua.

En la ilustración 37, se evidencia la existencia de 3 grupos de estaciones que son procesadas por el sistema comúnmente, los cuales son la zona Noroeste, zona Central y zona Sureste.

La zona central abarca prácticamente todo el país ya que es un grupo de estaciones que se ubican muy cerca del centro del país lo que garantiza una mayor participación en el ajuste de los datos, no obstante, esto no garantiza que tengan los mejores ajustes En el caso de CAPO es una estación reciente y la utilización

por parte del software es menor, pero se podría decir que se distribuye en la zona Norte del país, pero con tendencias a abracar la zona de la costa caribeña y algunas zonas centrales del país, por lo tanto, no se incluye en la zona central pero tampoco en la zona Sureste.

Con respecto a la zona Noroeste el ajuste se concentra en las provincias de Guanacaste, Alajuela, Puntarenas y la zona Norte de Limón, de igual manera muchos datos de la zona central, pero su principal zona de acción es la zona Norte y Oeste del país.

En el caso de la zona Sureste comprende las provincias de Limón, Cartago, Puntarenas y San José, abarcan las costas del caribe sur y norte y las costas del Pacífico sur Dentro de esta categoría podría ubicarse la estación CAPO como ya antes se mencionó, su enfoque a un futuro será más hacia el centro y este del país, debido a que esta estación se encuentra a unos 60km del centro del país, lo que generará un aumento en la utilización de este equipo en el futuro, además que es la única estación hacia el este en esa zona del país, lo que garantiza a las observaciones una mejor configuración del ajuste.

5.3.2 Análisis de distancias

Entender los alcances desde una perspectiva longitudinal (distancia) permite dimensionar las capacidades de cobertura que están siendo utilizadas las estaciones por el software Spider web, para observaciones la media establecida en el alcance es de 60km, no obstante, con el mejoramiento de los receptores, configuraciones satelitales y la potencialidad del software. En la ilustración 38, el promedio generalizado de las distancias de cobertura es de 76km, con calidades optimas, regulares y deficientes.

0,00

ANÁLISIS DE DISTANCIAS TOTALES

Distancia Maxima Total (Km)

Ilustración 39. Distancias máximas y promedio de las observaciones ajustadas

Existen 2 estaciones de medición continua que están ajustando y procesando datos a casi 400km lo que genera una condición adversa en la calidad de los datos, debido a la relación distancia – error, es decir a mayor distancia mayor error, por lo tanto, estas estaciones no deberían realizar ajustes ni procesamiento con vectores tan largos. Existe la posibilidad de encontrar grandes vectores con errores pequeños, sin embargo, son datos que no confiables debido a las capacidades de los equipos.

Km

Distancia Promedio (Km) 0,00

Distancias máximas de las óbservaciones optimas, regulares y deficientes

Distancia Max. Optimos (KM) Distancia Max. Regulares (KM)

Distancia Max.Deficientes (KM)

Ilustración 40. Distancias máximas de las clasificaciones

0,00

Distancias promedio de las observaciones óptimas, regulares y deficientes

Distancia Prom. Optimos (KM) Distancia Prom. Regulares (KM)

Distancia Prom. Deficientes (KM)

Ilustración 41. Análisis de las distancias promedio de las clasificaciones

En la ilustración 39 y 40, se determina la calidad de los datos que ofrecen las estaciones en función de la distancia. Los equipos instalados son los receptores

TRIMBLE NETR9 y según sus especificaciones técnicas del rendimiento de posición en medición estática las presiones horizontales en estático son 3mm + 0.5ppm, es decir que por cada km recorrido los errores serán 3mm + 0.5mm. Entonces en 200km, utilizando la metodología estática, el error teórico que se puede presentar es 10.3cm, es decir que para vectores mayores a 200 km teóricamente se tendría datos regulares, en la realidad los errores podrían ir entre los 10cm a 20cm (Álvarez Calderón y Gómez Salazar, 2020).

Los resultados óptimos mayores a 200km podrían ser resultado del mejoramiento matemático que aplica el ajuste del software o podría darse por errores o datos ruidosos en el proceso de ajuste. Lo que si se tiene claro es que las observaciones en distancias menores y con datos de mala calidad, son resultado de una mala metodología de medición.

5.3.3 Análisis de cantidad de puntos

En los otros análisis se estudió el área y la longitud que abarcan las estaciones de medición continua, pero también es importante identificar la densidad de puntos

óptimos, regulares y deficientes que fueron calculados con las estaciones de medición continua.

Cantidad de puntos usados por estación

6.000,00

5.000,00

4.000,00

3.000,00

2.000,00

1.000,00

.0,00

Cantidad de puntos Puntos Optimos Puntos Regulares Puntos Deficientes

Ilustración 42. Cantidad de puntos utilizados por cada estación

Como se observa en la ilustración 41, los puntos ubicados en la zona central del país presentan la mayor cantidad de observaciones utilizadas para el análisis, esto debido a la ubicación geográfica de estas estaciones Otro aspecto que llama la atención radica en la calidad de los puntos, todas las estaciones de medición continua tienen buenas calidades, es decir la densidad de puntos óptimos es mayor que la densidad de puntos deficientes Es por ello que las ubicaciones de las estaciones son óptimas y generan un impacto favorable en el ajuste y procesamiento de datos

Costa Rica al ser un país muy pequeño, tiene, una densidad de estaciones por kilómetro mayor que países como México o Colombia, pero menor que países más desarrollados como Japón y Estados Unidos. Esto demuestra la robustez en el aparato geodésico del país y los beneficios que tienen estas herramientas en el país como es la proliferación de un catastro georreferenciado dentro de un marco geodésico estable y fijo, también la participación continua en trabajos geodésicos como análisis de deformaciones, georreferenciación y análisis vulcanológicos. En el sector constructivo como obras de carreteras, represas, construcciones de edificaciones la utilización de estos sistemas brinda un marco de frecuencia estable y garantiza la continuidad de los proyectos.

BRBR

5.4 Respuestas a las preguntas de investigación

¿Cuáles son las zonas en donde los ajustes de las observaciones de los profesionales son óptimas, regulares y deficientes?

Se puede decir que en todo el país existen datos óptimos producto de las adecuadas metodologías utilizados por los profesionales y las capacidades tecnológicas que cuenta el IGN, existen focos pequeños de datos deficientes y regulares, pero según las precisiones del ajuste de las observaciones la mayoría de los resultados son del ajuste son óptimos.

¿Cuál es la finalidad en que los profesionales están utilizando este servicio?

La finalidad en que los profesionales están utilizando este servicio radica en 2 ejes principales, los cuales son geodésicos con un 45%, mientras que el catastral con un 29%, mientras que un 21% de los datos se podrían están utilizando para realizar pruebas y con un 5% en métodos cartográficos o fotogramétricos. Por lo tanto, la finalidad en que los profesionales utilizan el servicio de procesamiento y ajuste de datos GNSS es catastral y geodésico.

¿Cuáles estaciones brinda un mejor o peor calidad en los ajustes de las observaciones?

Analizando el procesamiento de cada uno de los vectores generados por las estaciones de medición continua todas las estaciones brindan buenas calidades, debido que la mayoría de las estaciones tuvieron más de 1000 puntos procesados de forma óptima y teniendo radios promedios de cobertura mayor a 70km, como en el caso de CIQE con 4000 puntos procesados de forma óptima y una cobertura promedio de 72km. Por lo tanto, según la calidad de los datos y su cobertura todas las estaciones brindan buenos resultados.

5.5 Propuestas de mejoras para la metodología

De acuerdo a la metodología empleada en el primer proceso, se propone realizar el análisis multitemporal de las observaciones ya que se realizó en un único periodo de 3 años, lo que genera una limitación en comprender el cambio de la precisión en el tiempo, por lo tanto como propuesta de mejora para este primer proceso es analizar la información de las observaciones de forma mensual, trimestral o anual, para así identificar los cambios o fluctuaciones de las precisiones en el tiempo, con el fin de evaluar constantemente los resultados que brindan los equipos y software.

En el segundo proceso de esta metodología, se propone como mejora integrar los datos o estadísticas de las cantidades de planos procesados por distrito utilizando metodología satelital, con el fin de evaluar el cumplimiento de aquellos distritos que presentan una clasificación de catastro, además evidenciar aquellos distritos que fueron clasificados diferentes pero presenten una cantidad importante de planos procesados, esto ayudaría a entender si los datos geodésicos también son usados para catastro.

En el primer proceso de esta metodología se analizó el ajuste de las observaciones, mientras que en el tercer proceso se analizó el procesamiento de las los vectores de las estaciones de medición continua, es por ello que en este aparatado se recomienda al igual que el primer proceso un análisis multitemporal en un rango de tiempo más pequeño ya sea mensual, trimestral o anual los cambios de las precisiones de cada una de las estaciones, lo que garantizaría un correcto funcionamiento del servicio de procesamiento de los datos.

6. Conclusión

Las estaciones de medición continua generaron un impacto en la forma en como los profesionales en topografía, catastro y geodesia ejercen su profesión, hace ya 13 años, el Instituto Geográfico Nacional, en conjunto del Registro Nacional emprendieron la tarea de conformar un marco de referencia que hoy las aplicaciones son diversas y funcionales para muchos ámbitos catastrales (Álvarez Calderón y Gómez Salazar, 2020)

En estos años de funcionamiento de las estaciones de medición continua no existía un análisis claro de como el servicio de procesamiento y ajuste de datos GNSS, es por ello que en este proyecto se analizó esta información en 3 aristas, la primera en identificar la calidad de los resultados finales, la segunda en cuales aplicaciones los profesionales podrían están utilizando los datos y por último la evaluación de los resultados de cada estación, pues para realizar el procesamiento de los datos, el software toma 5 estaciones para realizar el ajuste (Registro Nacional de Costa Rica, 2020b)

La calidad de los resultados de los puntos ajustados brindó un panorama claro y preciso de que las estaciones en conjunto al software Sipder Web y la buena aplicación de las metodologías de los profesionales, están teniendo soluciones óptimas en todo el territorio costarricense siendo más del 70% de la ocupación como datos óptimos, mientras que los regulares tienen un pequeño número de observaciones y los datos deficientes son los que menos son calculados, por lo tanto se podría decir que las observaciones ajustadas y procesadas por este sistema de georreferenciación es óptimo y funcional.

La utilización de datos por profesionales proporciona una idea del nicho topográfico, pero no define la realidad profesional, dado que estos profesionales toman decisiones sobre el manejo de los datos finales. Además, otros métodos de medición como las estaciones totales y los escáneres topográficos son comunes en trabajos geodésicos y catastrales, lo que dificulta definir con certeza el movimiento real de los proyectos. Se observa un mayor uso de estas herramientas

para fines geodésicos y topográficos, especialmente en la georreferenciación de proyectos topográficos.

Las estaciones de medición continua fueron evaluadas para determinar su eficacia en conjunto con el software de procesamiento. Se analizó la cobertura, distancia y cantidad de observaciones para este fin. Se concluyó que todas las estaciones cumplen óptimamente con el procesamiento de datos. Además, se examinaron los resultados del ajuste de vectores GNSS entre estaciones y receptores, dividiendo el país en tres secciones. Las extensiones promedio de estos conjuntos de estaciones varían entre 76 km y 400 km, mostrando una densidad de puntos óptima.

El IGN como ente administrador de los datos producidos por el Spider web, debe de seguir analizando el comportamiento de los datos e incorporar otros análisis como la densidad de los puntos por kilómetros recorridos máximo, pues el promedio de las distancias mínimas de los puntos ronda los 200km, por lo tanto, es importante validar tanto en campo como en los cálculos si estos vectores son adecuados para el procesamiento y definir o no un límite al software de procesamiento.

Otro aspecto que tomar en consideración es el análisis multitemporal de los datos, es decir si bien se tiene un rango de tiempo de 3 años, podría ser útil analizar los datos con rangos de tiempos menores y así poder percibir los cambios de las calidades de los datos en cada uno de los equipos

Referencias

Alcántara García, Dante Alfredo. Topografía y sus aplicaciones. Grupo Editorial Patria, 2014.

Álvarez Calderón, Álvaro, Carlos Gómez Salazar, María Marta Mora, y Iván Sanabria Coto. Red SIRGAS-Con en Costa Rica. 2021.

Álvarez Calderón, Álvaro, y Carlos Gómez Salazar. Una década de la red de Estaciones GNSS del Registro Nacional. Materia Registra, 2020: 28-44.

Álvarez García,, David Abelardo. Sistema GNSS (global navigation satellite system). Madrid: Universidad Autónoma de Madrid, 2008.

ArcGIS Pro. How Spatial Autocorrelation (Global Moran's I) works. Archivo de ayuda. 2023. https://pro.arcgis.com/en/pro-app/latest/tool-reference/spatialstatistics/h-how-spatial-autocorrelation-moran-s-i-spatial-st.htm (último acceso: 23 de 12 de 2023).

Asimov, Isaac. Guía de la Tierra y el espacio. Editorial Planeta SA, 1993.

Berné Valero, José Luis, Natalia Garrido Villén, y Raquel Capilla Roma. GNSS Geodesia espacial y Geomática. edUPV, 2023.

Cardozo, Osvaldo Daniel, Carlos Esteban Bondar, y Jorge Guillermo Odriozola. Localización óptima de expendios de carne porcina con Sistemas de Información Geográfica en la ciudad de Resistencia, Argentina. Cuadernos de Geografía - Revista Colombiana de Geografía, 2010: 87-96.

Caudillo Cos, Camilo, y Claudia Coronel Enríquez. Densidad de Kernel. Documento de trabajo, México: Centro de Investigación en Geografía y Geomática. , 2017.

Celemín, Juan Pablo. Autocorrelación espacial e indicadores locales de asociación espacial. Importancia, estructura y aplicación. Universitaria de Geografía , 2009.

Chaverri Roig, Martin. EL SURGIMIENTO DE INSTITUTO GEOGRAFICO: UNA NOTA HISTORICA. San Pedro de Montes de Oca: Revista Ingeniería de la UCR, 1994.

Colegio de Ingenieros Topógrafos de Costa Rica. Georreferenciación, una visión realista del paradigma del ingeniero topógrafo. Azimuth, 2012.

Decreto Ejecutivo 33797-MJ-MOPT Traslado del IGN a Registro Nacional, 2007.

Decreto No XLII. Creación del Instituto Físico Geográfico Nacional, 1889.

El-Mowafy, Ahmed. Analysis of web-based GNSS post-processing services for static and kinematic positioning using short data spans. 535-549. Survey review, 2011.

ESRI. Environmental Systems Research Institute Como funciona la densidad de Kernel, 2023. https://pro.arcgis.com/en/pro-app/latest/tool-reference/spatialanalyst/how-kernel-density-works.htm (último acceso: 23 de 12 de 2023).

Support ESRI Contar el número de entidades de punto en un polígono de ArcGIS Pro, 2024. https://support.esri.com/es-es/knowledge-base/how-to-count-thenumber-of-point-features-within-a-poly-000023531 (último acceso: Febrero de 2024).

Fernández Coppel, Ignacio Alonso. La Proyección UTM. (Universal Transversa Mercator). Palencia, UNIVERSIDAD DE VALLADOLID: Área de Ingeniería Cartográfica, Geodesia y Fotogrametría, Departamento de Ingeniería Agrícola y Forestal, Escuela Técnica Superior de Ingenierías Agrarias, 2001.

Gutiérrez Flores, Luis. Gutiérrez Flores, L. (2008). Apertura económica, distribución del ingreso y evolución regional de la pobreza en México. Perspectivas sociales, 10(2), 81-112. Perspectivas Sociales, 2008: 81-112.

GuyNode's. Guyana’s New CORS Network, 2019. https://guynode.com/blog/2019/08/05/guyanas-new-cors-network/ (último acceso: Febrero de 2024).

Henneberg, H. Redes geodésicas de alta precisión. Madrid, 1986.

Hernández Palacios, Orencio, y Pablo Quirós Menendez de Luarca. Estimación de la Población por unidades reproductoras, 2021.

Hidalgo Bucheli, Grace Estefanía. Uso del Índice de Moran y LISA para explicar el ausentismo electoral rural en Ecuador. Quito: Revista Geográfica, 2019.

Hidalgo Jiménez, Rolando José, y José Manuel Carrillo Quirós. PROPUESTA DE DENSIFICACIÓN AL TERCER ORDEN DE LA RED GEODÉSICA NACIONAL EN LA ZONA DEL LEVANTAMIENTO CATASTRAL DE ISTARÚ. San Pedro, 2011.

Huerta, Eduardo, Aldo Mangiaterra, y Gustavo Noguera. GPS. Posicionamiento Satelital. Rosario: EDITORIAL DE LA UNIVERSIDAD NACIONAL DE ROSARIO, 2005.

Humacata, Luis. Análisis de interpolación espacial de contagios de COVID-19 en la cuenca del río Luján. Geograficando, 2021.

IGN, Instituto Geográfico Nacional NTIG_CR01_01.2016: Sistema de Referencia Geodésico de Costa Rica. Costa Rica, 2016.

Registro Nacional. Uso de la herramienta de Post-Procesamiento en Línea del Instituto Geográfico Nacional en Costa Rica, 2024. https://www.rnpdigital.com/Herramienta%20Post%20Procesamiento%20en %20Linea%20IGN.pdf (último acceso: Ferbero de 2024).

Instituto Geográfico Nacional. ACTUALIZACIÓN EN EL CÁLCULO DE LAS ÁREAS CONTINENTAL E INSULAR DE COSTA RICA. San Jose, 2021.

Instituto Geográfico Nacional. HISTORIA IGN, 2023. https://www.rnpdigital.com/instituto_geografico/ign_historia.htm (último acceso: 23 de 12 de 2023).

Instituto Nacional de Estadística y Geografía. Guía Metodológica de la Red Geodésica Horizontal. Aguascalientes, 2015.

Jiménez Moreno, Antonio. Modelización cartográfica de densidades mediante estimadores Kernel. Treballs de la Societat Catalana de Geografia, 1991.

Leica Geosystems. Guía para mediciones en modo estático y estático rápido. Heerbrugg, 2000.

Leitner, Michael, Philip Glasner, y Ourania Kounadi. Laws of geography. Oxford Research Encyclopedia of Criminology and Criminal Justice, 2018.

Ley N° 59 Creación del Instituto Geográfico Nacional, 1991.

Martín García, Antonio, Manuel Rosique Campoy, y Francisco Segado Vázquez. Topografía básica para ingenieros (Vol. 42). EDITUM, 1994.

Mora Urquiza, Iván Darío. Análisis de cobertura para la densificación y optimización de la Red MAGNA-ECO de Colombia. University of Salzburg, 2017.

Nepal, Sushil, y Paul Pickell. Geomatics for Environmental Management, 2023.

O'Sullivan, David, y David J. Unwin. Geographic Information Analysis. New Jersey: USA: John Wiley & Sons, Inc, 2003.

Peña, Jacinto Santamaría. La cartografía y las proyecciones cartográficas. Universidad de La Rioja, 1998.

Pérez Cantor, Juan Camilo. Análisis de Accidentalidad vial de motocicletas mediante Sistemas de Información Geográfico. Caso estudio: Tunja-Boyacá. Pensamiento y acción, 2020: 3-17.

Pozo-Ruz, A., A. Ribeiro, M. C. García-Alegre, L. García, D. Guinea, y F. Sandoval. Sistema de posicionamiento global (gps): descripción, análisis de errores, aplicaciones y futuro. Malaga: ETS ingenieros de Telecomunicaciones. Universidad de Malaga, 2000.

Registro Nacional de Costa Rica,. Historia IGN, 2024. https://www.rnpdigital.com/instituto_geografico/ign_historia.htm#:~:text=El %20Instituto%20Geogr%C3%A1fico%20Nacional%20inici%C3%B3,los%20 a%C3%B1os%201942%20y%201944. (último acceso: Febrero de 2024).

Registro Nacional de Costa Rica. Establecimiento del centro experimental de SIRGAS en Costa Rica, 2023a https://www.rnpdigital.com/Establecimiento%20del%20centro%20experime ntal%20de%20SIRGAS%20en%20CR.pdf (último acceso: 23 de 12 de 2023).

Registro Nacional de Costa Rica. CONCEPTOS BÁSICOS DEL MAPA CATASTRAL, 2023b. https://www.rnpdigital.com/Conceptos%20basicos%20del%20mapa%20cat astral.pdf (último acceso:14 de 05 de 2024).

Registro Nacional de Costa Rica, Subdirección Catastral. Guía de Georreferenciación, 2020a https://www.rnpdigital.com/catastro/Documentos/Guia%20Georreferenc ia%20Planos.pdf (último acceso:14 de 05 de 2024).

Registro Nacional de Costa Rica. Guía de uso para el Servicio de Descarga de datos Rinex y Post procesamiento en línea de la Red de Estaciones GNSS Registro Nacional Instituto Geográfico Nacional. Curridabat, 2020b.

SBG Systems. ¿Qué es el postprocesamiento GNSS? Sistema SBG, 2023. https://www.sbg-systems.com/es/datos-de-postprocesamientoppk/#:~:text=El%20postprocesamiento%20PPK%20es%20un,actividad%20 de%20adquisici%C3%B3n%20de%20datos. (último acceso: 23 de 12 de 2023).

Sedano Agredano, Victor. ESTUDIO DE LA IDONEIDAD DE LA UTILIZACION DE DIFERENTES SOFTWARE GNSS PARA COLTROL DE DEFORMACIONES. Valencia, 2020.

Silverman, Bernard W. Monographs on statistics and applied probability. Density estimation for statistics and data analysis, 1986.

Teunissen, Peter JG, y Oliver Montenbruck. Springer handbook of global navigation satellite systems. Cham, Switzerland: Springer International Publishing, 2017.

Tipler, Paul Allen, y Gene Mosca. Física para la ciencia y la tecnología. Vol. 1A: Mecánica. Reverté, 2021.

TOPOSERVIS,. ¿Qué es y para qué sirve un GNSS?, 2024. https://toposervis.com/que-es-y-para-que-sirve-un-gnss/ (último acceso: Febrero de 2024).

Torge, Wolfgang. Geodesy. Hannover: Walter de Gruyter-Berlin-New York, 2001.

Valle Lara, Juan Jesús. Representación de la distribución de población mediante SIG: El uso de la técnica “Density Surface”. Murcia, 2004.

Yin, P. AM-08 - Kernels and Density Estimation. The Geographic Information Science & Technology Body of Knowledge (1st Quarter 2020 Edition), 2020.

Zepeda, René. AJUSTE GEODÉSICO, 2016.

Story Map: https://arcg.is/1qyOzK

Anexos

Anexo 1: Datos de autocorrelación espacial datos óptimos

Anexo 2: Datos de autocorrelación espacial datos regulares

Anexo 3: Datos de autocorrelación espacial datos deficientes

Anexo 4: Datos de autocorrelación espacial datos totales

Turn static files into dynamic content formats.

Create a flipbook
Issuu converts static files into: digital portfolios, online yearbooks, online catalogs, digital photo albums and more. Sign up and create your flipbook.