107254

Page 1


Suitability Analysis of “Areas de Actividad” in the land zoning process of Cartagena de Indias, Colombia

Master Thesis

for the attainment of the Master`s degree “Master of Science”, abbreviated “MSc”

submitted within the Master`s Program for Further Education “Geographical Information Science & Systems – (UNIGIS MSc)” at the Department of Geoinformatics - Z_GIS, Faculty of Digital and Analytical Sciences, University of Salzburg submitted by

Morelos Navas

Supervisor: Dr. Karl Atzmanstorfer

Cartagena, Colombia, Julio 2025

Compromiso de Ciencia

Por medio del presente documento, incluyendo mi firma personal certifico y aseguro que mi tesis es completamente el resultado de mi propio trabajo. He citado todas las fuentes que he usado en mi tesis y en todos los casos he indicado su origen.

Cartagena, Colombia 11 de Julio de 2025

(Lugar, Fecha) (Firma)

ABSTRACT

The following research addresses the question: ¿Which zones in Cartagena de Indias, Colombia, are most suitable for consolidating certain “Areas de Actividad”? The results indicate that while there are suitable zones, their suitability relies on the establishment of guidelines that prioritize the impact of these uses on the dynamics of the territory. According to Decree 0977 of 2001, which implements the current Territorial Management Plan, “Las Areas de Actividad” delineate principal, compatible, complementary, and prohibited land uses to foster harmony within the proposed Territorial Occupation Model (MOT). These areas are categorized into two groups: Areas of Mixed Activity and Areas of Specialized Activity, based on the type of use (whether residential, commercial, industrial, or institutional), intensity, and compatibility among them. However, the designation of these areas primarily reflects the needs of particular land uses, often overlooking a comprehensive analysis that incorporates factors such as accessibility, ecological structure and risk, land occupation, and socio -economic conditions to determine the variables influencing the suitability of these areas to accommodate the impacts of such uses.

The aim of this research is to identify the most suitable areas for the allocation of specific land uses (Areas de Actividad) in Cartagena de Indias, Colombia. To achieve this, a Multicriteria Spatial Analysis has been conducted to determine the best alternatives that align with the overarching objective of this study. Accordingly, specific criteria that guided the spatial analysis, along with the most relevant variables for each criterion, has been established through two methods: bibliographic analysis and the Analytic Hierarchy Process (AHP). This approach enabled to identify the criteria and variables to be examined. Following this, the relationships between the variables have been assessed using the Weighted Overlay (WOA) method, resulting in a suitability map that delineates the most optimal areas for supporting specific land uses within the territory. These findings have been compared to those currently outlined in the land use plan to formulate guidelines for an effective allocation of land uses within the city, indicating that although the zoning plan illustrates these uses as equitably distributed, it does not accurately reflect the trends shown by the suitability analysis. This discrepancy highlights several issues, including inadequate accessibility, insufficient facility coverage, a lack of public spaces, and challenges related to the decentralization of infrastructure and service.

Key Words: Multicriteria analysis, hierarchical analytical process, Activity Areas, land use, land use planning.

RESUMEN

La siguiente investigación parte de la pregunta ¿Cuáles son las zonas más adecuadas para la consolidación de ciertas "Áreas de Actividad" en Cartagena de Indias, Colombia? Como respuesta, es posible afirmar que existen diferentes zonas, pero su optimización depende de la definición de lineamientos que prioricen el impacto de estos usos sobre la dinámica del territorio. En el caso de la ciudad objeto de este estudio, de acuerdo con el Decreto 0977 de 2001, por el cual se adopta el Plan de Ordenamiento Territorial vigente, "Las Áreas de Actividad" definen los usos del suelo principales, compatibles, complementarios y prohibidos para lograr la armonía en el Modelo de Ocupación del Territorio (MOT) propuesto. Estas se clasifican en dos grupos: Áreas de Actividad Mixta y Áreas de Actividad Especializada. Dichos grupos se definen de acuerdo al tipo de uso (ya sea residencial, comercial, industrial o institucional), la intensidad y la compatibilidad entre ellos. Sin embargo, estas áreas son designadas principalmente de acuerdo a los requerimientos del uso, dejando en segundo plano un análisis que permita definir, con base en criterios como accesibilidad, estructura y riesgo ecológico, ocupación del suelo y estructura socioeconómica, las variables que influyen en la decisión de si estas áreas son aptas para soportar el impacto de dichos usos.

El propósito de esta investigación es identificar las áreas más aptas para la asignación de determinados usos del suelo (Áreas de Actividad) en Cartagena de Indias, Colombia. Para ello, se implementó un Análisis Espacial Multicriterio para seleccionar las mejores alternativas que conduzcan al cumplimiento del objetivo general planteado en este estudio. Por lo tanto, de acuerdo a los objetivos específicos planteados, se definieron los criterios que guiaron el análisis espacial y las variables de mayor incidencia para cada uno de ellos, a través de dos métodos: el análisis bibliográfico y el Proceso Analítico Jerárquico (AHP). Esto permitió obtener los criterios y variables que serán objeto de estudio. Posteriormente, se analizaron las relaciones entre las variables mediante el método de Superposición Ponderada (WOA), obteniendo el mapa de idoneidad que definió las zonas más óptimas para soportar la incidencia de determinados usos en el territorio. Éstas fueron comparadas con las definidas actualmente por el Plan de Ordenación del Territorio con el fin de establecer las directrices que deben regir una adecuada asignación de usos del suelo para la ciudad, indicando que aunque el plan de zonificación ilustra estos usos de forma dispersa en todo el territorio, no refleja con exactitud las tendencias mostradas por el análisis de idoneidad. Esta discrepancia pone de manifiesto varios problemas, como la accesibilidad inadecuada, la cobertura insuficiente de las instalaciones, la falta de espacios públicos y los retos relacionados con la descentralización de las infraestructuras y los servicios.

Palabras Clave: Análisis Multicriterio, proceso analítico jerárquico, Áreas de Actividad, usos de suelo, ordenamiento territorial.

GLOSSARY AND DEFINITIONS

AHP: The Analytic Hierarchy Process (AHP) model aims to break down a problem into its most important components. This hierarchical structure consists of objectives, criteria, and alternatives. The goal is to evaluate alternatives in relation to one another based on the selected criteria, allowing for the prioritization of those alternatives that are deemed most relevant (Vergara et al., 2020).

Areas de Actividad: These regulations define the permitted uses and intensity of land use, along with the actions, treatments, and procedures for subdivision, urbanization, construction, and integration into the development of various zones within the urban perimeter and expansion areas (Law 388 of 1997; Congreso de la República de Colombia, 1997 ).

ECLAC: Economic Comission for America Latina and the Caribbean was founded with the purpose of contributing to the economic development of Latin America, coordinating actions directed towards this end, and reinforcing economic ties among countries and with other nations of the world (Economic Comission for America Latina and the Caribbean, n.d)

EPA: The Environmental Public Establishment (EPA) Cartagena is the leading environmental authority within its jurisdiction. It operates in accordance with the highest standards and follows the criteria and guidelines set by the Ministry of Environment and Sustainable Development (Establecimiento Público Ambiental, n.d).

FAO: The food and Agriculture Organization (FAO) is a specialized agency of the United Nations that leads international efforts to defeat hunger. Our goal is to achieve food security for all and make sure that people have regular access to enough high- quality food to lead active, healthy lives (Food and Agriculture Organization of the United Nations, n.d).

Land Use: The designated purpose of a piece of land refers to the activities that may be carried out on it. In the case of urban land, this means that development requires an urban

infrastructure, which is created through appropriate processes of urbanization and construction. This infrastructure serves as the physical foundation for development, as outlined in Articles 336 and 337 of Decree 190 of 2004.

LH: Localidad Histórica y del Caribe Norte, encompasses the Historic Center and the peninsular area of the territory.

LV: Localidad Turística y de la Virgen experiences the highest levels of poverty in Cartagena. In the urban area, there is a greater concentration of regions where over 70% of the population lives in poverty (Cartagena cómo vamos, n.da).

LI: Localidad Industrial y de la Bahía, this area serves as the primary industrial development engine of the Atlantic Coast and is one of the most significant in Colombia, accommodating over 300 large and medium-sized companies. However, nearby neighborhoods, such as Policarpa and Puerta de Hierro, are in highly vulnerable conditions. These communities have faced years of struggles, including a lack of access to public services and challenges in legalizing their property. Additionally, neighborhoods like Nelson Mandela were established by individuals displaced by the violence of the armed conflict (Cartagena cómo vamos, n.db).

MCA: The Multicriteria Spatial Decision Support Systems (MC-SDSS) can play a key role in the collaborative spatial decision making (Jankowski and Nyerges, 2001a). These systems integrate Geographic Information System (GIS) capabilities (spatial databases and analyses) and Multicriteria Decision Analysis (MCDA) techniques to support a user or a group of users in making spatial decisions (Malczewski, 1999; 2004, quoted in Jelokhani & Malczewski, 2012, p.1).

OWA: Each input raster is weighted according to its importance or its percentage influence. The weighting is a relative percentage and the sum of the percentage influence weights must equal 100 (Esri, n.d).

POT: The Land Management Plan (POT) is a technical and regulatory tool for planning and managing territory. It comprises a collection of administrative and physical planning actions and policies that direct the development of municipal areas over the short, medium, and long term. The plan regulates the use, occupancy, and transformation of both urban and rural spaces.

LIST OF TABLES

1 INTRODUCTION

The current Land Management Plan of the City of Cartagena de Indias, Colombia, determines the legal and organizational guidelines for urban development in the city. According to this Land Management Plan decree 0977 (Alcaldía Mayor de Cartagena, 2001), the land zoning category “Activity Areas” (“Las Areas de Actividad”), defines the legal parameters of urban expansion. This land zoning category is classified in two subcategories: areas of mixed activity and areas of specialized activities. In areas of mixed activities, a mixture of different uses with different intensities is allowed. On the other hand, areas of specialized activities have a predominant main use allowing the assignment of other uses which may include: complementary, compatible, restricted and prohibited use. Article 210 of the Land Management Plan in force since 2001, defines different land zoning categories according to the requirement of each land use (e.g. Residential Activity Area, Facilities Activity Area, Integral Activity Area, Industrial Activity Area, Commercial Activity Areas and Central Activity Area) and sets up general parameters in which these “Activity Areas” can be developed.

However, the challenge for properly allocating areas to different land zoning categories is related to the characteristics and dynamics of the territory itself, aiming at mitigating the impact of a certain use of land to a territory. In accordance with Ichimura (2003) this challenge is related mainly to two factors: environmental impacts and social dynamics. The first factor, environmental impacts, refers to the need to regulate changes in land zoning, specifically from rural to urban, as part of urbanization processes that may affect the ecological structure of a territory (e.g. vegetation and existing waterbodies) and exerting pressure on ecologically sensitive areas. According to the Institute of Human Rights and Business (IHRB) and El Centro Regional de Empresas y Emprendimientos Responsables (CREER) in the case of coastal areas such as the City of Cartagena de Indias, urbanization affects mangroves and reefs, which implies negative effects not only for the environment, but also for the communities that end up living in high flood risk areas (IHRB & CREER ,

2024) The second factor, social dynamics1, relates to that the impacts of the centerperiphery relationship generates on the social fabric of urban environments as a population concentrated in peripheral zones tend to suffer from the effects of weak territorial planning, due to the disorderly urban sprawl (in addition to suffering from economic factors related to poverty and low income). Consequently, territorial planning must be framed within an analysis of the dynamics of the territory itself, defining the factors and restrictions to be considered for a proper allocation of land in certain land use categories (Moreno, 2001 cited in De Cos Guerra, 2007).

1.1 Background

According to the Lincoln Institute of Land Policies a financially weak local administration, clientelist practices in the allocation of infrastructure and services, together with elitist and rigid land regulations are the main problems facing land use planning in Colombia (Smolka & Mullahy, 2007). In the case of the City of Cartagena de Indias, these problems hinder the application of land use planning instruments as a means of complying with urban development regulations. The lack of clarity in the scope of planning and its instruments in the local context makes it difficult to achieve following land use planning principles stipulated by the corresponding national legal framework (Law 388 of 1997; Congreso de la República de Colombia, 1997) : the social and ecological function of property, the prevalence of the general interest over the particular, and the equitable distribution of burdens and benefits.

In the City of Cartagena de Indias, the incompatibility of land uses has resulted in problems for the implementation of urban planning regulations. For example, in the current Land Management Plan (Plan de Ordenamiento Territorial -POT) the allocation of the land use category “Activity Areas” in areas of environmental protection that have already experienced consolidated urban development is considered necessary to guarantee basic living conditions for the communities that are settled there. Nevertheless, the allocation of

1 Social systems include organizations, civilizations, communities, associations, cliques, teams, networks, etc an understanding of the dynamics of social systems, their emergence, adaptation, collapse or decay, is needed to assess their possible future and policies to deal with them (Nooteboom, 2022).

“Activity Areas” in areas of environmental protection exacerbate pressure in these fragile zones that should be preserved completely. This problem roots in an outdated version of the Land Use Plan of the City of Cartagena de Indias that is in force since 2001 but lags behind urban growth and the associated population dynamics. Thus, the City of Cartagena de Indias and its territorial planning instruments face a considerable challenge: to plan a city whose urban perimeter has grown exponentially compared to the updating of urban planning regulations. This research addresses this challenge trough a suitability analysis that determines the most suitable areas within the City of Cartagena de Indias for allocating the land use category “Activity Areas”. In addition, it compares the results of the suitability analysis with the existing zonification in the current Land Use Plan of the City of Cartagena de Indias to identify those areas where the results of the suitability analysis do not correspond with the current Plan.

1.2 General Objective

To identify the most suitable zones for allocating the land use category “Activity Areas” (“Areas de Actividad”) in a land zoning process of the City of Cartagena de Indias, Colombia.

1.3 Specific Objectives

• To identify the criteria and variables for carrying out a suitability analysis for “Activity Areas” in a land zoning process of the City of Cartagena de Indias, Colombia

• To identify the most suitable areas for allocating the land use category “Activity Areas” in a land zoning process of the City of Cartagena de Indias, Colombia.

• To compare the results of the suitability analysis with the existing zonification in the City of Cartagena de Indias, Colombia, regarding the land use category “Activity Areas” according to the Land Management Plan in force.

1.4 Research Questions

• ¿What are the necessary criteria and variables for carrying out a suitability analysis that aims at allocating the land use category “Activity Areas” in a land zoning process of the City of Cartagena de Indias, Colombia?

• ¿Which are the most suitable areas for allocating the land use category “Activity Areas” in a land zoning process of the City of Cartagena de Indias, Colombia?

• ¿What are the differences between the results of the suitability analysis and the existing zonification in the City of Cartagena de Indias, Colombia, regarding the land use category “Activity Areas” according to the Land Management Plan in force?

1.5

Hypothesis

The allocation of the land use category “Activity Areas” according to the Land Use Plan of the City of Cartagena de Indias in force, does not correspond to the result of the suitability analysis carried out in this research.

1.6 Justification

The City of Cartagena de Indias is one of the most unequal cities in Colombia in terms of spatial segregations2. This inequality arises from a mismatch between the current land use and the zoning regulations outlined in the Land Use Plan, which has been in effect since 2001. As a result, urban planning has exacerbated existing inequalities, leading to phenomena such as gentrification. These issues render economic and territorial policies ineffective (Rius-Ulldemolins & Jiménez, 2016).

2 “The design of cities is characterized by boundaries and borders that serve to demarcate and separate places. Physical barriers can be used as political tools to segregate and control populations” (Street, 2009, p. 32)

This research emphasizes the need for a comprehensive analysis of a territory. López de Soussa (1995) defines a territory as a space related to the juridical, political, and cultural forms of a neighborhood association within a city (López de Soussa, 1995 as cited in González, 2011). It is essential to analyze all these aspects together during the land zoning process to prevent contradictions among various land use regulations. In the case of the study area, this is particularly relevant to the establishment of illegal settlements in restricted zones, which has arisen from a lack of effective law enforcement instruments (Gualdrón, Reyes & Villate, 2020).

1.7 Scope

The purpose of this research is to identify the appropriate allocation of the land use category “Activity Areas” in the City of Cartagena de Indias, Colombia. This study aims to help decision-makers assign land to specific zoning categories that better align with the territory's capacities. Additionally, it seeks to influence public sector policies, strategies, and actions regarding urban planning, providing essential tools for the effective implementation and modification of the current Land Use Plan for local administration. Furthermore, the results of this research aim to offer input for the proper coordination of the real estate development process, which is promoted by the private sector, in the City of Cartagena de Indias and its communities.

2 LITERATURE REVIEW

2.1 Territorial Planning Process.

According to Law 388 of 1997 (Congreso de la República de Colombia, 1997), Article 5, territorial planning involves a series of political, administrative, and physical planning actions. These actions utilize effective tools to guide the development of the territory, regulating the use, transformation, and occupation of land in alignment with economic development strategies while also maintaining harmony with the environment and local traditions. The territorial planning process must consider the social, economic, and environmental dynamics that change over time, as well as the roles of various stakeholders involved. As explained by The Economic Comission for Latin America and the Caribbean this ensures that the planning is continually adapted to the realities of the territory, allowing for updated procedures and practices that promote a more efficient and sustainable urban environment (Sandoval & the members of the Economic Comission for Latin America and the Caribbean, 2014). As Arboleda (2017, p.28) states:

Once the urban standard has been issued by the local authorities, it is necessary to manage its implementation. Let us explain this a little more. Urban land classifications introduced by planning regulations are not static. They are based on real factors such as population density, traffic speed, land prices, building conditions, safety levels, etc. As these real factors change over time, urban regulations require constant modifications in search of balance.

2.1.1 Land Use Planning (Plan de Ordenamiento Territorial).

The Land Use Plan (POT) is a technical and regulatory tool designed for the planning and management of territory. It encompasses various administrative and physical planning actions and policies that guide the development of a municipality's territory in the short, medium, and long term (Procuraduría General de la Nación, 2016). This plan also regulates

the use, occupation, and transformation of both urban and rural areas. Table 1 summarizes the three components that form an effective Land Use Plan.

Table 1: Components of the Land Use Plan

OVERALL COMPONENT

Strategies and objectives

URBAN COMPONENT RURAL COMPONENT

Use and occupancy policies

Identification and location of actions on the territory Road and transportation infrastructure

Land classification

Use and management of land and natural resources

Infrastructure and equipment

Collective facilities and free spaces

Public service networks

Strategy for the development of housing programs

Zoning and regulation of uses

Protection of natural resources

Suburban zones

Rural housing plots

Source: Procurad uría General de la Nación, 2016

In summary, the land use plan emphasizes effective land management through regulatory measures. These regulations permit various activities in specific areas while prohibiting or restricting others. “This approach helps to preserve or enhance environmental value, resulting in a diverse appreciation of urban spaces” (Dillon, Cossio & Pombo, 2014, p. 31).

A key element of this management strategy is the designation of "Areas de Actividad" (Activity Areas), which seeks to achieve a balanced distribution of land uses. It is crucial that these areas are established based on a thorough understanding of the land’s inherent characteristics and its dynamics at local, metropolitan, and regional levels.

2.1.2 Areas de Actividad.

Las Areas de Actividad are defined as general norms in accordance with the Land Use Planning Law as “those that allow the establishment of uses and intensity of land uses, as well as actions, treatments and procedures for subdivision, urbanization, construction and

incorporation to the development of the different zones included within the urban perimeter and expansion land” (Law 388 of 1997 ; Congreso de la República de Colombia, 1997 ).

The definition of "general" stems from the importance of structural norms that relate to the conservation of natural and landscape resources, the delineation of risk zones, and urban development practices aimed at conservation. These norms, in essence, dictate the ecological framework of the territory. Considering this, the municipality outlines specific areas within the Land Use Plan that permit the development of designated uses. The Land Use Plan is the fundamental tool for managing municipal land use. It consists of a set of objectives, guidelines, policies, strategies, goals, programs, actions, and regulations designed to direct and oversee the physical development of the territory and land use (Law 388 of 1997; Congreso de la República de Colombia, 1997).

According to Congreso de la República de Colombia (2015), these areas known as “Areas de Actividad” are defined as "[...] parts of the territory of the municipalities or districts that must be delimited in the cartography of the Land Use Plan and for which the regime of uses is established according to the urba n structure defined by the model of occupation of the territory" (Article 2.2.2.1.1. of National Decree 1077 of 2015). These are classified in 6 respectively, which are as follows:

Residential Activity Area: This area designates land for habitation, providing permanent housing for residents.

Facilities Area: This area designates land for the establishment of services necessary for urban life, ensuring recreation and leisure for the population, whether public or private.

Commercial and Service Activity Area: This designates land for establishments offering goods at various scales, as well as services for businesses and individuals.

Industrial Activity Area: This area is intended for establishments engaged in activities such as production, processing, manufacturing, preparation, recovery, reproduction, assembly, construction, repair, transformation, treatment, and handling of raw materials to create goods or material products.

Integral Urban Activity Area: This area is designated for specific urban projects that harmoniously combine residential zones, commercial and service zones, and industrial zones, in accordance with the land use planning strategy developed for various zones and centralities.

Central Activity Area: This area designates land in the city's Traditional Center and the foundational nucleus of annexed municipalities for activities that fulfill central functions within the territorial planning model. Here, housing, commerce, services, and public utilities coexist, forming distinct sectors.

A key characteristic of these "Activity Areas" is that they incorporate a classification of land use based on the intensity of development. This classification includes principal use, complementary use, conditional use, and prohibited use.

2.1.3 Urban Criteria and Variables

According to Kuru and Terzi (2018) in their research article titled “Determination of New Development Areas in Kırklareli by GIS-Based Weighted Overlay Analysis,” the analysis criteria and value assignments were based on expert opinions. In this spatial analysis aimed at identifying potential development areas, the proximity variable played a crucial role. They assessed various distance ranges, which were then reclassified for each of the 12 variables analyzed, including proximity to the built environment, transportation networks, and essential facilities, among others. By overlaying all these layers in a final multi-criteria analysis, the researchers identified all the regions within the territory that are suitable for new developments. This research took into account not only the proximity variables but

also factors essential to the functioning of the territory, including environmental and socioeconomic aspects.

Accessibility

As cities expand, human mobility has become a central focus of urban planning and policymaking to make urban areas more inclusive and sustainable. Initiatives such as the "15-minute city" have been implemented to shift the focus from monocentric city layouts to polycentric structures, thereby increasing the availability and diversity of local urban amenities (Birche, Jensen, & Bilbao, 2021).

Public infrastructure

Public infrastructure encompasses access to facilities, equipment, and public spaces within a territory. According to Franco Calderón & Zabala Corredor (2012), facilities serve a dual purpose: they not only provide essential services but also strengthen and foster community life. These spaces encourage social interaction and create a sense of belonging within the territory. Examples include sports and cultural facilities, as well as community development centers, which have become key urban landmarks and vital means of transforming urban realities.

Road Infrastructure and Transportation

Road Infrastructure and Transportation include access to the arterial road network and major transportation hubs. According to a study by the Banco de la República on road transportation infrastructure in Colombia, transport infrastructure can be analyzed from multiple perspectives and across various related sub-sectors, for instance, it can be examined based on the physical or economic conditions of the roads, the type of transport (such as road, river, air, or port), or by distinguishing between rural and urban transport (Acosta & the members of the Banco de la República de Colombia, 2012). For the purposes of this research, we will focus on the physical and economic conditions of road infrastructure in relation to the proposed uses within the territory.

Environmental Considerations

This environmental criterion is crucial as it establishes the structural norms for land use plans and the limitations on urban development. Each land-use plan must include prior risk assessments that analyze areas designated for environmental protection and identify potential threats to urban development. This is essential to ensure appropriate interventions in the territory (Law 388 of 1997; Congreso de la República de Colombia, 1997 ).

Environmental Risk

According to the National Unit for Risk Management, disaster risk arises in part when a territory is developed without the necessary aptitude or capacity, given existing hazard conditions (Unidad Nacional para la Gestión de Riesgos y Desastres, 2015). This risk may occur due to a lack of defined regulatory measures concerning land occupation and the absence of implemented mitigation strategies. Additionally, in already occupied areas, risk conditions must be recognized and adequately controlled to reduce potential hazards. Significant risks include flooding and landslides (Unidad Nacional para la Gestión de Riesgos y Desastres, 2015).

Slope

The slope of the land is a critical factor in urban planning, as regulations dictate allowable construction heights based on the percentage of the slope. Additionally, specific criteria for real estate development in certain areas are influenced by the slope. Important considerations include the length of the slope (especially above the site) and its orientation. The orientation impacts various environmental factors such as precipitation, temperature patterns, wind risk, and the type of humus that forms in higher latitudes (FAO, 2006).

Socio-Economic Dynamics

Social and economic dynamics are closely tied to the territory, as interventions and land management tools are designed to invest the resources generated by collective efforts and social capital. The challenge is to direct investments in a way that addresses the inequalities exacerbated by the real estate market, while navigating the constraints of urban planning

regulations and land value speculation. This approach aims to ensure fair compensation for all communities within the territory, particularly those that are less advantaged, thereby strengthening processes of territorial inclusion. As noted by Silva Pérez & del Moral Ituarte (2005, p. 225), "The territory is an asset for development, as it holds resources that are not only physical in nature (such as natural capital and territorial infrastructure) but also intangible resources (human and social capital) that are crucial for generating competitive advantages in development processes”.

Urban Dynamics

The study of urban dynamics has traditionally focused on local characteristics of urban environments, such as density, land uses, mixed-use developments, morphology, and socioeconomic variables. However, a paradigm shift is occurring, highlighting the importance of accessibility and other locational factors within the metropolitan context, which are increasingly interconnected through diverse mobility networks (Ascher, 2001).

2.2 Land Use planning in Latin America

Land use planning is essential for achieving balanced and equitable development of territory. It encourages effective resource management and promotes community involvement in the planning process. According to Sanabria (2014, p.14) “territorial planning (TO) has been a part of history, but it became a formal state policy and planning tool in the 1930s, associated with the establishment of the Welfare State (Sen, 1999). By 1960, it emerged as a recognized scientific discipline and state policy encompassing technical, economic, social, environmental, and administrative aspects”.

Hildenbrand (1997 cited in Sanabria, 2014) describes land use planning as a public policy of the welfare state that developed after World War II. Over time, land use planning has evolved into physical planning, which materializes elements within the territory. This planning process is divided into two levels: the regional level, which defines guidelines for territorial strategies, and the local level, which focuses on urban actions.

Globally, countries like Germany implemented strategies in the early 20th century to address issues concerning industrial areas, urban agglomerations, and the preservation and provision of green spaces (Kunzmann, 2001, as cited in Schmidt & Buehler, 2007). However, during the 1970s and 1980s, planning faced setbacks due to a decline in territorial planning. As a result, the current planning process has delegated responsibilities to the local level (Ünder) to develop its plans. This approach follows a counterflow principle (Gegenstromprinzip), which views territorial planning as a process that operates both from the top down and from the bottom up (Hildenbrand, 2000).

In Latin America, territorial planning is often hindered by a gap between established norms and their actual implementation. The rigidity of these norms, combined with the rapid increase in land pressure and social demands, complicates the application of intervention instruments, whether they are planning, management, or financing tools. According to Smolka (2013, p. 2) “national legislation may be neither necessary nor sufficient for certain jurisdictions to effectively utilize these potentially powerful funding mechanisms, which are crucial for tailoring various instruments to meet local needs”. This situation is particularly evident in Colombia, where land use plans emerged from a crisis in the 1980s influenced by global challenges. The neoliberal economic model at that time suggested directing policies toward less favored populations, which has contributed to the socio-spatial inequities that persist in municipalities across the country (Villamil Pérez, 2011).

A specific example is Cartagena de Indias, which was declared a historical and cultural heritage site by UNESCO in 1984. The unexpected growth of the services and hotel industries has led to significant land-use changes and pro fitability, often bypassing the administration's right to participate in the financial gains of urban development particularly concerning land use changes and construction licenses. The lack of institutional oversight and clarity in the application of local instruments (HR&A & M&C, 2018, as cited in Banco Mundial, 2020, p.6) has resulted in an unequal distribution of benefits and burdens. This inequity is evident in problems such as overloaded sewage networks, insufficient public spaces, and inadequate facilities. The Getsemaní neighborhood exemplifies the consequences of weak land regulation and management, a phenomenon

that affects all aspects of urban life. This situation has turned urban regeneration into a process of exclusion, leading to ongoing gentrification (Rius-Ulldemolins & Jiménez, 2016). Therefore, it is essential to establish clear land use regulations that align with the characteristics of each distinct urban area. Without this alignment, urban planning efforts can become fragmented, negatively impacting the social, economic, and spatial dynamics of the territory. In cities with high land demand, effective urban planning regulation is crucial for maintaining balance. When applied correctly, these regulations can attract investment that enhances the quality of life for residents, fostering spatial inclusion, identity integration, and economic capital growth

2.3 Multicriteria Analysis (EMC)

Multicriteria Analysis is a fundamental concept in this research. It is a method used to conduct an analysis that considers all the variables influencing the territory, which are critical for the designation of the "Areas de Actividad" mentioned earlier. Multicriteria Analysis can be defined as:

A set of spatial operations aimed at achieving an objective while simultaneously considering all the relevant variables involved (Barredo, 1996), including factors or constraints (Bosque and Mass, 1995). It serves as a foundation for various objectives, often related to spatial decision-making, and can sometimes lead to multi-objective evaluation when competing forces between different uses are at play (Moreno, 2001, cited in De Cos Guerra, 2007, p. 6).

Multicriteria Analysis involves three essential components: The decision-making team, this group is vital because the success of the analysis hinges on their collaboration and efforts. The alternatives, these are the identified options based on the variables analyzed. Their values serve as quantifiable parameters for decision-making. The Criteria, these are the characteristics that each alternative must possess to be considered relevant. The more clearly defined and well-presented the criteria are, the more significant each alternative becomes in the decision-making process (Zarghami & Szidarovszky, 2011).

Multicriteria Analysis involves five fundamental stages: “identifying the problem and the objectives to be achieved; analyzing existing information to define the criteria; defining the alternatives; evaluating each alternative in relation to the established criteria; evaluate each alternative and establishing decisions after analysis ” (Zarghami & Szidarovszky, 2011, p. 8). It is essential to redefine and adjust certain aspects throughout the process based on the findings of the analysis to ensure it reflects the most realistic scenario. A Multicriteria

Spatial Analysis will be executed to identify the best alternatives that will help achieve the general objective mentioned earlier. In the context of spatial analysis, Multicriteria Analysis serves as a framework for addressing the question of "where" (Australian Government, n.d.). It has become a much more comprehensive tool in which multi-criteria analysis, Geographic Information Systems and spatial databases converge:

The Multicriteria Spatial Decision Support Systems (MC-SDSS) can play a key role in the collaborative spatial decision making (Jankowski and Nyerges, 2001a). These systems integrate Geographic Information System (GIS) capabilities (spatial databases and analyses) and Multicriteria Decision Analysis (MCDA) techniques to support a user or a group of users in making spatial decisions (Malczewski, 1999; 2004, quoted in Jelokhani-Niaraki & Malczewski, 2012, p.1)

The integration of these three tools enables the management and visualization of spatial data, supported by techniques and procedures that facilitate decision-making at the territorial level. This integration also promotes multidisciplinary collaboration, resulting in a more comprehensive approach to spatial dynamics (Jelokhani-Niaraki & Malczewski, 2012). Additionally, “the combination of Geographic Information Systems (GIS) and MultiCriteria Decision Analysis (MCDA) on the web transforms the Multicriteria Spatial System into a platform for public participation, providing appropriate analytical tools and platforms to directly involve the public in the planning process” (Jelokhani- Niaraki & Malczewski, 2012, p. 2). This approach is known as strategic urban planning.

2.3.1 Multicriteria Analysis Methods

Three methods of multicriteria analysis were examined for weighting and value assignment to determine which ones align best with this research's objectives.

2.3.1.1

Weighted Overlay (WOA)

According to Hassan et al. (2020) in their article "Weighted Overlay Based Land Suitability

Analysis of Agricultural Land in Azad Jammu and Kashmir using GIS and AHP," the WOA method is a valuable tool for conducting suitability analyses. It helps define the areas with varying agricultural potential by assigning weights and values in a comparative matrix. This results in a classification based on the importance of each parameter: highly suitable agricultural land, moderately suitable agricultural land, marginally suitable agricultural land, currently not suitable for agriculture, permanently not suitable for agricultural activities. The Weighted Overlay tool employs specific analytical criteria and other supportive methods, providing technical rigor in the decision-making process. This approach facilitates the establishment of guidelines and application models that promote good practices in territorial studies. Ultimately, the goal is to establish the guidelines necessary for the effective allocation of land uses within the city.

2.3.1.2

Analytic Hierarchic Process (AHP)

Kavzoglu, Sahin, and Ipbuker (2015) conducted research in their article titled "A Comparison of Feature and Expert-Based Weighting Algorithms in Landslide Susceptibility

Mapping." In their study, they first implemented a method to define and assign weights that would be used in the analysis. This method, known as the Analytic Hierarchy Process (AHP), involves breaking down the problem or phenomenon under study into a hierarchical structure. It identifies the most important aspects through "pairwise comparison" of the elements, serving as a valuable measurement tool. The goal is to evaluate the alternatives in relation to one another based on the selected criteria, allowing us to prioritize those that are most relevant (Vergara Rodríguez et al., 2018). This process will enable to define the criteria and variables and assess their significance level using the matrix presented in Table 2.

Table 2: Saaty´s scale of pair-wise comparison VALUE

1 Equal importance

3 Moderate importance

5 Great Importance

7 Very great importance

9 Extreme Importance

2,4,6 and 8 Intermediate values

DESCRIPTION

Criterion A is just as important as criterion B.

Experience and judgment slightly favor criterion A over criterion B.

Experience and judgment strongly favor criterion A over criterion B.

Criterion A is much more important than criterion B.

The greater importance of criterion A over criterion B is beyond doubt.

Need for nuance

Source: Vergara Rodríguez et al., 2018, p. 48

To enhance understanding, the example provided by the Economic Commission for Latin America and the Caribbean (ECLAC) in its Methodological Manual for the Multi-Criteria

Evaluation of Programs and Projects will be implemented. This manual establishes a scale for prioritizing based on specific criteria, assigning values to each variable accordingly.

First of all, the comparison matrix should be simplified by converting fractions to decimal numbers for easier development (Pacheco, Contreras & The member of the Economic Comission for Latin América, 2008), as follows:

Afterwards, the square of the simplified matrix is calculated and the elements are summed for each row:

Finally, the priority of each alternative is summarized in the column vector resulting from the product of the matrix with the vector of priorities of each criterion.

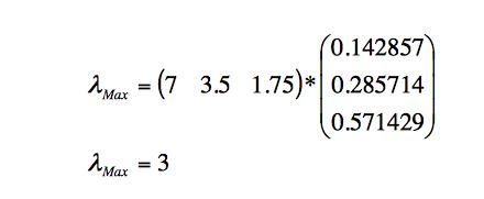
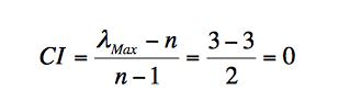
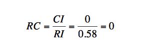
Calculation of Consistency Ratio (CR)

The Analytic Hierarchy Process (AHP) assesses the overall inconsistency of judgments using the Consistency Ratio. This ratio is calculated by dividing the Consistency Index by the Random Index. The Consistency Index measures the degree of inconsistency in the matrix of pairwise comparisons. In contrast, the Random Index represents the consistency ratio of a random reciprocal matrix, which contains forced reciprocals, and is scaled from 1 to 9. (Pacheco, Contreras & The member of the Economic Comission for Latin América, 2008).

The maximum value is determined by the priorities assigned to the vector. in the comparison matrix multiplied by the sum of the elements of each column of the pairwise comparison matrix (Pacheco, Contreras & The member of the Economic Comission for Latin América, 2008).

Consistency Index: The consistency index results from the maximum value obtained and the number of variables analyzed (n) (Pacheco, Contreras & The member of the Economic Comission for Latin América, 2008).

Consistency ratio: finally, with the values obtained above and the random index (for this there is a table prepared by Saaty that shows the Consistency Indexes for a series of random matrices with forced reciprocals), the consistency ratio is obtained by applying the following equation. (Pacheco, Contreras & the member of the Economic Comission for Latin América, 2008).

A Consistency Ratio of less than 0.1 is evidence of an informed judgment, therefore it is not necessary to reevaluate the judgments expressed in the comparison matrix. Otherwise, if the Consistency Ratio were higher, it would be necessary to reevaluate the judgments. This would mean that the experts would be consulted again (Pacheco, Contreras & The member of the Economic Comission for Latin América, 2008).

2.3.1.3. Fuzzy Logic (FL)

This method is crucial for identifying and locating areas that either meet the necessary criteria for compatibility with certain uses or do not, considering their characteristics and potential. A relevant example is the research conducted by Riad et al. (2011) in their article titled “Overlay Weighted Model and Fuzzy Logic to Determine the Best Locations for Artificial Recharge of Groundwater in a Semi-Arid Area in Egypt.” In their study, each thematic layer was assigned specific values, which were then used in both the weighted overlay method and the Fuzzy Logic approach. “The weighted overlay method helped create a suitability map that classified the most suitable or priority areas. On the other hand, Fuzzy Logic provided more nuanced recommendations since it accounts for inaccuracies by evaluating values on a continuum from “true” to “false.” This allows the analysis to align more closely with the complexities of spatial phenomena” (Riad et al., 2011, p. 30). The outcome of this process is a cartographic representation that highlights the most favorable areas for the placement of recharge points based on the established criteria.

3 METHODOLOGY

3.1 Study Area

Situated in a bay in the Caribbean Sea, Cartagena has the most extensive fortifications in South America. Cartagena is separated from the sea by the Bocagrande peninsula and the islands of Tierrabomba and Barú. It is an extensive bay oriented from north to south with two outlets to the sea: Bocagrande and Bocachica (Redondo, 2004). Adiministratively, the city is divided into three localities: Historica y del Caribe Norte (LH), Localidad Turistica y de La Virgen (LV), Localidad Industrial y de la Bahía (LI). As can be seen in Graphic 1:

Graphic 1: Location of Cartagena de Indias

A system of zones divides the city into three neighborhoods: San Pedro, with the cathedral and many Andalusian-style palaces; San Diego, where merchants and the middle class lived; and Gethsemani, the 'popular quarter'. (UNESCO- World Heritage Convention, n.d). The city is primarily characterized by its colonial architecture and significant cultural wealth, which led to its designation as a UNESCO World Heritage site in 1984. This has been the key moment for the land use planning policies that interest this research, since the impact that this fact has generated in land use and planning strategies remains a major challenge for the city to this day (Fernández & Castellar, 2017).

3.1.1 Socio- Economic Conditions

Its strategic location, on the western side of which lies the Caribbean Basin, has made it its main gateway for trade and tourism over the years [ …] “The Cartagena refinery was inaugurated in December 1957, after two years of construction work and as a complement to the port” (Acosta & the members of the Banco de la República de Colombia, 2012, p.10). This event was a defining moment in Cartagena's industrial development and a pivotal point in its economic history. The establishment of the refinery consolidated a specialized industrial cluster in the city (Acosta & the members of the Banco de la República de Colombia, 2012). This development is crucial from a spatial planning perspective, as it helps shape Cartagena’s economic vocation while leveraging its full potential to drive progress.

The historical evolution of Cartagena's tourism industry in divided into three distinct phases: Early 20th Century (First Two Decades) – The city’s tourism potential begins to emerge within a broader context of economic recovery. 1966–Late 1970s – Cartagena becomes a focal point of Colombia’s national tourism policy under President Carlos Lleras Restrepo, accompanied by significant urban renewal efforts; and the period of the “new” Cartagena when it is declared “Historical and Cultural Heritage of Humanity”, which goes from 1984 to the present day (Domínguez, 2011).

3.1.2 Environmental Conditions

Urbanization really puts pressure on natural ecosystems, and it can be difficult to strike a balance between development and conservation. Cartagena's canals, lakes, and lagoons are not just valuable for biodiversity but also for the well-being of the local community. When these ecosystems are disturbed, the impacts can be far- reaching, affecting water quality, local climate regulation, and even people's livelihoods (Universidad de Cartagena & Establecimiento Público Ambiental, 2015).

The data in Graphic 2 shows the impact that urbanization and its activities have had on the city's water bodies:

Graphic 2: Results of the General Inventory of Productive Activities Swamps, Canals and Lagoons System

Source: Universidad de Cartagena & Establecimiento Público Ambiental- EPA, 2015

3.1.3 Land Use Planning in Cartagena de Indias.

Land use planning challenges in Cartagena de Indias are deeply intervened with the pressures brought by its status as a UNESCO World Heritage Site. The recognition has increased the city's attractiveness for tourism and investment, leading to significant changes in land value and usage. This, in turn, has contributed to gentrification, where longtime residents are displaced due to rising property prices, and real estate speculation,

which prioritizes profit-driven developments over community needs (Glass, 1951, as cited in Slater, 2011).

Furthermore, the lack of robust urban planning regulations exacerbates the situation by allowing unregulated development that may not align with the historical and cultural significance of certain areas. “as a consequence of (often foreign) speculation in, and capitalization on, land” (Morales et al., 2016, p. 1101).

The lack of instruments to handle real estate dynamics may result in inequitable strategies such as those experienced by the “afro”3 communities in Getsemaní Neighborhood, where the emerge of new activities mainly of services accumulated more and more private capital from those foreigners with higher purchasing power, by making it unsustainable for these native groups to maintain themselves in the area on account of the high costs of living (RiusUlldemolins & Jiménez, 2016). These are areas where the increase in the land value facilitates non- financial compensation (as a result of the restrictions on intervention) as there are no clear instruments that mandate to transfer the profitability to other parts of the city (Alcaldía del Distrito de Cartagena de Indias, 2020), which reduces social investment and increase poverty conditions in the outskirts of the City.

3.2 Justification of the Methodology

Multicriteria Analysis provides a framework for addressing the question of "where" (Australian Government, n.d.). To effectively achieve the outlined objectives, it is essential to establish the criteria that will guide the multicriteria spatial analysis and identify the variables that have the most significant impact. To accomplish this, two methods have been implemented: bibliographic analysis and the Analytic Hierarchy Process (AHP). According to Gualdrón, Reyes, and Villate (2020), land use planning requires a comprehensive

3 Afro communities are the descendants of the slaves brought from Africa through the port of Cartagena, who in their liberation struggle formed the “palenques” spaces of freedom, representation, and resistance whose battle for recognition endures to this day.

examination of all relevant criteria to improve the effectiveness of these processes, when combined with methods like AHP, suitability analysis helps identify and assess the importance and impact of each variable in land use planning. This method prioritizes certain variables based on their significance or hierarchy in relation to the established objective (Kavzoglu, Sahin, and Ipbuker, 2015). In the context of this study, this methodology allows for the assignment of more relevant weights according to the specific requirements of each use. It helps identify the significance of each criterion and highlights the aspects that enable or hinder the territory's response to the implemented use. By comparing all possible scenarios both present and future this approach not only helps mitigate potential impacts but also supports the realization of the city’s future vision. These criteria were selected based on the guidelines outlined in significant articles such as: "Multicriteria Analysis: Applications to Water and Environment Management" by Zarghami and Szidarovsky (2011), "Determination of New Development Areas in Kırklareli by GISBased Weighted Overlay Analysis" by Kuru and Terzi (2018), "Identification of Potentially Urbanizable Areas in the City of Tunja (Colombia) Using Geographic Information Systems and Multi-Criteria Evaluation" by Gualdron, Reyes, and Villate (2020).

The Weighted Overlay (WOA) method for suitability analysis is particularly useful for determining land capacity and identifying patterns that can inform urban intervention processes in cities with complex characteristics, such as environmental richness and cultural heritage. According to Hassan et al. (2020), this method provides technical support in the decision-making process by defining areas with potential through the assignment of weights and values. This results in a classification based on the importance of each parameter, allowing for the identification of soil suitability according to the significance of each criterion. This is crucial for territorial analysis, as it enhances the precision of strategies implemented while considering the physical and morphological characteristics of the territory. For all these reasons and considering the purpose of this research, the chosen methodology is the most appropriate. In situations like that of Cartagena de Indias, where various competing interests exist, multi-criteria analysis enables a comprehensive evaluation of multiple objectives, this approach not only addresses the proposed goals but

also responds to new objectives that may emerge from the specific findings of the case study (Moreno, 2001, cited in De Cos Guerra, 2007).

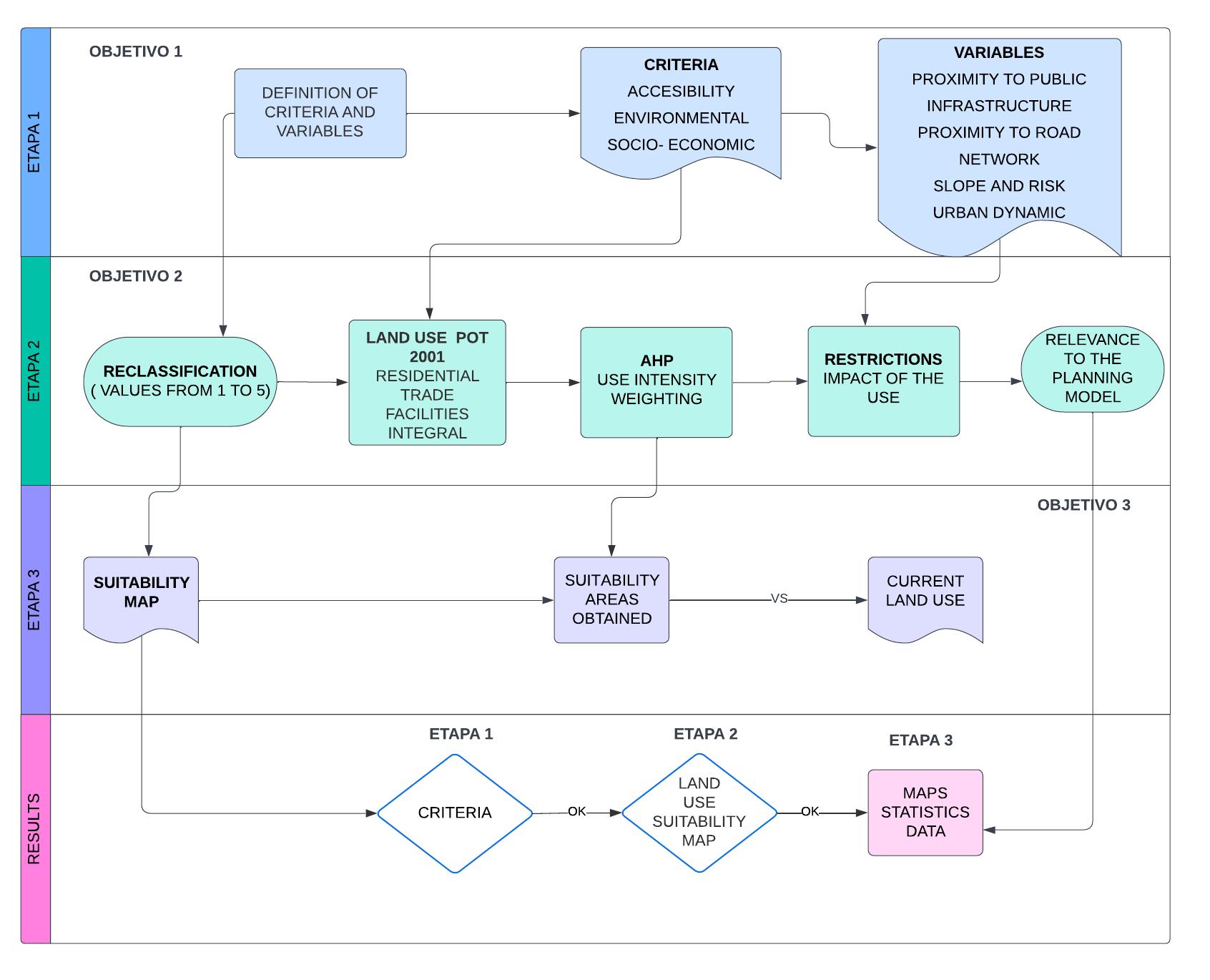
3.3 Methodological Development

This research is organized in three main stages: in the first stage criteria and variables of the research were defined through a bibliographic analysis. The second stage involved assigning weights to each identified variable using the AHP. This step was essential for generating a suitability map for the land use category of “Activity Areas” within the study area. Finally, in the third stage, the results obtained were compared with the land use outlined in the current land zoning plan for the city of Cartagena de Indias. Graphic 3 illustrates these processes.

Graphic 3: Methodology Flowchart

3.3.1 Data and Information

To begin, data and information related to the urban planning process in the City of Cartagena de Indias were collected. This information includes both the physical characteristics of the study area and various environmental and social factors, such as urban dynamics, ecological structure, road networks, facilities, urban boundaries, slope, and risk assessments. The primary sources of information are the current Land Management Plan outlined in Decree 0977 of 2001, which is available on a platform known as Midas Cartagena, and the Revision and Adjustment for 2020-2023. Additionally, these mapping data were interpreted using qualitative information obtained from other sources, such as the Environmental Observatory (EPA), the District Planning Secretariat, and the Institute of Recreation and Sports. The gathered information was then filtered to ensure that only the most relevant data for this research was included.

Table 3: Data

Urban Facilities

Roads and Networks

Urban Dynamic

Slope

Risk

Geodatabase/ Diagnostic phase Revision and Adjustment POT 2020-2023

Geodatabase/ Diagnostic phase Revision and Adjustment POT 2020-2023

Geodatabase/ Diagnostic phase Revision and Adjustment POT 2020-2023

Geodatabase/ Diagnostic phase Revision and Adjustment POT 2020-2023

Geodatabase/ Diagnostic phase Revision and Adjustment POT 2020-2023

Shapefile

Shapefile

Shapefile

Shapefile

Shapefile

Leisure/ Public Infrastructure 2023

Primary and Secondary roads 2023

Morphology and socioeconomic factors 2023

Percentage of Land Elevation 2023

Areas with flooding/ landslides risk 2023

Source: Alcaldía Mayor de Cartagena de Indias, 2023

3.3.2

Definition of criteria and variables

The fundamental aspect of this methodology is to clearly outline each step necessary to achieve the proposed objectives. The first step involves identifying criteria based on a

bibliographic analysis of key aspects that land use planning must consider when defining "Areas de Actividad" for the city. According to Decree 619 of 2000 (Congreso de la República de Colombia, 2000), which establishes the Bogotá Land Management Plan, the territorial model consists of three basic components:

The main ecological structure, which includes protected areas, urban parks, and the management of water bodies, the urban structure, composed of developed land, the locations of urban activities and functions, infrastructure, facilities, and the open space required for the adequate development of activities and the rural structure, which is aligned with the rural environment and aims to preserve the biotic and cultural richness of the area (Chapter 7, p. 42).

According to the information provided, three key systems that structure planning have been identified: accessibility and infrastructure, landscape and environmental value, and the social and economic dynamics of the territory. These criteria are essential for determining the suitability of land uses, and their significance may vary depending on the designated use of the land. For each criterion, one or two variables were selected based on their importance and supported by relevant research. Notable studies that support these concepts include: "Multicriteria Analysis: Applications to Water and Environment Management" by Zarghami and Szidarovsky (2011), "Determination of New Development Areas in Kırklareli by GIS-Based Weighted Overlay Analysis" by Kuru and Terzi (2018), "Identification of Potentially Urbanizable Areas in the City of Tunja (Colombia) Using Geographic Information Systems and Multi-Criteria Evaluation" by Gualdron, Reyes, and Villate (2020), "GIS and Multicriteria Evaluation: Methodological Proposal to Quantify the Degree of Metropolization in the Territory" by De Cos Guerra (2007). The steps of this process are summarized in Graphic 4.

Graphic 4: Criteria and Variables

3.3.3 Variable Reclassification

After defining the criteria, it is necessary to normalize them in order to have the same measurement scale for all the variables, with the purpose of obtaining more objective results. These values were defined on a scale of 1 to 5 where 1 represents the lowest suitability value and 5 the highest suitability value (Kavzoglu, Sahin & Ipbuker, 2015).

3.3.3.1 Proximity to Public Infrastructure

Data for this variable were obtained from the diagnostic phase of the Revision and Adjustment of the 2020-2023 Land Use Plan proposed for the City of Cartagena de Indias. These data are available on the platform for the Land Use Plan (POT) of the District's

Planning Secretariat. They include an inventory of the facilities and public spaces available in the city, along with their respective categories, all in shapefile format. This format allows us to identify the locations where the highest concentrations of facilities and public spaces are found. To classify this variable, we used the standards set by the UN -Habitat Public Space Programme, which recommends that these public sites should be located no farther than 400 meters apart. This guideline aims to facilitate access to and connectivity between different facilities:

This walkable radius is defined as a circle centered around the public space. Within it, pedestrians should ideally be able to get from their homes to all public spaces or facilities within five minutes walking distance (equivalent to 400 meters distance). This is considered a practical and realistic threshold (Organización de las Naciones Unidas -Habitat, 2022).

As shown in table 4 the values were ranked from highest to lowest suitability:

Table 4: Proximity to Public Infrastructure

Source: Organización de las Naciones Unidas -Habitat (2022).

Using the Euclidean Distance tool, the closest and furthest distances to the road infrastructure in the study area were measured, as shown in Graphic 5

3.3.3.2

Proximity to arterial and Secondary Roads

For this variable, data from the diagnostic phase of the Revision and Adjustment 2020-2023 Land Use Plan proposed for the City of Cartagena de Indias were used. As in all the variables under this study and in order to generate the proximity ranges, a reclassification has been made to obtain values from 1 to 5 (where 1 is the less favorable scenario and 5 is the highest desirable scenario), using the Euclidean Distance tool to measure the closest and the furthest distances of the study area regarding the road infrastructure, as shown in Graphic 6.

According to the standards defined by the UN -Habitat Public Space Programme, access to services is determined by the connection and the road network of the cities, which are essential to access these facilities. Therefore, it is necessary that the road network facilitates mobility. “This radius is highly dependent on the road network and the permeability of the area since without good road connections, the space may be inaccessible” (Organización de las Naciones Unidas -Habitat, 2022). As shown in table 5, the values were ranked from highest to lowest suitability

Table 5: Proximity to Arterial and Secondary Roads

Source: Organización de las Naciones Unidas -Habitat (2022).

3.3.3.3 Slope

A 12-meter Digital Elevation Model (DEM) of the city of Cartagena de Indias, obtained from the Revision and Adjustment 2020 -2023, was utilized. The Land Use Plan proposed for the city was used to generate the slopes in the study area, collecting values from both the lowest and highest points. For the slope variable, the values were reclassified on a scale from 1 to 5 according to the percentages established by the Food and Agriculture Organization of the United Nations (FAO) in 2006, as illustrated in Table 6.

Table 6: Slope gradients classes

Source: FAO,

Reclassification:

The values were reclassified to align with the standardization used in this study as observed in Table 7.

Table 7: Slope gradients reclassification

Using the Slope tool to measure the highest and lowest points of the study area the values were defined, as shown in Graphic 7.

Graphic 6: Slope

3.3.3.4

Risk

The risk variable defines the zones at risk of flooding in the urban area. These values were reclassified according to the risk level defined for the City within the Risk Studies of the Land Use Plan in force decree 0977 of 2001. According to data from the Risk Management Office, more than 17,800 homes have been identified in high risk areas that cannot be mitigated (Cartagena como vamos, 2019). A reclassification has been made to obtain values from 1 to 3 (where 1 is the less favorable scenario and 3 is the highest desirable scenario), as shown in Graphic 8.

Graphic 7: Risk

Table 8 shows the reclassification of the qualitative values established by the Land Use Plan and their equivalence in quantitative terms

Table 8: Risk Classification

Source: Alcaldía Mayor de Cartagena de Indias, 2001

3.3.3.5 Urban Dynamic

Urban Dynamics includes qualitative analysis of aspects such as socio-economic stratification, population density and urban morphology. “The interaction of humans with the land resource, it has had over time outstanding perspectives to address it. Starting with classical location theories built by Von Thunen, Weber, Reilly, Christaller and Hoyt” (Liévano, 2011, p.12). In the case of the urban dynamic’s variable obtained from the Land Use Plan, which is classified with values from 0 to 5, the areas at 0 present the worst urban dynamics and five the zones with the best urban dynamics, defining the areas where the relationship between the communities and the use of the land is more and less complex. For the urban dynamic’s variable, the re-classification is adjusted to the parameters of values followed for this research. As shown in Table 9, the values were ranked from highest to lowest suitability.

Table 9: Urban Dynamics

Source: Alcaldía Mayor de Cartagena de Indias, 2001

Graphic 9 shows the classification of the proximity variables (in meters) defining those with greater and lesser proximity, and those related to environmental and socio-economic criteria (qualitative analysis). Likewise, for the purpose of standardization of the cartographic information, the map is in a scale of 0- 255 bytes (De Cos Guerra, 2007), as indicated in Graphic 9.

3.4 Multicriteria Analysis- Analytic Hierarchic Process (AHP)

As a first step, a method is implemented to define and assign the weights to be used. This method known as Analytic Hierarchy Process (AHP) consists of decomposing the problem or phenomenon of study in a hierarchical way defining those aspects that have a greater

Graphic 8: Urban Dynamic

importance through a "pairwise comparison" of the elements (Kavzoglu et al, 2015). In the case of this research for objective number two, which corresponds to the identification of suitable zones for the different “Areas de Actividad”, it is necessary to assign weights to each of the variables with respect to each of the land uses, in order to determine the areas that meet the necessary requirements for the allocation of the “Activity Areas”. The AHP method, allows the hierarchical ranking of the variables using a matrix of comparative pairs or Saaty matrix.

These values for each “Activity Area” were assigned according to the intrinsic properties of the land in the city. For example, in the case of residential areas urban planning regulations usually establish criteria for population density, maximum building height, proportion of green spaces and other aspects relevant to residential land use planning. However, for the purpose of this research, only those criteria directly related to land´s potential, such as topography, the presence of facilities and urban dynamics were considered. This approach aims to determine the level of suitability for an intensive development of the use (area of specialized activities). For example, in the residential use the urban dynamics prevails over proximity to main roads. For this reason, it will receive a higher qualification for the specific case of this land use, otherwise if the use in question is commercial where variables such as proximity to main road are priority.

For the application of the aforementioned methodology, four of the six types of “Activity Areas” were chosen: residential, commercial, equipment and integral. Excluding the central activity area and the industrial activity area. The first, being related to the foundational nucleus, biases the analysis to a particular zone. On the other hand, the area of industrial activity, is clearly delimited, which would condition the result of the analysis.

3.4.1 Residential Activity Area (Residential use)

Through this pairwise comparison matrix in which the relative importance of each factor is measured in comparison with the rest of the factors, the value of each variable was assigned according to the guidelines established by the Law 388 of 1997 (Congreso de la

República de Colombia, 1997) and Decree 0977 of 2001 (Alcaldía Mayor de Cartagena de Indias, 2001) for optimal land use development. The biographical analysis determined the aspects that spatial planning should consider for the development of each land use in order to determine their incidence. The obtained assigned weights for residential use are shown in Table 10.

Table 10: Residential Use

VARIABLES

Proximity to public infrastructure

Proximity to main

28

08

This “Area of Activity” presented urban dynamics as the most significant aspect with 44% of the overall weight; followed by proximity to public infrastructure with 28%, slope and risk with 20% and proximity to arterial roads with 8%.

3.4.2 Area de Actividad Commercial and Services

The same criteria were defined for commercial use and classified according to their importance. For this second Activity Area, the level of incidence of each criterion has varied given the characteristics of the territory for its adequate implementation, obtaining the following weightings 61% for proximity to main roads, 19% for proximity to public infrastructure, 14% for slope and risk and 6% for urban dynamic. The obtained assigned weights for commercial and services use are shown in table 11

Table 11: Commercial and Services

Proximity to public infrastructure

Proximity to main roads

and Risk

14

06

3.4.3 Area de Actividad Facilities

For this “Activity Area”, the values obtained were 44% for public infrastructure, 21% for proximity to the main road network, 24% for urban dynamics and 11% for slope and risk. Accessibility criteria have a total weight of 65% as the most important aspect to provide services in the City of Cartagena de Indias. The obtained assigned weights for facilities use are shown in table 12.

Table 12: Facilities Use

3.4.4 Area de Actividad Integral

In the case of the Integral Activity Area, the percentages obtained were 43% proximity to main road infrastructure, 33% proximity to public infrastructure, urban dynamics 15% and slope and risk 9%. As can be seen, proximity to public infrastructure and primary road infrastructure networks account for 76% of the total, which shows the potential of the territory for the implementation of new land uses. The obtained assigned weights for integral use are shown in table 13.

Table 13: Integral Use

VARIABLES

Proximity to public infrastructure

Proximity to main roads

3.5 Suitability Analysis

3.5.1

Restrictions

The location of the city of Cartagena de Indias gives it special biophysical characteristics that allow it to have a system of lagoon bodies of water that interconnect with each other and are surrounded by mangroves in some sections, forming a biological corridor that crosses the urban area of the City (Universidad de Cartagena & Establecimiento Público Ambiental, 2015). According to Sanint & Sanín Hernández (2010, p.33) “restrictions from an environmental point of view refer to the total limitation imposed on the implementation of a project in a given geographical area due to environmental characteristics". Accordingly, the main ecological structure of the City of Cartagena de Indias was defined as a restriction. Especially those areas delimited as environmental protection and conservation. These include marshes, streams, lakes, lagoons and rivers.

According to the Instituto de Hidráulica y Saneamiento Ambiental, 2014 the banks of these bodies of water have been invaded over the last 60 years, displacing some stretches of mangrove and making room for residential, commercial, institutional and port activities, in some cases formal and in others clandestine, which in addition to confining and reducing their water bodies, dump wastewater without any type of treatment and dispose of solid waste in an inadequate manner (As cited in Universidad de Cartagena & Establecimiento Público Ambiental, 2015, para. 4).

Figure 10 illustrates the primary ecological structure of the city, particularly those areas designated as protected land, which limit incompatible uses and guide land use planning decisions.

Graphic 9: Restrictions

3.5.2

Suitability Map

The concept of Suitability Analysis describes the search for locations or areas that are characterized by a combination of certain properties. Often, the result of a suitability analysis is a suitability map. It shows which locations or areas are suitable for a specific use in form of a thematic map (Flitter et al , 2013).

Eventually, after the above and considering the global weights obtained through the Saaty matrix or pairwise comparison matrix and having reclassified all the rasters on the same scale a suitability map has been obtained through a Weighted Overlay Tool The map

obtained has been analyzed with a second map including the restrictions. This crossing was made using the map algebra tool. It allows to observe the conditioning aspects of the territory. The result is the most and least suitable zones for each use according to the selected criteria and the environmental limitations established by the ordinance.

Finally, taking into account the third objective and based on the studies of Kuru &Terzi (2018) in their research article “Determination of New Development Area in Kırklareli by

GIS Based Weighted Overlay Analysis” the superposition of all these layers allows generating a multi-criteria analysis. Obtaining the necessary guidelines to sustain such important interventions in the territories as new developments or as in the case of this study the proper allocation of Land Uses Categories. It also allows a comparative analysis between the existing areas and those obtained, d etermining whether the uses developed in the territory are in suitable or unsuitable zones, and identifying which uses should be implemented based on the territory's characteristics, helping to determine better alternatives for decision making in the City. The comparison has been conducted through two processes. First, the various activity areas identified were intersected to create a single map that would facilitate the general identification of the land's suitability for implementing different uses in the city. Second, the results obtained compared with the current land uses detailed in the table annexed to the zoning plan decree 0977 of 2001 (Alcaldía Mayor de Cartagena, 2001). The various findings are presented in the following chapter on results.

4 RESULTS

4.1 Suitability Indexes

Using the methodologies described in the previous chapter, we conducted an analysis to assess the suitability of different areas for specific types of activities. This analysis identified zones that provide optimal conditions for each activity type. As mentioned in the introductory chapter, some activity areas are classified as mixed, allowing for a combination of uses such as commercial and facilities activities. In contrast, other areas are classified as specialized; for instance, residential zones are primarily designated for housing. This classification is essential for identifying the factors that determine compatibility or incompatibility among different uses. Furthermore, the application of these criteria allowed us to identify both suitable and unsuitable areas based on the potential and limitations of the territory's morphology and dynamics.

4.1.1 Area de Actividad Residential (Residential use)

In alignment with the second objective of this research, which seeks to identify the most suitable areas for designating the "Activity Areas" land use category in the land zoning process of Cartagena de Indias, Colombia, the following results have been obtained. For residential use, urban dynamics emerged as the most significant factor, contributing 44% to the overall weighting. This criterion has consistently provided valuable insights over time, allowing to identify the most and least suitable zones for residential development, classified on a scale from one to three, where one indicates the most suitable areas and three represents those with the greatest disadvantages for residential use. The accompanying map (Graphic 11) delineates risk areas and classifies soils that pose greater threats. For example, analyzing the three localities into which the city is divided shows that Localidad 1, Histórica y del Caribe Norte (marked in yellow on the suitability map), has the best conditions for residential development. In contrast, Localidad 3, Industrial y de la Bahía (marked in brown on the suitability map), offers less favorable conditions for urban development. The suitability for establishing residential areas in Localidad 3 is significantly low, placing it in the least favorable range for residential development. Conversely,

Localidad Turística y de la Virgen (marked in orange on the suitability map) has an intermediate classification regarding suitability for residential use but faces significant limitations due to environmental concerns. Additionally, some areas that demonstrate high suitability based on connectivity, accessibility, and urban dynamics appear in zones with moderate suitability on the restrictions map due to the risk of flooding and landslides in the city. The northern zone of the city offers the most favorable conditions for residential activity, primarily due to its central location. In contrast, the southern part of the city, despite being characterized by important corridors, fares less well overall when additional factors are considered. These factors include urban dynamics, risk levels, and access to public infrastructure, which all contribute to the less favorable conditions in the south. As indicated in Graphic 11.

Graphic 10: Residential Suitability Map

4.1.2 Commercial and Services Activity Area

The same criteria were defined for commercial use and classified according to their importance. For this second Activity Area, the level of influence of each criterion varied based on the characteristics of the territory to ensure proper implementation. The following weightings were assigned: 61% for proximity to main roads, 19% for proximity to public infrastructure, 14% for slope and risk, and 6% for urban dynamics. This map (Graphic 12) illustrates the classification of land suitability for commercial use, highlighting areas within the city that meet the established criteria. It identifies regions with the greatest accessibility, rated on a scale from one to three, where a rating of one indicates the best conditions and a rating of three indicates the least favorable conditions. The intersection of the suitability zones, determined through a Weighted Overlay, with pre-established restrictions based on current land use regulations is also visible on the map (marked in red in the suitability type map). These restrictions outline areas that are at risk regarding the necessary conditions for commercial development, revealing a correlation between the least suitable areas and the levels of flood risk, as well as environmentally protected zones. The map displays that the primary unsuitable areas within the most developed parts of the city, particularly the city center, are located near ecological features and bodies of water. This proximity restricts the classification of commercial and service activities, despite the prevalence of public infrastructure in the region.

On the other hand, the classifications obtained indicate that no areas within the territory are deemed highly suitable. In contrast to residential use, the results for commercial use exhibit a much more varied distribution of suitability. While there are areas of low suitability scattered throughout, the larger regions highlighted in light red show concentrations that align with the priority placed on accessibility for commercial purposes. The limited coverage of these regions is related to their incomplete development or lack of integration within the city's urban boundaries. This is illustrated in Graphic 12.

Graphic

11: Suitability for Commercial Use

4.1.3

Facilities Activity Area

In the analysis of facility areas, the values obtained for each criterion are as follows: 44% for public infrastructure, 21% for proximity to the main road network, 24% for urban dynamics, and 11% for slope and risk. The graph 13 illustrates that the most suitable locations are concentrated near areas with extensive infrastructure and close proximity to the road network (areas in blue). In contrast, zones with values of 3 and 4 (moderately and low suitability) present more challenges for delineation. Regarding the classification of

criteria public infrastructure and road network access essential accessibility criteria carry a total weight of 65% and significantly determinates allocation in the city's peripheral areas. Hence, these factors hinder the p roper establishment of such facilities.

This map (Graphic 13) illustrates the classification of areas based on their suitability for implementing public facilities, according to the established criteria. As shown, the areas with the lowest suitability for locating these facilities considering the current coverage variable of proximity to public infrastructure (44%) are those near risk zones, particularly in the locality of Industrial y de la Bahía (LI). Conversely, the most suitable areas are the closest to public infrastructure and road networks, which enhance coverage and accessibility. However, there is a clear relationship between the low suitability and the lack of facilities in the southeastern part of the city. The areas identified as having high suitability align with those classified as highly suitable for residential use. This is primarily due to factors like access to public infrastructure and urban dynamics that support such activities. However, the transition between highly suitable and moderately suitable zones is influenced by environmental factors and risk restrictions. This highlights the significance of environmental determinants in defining suitable activity areas. As illustrated in Graphic 13.

Graphic 12: Suitability for Facilities Use

4.1.4 Area de Actividad Integral

Analyzing the integral activity area, the following percentages were obtained: 43% for proximity to main road infrastructure, 33% for proximity to public infrastructure, 15% for urban dynamics, and 9% for slope and risk. The map (Graphic 14) indicates that the areas with the lowest suitability are primarily located in the Industrial locality (those in white in the suitability map). However, the overall level of suitability across the territory appears to be relatively uniform. This observation is significant, as this type of activity aims to improve conditions in areas with high potential that require revitalization processes, thereby

aligning land uses with the urban structure. The relevance of the values obtained for each variable in this area of activity is crucial. Notably, proximity to public infrastructure and primary road networks accounts for 76% of the total. This is largely because integral areas are primarily designated for urban renewal projects and the redevelopment of strategic areas that are cu rrently in a state of deterioration . As shown in the map, this area further delimits the available land, clarifying those areas that must be included in urban development projects as environmental conservation areas or as an urban development area.

Graphic 14 illustrates the overall suitability of the territory, indicating that all criteria are significantly important for potential urban projects. These projects should seamlessly integrate residential, commercial, service, and industrial zones, in line with the land use planning strategy developed for various areas and centralities. However, the attitude map shows that the region identified as having low suitability overlaps with the city’s industrial and port development area. This overlap affects the overall suitability assessment, as it highlights the need to mitigate the impacts associated with integrating these specific land uses into mixed-use areas of the territory. Consequently, land use in this context tends to be more specialized, which is reflected in the distinct classifications observed in the suitability map. As illustrated in Graphic 14.

Graphic 13: Suitability for Integral Use

4.2 Suitability type and Actual Use

In line with objective number three, this research compares the results of the suitability analysis with the existing zoning in the City of Cartagena de Indias, Colombia, specifically focusing on the land use category "Activity Areas" as outlined in the current Land Management Plan. The guidelines established by the Plan de Ordenamiento Territorial (POT) served as the basis for evaluating how the classifications in the Land Management Plan align with the findings from the suitability analysis. This comparison is important because overlapping conditions were identified ( Masel & Mansourian, 2014). “Overlapping refers to a situation where different uses of space and their functions merge, rather than

being assigned distinct areas for each activity; thus, a single space acts as the setting for a constantly changing series of occupations” (Graham, Doyle, & Shiozaki, 2022, p. 3). The comparison was conducted through two processes. First, each of the criteria was intersected and weighted equally to create a single map that generally facilitates the identification of suitable land for various uses (Graphic 15). Second, the results obtained were compared to the most established land use designated in the current land use plan, which is residential use, as well as the areas classified as “vacant land” o “suelo libre” (Graphic 16). This comparison was made because, according to the suitability map developed for each type of use, residential showed the greatest discrepancy with the current use detailed in the land use plan decree 0977 of 2001 (Alcaldía Mayor de Cartagena de Indias, 2001), highlighting the differences and similarities in allocation between the two processes.

According to the data obtained in the integrated suitability map (Graphic 15) approximately the 10% of areas falls within the category of "suitable." In contrast, of the 8,820 hectares within the urban perimeter, approximately 70% are classified as having moderate aptitude. Additionally, around 50% of the risk zones are situated in this area due to its proximity to the city's environmental structure; therefore, these areas should be designated for other types of urban development that prioritize environmental infrastructure instead of specialized residential use as implemented in the land management plan in force. Additionally, the 20% of the areas defined as low suitable reinforce the notion that some areas could be allocated for purposes that are either incompatible or not complementary for certain uses.

The results from the integrated map clearly indicate zones that have been classified as "not suitable," while also highlighting other environmentally fragile areas within the territory. This classification is based not only on their lack of suitability but also on the surrounding areas, which are determined to have an acceptable level of influence. This suggests the existence of risk areas that extend beyond the designated zones, and further definition of these areas should be achieved through additional risk studies. The areas designated for environmental protection should include a buffer zone to reduce the impact of intensive

land use within the region. Additionally, the availability of suitable areas has significantly decreased, resulting in moderate suitability areas becoming increasingly mixed with areas considered acceptable, as shown in Graphic 15.

Graphic 16 shows the crossing between the current residential use and the integrated suitability map obtained, as noted the areas designated as environmental protection zones in the current Land Management Plan (Alcaldía Mayor de Cartagena, 2001) are referred to as "Zona Verde de Protección". However, in the Land Use Plan, some of these areas are classified as vacant land, or "Suelo libre," which creates a legal gap concerning the potential for urbanization. Additionally, the areas of influence primarily extend into residential zones, specifically classified as the basic zone for residential activity (Residencial Tipo A)

Graphic 14: Integrated Suitability Type

under Decree 0977 of 2001 (Alcaldía Mayor de Cartagena, 2001). Some of these areas are marked as "Environmental restrictions" and not suitable on the suitability map, indicating that urban development pressures have overlapped upon the ecological structure. Furthermore, some of the areas classified as having low suitability on the suitability map are defined as “Residential” in the current Land Management Plan (gray spots on Graphic 16). However, the consolidation of industrial and port activities in these areas are incompatible with facilities or residential zones due to the need to mitigate physical and environmental risks, thereby generating risks associated with mixed uses, as illustrated in Graphic 16.

Graphic 15: Actual Use Decree 0977 of 2001 vs Integrated Suitability Map

Most of the area is classified as moderately suitable according to the suitability map, while its actual use is primarily designated as mixed-use. Although the area may not be fully suitable for specialized uses, there is potential for a variety of activities. By introducing additional services that enhance urban dynamics, it is possible to mitigate risks and improve the area's functionality. The designation of "suitable area" is influenced by two main factors: the level of accessibility and the consolidation established through formal residential use. However, it cannot be definitively concluded that the level of coverage in these suitable areas is adequate.

Additionally, areas with low suitability 10% of the urban area approximately that are also considered unsuitable for some types of residential or institutional uses require facilities and services to support other activities, such as commercial or industrial uses. About 90% of the areas with public services are situated within regions of suitable to moderate suitability. This pattern likely results from the concentration of facilities along the main road axis that runs through the city. This highlights the need to decentralize city services to enhance coverage, particularly in potentially suitable areas. The current usage includes areas classified as "low suitable” in the suitability map (Graphic 16). This classification suggests that future development in these areas should involve a mix of uses, while this is not inherently negative, the lack of specialization meaning these areas do not have a single predominant use allows for more harmonious interventions, such approaches can help mitigate risks and adapt to the territory's conditions.

5 Discussion

According to Bosque and Garcia (2000, as cited in Gualdrón et al.,2020, p.253), “territorial planning primarily involves determining the most appropriate uses for different areas of land. The decision regarding these uses relies on various factors, particularly those linked to the conservation of the natural environment, it must consider the "intrinsic" characteristics of each location, which are defined by its suitability for specific uses or activities, as well as the potential environmental impacts resulting from particular activities in those areas” Based on this definition, the results indicate that there are conflicts between existing land uses and the suitability of certain areas. These conflicts have led to several negative impacts, including the invasion of protected zones, land use disputes due to incompatibility, urban development on designated rural land, deterioration of ecological structures, informal development, encroachment on bodies of water and their channels, and uncontrolled expansion (Gualdrón et al., 2020 ).

In the case of commercial activity (Graphic 17), certain areas located near the center and northern parts of the city are shown on the suitability map as moderately suitable. However, despite their suitability for such purposes, restrictions transform their classification to “low suitability.” This change may be attributed to their proximity to areas of high environmental value, where commercial activities should be implemented in a complementary manner. In the northern zone, the low suitability can be further explained by poor connectivity and accessibility, as it consists of land that has experienced urban expansion due to informal growth. The areas classified as low suitability require attention to address the pressures of illegal urbanization on the environmental structure. It is important to integrate appropriate services to help mitigate the impacts of irregular urbanization. Therefore, it can be concluded that the lack of suitability is closely related to urban planning policies and the inherent morphology of the land. Additionally, areas close to public infrastructure and main roads are classified as suitable, which is a positive factor for future urban interventions. The unsuitability of some areas may stem from their complexity, which includes factors such as a challenging ecological structure and informal housing surrounding the site. While this situation allows for interventions aimed at the

recovery and revitalization of various city sectors, these challenges render the specified location particularly difficult for such initiatives.

The methodology does not aim to precisely analyze the suitability of land for specific urban areas or to clearly define the incompatibilities in land uses. However, it does provide a way to approximate urbanistically homogeneous zones by assessing the general suitability of land for certain types of activities. This methodology will serve as a useful tool for updating the management plan by identifying areas where the defined regulations for certain land uses do not align with the necessary criteria based on the territory's characteristics and needs. As a result, it will highlight discrepancies between land suitability and the optimal development requirements for specific land uses.

For Graphic 18 in the case of residential activity, some areas are classified as unsuitable for development according to the suitability map. However, these areas have been identified as zones for housing in the Land Use Plan in force (POT). This recognition makes clear the challenges posed by unchecked urban sprawl and the urgent need to address the city’s housing deficit (designate areas within the red circle). In the case of commercial activity, the most effective locations for this type of use are primarily situated along the main arterial routes, where “proximity to major roads” serves as a vital criterion, while this aligns with the regulations established in the ordinance, it is important to recognize that in some other areas the activities have led to notable environmental and landscape degradation (designate areas within the red circle). This concerning trend underscores the necessity for more stringent regulations to prevent expansion beyond designated zones or to implement clear guidelines regarding the capacity of areas intended to support productive growth.

Restrictions in the Suitability Analysis

Graphic 16: Analysis with restrictions vs without restrictions

For facilities Activity Area, this is mainly prevalent in zones defined by a “mixed-use” and largely developed urban environments. Graphic 18 indicates that some areas are classified as unsuitable due to the risks of flooding and subsidence. Additionally, there are cases where inadequate coverage is evident, which is related to the poor accessibility of the road network. This highlights the necessity of establishing facilities that meet the needs of the population while ensuring adequate accessibility to these services. Otherwise, cities may end up concentrating services in certain areas, leading to imbalances in community access to opportunities. As shown in Graphic 18 in the case of Integral activity area the city continues to face challenges in managing unsuitable areas within the urban perimeter, although these areas could potentially be developed for integral use, they lack the necessary conditions due to the limitations of the territory’s morphology. These constraints cannot be easily adapted to accommodate new uses. Over time, these determining factors become increasingly significant, hindering both the habitability and productivity of the territory.

Guidelines from the Suitability Analysis

The suitability map for each land use highlights the difficulties in accurately assigning specific zones for various activities. This challenge arises from the overlap of different uses and the need for a mix of activities, particularly in areas designated for commercial purposes. In contrast, regions allocated for industrial activities are more clearly defined; however, they often have low suitability due to incompatibility with other land uses. Therefore, the classification of land suitability is closely related to the territory’s morphology and the requirements for developing specific activities. It is essential to consider factors such as accessibility, risk, and urban dynamics to ensure that all necessary elements are included in the territorial analysis. Additionally, the methodology should involve a thorough examination of real estate dynamics. Factors such as the transfer of licenses and real estate development opportunities in areas with low suitability are directly linked to market dynamics.

Suitability Map vs Actual Use

Graphic 17. Zoom Suitability Map vs Actual Use

The research question about areas with greater suitability compared to current land use indicates that both the consolidated urban development and future expansion zones overlap with regions of significant environmental fragility and bodies of water. This finding underscores the need for the city to enhance its long-term land planning processes. Simply having available land does not guarantee its suitability for urbanization and development. The main difference between the results of the suitability analysis and the current land use is that the areas identified as having the highest potential particularly for facilities and residential development are primarily located in the downtown region along the city’s main axis. Although the zoning plan depicts these uses as more equitably distributed, it does not accurately reflect the trends shown by the suitability analysis. This discrepancy highlights several issues, including inadequate accessibility, insufficient facility coverage, a lack of public spaces, and challenges related to the decentralization of infrastructure and services.

6 CONCLUSIONS AND RECOMM ENDATIONS

In conclusion, the aptitude analysis conducted clearly outlines the strengths and weaknesses of land use allocation in the territory. It is essential to consider not only the operational needs of each land use but also the characteristics of the territory that allow for certain uses to be implemented in ways that enhance livability. This is crucial to ensure that, as observed in some cases within this analysis, these uses do not become future risk factors due to neglecting fundamental aspects of the territory’s morphology and characteristics. Furthermore, each selected activity area presents different requirements that are prioritized differently, leading to a tendency for services and infrastructure to concentrate in specific locations.

The above indicates that, while it cannot be definitively stated that the current zoning plan has directly caused poor land use allocation, the mix of designated uses has contributed to increased urban pressure on already developed areas. Additionally, this has led to irregular expansion onto vacant land that is unsuitable for the intended purposes due to the physical limitations of the terrain. The situation has worsened because the plan is outdated, further complicating the zoning conditions in the area. The findings also show that the current allocation of land uses in the Management Plan faces significant challenges regarding land suitability. Many designated areas face restrictions and limitations that prevent them from meeting the requirements for their intende d purposes, whether those uses were planned or established irregularly in the territory.

6.1 Recommendations

When examining various activity areas, it becomes clear how the context has necessitated the implementation of land management instruments. These tools are essential to ensure access to land while also guaranteeing suitable living conditions. The findings from this analysis aim to support planning processes that promote not only the physical development of the city but also the social aspects of urbanism. This approach allows for a deeper exploration of the more complex dimensions within planning processes.

Consequently, the suitability analysis serves as a critical starting point for addressing the challenge of updating regulations amid rapid urban expansion. Such analyses establish conditions that align more effectively with the realities of the territory, facilitating decisionmaking and minimizing potential impacts. Furthermore, these results emphasize the importance of planning instruments that can balance market dynamics with the limitations and realities of the territory. The goal is to prioritize the common interest while reducing the negative impacts caused by the concentration of services. This effort aims to decentralize urban services and combat the socio-spatial segregation that is characteristic of the city. Often, urban planning and its technical capabilities cater to the interests of a minority, neglecting the broader community. These insights are essential not only during the diagnostic phase but also in the formulation of urban development plans. Their implementation should identify the weakest points in territorial dynamics, helping to target key areas to prioritize in the planning process.

7 BIBLIOGRAPHY

Alcaldía Mayor de Cartagena de Indias. (2001, 20 de noviembre) Decreto 0977. Por medio del cual se adopta el Plan de Ordenamiento Territorial del Distrito Turístico y Cultural de Cartagena de Indias Diario Oficial No.46.953. Recovered on September 12 of 2023, from http://curaduria2cartagena.com/pdf/POT.pdf.

Alcaldía del Distrito de Cartagena de Indias. (2020). Revisión y ajuste del Plan de Ordenamiento Territorial (POT) del Distrito de Cartagena de Indias D.T.C: documento de seguimiento y evaluación de los resultados obtenidos respecto de los objetivos planteados en el Plan de Ordenamiento Territorial vigente. Secretaría de Planeación Distrital. Recovered on September 12 of 2023, from https://pot.cartagena.gov.co/images/revisin-y-ajuste-del-plan-de-ordenamientoterritorial.pdf

Alcaldía del Distrito de Cartagena de Indias. (2023). Revisión y ajuste del Plan de Ordenamiento Territorial (POT) del Distrito de Cartagena de Indias D.T.C: Documento Técnico de soporte del componente general del Plan de Ordenamiento TerritorialFormulación Secretaría de Planeación Distrital Recovered on September 12 of 2023, from https://pot.cartagena.gov.co/images/revisin-y-ajuste-del-plan-deordenamiento-territorial.pdf

Acosta, K & the members of the Banco de la Republica de Colombia (2012). Cartagena, entre el progreso industrial y el rezago social. Documentos de trabajo sobre economía regional. No. 178, p.1-64. Recovered on May 20 of 2024, from https://www.banrep.gov.co/sites/default/files/publicaciones/archivos/dtser_178.pdf

Arboleda, P.C. (2017). Instrumentos de Gestión del Suelo en los Procesos de Renovación Urbana en Colombia a partir de la ley 388 de 1997. [Tesis Maestria, Universidad EAFIT]. Repositorio Institucional Universidad EAFIT. Recovered on May 20 of 2024, from https://repository.eafit.edu.co/server/api/core/bitstreams/56c67987-1c37-44bf974d-9e2056cb5b61/content

Ascher, F. (2001). Los Nuevos Principios del Urbanismo. Alianza editorial.

Australian Government (n.d). Multi-criteria analysis: A framework for spatial decision making. Department of Agriculture and Water Resources. Recovered on June 15 of 2024, from https://www.agriculture.gov.au/sites/default/files/abares/aclump/ documents/mcas-s/Multi-Criteria-Analysis_Handout.pdf

Banco Mundial. (2020). Recomendaciones para la implementación de instrumentos de gestión del suelo y financiación urbana en Colombia [Recommendations for the implementation of land management and urban finance instruments in Colombia]. (Reporte Nro. AUS0001562). Recovered on June 16 of 2024, from https://documents1.worldbank.org/curated/en/593081593607238124/pdf/Recom endaciones -para -la -Implementacion-de -Instrumentos -de -Gestion-de -Suelo-yFinanciacion-Urbana -en-Colombia.pdf

Birche, M. Jensen, K, Bilbao, P. (2021). La Ciudad de los 15 minutos y el espacio público de cercanía como elemento clave para el diseño de la ciudad post-pandemia. El caso del partido de la Plata. Revista del Área de Estudios Urbanos, No. 16, p. 86-108. Recovered on June 21 of 2024, from https://dialnet.unirioja.es/servlet/articulo?codigo=8239115

Bosquc, J. & Mass. S. (1995). Modelos de localización-asignación y evaluación multicriterio para la localización de instalaciones no deseables. Serie Geográfica. n" 5, 12. Recovered on June 21 of 2024, from https://scholar.google.es/citations?view_op=view_citation&hl=es&user=vNb_ErIAAA AJ&citation_for_view=vNb_ErIAAAAJ:2osOgNQ5qMEC

Cartagena Cómo Vamos. (2019). Gestión del Riesgo. Periódico El Universal. Recovered on June 22 of 2024, from https://cartagenacomovamos.org/wpcontent/uploads/2019/06/Gestión-del-riesgo-en-Cartagena-Cartagena-CómoVamos.pdf

Cartagena Cómo vamos (n.da). Localidad 2 de la Virgen y Turística: la mas poblada de Cartagena sigue enfrentando desafíos históricos. Periódico El Universal. Recovered on Jun 16 of 2025 from, https://cartagenacomovamos.org/localidad-de-la-virgen-yturistica-la-mas-poblada-de-cartagena-sigue-enfrentando-desafios-historicos/

Cartagena Cómo vamos (n.db). Localidad Industrial y de la bahía: Polo de desarrollo y de contrastes sociales. Periódico El Universal. Recovered on Jun 16 of 2025 from, https://cartagenacomovamos.org/localidad-industrial-y-de-la-bahia-polo-deldesarrollo-y-de-contrastes-sociales/

Congreso de la República de Colombia. (1997, julio18). Ley 388 de 1997. Por la cual se modifica la Ley 9 de 1989, y la Ley 2 de 1991 y se dictan otras disposiciones. Diario oficial, 43091. Recovered on June 23 of 2024, from https://www.funcionpublica.gov.co/eva/gestornormativo/norma.php?i=339

Congreso de la República de Colombia. (2000, julio 28). Decreto 619 de 2000 . Por el cual se adopta el Plan de Ordenamiento Territorial para Santa Fé de Bogotá, Distrito Capital. Diario Oficial, 43969. Recovered on June 25 of 2024, from https://www.funcionpublica.gov.co/eva/gestornormativo/norma.php?i=1175

Congreso de la República de Colombia. (2015, mayo 26). Decreto 1077 de 2015 . Por medio del cual se expide el decreto unico reglamentario del sector vivienda, ciudad y territorio. Distrito Capital. Diario Oficial, 49523. Recovered on June 25 of 2024, from https://www.funcionpublica.gov.co/eva/gestornormativo/norma.php?i=77216

De Cos Guerra, O. (2007). SIG y evaluación multicriterio: propuesta metodológica para cuantificar el grado de metropolización en el territorio. Mapping, No 116, pags. 6-12. Recovered on June 25 of 2024, from https://dialnet.unirioja.es/servlet/articulo?codigo=2251005

Dillon, B.; Cossio, B.; Pombo, D. (2014). "El valor del suelo urbano, el ordenamiento territorial y la normativa urbanística: algunas concordancias y demasiadas fisuras". En: Proyección, No. 16, p. 24-40. Recovered on June 25 of 2024, from https://bdigital.uncu.edu.ar/7598.

Domínguez, F. A. (2011). 7. Lo "afro" en el discurso turístico de Cartagena: subexposición y sobreexposición. In F. Avila Domínguez, R. Pérez Montfort, & C. Rinaudo (éds.), Circulaciones culturales (1-). IRD Éditions. Recovered on July 25 of 2024, from https://doi.org/10.4000/books.irdeditions.19221

Economic Comission for America Latina and the Caribbean (n.d). About ECLAC. United Nations Organization. Recovered on Jun 16 of 2025, from https://www.cepal.org/en/about

Establecimiento Público Ambiental, (n.d). Misión y Visión. Establecimiento Público Ambiental Cartagena. Recovered on Jun 16 of 2025, from https://epacartagena.gov.co/web/.

FAO, Food and Agriculture Organization of United Nations (2006). Guidelines for soil description. 1st ed. Rome. United Nations Organization. ISBN 9251055211. Recovered on July 25 of 2024, from https://openknowledge.fao.org/server/api/core/bitstreams/587935ca-862d-44719496-7f114631225f/content

Food and Agriculture Organization. (n.d). About FAO. United Nations Organization. Recovered on Jun 16 of 2025, from https://www.fao.org/about/about-fao/en

Fernández. M & Castellar, A. (2017). La preservación de Centros Históricos: Análisis situacional de Cartagena de Indias. Amauta, 15 (30), 79-95. Recovered on July 25 of 2024, from https://dialnet.unirioja.es/servlet/articulo?codigo=6153969

Flitter, H., Patrick, L., Lüscher, P., Rogers, S., & Häg, S. (2013). Suitability Analysis. Geographic Information Technology Training Alliance (GITTA). Recovered on July 25 of 2024, from http://www.gitta.info

Franco Calderón, Á.M., & Zabala Corredor, S. K. (2012). Los equipamientos urbanos como instrumentos para la construcción de ciudad y ciudadanía. Dearq , 1 (11), 10-21. Recovered on June 22 of 2024, from https://doi.org/10.18389/dearq11.2012.03

González, Alejandro Roberto (2011). Nuevas percepciones del territorio, Espacio social y el Tiempo. Un estudio desde los conceptos tradicionales (o clásicos) hasta su concepción en el siglo XXI” .Facultad de Humanidades, Artes y Ciencias Sociales. VI Jornadas de Jóvenes Investigadores. Instituto de Investigaciones Gino Germani, Facultad de Ciencias Sociales, Universidad de Buenos Aires, Buenos Aires. Recovered on July 26 of 2024, from https://www.aacademica.org/000-093/199.pdf

Graham, C., Doyle, J., Shiozaki, T. (2022). Overlapping and Sharing in Tight Cities. UrbanNextLexicon ISSN: 2575-5374. Recovered on July 26 of 2024, from https://urbannext.net/overlapping-and-sharing-in-tight-cities/?print-posts=pdf

Gualdrón, Diego. Reyes, Pedro & Villate, José (2020). Identificación de zonas potencialmente urbanizables en la ciudad de Tunja (Colombia) por medio de Sistemas de Información Geográfica y evaluación multicriterio. Revista Espacios Vol 41(31). Recovered on July 26 of 2024, from https://www.revistaespacios.com/a20v41n31/a20v41n31p20.pdf

Hassan, I., Javed, M., Asif, M., Luqman, M., Ahmad, S., Ahmad, A., Akhtar, S., & Hussain, B. (2020). Weighted Overlay Based Land Suitability Analysis of Agriculture Land in Azad Jammu and Kashmir Using GIS and AHP. Pakistan Journal of Agricultural Sciences. 57. 1509-1519. Recovered on July 26 of 2024, from 10.21162/PAKJAS/20.9507.

Hildebrand, A (2000). Política territorial y desarrollo regional en España y Europa: Una visión comparada en vísperas del siglo XXI. Revista Ciudad y Territorio. Estudios Territoriales, 1999 Invierno XXXI. Recovered on July 26 of 2024, from https://recyt.fecyt.es/index.php/CyTET/article/view/85624

Ichimura, M. (January, 10 of 2003 ). Urbanization, Urban Environment and Land Use: Challenges and Opportunities. [ Conference]. Asia- Pacific Forum for Environment and Development. Guillin, China . Recovered on July 26 of 2024, from https://citeseerx.ist.psu.edu/document?repid=rep1&type=pdf&doi=2efcf8efedadb4b 71be7dab44de27fe95aac2986

IHRB & CREER, Institute for Human Rights and Business & Centro Regional de Emprendimiento y Empresas Responsables. (2024). Afectaciones a las Cienagas y Manglares en Cartagena y posibilidades de acción exploradas para su protección y restauración. Raoul Wallenberg Institute. Recovered on July 27 of 2024, from https://creer-ihrb.org/wp-content/uploads/2024/04/Cienagasmanglares-espanol.pdf.

Jelokhani-Niaraki, M & Malczewski, J. (2012). A Web 3.0-driven Collaborative Multicriteria Spatial Decision Support System. Cybergeo: European Journal of Geography.620. Recovered on July 27 of 2024, from https://doi.org/10.4000/cybergeo.25514

Kavzoglu, T., Sahin, E., & Ipbuker, C. (2015). A Comparison of Feature and Expert-Based Weighting Algorithms in Landslide Susceptibility Mapping. Procedia Earth and Planetary Science. 15. 462-467. Recovered on July 27 of 2024, from 10.1016/j.proeps.2015.08.043.

Kuru, A. & Terzi, F. (2018). Determination of New Development Area in Kırklareli by GIS Based Weighted Overlay Analysis. International Journal of Environment and Geoinformatics. 5. 244-259. Recovered on July 27 of 2024, from 10.30897/ijegeo.427330.

Liévano, F. (2011). Análisis de dinámicas urbanas y su impacto en el desarrollo sostenible por medio de simulación. [Tesis Maestria , Universidad Nacional de Colombia ]. Repositorio Universidad Nacional de Colombia. Recovered on July 27 of 2024, from https://repositorio.unal.edu.co/bitstream/handle/unal/7384/11282649372011.pdf?sequence=1&isAllowed=y

Masel, U., & Mansourian, A. (2014). Evaluation of Land Suitability for Urban Land- Use Planning: Case of Study Dhaka City. Transactions in GIS, 20(1), 1-18. Recovered on July 27 of 2024, from https://doi.org/10.1111/tgis.12137

Morales, E., Bang Shin, H & Lees, L. (2016) Latin American gentrifications, Urban Geography, 37(8), 1091-1108. Recovered on July 27 of 2024, from https://doi.org/10.1080/02723638.2016.1200335

Nooteboom, B. (2022). Social Dynamics. Journal of Research in Philosophy and history, 5(3). Recovered on July 27 of 2024, from 10.22158/jrph.v5n3p31

Organización de las Naciones Unidas-Habitat. (2022). El radio caminable. ONU-HABITAT. Recovered on July 27 of 2024, from https://onu-habitat.org/index.php/el-radiocaminable

Pacheco, F., Contreras, E., & Los miembros de la Comision Económica para América Latina y el Caribe (2008). Manual metodológico de evaluación multicriterio para programas y proyectos (LC/L2957-P). Recovered on July 27 of 2024, from https://hdl.handle.net/11362/35914

Procuraduría General de la Nación (2016). ABC de los POT Planes de Ordenamiento Territorial. Fortalecimiento de las capacidades de las entidades territoriales - Guía práctica de actuación: ABC del ordenamiento territorial. Recovered on July 29 of 2024, from https://www.minvivienda.gov.co/sites/default/files/documentos/ABC%20de%20los% 20POT%20-%20Plan%20de%20Ordenamiento%20Territorial.pdf

Redondo, M. (2004). Cartagena de Indias Cinco Siglos de Evolución Urbanística. Fundación Universidad Jorge Tadeo Lozano.

Riad,P., Billib, M.,Hassan, A., Omar, M. (2011). Overlay Weighted Model and Fuzzy Logic to Determine the Best Locations for Artificial Recharge of Groundwater in a Semi-Arid Area in Egypt. Nile Basin Water Science & Engineering Journal, Vol.4, Issue. Recovered on July 29 of 2024, from 1https://www.academia.edu/2516194/Overlay_Weighted_Model_and_Fuzz y_Logic_to_Determine_the_Best_Locations_for_Artificial_Recharge_of_Gro undwater_in_a_Semi_Arid_Area_in_Egypt

Rius-Ulldemolins, J., & Jiménez, L. (2016). Cultura, transformación urbana y empoderamiento ciudadano frente a la gentrificación. Comparación entre el caso de Getsemaní (Cartagena de Indias) y el Raval (Barcelona) [Culture, urban transformation and citizen empowerment in the face of gentrification. Comparison between the case of Getsemaní (Cartagena de Indias) and Raval (Barcelona)]. Revista Latinoamericana de estudios urbano regionales (EURE), 42(126), 97-122. Recovered on July 27 of 2024, from https://doi.org/10.4067/S0250-71612016000200005

Sanabria, S. (2014). La ordenación del territorio: origen y significado. Terra, vol.30, n.47, pp.13-32. Recovered on July 29 of 2024, from http://ve.scielo.org/scielo.php?script=sci_arttext&pid=S1012-70892014000100002

Sandoval, C. & the members of the Economic Comission for Latin America and the Caribbean (2014). Métodos y aplicaciones de la Planificación Regional y Local en América Latina. Serie Desarrollo Territorial. (LC/IP/L.331). Recovered on July 30 of 2024, from https://hdl.handle.net/11362/36967

Sanint, E.A., & Sanín Hernández, A.(2010). Determinación de restricciones y posibilidades ambientales para la expansión del transporte de gas natural en Colombia. Gestión y Ambiente,13(3), 131-147. Recovered on July 30 of 2024, from https://www.redalyc.org/articulo.oa?id=169419996010

Schmidt, S & Buehler,R (2007). The planning Process in the US and Germany: A comparative Analysis. International Planning Studies, 12 (1), p55-75. Recovered on July 30 of 2024, from 10.1080/13563470701346592

Silva Pérez, R., & Moral Ituarte, L. (2005). Nuevas dinámicas socioeconómicas y alternativas de desarrollo territorial. El caso de la zona regable del Bajo Guadalquivir. Boletín De La Asociación De Geógrafos Españoles, (40). Recovered on July 30 of 2024, from https://bage.age-geografia.es/ojs/index.php/bage/article/view/2016

Slater, T. (2011). Gentrification of the city. In Bridge, G & Watson, S. (eds.), The New Blackwell Companion to the City. (pp. 571-585). Blackwell Publishing Ltd. Recovered on Jun17 of 2025, from https://www.geos.ed.ac.uk/~tslater/assets/gotcbridgewatson.pdf

Smolka, M. Oscar., Mullahy, L.(2007). Introducción [Introduction]. In Perspectivas urbanas : temas críticos en políticas de suelo en América Latina (pp. 1-546). Lincoln Institute of Land Policy. Recovered on July 30 of 2024, from https://www.lincolninst.edu/app/uploads/2024/04/perspectivas-urbanas-cd-full.pdf

Smolka, M. (2013). Instrumentos de recuperación de plusvalías para grandes proyectos de renovación urbana [Capital gains recovery instruments for large urban renewal projects]. In Implementación de la Recuperación de Plusvalías en América Latina: Políticas e instrumentos para el desarrollo urbano (pp. 51-60). Lincoln Institute of Land Policy. Recovered on July 30 of 2024, from

https://www.lincolninst.edu/app/uploads/legacy-files/pubfiles/implementacionrecuperacion-de-plusvalias-full_0.pdf

Street, E. (2009). Urban Design. International Encyclopedia of Human Geography, 32-39. Recovered on July 30 of 2024, from https://doi.org/10.1016/B978-0080449104.01086-5

UNESCO- World Heritage Convention (n.d). Port, Fortresses and Group of Monuments, Cartagena. World Heritage Convention. Recovered on July 30 of 2024, from https://whc.unesco.org/en/list/285/

Unidad Nacional para la Gestión de Riesgo y Desastres (2015). Guía de integración de la gestión del riesgo de desastres y el ordenamiento territorial municipal. Departamento Administrativo Presidencia de la República. Recovered on July 30 of 2024, from http://portal.gestiondelriesgo.gov.co/Documents/Guia-Integracion-Gestion-RiesgoOrdenamiento-Territorioal-Octubre2015.pdf

Universidad de Cartagena & Establecimiento Público Ambiental. (2015). Diseño del sistema inteligente de monitoreo de la calidad ambiental del Distrito de Cartagena. Convenio interadministrativo. Cartagena de Indias. Recovered on July 30 of 2024, from https://observatorio.epacartagena.gov.co/gestion-ambiental/ecosistemas/lagunas-ycuerpos-de -agua-interiores/.

Vergara Rodríguez, C , Mendoza Ortega, G & Salgado Ordosgoitia, R. (2018). Implementación del Proceso Analítico Jerárquico (AHP) para la toma de decisiones en la gestión de abastecimiento; aplicación a una empresa productora de queso costeño. Corporación Universitaria del Caribe - CECAR. Recovered on July 30 of 2024, from https://repositorio.cecar.edu.co/handle/cecar/2812

Villamil Pérez, M. (2011). El ordenamiento territorial en Colombia a través del tiempo. Perspectiva Geográfica, 1(15), 143–156. Recovered on July 30 of 2024, from https://doi.org/10.19053/01233769.1736

Zarghami, M., Szidarovszky, F. (2011). Introduction to Multicriteria Decision Analysis. In: Multicriteria Analysis. Springer, Berlin, Heidelberg. Recovered on July 30 of 2024, from https://doi.org/10.1007/978-3-642-17937-2_

Turn static files into dynamic content formats.

Create a flipbook
Issuu converts static files into: digital portfolios, online yearbooks, online catalogs, digital photo albums and more. Sign up and create your flipbook.